Successful Derivation of Hepatoblasts, Cholangiocytes and Hepatocytes from Simian Induced Pluripotent Stem Cells
Abstract
1. Introduction
2. Results
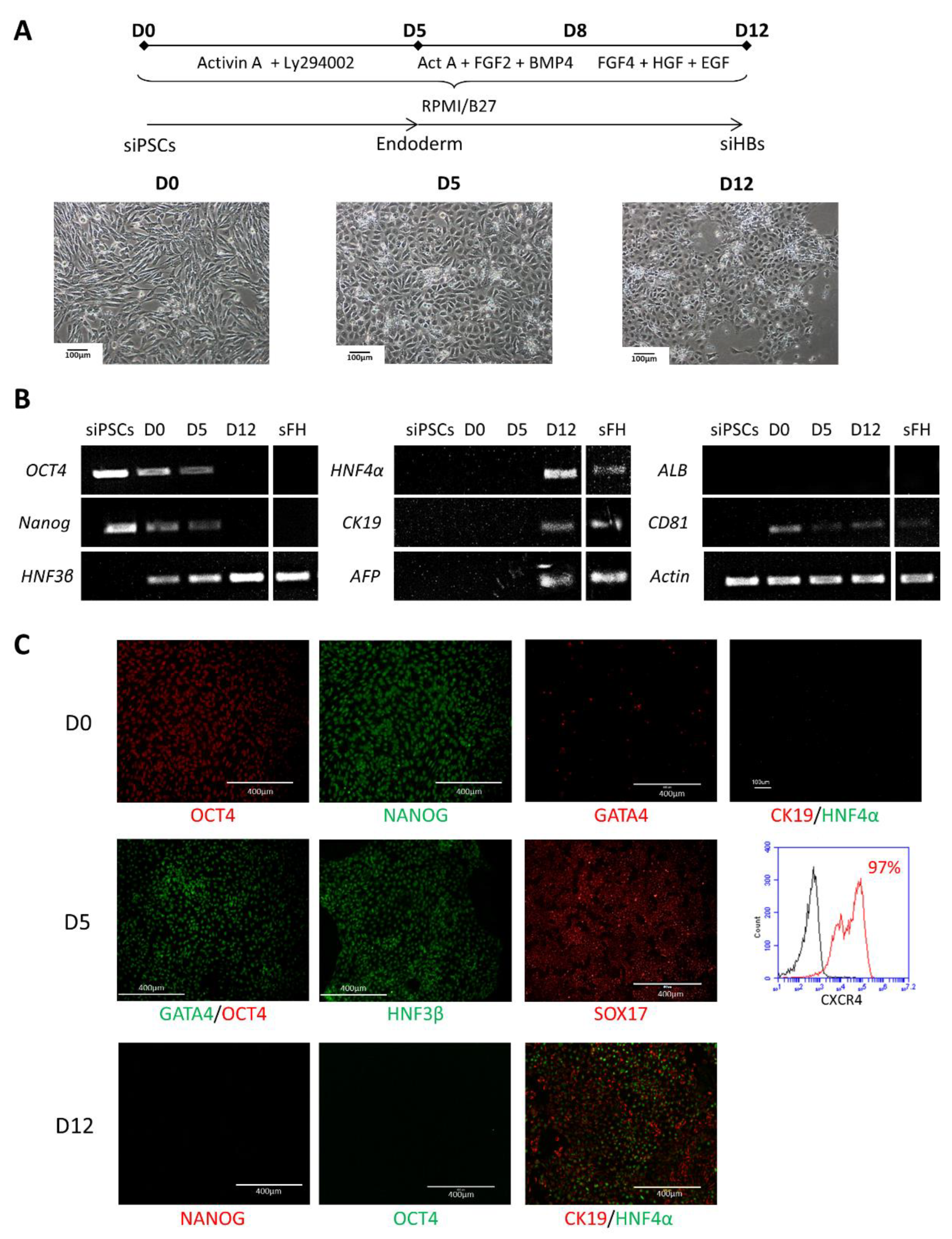
2.1. Differentiation of siPSCs into siHBs
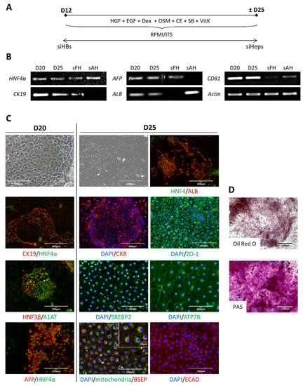
2.2. Differentiation of siPSCs into siHeps
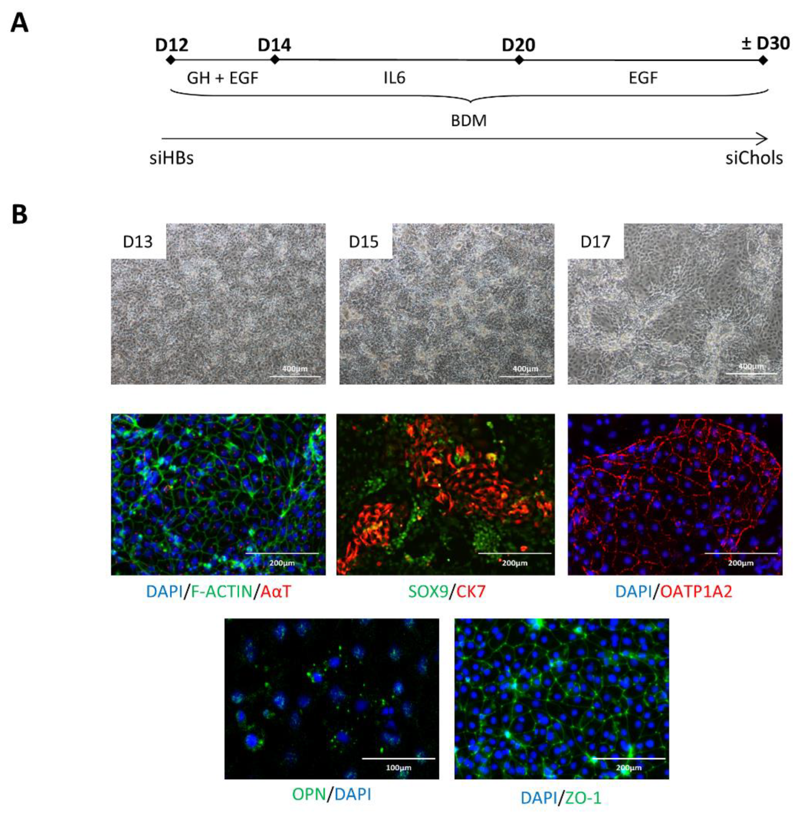
2.3. Differentiation of siPSCs into siChols
3. Discussion
4. Materials and Methods
4.1. Hepatoblast Differentiation of siPSCs
4.2. Hepatocyte Differentiation of siHBs
4.3. Cholangiocyte Differentiation of siHBs
Supplementary Materials
Author Contributions
Funding
Institutional Review Board Statement
Informed Consent Statement
Data Availability Statement
Conflicts of Interest
References
- Weber, A.; Mahieu-Caputo, D.; Hadchouel, M.; Franco, D. Hepatocyte Transplantation: Studies in Preclinical Models. J. Inherit. Metab. Dis. 2006, 29, 436–441. [Google Scholar] [CrossRef] [PubMed]
- Elate, G.; Henkens, T.; Papeleu, P.; Snykers, S.; Vinken, M.; Vanhaecke, T.; Rogiers, V. Molecular Mechanisms Underlying the Dedifferentiation Process of Isolated Hepatocytes and Their Cultures. Curr. Drug Metab. 2006, 7, 629–660. [Google Scholar] [CrossRef] [PubMed]
- Loomba, R.; Friedman, S.L.; Shulman, G.I. Mechanisms and Disease Consequences of Nonalcoholic Fatty Liver Disease. Cell 2021, 184, 2537–2564. [Google Scholar] [CrossRef]
- Rhesus Macaque Genome Sequencing and Analysis Consortium; Gibbs, R.A.; Rogers, J.; Katze, M.G.; Bumgarner, R.; Weinstock, G.M.; Mardis, E.R.; Remington, K.A.; Strausberg, R.L.; Venter, J.C.; et al. Evolutionary and Biomedical Insights from the Rhesus Macaque Genome. Science 2007, 316, 222–234. [Google Scholar] [CrossRef] [PubMed]
- Allain, J.-E.; Dagher, I.; Mahieu-Caputo, D.; Loux, N.; Andreoletti, M.; Westerman, K.; Briand, P.; Franco, D.; Leboulch, P.; Weber, A. Immortalization of a Primate Bipotent Epithelial Liver Stem Cell. Proc. Natl. Acad. Sci. USA 2002, 99, 3639–3644. [Google Scholar] [CrossRef] [PubMed]
- Guo, Z.; Jing, R.; Rao, Q.; Zhang, L.; Gao, Y.; Liu, F.; Wang, X.; Hui, L.; Yin, H. Immortalized Common Marmoset (Callithrix Jacchus) Hepatic Progenitor Cells Possess Bipotentiality in Vitro and in Vivo. Cell Discov. 2018, 4, 23. [Google Scholar] [CrossRef] [PubMed]
- Saito, K.; Yoshikawa, M.; Ouji, Y.; Moriya, K.; Nishiofuku, M.; Ueda, S.; Hayashi, N.; Ishizaka, S.; Fukui, H. Promoted Differentiation of Cynomolgus Monkey ES Cells into Hepatocyte-like Cells by Co-Culture with Mouse Fetal Liver-Derived Cells. World J. Gastroenterol. 2006, 12, 6818–6827. [Google Scholar] [CrossRef]
- Rosen, K. The Ethics of Using Animal Stem Cells. Sound Decis. Undergrad. Bioeth. J. 2016, 2, 5. [Google Scholar]
- Takahashi, K.; Tanabe, K.; Ohnuki, M.; Narita, M.; Ichisaka, T.; Tomoda, K.; Yamanaka, S. Induction of Pluripotent Stem Cells from Adult Human Fibroblasts by Defined Factors. Cell 2007, 131, 861–872. [Google Scholar] [CrossRef]
- Liu, H.; Zhu, F.; Yong, J.; Zhang, P.; Hou, P.; Li, H.; Jiang, W.; Cai, J.; Liu, M.; Cui, K.; et al. Generation of Induced Pluripotent Stem Cells from Adult Rhesus Monkey Fibroblasts. Cell Stem Cell 2008, 3, 587–590. [Google Scholar] [CrossRef]
- Rodriguez-Polo, I.; Stauske, M.; Becker, A.; Bartels, I.; Dressel, R.; Behr, R. Baboon Induced Pluripotent Stem Cell Generation by PiggyBac Transposition of Reprogramming Factors. Primate Biol. 2019, 6, 75–86. [Google Scholar] [CrossRef]
- Geuder, J.; Wange, L.E.; Janjic, A.; Radmer, J.; Janssen, P.; Bagnoli, J.W.; Müller, S.; Kaul, A.; Ohnuki, M.; Enard, W. A Non-Invasive Method to Generate Induced Pluripotent Stem Cells from Primate Urine. Sci. Rep. 2021, 11, 3516. [Google Scholar] [CrossRef] [PubMed]
- Wunderlich, S.; Kircher, M.; Vieth, B.; Haase, A.; Merkert, S.; Beier, J.; Göhring, G.; Glage, S.; Schambach, A.; Curnow, E.C.; et al. Primate IPS Cells as Tools for Evolutionary Analyses. Stem Cell Res. 2014, 12, 622–629. [Google Scholar] [CrossRef] [PubMed]
- Dianat, N.; Dubois-Pot-Schneider, H.; Steichen, C.; Desterke, C.; Leclerc, P.; Raveux, A.; Combettes, L.; Weber, A.; Corlu, A.; Dubart-Kupperschmitt, A. Generation of Functional Cholangiocyte-like Cells from Human Pluripotent Stem Cells and HepaRG Cells. Hepatology 2014, 60, 700–714. [Google Scholar] [CrossRef] [PubMed]
- Touboul, T.; Chen, S.; To, C.C.; Mora-Castilla, S.; Sabatini, K.; Tukey, R.H.; Laurent, L.C. Stage-Specific Regulation of the WNT/β-Catenin Pathway Enhances Differentiation of HESCs into Hepatocytes. J. Hepatol. 2016, 64, 1315–1326. [Google Scholar] [CrossRef]
- Suttie, J.W. Synthesis of Vitamin K-Dependent Proteins. FASEB J. 1993, 7, 445–452. [Google Scholar] [CrossRef]
- Luce, E.; Steichen, C.; Allouche, M.; Messina, A.; Heslan, J.; Lambert, T.; Weber, A.; Nguyen, T.H.; Christophe, O.; Dubart-Kupperschmitt, A. In Vitro Recovery of FIX Clotting Activity as a Marker of Highly Functional Hepatocytes in a Hemophilia B IPSC Model. Hepatology 2021, 75, 866–880. [Google Scholar] [CrossRef]
- Vons, C.; Beaudoin, S.; Helmy, N.; Dagher, I.; Weber, A.; Franco, D. First Description of the Surgical Anatomy of the Cynomolgus Monkey Liver. Am. J. Primatol. 2009, 71, 400–408. [Google Scholar] [CrossRef]
- Weber, A.; Touboul, T.; Mainot, S.; Branger, J.; Mahieu-Caputo, D. Human Foetal Hepatocytes: Isolation, Characterization, and Transplantation. Methods Mol. Biol. 2010, 640, 41–55. [Google Scholar] [CrossRef]
- De Bruyn, T.; Ufuk, A.; Cantrill, C.; Kosa, R.E.; Bi, Y.; Niosi, M.; Modi, S.; Rodrigues, A.D.; Tremaine, L.M.; Varma, M.V.S.; et al. Predicting Human Clearance of Organic Anion Transporting Polypeptide Substrates Using Cynomolgus Monkey: In Vitro–In Vivo Scaling of Hepatic Uptake Clearance. Drug Metab. Dispos. 2018, 46, 989–1000. [Google Scholar] [CrossRef]
- Chu, X.; Bleasby, K.; Evers, R. Species Differences in Drug Transporters and Implications for Translating Preclinical Findings to Humans. Expert Opin. Drug Metab. Toxicol. 2013, 9, 237–252. [Google Scholar] [CrossRef] [PubMed]
- Uno, Y.; Uehara, S.; Yamazaki, H. Utility of Non-Human Primates in Drug Development: Comparison of Non-Human Primate and Human Drug-Metabolizing Cytochrome P450 Enzymes. Biochem. Pharmacol. 2016, 121, 1–7. [Google Scholar] [CrossRef] [PubMed]
- Matsuo, M.; Murata, S.; Hasegawa, S.; Hatada, Y.; Ohtsuka, M.; Taniguchi, H. Novel Liver Fibrosis Model in Macaca Fascicularis Induced by Thioacetamide. Sci. Rep. 2020, 10, 2450. [Google Scholar] [CrossRef] [PubMed]
- Feng, L.; Cai, L.; He, G.-L.; Weng, J.; Li, Y.; Pan, M.-X.; Jiang, Z.-S.; Peng, Q.; Gao, Y. Novel D-Galactosamine-Induced Cynomolgus Monkey Model of Acute Liver Failure. World J. Gastroenterol. 2017, 23, 7572–7583. [Google Scholar] [CrossRef]
- Kwok, C.K.; Sébastien, I.; Hariharan, K.; Meiser, I.; Wihan, J.; Altmaier, S.; Karnatz, I.; Bauer, D.; Fischer, B.; Feile, A.; et al. Scalable Expansion of IPSC and Their Derivatives across Multiple Lineages. Reprod. Toxicol. 2022, 112, 23–35. [Google Scholar] [CrossRef]
- Yasuda, K.; Kotaka, M.; Toyohara, T.; Sueta, S.-I.; Katakai, Y.; Ageyama, N.; Uemoto, S.; Osafune, K. A Nonhuman Primate Model of Liver Fibrosis towards Cell Therapy for Liver Cirrhosis. Biochem. Biophys. Res. Commun. 2020, 526, 661–669. [Google Scholar] [CrossRef]
- Takeishi, K.; Collin de l’Hortet, A.; Wang, Y.; Handa, K.; Guzman-Lepe, J.; Matsubara, K.; Morita, K.; Jang, S.; Haep, N.; Florentino, R.M.; et al. Assembly and Function of a Bioengineered Human Liver for Transplantation Generated Solely from Induced Pluripotent Stem Cells. Cell Rep. 2020, 31, 107711. [Google Scholar] [CrossRef]
- Abed, S.; Tubsuwan, A.; Chaichompoo, P.; Park, I.H.; Pailleret, A.; Benyoucef, A.; Tosca, L.; De Dreuzy, E.; Paulard, A.; Granger-Locatelli, M.; et al. Transplantation of Macaca Cynomolgus IPS-Derived Hematopoietic Cells in NSG Immunodeficient Mice. Haematologica 2015, 100, e428–e431. [Google Scholar] [CrossRef][Green Version]
- Messina, A.; Morelli, S.; Forgacs, G.; Barbieri, G.; Drioli, E.; De Bartolo, L. Self-Assembly of Tissue Spheroids on Polymeric Membranes. J. Tissue Eng. Regen. Med. 2017, 11, 2090–2103. [Google Scholar] [CrossRef]




Publisher’s Note: MDPI stays neutral with regard to jurisdictional claims in published maps and institutional affiliations. |
© 2022 by the authors. Licensee MDPI, Basel, Switzerland. This article is an open access article distributed under the terms and conditions of the Creative Commons Attribution (CC BY) license (https://creativecommons.org/licenses/by/4.0/).
Share and Cite
Luce, E.; Steichen, C.; Abed, S.; Weber, A.; Leboulch, P.; Maouche-Chrétien, L.; Dubart-Kupperschmitt, A. Successful Derivation of Hepatoblasts, Cholangiocytes and Hepatocytes from Simian Induced Pluripotent Stem Cells. Int. J. Mol. Sci. 2022, 23, 10861. https://doi.org/10.3390/ijms231810861
Luce E, Steichen C, Abed S, Weber A, Leboulch P, Maouche-Chrétien L, Dubart-Kupperschmitt A. Successful Derivation of Hepatoblasts, Cholangiocytes and Hepatocytes from Simian Induced Pluripotent Stem Cells. International Journal of Molecular Sciences. 2022; 23(18):10861. https://doi.org/10.3390/ijms231810861
Chicago/Turabian StyleLuce, Eleanor, Clara Steichen, Soumeya Abed, Anne Weber, Philippe Leboulch, Leila Maouche-Chrétien, and Anne Dubart-Kupperschmitt. 2022. "Successful Derivation of Hepatoblasts, Cholangiocytes and Hepatocytes from Simian Induced Pluripotent Stem Cells" International Journal of Molecular Sciences 23, no. 18: 10861. https://doi.org/10.3390/ijms231810861
APA StyleLuce, E., Steichen, C., Abed, S., Weber, A., Leboulch, P., Maouche-Chrétien, L., & Dubart-Kupperschmitt, A. (2022). Successful Derivation of Hepatoblasts, Cholangiocytes and Hepatocytes from Simian Induced Pluripotent Stem Cells. International Journal of Molecular Sciences, 23(18), 10861. https://doi.org/10.3390/ijms231810861

