Comprehensive Analysis of the Hsp20 Gene Family in Canavalia rosea Indicates Its Roles in the Response to Multiple Abiotic Stresses and Adaptation to Tropical Coral Islands
Abstract
:1. Introduction
2. Results
2.1. Summary of the CrHsp20 Family in C. rosea
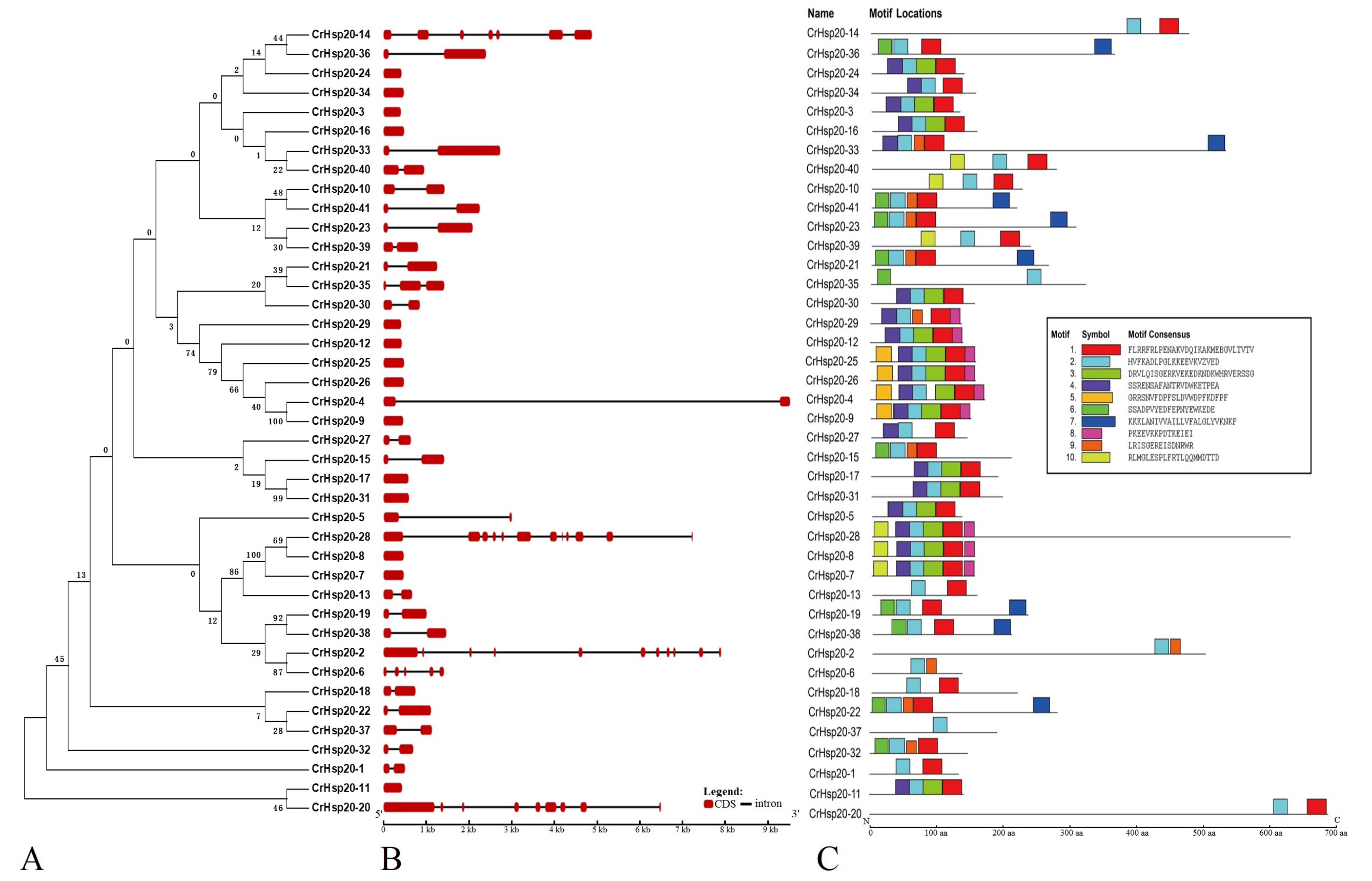
2.2. Phylogenetic Analysis of the CrHsp20 Gene Family
2.3. Gene Structures and Motifs of CrHsp20s
2.4. Chromosomal Location and Gene Duplication Patterns of CrHsp20 Genes
2.5. HSE and Other Stress-Related Cis-Acting Elements in CrHsp20 Promoters
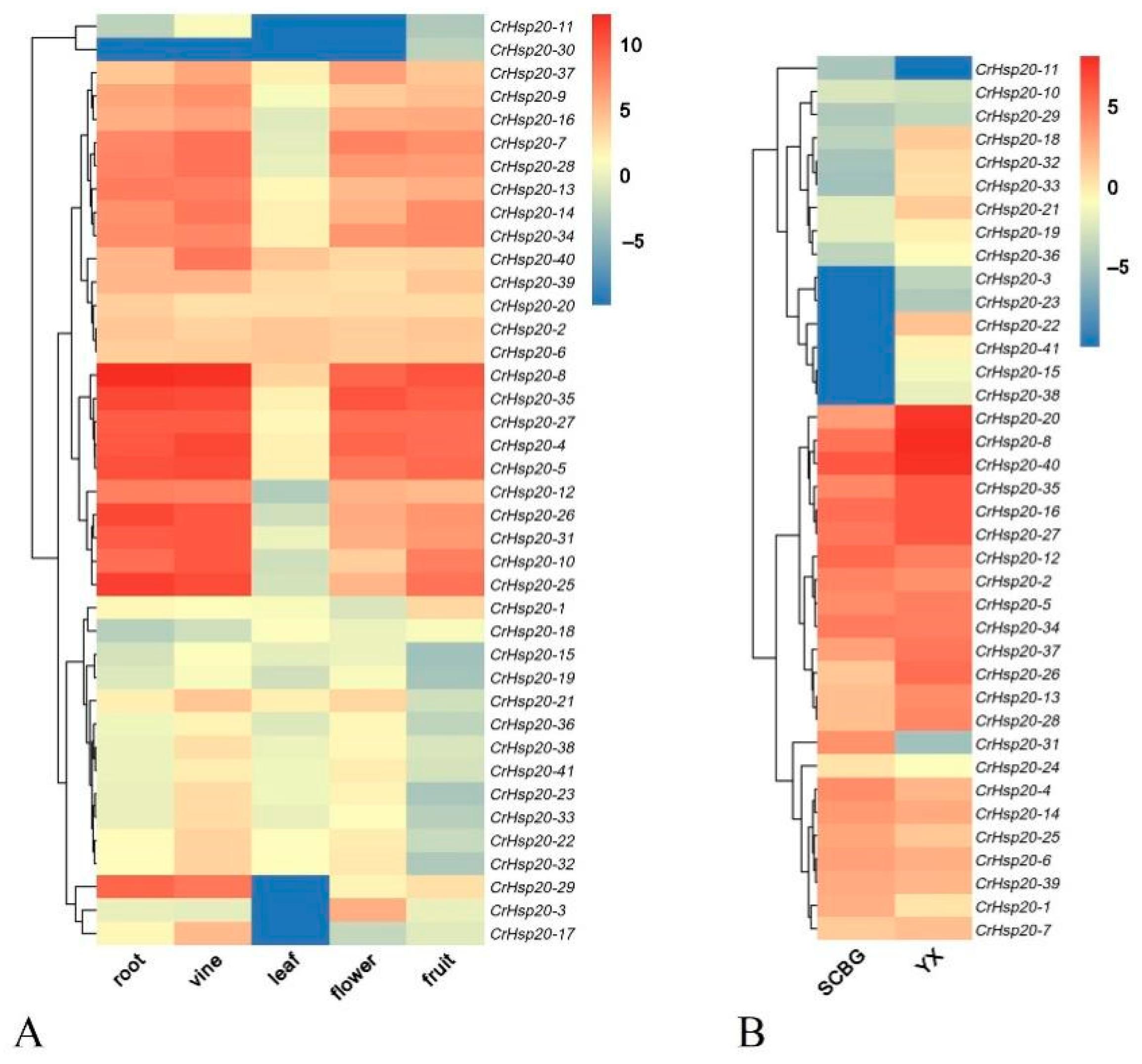
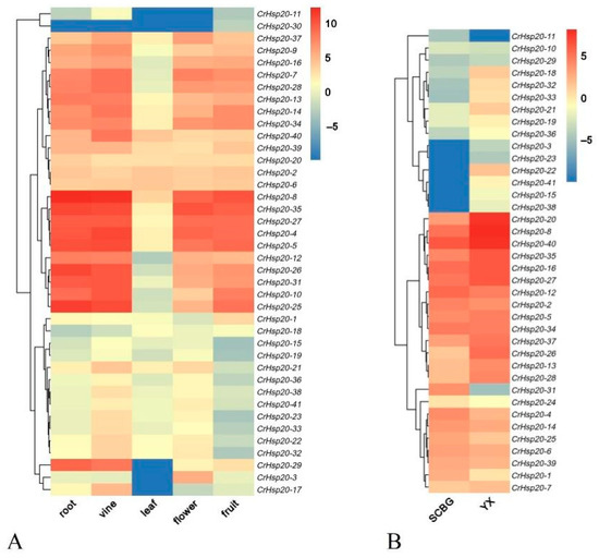
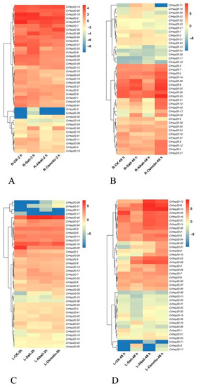
2.6. Spatiotemporal Expression Patterns of CrHsp20 Genes in Response to Specialized Habitats
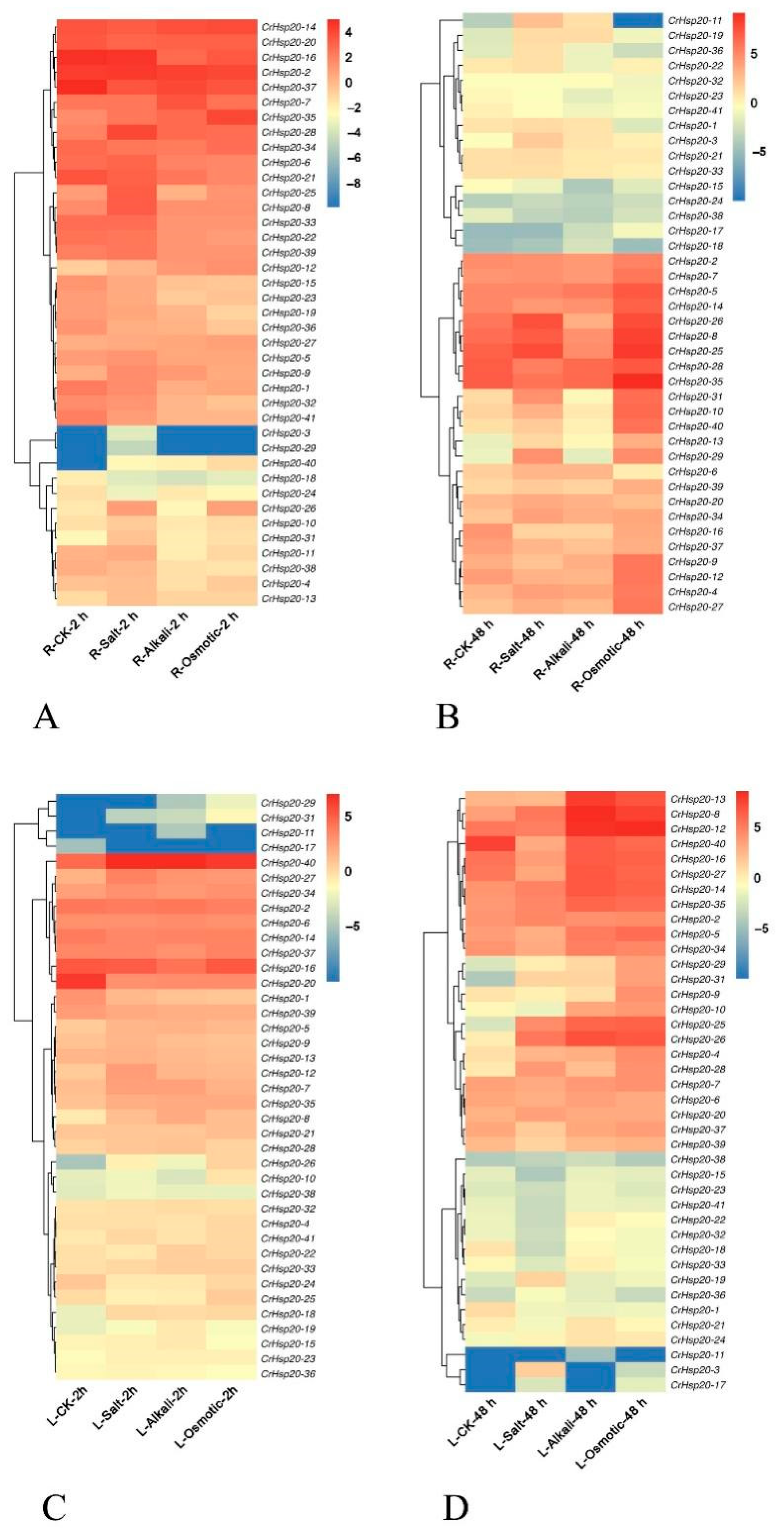
2.7. Expression Patterns of CrHsp20 Genes under Abiotic Stresses
2.8. Expression Analyses of CrHsp20 Genes by qRT-PCR
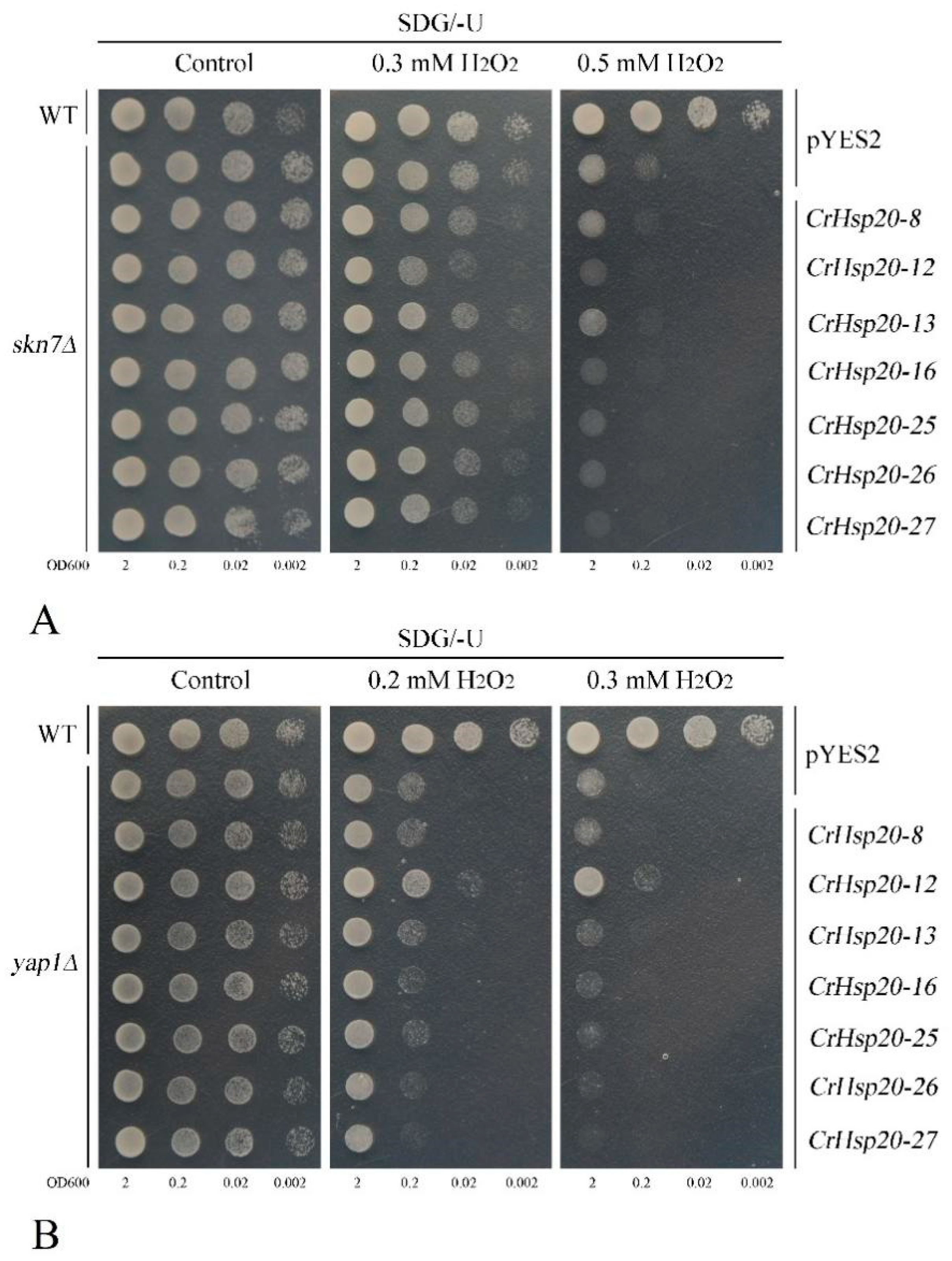
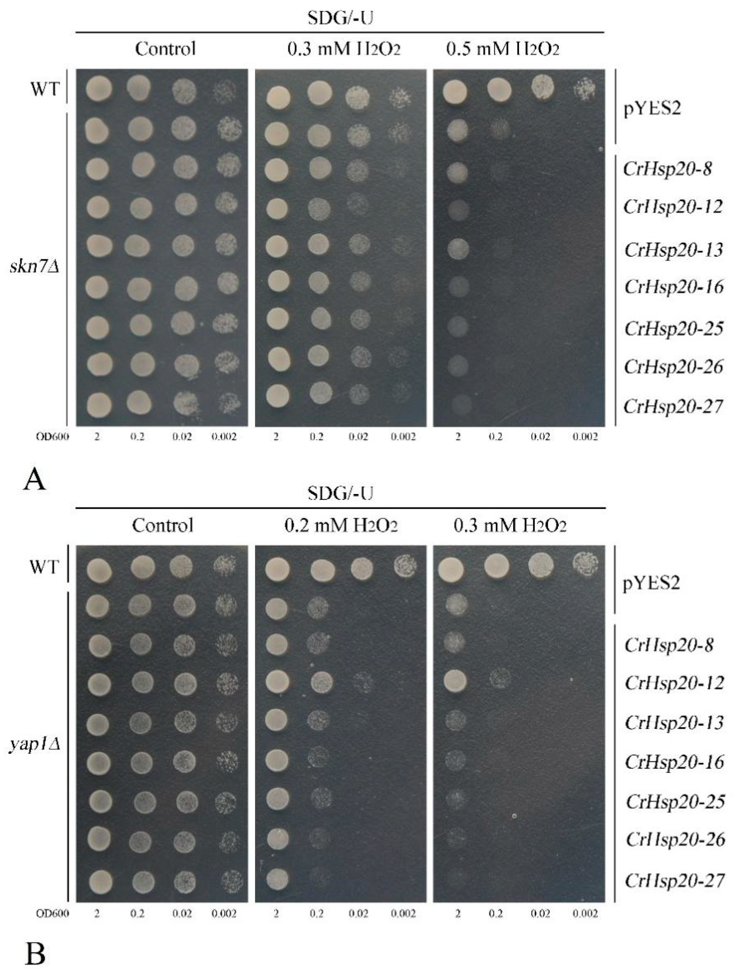
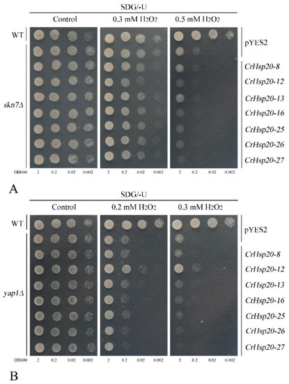
2.9. Heterologous Expression of CrHsp20 Confers Heat Tolerance, But Not H2O2, in Yeast
3. Discussion
4. Materials and Methods
4.1. Plant Materials and Stress Treatments
4.2. Genome-Wide Identification of Hsp20 Proteins and Chromosomal Location of CrHsp20s
4.3. Phylogenetic Analysis, Gene Duplication, and Non-Synonymous (Ka) and Synonymous (Ks) Calculation of C. rosea Hsp20 Genes
4.4. Analysis of Cis-Acting Elements in CrHsp20 Gene Promoters
4.5. RNA-Sequencing Data Analysis of CrHsp20 Genes
4.6. Total RNA Extraction and Expression Analyses of CrHsp20 Genes by qRT-PCR
4.7. Cloning of CrHsp20 cDNAs and Functional Identification of CrHsp20s in Yeast
5. Conclusions
Supplementary Materials
Author Contributions
Funding
Institutional Review Board Statement
Informed Consent Statement
Data Availability Statement
Acknowledgments
Conflicts of Interest
References
- Ohama, N.; Sato, H.; Shinozaki, K.; Yamaguchi-Shinozaki, K. Transcriptional regulatory network of plant heat stress response. Trends Plant Sci. 2017, 22, 53–65. [Google Scholar] [CrossRef] [PubMed]
- Singh, B.; Salaria, N.; Thakur, K.; Kukreja, S.; Gautam, S.; Goutam, U. Functional genomic approaches to improve crop plant heat stress tolerance. F1000Research 2019, 8, 1721. [Google Scholar] [CrossRef] [PubMed]
- Zhu, J.K. Abiotic stress signaling and responses in plants. Cell 2016, 167, 313–324. [Google Scholar] [CrossRef] [PubMed] [Green Version]
- Gong, Z.; Xiong, L.; Shi, H.; Yang, S.; Herrera-Estrella, L.R.; Xu, G.; Chao, D.Y.; Li, J.; Wang, P.Y.; Qin, F.; et al. Plant abiotic stress response and nutrient use efficiency. Sci. China Life Sci. 2020, 63, 635–674. [Google Scholar] [CrossRef] [PubMed]
- Jacob, P.; Hirt, H.; Bendahmane, A. The heat-shock protein/chaperone network and multiple stress resistance. Plant Biotechnol. J. 2017, 15, 405–414. [Google Scholar] [CrossRef]
- Waters, E.R. The evolution, function, structure, and expression of the plant sHSPs. J. Exp. Bot. 2013, 64, 391–403. [Google Scholar] [CrossRef] [Green Version]
- Waters, E.R.; Vierling, E. Plant small heat shock proteins-evolutionary and functional diversity. New Phytol. 2020, 227, 24–37. [Google Scholar] [CrossRef] [Green Version]
- Vierling, E. The roles of heat shock proteins in plants. Annu. Rev. Plant Biol. 1991, 42, 579–620. [Google Scholar]
- Yan, H.; Zhang, A.; Chen, J.; He, X.; Xu, B.; Xie, G.; Miao, Z.; Zhang, X.; Huang, L. Genome-wide analysis of the PvHsp20 family in switchgrass: Motif, genomic organization, and identification of stress or developmental-related Hsp20s. Front. Plant Sci. 2017, 8, 1024. [Google Scholar] [CrossRef] [Green Version]
- Scharf, K.D.; Siddique, M.; Vierling, E. The expanding family of Arabidopsis thaliana small heat stress proteins and a new family of proteins containing alpha-crystallin domains (Acd proteins). Cell Stress Chaperones 2001, 6, 225–237. [Google Scholar] [CrossRef]
- Jaya, N.; Garcia, V.; Vierling, E. Substrate binding site flexibility of the small heat shock protein molecular chaperones. Proc. Natl. Acad. Sci. USA 2009, 106, 15604–15609. [Google Scholar] [CrossRef] [PubMed] [Green Version]
- Van Montfort, R.L.; Basha, E.; Friedrich, K.L.; Slingsby, C.; Vierling, E. Crystal structure and assembly of a eukaryotic small heat shock protein. Nat. Struct. Biol. 2001, 8, 1025–1030. [Google Scholar] [CrossRef] [PubMed]
- Ouyang, Y.; Chen, J.; Xie, W.; Wang, L.; Zhang, Q. Comprehensive sequence and expression profile analysis of Hsp20 gene family in rice. Plant Mol. Biol. 2009, 70, 341–357. [Google Scholar] [CrossRef]
- Guo, M.; Liu, J.H.; Lu, J.P.; Zhai, Y.F.; Wang, H.; Gong, Z.H.; Wang, S.B.; Lu, M.H. Genome-wide analysis of the CaHsp20 gene family in pepper: Comprehensive sequence and expression profile analysis under heat stress. Front. Plant Sci. 2015, 6, 806. [Google Scholar] [CrossRef] [PubMed] [Green Version]
- Yu, J.; Cheng, Y.; Feng, K.; Ruan, M.; Ye, Q.; Wang, R.; Li, Z.; Zhou, G.; Yao, Z.; Yang, Y.; et al. Genome-wide identification and expression profiling of tomato Hsp20 gene family in response to biotic and abiotic stresses. Front. Plant Sci. 2016, 7, 1215. [Google Scholar] [CrossRef] [PubMed] [Green Version]
- Zhao, P.; Wang, D.; Wang, R.; Kong, N.; Zhang, C.; Yang, C.; Wu, W.; Ma, H.; Chen, Q. Genome-wide analysis of the potato Hsp20 gene family: Identification, genomic organization and expression profiles in response to heat stress. BMC Genom. 2018, 19, 61. [Google Scholar] [CrossRef] [PubMed]
- Zheng, T.; Li, P.; Li, L.; Zhang, Q. Research advances in and prospects of ornamental plant genomics. Hortic. Res. 2021, 8, 65. [Google Scholar] [CrossRef]
- Artur, M.A.S.; Kajala, K. Convergent evolution of gene regulatory networks underlying plant adaptations to dry environments. Plant Cell Environ. 2021, 44, 3211–3222. [Google Scholar] [CrossRef]
- Bhardwaj, A.; Devi, P.; Chaudhary, S.; Rani, A.; Jha, U.C.; Kumar, S.; Bindumadhava, H.; Prasad, P.V.V.; Sharma, K.D.; Siddique, K.H.M.; et al. ‘Omics’ approaches in developing combined drought and heat tolerance in food crops. Plant Cell Rep. 2021, 41, 699–739. [Google Scholar] [CrossRef]
- Song, G.; Yuan, S.; Wen, X.; Xie, Z.; Lou, L.; Hu, B.; Cai, Q.; Xu, B. Transcriptome analysis of Cd-treated switchgrass root revealed novel transcripts and the importance of HSF/HSP network in switchgrass Cd tolerance. Plant Cell Rep. 2018, 37, 1485–1497. [Google Scholar] [CrossRef]
- Li, J.; Zhang, J.; Jia, H.; Yue, Z.; Lu, M.; Xin, X.; Hu, J. Genome-wide characterization of the sHsp gene family in Salix suchowensis reveals its functions under different abiotic stresses. Int. J. Mol. Sci. 2018, 19, 3246. [Google Scholar] [CrossRef] [PubMed] [Green Version]
- Nagaraju, M.; Reddy, P.S.; Kumar, S.A.; Kumar, A.; Rajasheker, G.; Rao, D.M.; Kavi Kishor, P.B. Genome-wide identification and transcriptional profiling of small heat shock protein gene family under diverse abiotic stress conditions in Sorghum bicolor (L.). Int. J. Biol. Macromol. 2020, 142, 822–834. [Google Scholar] [CrossRef] [PubMed]
- Zhao, D.; Qi, X.; Zhang, Y.; Zhang, R.; Wang, C.; Sun, T.; Zheng, J.; Lu, Y. Genome-wide analysis of the heat shock transcription factor gene family in Sorbus pohuashanensis (Hance) Hedl identifies potential candidates for resistance to abiotic stresses. Plant Physiol. Biochem. 2022, 175, 68–80. [Google Scholar] [CrossRef] [PubMed]
- Jiang, C.; Xu, J.; Zhang, H.; Zhang, X.; Shi, J.; Li, M.; Ming, F. A cytosolic class I small heat shock protein, RcHSP17.8, of Rosa chinensis confers resistance to a variety of stresses to Escherichia coli, yeast and Arabidopsis thaliana. Plant Cell Environ. 2009, 32, 1046–1059. [Google Scholar] [CrossRef]
- Wang, J.; Gao, X.; Dong, J.; Tian, X.; Wang, J.; Palta, J.A.; Xu, S.; Fang, Y.; Wang, Z. Over-expression of the heat-responsive wheat gene TaHSP23.9 in transgenic Arabidopsis conferred tolerance to heat and salt stress. Front. Plant Sci. 2020, 11, 243. [Google Scholar] [CrossRef]
- Sun, X.; Zhu, J.; Li, X.; Li, Z.; Han, L.; Luo, H. AsHSP26.8a, a creeping bentgrass small heat shock protein integrates different signaling pathways to modulate plant abiotic stress response. BMC Plant Biol. 2020, 20, 184. [Google Scholar] [CrossRef]
- Sun, X.; Huang, N.; Li, X.; Zhu, J.; Bian, X.; Li, H.; Wang, L.; Hu, Q.; Luo, H. A chloroplast heat shock protein modulates growth and abiotic stress response in creeping bentgrass. Plant Cell Environ. 2021, 44, 1769–1787. [Google Scholar] [CrossRef]
- Huang, L.J.; Cheng, G.X.; Khan, A.; Wei, A.M.; Yu, Q.H.; Yang, S.B.; Luo, D.X.; Gong, Z.H. CaHSP16.4, a small heat shock protein gene in pepper, is involved in heat and drought tolerance. Protoplasma 2019, 256, 39–51. [Google Scholar] [CrossRef]
- Lopes-Caitar, V.S.; De Carvalho, M.C.; Darben, L.M.; Kuwahara, M.K.; Nepomuceno, A.L.; Dias, W.P.; Abdelnoor, R.V.; Marcelino-Guimarães, F.C. Genome-wide analysis of the Hsp20 gene family in soybean: Comprehensive sequence, genomic organization and expression profile analysis under abiotic and biotic stresses. BMC Genom. 2013, 14, 577. [Google Scholar] [CrossRef] [Green Version]
- Imai, R.; Kajita, Y.; Yamamoto, T.; Takayama, K.; Kajita, T. The complete chloroplast genome of a pantropical legume, Canavalia rosea. Mitochondrial DNA B Resour. 2021, 6, 295–296. [Google Scholar] [CrossRef]
- Supriya, P.; Sridhar, K.R. Impact of electron beam irradiation on the bioactive principles of seeds of coastal sand dune wild legumes (Canavalia Spp.). Recent Pat. Food Nutr. Agric. 2019, 10, 57–61. [Google Scholar] [CrossRef]
- Huang, J.; Liu, N.; Ren, H.; Jian, S.G. Physiology and biochemical characteristics of Canavalia rosea under stress. J. Trop. Subtrop. Bot. 2019, 27, 157–163. [Google Scholar]
- Mishra, A.; Tanna, B. Halophytes: Potential resources for salt stress tolerance genes and promoters. Front. Plant Sci. 2017, 8, 829. [Google Scholar] [CrossRef] [PubMed]
- Siddique, M.; Gernhard, S.; von Koskull-Döring, P.; Vierling, E.; Scharf, K.D. The plant sHSP superfamily: Five new members in Arabidopsis thaliana with unexpected properties. Cell Stress Chaperones 2008, 13, 183–197. [Google Scholar] [CrossRef] [PubMed] [Green Version]
- Ul Haq, S.; Khan, A.; Ali, M.; Khattak, A.M.; Gai, W.X.; Zhang, H.X.; Wei, A.M.; Gong, Z.H. Heat shock proteins: Dynamic biomolecules to counter plant biotic and abiotic stresses. Int. J. Mol. Sci. 2019, 20, 5321. [Google Scholar] [CrossRef] [Green Version]
- Guo, L.M.; Li, J.; He, J.; Liu, H.; Zhang, H.M. A class I cytosolic HSP20 of rice enhances heat and salt tolerance in different organisms. Sci. Rep. 2020, 10, 1383. [Google Scholar] [CrossRef]
- Raitt, D.C.; Johnson, A.L.; Erkine, A.M.; Makino, K.; Morgan, B.; Gross, D.S.; Johnston, L.H. The skn7 response regulator of Saccharomyces cerevisiae interacts with hsf1 in vivo and is required for the induction of heat shock genes by oxidative stress. Mol. Biol. Cell. 2000, 11, 2335–2347. [Google Scholar] [CrossRef] [Green Version]
- Wu, J.; Gao, T.; Hu, J.; Zhao, L.; Yu, C.; Ma, F. Research advances in function and regulation mechanisms of plant small heat shock proteins (sHSPs) under environmental stresses. Sci. Total. Environ. 2022, 825, 154054. [Google Scholar] [CrossRef]
- Zou, T.; Pu, L.; Lin, R.; Mo, H.; Wang, Z.; Jian, S.; Zhang, M. Roles of Canavalia rosea metallothioneins in metal tolerance and extreme environmental adaptation to tropical coral reefs. J. Plant Physiol. 2022, 268, 153559. [Google Scholar] [CrossRef] [PubMed]
- Wang, W.; Vinocur, B.; Shoseyov, O.; Altman, A. Role of plant heat-shock proteins and molecular chaperones in the abiotic stress response. Trends Plant Sci. 2004, 9, 244–252. [Google Scholar] [CrossRef]
- Bourgine, B.; Guihur, A. Heat shock signaling in land plants: From plasma membrane sensing to the transcription of small heat shock proteins. Front. Plant Sci. 2021, 12, 710801. [Google Scholar] [CrossRef] [PubMed]
- Ramakrishna, G.; Singh, A.; Kaur, P.; Yadav, S.S.; Sharma, S.; Gaikwad, K. Genome wide identification and characterization of small heat shock protein gene family in pigeonpea and their expression profiling during abiotic stress conditions. Int. J. Biol. Macromol. 2022, 197, 88–102. [Google Scholar] [CrossRef] [PubMed]
- Wu, C.; Sun, S.; Nimmakayala, P.; Santos, F.A.; Meksem, K.; Springman, R.; Ding, K.; Lightfoot, D.A.; Zhang, H.B. A BAC- and BIBAC-based physical map of the soybean genome. Genome Res. 2004, 14, 319–326. [Google Scholar] [CrossRef] [Green Version]
- Carra, S.; Alberti, S.; Benesch, J.L.P.; Boelens, W.; Buchner, J.; Carver, J.A.; Cecconi, C.; Ecroyd, H.; Gusev, N.; Hightower, L.E.; et al. Small heat shock proteins: Multifaceted proteins with important implications for life. Cell Stress Chaperones 2019, 24, 295–308. [Google Scholar] [CrossRef] [PubMed]
- Sarkar, N.K.; Kim, Y.K.; Grover, A. Rice sHsp genes: Genomic organization and expression profiling under stress and development. BMC Genom. 2009, 10, 393. [Google Scholar] [CrossRef] [Green Version]
- Parra, G.; Bradnam, K.; Rose, A.B.; Korf, I. Comparative and functional analysis of intron-mediated enhancement signals reveals conserved features among plants. Nucleic Acids Res. 2011, 39, 5328–5337. [Google Scholar] [CrossRef] [Green Version]
- Jagadish, S.V.K.; Way, D.A.; Sharkey, T.D. Plant heat stress: Concepts directing future research. Plant Cell Environ. 2021, 44, 1992–2005. [Google Scholar] [CrossRef]
- Scafaro, A.P.; Fan, Y.; Posch, B.C.; Garcia, A.; Coast, O.; Atkin, O.K. Responses of leaf respiration to heatwaves. Plant Cell Environ. 2021, 44, 2090–2101. [Google Scholar] [CrossRef]
- Neto, V.G.; Barbosa, R.R.; Carosio, M.G.A.; Ferreira, A.G.; Fernandez, L.G.; de Castro, R.D.; Ligterink, W.; Hilhorst, H.; Ribeiro, P.R. Sequence analysis of Ricinus communis small heat-shock protein (sHSP) subfamily and its role in abiotic stress responses. Ind. Crop. Prod. 2020, 152, 112541. [Google Scholar] [CrossRef]
- Cui, F.; Taier, G.; Wang, X.; Wang, K. Genome-wide analysis of the HSP20 gene family and expression patterns of HSP20 genes in response to abiotic stresses in Cynodon transvaalensis. Front. Genet. 2021, 12, 732812. [Google Scholar] [CrossRef]
- Ko, E.; Kim, M.; Park, Y.; Ahn, Y.J. Heterologous expression of the carrot Hsp17.7 gene increased growth, cell viability, and protein solubility in transformed yeast (Saccharomyces cerevisiae) under heat, cold, acid, and osmotic stress conditions. Curr. Microbiol. 2017, 74, 952–960. [Google Scholar] [CrossRef] [PubMed]
- Wang, M.; Zou, Z.; Li, Q.; Xin, H.; Zhu, X.; Chen, X.; Li, X. Heterologous expression of three Camellia sinensis small heat shock protein genes confers temperature stress tolerance in yeast and Arabidopsis thaliana. Plant Cell Rep. 2017, 36, 1125–1135. [Google Scholar] [CrossRef] [PubMed]
- Gao, C.; Jiang, B.; Wang, Y.; Liu, G.; Yang, C. Overexpression of a heat shock protein (ThHSP18.3) from Tamarix hispida confers stress tolerance to yeast. Mol. Biol. Rep. 2012, 39, 4889–4897. [Google Scholar] [CrossRef] [PubMed]
- Lin, R.; Zou, T.; Mei, Q.; Wang, Z.; Zhang, M.; Jian, S. Genome-wide analysis of the late embryogenesis abundant (LEA) and abscisic acid-, stress-, and ripening-induced (ASR) gene superfamily from Canavalia rosea and their roles in salinity/alkaline and drought tolerance. Int. J. Mol. Sci. 2021, 22, 4554. [Google Scholar] [CrossRef] [PubMed]
- Yi, D.G.; Kim, M.J.; Choi, J.E.; Lee, J.; Jung, J.; Huh, W.K.; Chung, W.H. Yap1 and Skn7 genetically interact with Rad51 in response to oxidative stress and DNA double-strand break in Saccharomyces cerevisiae. Free Radic. Biol. Med. 2016, 101, 424–433. [Google Scholar] [CrossRef]
- Wang, Y.; Tang, H.; Debarry, J.D.; Tan, X.; Li, J.; Wang, X.; Lee, T.H.; Jin, H.; Marler, B.; Guo, H.; et al. MCScanX: A toolkit for detection and evolutionary analysis of gene synteny and collinearity. Nucleic Acids Res. 2012, 40, e49. [Google Scholar] [CrossRef] [Green Version]
- Nei, M.; Gojobori, T. Simple methods for estimating the numbers of synonymous and nonsynonymous nucleotide substitutions. Mol. Biol. Evol. 1986, 3, 418–426. [Google Scholar]
- Maruyama, K.; Ogata, T.; Kanamori, N.; Yoshiwara, K.; Goto, S.; Yamamoto, Y.Y.; Tokoro, Y.; Noda, C.; Takaki, Y.; Urawa, H.; et al. Design of an optimal promoter involved in the heat-induced transcriptional pathway in Arabidopsis, soybean, rice and maize. Plant J. 2017, 89, 671–680. [Google Scholar] [CrossRef]










| Name | Locus | Protein Length (aa) | MW (kD) | pI | II | AI | GRAVY | WoLF_PSORT |
|---|---|---|---|---|---|---|---|---|
| CrHsp20-1 | 01T001428 | 135 | 15.67 | 5.36 | 63.54 | 86.67 | −0.318 | cyto: 7, cysk: 4, extr: 2 |
| CrHsp20-2 | 01T001854 | 508 | 55.89 | 5.00 | 48.91 | 69.09 | −0.777 | nucl: 14 |
| CrHsp20-3 | 01T002897 | 134 | 14.85 | 5.39 | 34.74 | 82.16 | −0.362 | chlo: 9, cyto: 2, vacu: 1.5, E.R._vacu: 1.5 |
| CrHsp20-4 | 01T002898 | 174 | 19.98 | 5.53 | 44.29 | 68.16 | −0.759 | cyto: 14 |
| CrHsp20-5 | 01T002899 | 136 | 15.78 | 8.96 | 46.18 | 62.94 | −0.885 | cyto: 12, nucl: 1 |
| CrHsp20-6 | 02T003974 | 137 | 15.14 | 6.09 | 39.72 | 105.84 | 0.331 | cyto: 7, chlo: 2, nucl: 2, vacu: 2 |
| CrHsp20-7 | 02T004687 | 156 | 17.69 | 5.55 | 42.90 | 76.86 | −0.540 | cyto: 9, nucl: 2, cysk: 2 |
| CrHsp20-8 | 02T004688 | 156 | 17.40 | 5.95 | 47.07 | 86.22 | −0.480 | cyto: 12, chlo: 2 |
| CrHsp20-9 | 02T004837 | 152 | 17.44 | 6.19 | 54.71 | 74.28 | −0.666 | cyto: 14 |
| CrHsp20-10 | 02T005143 | 229 | 25.57 | 8.45 | 38.43 | 67.64 | −0.669 | chlo: 13 |
| CrHsp20-11 | 02T006143 | 143 | 16.76 | 8.76 | 40.54 | 90.56 | −0.575 | cyto: 6, nucl: 3, mito: 2, chlo: 1, E.R.: 1 |
| CrHsp20-12 | 02T006230 | 141 | 16.05 | 6.13 | 41.72 | 74.54 | −0.748 | cyto: 14 |
| CrHsp20-13 | 02T007071 | 159 | 17.61 | 6.84 | 44.93 | 90.69 | −0.371 | cyto: 12, chlo: 1 |
| CrHsp20-14 | 02T007356 | 485 | 54.98 | 9.03 | 47.46 | 71.34 | −0.702 | vacu: 9, golg: 2, nucl: 1, plas: 1 |
| CrHsp20-15 | 03T007670 | 212 | 24.88 | 5.66 | 52.16 | 67.12 | −0.824 | nucl: 4, cyto: 3, E.R.: 2, golg: 2, mito: 1, vacu: 1 |
| CrHsp20-16 | 03T010017 | 159 | 18.07 | 7.17 | 60.79 | 72.89 | −0.596 | nucl: 5.5, cyto_nucl: 5, cyto: 3.5, mito: 3, plas: 1 |
| CrHsp20-17 | 04T013022 | 193 | 22.19 | 5.80 | 51.69 | 87.25 | −0.490 | chlo: 3, cyto: 3, mito: 3, extr: 3, nucl: 1 |
| CrHsp20-18 | 04T013504 | 222 | 25.12 | 8.73 | 36.81 | 84.19 | −0.451 | cyto: 5, nucl: 4, golg: 2, plas: 1, extr: 1 |
| CrHsp20-19 | 05T015151 | 237 | 26.5 | 5.60 | 53.97 | 75.61 | −0.730 | chlo: 4, cyto: 4, mito: 4, plas: 1 |
| CrHsp20-20 | 06T017314 | 693 | 78.64 | 8.63 | 42.32 | 73.78 | −0.584 | cyto: 7, chlo: 2, nucl: 2, mito: 2 |
| CrHsp20-21 | 06T017504 | 267 | 30.47 | 9.36 | 38.96 | 72.62 | −0.846 | cyto: 4, golg: 3, plas: 2, vacu: 2, chlo: 1, mito: 1 |
| CrHsp20-22 | 06T017505 | 285 | 32.76 | 7.73 | 51.98 | 71.51 | −0.809 | cyto: 5, chlo: 3, golg: 3, nucl: 2 |
| CrHsp20-23 | 06T017506 | 308 | 35.04 | 5.11 | 50.79 | 64.55 | −1.032 | vacu: 3, golg: 3, cyto: 2.5, nucl: 2, cyto_pero: 2, chlo: 1, plas: 1 |
| CrHsp20-24 | 06T017706 | 139 | 15.66 | 5.85 | 29.32 | 77.70 | −0.670 | cyto: 10, extr: 3 |
| CrHsp20-25 | 06T017707 | 159 | 18.02 | 6.19 | 63.53 | 69.18 | −0.673 | cyto: 13 |
| CrHsp20-26 | 06T017709 | 158 | 17.87 | 6.18 | 48.78 | 70.89 | −0.673 | cyto: 13 |
| CrHsp20-27 | 06T018827 | 144 | 16.26 | 8.01 | 52.70 | 90.69 | −0.435 | cyto: 9, chlo: 2, nucl: 2 |
| CrHsp20-28 | 06T018972 | 632 | 71.41 | 9.43 | 40.54 | 97.78 | −0.157 | plas: 10, nucl: 1, mito: 1, vacu: 1 |
| CrHsp20-29 | 07T020007 | 137 | 15.82 | 6.43 | 28.89 | 92.34 | −0.564 | cyto: 9, nucl: 2, extr: 2 |
| CrHsp20-30 | 07T020435 | 156 | 17.96 | 5.56 | 33.18 | 65.58 | −0.898 | mito: 5, cyto: 3, chlo: 2, nucl: 2, plas: 1 |
| CrHsp20-31 | 07T020816 | 197 | 22.5 | 6.46 | 33.40 | 86.50 | −0.545 | chlo: 5, mito: 5, cyto: 2, vacu: 1 |
| CrHsp20-32 | 07T020930 | 147 | 16.84 | 9.71 | 21.75 | 88.84 | −0.256 | cyto: 7, nucl: 4, extr: 1, E.R.: 1 |
| CrHsp20-33 | 08T021644 | 534 | 6036 | 5.57 | 49.07 | 54.93 | −1.166 | chlo: 6, nucl: 4, golg: 2, mito: 1 |
| CrHsp20-34 | 08T022845 | 157 | 17.5 | 4.71 | 42.57 | 83.69 | −0.216 | cyto: 7, pero: 3, extr: 2, nucl: 1 |
| CrHsp20-35 | 08T023293 | 324 | 36.25 | 7.12 | 59.55 | 80.09 | −0.382 | chlo: 9, vacu: 3.5, E.R._vacu: 2.5 |
| CrHsp20-36 | 09T023777 | 367 | 41.41 | 9.29 | 55.65 | 63.49 | −0.995 | nucl: 5, chlo: 4, golg: 3, cyto: 1 |
| CrHsp20-37 | 09T024521 | 192 | 22.31 | 5.56 | 43.32 | 67.45 | −0.701 | nucl: 9, chlo: 3, plas: 1 |
| CrHsp20-38 | 11T027728 | 209 | 23.78 | 5.36 | 66.50 | 74.98 | −0.711 | chlo: 5, mito: 5, golg: 2, nucl: 1 |
| CrHsp20-39 | 11T028183 | 239 | 27.27 | 9.08 | 51.39 | 70.17 | −0.690 | chlo: 12, mito: 2 |
| CrHsp20-40 | 11T029004 | 278 | 32.12 | 9.48 | 55.35 | 59.24 | −0.798 | nucl: 13 |
| CrHsp20-41 | 11T029278 | 219 | 25 | 9.20 | 46.23 | 79.59 | −0.650 | cyto: 4, nucl: 3, extr: 2, vacu: 2, golg: 2 |
| Duplicated Pair | Duplicate Type | Ka | Ks | Ka/Ks | p-Value (Fisher) | Positive Selection |
|---|---|---|---|---|---|---|
| CrsHSP11/CrsHSP16 | Segmental | 0.432477 | 1.83043 | 0.236271 | 2.34 × 10−9 | No |
| CrsHSP17/CrsHSP31 | Segmental | 0.151539 | 0.56805 | 0.266771 | 1 × 10−9 | No |
| CrsHSP19/CrsHSP38 | Segmental | 0.283231 | 0.711695 | 0.397967 | 1.59 × 10−6 | No |
| CrsHSP3/CrsHSP4 | Tandem | \ | \ | \ | \ | \ |
| CrsHSP21/CrsHSP22/CrsHSP23 | Tandem | \ | \ | \ | \ | \ |
| CrsHSP24/CrsHSP25/CrsHSP26 | Tandem | \ | \ | \ | \ | \ |
Publisher’s Note: MDPI stays neutral with regard to jurisdictional claims in published maps and institutional affiliations. |
© 2022 by the authors. Licensee MDPI, Basel, Switzerland. This article is an open access article distributed under the terms and conditions of the Creative Commons Attribution (CC BY) license (https://creativecommons.org/licenses/by/4.0/).
Share and Cite
Zhang, M.; Jian, S.; Wang, Z. Comprehensive Analysis of the Hsp20 Gene Family in Canavalia rosea Indicates Its Roles in the Response to Multiple Abiotic Stresses and Adaptation to Tropical Coral Islands. Int. J. Mol. Sci. 2022, 23, 6405. https://doi.org/10.3390/ijms23126405
Zhang M, Jian S, Wang Z. Comprehensive Analysis of the Hsp20 Gene Family in Canavalia rosea Indicates Its Roles in the Response to Multiple Abiotic Stresses and Adaptation to Tropical Coral Islands. International Journal of Molecular Sciences. 2022; 23(12):6405. https://doi.org/10.3390/ijms23126405
Chicago/Turabian StyleZhang, Mei, Shuguang Jian, and Zhengfeng Wang. 2022. "Comprehensive Analysis of the Hsp20 Gene Family in Canavalia rosea Indicates Its Roles in the Response to Multiple Abiotic Stresses and Adaptation to Tropical Coral Islands" International Journal of Molecular Sciences 23, no. 12: 6405. https://doi.org/10.3390/ijms23126405
APA StyleZhang, M., Jian, S., & Wang, Z. (2022). Comprehensive Analysis of the Hsp20 Gene Family in Canavalia rosea Indicates Its Roles in the Response to Multiple Abiotic Stresses and Adaptation to Tropical Coral Islands. International Journal of Molecular Sciences, 23(12), 6405. https://doi.org/10.3390/ijms23126405

