Podocyte-Related Mechanisms Underlying Survival Benefit of Long-Term Angiotensin Receptor Blocker
Abstract
1. Introduction
2. Results
2.1. Long-Term ARB or TRX Effects on Systemic and Renal Parameters Subsection
2.2. Both ARB and TRX Reduced Glomerulosclerosis but Not Interstitial Fibrosis
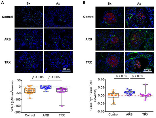
2.3. ARB, but Not TRX, Maintained WT-1+ Cell Density
2.4. Effects of ARB and TRX on the Heart
2.5. Long-Term ARB, but Not TRX Increased Survival
3. Discussion
4. Materials and Methods
4.1. Experimental Design and Animals
4.2. Analysis of Systemic Parameters and Renal Function
4.3. Morphology Analyses
4.4. Immunohistochemistry Staining
4.5. ELISA Assay
4.6. Statistical Analysis
Supplementary Materials
Author Contributions
Funding
Institutional Review Board Statement
Informed Consent Statement
Data Availability Statement
Conflicts of Interest
References
- Fioretto, P.; Steffes, M.W.; Sutherland, D.E.; Goetz, F.C.; Mauer, M. Reversal of lesions of diabetic nephropathy after pancreas transplantation. N. Engl. J. Med. 1998, 339, 69–75. [Google Scholar] [CrossRef]
- Hu, B.; Gadegbeku, C.; Lipkowitz, M.S.; Rostand, S.; Lewis, J.; Wright, J.T.; Appel, L.J.; Greene, T.; Gassman, J.; Astor, B.C.; et al. Kidney function can improve in patients with hypertensive CKD. J. Am. Soc. Nephrol. 2012, 23, 706–713. [Google Scholar] [CrossRef]
- Weis, L.; Metzger, M.; Haymann, J.P.; Thervet, E.; Flamant, M.; Vrtovsnik, F.; Gauci, C.; Houillier, P.; Froissart, M.; Letavernier, E.; et al. Renal function can improve at any stage of chronic kidney disease. PLoS ONE 2013, 8, e81835. [Google Scholar] [CrossRef]
- Brenner, B.M.; Cooper, M.E.; de Zeeuw, D.; Keane, W.F.; Mitch, W.E.; Parving, H.H.; Remuzzi, G.; Snapinn, S.M.; Zhang, Z.; Shahinfar, S.; et al. Effects of losartan on renal and cardiovascular outcomes in patients with type 2 diabetes and nephropathy. N. Engl. J. Med. 2001, 345, 861–869. [Google Scholar] [CrossRef]
- Lewis, E.J.; Hunsicker, L.G.; Clarke, W.R.; Berl, T.; Pohl, M.A.; Lewis, J.B.; Ritz, E.; Atkins, R.C.; Rohde, R.; Raz, I.; et al. Renoprotective effect of the angiotensin-receptor antagonist irbesartan in patients with nephropathy due to type 2 diabetes. N. Engl. J. Med. 2001, 345, 851–860. [Google Scholar] [CrossRef]
- Silvarino, R.; Rios, P.; Baldovinos, G.; Chichet, M.A.; Perg, N.; Sola, L.; Saona, G.; De Souza, N.; Lamadrid, V.; Gadola, L. Is chronic kidney disease progression influenced by the type of renin-angiotensin-system blocker used? Nephron 2019, 143, 100–107. [Google Scholar] [CrossRef]
- Ruggenenti, P.; Perna, A.; Benini, R.; Bertani, T.; Zoccali, C.; Maggiore, Q.; Salvadori, M.; Remuzzi, G. In chronic nephropathies prolonged ACE inhibition can induce remission: Dynamics of time-dependent changes in GFR. J. Am. Soc. Nephrol. 1999, 10, 997–1006. [Google Scholar] [CrossRef]
- Ma, L.J.; Nakamura, S.; Aldigier, J.C.; Rossini, M.; Yang, H.; Liang, X.; Nakamura, I.; Marcantoni, C.; Fogo, A.B. Regression of glomerulosclerosis with high-dose angiotensin inhibition is linked to decreased plasminogen activator inhibitor-1. J. Am. Soc. Nephrol. 2005, 16, 966–976. [Google Scholar] [CrossRef]
- Adamczak, M.; Gross, M.L.; Krtil, J.; Koch, A.; Tyralla, K.; Amann, K.; Ritz, E. Reversal of glomerulosclerosis after high-dose enalapril treatment in subtotally nephrectomized rats. J. Am. Soc. Nephrol. 2003, 14, 2833–2842. [Google Scholar] [CrossRef]
- Adamczak, M.; Gross, M.L.; Amann, K.; Ritz, E. Reversal of glomerular lesions involves coordinated restructuring of glomerular microvasculature. J. Am. Soc. Nephrol. 2004, 15, 3063–3072. [Google Scholar] [CrossRef][Green Version]
- Zhang, J.; Yanez, D.; Floege, A.; Lichtnekert, J.; Krofft, R.D.; Liu, Z.H.; Pippin, J.W.; Shankland, S.J. ACE-inhibition increases podocyte number in experimental glomerular disease independent of proliferation. J. Renin Angiotensin Aldosterone Syst. 2015, 16, 234–248. [Google Scholar] [CrossRef] [PubMed]
- Lichtnekert, J.; Kaverina, N.V.; Eng, D.G.; Gross, K.W.; Kutz, J.N.; Pippin, J.W.; Shankland, S.J. Renin-Angiotensin-Aldosterone System Inhibition Increases Podocyte Derivation from Cells of Renin Lineage. J. Am. Soc. Nephrol. 2016, 27, 3611–3627. [Google Scholar] [CrossRef] [PubMed]
- Zhang, J.; Pippin, J.W.; Vaughan, M.R.; Krofft, R.D.; Taniguchi, Y.; Romagnani, P.; Nelson, P.J.; Liu, Z.H.; Shankland, S.J. Retinoids augment the expression of podocyte proteins by glomerular parietal epithelial cells in experimental glomerular disease. Nephron Exp. Nephrol. 2012, 121, e23–e37. [Google Scholar] [CrossRef]
- Pichaiwong, W.; Hudkins, K.L.; Wietecha, T.; Nguyen, T.Q.; Tachaudomdach, C.; Li, W.; Askari, B.; Kobayashi, T.; O’Brien, K.D.; Pippin, J.W.; et al. Reversibility of structural and functional damage in a model of advanced diabetic nephropathy. J. Am. Soc. Nephrol. 2013, 24, 1088–1102. [Google Scholar] [CrossRef]
- Benigni, A.; Corna, D.; Zoja, C.; Sonzogni, A.; Latini, R.; Salio, M.; Conti, S.; Rottoli, D.; Longaretti, L.; Cassis, P.; et al. Disruption of the Ang II type 1 receptor promotes longevity in mice. J. Clin. Investig. 2009, 119, 524–530. [Google Scholar] [CrossRef]
- Benigni, A.; Orisio, S.; Noris, M.; Iatropoulos, P.; Castaldi, D.; Kamide, K.; Rakugi, H.; Arai, Y.; Todeschini, M.; Ogliari, G.; et al. Variations of the angiotensin II type 1 receptor gene are associated with extreme human longevity. Age 2013, 35, 993–1005. [Google Scholar] [CrossRef] [PubMed]
- Xie, J.; Cha, S.K.; An, S.W.; Kuro, O.M.; Birnbaumer, L.; Huang, C.L. Cardioprotection by Klotho through downregulation of TRPC6 channels in the mouse heart. Nat. Commun. 2012, 3, 1238. [Google Scholar] [CrossRef]
- Sagrinati, C.; Netti, G.S.; Mazzinghi, B.; Lazzeri, E.; Liotta, F.; Frosali, F.; Ronconi, E.; Meini, C.; Gacci, M.; Squecco, R.; et al. Isolation and characterization of multipotent progenitor cells from the Bowman’s capsule of adult human kidneys. J. Am. Soc. Nephrol. 2006, 17, 2443–2456. [Google Scholar] [CrossRef]
- Benigni, A.; Morigi, M.; Rizzo, P.; Gagliardini, E.; Rota, C.; Abbate, M.; Ghezzi, S.; Remuzzi, A.; Remuzzi, G. Inhibiting angiotensin-converting enzyme promotes renal repair by limiting progenitor cell proliferation and restoring the glomerular architecture. Am. J. Pathol. 2011, 179, 628–638. [Google Scholar] [CrossRef]
- Rizzo, P.; Perico, N.; Gagliardini, E.; Novelli, R.; Alison, M.R.; Remuzzi, G.; Benigni, A. Nature and mediators of parietal epithelial cell activation in glomerulonephritides of human and rat. Am. J. Pathol. 2013, 183, 1769–1778. [Google Scholar] [CrossRef]
- Arias, S.C.; Valente, C.P.; Machado, F.G.; Fanelli, C.; Origassa, C.S.; de Brito, T.; Camara, N.O.; Malheiros, D.M.; Zatz, R.; Fujihara, C.K. Regression of albuminuria and hypertension and arrest of severe renal injury by a losartan-hydrochlorothiazide association in a model of very advanced nephropathy. PLoS ONE 2013, 8, e56215. [Google Scholar] [CrossRef] [PubMed]
- Hsing, S.C.; Lu, K.C.; Sun, C.A.; Chien, W.C.; Chung, C.H.; Kao, S.Y. The association of losartan and ramipril therapy with kidney and cardiovascular outcomes in patients with chronic kidney disease: A Chinese nation-wide cohort study in Taiwan. Medicine 2015, 94, e1999. [Google Scholar] [CrossRef] [PubMed]
- Ruggenenti, P.; Perticucci, E.; Cravedi, P.; Gambara, V.; Costantini, M.; Sharma, S.K.; Perna, A.; Remuzzi, G. Role of remission clinics in the longitudinal treatment of CKD. J. Am. Soc. Nephrol. 2008, 19, 1213–1224. [Google Scholar] [CrossRef] [PubMed]
- Heerspink, H.J.; Kropelin, T.F.; Hoekman, J.; de Zeeuw, D.; Reducing Albuminuria as Surrogate Endpoint, C. Drug-Induced Reduction in Albuminuria Is Associated with Subsequent Renoprotection: A Meta-Analysis. J. Am. Soc. Nephrol. 2015, 26, 2055–2064. [Google Scholar] [CrossRef]
- De Zeeuw, D.; Remuzzi, G.; Parving, H.H.; Keane, W.F.; Zhang, Z.; Shahinfar, S.; Snapinn, S.; Cooper, M.E.; Mitch, W.E.; Brenner, B.M. Albuminuria, a therapeutic target for cardiovascular protection in type 2 diabetic patients with nephropathy. Circulation 2004, 110, 921–927. [Google Scholar] [CrossRef]
- Nerpin, E.; Ingelsson, E.; Riserus, U.; Sundstrom, J.; Larsson, A.; Jobs, E.; Jobs, M.; Hallan, S.; Zethelius, B.; Berglund, L.; et al. The combined contribution of albuminuria and glomerular filtration rate to the prediction of cardiovascular mortality in elderly men. Nephrol. Dial. Transplant. 2011, 26, 2820–2827. [Google Scholar] [CrossRef]
- Paulus, W.J.; Tschope, C. A novel paradigm for heart failure with preserved ejection fraction: Comorbidities drive myocardial dysfunction and remodeling through coronary microvascular endothelial inflammation. J. Am. Coll. Cardiol. 2013, 62, 263–271. [Google Scholar] [CrossRef]
- Konstam, M.A.; Neaton, J.D.; Dickstein, K.; Drexler, H.; Komajda, M.; Martinez, F.A.; Riegger, G.A.; Malbecq, W.; Smith, R.D.; Guptha, S.; et al. Effects of high-dose versus low-dose losartan on clinical outcomes in patients with heart failure (HEAAL study): A randomised, double-blind trial. Lancet 2009, 374, 1840–1848. [Google Scholar] [CrossRef]
- Palmer, B.R.; Pilbrow, A.P.; Frampton, C.M.; Yandle, T.G.; Skelton, L.; Nicholls, M.G.; Richards, A.M. Plasma aldosterone levels during hospitalization are predictive of survival post-myocardial infarction. Eur. Heart J. 2008, 29, 2489–2496. [Google Scholar] [CrossRef]
- Markan, U.; Pasupuleti, S.; Pollard, C.M.; Perez, A.; Aukszi, B.; Lymperopoulos, A. The place of ARBs in heart failure therapy: Is aldosterone suppression the key? Ther. Adv. Cardiovasc. Dis. 2019, 13, 1753944719868134. [Google Scholar] [CrossRef]
- Dabul, S.; Bathgate-Siryk, A.; Valero, T.R.; Jafferjee, M.; Sturchler, E.; McDonald, P.; Koch, W.J.; Lymperopoulos, A. Suppression of adrenal betaarrestin1-dependent aldosterone production by ARBs: Head-to-head comparison. Sci. Rep. 2015, 5, 8116. [Google Scholar] [CrossRef] [PubMed]
- Pitt, B.; Filippatos, G.; Agarwal, R.; Anker, S.D.; Bakris, G.L.; Rossing, P.; Joseph, A.; Kolkhof, P.; Nowack, C.; Schloemer, P.; et al. Cardiovascular Events with Finerenone in Kidney Disease and Type 2 Diabetes. N. Engl. J. Med. 2021, 385, 2252–2263. [Google Scholar] [CrossRef] [PubMed]
- Vegter, S.; Perna, A.; Postma, M.J.; Navis, G.; Remuzzi, G.; Ruggenenti, P. Sodium intake, ACE inhibition, and progression to ESRD. J. Am. Soc. Nephrol. 2012, 23, 165–173. [Google Scholar] [CrossRef] [PubMed]
- Matsushita, K.; Yang, H.C.; Mysore, M.M.; Zhong, J.; Shyr, Y.; Ma, L.J.; Fogo, A.B. Effects of combination PPARgamma agonist and angiotensin receptor blocker on glomerulosclerosis. Lab. Investig. 2016, 96, 602–609. [Google Scholar] [CrossRef] [PubMed][Green Version]
- Liu, T.; Li, R.; Wang, X.; Gao, X.; Zhang, X. Benefits of SGLT2 inhibitors combining with renin-angiotensin-system blockers on cardiovascular outcomes in chronic kidney disease patients: A systemic review and meta-analysis. Med. Clin. 2021, 21, 647–653. [Google Scholar] [CrossRef] [PubMed]
- Anderson, S.; Rennke, H.G.; Brenner, B.M. Therapeutic advantage of converting enzyme inhibitors in arresting progressive renal disease associated with systemic hypertension in the rat. J. Clin. Investig. 1986, 77, 1993–2000. [Google Scholar] [CrossRef] [PubMed]
- Stefanon, I.; Valero-Munoz, M.; Fernandes, A.A.; Ribeiro, R.F., Jr.; Rodriguez, C.; Miana, M.; Martinez-Gonzalez, J.; Spalenza, J.S.; Lahera, V.; Vassallo, P.F.; et al. Left and right ventricle late remodeling following myocardial infarction in rats. PLoS ONE 2013, 8, e64986. [Google Scholar] [CrossRef]





| Cont | ARB | TRX | ||||
|---|---|---|---|---|---|---|
| Biopsy | End Time Point | Biopsy | End Time Point | Biopsy | End Time Point | |
| BP (mmHg) | 189.8 ± 17.0 (n = 21) | 230.9 ± 27.2 (n = 16) | 182.4 ± 23.9 (n = 20) | 187.2 ± 22.7 (n = 20) * | 203.7 ± 34.9 (n = 19) # | 170.7 ± 35.2 (n = 17) * |
| BW (g) | 389.9 ± 37.5 (n = 21) | 424.1 ± 52.4 (n = 16) | 390.4 ± 40.4 (n = 20) | 440.6 ± 41.2 (n = 20) | 371.0 ± 35.0 (n = 19) # | 353.9 ± 38.2 (n = 17) *# |
| Proteinuria (mg/day) | 533.8 ± 200.2 (n = 19) | 782.2 ± 283.2 (n = 18) | 430.8 ± 291.6 (n = 19) | 572.5 ± 252.1 (n = 18) * | 398.4 ± 180.8 (n = 19) | 834.6 ± 327.2 (n = 16) # |
| GFR (ml/min/100 g BW) | 0.13 ± 0.04 (n = 8) | 0.15 ± 0.03 (n = 5) | 0.11 ± 0.04 (n = 6) | 0.16 ± 0.04 (n = 9) | 0.18 ± 0.06 (n = 18) # | 0.12 ± 0.08 (n = 7) |
| Glomerulosclerosis index (0–4) | 1.22 ± 0.66 (n = 21) | 2.88 ± 0.70 (n = 21) | 1.23 ± 0.66 (n = 20) | 2.37 ± 0.86 (n = 20) * | 1.41 ± 0.65 (n = 20) | 2.28 ± 0.44 (n = 16) * |
| Interstitial fibrosis (%) | 0.36 ± 0.20 (n = 18) | 0.72 ± 0.25 (n = 21) | 0.26 ± 0.10 (n = 18) | 0.80 ± 0.32 (n = 15) | 0.35 ± 0.19 (n = 17) | 0.69 ± 0.22 (n = 14) |
| Glomerular WT-1 density (N/mm2) | 496.2 ± 192.7 (n = 20) | 139.3 ± 82.5 (n = 21) | 429.9 ± 136.6 (n = 18) | 311.4 ± 139.4 (n = 20) * | 510.3 ± 149.7 (n = 20) | 145.2 ± 85.4 (n = 16) # |
| CD44+/Synaptopodin+ (N/glomerulus) | 0.13 ± 0.19 (n = 16) | 0.15 ± 0.10 (n = 18) | 0.12 ± 0.11 (n = 18) | 0.42 ± 0.20 (n = 15) * | 0.09 ± 0.15 (n = 20) | 0.16 ± 0.11 (n = 14) # |
| Urinary Kim-1 (pg/mg) | 11.58 ± 4.99 (n = 16) | 16.58 ± 6.92 (n = 16) | 10.41 ± 6.01 (n = 16) | 13.67 ± 6.38 (n = 16) | 12.11 ± 6.76 (n = 19) | 9.83 ± 2.54 (n = 18) * |
| Serum aldosterone (pg/mL) | 427.7 ± 381.5 (n = 7) | 2691.0 ± 2159.0 (n = 7) | 442.6 ± 315.4 (n = 6) | 432.5 ± 270.3 (n = 6) * | 448.5 ± 355.7 (n = 19) | 2295.0 ± 2801.0 (n = 15) # |
Publisher’s Note: MDPI stays neutral with regard to jurisdictional claims in published maps and institutional affiliations. |
© 2022 by the authors. Licensee MDPI, Basel, Switzerland. This article is an open access article distributed under the terms and conditions of the Creative Commons Attribution (CC BY) license (https://creativecommons.org/licenses/by/4.0/).
Share and Cite
Zhu, X.; Gao, D.; Albertazzi, V.; Zhong, J.; Ma, L.-J.; Du, L.; Shyr, Y.; Kon, V.; Yang, H.-C.; Fogo, A.B. Podocyte-Related Mechanisms Underlying Survival Benefit of Long-Term Angiotensin Receptor Blocker. Int. J. Mol. Sci. 2022, 23, 6018. https://doi.org/10.3390/ijms23116018
Zhu X, Gao D, Albertazzi V, Zhong J, Ma L-J, Du L, Shyr Y, Kon V, Yang H-C, Fogo AB. Podocyte-Related Mechanisms Underlying Survival Benefit of Long-Term Angiotensin Receptor Blocker. International Journal of Molecular Sciences. 2022; 23(11):6018. https://doi.org/10.3390/ijms23116018
Chicago/Turabian StyleZhu, Xuejing, Dan Gao, Vittorio Albertazzi, Jianyong Zhong, Li-Jun Ma, Liping Du, Yu Shyr, Valentina Kon, Hai-Chun Yang, and Agnes B. Fogo. 2022. "Podocyte-Related Mechanisms Underlying Survival Benefit of Long-Term Angiotensin Receptor Blocker" International Journal of Molecular Sciences 23, no. 11: 6018. https://doi.org/10.3390/ijms23116018
APA StyleZhu, X., Gao, D., Albertazzi, V., Zhong, J., Ma, L.-J., Du, L., Shyr, Y., Kon, V., Yang, H.-C., & Fogo, A. B. (2022). Podocyte-Related Mechanisms Underlying Survival Benefit of Long-Term Angiotensin Receptor Blocker. International Journal of Molecular Sciences, 23(11), 6018. https://doi.org/10.3390/ijms23116018

