Interrogation of Carboxy-Terminus Localized GJA1 Variants Associated with Erythrokeratodermia Variabilis et Progressiva
Abstract
:1. Introduction
2. Methods
2.1. Cell Culture, DNA Constructs, and Transfections
2.2. Immunolabeling and Microscopy
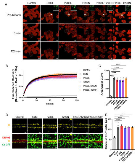
2.3. Fluorescence Recovery after Photobleaching
2.4. Scrape Load Dye Transfer Assay
2.5. Dual Whole Cell Patch Clamp
2.6. Propidium Iodide Dye Uptake Assay
2.7. Brefeldin A Treatment
2.8. Cycloheximide Treatment and Western Blot
3. Results
3.1. Cx43 Is the Major Contributor to GJIC in REKs
3.2. Cx43 Variants Traffic and Assemble into Gap Junctions in REKs Independent of Endogenous Cx43
3.3. Wildtype Cx43 and Variants Enhance Dye Transfer in Cx43-KO REKs
3.4. Cx43 Variants Do Not Form Hyperactive Hemichannels
3.5. The P283L Variant Persists Longer in Gap Junctions than Wildtype Cx43
4. Discussion
Supplementary Materials
Author Contributions
Funding
Acknowledgments
Conflicts of Interest
References
- Laird, D.W. Life cycle of connexins in health and disease. Biochem. J. 2006, 394, 527–543. [Google Scholar] [CrossRef]
- Harris, A.L. Connexin channel permeability to cytoplasmic molecules. Prog. Biophys. Mol. Biol. 2007, 94, 120–143. [Google Scholar] [CrossRef] [Green Version]
- Di, W.L.; Rugg, E.L.; Leigh, I.M.; Kelsell, D.P. Multiple epidermal connexins are expressed in different keratinocyte subpopulations including connexin 31. J. Investig. Dermatol. 2001, 117, 958–964. [Google Scholar] [CrossRef] [PubMed] [Green Version]
- Macari, F.; Landau, M.; Cousin, P.; Mevorah, B.; Brenner, S.; Panizzon, R.; Schorderet, D.F.; Hohl, D.; Huber, M. Mutation in the gene for connexin 30.3 in a family with erythrokeratodermia variabilis. Am. J. Hum. Genet. 2000, 67, 1296–1301. [Google Scholar] [CrossRef]
- Wiszniewski, L.; Limat, A.; Saurat, J.H.; Meda, P.; Salomon, D. Differential expression of connexins during stratification of human keratinocytes. J. Investig. Dermatol. 2000, 115, 278–285. [Google Scholar] [CrossRef] [Green Version]
- Lucke, T.; Choudhry, R.; Thom, R.; Selmer, I.S.; Burden, A.D.; Hodgins, M.B. Upregulation of connexin 26 is a feature of keratinocyte differentiation in hyperproliferative epidermis, vaginal epithelium, and buccal epithelium. J. Investig. Dermatol. 1999, 112, 354–361. [Google Scholar] [CrossRef] [PubMed]
- Lilly, E.; Sellitto, C.; Milstone, L.M.; White, T.W. Connexin channels in congenital skin disorders. Semin. Cell Dev. Biol. 2016, 50, 4–12. [Google Scholar] [CrossRef] [Green Version]
- Ishida-Yamamoto, A. Erythrokeratodermia variabilis et progressiva. J. Dermatol. 2016, 43, 280–285. [Google Scholar] [CrossRef] [Green Version]
- Wilgoss, A.; Leigh, I.M.; Barnes, M.R.; Dopping-Hepenstal, P.; Eady, R.A.J.; Walter, J.M.; Kennedy, C.T.C.; Kelsell, D.P. Identification of a novel mutation R42P in the gap junction protein β-3 associated with autosomal dominant erythrokeratoderma variabilis. J. Investig. Dermatol. 1999, 113, 1119–1122. [Google Scholar] [CrossRef]
- Richard, G.; Smith, L.E.; Bailey, R.A.; Itin, P.; Hohl, D.; Epstein, E.H.; DiGiovanna, J.J.; Compton, J.G.; Bale, S.J. Mutations in the human connexin gene GJB3 cause erythrokeratodermia variabilis. Nat. Genet. 1998, 20, 366–369. [Google Scholar] [CrossRef] [PubMed]
- Gottfried, I.; Landau, M.; Glaser, F.; Di, W.L.; Ophir, J.; Mevorah, B.; Ben-Tal, N.; Kelsell, D.P.; Avraham, K.B. A mutation in GJB3 is associated with recessive erythrokeratodermia variabilis (EKV) and leads to defective trafficking of the connexin 31 protein. Hum. Mol. Genet. 2002, 11, 1311–1316. [Google Scholar] [CrossRef] [PubMed] [Green Version]
- Scott, C.A.; O’Toole, E.A.; Mohungoo, M.J.; Messenger, A.; Kelsell, D.P. Novel and recurrent connexin 30.3 and connexin 31 mutations associated with erythrokeratoderma variabilis. Clin. Exp. Dermatol. 2011, 36, 88–90. [Google Scholar] [CrossRef] [PubMed]
- Morley, S.M.; White, M.I.; Rogers, M.; Wasserman, D.; Ratajczak, P.; Mclean, W.H.I.; Richard, G. A new, recurrent mutation of GJB3 (Cx31) in erythrokeratodermia variabilis. Br. J. Dermatol. 2005, 152, 1143–1148. [Google Scholar] [CrossRef] [PubMed]
- Richard, G.; Brown, N.; Rouan, F.; Van Der Schroeff, J.G.; Bijlsma, E.; Eichenfield, L.F.; Sybert, V.P.; Greer, K.E.; Hogan, P.; Campanelli, C.; et al. Genetic heterogeneity in erythrokeratodermia variabilis: Novel mutations in the connexin gene GJB4 (Cx30.3) and Genotype-phenotype correlations. J. Investig. Dermatol. 2003, 120, 601–609. [Google Scholar] [CrossRef] [PubMed] [Green Version]
- Van Steensel, M.A.M.; Oranje, A.P.; Van der Schroeff, J.G.; Wagner, A.; Van Geel, M. The missense mutation G12D in connexin30.3 can cause both erythrokeratodermia variabilis of mendes da Costa and progressive symmetric erythrokeratodermia of Gottron. Am. J. Med. Genet. Part A 2009, 149, 657–661. [Google Scholar] [CrossRef] [PubMed]
- Sbidian, E.; Bousseloua, N.; Jonard, L.; Leclerc-Mercier, S.; Bodemer, C.; Hadj-Rabia, S. Novel Mutation in GJB4 Gene (Connexin 30.3) in a Family with Erythrokeratodermia Variabilis. Acta Derm. Venereol. 2013, 93, 193–195. [Google Scholar] [CrossRef] [PubMed] [Green Version]
- Boyden, L.M.; Craiglow, B.G.; Zhou, J.; Hu, R.; Loring, E.C.; Morel, K.D.; Lauren, C.T.; Lifton, R.P.; Bilguvar, K.; Paller, A.S.; et al. Dominant de novo mutations in GJA1 cause erythrokeratodermia variabilis et progressiva, without features of oculodentodigital dysplasia. J. Investig. Dermatol. 2015, 135, 1540–1547. [Google Scholar] [CrossRef] [PubMed] [Green Version]
- Li, C.; Liang, J.; Chen, P.; Zeng, K.; Xue, R.; Tian, X.; Liang, L.; Wang, Q.; Shi, M.; Zhang, X. Two de novo GJA1 mutation in two sporadic patients with erythrokeratodermia variabilis et progressiva. Mol. Genet. Genomic Med. 2019, 7, 1–8. [Google Scholar] [CrossRef] [Green Version]
- Laird, D.W.; Lampe, P.D. Cellular mechanisms of connexin-based inherited diseases. Trends Cell Biol. 2021, 32, 1–12. [Google Scholar] [CrossRef]
- Paznekas, W.A.; Boyadjiev, S.A.; Shapiro, R.E.; Daniels, O.; Wollnik, B.; Keegan, C.E.; Innis, J.W.; Dinulos, M.B.; Christian, C.; Hannibal, M.C.; et al. Connexin 43 (GJA1) mutations cause the pleiotropic phenotype of oculodentodigital dysplasia. Am. J. Hum. Genet. 2003, 72, 408–418. [Google Scholar] [CrossRef] [Green Version]
- Van Steensel, M.A.M.; Spruijt, L.; Van Der Burgt, I.; Bladergroen, R.S.; Vermeer, M.; Steijlen, P.M.; Van Geel, M. A 2-bp deletion in the GJA1 gene is associated with oculo-dento-digital dysplasia with palmoplantar keratoderma. Am. J. Med. Genet. 2005, 132 A, 171–174. [Google Scholar] [CrossRef]
- Paznekas, W.A.; Karczeski, B.; Vermeer, S.; Lowry, R.B.; Delatycki, M.; Laurence, F.; Koivisto, P.A.; Van Maldergem, L.; Boyadjiev, S.A.; Bodurtha, J.N.; et al. GJA1 mutations, variants, and connexin 43 dysfunction as it relates to the oculodentodigital dysplasia phenotype. Hum. Mutat. 2009, 30, 724–733. [Google Scholar] [CrossRef] [PubMed]
- Srinivas, M.; Jannace, T.F.; Cocozzelli, A.G.; Li, L.; Slavi, N.; Sellitto, C.; White, T.W. Connexin43 mutations linked to skin disease have augmented hemichannel activity. Sci. Rep. 2019, 9, 1–11. [Google Scholar] [CrossRef] [Green Version]
- Cocozzelli, A.G.; White, T.W. Connexin 43 mutations lead to increased hemichannel functionality in skin disease. Int. J. Mol. Sci. 2019, 20, 6186. [Google Scholar] [CrossRef] [Green Version]
- Chi, J.; Li, L.; Liu, M.; Tan, J.; Tang, C.; Pan, Q.; Wang, D.; Zhang, Z. Pathogenic connexin-31 forms constitutively active hemichannels to promote necrotic cell death. PLoS ONE 2012, 7, 1–9. [Google Scholar] [CrossRef] [PubMed] [Green Version]
- Boyden, L.M.; Vincent, N.G.; Zhou, J.; Hu, R.; Craiglow, B.G.; Bayliss, S.J.; Rosman, I.S.; Lucky, A.W.; Diaz, L.A.; Goldsmith, L.A.; et al. Mutations in KDSR Cause Recessive Progressive Symmetric Erythrokeratoderma. Am. J. Hum. Genet. 2017, 100, 978–984. [Google Scholar] [CrossRef] [PubMed] [Green Version]
- Wang, H.; Xu, Z.; Lee, B.H.; Vu, S.; Hu, L.; Lee, M.; Bu, D.; Cao, X.; Hwang, S.; Yang, Y.; et al. Gain-of-Function Mutations in TRPM4 Activation Gate Cause Progressive Symmetric Erythrokeratodermia. J. Investig. Dermatol. 2019, 139, 1089–1097. [Google Scholar] [CrossRef] [PubMed]
- Duchatelet, S.; Boyden, L.M.; Ishida-Yamamoto, A.; Zhou, J.; Guibbal, L.; Hu, R.; Lim, Y.H.; Bole-Feysot, C.; Nitschké, P.; Santos-Simarro, F.; et al. Mutations in PERP Cause Dominant and Recessive Keratoderma. J. Investig. Dermatol. 2019, 139, 380–390. [Google Scholar] [CrossRef] [Green Version]
- Shah, K.; Ansar, M.; Mughal, Z. un N.; Khan, F.S.; Ahmad, W.; Ferrara, T.M.; Spritz, R.A. Recessive progressive symmetric erythrokeratoderma results from a homozygous loss-of-function mutation of krt83 and is allelic with dominant monilethrix. J. Med. Genet. 2017, 54, 186–189. [Google Scholar] [CrossRef] [PubMed]
- Patel, N.; Alkeraye, S.; Alobeid, E.; Alshidi, T.; Helaby, R.; Abdulwahab, F.; Shamseldin, H.E.; Alkuraya, F.S. Confirming the recessive inheritance of PERP-related erythrokeratoderma. Clin. Genet. 2020, 97, 661–665. [Google Scholar] [CrossRef]
- Leithe, E.; Mesnil, M.; Aasen, T. The connexin 43 C-terminus: A tail of many tales. Biochim. Biophys. Acta (BBA)-Biomembr. 2018, 1860, 48–64. [Google Scholar] [CrossRef] [PubMed]
- Leykauf, K.; Salek, M.; Bomke, J.; Frech, M.; Lehmann, W.D.; Dürst, M.; Alonso, A. Ubiquitin protein ligase Nedd4 binds to connexin43 by a phosphorylation-modulated process. J. Cell Sci. 2006, 119, 3634–3642. [Google Scholar] [CrossRef] [PubMed] [Green Version]
- Giepmans, B.N.G.; Hengeveld, T.; Postma, F.R.; Moolenaar, W.H. Interaction of c-Src with gap junction protein connexin-43. Role in the regulation of cell-cell communication. J. Biol. Chem. 2001, 276, 8544–8549. [Google Scholar] [CrossRef] [PubMed] [Green Version]
- González-Sánchez, A.; Jaraíz-Rodríguez, M.; Domínguez-Prieto, M.; Herrero-González, S.; Medina, J.M.; Tabernero, A. Connexin43 recruits PTEN and Csk to inhibit c-Src activity in glioma cells and astrocytes. Oncotarget 2016, 7, 49819–49833. [Google Scholar] [CrossRef] [Green Version]
- Kanemitsu, M.Y.; Loo, L.W.M.; Simon, S.; Lau, A.F.; Eckhart, W. Tyrosine phosphorylation of connexin 43 by v-Src is mediated by SH2 and SH3 domain interactions. J. Biol. Chem. 1997, 272, 22824–22831. [Google Scholar] [CrossRef] [Green Version]
- Thomas, M.A.; Zosso, N.; Scerri, I.; Demaurex, N.; Chanson, M.; Staub, O. A tyrosine-based sorting signal is involved in connexin43 stability and gap junction turnover. J. Cell Sci. 2003, 116, 2213–2222. [Google Scholar] [CrossRef] [Green Version]
- Hatakeyama, T.; Dai, P.; Harada, Y.; Hino, H.; Tsukahara, F.; Maru, Y.; Otsuji, E.; Takamatsu, T. Connexin43 functions as a novel interacting partner of heat shock cognate protein 70. Sci. Rep. 2013, 3, 1–9. [Google Scholar] [CrossRef] [Green Version]
- Hyland, C.; Mfarej, M.; Hiotis, G.; Lancaster, S.; Novak, N.; Iovine, M.K.; Falk, M.M. Impaired Cx43 gap junction endocytosis causes morphological and functional defects in zebrafish. Mol. Biol. Cell 2021, 32, 1–14. [Google Scholar] [CrossRef]
- Warn-Cramer, B.J.; Lampe, P.D.; Kurata, W.E.; Kanemitsu, M.Y.; Loo, L.W.M.; Eckhart, W.; Lau, A.F. Characterization of the mitogen-activated protein kinase phosphorylation sites on the connexin-43 gap junction protein. J. Biol. Chem. 1996, 271, 3779–3786. [Google Scholar] [CrossRef] [Green Version]
- Au, A.; Shao, Q.; White, K.K.; Lucaciu, S.A.; Esseltine, J.L.; Barr, K.; Laird, D.W. Comparative analysis of Cx31 and Cx43 in differentiation-competent rodent keratinocytes. Biomolecules 2020, 10, 1443. [Google Scholar] [CrossRef]
- Maher, A.C.; Thomas, T.; Riley, J.L.; Veitch, G.; Shao, Q.; Laird, D.W. Rat epidermal keratinocytes as an organotypic model for examining the role of Cx43 and Cx26 in skin differentiation. Cell Commun. Adhes. 2005, 12, 219–230. [Google Scholar] [CrossRef] [PubMed]
- Tong, X.; Aoyama, H.; Tsukihara, T.; Bai, D. Charge at the 46th residue of connexin 50 is crucial for the gap-junctional unitary conductance and transjunctional voltage-dependent gating. J. Physiol. 2014, 592, 5187–5202. [Google Scholar] [CrossRef] [Green Version]
- Bai, D.; Cameron, J.A. Patch Clamp Analysis of Gap Junction Channel Properties, 1st ed.; CRC Press: Boca Raton, FL, USA, 2016; ISBN 9781498738637. [Google Scholar]
- Musa, H.; Fenn, E.; Crye, M.; Gemel, J.; Beyer, E.C.; Veenstra, R.D. Amino terminal glutamate residues confer spermine sensitivity and affect voltage gating and channel conductance of rat connexin40 gap junctions. J. Physiol. 2004, 557, 863–878. [Google Scholar] [CrossRef]
- Tong, D.; Li, T.Y.; Naus, K.E.; Bai, D.; Kidder, G.M. In vivo analysis of undocked connexin43 gap junction hemichannels in ovarian granulosa cells. J. Cell Sci. 2007, 120, 4016–4024. [Google Scholar] [CrossRef] [PubMed] [Green Version]
- Ableser, M.J.; Penuela, S.; Lee, J.; Shao, Q.; Laird, D.W. Connexin43 reduces melanoma growth within a keratinocyte microenvironment and during tumorigenesis in vivo. J. Biol. Chem. 2014, 289, 1592–1603. [Google Scholar] [CrossRef] [Green Version]
- Pocrnich, C.E.; Shao, Q.; Liu, H.; Feng, M.M.; Harasym, S.; Savage, M.; Khimdas, S.; Laird, D.W.; Hutnik, C.M.L. The effect of connexin43 on the level of vascular endothelial growth factor in human retinal pigment epithelial cells. Graefes Arch. Clin. Exp. Ophthalmol. 2012, 250, 515–522. [Google Scholar] [CrossRef]
- Laird, D.W.; Puranam, K.L.; Revel, J. Turnover and phosphorylation dynamics of connexin43 gap junction protein in cultured cardiac myocytes. Biochem. J. 1991, 273, 67–72. [Google Scholar] [CrossRef] [Green Version]
- Maass, K.; Ghanem, A.; Kim, J.-S.; Saathoff, M.; Urschel, S.; Kirfel, G.; Grü, R.; Kretz, M.; Lewalter, T.; Tiemann, K.; et al. Defective Epidermal Barrier in Neonatal Mice Lacking the C-Terminal Region of Connexin43. Mol. Biol. Cell 2004, 15, 4597–4608. [Google Scholar] [CrossRef] [Green Version]
- Alexandrino, F.; De Oliveira, C.A.; Magalhães, R.F.; Florence, M.E.B.; De Souza, E.M.; Sartorato, E.L. Connexin mutations in Brazilian patients with skin disorders with or without hearing loss. Am. J. Med. Genet. Part A 2009, 149, 681–684. [Google Scholar] [CrossRef]
- Vreeburg, M.; de Zwart-Storm, E.A.; Schouten, M.I.; Nellen, R.G.L.; Marcus-Soekarman, D.; Devies, M.; van Geel, M.; Van Steensel, M.A.M. Skin Changes in Oculo-Dento-Digital Dysplasia Are Correlated With C-terminal Truncations of Connexin 43. Am. J. Hum. Genet. 2007, 143A, 360–363. [Google Scholar] [CrossRef] [PubMed]
- Wang, H.; Cao, X.; Lin, Z.; Lee, M.; Jia, X.; Ren, Y.; Dai, L.; Guan, L.; Zhang, J.; Lin, X.; et al. Exome sequencing reveals mutation in GJA1 as a cause of keratoderma-hypotrichosis-leukonychia totalis syndrome. Hum. Mol. Genet. 2015, 24, 243–250. [Google Scholar] [CrossRef] [PubMed] [Green Version]
- Kelly, S.C.; Ratajczak, P.; Keller, M.; Purcell, S.M.; Griffin, T.; Richard, G. A novel GJA 1 mutation in oculo-dento-digital dysplasia with curly hair and hyperkeratosis. Eur. J. Dermatol. 2006, 16, 241–245. [Google Scholar] [PubMed]
- Bursztejn, A.C.; Magdelaine, C.; Mortemousque, B.; Zerah, M.; Schmutz, J.L.; Leheup, B. Hypotrichosis with keratosis follicular and hyperostosis: A new phenotype due to GJA1 mutation. J. Eur. Acad. Dermatol. Venereol. 2019, 33, e219–e221. [Google Scholar] [CrossRef]
- Kellermayer, R.; Keller, M.; Ratajczak, P.; Richardson, E.; Harangi, F.; Mérei, E.; Melegh, B.; Kosztolányi, G.; Richard, G. Bigenic connexin mutations in a patient with hidrotic ectodermal dysplasia. Eur. J. Dermatol. 2005, 15, 75–79. [Google Scholar] [PubMed]
- Umegaki-Arao, N.; Sasaki, T.; Fujita, H.; Aoki, S.; Kameyama, K.; Amagai, M.; Seishima, M.; Kubo, A. Inflammatory Linear Verrucous Epidermal Nevus with a Postzygotic GJA1 Mutation Is a Mosaic Erythrokeratodermia Variabilis et Progressiva. J. Investig. Dermatol. 2017, 137, 967–970. [Google Scholar] [CrossRef] [Green Version]
- Aasen, T.; Johnstone, S.; Vidal-Brime, L.; Lynn, K.S.; Koval, M. Connexins: Synthesis, post-translational modifications, and trafficking in health and disease. Int. J. Mol. Sci. 2018, 19, 1296. [Google Scholar] [CrossRef] [Green Version]
- Lampe, P.D.; Lau, A.F. The effects of connexin phosphorylation on gap junctional communication. Int. J. Biochem. Cell Biol. 2004, 36, 1171–1186. [Google Scholar] [CrossRef] [Green Version]
- Qin, H.; Shao, Q.; Igdoura, S.A.; Alaoui-Jamali, M.A.; Laird, D.W. Lysosomal and proteasomal degradation play distinct roles in the life cycle of Cx43 in gap junctional intercellular communication-deficient and -competent breast tumor cells. J. Biol. Chem. 2003, 278, 30005–30014. [Google Scholar] [CrossRef] [Green Version]
- Berthoud, V.M.; Minogue, P.J.; Yu, H.; Schroeder, R.; Snabb, J.I.; Beyer, E.C.; Ber-Thoud, V.M. Connexin50D47A Decreases Levels of Fiber Cell Connexins and Impairs Lens Fiber Cell Differentiatio. Invest.. Ophthalmol. Vis. Sci. 2013, 54, 7614–7622. [Google Scholar] [CrossRef] [PubMed]
- Dobrowolski, R.; Sommershof, A.; Willecke, K. Some oculodentodigital dysplasia-associated Cx43 mutations cause increased hemichannel activity in addition to deficient gap junction channels. J. Membr. Biol. 2007, 219, 9–17. [Google Scholar] [CrossRef]
- Gemel, J.; Simon, A.R.; Patel, D.; Xu, Q.; Matiukas, A.; Veenstra, R.D.; Beyer, E.C. Degradation of a connexin40 mutant linked to atrial fibrillation is accelerated. J. Mol. Cell Cardio. 2014, 74, 330–339. [Google Scholar] [CrossRef] [Green Version]
- Berthoud, V.M.; Ngezahayo, A. Focus on lens connexins. BMC Cell Biol. 2017, 18, 1–10. [Google Scholar] [CrossRef] [PubMed] [Green Version]
- He, L.Q.; Liu, Y.; Cai, F.; Tan, Z.P.; Pan, Q.; Liang, D.S.; Long, Z.G.; Wu, L.Q.; Huang, L.Q.; Dai, H.P.; et al. Intracellular distribution, assembly and effect of disease-associated connexin 31 mutants in HeLa cells. Acta Biochim. Biophys. Sin. 2005, 37, 547–554. [Google Scholar] [CrossRef] [PubMed] [Green Version]
- Tattersall, D.; Scott, C.A.; Gray, C.; Zicha, D.; Kelsell, D.P. EKV mutant connexin 31 associated cell death is mediated by ER stress. Hum. Mol. Genet. 2009, 18, 4734–4745. [Google Scholar] [CrossRef] [PubMed] [Green Version]








| Cx43 Motifs | Binding Protein | References |
|---|---|---|
| 263QKYAYFNGCSSPTAPLSPMS282 | Hsc70 | [31,37] |
| 266AYFNGCSSPTAPLSPMSP283 | c-Src/PTEN/Csk | [31,33,34,35] |
| 283PPGY286 | NEDD4 | [31,32] |
| 286YKLV289 | µ2 subunit of AP-2 | [31,36] |
Publisher’s Note: MDPI stays neutral with regard to jurisdictional claims in published maps and institutional affiliations. |
© 2022 by the authors. Licensee MDPI, Basel, Switzerland. This article is an open access article distributed under the terms and conditions of the Creative Commons Attribution (CC BY) license (https://creativecommons.org/licenses/by/4.0/).
Share and Cite
Lucaciu, S.A.; Shao, Q.; Figliuzzi, R.; Barr, K.; Bai, D.; Laird, D.W. Interrogation of Carboxy-Terminus Localized GJA1 Variants Associated with Erythrokeratodermia Variabilis et Progressiva. Int. J. Mol. Sci. 2022, 23, 486. https://doi.org/10.3390/ijms23010486
Lucaciu SA, Shao Q, Figliuzzi R, Barr K, Bai D, Laird DW. Interrogation of Carboxy-Terminus Localized GJA1 Variants Associated with Erythrokeratodermia Variabilis et Progressiva. International Journal of Molecular Sciences. 2022; 23(1):486. https://doi.org/10.3390/ijms23010486
Chicago/Turabian StyleLucaciu, Sergiu A., Qing Shao, Rhett Figliuzzi, Kevin Barr, Donglin Bai, and Dale W. Laird. 2022. "Interrogation of Carboxy-Terminus Localized GJA1 Variants Associated with Erythrokeratodermia Variabilis et Progressiva" International Journal of Molecular Sciences 23, no. 1: 486. https://doi.org/10.3390/ijms23010486
APA StyleLucaciu, S. A., Shao, Q., Figliuzzi, R., Barr, K., Bai, D., & Laird, D. W. (2022). Interrogation of Carboxy-Terminus Localized GJA1 Variants Associated with Erythrokeratodermia Variabilis et Progressiva. International Journal of Molecular Sciences, 23(1), 486. https://doi.org/10.3390/ijms23010486

