Next Article in Journal
Zein-Based Films Containing Monolaurin/Eugenol or Essential Oils with Potential for Bioactive Packaging Application
Previous Article in Journal
Identification of Unique Key miRNAs, TFs, and mRNAs in Virulent MTB Infection Macrophages by Network Analysis
 
 
Font Type:
Arial Georgia Verdana
Font Size:
Aa Aa Aa
Line Spacing:
Column Width:
Background:
Article

STOP1 Regulates LKS1 Transcription and Coordinates K+/NH4+ Balance in Arabidopsis Response to Low-K+ Stress

State Key Laboratory of Plant Physiology and Biochemistry (SKLPPB), College of Biological Sciences, China Agricultural University, Beijing 100193, China
*
Author to whom correspondence should be addressed.
These authors contributed equally to this work.
Int. J. Mol. Sci. 2022, 23(1), 383; https://doi.org/10.3390/ijms23010383
Submission received: 26 November 2021 / Revised: 23 December 2021 / Accepted: 27 December 2021 / Published: 29 December 2021
(This article belongs to the Section Molecular Plant Sciences)

Abstract

:
Potassium and nitrogen are essential mineral elements for plant growth and development. The protein kinase LKS1/CIPK23 is involved in both K+ and NH4+ uptake in Arabidopsis root. The transcripts of LKS1 can be induced by low K+ (0.1 mM) and high NH4+ (30 mM); however, the molecular mechanism is still unknown. In this study, we isolated the transcription factor STOP1 that positively regulates LKS1 transcription in Arabidopsis responses to both low-K+ and high-NH4+ stresses. STOP1 proteins can directly bind to the LKS1 promoter, promoting its transcription. The stop1 mutants displayed a leaf chlorosis phenotype similar to lks1 mutant when grown on low-K+ and high-NH4+ medium. On the other hand, STOP1 overexpressing plants exhibited a similar tolerant phenotype to LKS1 overexpressing plants. The transcript level of STOP1 was only upregulated by low K+ rather than high NH4+; however, the accumulation of STOP1 protein in the nucleus was required for the upregulation of LKS1 transcripts in both low-K+ and high-NH4+ responses. Our data demonstrate that STOP1 positively regulates LKS1 transcription under low-K+ and high-NH4+ conditions; therefore, LKS1 promotes K+ uptake and inhibits NH4+ uptake. The STOP1/LKS1 pathway plays crucial roles in K+ and NH4+ homeostasis, which coordinates potassium and nitrogen balance in plants in response to external fluctuating nutrient levels.

1. Introduction

As one of the most abundant nutrient ions, potassium (K+) plays crucial roles in plant growth and development, including enzyme activation, osmotic regulation, electrical neutralization, and membrane potential maintenance [1,2,3,4]. However, the available K+ concentration in soil is variable and relatively low for plant growth [4,5]. Therefore, plants often suffer low-K+ stress in the natural environment. Under K+-limited conditions, plants show leaf chlorosis phenotype, starting with older leaves, a typical K+-deficient symptom; subsequently, plant growth and development are inhibited [6,7]. In agricultural production, K+ deficiency will significantly reduce crop yield and quality [3,8]. Therefore, investigation of the mechanisms underlying how plants respond to low-K+ stress will provide important insights into plant KUE (K utilization efficiency) improvement.
Plants absorb K+ from the environment through a series of K+ channels and transporters. In Arabidopsis, the Shaker family inward K+ channel AKT1 (ARABIDOPSIS K+ TRANSPORTER 1) and the KUP/HAK/KT family K+ transporter HAK5 (HIGH-AFFINITY K+ TRANSPORTER 5) are considered the most important components for root K+ uptake [9,10,11,12,13]. Their homologs in crops are also responsible for K+ uptake, and they determine crop yield and stress resistance [14,15,16]. NH4+ is an important nitrogen source for plants. NH4+ and K+ display many similarities, such as hydrated diameters, charge, and influence on membrane potentials, which result in an antagonism between the two ions [17,18]. External NH4+ inhibits HAK5-mediated high-affinity K+ uptake, as well as represses the upregulation of the HAK5 transcript under low K+ conditions [10,19,20]. By contrast, AKT1-mediated K+ uptake is not affected by NH4+ [10].
Our previous study identified an AKT1-mediated K+ uptake pathway in Arabidopsis. The protein kinase LKS1/CIPK23 (LOW POTASSIUM SENSITIVITY 1/CBL-INTERACTING PROTEIN KINASE 23), interacting with the Ca2+-binding proteins CBL1/CBL9, phosphorylates AKT1 to enhance K+ uptake under low-K+ stress [11]. A similar regulatory pathway was also identified in rice [14]. A recent study revealed that the CBL1/9-CIPK23 complex also phosphorylates HAK5 to promote high-affinity K+ uptake under low-K+ conditions [21,22]. Furthermore, the CBL1/9–CIPK23 complex can also regulate nitrate (NO3) and ammonium (NH4+) uptake in Arabidopsis root [23,24]. These studies demonstrate that LKS1/CIPK23 is essential for K+/NO3/NH4+ uptake and ion homeostasis under nutrient deficient conditions. However, how is LKS1/CIPK23 regulated? Low-K+ stress can strongly induce LKS1 transcripts in Arabidopsis root, which is one of most important mechanisms in the plant response to K+ deficiency [11]. In addition, high NH4+ upregulates LKS1/CIPK23 transcripts, suggesting that the transcriptional regulation of LKS1 is crucial for plants in response to both low K+ and high NH4+ to coordinate K+/NH4+ ion homeostasis. However, the transcriptional mechanism is little understood.
STOP1 (SENSITIVE TO PROTON RHIZOTOXICITY 1), a C2H2 zinc finger protein, functions as a crucial transcription factor that is involved in the Arabidopsis response to low-pH and -aluminum (Al3+) stresses by regulating the transcription of malate transporter ALMT1 (ALUMINUM-ACTIVATED MALATE TRANSPORTER 1) and citrate transporter MATE (MULTIDRUG AND TOXIC COMPOUND EXTRUSION) [25,26,27]. Recent studies revealed that STOP1 can also participate in the regulation of root cell elongation under low Pi stress [28,29]. A growing number of studies have indicated that the STOP1-like proteins from rice (Oryza sativa) [30], Eucalyptus [31], buckwheat (Fagopyrum esculentum Moench) [32], rice bean (Vigna umbellata) [33], and tobacco (Nicotiana tabacum) [34] show similar functions in low-pH and -aluminum (Al3+) tolerance. These homologs are much conserved and regulate similar downstream target genes in different plant species [31,32,33,34,35]).
In the present study, using a high-throughput screening method, we identified the transcription factor STOP1 that positively regulates LKS1 transcription in Arabidopsis responses to both low-K+ and high-NH4+ stresses. The STOP1 transcript level is upregulated by low K+ but not high NH4+. STOP1 proteins accumulate in the nucleus under low-K+ or high-NH4+ conditions, and they directly bind to the LKS1 promoter to upregulate LKS1 transcription. Subsequently, LKS1 phosphorylates AKT1 and HAK5 to enhance K+ uptake, while it phosphorylates AMTs (HIGH-AFFINITY AMMONIUM TRANSPORTERS) to inhibit NH4+ uptake. The STOP1/LKS1 pathway plays crucial roles in regulating K+/NH4+ ion homeostasis to strengthen Arabidopsis tolerance to low-K+ stress.

2. Results

2.1. High-Throughput Screening of the Transcription Factors of LKS1 Gene

Our previous study showed that the LKS1 transcript is strongly increased under low-K+ (LK) conditions [11], suggesting that there may exist some transcription factors that can positively regulate LKS1 transcription in Arabidopsis response to LK stress. In order to identify these transcription factors, a high-throughput screening was performed using the yeast-one-hybrid (Y1H) method [36]. First, the full-length (1506 bp) promoter region of the LKS1 gene was cloned and divided into four overlapping fragments (F1 to F4) (Figure 1A). Then, these four fragments were used as baits to screen the transcription factor library containing 1589 Arabidopsis transcription factors from 62 transcription factor families [36]. Here, HIS3 was used as a reporter gene. Finally, a zinc finger protein named STOP1 was isolated [25]. As shown in Figure S1, STOP1 could bind to the F2 region (−757 to −364 bp) of the LKS1 promoter. To confirm the binding activity, the F2 region was divided into four small fragments (F2-1 to F2-4) that were further tested in a Y1H assay (Figure 1A). Here, LacZ was used as a reporter gene. We found that STOP1 could only bind to the F2 and F2-2 fragments (−560 to −441 bp) (Figure 1B). The screening results revealed that STOP1 may be the transcription factor that regulates LKS1 expression.
If STOP1 regulates LKS1 transcription, these two genes should have similar tissue expression patterns. Thus, their expression patterns were determined in Arabidopsis using the transgenic GUS lines (pSTOP1:GUS and pLKS1:GUS) driven by the STOP1 or LKS1 promoter. GUS staining showed that both genes were primarily expressed in Arabidopsis root at the seedling stage (Figure 1C,D). They were broadly expressed in root hair, epidermis, cortex, endodermis, and stele (Figure 1C,D). This similar expression pattern suggested that these two genes may work together in Arabidopsis root.

2.2. stop1 Mutants Are Sensitive to LK Stress

In a previous study, we found that LKS1 is an essential component in the LK signaling pathway, and lks1 mutants showed a leaf chlorosis phenotype when grown on LK (0.1 mM K+) medium [11]. To verify if STOP1 is also involved in this LK signal pathway by regulating LKS1 gene, two independent stop1 mutants were obtained, and their LK phenotypes were tested in this study. The stop1-1 mutant contains a C796T substitution that causes a H266Y change in amino-acid sequence located at the C2H2-type zinc finger DNA-binding domain (Figure S2A,B). On the other hand, stop1-2 is a T-DNA insertion mutant (Figure S2A,C,D). These two alleles were verified as loss-of-function mutants [25]. Phenotype test showed that both stop1 mutants exhibited a leaf chlorosis phenotype when grown on LK (0.1 mM K+) medium for 10 days, which was similar to the lks1-3 mutant (Figure 2A). When grown on MS medium (high K+ condition, 20 mM), all tested plants did not show any obvious phenotypic difference (Figure 2A). K+ content measurement indicated that, under LK conditions, the stop1 mutants and lks1-3 mutant had much lower K+ contents in the shoot than wild type (Col) (Figure 2B), which was consistent with the shoot sensitive phenotype of these mutants on LK medium (Figure 2A).
We also constructed the complementation lines (stop1-2/pSTOP1:STOP1) using the STOP1 genomic sequence. Two independent transgenic lines (COM1 and COM2) can fully complement the sensitive phenotype of the stop1 mutant on LK medium (Figure S3A). In addition, the K+ contents in these two complementation lines were restored to the wild-type level (Figure S3B). These results indicated that loss of function of STOP1 leads to a reduction in plant K+ content and results in the LK sensitive phenotype.

2.3. STOP1 Positively Regulates LKS1 Transcription

The stop1 and lks1 mutants showed a similar leaf chlorosis phenotype on LK medium, suggesting that STOP1 may be a positive regulator of the LKS1 gene. Then, the expression levels of both STOP1 and LKS1 were determined in Arabidopsis root. RT-qPCR results showed that the transcriptional level of LKS1 was significantly reduced in the stop1-2 mutant (Figure 3A). When STOP1 transcripts were restored in the complementation lines (COM1 and COM2), LKS1 transcripts were subsequently resumed (Figure 3A). In addition, we also crossed the pLKS1:GUS line with the stop1-1 mutant to test LKS1 expression. GUS staining indicated that LKS1 expression level was greatly reduced in stop1-1 mutant root (Figure 3B). To further confirm this positive regulation, we performed transient expression experiments in tobacco (Nicotiana benthamiana) leaves. When pSuper:STOP1 and pLKS1:GUS were co-expressed in tobacco leaves, the GUS activity was significantly increased (Figure 3C).
In order to investigate the physiological role of this positive regulation in plants, STOP1 overexpressing lines were constructed, and two independent transgenic lines (STOP1 OE1 and OE2) were obtained. When grown on LK medium for 12 days, the wild-type shoot became yellow, while the shoots of STOP1 OE lines remained green (Figure 3D). This phenotype was very similar to the shoot tolerant phenotype of the LKS1 OE line (Figure 3D), and the LKS1 transcripts were indeed significantly increased in the STOP1 OE lines (Figure 3E). In addition, K+ content measurement further confirmed that the shoot tolerant phenotypes of STOP1 and LKS1 overexpressing plants were due to the increased shoot K+ contents under LK conditions (Figure 3F). All these data clearly demonstrated that STOP1 positively regulates LKS1 transcription in Arabidopsis root and subsequently promotes LKS1-mediated K+ uptake.

2.4. STOP1 Acts Upstream of LKS1

To investigate the relationship between STOP1 and LKS1, a genetic approach was used. We constructed STOP1 OE lines in the lks1-3 mutant background (Figure 4A) and tested their phenotypes. As we know, the STOP1 OE lines (in wild-type background) showed an LK tolerant phenotype (Figure 3D). However, the two independent transgenic lines lks1-3/STOP1 OE-1 and lks1-3/STOP1 OE-2 displayed an identical leaf chlorosis phenotype to the lks1-3 mutant under LK conditions (Figure 4B). Consistent with the phenotype, the shoot K+ contents in these two transgenic lines were close to the lks1-3 mutant (Figure 4C).
Conversely, stop1-1/LKS1 OE plants were also constructed by crossing the stop1-1 mutant with the LKS1 OE plants (Figure 4D). Phenotype test showed that this crossing line fully complemented the leaf chlorosis phenotype of stop1-1 mutant under LK conditions (Figure 4F). The K+ content in this crossing line was significantly increased under LK conditions (Figure 4E). The lks1 stop1-2 double mutants were also constructed by knocking LKS1 out in the stop1-2 mutant using the Crispr/Cas9 technique. The double mutant plants showed a similar phenotype to the lks1-3 mutant (Figure S5). This genetic evidence confirmed that STOP1 and LKS1 function in the same LK signaling pathway, and STOP1 should be the upstream transcription factor of LKS1 gene.

2.5. STOP1 Directly Binds to the LKS1 Promoter

To determine whether STOP1 can directly bind to the LKS1 promoter in planta, a chromatin immunoprecipitation (ChIP) assay was performed using the pSuper:STOP1-MYC transgenic plants. We designated four fragments (P1 to P4) within the LKS1 promoter, and one fragment (G1) within LKS1 exon and intron regions was used as the negative control (Figure 5A). The ChIP-qPCR results indicated that STOP1 could only bind to the P3 fragment (Figure 5B). This P3 (−560 bp to −441 bp) is the same as the F2-2 fragment used in the Y1H assay (Figure 1B). In addition, the DNA-binding activity of STOP1 was also confirmed using the electrophoresis mobility shift assay (EMSA). As shown in Figure 5C, STOP1 bound to the P3 probe labeled with biotin. The binding signal was gradually reduced by addition of unlabeled competitive probes. We also found that the mutated protein STOP1H266Y from the stop1-1 mutant could not bind to the P3 fragment in the Y1H assay (Figure 5D), indicating that STOP1H266Y loses DNA-binding activity (Figure S6). These data demonstrated that STOP1 directly binds to the LKS1 promoter in vivo.
Previous data suggested that the binding site of STOP1 should be within the F2 fragment (Figure 1A,B). Therefore, we used MEME online software (http://meme-suite.org/tools/meme (3 January 2021)) to predict the core binding sequence within this fragment, and the sequence CCTTCC[T/A]C[G/C] had the highest score (Figure 5E). According to this prediction, we supposed that the sequence CCTTCCTCG within the P3 fragment was the binding site of STOP1. To verify this core sequence, Y1H and EMSA assays were performed, and four mutated fragments (M1 to M4) of P3 were designed (Figure 5G). The results from both Y1H and EMSA assays indicated that STOP1 no longer bound to the P3 fragment when the core sequence was mutated (Figure 5C,F). These data confirmed that CCTTCCTCG is the core cis-element on the LKS1 promoter that is the binding site of the STOP1 protein.

2.6. K+ Uptake Is Impaired in Stop1 Mutant

Since LKS1 positively regulates AKT1- and HAK5-mediated K+ uptake, we determined AKT1 channel activity and K+ uptake capacity in stop1 mutant in vivo. Patch-clamp whole-cell recordings were conducted to test AKT1 channel activity in Arabidopsis root cell protoplasts. As shown in Figure 6A,B, the inward K+ currents in akt1 mutant almost disappeared as in previous reports [11]. Similarly, lks1-3 mutant only showed very weak K+ currents. Compared with wild type (−174.02 ± 14.98 pA/pF at −180 mV), the AKT1-mediated inward K+ currents were significantly reduced in stop1-2 mutant (−103.21 ± 10.76 pA/pF at −180 mV), but not absent, because the leak expression of LKS1 in stop1 mutant may also partially activate AKT1. The statistical data further confirmed that the inward K+ current density (at −180 mV) in the stop1 mutant was significantly reduced (Table 1). In addition, we also determined the K+ uptake capacities of these mutants using the K+-depletion method. As shown in Figure 6C, all tested mutants showed reduced K+ uptake rates and capacities compared with wild type. All these results demonstrated that disruption of STOP1 affects root K+ uptake by reducing LKS1 expression.

2.7. The Expression of Both STOP1 and LKS1 Is Induced after LK Stress

Our previous study showed that LKS1 expression can be strongly induced after LK stress [11]. Since STOP1 positively regulates LKS1 transcription, how does STOP1 respond to LK stress? Here, we determined the transcriptional levels of STOP1 and LKS1 genes in Arabidopsis response to LK stress. RT-qPCR results showed that the transcripts of both STOP1 and LKS1 genes were significantly increased in wild-type root, when plants were transferred from MS medium to LK medium for 1 day (Figure 7A). In the stop1-2 mutant, the LKS1 transcript was no longer induced (Figure 7A), suggesting that the induction of LKS1 transcription requires STOP1. These results indicated that STOP1 can also be regulated at transcriptional level.
Furthermore, we also used the pSTOP1:GUS and pLKS1:GUS plants to determine the expression levels of STOP1 and LKS1 genes after LK stress. GUS staining results indicated that the transcription of both STOP1 and LKS1 was upregulated in Arabidopsis root after LK stress (Figure 7B). The LK-induced pLKS1:GUS activity was significantly impaired in the stop1-1/pLKS1:GUS line (Figure S7A). In addition, the transgenic plants stop1-2/pSTOP1:GFP-STOP1, stop1-2/pUBQ:GFP-STOP1 [28], and lks1-3/pLKS1:VENUS-LKS1 were used to indicate the protein levels of STOP1 and LKS1 in intact plant roots. Fluorescence observation clearly showed that, after LK stress, GFP-STOP1 proteins were accumulated in nucleus, while VENUS-LKS1 protein level was also increased in cytoplasm (Figure 7C and Figure S7B–D). It is suggested that the increased LKS1 expression is due to the increased STOP1 expression. All these data demonstrated that LK stress promotes STOP1 and LKS1 expression at both transcriptional and protein levels. This STOP1/LKS1 regulation pathway positively responds to LK stress.

2.8. STOP1 and LKS1 Are Involved in Both Low-K+ and High-NH4+ Responses

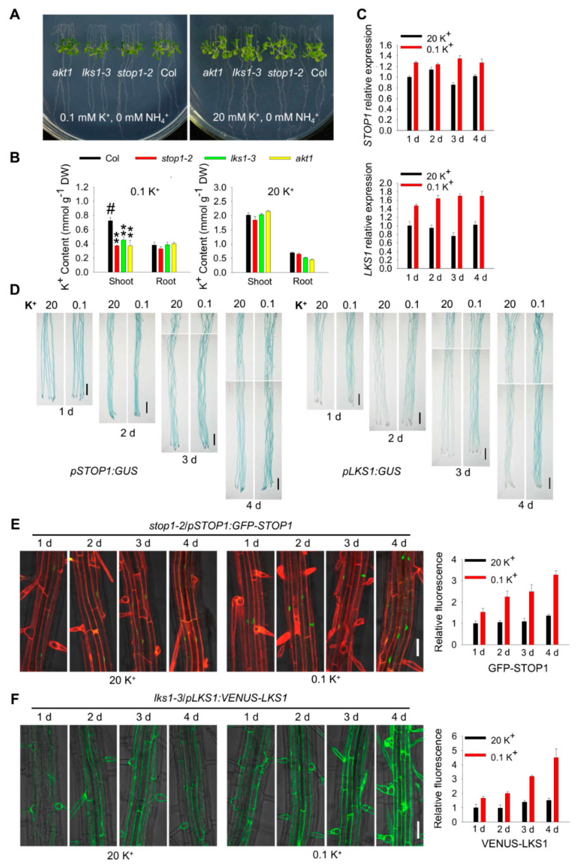
Following our previous LK assays, KNO3 and KH2PO4 in MS medium were replaced by NH4NO3 and NH4H2PO4 to reduce K+ concentration [11]. Therefore, high NH4+ (30 mM) was also introduced into the LK medium. Our previous study showed that the low-K+ sensitive phenotype (leaf chlorosis) of lks1 mutants is dependent on both low K+ and high NH4+ [11], and it is also true for stop1 mutant (Figure S9A). Since NH4+ and K+ can compete with one another for uptake, it is necessary to clarify whether STOP1 and LKS1 are involved in the low-K+ response in the absence of NH4+. Therefore, NH4+ in the LK medium was totally removed. Under these conditions (0.1 mM K+, 0 mM NH4+), all the mutants (akt1, lks1, and stop1) did not show obvious phenotypes compared with wild type (Figure 8A). However, the shoot K+ content of all these mutants was significantly reduced (Figure 8B). In addition, the K+ uptake capacities of these mutants were all impaired when tested in the patch-clamp recording and K+-depletion assay (Figure 6), and no NH4+ was present in these assays. These data suggested that STOP1 indeed regulates LKS1- and AKT1-mediated K+ uptake in the absence of NH4+. Both RT-qPCR and GUS staining results indicated that this low-K+ condition (0.1 mM K+, 0 mM NH4+) could induce the upregulation of both STOP1 and LKS1 transcripts, although the induction needed more time (Figure 8C,D). Consistent with the transcriptional levels, after this LK treatment, STOP1 and LKS1 proteins accumulated in the nucleus and cytoplasm, respectively (Figure 8E,F). These data demonstrated that STOP1 and LKS1 are indeed involved in the low-K+ response in the absence of NH4+.
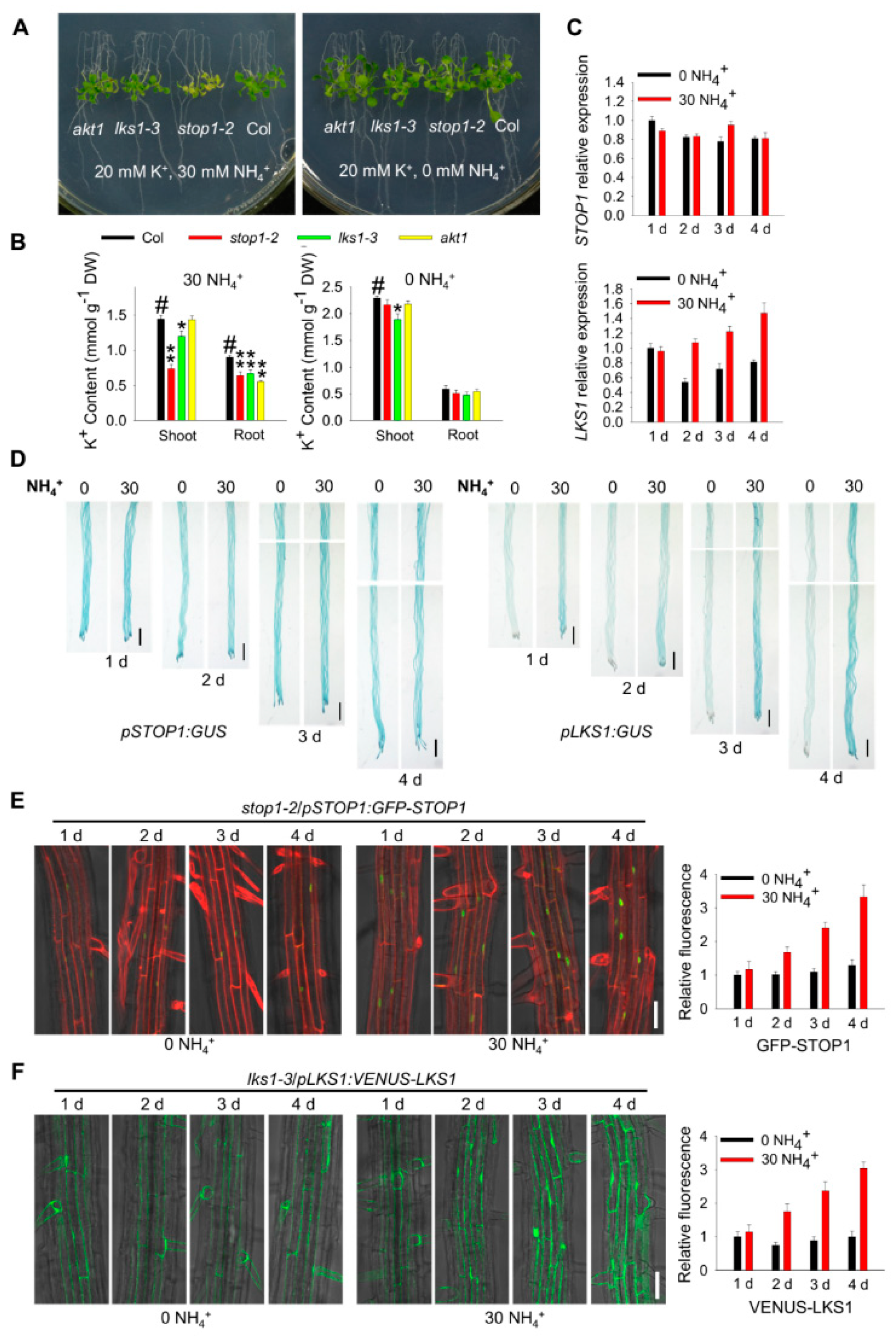
We also analyzed the roles of STOP1 and LKS1 in the high-NH4+ response. Under high-NH4+ conditions (5/10/20 mM K+, 30 mM NH4+), akt1 and lks1 mutants did not show obvious different phenotypes compared with wild type. However, the stop1 mutant displayed a light-yellow shoot phenotype (Figure 9A and Figure S9B,C), suggesting that STOP1 is involved in the high-NH4+ response. The K+ content of all these mutants was significantly reduced under high-NH4+ conditions, and the shoot K+ content of stop1 mutant was much lower than that of lks1 (Figure 9B). It is suggested that the yellow shoot phenotype of stop1 could be due to the NH4+-induced shoot K+ content reduction. According to the phenotypes and K+ content, STOP1 may regulate some other K+/NH4+-related genes in addition to LKS1. RT-qPCR and GUS staining results indicated that the transcripts of STOP1 were not affected after high-NH4+ treatment, while the LKS1 transcript level was significantly upregulated (Figure 8C,D). Both STOP1 and LKS1 proteins were accumulated after high-NH4+ treatment (Figure 8E,F).
All these data demonstrated that STOP1 and LKS1 are involved in both low-K+ and high-NH4+ responses. The transcriptional and translational levels of LKS1 are upregulated by low-K+ and high-NH4+. The transcript level of STOP1 is only upregulated by low K+ rather than high NH4+; however, the accumulation of STOP1 protein is required for upregulation of the LKS1 transcript in low-K+ and high-NH4+ responses.

3. Discussion

The protein kinase LKS1/CIPK23 has been reported to play essential roles in diverse signaling pathways. Under LK conditions, LKS1 phosphorylates the K+ channel AKT1 [11], as well as the K+ transporter HAK5 [21], to enhance K+ uptake in Arabidopsis root cells. Therefore, the plant tolerance to LK stress is strengthened. In addition, LKS1/CIPK23 also regulates the activity of nitrate transporter NRT1.1/CHL1. NRT1.1 is involved in both high- and low-affinity NO3 uptake [37,38]. Under low NO3 concentrations, CIPK23 phosphorylates NRT1.1, via which NRT1.1 is converted into a high-affinity nitrate transporter to adapt the reduced NO3 level [23]. A recent report showed that CIPK23 also inhibits the activity of ammonium transporter AMT1;1/1;2 to avoid NH4+ toxic accumulation under high-NH4+ conditions [24]. Therefore, LKS1/CIPK23 is a key component to coordinate potassium and nitrogen balance in plant roots. More importantly, the transcription of LKS1/CIPK23 can respond to external K+, NO3, and NH4+ concentrations [11,23,24], suggesting that the transcriptional regulation of LKS1/CIPK23 is essential in plant response to external potassium and nitrogen levels. The present study not only reveals the transcriptional regulation in plant LK response, but also may provide some clues to understand nitrogen response.
Previous studies have demonstrated that STOP1 is essential for proton and Al3+ tolerance by regulating the expression of malate transporter ALMT1 (ALUMINUM-ACTIVATED MALATE TRANSPORTER 1) and citrate transporter MATE (MULTIDRUG AND TOXIC COMPOUND EXTRUSION) [25,26,39]. In addition, STOP1 also regulates root cell elongation under low Pi stress [28]. In the present study, we demonstrate that STOP1 is involved in the low-K+ response by regulating LKS1/CIPK23 transcription. A recent report also found that STOP1 regulates salt and drought tolerance by modulating LKS1/CIPK23 transcription [40]. All this evidence supports a conclusion that STOP1 functions as a key node that controls ion homeostasis when plants are subjected to nutrient or ion stresses. The STOP1/LKS1 regulatory pathway may play more important roles in the plant nutrient/ion regulatory network.
STOP1 is an important component to regulate the transcription of downstream target genes; however, how is the STOP1 gene or protein regulated? Under low pH or Al3+ stresses, the transcriptional level of STOP1 is not affected [25]. In addition, the STOP1 transcript is not changed under low-phosphorus conditions [28,29]. A recent study showed that the F-box protein RAE1 (Regulation of Atalmt1 Expression 1) directly interacts with STOP1 and controls the stability of STOP1 proteins through the 26S proteasome pathway in Al3+ resistance [41]. These studies suggest that STOP1 is regulated at the post-translational level rather than the transcriptional level. Here, we found that STOP1 protein is accumulated after low-K+ or high-NH4+ stresses, and the RAE1 OE plants showed similar phenotypes to stop1 mutant under our LK conditions (Figure 8, Figure 9 and Figure S8E). It is noteworthy that the transcript level of STOP1 was upregulated by low K+ but not high NH4+ (Figure 8 and Figure 9). Therefore, STOP1 can be regulated at both transcriptional and post-translational levels. We suggest that the different regulatory mechanisms may depend on the different upstream stress signals. STOP1 is involved in Al3+ resistance by upregulating ALMT1 transcription. In the present study, we found that STOP1 participates in the LK response by elevating LKS1 transcription. However, the almt1 mutant did not show any sensitive or tolerant phenotype when grown on LK medium (Figure S8C), suggesting that STOP1/ALMT1 and STOP1/LKS1 are two independent signaling pathways involved in different stress responses. In addition, 5 mM MES was added to LK medium to stabilize pH, and it could be seen that stop1, lks1 and akt1 still showed LK sensitive phenotypes (Figure S8F). The results showed that the sensitive phenotype of the stop1 mutant was not mainly caused by the decreased pH in the medium.
A previous study showed that STOP1 regulates ALMT1 transcription by binding to the sequence GGGGAGGGC in the ALMT1 promoter [42]. However, we found that the binding site of STOP1 on the LKS1 promoter is the sequence CCTTCCTCG (Figure 5). A recent study indicated that STOP1 can also bind to the RAE1 promoter at the sequence CCTTCCTCG [41], suggesting that STOP1 binds to the same cis-element in the LKS1 and RAE1 promoters. In addition, this binding site was also confirmed by a recent report [40]. Obviously, STOP1 regulates different target genes by binding to different cis-elements in promoter regions. However, the mechanisms underlying how STOP1 responds to different stress signals and recognizes different cis-elements still need to be further investigated.
According to the expression analyses, the transcripts of LKS1 were extremely low in stop1 mutants compared with wild type (Figure 3A, Figure 4D and Figure 7A), suggesting that STOP1 should be the major transcription factor regulating LKS1. In addition, the STOP1 homolog, STOP2, is not involved in the LK stress response, because the stop2 mutant did not show any different phenotype compared with the wild type when grown on LK medium (Figure S8D).
Low K+ or high NH4+ alone did not cause the obvious leaf chlorosis phenotype in lks1 and akt1 mutants in our transfer assays, although the K+ content in mutant was significantly reduced (Figure 8 and Figure 9). The presence of NH4+ could inhibit K+ uptake, subsequently enhancing the leaf chlorosis phenotype of akt1 and lks1 mutants under low-K+ conditions (Figure S9A; [13]). Therefore, NH4+ used in the LK medium makes the phenotype more visible; however, it also causes NH4+ toxicity. A recent study revealed that CIPK23 inhibits NH4+ transport under NH4+ toxic conditions [24]. Here, our data also demonstrate that STOP1/LKS1 is involved in the NH4+ response.
NH4+ can inhibit primary root growth of plants under low-K+ conditions [9,13]. Along with the increment in NH4+, the primary root growth of wild-type and mutant plants (stop1, lks1, and akt1) was gradually inhibited (Figure S9A). Wild-type root growth was restricted in low-K+ and high-NH4+ conditions; however, lks1 and akt1 root could still grow (Figure 2B) [11]. Our previous study demonstrated that AKT1 is involved in low-K+ sensing (presence of NH4+) in Arabidopsis root and subsequently regulates root growth by modulating PIN1 (PIN-FORMED 1) degradation and auxin redistribution in root [43]. The akt1 mutant root cannot respond to external LK stress; lks1 and cbl1 cbl9 mutants display a similar root phenotype in this regard. Therefore, loss of function of AKT1, LKS1, and CBL1/9 leads to the root growth phenotype under this LK conditions. We noticed that the primary root of stop1 mutants could not grow under LK conditions, which is similar to wild type. In stop1 mutant, LKS1 expression was significantly reduced (Figure 3A), which impaired AKT1- and HAK5-mediated K+ uptake (Figure 6C, [21]), resulting in a leaf chlorosis phenotype (Figure 2A and Figure S2F). However, LKS1 expression did not completely disappear in the stop1 mutant (Figure 3A), and the low expression level could still activate partial AKT1 channels (Figure 6A). Therefore, stop1 mutant root could still respond to external LK and stop growth similar to wild type.
Both LKS1 OE and STOP1 OE showed an LK tolerant phenotype in shoot, which was due to increased K+ content in their shoot (Figure 3D,F). However, they displayed different root phenotypes. The LKS1 OE accumulated more K+ in root, which promoted root growth under LK conditions. On the other hand, the K+ content in STOP1 OE root was not significantly increased compared with wild type; therefore, STOP1 OE showed a similar root phenotype to wild type (Figure 3D,F). According to the root/shoot K+ distribution in STOP1 OE and stop1/LKS1 OE lines (Figure 3F and Figure 4E), STOP1 may also positively regulate some other genes involved in root-to-shoot K+ transport. In addition, both lks1 mutant and LKS1 OE plants showed root growth phenotypes under LK conditions (Figure 2A and Figure 3D); however, the mechanisms should be different. As discussed above, loss of function of LKS1 leads to a root growth phenotype under this LK condition. The complementation line (lks1-3/pLKS1:VENUS-LKS1) can restore this root phenotype to the wild-type level (Figure S8B). Comparatively, overexpression of LKS1 enhanced K+ uptake and accumulation in root (Figure 3F), which led to the root growth phenotype in the LKS1 OE line. The lks1/STOP1 OE and stop1/LKS1 OE lines displayed lks1 and LKS1 OE root phenotypes, respectively (Figure 4B,F). The lks1 stop1 double mutant showed a root growth phenotype similar to the lks1 mutant (Figure S5). All this genetic evidence and these root phenotypes indicated that LKS1 could be the downstream target of STOP1.
In the present study, we identified an essential transcription factor STOP1 that is involved in Arabidopsis response to low-K+ and high-NH4+ stresses by regulating LKS1 transcription. On the basis of previous studies, we extend the K+/NH4+ uptake regulatory network and propose a working model (Figure 10). When plants are subjected to low-K+ stress, the STOP1 gene is somehow upregulated, and then STOP1 proteins directly bind to the LKS1 promoter and induce LKS1 transcription in the nucleus. Subsequently, LKS1 proteins are recruited to the PM by CBL1/CBL9 and phosphorylate the K+ channel AKT1 and the K+ transporter HAK5 to enhance K+ uptake in plant roots. In addition, high-NH4+ stress leads to STOP1 protein accumulation in nucleus, which positively regulates LKS1 transcription. Then, the CBL1/LKS1 complex phosphorylates and represses the activities of NH4+ transporters AMTs to inhibit excess NH4+ uptake. Therefore, the STOP1/LKS1 pathway plays crucial roles in the K+ and NH4+ uptake/homeostasis, which coordinates potassium and nitrogen balance in plants responses to external fluctuating nutrient levels.

4. Materials and Methods

4.1. Plant Materials

The Arabidopsis (Arabidopsis thaliana) Columbia ecotype (Col-0) was used as the wild type in this study. The Arabidopsis mutants stop1-2 (T-DNA insertion line, SALK_114108) and stop1-1 (derived from an ethyl methanesulfonate-mutagenized M2 population of Col-0 in a previous study) [25] were obtained from the RIKEN Bio-Resource Center. The lks1-3 (SALK_036154), akt1 (SALK_071803), and LKS1 OE lines were obtained as described previously [11]. The stop2 (SAIL_402_D03) and Col-3 lines were received from the Eurasian Arabidopsis Stock Center (uNASC). The almt1 (SALK_009629) line was described previously [28]. RAE1 overexpressing plants (RAE1 OE-7 and RAE1 OE-21) were described previously [41].
The STOP1 coding sequence was cloned into the pCAMBIA1300 vector (Cambia) driven by the STOP1 native promoter (2 kb), and then the vector was transformed into the stop1-2 mutant to obtain the complementation lines (COM-1 and COM-2). The pSuper:STOP1 vector was generated by cloning the STOP1 CDS into pSuper1300 plasmid under the control of the Super promoter [44]. The pSuper:STOP1 vector was transformed into Col-0 to acquire the STOP1 OE (OE-1 and OE-2) transgenic plants. The lks1-3/STOP1 OE transgenic lines (lks1-3/STOP1 OE-1 and lks1-3/STOP1 OE-2) were constructed by transforming the pSuper:STOP1 vector into the lks1-3 mutant. In the processes of vector construction, Phusion® HF DNA Polymerase (M0530L, BioLabs) was used to clone the gene fragments, and the TAKARA DNA ligation system was used to obtain the genetic constructs. The recombinant plasmid was introduced into E. coli strain DH5α and the plasmid was extracted by AxyPrepTM Plasmid Miniprep Kit (AXYGEN). The stop1-1/LKS1 OE line was generated by crossing stop1-1 with LKS1 OE. To construct the lks1 stop1-2 double mutants using the Crispr/Cas9 genome editing technique, two targets (Figure S5B) were designed within the LKS1 genomic sequence on the website http://www.genome.arizona.edu/crispr/CRISPRsearch.html (10 December 2019), and the two targets were used to design the primers (LKS1 DT1-BsF, LKS1 DT2-BsR, LKS1 DT1-F0, LKS1 DT2-R0, as mentioned in Supplementary Table S1) for Crispr/Cas9 [45]. The lks1 stop1-2 double mutants were produced by transforming the Crispr/Cas9 construct into stop1-2 mutant. Genomic DNA from plants in the T1 generation was sequenced for construct verification. Arabidopsis transformation with Agrobacterium (strain GV3101) was carried out by the floral dip method [46].
Accession Numbers: Sequence data for the genes described in this article can be found in the Arabidopsis TAIR database (https://www.arabidopsis.org (3 January 2021)) under the following accession numbers: AT1G34370 for STOP1, AT1G30270 for LKS1/CIPK23, AT5G22890 for STOP2, AT2G26650 for AKT1, AT1G08430 for ALMT1, and AT1G80670 for RAE1.

4.2. Phenotypic Analyses and Growth Conditions

The Arabidopsis seeds were surface-sterilized using 6% (v/v) NaClO and incubated at 4 °C in darkness for 3 days. Then, the seeds were germinated on MS (Murashige & Skoog) medium at 22 °C under constant illumination at 60 μmol·m–2·s–1. All the medium used in this study contained 0.9% (w/v) agar (Ourchem) and 3% (w/v) sucrose (Sinopharm).
For the LK phenotype test, 5 day old seedlings grown on MS medium (20 mM K+) were transferred to LK medium (0.1 mM K+) or MS medium for 10 days (to observe the LK sensitive phenotype) or 12 days (to observe the LK tolerant phenotype). The LK medium was made by modifying the MS medium described previously [11]. The MS medium contained 1.5 mM MgSO4, 2.99 mM CaCl2, 20.6 mM NH4NO3, 18.79 mM KNO3, and 1.25 mM KH2PO4, while the LK medium contained 1.5 mM MgSO4, 2.99 mM CaCl2, 28.75 mM NH4NO3, and 1.25 mM NH4H2PO4. The final K+ concentration in the LK medium was adjusted to 0.1 mM by adding KCl. In the present study, LK referred to the low-K+ medium as described above, unless the concentrations were indicated.
For phenotypic assays on high-K+ (20 mM) and low-K+ (0.1 mM) medium in the absence of NH4+ (Figure 8), 5 day old seedlings grown on high-K+ (20 mM) medium were transferred to high-K+ (20 mM) and low-K+ (0.1 mM) medium for 10 days. The low-K+ (0.1 mM) medium contained 1.5 mM MgSO4, 1.25 mM H3PO4, 2.99 mM Ca(NO3)2, and 0.1 mM KCl. The high-K+ (20 mM) medium was supplemented with KCl to 20 mM.
For phenotypic assays on high-NH4+ (30 mM) and low-NH4+ (0 mM) medium (Figure 9), 5 day old seedlings grown on low-NH4+ (0 mM) medium were transferred to high-NH4+ (30 mM) and low-NH4+ (0 mM) medium for 10 days. The low-NH4+ (0 mM) medium contained 1.5 mM MgSO4, 1.25 mM H3PO4, 2.99 mM Ca(NO3)2, and 20 mM KCl. The high-NH4+ (30 mM) medium was supplemented with 30 mM NH4Cl. Other microelements in the above medium were consistent with MS medium.
For the phenotypic test, each plate contained four seedlings for each plant material. In one independent experiment, there were at least three biological replicates (three plates), and each phenotype test was performed at least three times.
For seed harvesting, Arabidopsis plants were cultured in the potting soil mixture (rich soil/vermiculite = 2:1, v/v) and kept in growth chambers (temperature was 22 °C, illumination was 120 μmol·m−2·s−1, and the relative humidity was approximately 70%) with long-day conditions (16 h light/8 h darkness).

4.3. K+ Content Measurement

The 5 day old Arabidopsis seedlings grown on MS medium were transferred to LK or MS medium and treated for the indicated times described in figure legends. For low-K+ treatment, 80 to 100 individual seedlings from two plates were collected as one biological replicate. For the K+ sufficient treatment, 40 to 50 individual seedlings from one plate were collected as one biological replicate. The shoots and roots were harvested separately. Three or four biological replicates (n = 3 or n = 4) were used in one independent experiment. To test the plants with the LK sensitive phenotype, K+ content was measured after 7 days of LK treatment. To test the plants with LK tolerant phenotype, K+ content was measured after 10 days of LK treatment.
To test the K+ content under low-K+ (0 mM NH4+) (Figure 8B) or high-NH4+ (Figure 9B) conditions, the 5 day old seedlings were transferred to low-K+ or high-NH4+ medium for 7 days. A total of 40 to 80 individual seedlings were collected as one biological replicate, and the shoots and roots were harvested separately. Three or four biological replicates (n = 3 or n = 4) were used in one independent experiment.
The collected samples were dried at 80 °C for 24 h to a constant weight, and then the dry weight was measured. The samples were treated in a muffle furnace at 300 °C for 1 h and then 575 °C for 5 h. The ashes were dissolved and diluted in 0.1 N HCl. The K+ concentrations were measured using the 4100-MP AES device (Agilent).

4.4. Transcription Analyses

For both RT-PCR and RT-qPCR analyses, total RNA was extracted from the roots of 7 day old seedlings using Trizol reagent (Invitrogen). The roots of 200 individual seedlings from two plates were collected and used as one biological replicate. Three or four biological replicates (n = 3 or n = 4) were used in one independent experiment. Then, 8 μg of total RNA was treated with DNase I (RNase Free, Takara) at 37 °C for 30 min and then 65 °C for 10 min to eliminate DNA contamination. Next, 4 μg of DNase I-treated RNA was used to synthesize complementary DNA (cDNA) with SuperScriptII RNase reverse transcriptase (Invitrogen). Oligo (dT) primers (Promega) were used for RT-PCR and Random Hexamer primers (Promega) were used for quantitative real-time PCR analyses (RT-qPCR).
For RT-PCR in Figure S2D, the EF1α gene was used as an internal standard for normalization of gene expression levels. The primers used to detect the CDS of STOP1 are shown in Supplementary Table S1. PCR was performed for 30 cycles, each with 94 °C for 30 s, 60 °C for 30 s, and 72 °C for 1 min 50 s.
For RT-qPCR, the cDNA was diluted 40-fold with double-distilled water, and 8 μL of diluted cDNA was used as the template in each reaction. The Power SYBR Green PCR Master Mix (Applied Biosystems, USA) was used to carry out this assay. Herem 20 μL was one reaction volume containing 10 μL of SYBR Green premix, 8 μL of cDNA, and 2 μL of forward and reverse primers (1 μM), which was reacted on a 7500 Real Time PCR System machine (Applied Biosystems). The PCR was conducted as follows: 95 °C for 10 min, followed by 40 cycles of 95 °C for 15 s and 60 °C for 1 min. To normalize the test gene expression levels, ACTIN2/8 was used as an internal standard. The primers used in this experiment are listed in Supplementary Table S1.
For the LK induction experiment in Figure 7A, 5 day old seedlings were transferred to MS or LK medium for 1 day. For RT-qPCR analyses of STOP1 and LKS1 expression in low-K+ response in the absence of NH4+ (Figure 8C), 5 day old seedlings were transferred to high-K+ (20 mM) and low-K+ (0.1 mM) medium for the indicated times. For RT-qPCR analyses of STOP1 and LKS1 expression in the high NH4+ response (Figure 9C), 5 day old seedlings were transferred to high-NH4+ (30 mM) and low-NH4+ (0 mM) medium for the indicated times. The roots of 200–240 individual seedlings were collected and used as one biological replicate for RT-qPCR assays. Three or four biological replicates (n = 3 or n = 4) were used in one independent experiment.

4.5. Mating-Based Y1H Screening

The LKS1 promoter region was divided into four fragments, F1 (−382 to −1 bp), F2 (−757 to −364 bp), F3 (−1078 to −738 bp), and F4 (−1506 to −1061 bp), and the four fragments were constructed into the pHISi-1 vector, used as baits. For the mating-based Y1H screening, all the GAL4-AD-TF strains were grown overnight in SD/-Trp medium in 2 mL 96-well plates. Yeast strains YM4271 carrying the baits were grown overnight at the same time. Then, 20 μL of donor and host strains were transferred to a new 2 mL 96-well plate with 100 μL of YPAD medium. Mating was carried out for 24 h by shaking at 30 °C. After dilution with 1.5 mL of water, the mating products were plated on SD/-Trp-His selective plates and incubated for 3 days at 30 °C. Then, 5 mM or 10 mM 3-amino-1, 2, 4-triazole (3-AT) was added to SD/-Trp-His selective plates (Sigma-Aldrich).

4.6. Vector Constructions and Yeast One-Hybrid Assays

The pLKS1:LacZ construct was generated by cloning the LKS1 promoter fragment (1506 bp) into pLacZi2μ vector [47]. To generate various LacZ reporter genes driven by the sub-fragments of the LKS1 promoter shown in Figure 1B, the promoter fragments were amplified by PCR using pLKS1:LacZ construct as the template. The respective pairs of primers are shown in Supplementary Table S1. In order to generate the four types of mutants in the F2-2 fragment shown in Figure 5G, the QuikChange Site-Directed Mutagenesis Kit (Agilent) was used to conduct point mutation PCR, and the F2-2 fragment fused with LacZ reporter gene vector was used as the template. The reaction volume and PCR program referred to the manufacturer’s instructions. To generate AD-STOP1, the STOP1 CDS was amplified by PCR and then cloned into the pB42AD vector (Clontech). To construct AD-STOP1H266Y vector, the template AD-STOP1 plasmid and the QuikChange Site-Directed Mutagenesis Kit (Agilent) were used to produce the single-base mutation. The LKS1 promoter fragments were co-transformed separately with AD-STOP1 into the yeast strain EGY48. The transformed strains were cultured on SD/-Trp-Ura plates and confirmed by PCR. Then, these transformants were grown on proper SD/-Trp-Ura plates containing X-gal (5-bromo-4-chloro-3-indolyl-β-d-galactopyranoside), 2% galactose, and 1% raffinose for blue color development. The yeast transformation assay was conducted as described in the Yeast Protocols Handbook (Clontech).

4.7. Microscopy Imaging

The stop1-2/pSTOP1:GFP-STOP1 and stop1-2/pUBQ:GFP-STOP1 [28] plants were used to observe the fluorescence of GFP-STOP1. The lks1-3/pLKS1:VENUS-LKS1 plants was constructed by transforming the pLKS1:VENUS-LKS1 vector into lks1-3 mutant. To observe the fluorescence induced by LK stress, the 5 day old seedlings of stop1-2/pSTOP1:GFP-STOP1, stop1-2/pUBQ:GFP-STOP1, and lks1-3/pLKS1:VENUS-LKS1 plants were transferred to MS or LK medium for 1 day. To observe the fluorescence under low-K+ or high-NH4+ treatment (Figure 8 and Figure 9), the 5 day old seedlings were transferred to low-K+ or high-NH4+ medium for the indicated times. Then, the seedlings were used for the fluorescence observation. To show the outline of the root cells, seedlings were dipped in 30 μM propidium iodine (Sigma-Aldrich) solution for 1 min at room temperature and rinsed twice with double-distilled water. Images were collected on a Zeiss LSM710 confocal microscope using a Plan Apochromat ×40/1.4 Oil DIC M27 objective. GFP-STOP1 and PI were excited sequentially with a blue argon ion laser (488 nm, 45% strength) and a DPSS laser (561 nm, 1% strength). Emitted light was collected from 493 to 556 nm for GFP-STOP1 and from 647 to 721 nm for PI. Venus-LKS1 was excited with the blue argon ion laser (488 nm, 60% strength), and the emitted light was collected from 493 to 556 nm. The fluorescence intensity was measured by the Image J program. The photos of the experimental group and control group were taken with the same microscope and camera settings.

4.8. GUS/LUC Assay

pLKS1:GUS was constructed by cloning the LKS1 promoter fragment (1.5 kb) with a β-glucuronidase (GUS) coding sequence into pCAMBIA1381 (Cambia) vector. The pSuper:STOP1 and pLKS1:GUS vector were transfected into Agrobacterium (strain GV3101). Agrobacterium cells were harvested by centrifugation and suspended in the solutions containing 10 mM MES pH 5.6, 10 mM MgCl2, and 200 μM acetosyringone to an optical density (OD600) of 0.8, incubated at 28 °C for 2 h, and then the bacterial solution was injected into the Nicotiana benthamiana leaves. The bacterial solution was mixed in the following proportions: 300 μL of P19, 400 μL of pLKS1:GUS, 500 μL of pSuper:STOP1, and 4 μL of pSuper:LUC (luciferase). In the control group, pSuper:STOP1 was replaced by Super1300. The GUS and LUC activity was measured after 3 days of injection. The GUS activity was measured using methyl umbelliferyl glucuronide (Sigma-Aldrich) and an F-4500 Flourescence Spectrophotometer (Hitachi). LUC activity was used as an internal control and measured by GloMax® 20/20 Luminometer (Promega). The GUS/LUC ratio was used to determine the STOP1 binding activity to the LKS1 promoter.

4.9. GUS Staining Assay

The pLKS1:GUS or pSTOP1:GUS vectors were generated by fusing the LKS1 promoter fragment (1.5 kb) or STOP1 promoter fragment (2 kb) with the β-glucuronidase (GUS) coding sequence into pCAMBIA1381 (Cambia). Then, the pLKS1:GUS vector was transformed into Col-0 and stop1-1 to obtain the pLKS1:GUS and stop1-1/pLKS1:GUS transgenic plants. pSTOP1:GUS was obtained by transforming the pSTOP1:GUS vector into Col-0. For GUS staining assays, pSTOP1:GUS was incubated in GUS staining buffer for 15 min, and pLKS1:GUS or stop1-1/pLKS1:GUS was stained for 50 min at 37 °C. Here, 10 mL of GUS staining buffer contained 5 mg of X-gluc (BIOSYNTH, B-7300), 10–20 μL of N,N-dimethylformamide, 7.98 mL of PBS buffer (0.1 M, KH2PO4 and K2HPO4 with pH of 7.0), 1 mL of 5 mM potassium hexacyanoferrate (III), 1 mL of 5 mM potassium hexacyanoferrate (II), and 10 μL of Triton X-100.

4.10. ChIP-qPCR Assay

To construct pSuper:STOP1-MYC, the STOP1 coding sequence fused with the MYC label was driven by the Super promoter and then transformed into Col-0. The pSuper:STOP1-MYC transgenic plant used in the ChIP assay was a single-copy homozygous line. The roots of 12 day old pSuper:STOP1-MYC seedlings (about 0.5–1 g fresh weight) were harvested and crosslinked with 1% formaldehyde for the ChIP experiment. Then, the nuclei were isolated, and the extracted nuclei were lysed according to [48] with minor modifications in lysis buffer composition (50 mM HEPES pH 7.5, 150 mM NaCl, 1 mM EDTA, 1 mM PMSF, 0.1% SDS, 0.1% Na deoxycholate, 1% Triton X-100, 1 μg·mL−1 pepstain A, 1 μg·mL−1 aprotinin). After the DNA was sheared, the sample was incubated with anti-MYC antibody (Abmart) to immunoprecipitate protein/DNA complexes. After reverse crosslinking and protein digestion, the precipitated DNA was used for qPCR detection. The primers are listed in Supplementary Table S1. qPCR was performed for 40 cycles, each at 95 °C for 15 s, 55 °C for 20 s, and 60 °C for 45 s. The detailed experimental methods were described previously [48].

4.11. EMSA (Electrophoretic Mobility Shift Assays)

The STOP1 and STOP1C796T coding sequence was cloned into the pET-30a (+) vector (Novagen) to obtain the STOP1 and STOP1H266Y protein expression plasmid. The recombinant plasmid was introduced into E. coli strain BL21. E. coli cells were induced with 0.2 mM IPTG overnight at 18 °C and collected by centrifugation (3220× g) at 4 °C for 10 min (Eppendorf centrifuge 5810 R with A-4-62 rotor). After the bacterial precipitation was cleaned once with His-Binding Buffer (20 mM Tris-HCl pH 8.0, 500 mM NaCl, 30 mM Imidazole), the precipitation was suspended with 10 mL of His-Binding Buffer (20 mM Tris-HCl pH 8.0, 500 mM NaCl, 30 mM Imidazole, 1 mM PMSF, 1 mM DTT), and the ultrasonication was performed on the bacterium suspension. A total of 99 ultrasounds were performed using 200 W of power for a 2 s ultrasound time and a 4 s interval. The ultrasonic solution was centrifuged (18,514× g) at 4 °C for 30 min (Eppendorf centrifuge 5810 R with F-34-6-38 rotor), and the supernatant of the bacteria lysate was used for protein purification. The protein was purified using Ni-Sepharose 6 Fast Flow (GE Healthcare). The wash buffer (20 mM Tris-HCl pH 8.0, 500 mM NaCl, 50 mM Imidazole) was used to wash Ni-Sepharose, and eluting buffer (20 mM Tris-HCl pH 8.0, 500 mM NaCl, 250 mM Imidazole) was used to elute protein. The protein concentration was determined by Bio-Rad protein assay and 250 μg of purified protein was used in EMSA experiment. The EMSA was conducted using LightShift Chemiluminescent EMSA Kit (ThermoFisher) according to the manufacturer’s protocol. The probes of the LKS1 promoter were obtained by PCR using biotin-labeled or biotin-unlabeled primers. Biotin-unlabeled probes of the same sequences were used as competitors and His protein was used as the negative control.

4.12. Patch-Clamp Whole-Cell Recording from Root-Cell Protoplasts

Root-cell protoplasts were isolated by enzyme solution from 5 day old primary roots of Arabidopsis seedlings. The enzyme solution containing 1.5% (w/v) cellulysin (Calbiochem), 1.5% (w/v) cellulase RS (Yakult Honsha Co.), 0.1% (w/v) pectolyase Y-23 (Seishin Pharmaceutical Co.), and 0.1% (w/v) BSA was dissolved in standard solution containing 10 mM K+ glutamate, 2 mM MgCl2, 1 mM CaCl2, 350 mM sorbitol, and 5 mM MES (pH 5.8 adjusted with Tris). The primary roots were cut into small pieces and incubated in the enzyme solution at 23 °C for 40 min to release root-cell protoplasts. The protoplasts were filtered through 80 μm nylon mesh and washed twice with standard solution by centrifugation at 160× g for 5 min. The isolated root-cell protoplasts were kept on ice before patch-clamp experiments. The patch-clamp experiments were recorded using an Axopatch 200B amplifier (Axon Instruments) at room temperature in dim light. The contents of the bath and pipette solutions were the same as described previously [11].

4.13. Kinetic Analysis of K+ Uptake

Arabidopsis seeds were germinated on MS medium at 22 °C under constant illumination. For K+ depletion experiments, 6 day old seedlings were collected (0.6 g of fresh weight used as one biological replicate) and pretreated in one-quarter-strength MS solution (5.15 mM NH4NO3, 0.375 mM MgSO4, 4.7 mM KNO3, 0.31 mM KH2PO4, 0.75 mM CaCl2, and 5 mM MES, pH 5.8 adjusted with Tris) at 22 °C overnight. Then, the seedlings were transferred into 25 mL of K starvation solution (200 μM CaSO4, 5 mM MES, pH 5.8 adjusted with Tris) for 2 days. During these 2 days, K starvation solution was changed three times a day. Next, the seedlings were transferred to 25 mL of K depletion solution (200 μM CaSO4, 250 μM KNO3, 5 mM MES, pH 5.8 adjusted with Tris). All samples were shaken on a shaking table at 22 °C under constant illumination during the experiments [11]. The solution samples were collected at different timepoints indicated in Figure 6. The K+ concentrations were measured using the 4100-MP AES device (Agilent).

4.14. Statistical Analyses

Data were shown as means ± SE. Student’s t-test was used to analyze statistical significance between treatment and control. The p-value was shown as * p < 0.05 or ** p < 0.01 to indicate significant differences.

Supplementary Materials

The following supporting information can be downloaded at: www.mdpi.com/article/10.3390/ijms23010383/s1.

Author Contributions

W.-H.W. and Y.W. designed the research; Z.-F.W., T.-W.M., Y.-Q.G., and H.-Q.F. conducted the experiments; Z.-F.W. and Y.W. wrote and revised the article. All authors read and agreed to the published version of the manuscript.

Funding

This work was supported by grants from the National Natural Science Foundation of China (No. 32025004, 31921001 and 32161133014) and Beijing Outstanding University Discipline Program.

Institutional Review Board Statement

Not applicable.

Informed Consent Statement

Not applicable.

Data Availability Statement

Data supporting the reported results may be supplied upon request by authors.

Acknowledgments

We thank Lijia Qu (Peking University, China) for providing the transcription factor library and screening system. We thank Haiyang Wang (South China Agricultural University) for providing the yeast-one-hybrid system. We thank Thierry Desnos (Aix-Marseille University, France) for providing the stop1-2/pSTOP1:GFP-STOP1 and stop1-2/pUBQ:GFP-STOP1 seeds. We also thank Chao-Feng Huang (Shanghai Center for Plant Stress Biology) for providing the RAE1 overexpression seeds.

Conflicts of Interest

The authors declare no conflict of interest.

References

  1. Sodek, L.; Lea, P.J.; Miflin, B.J. Distribution and Properties of a Potassium-dependent Asparaginase Isolated from Developing Seeds of Pisum sativum and Other Plants. Plant Physiol. 1980, 65, 22–26. [Google Scholar] [CrossRef] [Green Version]
  2. Clarkson, D.T.; Hanson, J.B. The Mineral Nutrition of Higher Plants. Ann. Rev. Plant Physiol. 1980, 31, 239–298. [Google Scholar] [CrossRef]
  3. Leigh, R.A.; Wyn Jones, R.G. A hypothesis relating critical potassium concentrations for growth to the distribution and functions of this ion in the plant-cell. New Phytol. 1984, 97, 1–13. [Google Scholar] [CrossRef]
  4. Maathuis, F.J. Physiological functions of mineral macronutrients. Curr. Opin. Plant. Biol. 2009, 12, 250–258. [Google Scholar] [CrossRef] [PubMed]
  5. Schroeder, J.I.; Ward, J.M.; Gassmann, W. Perspectives on the physiology and structure of inward-rectifying K+ channels in higher plants: Biophysical implications for K+ uptake. Annu. Rev. Biophys. Biomol. Struct. 1994, 23, 441–471. [Google Scholar] [CrossRef] [PubMed]
  6. Mengel, K.; Kirkby, E.A. Principles of Plant Nutrition, 5th ed.; Kluwer Academic Publishers: Dordrecht, The Netherlands, 2001; pp. 481–512. [Google Scholar]
  7. Zörb, C.; Senbayram, M.; Peiter, E. Potassium in agriculture—Status and perspectives. J. Plant Physiol. 2014, 171, 656–669. [Google Scholar] [CrossRef] [PubMed]
  8. Pettigrew, W.T. Potassium influences on yield and quality production for maize, wheat, soybean and cotton. Physiol. Plant. 2008, 133, 670–681. [Google Scholar] [CrossRef] [PubMed]
  9. Hirsch, R.E.; Lewis, B.D.; Spalding, E.P.; Sussman, M.R. A role for the AKT1 potassium channel in plant nutrition. Science 1998, 280, 918–921. [Google Scholar] [CrossRef] [PubMed]
  10. Spalding, E.P.; Hirsch, R.E.; Lewis, D.R.; Qi, Z.; Sussman, M.R.; Lewis, B.D. Potassium uptake supporting plant growth in the absence of AKT1 channel activity: Inhibition by ammonium and stimulation by sodium. J. Gen. Physiol. 1999, 113, 909–918. [Google Scholar] [CrossRef] [PubMed] [Green Version]
  11. Xu, J.; Li, H.D.; Chen, L.Q.; Wang, Y.; Liu, L.L.; He, L.; Wu, W.H. A protein kinase, interacting with two calcineurin B-like proteins, regulates K+ transporter AKT1 in Arabidopsis. Cell 2006, 125, 1347–1360. [Google Scholar] [CrossRef] [Green Version]
  12. Gierth, M.; Mäser, P.; Schroeder, J.I. The potassium transporter AtHAK5 functions in K+ deprivation-induced high-affinity K+ uptake and AKT1 K+ channel contribution to K+ uptake kinetics in Arabidopsis roots. Plant Physiol. 2005, 137, 1105–1114. [Google Scholar] [CrossRef] [Green Version]
  13. Pyo, Y.J.; Gierth, M.; Schroeder, J.I.; Cho, M.H. High-affinity K+ transport in Arabidopsis: AtHAK5 and AKT1 are vital for seedling establishment and postgermination growth under low-potassium conditions. Plant Physiol. 2010, 153, 863–875. [Google Scholar] [CrossRef] [PubMed] [Green Version]
  14. Li, J.; Long, Y.; Qi, G.N.; Li, J.; Xu, Z.J.; Wu, W.H.; Wang, Y. The Os-AKT1 channel is critical for K+ uptake in rice roots and is modulated by the rice CBL1-CIPK23 complex. Plant Cell 2014, 26, 3387–3402. [Google Scholar] [CrossRef] [PubMed] [Green Version]
  15. Yang, T.; Zhang, S.; Hu, Y.; Wu, F.; Hu, Q.; Chen, G.; Cai, J.; Wu, T.; Moran, N.; Yu, L.; et al. The role of a potassium transporter OsHAK5 in potassium acquisition and transport from roots to shoots in rice at low potassium supply levels. Plant Physiol. 2014, 166, 945–959. [Google Scholar] [CrossRef] [PubMed] [Green Version]
  16. Qin, Y.J.; Wu, W.H.; Wang, Y. ZmHAK5 and ZmHAK1 function in K+ uptake and distribution in maize under low K+ conditions. J. Integr. Plant Biol. 2019, 61, 691–705. [Google Scholar] [CrossRef] [PubMed] [Green Version]
  17. Wang, M.Y.; Siddiqi, M.Y.; Glass, A.D.M. Interactions between K+ and NH4+: Effects on ion uptake by rice roots. Plant Cell Environ. 1996, 19, 1037–1046. [Google Scholar] [CrossRef]
  18. ten Hoopen, F.; Cuin, T.A.; Pedas, P.; Hegelund, J.N.; Shabala, S.; Schjoerring, J.K.; Jahn, T.P. Competition between uptake of ammonium and potassium in barley and Arabidopsis roots: Molecular mechanisms and physiological consequences. J. Exp. Bot. 2010, 61, 2303–2315. [Google Scholar] [CrossRef] [Green Version]
  19. Qi, Z.; Hampton, C.R.; Shin, R.; Barkla, B.J.; White, P.J.; Schachtman, D.P. The high affinity K+ transporter AtHAK5 plays a physiological role in planta at very low K+ concentrations and provides a caesium uptake pathway in Arabidopsis. J. Exp. Bot. 2008, 59, 595–607. [Google Scholar] [CrossRef] [PubMed] [Green Version]
  20. Rubio, F.; Nieves-Cordones, M.; Alemán, F.; Martínez, V. Relative contribution of AtHAK5 and AtAKT1 to K+ uptake in the high-affinity range of concentrations. Physiol. Plant. 2008, 134, 598–608. [Google Scholar] [CrossRef]
  21. Ragel, P.; Ródenas, R.; García-Martín, E.; Andrés, Z.; Villalta, I.; Nieves-Cordones, M.; Rivero, R.M.; Martínez, V.; Pardo, J.M.; Quintero, F.J.; et al. The CBL-Interacting Protein Kinase CIPK23 Regulates HAK5-Mediated High-Affinity K+ Uptake in Arabidopsis Roots. Plant Physiol. 2015, 169, 2863–2873. [Google Scholar] [PubMed] [Green Version]
  22. Scherzer, S.; Böhm, J.; Krol, E.; Shabala, L.; Kreuzer, I.; Larisch, C.; Bemm, F.; Al-Rasheid, K.A.; Shabala, S.; Rennenberg, H.; et al. Calcium sensor kinase activates potassium uptake systems in gland cells of Venus flytraps. Proc. Natl. Acad. Sci. USA 2015, 112, 7309–7314. [Google Scholar] [CrossRef] [Green Version]
  23. Ho, C.H.; Lin, S.H.; Hu, H.C.; Tsay, Y.F. CHL1 functions as a nitrate sensor in plants. Cell 2009, 138, 1184–1194. [Google Scholar] [CrossRef] [Green Version]
  24. Straub, T.; Ludewig, U.; Neuhäuser, B. The Kinase CIPK23 Inhibits Ammonium Transport in Arabidopsis thaliana. Plant Cell 2017, 29, 409–422. [Google Scholar] [CrossRef] [Green Version]
  25. Iuchi, S.; Koyama, H.; Iuchi, A.; Kobayashi, Y.; Kitabayashi, S.; Kobayashi, Y.; Ikka, T.; Hirayama, T.; Shinozaki, K.; Kobayashi, M. Zinc finger protein STOP1 is critical for proton tolerance in Arabidopsis and coregulates a key gene in aluminum tolerance. Proc. Natl. Acad. Sci. USA 2007, 104, 9900–9905. [Google Scholar] [CrossRef] [Green Version]
  26. Liu, J.P.; Magalhaes, J.V.; Shaff, J.; Kochian, L.V. Aluminum-activated citrate and malate transporters from the MATE and ALMT families function independently to confer Arabidopsis aluminum tolerance. Plant J. 2009, 57, 389–399. [Google Scholar] [CrossRef] [PubMed] [Green Version]
  27. Sawaki, Y.; Iuchi, S.; Kobayashi, Y.; Kobayashi, Y.; Ikka, T.; Sakurai, N.; Fujita, M.; Shinozaki, K.; Shibata, D.; Kobayashi, M.; et al. STOP1 regulates multiple genes that protect arabidopsis from proton and aluminum toxicities. Plant Physiol. 2009, 150, 281–294. [Google Scholar] [CrossRef] [PubMed] [Green Version]
  28. Balzergue, C.; Dartevelle, T.; Godon, C.; Laugier, E.; Meisrimler, C.; Teulon, J.M.; Creff, A.; Bissler, M.; Brouchoud, C.; Hagège, A.; et al. Low phosphate activates STOP1-ALMT1 to rapidly inhibit root cell elongation. Nat. Commun. 2017, 8, 15300. [Google Scholar] [CrossRef] [PubMed] [Green Version]
  29. Mora-Macías, J.; Ojeda-Rivera, J.O.; Gutiérrez-Alanís, D.; Yong-Villalobos, L.; Oropeza-Aburto, A.; Raya-González, J.; Jiménez-Domínguez, G.; Chávez-Calvillo, G.; Rellán-Álvarez, R.; Herrera-Estrella, L. Malate-dependent Fe accumulation is a critical checkpoint in the root developmental response to low phosphate. Proc. Natl. Acad. Sci. USA 2017, 114, e3563–e3572. [Google Scholar] [CrossRef] [PubMed] [Green Version]
  30. Yamaji, N.; Huang, C.F.; Nagao, S.; Yano, M.; Sato, Y.; Nagamura, Y.; Ma, J.F. A zinc finger transcription factor ART1 regulates multiple genes implicated in aluminum tolerance in rice. Plant Cell 2009, 21, 3339–3349. [Google Scholar] [CrossRef] [Green Version]
  31. Sawaki, Y.; Kobayashi, Y.; Kihara-Doi, T.; Nishikubo, N.; Kawazu, T.; Kobayashi, M.; Kobayashi, Y.; Iuchi, S.; Koyama, H.; Sato, S. Identification of a STOP1-like protein in Eucalyptus that regulates transcription of Al tolerance genes. Plant Sci. 2014, 223, 8–15. [Google Scholar] [CrossRef] [PubMed]
  32. Yokosho, K.; Yamaji, N.; Ma, J.F. Global transcriptome analysis of Al-induced genes in an Al-accumulating species, common buckwheat (Fagopyrum esculentum Moench). Plant Cell Physiol. 2014, 55, 2077–2091. [Google Scholar] [CrossRef] [PubMed] [Green Version]
  33. Fan, W.; Lou, H.Q.; Gong, Y.L.; Liu, M.Y.; Cao, M.J.; Liu, Y.; Yang, J.L.; Zheng, S.J. Characterization of an inducible C2H2 -type zinc finger transcription factor VuSTOP1 in rice bean (Vigna umbellata) reveals differential regulation between low pH and aluminum tolerance mechanisms. New Phytol. 2015, 208, 456–468. [Google Scholar] [CrossRef] [PubMed]
  34. Ohyama, Y.; Ito, H.; Kobayashi, Y.; Ikka, T.; Morita, A.; Kobayashi, M.; Imaizumi, R.; Aoki, T.; Komatsu, K.; Sakata, Y.; et al. Characterization of AtSTOP1 orthologous genes in tobacco and other plant species. Plant Physiol. 2013, 162, 1937–1946. [Google Scholar] [CrossRef] [PubMed] [Green Version]
  35. Fan, W.; Lou, H.Q.; Yang, J.L.; Zheng, S.J. The roles of STOP1-like transcription factors in aluminum and proton tolerance. Plant Signal Behav. 2016, 11, e1131371. [Google Scholar] [CrossRef] [PubMed]
  36. Ou, B.; Yin, K.Q.; Liu, S.N.; Yang, Y.; Gu, T.; Hui, J.M.W.; Zhang, L.; Miao, J.; Kondou, Y.; Matsui, M.; et al. A high-throughput screening system for Arabidopsis transcription factors and its application to Med25-dependent transcriptional regulation. Mol. Plant 2011, 4, 546–555. [Google Scholar] [CrossRef]
  37. Liu, K.H.; Huang, C.Y.; Tsay, Y.F. CHL1 is a dual-affinity nitrate transporter of Arabidopsis involved in multiple phases of nitrate uptake. Plant Cell 1999, 11, 865–874. [Google Scholar] [CrossRef]
  38. Wang, R.; Liu, D.; Crawford, N.M. The Arabidopsis CHL1 protein plays a major role in high-affinity nitrate uptake. Proc. Natl. Acad. Sci. USA 1998, 95, 15134–15139. [Google Scholar] [CrossRef] [Green Version]
  39. Godon, C.; Mercier, C.; Wang, X.; David, P.; Richaud, P.; Nussaume, L.; Liu, D.; Desnos, T. Under phosphate starvation conditions, Fe and Al trigger accumulation of the transcription factor STOP1 in the nucleus of Arabidopsis root cells. Plant J. 2019, 99, 937–949. [Google Scholar] [CrossRef] [Green Version]
  40. Sadhukhan, A.; Enomoto, T.; Kobayashi, Y.; Watanabe, T.; Iuchi, S.; Kobayashi, M.; Sahoo, L.; Yamamoto, Y.Y.; Koyama, H. Sensitive to Proton Rhizotoxicity1 Regulates Salt and Drought Tolerance of Arabidopsis thaliana through Transcriptional Regulation of CIPK23. Plant Cell Physiol. 2019, 60, 2113–2126. [Google Scholar] [CrossRef] [PubMed]
  41. Zhang, Y.; Zhang, J.; Guo, J.; Zhou, F.; Singh, S.; Xu, X.; Xie, Q.; Yang, Z.; Huang, C.F. F-box protein RAE1 regulates the stability of the aluminum-resistance transcription factor STOP1 in Arabidopsis. Proc. Natl. Acad. Sci. USA 2019, 116, 319–327. [Google Scholar] [CrossRef] [Green Version]
  42. Tokizawa, M.; Kobayashi, Y.; Saito, T.; Kobayashi, M.; Iuchi, S.; Nomoto, M.; Tada, Y.; Yamamoto, Y.Y.; Koyama, H. Sensitive to proton rhizotoxicity1, calmodulin binding transcription activator2, and other transcription factors are involved in aluminum-activated malate transporter1 expression. Plant Physiol. 2015, 167, 991–1003. [Google Scholar] [CrossRef] [PubMed] [Green Version]
  43. Li, J.; Wu, W.H.; Wang, Y. Potassium channel AKT1 is involved in the auxin-mediated root growth inhibition in Arabidopsis response to low K+ stress. J. Integr. Plant Biol. 2017, 59, 895–909. [Google Scholar] [CrossRef] [PubMed] [Green Version]
  44. Ni, M.; Cui, D.; Einstein, J.; Narasimhulu, S.; Vergara, C.E.; Gelvin, S.B. Strength and tissue specificity of chimeric promoters derived from the octopine and mannopine synthase genes. Plant J. 1995, 7, 661–676. [Google Scholar] [CrossRef]
  45. Xing, H.L.; Dong, L.; Wang, Z.P.; Zhang, H.Y.; Han, C.Y.; Liu, B.; Wang, X.C.; Chen, Q.J. A CRISPR/Cas9 toolkit for multiplex genome editing in plants. BMC Plant Biol. 2014, 14, 327. [Google Scholar] [CrossRef] [Green Version]
  46. Clough, S.J.; Bent, A.F. Floral dip: A simplified method for Agrobacterium-mediated transformation of Arabidopsis thaliana. Plant J. 1998, 16, 735–743. [Google Scholar] [CrossRef] [Green Version]
  47. Lin, R.; Ding, L.; Casola, C.; Ripoll, D.R.; Feschotte, C.; Wang, H. Transposase-derived transcription factors regulate light signaling in Arabidopsis. Science 2007, 318, 1302–1305. [Google Scholar] [CrossRef] [Green Version]
  48. Saleh, A.; Alvarez-Venegas, R.; Avramova, Z. An efficient chromatin immunoprecipitation (ChIP) protocol for studying histone modifications in Arabidopsis plants. Nat. Protoc. 2008, 3, 1018–1025. [Google Scholar] [CrossRef]
Figure 1. STOP1 can bind to the LKS1 promoter region in vitro. (A) Schematic structure of LKS1 gene and the fragments segmented from the LKS1 promoter. The adenine residue of the translational start codon (ATG) is assigned position +1. The blue boxes represent the 5′-UTR (left, −470 to −1) and 3′-UTR (right, 3256 to 3631), respectively. The promoter region F was divided into four fragments F1 (−382 to −1 bp), F2 (−757 to −364 bp), F3 (−1078 to −738 bp), and F4 (−1506 to −1061 bp). Then, F2 was divided into F2-1 (−460 to −361 bp), F2-2 (−560 to −441 bp), F2-3 (−660 to −541 bp), and F2-4 (−760 to −641 bp). (B) Yeast-one-hybrid assays showing that STOP1 can bind to the fragments of LKS1 promoter. The coding sequence of STOP1 was constructed into the vector pB42AD. AD refers to the empty vector expressing the AD domain alone. LacZ was used as a reporter gene, driven by the fragments of LKS1 promoter in yeast. (C,D) GUS staining analyses of STOP1 (C) and LKS1 (D) expression in 7 day old Arabidopsis seedlings. The lower panels show the vertical (left) and cross-sections (right) of roots, respectively. Bars = 50 μm.
Figure 1. STOP1 can bind to the LKS1 promoter region in vitro. (A) Schematic structure of LKS1 gene and the fragments segmented from the LKS1 promoter. The adenine residue of the translational start codon (ATG) is assigned position +1. The blue boxes represent the 5′-UTR (left, −470 to −1) and 3′-UTR (right, 3256 to 3631), respectively. The promoter region F was divided into four fragments F1 (−382 to −1 bp), F2 (−757 to −364 bp), F3 (−1078 to −738 bp), and F4 (−1506 to −1061 bp). Then, F2 was divided into F2-1 (−460 to −361 bp), F2-2 (−560 to −441 bp), F2-3 (−660 to −541 bp), and F2-4 (−760 to −641 bp). (B) Yeast-one-hybrid assays showing that STOP1 can bind to the fragments of LKS1 promoter. The coding sequence of STOP1 was constructed into the vector pB42AD. AD refers to the empty vector expressing the AD domain alone. LacZ was used as a reporter gene, driven by the fragments of LKS1 promoter in yeast. (C,D) GUS staining analyses of STOP1 (C) and LKS1 (D) expression in 7 day old Arabidopsis seedlings. The lower panels show the vertical (left) and cross-sections (right) of roots, respectively. Bars = 50 μm.
Ijms 23 00383 g001
Figure 2. stop1 mutants are sensitive to low-K+ stress. (A) Phenotype test of stop1 and lks1 mutants on MS (20 mM K+) and LK (0.1 mM K+) medium. Seeds were germinated on MS medium for 5 days, and then the seedlings were transferred to MS or LK medium for 10 days. (B) K+ content measurement of indicated plants shown in (A) after being transferred to MS or LK medium for 7 days. Data are shown as means ± SE (n = 4 as described in Section 4). Student’s t-test (* p < 0.05 and ** p < 0.01) was used to analyze statistical significance; # represents the control.
Figure 2. stop1 mutants are sensitive to low-K+ stress. (A) Phenotype test of stop1 and lks1 mutants on MS (20 mM K+) and LK (0.1 mM K+) medium. Seeds were germinated on MS medium for 5 days, and then the seedlings were transferred to MS or LK medium for 10 days. (B) K+ content measurement of indicated plants shown in (A) after being transferred to MS or LK medium for 7 days. Data are shown as means ± SE (n = 4 as described in Section 4). Student’s t-test (* p < 0.05 and ** p < 0.01) was used to analyze statistical significance; # represents the control.
Ijms 23 00383 g002
Figure 3. STOP1 positively regulates LKS1 transcription. (A) RT-qPCR analyses of STOP1 (left) and LKS1 (right) expression in wild type (Col), lks1-3, stop1-2, and complementation lines stop1-2/pSTOP1:STOP1 (COM-1 and COM-2). Seedlings were germinated on MS medium for 7 days, and then roots were collected and used for RT-qPCR assays. Data are shown as means ± SE (n = 3). (B) GUS staining showing LKS1 expression in the roots of wild type and stop1-1 mutant. Seedlings were germinated on MS medium for 6 days, and then used for GUS staining. Scale bars = 2 mm. (C) GUS activity measurement in tobacco leaves after transient expression of pLKS1:GUS and pSuper:STOP1. LUC was used as an internal control. Data are means ± SE (n = 4). (D) Phenotype comparison among LKS1 overexpressing line (LKS1 OE), STOP1 overexpressing lines (OE-1 and OE-2), and wild-type (Col) plants. The 5 day old seedlings were transferred to MS or LK medium for 12 days. (E) RT-qPCR analyses of STOP1 (left) and LKS1 (right) expression in the roots of tested materials as indicated. Seedlings were germinated on MS medium for 7 days, and then roots were collected and used for RT-qPCR assays. Data are presented as means ± SE (n = 3). (F) K+ content measurement of indicated plants shown in (D). K+ contents were measured after seedlings were transferred to MS or LK medium for 10 days. Data are shown as means ± SE (n = 4). Student’s t-test (** p < 0.01) was used to analyze statistical significance; # represents the control.
Figure 3. STOP1 positively regulates LKS1 transcription. (A) RT-qPCR analyses of STOP1 (left) and LKS1 (right) expression in wild type (Col), lks1-3, stop1-2, and complementation lines stop1-2/pSTOP1:STOP1 (COM-1 and COM-2). Seedlings were germinated on MS medium for 7 days, and then roots were collected and used for RT-qPCR assays. Data are shown as means ± SE (n = 3). (B) GUS staining showing LKS1 expression in the roots of wild type and stop1-1 mutant. Seedlings were germinated on MS medium for 6 days, and then used for GUS staining. Scale bars = 2 mm. (C) GUS activity measurement in tobacco leaves after transient expression of pLKS1:GUS and pSuper:STOP1. LUC was used as an internal control. Data are means ± SE (n = 4). (D) Phenotype comparison among LKS1 overexpressing line (LKS1 OE), STOP1 overexpressing lines (OE-1 and OE-2), and wild-type (Col) plants. The 5 day old seedlings were transferred to MS or LK medium for 12 days. (E) RT-qPCR analyses of STOP1 (left) and LKS1 (right) expression in the roots of tested materials as indicated. Seedlings were germinated on MS medium for 7 days, and then roots were collected and used for RT-qPCR assays. Data are presented as means ± SE (n = 3). (F) K+ content measurement of indicated plants shown in (D). K+ contents were measured after seedlings were transferred to MS or LK medium for 10 days. Data are shown as means ± SE (n = 4). Student’s t-test (** p < 0.01) was used to analyze statistical significance; # represents the control.
Ijms 23 00383 g003
Figure 4. STOP1 acts upstream of LKS1. (A) RT-qPCR analyses of STOP1 (left) and LKS1 (right) expression in the roots of various plants. Data are presented as means ± SE (n = 3). (B) Phenotype comparison of wild type (Col), lks1-3, STOP1 OE (OE-1 and OE-2), and lks1-3/STOP1 OE (lks1/STOP1 OE-1 and lks1/STOP1 OE-2). The 5 day old seedlings were transferred to MS or LK medium for 10 d. (C) K+ content measurement of indicated plants shown in (B) after being transferred to MS or LK medium for 7 days. Data are shown as means ± SE (n = 3). Student’s t-test (** p < 0.01) was used to analyze statistical significance; # represents the control. (D) RT-qPCR analyses of STOP1 (left) and LKS1 (right) expression in the roots of tested materials as indicated. Data are presented as means ± SE (n = 3). (E) K+ content measurement of indicated plants shown in (F) after being transferred to MS or LK medium for 7 days. Data are shown as means ± SE (n = 4). Student’s t test (** p < 0.01) was used to analyze statistical significance; # represents the control. (F) Phenotype comparison among stop1-1/LKS1 OE, stop1-1, LKS1 OE, and wild-type plants. The 5 day old seedlings were transferred to MS or LK medium for 10 days.
Figure 4. STOP1 acts upstream of LKS1. (A) RT-qPCR analyses of STOP1 (left) and LKS1 (right) expression in the roots of various plants. Data are presented as means ± SE (n = 3). (B) Phenotype comparison of wild type (Col), lks1-3, STOP1 OE (OE-1 and OE-2), and lks1-3/STOP1 OE (lks1/STOP1 OE-1 and lks1/STOP1 OE-2). The 5 day old seedlings were transferred to MS or LK medium for 10 d. (C) K+ content measurement of indicated plants shown in (B) after being transferred to MS or LK medium for 7 days. Data are shown as means ± SE (n = 3). Student’s t-test (** p < 0.01) was used to analyze statistical significance; # represents the control. (D) RT-qPCR analyses of STOP1 (left) and LKS1 (right) expression in the roots of tested materials as indicated. Data are presented as means ± SE (n = 3). (E) K+ content measurement of indicated plants shown in (F) after being transferred to MS or LK medium for 7 days. Data are shown as means ± SE (n = 4). Student’s t test (** p < 0.01) was used to analyze statistical significance; # represents the control. (F) Phenotype comparison among stop1-1/LKS1 OE, stop1-1, LKS1 OE, and wild-type plants. The 5 day old seedlings were transferred to MS or LK medium for 10 days.
Ijms 23 00383 g004
Figure 5. STOP1 binds to the LKS1 promoter in vivo. (A) Diagram of the LKS1 promoter and genomic region. Four fragments within the LKS1 promoter, P1 (−1506 to −1366 bp), P2 (−974 to −837 bp), P3 (−560 to −441 bp), and P4 (−200 to −51 bp), were used in ChIP-qPCR assay. The fragment G1 (1223 to 1357 bp) was used as a negative control. (B) ChIP-qPCR analyses of STOP1 binding activity to the LKS1 promoter. The roots of 12 day old seedlings (pSuper:STOP1-MYC and Col) were harvested for ChIP assay using anti-MYC antibody. Then, the precipitated DNA was analyzed by qPCR assay. Data are means ± SE (n = 3). (C) EMSA analyses showing the DNA-binding activity of STOP1 to the P3 fragment within LKS1 promoter. The purified His-STOP1 proteins were incubated with P3 probes labeled with biotin. Excessive unlabeled P3 probes (P3 Cold-probe) were added to compete with biotin-labeled probes. The mutant probes of P3 (M1 to M4) were shown in (G). (D) Yeast-one-hybrid analyses of STOP1H266Y binding activity to the P3 fragment. STOP1H266Y is the point mutation of STOP1 in the stop1-1 mutant. (E) The core binding sequence in the P3 fragment. The MEME online software was used to predict core binding sequence. (F) Yeast-one-hybrid assays showing that STOP1 could not bind to the mutated fragments of P3 (M1 to M4). (G) Four mutated fragments of P3 (M1 to M4) in the binding sequence. The core binding sequence was shown in red.
Figure 5. STOP1 binds to the LKS1 promoter in vivo. (A) Diagram of the LKS1 promoter and genomic region. Four fragments within the LKS1 promoter, P1 (−1506 to −1366 bp), P2 (−974 to −837 bp), P3 (−560 to −441 bp), and P4 (−200 to −51 bp), were used in ChIP-qPCR assay. The fragment G1 (1223 to 1357 bp) was used as a negative control. (B) ChIP-qPCR analyses of STOP1 binding activity to the LKS1 promoter. The roots of 12 day old seedlings (pSuper:STOP1-MYC and Col) were harvested for ChIP assay using anti-MYC antibody. Then, the precipitated DNA was analyzed by qPCR assay. Data are means ± SE (n = 3). (C) EMSA analyses showing the DNA-binding activity of STOP1 to the P3 fragment within LKS1 promoter. The purified His-STOP1 proteins were incubated with P3 probes labeled with biotin. Excessive unlabeled P3 probes (P3 Cold-probe) were added to compete with biotin-labeled probes. The mutant probes of P3 (M1 to M4) were shown in (G). (D) Yeast-one-hybrid analyses of STOP1H266Y binding activity to the P3 fragment. STOP1H266Y is the point mutation of STOP1 in the stop1-1 mutant. (E) The core binding sequence in the P3 fragment. The MEME online software was used to predict core binding sequence. (F) Yeast-one-hybrid assays showing that STOP1 could not bind to the mutated fragments of P3 (M1 to M4). (G) Four mutated fragments of P3 (M1 to M4) in the binding sequence. The core binding sequence was shown in red.
Ijms 23 00383 g005
Figure 6. K+ uptake is impaired in stop1 mutant. (A) Patch-clamp whole-cell recordings of the inward K+ currents in Arabidopsis root-cell protoplasts. The plant materials used for root-cell protoplasts isolation are indicated. The voltage protocols, as well as time and current scale bars, for the recordings are shown. (B) I–V relationship of the steady-state whole-cell currents in root cells. The data are derived from the recordings as shown in (A) and are presented as means ± SE (Col, n = 61; stop1-2, n = 51; lks1-3, n = 51; akt1, n = 24). (C) Comparison of K+ uptake via K+ depletion method among Col, lks1, akt1, and stop1 mutants. Data are shown as means ± SE (n = 3).
Figure 6. K+ uptake is impaired in stop1 mutant. (A) Patch-clamp whole-cell recordings of the inward K+ currents in Arabidopsis root-cell protoplasts. The plant materials used for root-cell protoplasts isolation are indicated. The voltage protocols, as well as time and current scale bars, for the recordings are shown. (B) I–V relationship of the steady-state whole-cell currents in root cells. The data are derived from the recordings as shown in (A) and are presented as means ± SE (Col, n = 61; stop1-2, n = 51; lks1-3, n = 51; akt1, n = 24). (C) Comparison of K+ uptake via K+ depletion method among Col, lks1, akt1, and stop1 mutants. Data are shown as means ± SE (n = 3).
Ijms 23 00383 g006
Figure 7. The expression of both STOP1 and LKS1 is induced after low-K+ stress. (A) RT-qPCR analyses of STOP1 and LKS1 expression in wild type (Col) and stop1-2 mutant after LK stress. The 5 day old seedlings were transferred to MS or LK medium for 1 day. Then, the roots were collected and used for RT-qPCR assays. Data are means ± SE (n = 4). (B) GUS staining analyses of STOP1 and LKS1 expression after LK treatment. The 5 day old seedlings were transferred to MS or LK medium for 1 day, and then used for GUS staining. Scale bars = 2 mm. (C) Fluorescence observation showing the protein expression of GFP-STOP1 and VENUS-LKS1 after LK stress. The red fluorescence was due to the propidium iodine staining. The 5 day old seedlings were transferred to MS or LK medium for 1 day, and then used for fluorescence observation. Scale bars = 50 μm.
Figure 7. The expression of both STOP1 and LKS1 is induced after low-K+ stress. (A) RT-qPCR analyses of STOP1 and LKS1 expression in wild type (Col) and stop1-2 mutant after LK stress. The 5 day old seedlings were transferred to MS or LK medium for 1 day. Then, the roots were collected and used for RT-qPCR assays. Data are means ± SE (n = 4). (B) GUS staining analyses of STOP1 and LKS1 expression after LK treatment. The 5 day old seedlings were transferred to MS or LK medium for 1 day, and then used for GUS staining. Scale bars = 2 mm. (C) Fluorescence observation showing the protein expression of GFP-STOP1 and VENUS-LKS1 after LK stress. The red fluorescence was due to the propidium iodine staining. The 5 day old seedlings were transferred to MS or LK medium for 1 day, and then used for fluorescence observation. Scale bars = 50 μm.
Ijms 23 00383 g007
Figure 8. STOP1 and LKS1 are involved in low-K+ response in the absence of NH4+. (A) Phenotype test of akt1, stop1, and lks1 mutants on high-K+ (20 mM) and low-K+ (0.1 mM) medium in the absence of NH4+. Seeds were germinated on high-K+ (20 mM) medium for 5 days, and then the seedlings were transferred to high- or low-K+ medium for 10 days. (B) K+ content measurement of indicated plants shown in (A) after being transferred to high- or low-K+ medium for 7 days. Data are shown as means ± SE (n = 4). Student’s t-test (** p < 0.01) was used to analyze statistical significance; # represents the control. (C) RT-qPCR analyses of STOP1 and LKS1 expression in low-K+ response in the absence of NH4+. The 5 day old seedlings were transferred to high- or low-K+ medium for the indicated times. Then, roots were collected and used for RT-qPCR assays. Data are shown as means ± SE (n = 4). (D) GUS staining showing STOP1 and LKS1 expression in low-K+ response in the absence of NH4+. The 5 day old seedlings were transferred to high- or low-K+ medium for the indicated times, and then used for GUS staining. Scale bars = 2 mm. (E,F) Fluorescence observation showing the protein expression of GFP-STOP1 and VENUS-LKS1 after low-K+ stress in the absence of NH4+. The relative fluorescence intensity of GFP-STOP1 (n = 10) and VENUS-LKS1 (n = 3) was calculated. The red fluorescence was due to the propidium iodine staining. The 5 day old seedlings were transferred to high- or low-K+ medium for the indicated times, and then used for fluorescence observation. Scale bars = 50 μm.
Figure 8. STOP1 and LKS1 are involved in low-K+ response in the absence of NH4+. (A) Phenotype test of akt1, stop1, and lks1 mutants on high-K+ (20 mM) and low-K+ (0.1 mM) medium in the absence of NH4+. Seeds were germinated on high-K+ (20 mM) medium for 5 days, and then the seedlings were transferred to high- or low-K+ medium for 10 days. (B) K+ content measurement of indicated plants shown in (A) after being transferred to high- or low-K+ medium for 7 days. Data are shown as means ± SE (n = 4). Student’s t-test (** p < 0.01) was used to analyze statistical significance; # represents the control. (C) RT-qPCR analyses of STOP1 and LKS1 expression in low-K+ response in the absence of NH4+. The 5 day old seedlings were transferred to high- or low-K+ medium for the indicated times. Then, roots were collected and used for RT-qPCR assays. Data are shown as means ± SE (n = 4). (D) GUS staining showing STOP1 and LKS1 expression in low-K+ response in the absence of NH4+. The 5 day old seedlings were transferred to high- or low-K+ medium for the indicated times, and then used for GUS staining. Scale bars = 2 mm. (E,F) Fluorescence observation showing the protein expression of GFP-STOP1 and VENUS-LKS1 after low-K+ stress in the absence of NH4+. The relative fluorescence intensity of GFP-STOP1 (n = 10) and VENUS-LKS1 (n = 3) was calculated. The red fluorescence was due to the propidium iodine staining. The 5 day old seedlings were transferred to high- or low-K+ medium for the indicated times, and then used for fluorescence observation. Scale bars = 50 μm.
Ijms 23 00383 g008
Figure 9. STOP1 and LKS1 are involved in the high-NH4+ response. (A) Phenotype test of akt1, stop1, and lks1 mutants on high-NH4+ (30 mM) and low-NH4+ (0 mM) medium. Seeds were germinated on low-NH4+ (0 mM) medium for 5 days, and then the seedlings were transferred to high o-r low-NH4+ medium for 10 days. (B) K+ content measurement of indicated plants shown in (A) after being transferred to high- or low-NH4+ medium for 7 days. Data are shown as means ± SE (n = 4). Student’s t-test (* p < 0.05 and ** p < 0.01) was used to analyze statistical significance; # represents the control. (C) RT-qPCR analyses of STOP1 and LKS1 expression in high-NH4+ response. The 5 day old seedlings were transferred to high- or low-NH4+ medium for the indicated times. Then, roots were collected and used for RT-qPCR assays. Data are shown as means ± SE (n = 4). (D) GUS staining showing STOP1 and LKS1 expression in the high-NH4+ response. The 5 day old seedlings were transferred to high- or low-NH4+ medium for the indicated times, and then used for GUS staining. Scale bars = 2 mm. (E,F) Fluorescence observation showing the protein expression of GFP-STOP1 and VENUS-LKS1 after high-NH4+ stress. The relative fluorescence intensity of GFP-STOP1 (n = 10) and VENUS-LKS1 (n = 5) was calculated. The red fluorescence was due to the propidium iodine staining. The 5 day old seedlings were transferred to high- or low-NH4+ medium for the indicated times, and then used for fluorescence observation. Scale bars = 50 μm.
Figure 9. STOP1 and LKS1 are involved in the high-NH4+ response. (A) Phenotype test of akt1, stop1, and lks1 mutants on high-NH4+ (30 mM) and low-NH4+ (0 mM) medium. Seeds were germinated on low-NH4+ (0 mM) medium for 5 days, and then the seedlings were transferred to high o-r low-NH4+ medium for 10 days. (B) K+ content measurement of indicated plants shown in (A) after being transferred to high- or low-NH4+ medium for 7 days. Data are shown as means ± SE (n = 4). Student’s t-test (* p < 0.05 and ** p < 0.01) was used to analyze statistical significance; # represents the control. (C) RT-qPCR analyses of STOP1 and LKS1 expression in high-NH4+ response. The 5 day old seedlings were transferred to high- or low-NH4+ medium for the indicated times. Then, roots were collected and used for RT-qPCR assays. Data are shown as means ± SE (n = 4). (D) GUS staining showing STOP1 and LKS1 expression in the high-NH4+ response. The 5 day old seedlings were transferred to high- or low-NH4+ medium for the indicated times, and then used for GUS staining. Scale bars = 2 mm. (E,F) Fluorescence observation showing the protein expression of GFP-STOP1 and VENUS-LKS1 after high-NH4+ stress. The relative fluorescence intensity of GFP-STOP1 (n = 10) and VENUS-LKS1 (n = 5) was calculated. The red fluorescence was due to the propidium iodine staining. The 5 day old seedlings were transferred to high- or low-NH4+ medium for the indicated times, and then used for fluorescence observation. Scale bars = 50 μm.
Ijms 23 00383 g009
Figure 10. Working model of LKS1 transcriptional regulation by STOP1 in Arabidopsis response to low-K+ and high-NH4+ stresses. Low K+, rather than high NH4+, can upregulate the transcript level of the STOP1 gene. Both stresses result in STOP1 protein accumulation in the nucleus, where STOP1 activates LKS1 transcription. Subsequently, LKS1 promotes AKT1-/HAK5-mediated K+ uptake and inhibits AMT1-mediated NH4+ uptake. The details of this schematic model are described in the text. “P” represents the phosphorylation process; “+” and “−” indicate positive and negative regulation, respectively.
Figure 10. Working model of LKS1 transcriptional regulation by STOP1 in Arabidopsis response to low-K+ and high-NH4+ stresses. Low K+, rather than high NH4+, can upregulate the transcript level of the STOP1 gene. Both stresses result in STOP1 protein accumulation in the nucleus, where STOP1 activates LKS1 transcription. Subsequently, LKS1 promotes AKT1-/HAK5-mediated K+ uptake and inhibits AMT1-mediated NH4+ uptake. The details of this schematic model are described in the text. “P” represents the phosphorylation process; “+” and “−” indicate positive and negative regulation, respectively.
Ijms 23 00383 g010
Table 1. Statistical analysis of K+ currents recorded in the root cell protoplasts.
Table 1. Statistical analysis of K+ currents recorded in the root cell protoplasts.
Current Density at −180 mV
(pA/pF)
Col
(n = 61)
stop1-2
(n = 51)
lks1-3
(n = 51)
akt1
(n = 24)
0009.8%79.2%
0–5014.8%31.4%88.2%20.8%
50–15029.5%45.1%2.0%0
150–25034.4%15.7%00
>25021.3%7.8%00
Publisher’s Note: MDPI stays neutral with regard to jurisdictional claims in published maps and institutional affiliations.

Share and Cite

MDPI and ACS Style

Wang, Z.-F.; Mi, T.-W.; Gao, Y.-Q.; Feng, H.-Q.; Wu, W.-H.; Wang, Y. STOP1 Regulates LKS1 Transcription and Coordinates K+/NH4+ Balance in Arabidopsis Response to Low-K+ Stress. Int. J. Mol. Sci. 2022, 23, 383. https://doi.org/10.3390/ijms23010383

AMA Style

Wang Z-F, Mi T-W, Gao Y-Q, Feng H-Q, Wu W-H, Wang Y. STOP1 Regulates LKS1 Transcription and Coordinates K+/NH4+ Balance in Arabidopsis Response to Low-K+ Stress. International Journal of Molecular Sciences. 2022; 23(1):383. https://doi.org/10.3390/ijms23010383

Chicago/Turabian Style

Wang, Zhi-Fang, Ting-Wei Mi, Yong-Qiang Gao, Han-Qian Feng, Wei-Hua Wu, and Yi Wang. 2022. "STOP1 Regulates LKS1 Transcription and Coordinates K+/NH4+ Balance in Arabidopsis Response to Low-K+ Stress" International Journal of Molecular Sciences 23, no. 1: 383. https://doi.org/10.3390/ijms23010383

APA Style

Wang, Z.-F., Mi, T.-W., Gao, Y.-Q., Feng, H.-Q., Wu, W.-H., & Wang, Y. (2022). STOP1 Regulates LKS1 Transcription and Coordinates K+/NH4+ Balance in Arabidopsis Response to Low-K+ Stress. International Journal of Molecular Sciences, 23(1), 383. https://doi.org/10.3390/ijms23010383

Note that from the first issue of 2016, this journal uses article numbers instead of page numbers. See further details here.

Article Metrics

Back to TopTop