Anterior Gradient Protein 3 and S100 Calcium-Binding Protein P Levels in Different Endometrial Epithelial Compartments May Play an Important Role in Recurrent Pregnancy Failure
Abstract
1. Introduction
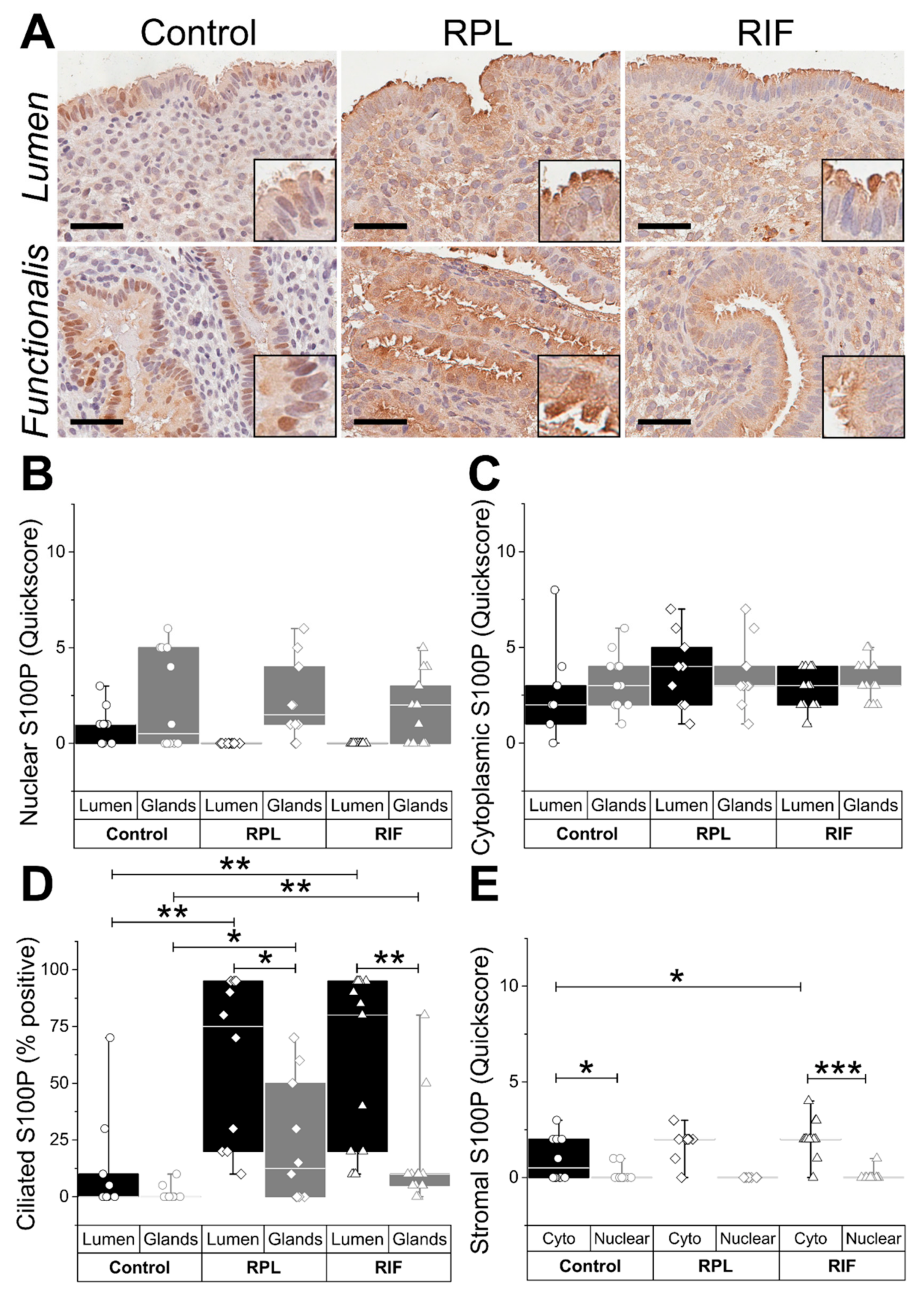
2. Results
3. Discussion
4. Materials and Methods
4.1. Tissue Samples
4.2. Immunohistochemistry
4.3. Immunofluorescence
4.4. Image Analysis
4.5. Statistical Analysis
4.6. Ingenuity Pathway Analysis
Author Contributions
Funding
Institutional Review Board Statement
Informed Consent Statement
Acknowledgments
Conflicts of Interest
References
- Margalioth, E.J.; Ben-Chetrit, A.; Gal, M.; Eldar-Geva, T. Investigation and treatment of repeated implantation failure following IVF-ET. Hum. Reprod. 2006, 21, 3036–3043. [Google Scholar] [CrossRef]
- Busnelli, A.; Reschini, M.; Cardellicchio, L.; Vegetti, W.; Somigliana, E.; Vercellini, P. How common is real repeated implantation failure? An indirect estimate of the prevalence. Reprod. Biomed. Online 2020, 40, 91–97. [Google Scholar] [CrossRef] [PubMed]
- Busnelli, A.; Somigliana, E.; Cirillo, F.; Baggiani, A.; Levi-Setti, P.E. Efficacy of therapies and interventions for repeated embryo implantation failure: A systematic review and meta-analysis. Sci. Rep. 2021, 11, 1747. [Google Scholar] [CrossRef] [PubMed]
- Polanski, L.T.; Baumgarten, M.N.; Quenby, S.; Brosens, J.; Campbell, B.K.; Raine-Fenning, N.J. What exactly do we mean by ‘recurrent implantation failure’? A systematic review and opinion. Reprod. Biomed. Online 2014, 28, 409–423. [Google Scholar] [CrossRef] [PubMed]
- ESHRE Guideline Group on RPL; Bender Atik, R.; Christiansen, O.B.; Elson, J.; Kolte, A.M.; Lewis, S.; Middeldorp, S.; Nelen, W.; Peramo, B.; Quenby, S. ESHRE guideline: Recurrent pregnancy loss. Hum. Reprod. Open. 2018, 2018, hoy004. [Google Scholar] [CrossRef] [PubMed]
- Practice Committee of the American Society for Reproductive Medicine. Definitions of infertility and recurrent pregnancy loss: A committee opinion. Fertil. Steril. 2013, 99, 63. [Google Scholar] [CrossRef] [PubMed]
- Royal College of Obstetricians and Gynaecologists. The Investigation and Treatment of Couples with Recurrent First-trimester and Second-trimester Miscarriage. Green Top. Guidel. 2011, 17, 1–17. [Google Scholar]
- Coughlan, C.; Ledger, W.; Wang, Q.; Liu, F.; Demirol, A.; Gurgan, T.; Cutting, R.; Ong, K.; Sallam, H.; Li, T.C. Recurrent implantation failure: Definition and management. Reprod. Biomed. Online 2014, 28, 14–38. [Google Scholar] [CrossRef]
- Annan, J.J.; Gudi, A.; Bhide, P.; Shah, A.; Homburg, R. Biochemical pregnancy during assisted conception: A little bit pregnant. J. Clin. Med. Res. 2013, 5, 269–274. [Google Scholar] [CrossRef]
- Gray, C.A.; Bartol, F.F.; Tarleton, B.J.; Wiley, A.A.; Johnson, G.A.; Bazer, F.W.; Spencer, T.E. Developmental biology of uterine glands. Biol. Reprod. 2001, 65, 1311–1323. [Google Scholar] [CrossRef]
- Evans, G.E.; Martinez-Conejero, J.A.; Phillipson, G.T.; Sykes, P.H.; Sin, I.L.; Lam, E.Y.; Print, C.G.; Horcajadas, J.A.; Evans, J.J. In the secretory endometria of women, luminal epithelia exhibit gene and protein expressions that differ from those of glandular epithelia. Fertil. Steril. 2014, 102, 307–317.e7. [Google Scholar] [CrossRef]
- Nilsson, B.O.; Knoth, M.; Nathan, E. Scanning electron microscopy of the responses of postmenopausal endometrium to treatment with estriol and estriolprogesterone. Ups. J. Med. Sci. 1980, 85, 1–6. [Google Scholar] [CrossRef]
- Baraggino, E.; Dalla Pria, S.; Cuberli, C.; Bortolotti, S. Scanning electron microscopy of the human normal endometrium. Clin. Exp. Obs. Gynecol. 1980, 7, 66–70. [Google Scholar]
- Lessey, B.A. Yen and Jaffe’s Reproductive Endocrinology; Strauss, J., Barbieri, R., Eds.; Elsevier: London, UK, 2019; Volume 8, pp. 206–247. [Google Scholar]
- Tabibzadeh, S.; Babaknia, A. The signals and molecular pathways involved in implantation, a symbiotic interaction between blastocyst and endometrium involving adhesion and tissue invasion. Hum. Reprod. 1995, 10, 1579–1602. [Google Scholar] [CrossRef]
- Baczyk, D.; Kingdom, J.C.; Uhlen, P. Calcium signaling in placenta. Cell Calcium 2011, 49, 350–356. [Google Scholar] [CrossRef]
- De Clercq, K.; Vriens, J. Establishing life is a calcium-dependent TRiP: Transient receptor potential channels in reproduction. Biochim. Biophys. Acta. Mol. Cell Res. 2018, 1865, 1815–1829. [Google Scholar] [CrossRef]
- Bonser, L.R.; Schroeder, B.W.; Ostrin, L.A.; Baumlin, N.; Olson, J.L.; Salathe, M.; Erle, D.J. The Endoplasmic Reticulum Resident Protein AGR3. Required for Regulation of Ciliary Beat Frequency in the Airway. Am. J. Respir. Cell Mol. Biol. 2015, 53, 536–543. [Google Scholar] [CrossRef]
- Kamal, A.; Valentijn, A.; Barraclough, R.; Rudland, P.; Rahmatalla, N.; Martin-Hirsch, P.; Stringfellow, H.; Decruze, S.B.; Hapangama, D.K. High AGR2 protein is a feature of low grade endometrial cancer cells. Oncotarget 2018, 9, 31459–31472. [Google Scholar] [CrossRef]
- Bu, H.; Schweiger, M.R.; Manke, T.; Wunderlich, A.; Timmermann, B.; Kerick, M.; Pasqualini, L.; Shehu, E.; Fuchsberger, C.; Cato, A.C.; et al. Anterior gradient 2 and 3—Two prototype androgen-responsive genes transcriptionally upregulated by androgens and by oestrogens in prostate cancer cells. FEBS J. 2013, 280, 1249–1266. [Google Scholar] [CrossRef]
- Garczyk, S.; von Stillfried, S.; Antonopoulos, W.; Hartmann, A.; Schrauder, M.G.; Fasching, P.A.; Anzeneder, T.; Tannapfel, A.; Ergonenc, Y.; Knuchel, R.; et al. AGR3 in breast cancer: Prognostic impact and suitable serum-based biomarker for early cancer detection. PLoS ONE 2015, 10, e0122106. [Google Scholar] [CrossRef]
- Becker, T.; Gerke, V.; Kube, E.; Weber, K. S100P, a novel Ca(2+)-binding protein from human placenta. cDNA cloning, recombinant protein expression and Ca2+ binding properties. Eur. J. Biochem. 1992, 207, 541–547. [Google Scholar] [CrossRef] [PubMed]
- Tong, X.M.; Lin, X.N.; Song, T.; Liu, L.; Zhang, S.Y. Calcium-binding protein S100P is highly expressed during the implantation window in human endometrium. Fertil. Steril. 2010, 94, 1510–1518. [Google Scholar] [CrossRef] [PubMed]
- Prica, F.; Radon, T.; Cheng, Y.; Crnogorac-Jurcevic, T. The life and works of S100P—From conception to cancer. Am. J. Cancer Res. 2016, 6, 562–576. [Google Scholar] [PubMed]
- Hapangama, D.K.; Raju, R.S.; Valentijn, A.J.; Barraclough, D.; Hart, A.; Turner, M.A.; Platt-Higgins, A.; Barraclough, R.; Rudland, P.S. Aberrant expression of metastasis-inducing proteins in ectopic and matched eutopic endometrium of women with endometriosis: Implications for the pathogenesis of endometriosis. Hum. Reprod. 2012, 27, 394–407. [Google Scholar] [CrossRef]
- Noyes, R.W.; Hertig, A.T.; Rock, J. Dating the endometrial biopsy. Am. J. Obstet Gynecol. 1975, 122, 262–263. [Google Scholar] [CrossRef]
- Dallenbach, C.; Sterzik, K.; Dallenbach-Hellweg, G. Histologic endometrial findings in patients on the day of planned embryo transfer. Geburtshilfe Frauenheilkd. 1987, 47, 623–629. [Google Scholar] [CrossRef]
- Valentijn, A.J.; Palial, K.; Al-Lamee, H.; Tempest, N.; Drury, J.; Von Zglinicki, T.; Saretzki, G.; Murray, P.; Gargett, C.E.; Hapangama, D.K. SSEA-1 isolates human endometrial basal glandular epithelial cells: Phenotypic and functional characterization and implications in the pathogenesis of endometriosis. Hum. Reprod. 2013, 28, 2695–2708. [Google Scholar] [CrossRef]
- Kamal, A.M.; Bulmer, J.N.; DeCruze, S.B.; Stringfellow, H.F.; Martin-Hirsch, P.; Hapangama, D.K. Androgen receptors are acquired by healthy postmenopausal endometrial epithelium and their subsequent loss in endometrial cancer is associated with poor survival. Br. J. Cancer 2016, 114, 688–696. [Google Scholar] [CrossRef]





| Sample | Proliferative Phase (n = 10) | Secretory Phase (n = 10) | Statistical Significance |
|---|---|---|---|
| Age Mean (SD) | 41.5 (8.7) | 44.7 (4.5) | >0.05 |
| Live Birth Median (range) | 2 (0–4) | 2 (0–3) | >0.05 |
| Sample | Control n = 30 | RPL n = 10 | RIF n = 13 | Statistical Significance |
|---|---|---|---|---|
| Age Mean (SD) | 41.2 (7.6) | 39.1 (2.0) | 35.7 (4.4) | <0.05 |
| Live Birth Median (range) | 3 (1–4) | 0 (0) | 0 (0) | <0.01 |
| Miscarriages Median (range) | 0 (0–1) | 3 (3–5) | 0 (0) | <0.01 |
| Failed Embryo Transfers Median (range) | 0 (0–0) | 0 (0–6) | 8 (6–12) | <0.01 |
| Ectopic Median (range) | 0 (0) | 0 (0–1) | 0 (0–2) | >0.05 |
Publisher’s Note: MDPI stays neutral with regard to jurisdictional claims in published maps and institutional affiliations. |
© 2021 by the authors. Licensee MDPI, Basel, Switzerland. This article is an open access article distributed under the terms and conditions of the Creative Commons Attribution (CC BY) license (https://creativecommons.org/licenses/by/4.0/).
Share and Cite
Tempest, N.; Batchelor, E.; Hill, C.J.; Al-Lamee, H.; Drury, J.; Drakeley, A.J.; Hapangama, D.K. Anterior Gradient Protein 3 and S100 Calcium-Binding Protein P Levels in Different Endometrial Epithelial Compartments May Play an Important Role in Recurrent Pregnancy Failure. Int. J. Mol. Sci. 2021, 22, 3835. https://doi.org/10.3390/ijms22083835
Tempest N, Batchelor E, Hill CJ, Al-Lamee H, Drury J, Drakeley AJ, Hapangama DK. Anterior Gradient Protein 3 and S100 Calcium-Binding Protein P Levels in Different Endometrial Epithelial Compartments May Play an Important Role in Recurrent Pregnancy Failure. International Journal of Molecular Sciences. 2021; 22(8):3835. https://doi.org/10.3390/ijms22083835
Chicago/Turabian StyleTempest, Nicola, Elizabeth Batchelor, Christopher J. Hill, Hannan Al-Lamee, Josephine Drury, Andrew J. Drakeley, and Dharani K. Hapangama. 2021. "Anterior Gradient Protein 3 and S100 Calcium-Binding Protein P Levels in Different Endometrial Epithelial Compartments May Play an Important Role in Recurrent Pregnancy Failure" International Journal of Molecular Sciences 22, no. 8: 3835. https://doi.org/10.3390/ijms22083835
APA StyleTempest, N., Batchelor, E., Hill, C. J., Al-Lamee, H., Drury, J., Drakeley, A. J., & Hapangama, D. K. (2021). Anterior Gradient Protein 3 and S100 Calcium-Binding Protein P Levels in Different Endometrial Epithelial Compartments May Play an Important Role in Recurrent Pregnancy Failure. International Journal of Molecular Sciences, 22(8), 3835. https://doi.org/10.3390/ijms22083835

