One Heat Shock Transcription Factor Confers High Thermal Tolerance in Clematis Plants
Abstract
1. Introduction
2. Results
2.1. Heat Shock Phenotypes of Different Clematis Species
2.2. Identification of Heat-Tolerant Genes and Their Differential Expression in Clematis vitalba
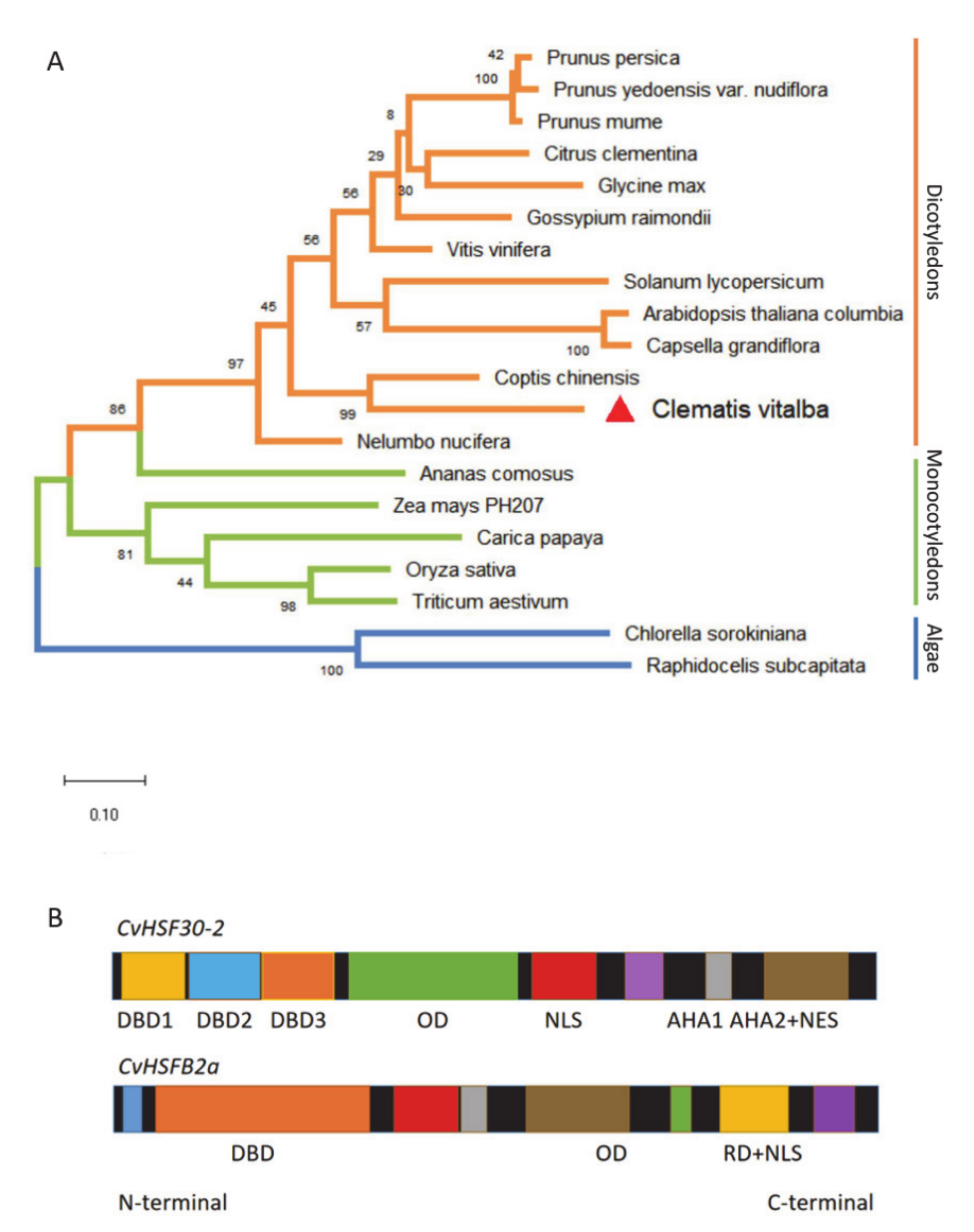
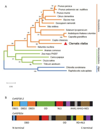
2.3. CvHSF30-2 Serves as a Typical Type-A Heat Shock Transcription Factor
2.4. CvHSF30-2 Enhances the Viability of Tobacco to Survive in Thermal Stress
2.5. CvHSF30-2 Confers Tolerance to Heat Stress in Clematis vitalba Plants
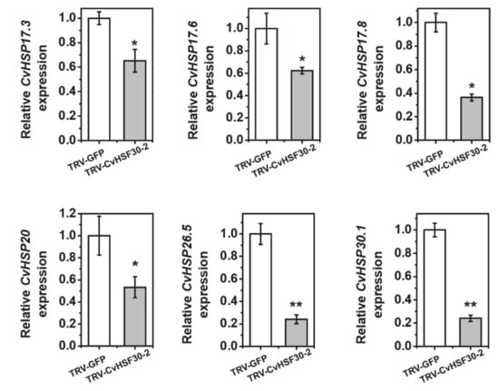
2.6. CvHSF30-2 Improves Heat Tolerance of Clematis vitalba by Elevating HSP Expression
2.7. CvHSFB2a May Be the Negative Regulator for CvHSF30-2
3. Discussion
4. Materials and Methods
4.1. Plant Material Growth Conditions and High-Temperature Treatment Conditions
4.2. Measurement of Physiological Indexes before and after High-Temperature Treatment
4.3. Nitro Blue Tetrazole and Diaminobenzidine Staining before and after High-Temperature Treatment
4.4. RNA Extraction and Quantitative PCR Assay
4.5. RNA-Seq Data Processing, Reassembly and Annotation
4.6. Functional Verification of VIGS with Clematis or Tobacco as Host
Supplementary Materials
Author Contributions
Funding
Institutional Review Board Statement
Informed Consent Statement
Data Availability Statement
Acknowledgments
Conflicts of Interest
References
- Beutler, L. The Rogerson Clematis Collection: Where Every Garden Tells a Story; Pacific Horticulture Society: Berkeley, CA, USA, 2014. [Google Scholar]
- Chohra, D.; Ferchichi, L.; Selim, Y.; Gokhan, C.; Sarah, Z.; Alsheikh, M. Phenolic profiles, antioxidant activities and enzyme inhibitory effects of an Algerian medicinal plant (Clematis cirrhosa L.). S. Afr. J. Bot. 2020, 132, 164–170. [Google Scholar] [CrossRef]
- Hassan, M.U.; Chattha, M.U.; Khan, I.; Chattha, M.B.; Aslam, M.T. Heat stress in cultivated plants: Nature, impact, mechanisms, and mitigation strategies - A review. Plant Biosyst. 2020, 7, 1–56. [Google Scholar] [CrossRef]
- Janni, M.; Gullì, M.; Maestri, E.; Marmiroli, M.; Valliyodan, B.; Nguyen, H.T.; Marmiroli, N. Molecular and genetic bases of heat stress responses in crop plants and breeding for increased resilience and productivity. J. Exp. Bot. 2020, 71, 3780–3802. [Google Scholar] [CrossRef]
- Simms, E.L.; Triplett, S.J. Cost and benefits of plant response to disease: Resistance and tolerance. Evolution 1994, 48, 1973–1985. [Google Scholar] [CrossRef]
- Ohama, N.; Sato, H.; Shinozaki, K.; Yamaguchi-Shinozaki, K. Transcriptional regulatory network of plant heat stress response. Trends Plant Sci. 2017, 22, 53–65. [Google Scholar] [CrossRef] [PubMed]
- Waters, E.R. The evolution, function, structure, and expression of the plant sHSPs. J. Exp. Bot. 2013, 64, 391–403. [Google Scholar] [CrossRef]
- Sharma, D.; Mamrutha, H.M.; Gupta, V.K.; Tiwari, R.; Singh, R. Association of SSCP variants of HSP genes with physiological and yield traits under heat stress in wheat. Res. Crops 2015, 16, 139–146. [Google Scholar] [CrossRef]
- Yamada, K.; Fukao, Y.; Hayashi, M.; Fukazawa, M.; Nishimura, M. Cytosolic HSP90 regulates the heat shock response that is responsible for heat acclimation in Arabidopsis thaliana. J. Biol. Chem. 2007, 282, 37794–37804. [Google Scholar] [CrossRef]
- Zhong, L.; Zhou, W.; Wang, H.; Ding, S.; Lu, Q.; Wen, X.; Peng, L.; Zhang, L.; Lu, C. Chloroplast Small Heat Shock Protein HSP21 interacts with plastid nucleoid protein pTAC5 and is essential for chloroplast development in Arabidopsis under heat stress. Plant Cell 2013, 25, 2925–2943. [Google Scholar] [CrossRef]
- Comastri, A.; Janni, M.; Simmonds, J.; Uauy, C.; Pignone, D.; Nguyen, H.T.; Marmiroli, N. Heat in wheat: Exploit reverse genetic techniques to discover new alleles within the Triticum durum sHsp26 family. Front. Plant Sci. 2018, 19, 1337. [Google Scholar] [CrossRef]
- Jacob, P.; Hirt, H.; Bendahmane, A. The heat-shock protein/chaperone network and multiple stress resistance. Plant Biotechnol. J. 2017, 15, 405–414. [Google Scholar] [CrossRef] [PubMed]
- Fragkostefanakis, S.; Röth, S.; Schleiff, E.; Klaus-Dieter, S. Prospects of engineering thermotolerance in crops through modulation of heat stress transcription factor and heat shock protein networks. Plant Cell Environ. 2015, 38, 1881–1895. [Google Scholar] [CrossRef] [PubMed]
- Lohmann, C.; Eggers-Schumacher, G.; Wunderlich, M.; Schoffl, F. Two different heat shock transcription factors regulate immediate early expression of stress genes in Arabidopsis. Mol. Genet. Genom. 2004, 271, 11–21. [Google Scholar] [CrossRef] [PubMed]
- Mishra, S.K.; Tripp, J.; Winkelhaus, S.; Tschiersch, B.; Theres, K.; Nover, L.; Scharf, K.D. In the complex family of heat stress transcription factors, HsfA1 has a unique role as master regulator of thermotolerance in tomato. Genes Dev. 2002, 16, 1555–1567. [Google Scholar] [CrossRef]
- Liu, H.C.; Charng, Y.Y. Common and distinct functions of Arabidopsis Class A1 and A2 heat shock factors in diverse abiotic stress responses and development. Plant Physiol. 2013, 163, 276–290. [Google Scholar] [CrossRef]
- Yokotani, N.; Ichikawa, T.; Kondou, Y.; Matsui, M.; Hirochika, H.; Iwabuchi, M.; Oda, K. Expression of rice heat stress transcription factor OsHsfA2e enhances tolerance to environmental stresses in transgenic Arabidopsis. Planta 2008, 227, 957–967. [Google Scholar] [CrossRef]
- Harsh, C.; Neetika, K.; Preeti, A.; Khurana, J.P.; Paramjit, K.; Peter, C. A seed preferential heat shock transcription factor from wheat provides abiotic stress tolerance and yield enhancement in transgenic Arabidopsis under heat stress environment. PLoS ONE 2013, 8, e79577. [Google Scholar] [CrossRef]
- von Koskull-Döring, P.; Scharf, K.D.; Nover, L. The diversity of plant heat stress transcription factors. Trends Plant Sci. 2007, 12, 452–457. [Google Scholar] [CrossRef]
- Yamanouchi, U.; Yano, M.; Lin, H.; Ashikari, M.; Yamada, K. A rice spotted leaf gene, Spl7, encodes a heat stress transcription factor protein. Proc. Natl. Acad. Sci. USA 2002, 99, 7530–7535. [Google Scholar] [CrossRef]
- Ikeda, M.; Mitsuda, N.; Ohme-Takagi, M. Arabidopsis HsfB1 and HsfB2b act as repressors of the expression of heat-inducible Hsfs but positively regulate the acquired thermotolerance. Plant Physiol. 2011, 157, 1243–1254. [Google Scholar] [CrossRef]
- Baulcombe, D.C. Fast forward genetics based on virus-induced gene silencing. Curr. Opin. Plant Biol. 1999, 2, 109–113. [Google Scholar] [CrossRef]
- Baulcombe, D. RNA silencing in plants. Nature 2004, 431, 356–363. [Google Scholar] [CrossRef]
- Liu, Y.; Schiff, M.; Marathe, R.; Dinesh-Kumar, S.P. Tobacco Rar1, EDS1 and NPR1/NIM1 like genes are required for N-mediated resistance to tobacco mosaic virus. Plant J. 2002, 30, 415–429. [Google Scholar] [CrossRef] [PubMed]
- Kumagai, M.H.; Donson, J.; Della-Cioppa, G.; Harvey, D.; Grill, K.H.K. Cytoplasmic inhibition of carotenoid biosynthesis with virus-derived RNA. Proc. Natl. Acad. USA 1995, 92, 1679–1683. [Google Scholar] [CrossRef]
- Peele, C.; Jordan, C.V.; Muangsan, N.; Turnage, M.; Robertson, D. Silencing of a meristematic gene using geminivirus-derived vectors. Plant J. 2010, 27, 357–366. [Google Scholar] [CrossRef] [PubMed]
- Ruiz, M.T.; Voinnet, O.; Baulcombe, D.C. Initiation and maintenance of virus induced gene silencing. Plant Cell 1998, 10, 937–946. [Google Scholar] [CrossRef] [PubMed]
- Robertson, D. VIGS vectors for gene silencing: Many targets, many tools. Annu. Rev. Plant. Biol. 2003, 55, 495–519. [Google Scholar] [CrossRef]
- Liang, C.Y.; Rengasamy, K.P.; Huang, L.M.; Hsu, C.C.; Chen, H.H. Assessment of violet-blue color formation in Phalaenopsis orchids. BMC Plant Biol. 2020, 20, 212. [Google Scholar] [CrossRef]
- Han, Y.; Tang, A.; Yu, J.; Cheng, T.; Zhang, Q. RcAP1, a Homolog of APETALA1, is associated with flower bud differentiation and floral organ morphogenesis in Rosa chinensis. Int. J. Mol. Sci. 2019, 20, 3557. [Google Scholar] [CrossRef]
- Zhang, J.; Li, X.; Lin, H.; Chong, K. Crop improvement through temperature resilience. Annu. Rev. Plant Biol. 2019, 70, 753–780. [Google Scholar] [CrossRef]
- Liu, H.C.; Liao, H.T.; Charng, Y.Y. The role of class A1 heat shock factors (HSFA1s) in response to heat and other stresses in Arabidopsis. Plant Cell Environ. 2011, 34, 738–751. [Google Scholar] [CrossRef]
- Yoshida, T.; Ohama, N.; Nakajima, J.; Kidokoro, S.; Mizoi, J.; Nakashima, K.; Maruyama, K.; Kim, J.M.; Seki, M.; Todaka, D.; et al. Arabidopsis HsfA1 transcription factors function as the main positive regulators in heat shock-responsive gene expression. Mol. Genet. Genom. 2011, 286, 321–332. [Google Scholar] [CrossRef]
- Li, X.R.; Deb, J.; Kumar, S.V.; Østergaard, L. Temperature modulates tissue-specification program to control fruit dehiscence in Brassicaceae. Mol. Plant 2018, 11, 598–606. [Google Scholar] [CrossRef] [PubMed]
- Hsu, S.F.; Jinn, L.T.L. Cytosol-localized heat shock factor-binding protein, AtHSBP, functions as a negative regulator of heat shock response by translocation to the nucleus and is required for seed development in Arabidopsis. Plant Physiol. 2010, 153, 773–784. [Google Scholar] [CrossRef] [PubMed]
- Schramm, F.; Larkindale, J.; Kiehlmann, E.; Ganguli, A.; Englich, E.; Vierling, E.; Von Koskull-Döring, P. A cascade of transcription factor DREB2A and heat stress transcription factor HsfA3 regulates the heat stress response of Arabidopsis. Plant J. 2008, 53, 264–274. [Google Scholar] [CrossRef] [PubMed]
- Wang, R.; Zhang, Y.; Kieffer, M.; Yu, H.; Kepinski, S.; Estelle, M. Corrigendum: HSP90 regulates temperature-dependent seedling growth in Arabidopsis by stabilizing the auxin co-receptor F-box protein TIR1. Nat. Commun. 2016, 7, 11677. [Google Scholar] [CrossRef] [PubMed]
- Zhang, B.; Wu, S.; Zhang, Y.E.; Xu, T.; Xue, Y. A high temperature-dependent mitochondrial lipase EXTRA GLUME1 promotes floral phenotypic robustness against temperature fluctuation in rice (Oryza sativa L.). PLoS Genet. 2016, 12, e1006152. [Google Scholar] [CrossRef]
- Dickinson, P.; Kumar, M.; Martinho, C.; Yoo, S.; Lan, H.; Artavanis, G.; Charoensawan, V.; Schöttler, M.A.; Bock, R.; Jaeger, K.E.; et al. Chloroplast signaling gates thermotolerance in Arabidopsis. Cell Rep. 2018, 22, 1657–1665. [Google Scholar] [CrossRef] [PubMed]
- Lämke, J.; Brzezinka, K.; Altmann, S.; Bäurle, I. A hit-and-run heat shock factor governs sustained histone methylation and transcriptional stress memory. EMBO J. 2016, 35, 162–175. [Google Scholar] [CrossRef]
- Scharf, K.D.; Berberich, T.; Ebersberger, I.; Nover, L. The plant heat stress transcription factor (Hsf) family: Structure, function and evolution. Biochim. Biophys. Acta 2012, 1819, 104–119. [Google Scholar] [CrossRef]
- Charng, Y.Y.; Liu, H.C.; Liu, N.Y.; Chi, W.T.; Wang, C.N.; Wang, C.T.T. A heat-inducible transcription factor, HsfA2, is required for extension of acquired thermotolerance in Arabidopsis. Plant Physiol. 2007, 143, 251–262. [Google Scholar] [CrossRef] [PubMed]
- Bharti, K.; Koskull-Döring, P.V.; Bharti, S.; Khumar, P.; Tintschl-Körbitzer, A.; Treuter, E.; Nover, L. Tomato heat stress transcription factor HsfB1 represents a novel type of general transcription coactivator with a histone-like motif interacting with the plant CREB binding protein ortholog HAC1. Plant Cell 2004, 16, 1521–1535. [Google Scholar] [CrossRef]
- Hahn, A.; Bublak, D.; Schleiff, E.; Scharf, K.D. Crosstalk between Hsp90 and Hsp70 chaperones and heat stress transcription factors in tomato. Plant Cell 2011, 23, 741–755. [Google Scholar] [CrossRef] [PubMed]
- Velásquez, A.C.; Chakravarthy, S.; Martin, G.B. Virus-induced gene silencing (VIGS) in Nicotiana benthamiana and tomato. J. Vis. Exp. 2009, 28, 1292. [Google Scholar] [CrossRef]
- Perochon, A.; Jia, J.; Kahla, A.; Arunachalam, C.; Scofield, S.; Bowden, S.; Wallington, E.; Doohan, F.M. TaFROG encodes a pooideae orphan protein that interacts with SnRK1 and enhances resistance to the mycotoxigenic fungus Fusarium graminearum. Plant Physiol. 2015, 169, 2895–2906. [Google Scholar] [CrossRef] [PubMed]
- Fantini, E.; Giuliano, G. Virus-induced gene silencing as a tool to study tomato fruit biochemistry. Methods Mol. Biol. 2016, 1363, 65–78. [Google Scholar] [CrossRef] [PubMed]
- Fu, D.Q.; Zhu, B.Z.; Zhu, H.L.; Jiang, W.B.; Luo, Y.B. Virus-induced gene silencing in tomato fruit. Plant J. 2005, 43, 299–308. [Google Scholar] [CrossRef] [PubMed]
- Livak, K.J.; Schmittgen, T.D. Analysis of relative gene expression data using real-time quantitative PCR and the 2−ΔΔCt method. Methods 2001, 25, 402–408. [Google Scholar] [CrossRef] [PubMed]








| Gene_id | Gene Name | Fold Change | P-Adjust | NR Description |
|---|---|---|---|---|
| TRINITY_DN2523_c0_g1 | CvHSP17.3 | 18.24959617 | 5.84 × 10−72 | Predicted: 17.3 kDa class I heat shock protein-like (Ipomoea nil) |
| TRINITY_DN55579_c0_g1 | CvHSP17.6 | 15.30769231 | 0.149868384 | Predicted: 17.6 kDa class I heat shock protein 1-like (Solanum tuberosum) |
| TRINITY_DN28316_c0_g1 | CvHSP30-1 | 8.297101449 | 0.010914936 | 30 kDa heat shock protein-like (Quercus suber) |
| TRINITY_DN19999_c0_g1 | CvHSP30-2 | 7.306338028 | 0.022396861 | 30 kDa heat shock protein-like (Quercus suber) |
| TRINITY_DN1775_c1_g2 | CvHSP17.8 | 5.753496246 | 7.18 × 10−36 | Predicted: 17.8 kDa class I heat shock protein-like (Daucus carota subsp. sativus) |
| TRINITY_DN316_c0_g2 | CvHSP70-1 | 4.37847865 | 2.61 × 10−16 | Heat shock protein 70 (Chimonanthus praecox) |
| TRINITY_DN60388_c0_g1 | CvHSP83 | 4.170731707 | 0.014590875 | Predicted: heat shock protein 83-like (Nelumbo nucifera) |
| TRINITY_DN3156_c0_g1 | CvHSP70-2 | 4.145122415 | 1.61 × 10−13 | HSP70 domain-containing protein (Cephalotus follicularis) |
| TRINITY_DN1775_c0_g2 | CvHSP20 | 3.12634968 | 0.002560726 | Alpha crystallin/Hsp20 domain (Macleaya cordata) |
| TRINITY_DN11240_c0_g1 | CvHSP26.5 | 3.125766871 | 0.051866641 | 26.5 kDa heat shock protein, mitochondrial (Sesamum indicum) |
Publisher’s Note: MDPI stays neutral with regard to jurisdictional claims in published maps and institutional affiliations. |
© 2021 by the authors. Licensee MDPI, Basel, Switzerland. This article is an open access article distributed under the terms and conditions of the Creative Commons Attribution (CC BY) license (http://creativecommons.org/licenses/by/4.0/).
Share and Cite
Wang, R.; Mao, C.; Jiang, C.; Zhang, L.; Peng, S.; Zhang, Y.; Feng, S.; Ming, F. One Heat Shock Transcription Factor Confers High Thermal Tolerance in Clematis Plants. Int. J. Mol. Sci. 2021, 22, 2900. https://doi.org/10.3390/ijms22062900
Wang R, Mao C, Jiang C, Zhang L, Peng S, Zhang Y, Feng S, Ming F. One Heat Shock Transcription Factor Confers High Thermal Tolerance in Clematis Plants. International Journal of Molecular Sciences. 2021; 22(6):2900. https://doi.org/10.3390/ijms22062900
Chicago/Turabian StyleWang, Rui, Chanjuan Mao, Changhua Jiang, Long Zhang, Siyuan Peng, Yi Zhang, Shucheng Feng, and Feng Ming. 2021. "One Heat Shock Transcription Factor Confers High Thermal Tolerance in Clematis Plants" International Journal of Molecular Sciences 22, no. 6: 2900. https://doi.org/10.3390/ijms22062900
APA StyleWang, R., Mao, C., Jiang, C., Zhang, L., Peng, S., Zhang, Y., Feng, S., & Ming, F. (2021). One Heat Shock Transcription Factor Confers High Thermal Tolerance in Clematis Plants. International Journal of Molecular Sciences, 22(6), 2900. https://doi.org/10.3390/ijms22062900
