Multiple Irradiation Affects Cellular and Extracellular Components of the Mouse Brain Tissue and Adhesion and Proliferation of Glioblastoma Cells in Experimental System In Vivo
Abstract
:1. Introduction
2. Results
2.1. Multiple Irradiation Affects Extracellular Components of Normal Mouse Brain Tissue
2.2. Irradiation Inhibits the Functional Activity of Cellular Components of Normal Brain Tissue
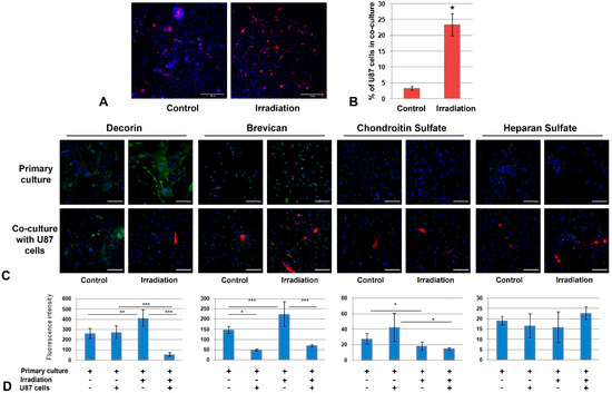
2.3. Irradiation-Induced Changes in PGs’ Expression and GAG Content Affect the Interaction of Primary Glial Culture with GBM Cells
2.4. GBM Cells Proliferate More Actively on Organotypic Slices from Irradiated Brain Tissue
3. Discussion
4. Materials and Methods
4.1. Animals and Tissue Samples
4.2. Animals’ Irradiation
4.3. Real-Time RT-PCR Analysis
4.4. Histological Study
4.5. Immunohistochemical Analysis
4.6. Immunocytochemical Analysis
4.7. Dot-Blots for Total GAG Content
4.8. Primary Culture
4.9. Cell Viability and Proliferation Assay
4.10. Organotypic Hippocampal Slice Culture
4.11. Co-Culture of GBM Cells with the Primary Brain Cultures In Vitro and Organotypic Cultures Ex Vivo
4.12. Statistical Analysis
Author Contributions
Funding
Institutional Review Board Statement
Informed Consent Statement
Data Availability Statement
Acknowledgments
Conflicts of Interest
References
- Wen, P.Y.; Weller, M.; Lee, E.Q.; Alexander, B.M.; Barnholtz-Sloan, J.S.; Barthel, F.P.; Batchelor, T.T.; Bindra, R.S.; Chang, S.M.; Chiocca, E.A.; et al. Glioblastoma in adults: A Society for Neuro-Oncology (SNO) and European Society of Neuro-Oncology (EANO) consensus review on current management and future directions. Neuro Oncol. 2020, 22, 1073–1113. [Google Scholar] [CrossRef]
- Mallick, S.; Benson, R.; Hakim, A.; Rath, G.K. Management of glioblastoma after recurrence: A changing paradigm. J. Egypt. Natl. Cancer Inst. 2016, 28, 199–210. [Google Scholar] [CrossRef] [PubMed] [Green Version]
- Frosina, F. Radiotherapy of High-Grade Gliomas: First Half of 2021 Update with Special Reference to Radiosensitization Studies. Int. J. Mol. Sci. 2021, 22, 8942. [Google Scholar] [CrossRef]
- Stupp, R.; Hegi, M.E.; Gilbert, M.R.; Chakravarti, A. Chemoradiotherapy in malignant glioma: Standard of care and future directions. J. Clin. Oncol. 2007, 25, 4127–4136. [Google Scholar] [CrossRef] [PubMed]
- Tan, A.C.; Ashley, D.M.; López, G.Y.; Malinzak, M.; Friedman, H.S.; Khasraw, M. Management of glioblastoma: State of the art and future directions. CA Cancer J. Clin. 2020, 70, 299–312. [Google Scholar] [CrossRef] [PubMed]
- Seo, Y.S.; Ko, I.O.; Park, H.; Jeong, Y.J.; Park, J.A.; Kim, K.S.; Park, M.J.; Lee, H.J. Radiation-Induced Changes in Tumor Vessels and Microenvironment Contribute to Therapeutic Resistance in Glioblastoma. Front. Oncol. 2019, 9, 1259. [Google Scholar] [CrossRef]
- Mann, J.; Ramakrishna, R.; Magge, R.; Wernicke, A.G. Advances in Radiotherapy for Glioblastoma. Front. Neurol. 2018, 8, 748. [Google Scholar] [CrossRef] [Green Version]
- Gupta, K.; Vuckovic, I.; Zhang, S.; Xiong, Y.; Carlson, B.L.; Jacobs, J.; Olson, I.; Petterson, X.M.; Macura, S.I.; Sarkaria, J.; et al. Radiation Induced Metabolic Alterations Associate with Tumor Aggressiveness and Poor Outcome in Glioblastoma. Front. Oncol. 2020, 10, 535. [Google Scholar] [CrossRef]
- Ali, M.Y.; Oliva, C.R.; Noman, A.S.M.; Allen, B.G.; Goswami, P.C.; Zakharia, Y.; Monga, V.; Spitz, D.R.; Buatti, J.M.; Griguer, C.E. Radioresistance in Glioblastoma and the Development of Radiosensitizers. Cancers 2020, 12, 2511. [Google Scholar] [CrossRef] [PubMed]
- Virtuoso, A.; Giovannoni, R.; De Luca, C.; Gargano, F.; Cerasuolo, M.; Maggio, N.; Lavitrano, M.; Papa, M. The Glioblastoma Microenvironment: Morphology, Metabolism, and Molecular Signature of Glial Dynamics to Discover Metabolic Rewiring Sequence. Int. J. Mol. Sci. 2021, 22, 3301. [Google Scholar] [CrossRef]
- Schiffer, D.; Annovazzi, L.; Mazzucco, M.; Mellai, M. The Microenvironment in Gliomas: Phenotypic Expressions. Cancers 2015, 7, 2352–2359. [Google Scholar] [CrossRef]
- Hoelzinger, D.B.; Demuth, T.; Berens, M.E. Autocrine factors that sustain glioma invasion and paracrine biology in the brain microenvironment. J. Natl. Cancer Inst. 2007, 99, 1583–1593. [Google Scholar] [CrossRef]
- Schiffer, D.; Mellai, M.; Bovio, E.; Annovazzi, L. The neuropathological basis to the functional role of microglia/macrophages in gliomas. Neurol. Sci. 2017, 38, 1571–1577. [Google Scholar] [CrossRef]
- Schiffer, D.; Mellai, M.; Bovio, E.; Bisogno, I.; Casalone, C.; Annovazzi, L. Glioblastoma niches: From the concept to the phenotypical reality. Neurol. Sci. 2018, 39, 1161–1168. [Google Scholar] [CrossRef] [PubMed]
- Gupta, K.; Burns, T.C. Radiation-Induced Alterations in the Recurrent Glioblastoma Microenvironment: Therapeutic Implications. Front. Oncol. 2018, 8, 503. [Google Scholar] [CrossRef] [PubMed] [Green Version]
- Wade, A.; Robinson, A.E.; Engler, J.R.; Petritsch, C.; James, C.D.; Phillips, J.J. Proteoglycans and their roles in brain cancer. FEBS J. 2013, 280, 2399–2417. [Google Scholar] [CrossRef] [PubMed] [Green Version]
- Mellai, M.; Casalone, C.; Corona, C.; Crociara, P.; Favole, A.; Cassoni, P.; Schiffer, D.; Boldorini, R. Chondroitin Sulphate Proteoglycans in the Tumour Microenvironment. Adv. Exp. Med. Biol. 2020, 1272, 73–92. [Google Scholar] [PubMed]
- Schiffer, D.; Mellai, M.; Boldorini, R.; Bisogno, I.; Grifoni, S.; Corona, C.; Bertero, L.; Cassoni, P.; Casalone, C.; Annovazzi, L. The Significance of Chondroitin Sulfate Proteoglycan 4 (CSPG4) in Human Gliomas. Int. J. Mol. Sci. 2018, 19, 2724. [Google Scholar] [CrossRef] [Green Version]
- Mellai, M.; Annovazzi, L.; Bisogno, I.; Corona, C.; Crociara, P.; Iulini, B.; Cassoni, P.; Casalone, C.; Boldorin, R.; Schiffer, D. Chondroitin Sulphate Proteoglycan 4 (NG2/CSPG4) Localization in Low- and High-Grade Gliomas. Cells 2020, 9, 1538. [Google Scholar] [CrossRef]
- Silver, D.J.; Siebzehnrubl, F.A.; Schildts, M.J.; Yachnis, A.T.; Smith, G.M.; Smith, A.A.; Scheffler, B.; Reynolds, B.A.; Silver, J.; Steindler, D.A. Chondroitin sulfate proteoglycans potently inhibit invasion and serve as a central organizer of the brain tumor microenvironment. J. Neurosci. 2013, 33, 15603–15617. [Google Scholar] [CrossRef] [PubMed] [Green Version]
- Kim, Y.; Kang, H.; Powathil, G.; Kim, H.; Trucu, D.; Lee, W.; Lawler, S.; Chaplain, M. Role of extracellular matrix and microenvironment in regulation of tumor growth and LAR-mediated invasion in glioblastoma. PLoS ONE 2018, 13, e0204865. [Google Scholar] [CrossRef] [PubMed]
- Popova, S.N.; Bergqvist, M.; Dimberg, A.; Edqvist, P.; Ekman, S.; Hesselager, G.; Ponten, F.; Smits, A.; Sooman, L.; Alafuzoff, I. Subtyping of gliomas of various WHO grades by the application of immunohistochemistry. Histopathology 2014, 64, 365–379. [Google Scholar] [CrossRef] [PubMed] [Green Version]
- Brown, D.V.; Daniel, P.M.; D’Abaco, G.M.; Gogos, A.; Ng, W.; Morokoff, A.P.; Theo Mantamadiotis, T. Coexpression analysis of CD133 and CD44 identifies proneural and mesenchymal subtypes of glioblastoma multiforme. Oncotarget 2015, 6, 6267–6280. [Google Scholar] [CrossRef] [Green Version]
- Brown, D.V.; Filiz, G.; Daniel, P.M.; Hollande, F.; Dworkin, S.; Amiridis, S.; Kountouri, N.; Ng, W.; Morokoff, A.P.; Mantamadiotis, T. Expression of CD133 and CD44 in glioblastoma stem cells correlates with cell proliferation, phenotype stability and intra-tumor heterogeneity. PLoS ONE 2017, 12, e0172791. [Google Scholar] [CrossRef]
- Xiong, A.; Kundu, S.; Forsberg-Nilsson, K. Heparan Sulfate in the Regulation of Neural Differentiation and Glioma Development. FEBS J. 2014, 281, 4993–5008. [Google Scholar] [CrossRef]
- Kazanskaya, G.M.; Tsidulko, A.Y.; Volkov, A.M.; Kiselev, R.S.; Suhovskih, A.V.; Kobozev, V.V.; Gaytan, A.S.; Aidagulova, S.V.; Krivoshapkin, A.L.; Grigorieva, E.V. Heparan sulfate accumulation and perlecan/HSPG2 up-regulation in tumour tissue predict low relapse-free survival for patients with glioblastoma. Histochem. Cell Biol. 2018, 149, 235–244. [Google Scholar] [CrossRef]
- Xiong, A.; Spyrou, A.; Forsberg-Nilsson, K. Involvement of Heparan Sulfate and Heparanase in Neural Development and Pathogenesis of Brain Tumors. Adv. Exp. Med. Biol. 2020, 1221, 365–403. [Google Scholar]
- Grigorieva, E.V. Radiation Effects on Brain Extracellular Matrix. Front. Oncol. 2020, 10, 576701. [Google Scholar] [CrossRef]
- Hide, T.; Komohara, Y. Oligodendrocyte Progenitor Cells in the Tumor Microenvironment. Adv. Exp. Med. Biol. 2020, 1234, 107–122. [Google Scholar]
- Prestegarden, L.; Planagumà, J.; Torsvik, A.; Kjersem, A.B.; Sakariassen, P.Ø.; Heggdal, J.I.; Van Furth, W.R.; Bjerkvig, R.; Lund-Johansen, M.; Enger, P.Ø.; et al. Expression of the progenitor marker NG2/CSPG4 predicts poor survival and resistance to ionising radiation in glioblastoma. Acta Neuropathol. 2011, 122, 495–510. [Google Scholar]
- Politko, M.O.; Prokaeva, A.I.; Pashkovskaya, O.A.; Kuper, K.E.; Zheravin, A.A.; Kliver, E.E.; Tsidulko, A.Y.; Aidagulova, S.V.; Grigorieva, E.V. Single X-ray irradiation modulates proteoglycan expression in brain tissue: Investigation using mouse model. Mol. Biol. Rep. 2020, 47, 5657–5663. [Google Scholar] [CrossRef] [PubMed]
- Duan, C.; Yang, R.; Yuan, L.; Engelbach, J.A.; Tsien, C.I.; Rich, K.M.; Dahiya, S.M.; Johanns, T.M.; Ackerman, J.J.H.; Garbow, J.R. Late Effects of Radiation Prime the Brain Microenvironment for Accelerated Tumor Growth. Int. J. Radiat. Oncol. Biol. Phys. 2019, 103, 190–194. [Google Scholar] [CrossRef]
- Shankar, A.; Kumar, S.; Iskander, A.S.; Varma, N.R.; Janic, B.; deCarvalho, A.; Mikkelsen, T.; Frank, J.A.; Ali, M.M.; Knight, R.A.; et al. Subcurative radiation significantly increases cell proliferation, invasion, and migration of primary glioblastoma multiforme in vivo. Chin. J. Cancer. 2014, 33, 148–158. [Google Scholar] [CrossRef] [PubMed]
- Yoo, K.C.; Suh, Y.; An, Y.; Lee, H.J.; Jeong, Y.J.; Uddin, N.; Cui, Y.H.; Roh, T.H.; Shim, J.K.; Chang, J.H.; et al. Proinvasive extracellular matrix remodeling in tumor microenvironment in response to radiation. Oncogene 2018, 37, 3317–3328. [Google Scholar] [CrossRef]
- Saito, T.; Sugiyama, K.; Hama, S.; Yamasaki, F.; Takayasu, T.; Nosaka, R.; Onishi, S.; Muragaki, Y.; Kawamata, T.; Kurisu, K. High Expression of Glypican-1 Predicts Dissemination and Poor Prognosis in Glioblastomas. World Neurosurg. 2017, 105, 282–288. [Google Scholar] [CrossRef] [PubMed]
- Suhovskih, A.V.; Kazanskaya, G.M.; Volkov, A.M.; Tsidulko, A.Y.; Aidagulova, S.V.; Grigorieva, E.V. Chemoradiotherapy Increases Intratumor Heterogeneity of HPSE Expression in the Relapsed Glioblastoma Tumors. Int. J. Mol. Sci. 2020, 21, 1301. [Google Scholar] [CrossRef] [Green Version]
- Politko, M.O.; Prokaeva, A.I.; Kuper, K.E.; Pashkovskaya, O.A.; Zheravin, A.A.; Kliver, E.E.; Aidagulova, S.V.; Tsidulko, A.Y.; Grigorieva, E.V. Mouse model to study irradiation effects on brain extracellular matrix in vivo. Int. J. Eng. Sci. Res. Tech. 2020, 9, 214–221. [Google Scholar]
- Tsidulko, A.Y.; Shevelev, O.B.; Khotskina, A.S.; Kolpakova, M.A.; Suhovskih, A.V.; Kazanskaya, G.M.; Volkov, A.M.; Aidagulova, S.A.; Zavyalov, E.L.; Grigorieva, E.V. Chemotherapy-Induced Degradation of Glycosylated Components of the Brain Extracellular Matrix Promotes Glioblastoma Relapse Development in an Animal Model. Front. Oncol. 2021, 11, 713139. [Google Scholar] [CrossRef]
- Bayin, N.S.; Ma, L.; Placantonakis, D.G.; Barcellos-Hoff, M.H. Evaluation of Radioresponse and Radiosensitizers in Glioblastoma Organotypic Cultures. Methods Mol. Biol. 2018, 1741, 171–182. [Google Scholar]
- Son, Y.; Yang, M.; Kim, J.; Kim, J.; Kim, S.; Kim, J.; Shin, T.; Wang, H.; Jo, S.; Jung, U.; et al. Hippocampal dysfunction during the chronic phase following a single exposure to cranial irradiation. Exp. Neurol. 2014, 254, 134–144. [Google Scholar] [CrossRef]
- Fan, H.; Sievert, W.; Hofmann, J.; Keppler, S.J.; Steiger, K.; Puig-Bosch, X.; Haller, B.; Rammes, G.; Multhoff, G. Partial-Brain Radiation-Induced Microvascular Cognitive Impairment in Juvenile Murine Unilateral Hippocampal Synaptic Plasticity. Int. J. Radiat. Oncol. Biol. Phys. 2021, S0360-3016(21)02845-5. [Google Scholar] [CrossRef]
- Riva, M.; Wouters, R.; Sterpin, E.; Giovannoni, R.; Boon, L.; Himmelreich, U.; Gsell, W.; Ranst, M.; Coosemans, A. Radiotherapy, Temozolomide, and Antiprogrammed Cell Death Protein 1 Treatments Modulate the Immune Microenvironment in Experimental High-Grade Glioma. Neurosurgery 2021, 88, E205–E215. [Google Scholar] [CrossRef]
- Zanni, G.; Goto, S.; Fragopoulou, A.F.; Gaudenzi, G.; Naidoo, V.; Martino, E.; Levy, G.; Dominguez, C.A.; Dethlefsen, O.; Cedazo-Minguez, A.; et al. Lithium treatment reverses irradiation-induced changes in rodent neural progenitors and rescues cognition. Mol. Psychiatry 2021, 26, 322–340. [Google Scholar] [CrossRef] [PubMed] [Green Version]
- Karlsson, L.; González-Alvarado, M.N.; Larrosa-Flor, M.; Osman, A.; Börjesson, M.; Blomgren, K.; Kuhn, H.G. Constitutive PGC-1α Overexpression in Skeletal Muscle Does Not Improve Morphological Outcome in Mouse Models of Brain Irradiation or Cortical Stroke. Neuroscience 2018, 384, 314–328. [Google Scholar] [CrossRef]
- Wang, H.; Ma, Z.; Shen, H.; Wu, Z.; Liu, L.; Ren, B.; Wong, P.; Sethi, G.; Tang, F. Early Life Irradiation-Induced Hypoplasia and Impairment of Neurogenesis in the Dentate Gyrus and Adult Depression Are Mediated by MicroRNA- 34a-5p/T-Cell Intracytoplasmic Antigen-1 Pathway. Cells 2021, 10, 2476. [Google Scholar] [CrossRef]
- Ungvari, Z.; Tarantini, S.; Hertelendy, P.; Valcarcel-Ares, M.N.; Fülöp, G.A.; Logan, S.; Kiss, T.; Farkas, E.; Csiszar, A.; Yabluchanskiy, A. Cerebromicrovascular dysfunction predicts cognitive decline and gait abnormalities in a mouse model of whole brain irradiation-induced accelerated brain senescence. Geroscience 2017, 39, 33–42. [Google Scholar] [CrossRef]
- Yuen, N.; Szulc-Lerch, K.U.; Li, Y.; Morshead, C.M.; Mabbott, D.J.; Wong, C.S.; Nieman, B.J. Metformin effects on brain development following cranial irradiation in a mouse model. Neuro-Oncology 2021, 23, 1523–1536. [Google Scholar] [CrossRef]
- Gazdzinski, L.M.; Cormier, K.; Lu, F.G.; Lerch, J.P.; Wong, C.S.; Nieman, B.J. Radiation-induced alterations in mouse brain development characterized by magnetic resonance imaging. Int. J. Radiat. Oncol. Biol. Phys. 2012, 84, e631–e638. [Google Scholar] [CrossRef] [PubMed]
- Wei, M.; Feng, S.; Zhang, L.; Wang, C.; Chu, S.; Shi, T.; Zhou, W.; Zhang, Y. Active Fraction Combination from Liuwei Dihuang Decoction Improves Adult Hippocampal Neurogenesis and Neurogenic Microenvironment in Cranially Irradiated Mice. Front. Pharmacol. 2021, 12, 717719. [Google Scholar] [CrossRef]
- Beera, K.G.; Li, Y.; Dazai, J.; Stewart, J.; Egan, S.; Ahmed, M.; Wong, C.S.; Jaffray, D.A.; Nieman, B.J. Altered brain morphology after focal radiation reveals impact of off-target effects: Implications for white matter development and neurogenesis. Neuro-Oncology 2018, 20, 788–798. [Google Scholar] [CrossRef] [PubMed] [Green Version]
- Whitelaw, B.S.; Tanny, S.; Johnston, C.J.; Majewska, A.K.; O’Banion, M.K.; Marples, B. In Vivo Imaging of the Microglial Landscape After Whole Brain Radiation Therapy. Int. J. Radiat. Oncol. Biol. Phys. 2021, 111, 1066–1071. [Google Scholar] [CrossRef]
- Alexander, T.C.; Butcher, H.; Krager, K.; Kiffer, F.; Groves, T.; Wang, J.; Carter, G.; Allen, A.R. Behavioral Effects of Focal Irradiation in a Juvenile Murine Model. Radiat. Res. 2018, 189, 605–617. [Google Scholar] [CrossRef]
- Deng, Z.; Huang, H.; Wu, X.; Wu, M.; He, G.; Guo, J. Distinct Expression of Various Angiogenesis Factors in Mice Brain After Whole-Brain Irradiation by X-ray. Neurochem. Res. 2017, 42, 625–633. [Google Scholar] [CrossRef] [PubMed]
- Allen, B.D.; Acharya, M.M.; Montay-Gruel, P.; Jorge, P.G.; Bailat, C.; Petit, B.; Vozenin, M.; Limoli, C. Maintenance of Tight Junction Integrity in the Absence of Vascular Dilation in the Brain of Mice Exposed to Ultra-High-Dose-Rate FLASH Irradiation. Radiat. Res. 2020, 194, 625–635. [Google Scholar]
- Jelgersma, C.; Senger, C.; Kluge, A.K.; Janas, A.; Nieminen-Kelhä, M.; Kremenetskaia, I.; Mueller, S.; Brandenburg, S.; Loebel, F.; Tinhofer, I.; et al. Establishment and Validation of CyberKnife Irradiation in a Syngeneic Glioblastoma Mouse Model. Cancers 2021, 13, 3416. [Google Scholar] [CrossRef]
- Fu, Z.; Zhao, Y.; Zhang, K.; Wang, J.; Zhang, M.; Zhao, X. Age-Dependent Responses of Brain Myelin Integrity and Behavioral Performance to Radiation in Mice. Radiat. Res. 2017, 188, 505–516. [Google Scholar] [CrossRef]
- He, Y.; Peng, Y.; Chang, Y.; Zhu, J.; Li, Z.; Huang, K.; Pan, S. Utilizing the Faxitron MultiRad 225 X-ray irradiation system for the construction of mouse chronic whole brain radiation model. J. Radiat Res. 2021, 62, 966–975. [Google Scholar] [CrossRef]
- Doan, N.B.; Nguyen, H.S.; Alhajala, H.S.; Jaber, B.; Al-Gizawiy, M.M.; Ahn, E.E.; Mueller, W.M.; Chitambar, C.R.; Mirza, S.P.; Schmainda, K.M. Identification of radiation responsive genes and transcriptome profiling via complete RNA sequencing in a stable radioresistant U87 glioblastoma model. Oncotarget 2018, 9, 23532–23542. [Google Scholar] [CrossRef] [Green Version]
- Nguyen, H.S.; Shabani, S.; Awad, A.J.; Kaushal, M.; Doan, N. Molecular Markers of Therapy-Resistant Glioblastoma and Potential Strategy to Combat Resistance. Int. J. Mol. Sci. 2018, 19, 1765. [Google Scholar] [CrossRef] [PubMed] [Green Version]
- Lin, J.; Tsai, J.; Chao, T.; Ma, H.; Chien, C.; Liu, W. MSI1 associates glioblastoma radioresistance via homologous recombination repair, tumor invasion and cancer stem-like cell properties. Radiother. Oncol. 2018, 129, 352–363. [Google Scholar] [CrossRef] [PubMed]
- Zhao, X.; Li, C.; Liu, L.; Zou, H.; Li, K. Identification of Aberrantly Expressed Genes in Murine Glioblastoma During Radiotherapy via Bioinformatic Data Mining. Onco Targets Ther. 2020, 13, 3839–3851. [Google Scholar] [CrossRef]
- Bahreyni-Toossi, M.; Dolat, E.; Khanbabaei, H.; Zafari, N.; Azimian, H. microRNAs: Potential glioblastoma radiosensitizer by targeting radiation-related molecular pathways. Mutat. Res. 2019, 816–818, 111679. [Google Scholar] [CrossRef] [PubMed]
- Snigireva, A.V.; Vrublevskaya, V.V.; Skarga, Y.Y.; Morenkov, O.S. Cell Surface Heparan Sulfate Proteoglycans Are Involved in the Extracellular Hsp90-stimulated Migration and Invasion of Cancer Cells. Cell Stress Chaperones 2019, 24, 309–322. [Google Scholar] [CrossRef] [PubMed]
- Tran, V.M.; Wade, A.; McKinney, A.; Chen, K.; Lindberg, O.R.; Engler, J.R.; Persson, A.I.; Phillips, J.J. Heparan Sulfate Glycosaminoglycans in Glioblastoma Promote Tumor Invasion. Mol. Cancer Res. 2017, 15, 1623–1633. [Google Scholar] [CrossRef] [Green Version]
- Kundu, S.; Xiong, A.; Spyrou, A.; Wicher, G.; Marinescu, V.D.; Edqvist, P.D.; Zhang, L.; Essand, M.; Dimberg, A.; Smits, A.; et al. Heparanase Promotes Glioma Progression and Is Inversely Correlated With Patient Survival. Mol. Cancer Res. 2016, 14, 1243–1253. [Google Scholar] [CrossRef] [Green Version]
- Brandao, M.; Simon, T.; Critchley, G.; Giamas, G. Astrocytes, the rising stars of the glioblastoma microenvironment. Glia 2019, 67, 779–790. [Google Scholar] [CrossRef]
- Leite, D.M.; Baskovic, B.Z.; Civita, P.; Neto, C.; Gumbleton, M.; Pilkington, G.J. A human co-culture cell model incorporating microglia supports glioblastoma growth and migration, and confers resistance to cytotoxics. FASEB J. 2020, 34, 1710–1727. [Google Scholar] [CrossRef] [Green Version]
- Russo, C.D.; Lisi, L.; Tentori, L.; Navarra, P.; Graziani, G.; Combs, C.K. Exploiting Microglial Functions for the Treatment of Glioblastoma. Curr. Cancer Drug Targets 2017, 17, 267–281. [Google Scholar] [CrossRef]
- Ciernik, I.F.; Gager, Y.; Renner, C.; Spieker, S.; Arndt, N.; Neumann, K. Salvage Radiation Therapy for Patients with Relapsing Glioblastoma Multiforme and the Role of Slow Fractionation. Front. Oncol. 2020, 10, 577443. [Google Scholar] [CrossRef] [PubMed]
- Gogolla, N.; Galimberti, I.; DePaola, V.; Caroni, P. Preparation of organotypic hippocampal slice cultures for long-term live imaging. Nat. Protoc. 2006, 1, 1165–1171. [Google Scholar] [CrossRef]







| Gene | Sequence |
|---|---|
| Sdc1 | 5′-GGTCTGGGCAGCATGAGAC-3′ |
| 5′-GGAGGAACATTTACAGCCACA-3′ | |
| Gpc1 | 5′-CTTTAGCCTGAGCGATGTGC-3′ |
| 5′-GGCCAAATTCTCCTCCATCT-3′ | |
| Hspg2 | 5′-CCGTGCTATGGACTTCAACG-3′ |
| 5′-TGAGCTGTGGAGGGTGTATG-3′ | |
| Vcan | 5′-GGAGGTCTACTTGGGGTGAG-3′ |
| 5′-GGGTGATGAAGTTTCTGCGAG-3′ | |
| Bcan | 5′-GTGGAGTGGCTGTGGCTC-3′ |
| 5′-AACATAGGCAGCGGAAACC-3′ | |
| Cspg4 | 5′-TCTTACCTTGGCCCTGTTGG-3′ |
| 5′-ACTCTGGTCAGAGCTGAGGG-3′ | |
| Dcn | 5′-CCCCTGATATCTATGTGCCC-3′ |
| 5′-GTTGTGTCGGGTGGAAAATC-3′ | |
| Bgn | 5′-GCCTGACAACCTAGTCCACC-3′ |
| 5′-CAGCAAGGTGAGTAGCCACA-3′ | |
| Ncan | 5′-F CCAGCGACATGGGAGTAGAT-3′ |
| 5′-GGGACACTGGGTGAGATCAA-3′ | |
| CD44 | 5′-CAAGTTTTGGTGGCACACAG-3′ |
| 5′-AGCGGCAGGTTACATTCAAA-3′ | |
| Gapdh | 5′-CGTCCCGTAGACAAAATGGT-3′ |
| 5′-TTGATGGCAACAATCTCCAC-3′ |
Publisher’s Note: MDPI stays neutral with regard to jurisdictional claims in published maps and institutional affiliations. |
© 2021 by the authors. Licensee MDPI, Basel, Switzerland. This article is an open access article distributed under the terms and conditions of the Creative Commons Attribution (CC BY) license (https://creativecommons.org/licenses/by/4.0/).
Share and Cite
Politko, M.O.; Tsidulko, A.Y.; Pashkovskaya, O.A.; Kuper, K.E.; Suhovskih, A.V.; Kazanskaya, G.M.; Klyushova, L.S.; Sokolov, D.K.; Volkov, A.M.; Kliver, E.E.; et al. Multiple Irradiation Affects Cellular and Extracellular Components of the Mouse Brain Tissue and Adhesion and Proliferation of Glioblastoma Cells in Experimental System In Vivo. Int. J. Mol. Sci. 2021, 22, 13350. https://doi.org/10.3390/ijms222413350
Politko MO, Tsidulko AY, Pashkovskaya OA, Kuper KE, Suhovskih AV, Kazanskaya GM, Klyushova LS, Sokolov DK, Volkov AM, Kliver EE, et al. Multiple Irradiation Affects Cellular and Extracellular Components of the Mouse Brain Tissue and Adhesion and Proliferation of Glioblastoma Cells in Experimental System In Vivo. International Journal of Molecular Sciences. 2021; 22(24):13350. https://doi.org/10.3390/ijms222413350
Chicago/Turabian StylePolitko, Maxim O., Alexandra Y. Tsidulko, Oxana A. Pashkovskaya, Konstantin E. Kuper, Anastasia V. Suhovskih, Galina M. Kazanskaya, Lyubov S. Klyushova, Dmitry K. Sokolov, Alexander M. Volkov, Evgenii E. Kliver, and et al. 2021. "Multiple Irradiation Affects Cellular and Extracellular Components of the Mouse Brain Tissue and Adhesion and Proliferation of Glioblastoma Cells in Experimental System In Vivo" International Journal of Molecular Sciences 22, no. 24: 13350. https://doi.org/10.3390/ijms222413350
APA StylePolitko, M. O., Tsidulko, A. Y., Pashkovskaya, O. A., Kuper, K. E., Suhovskih, A. V., Kazanskaya, G. M., Klyushova, L. S., Sokolov, D. K., Volkov, A. M., Kliver, E. E., Zheravin, A. A., Aidagulova, S. V., & Grigorieva, E. V. (2021). Multiple Irradiation Affects Cellular and Extracellular Components of the Mouse Brain Tissue and Adhesion and Proliferation of Glioblastoma Cells in Experimental System In Vivo. International Journal of Molecular Sciences, 22(24), 13350. https://doi.org/10.3390/ijms222413350

