Establishment of Human-Induced Pluripotent Stem Cell-Derived Neurons—A Promising In Vitro Model for a Molecular Study of Rabies Virus and Host Interaction
Abstract
1. Introduction
2. Results
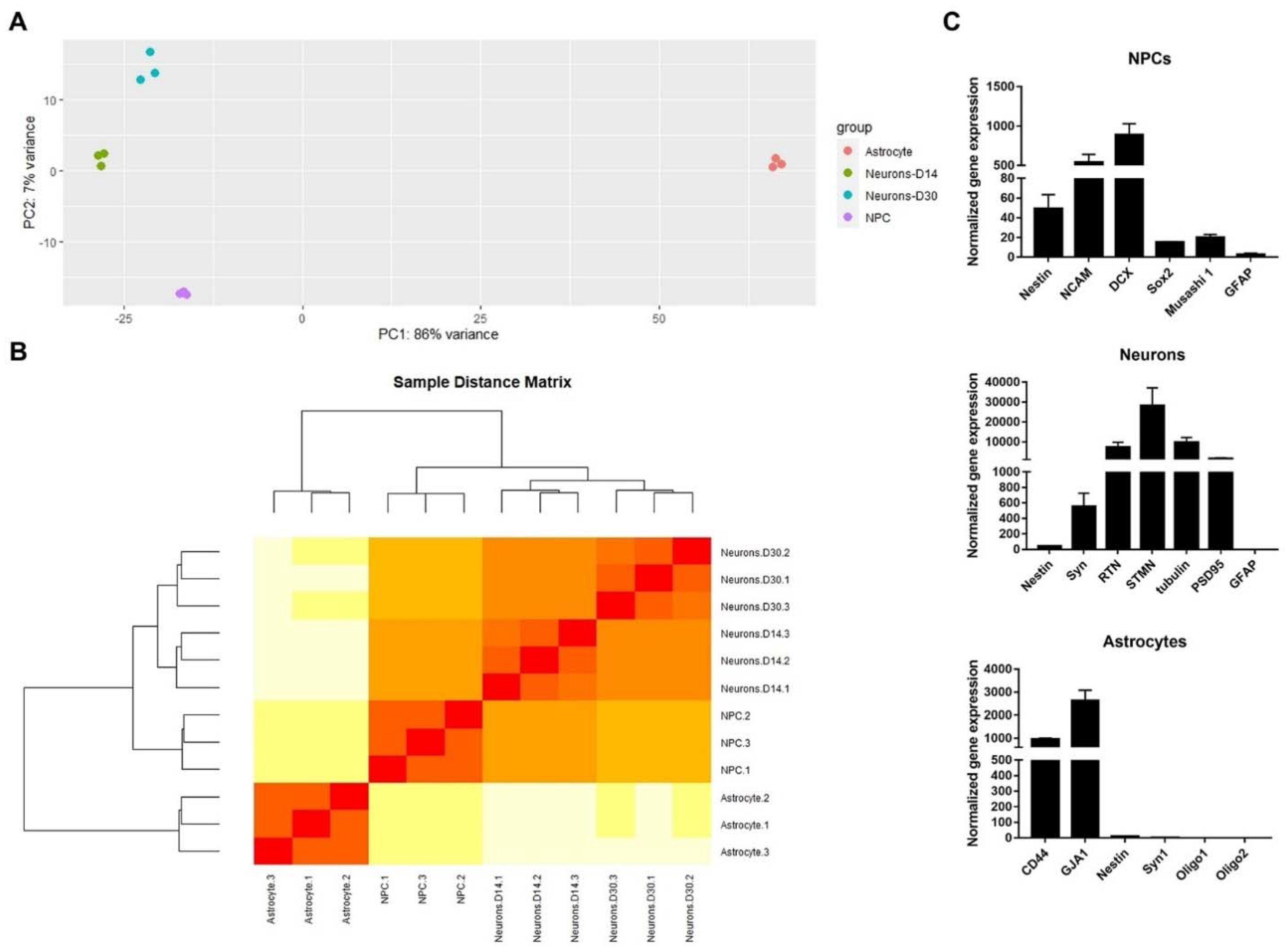
2.1. Generation and Validation of hiPSC-Derived NPCs, Neurons, and Astrocytes
2.1.1. The Presence of Cell-Specific Markers Determined by Immunofluorescence Assay (IFA)
2.1.2. Transcriptomic Analysis of the hiPSC-Derived Cells
2.2. hiPSC-Derived Neural Cells Allowed the Study of RABV Infection In Vitro
2.2.1. RABV Permissiveness in Each hiPSC-Derived Cell Type
2.2.2. RABV Induced Various Levels of Apoptosis Depending on hiPSC-Derived Cell Types
2.3. Proteomics Analysis of Infected hiPSC-Derived Neurons
2.3.1. Temporal Changes in Protein Expression of RABV-Infected Neurons
2.3.2. Gene Ontology (GO) Analysis of Proteins from Infected hiPSC-Derived Neurons
RABV Infection Changed Expressions of Proteins Involved in Immune Responses
RABV Infection Changed Expression of Proteins Involved in Neurotransmitter Transport and Synaptic Vesicle Cycle
RABV Infection Changed Expression of Proteins Associated with Chaperone Systems
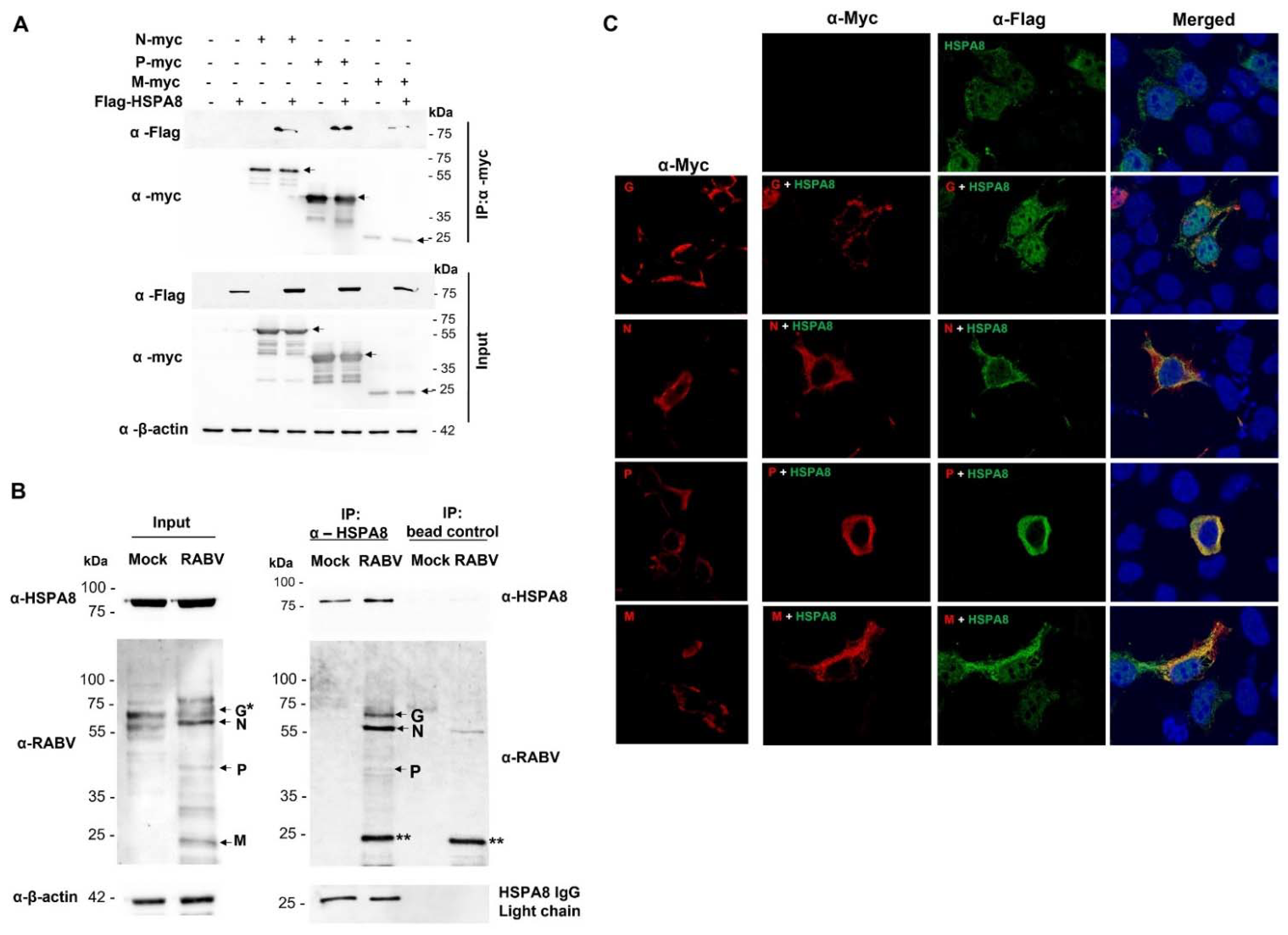
2.4. Protein–Protein Interaction Network of HSPA8
2.5. Interaction of HSPA8 and RABV Proteins
3. Discussion
3.1. Novel Altered Proteins during RABV Infection and Their Significance
3.1.1. Proteins Related to the Immune Response
3.1.2. Proteins Involved in the Neurotransmitter and Synaptic Transports
3.2. Potential Roles of Chaperones in Pathogenic and Neuroprotective Mechanisms
3.3. Strengths and Limitations of the Study
4. Materials and Methods
4.1. Cells and Virus
4.2. Derivation of Neural Progenitor Cells, Neurons, and Astrocytes
4.3. RNA Sequencing
4.4. Quantitative RT-PCR
4.5. Virus Infection
4.6. Immunocytofluorescence Assay
4.7. Western Blot Analysis
4.8. TUNEL Assay by Flow Cytometry
4.9. Nano-Liquid Chromatography and Tandem Mass-Spectrometry (Nano LC-MS/MS)
4.10. Differential Expression and Functional Enrichment Analyses of Proteomics Data
4.11. Co-Immunoprecipitation
4.12. Statistical Analysis
Supplementary Materials
Author Contributions
Funding
Institutional Review Board Statement
Informed Consent Statement
Data Availability Statement
Acknowledgments
Conflicts of Interest
References
- Lafon, M. Rabies Virus Receptors. J. Neurovirol. 2005, 11, 82–87. [Google Scholar] [CrossRef] [PubMed]
- Gillet, J.P.; Derer, P.; Tsiang, H. Axonal Transport of Rabies Virus in the Central Nervous System of the Rat. J. Neuropathol. Exp. Neurol. 1986, 45, 619–634. [Google Scholar] [CrossRef]
- Hemachudha, T.; Ugolini, G.; Wacharapluesadee, S.; Sungkarat, W.; Shuangshoti, S.; Laothamatas, J. Human Rabies: Neuropathogenesis, Diagnosis, and Management. Lancet Neurol. 2013, 12, 498–513. [Google Scholar] [CrossRef]
- Jackson, A.C.; Reimer, D.L. Pathogenesis of Experimental Rabies in Mice: An Immunohistochemical Study. Acta Neuropathol. 1989, 78, 159–165. [Google Scholar] [CrossRef] [PubMed]
- Mitrabhakdi, E.; Shuangshoti, S.; Wannakrairot, P.; Lewis, R.A.; Susuki, K.; Laothamatas, J.; Hemachudha, T. Difference in Neuropathogenetic Mechanisms in Human Furious and Paralytic Rabies. J. Neurol. Sci. 2005, 238, 3–10. [Google Scholar] [CrossRef]
- Song, Y.; Hou, J.; Qiao, B.; Li, Y.; Xu, Y.; Duan, M.; Guan, Z.; Zhang, M.; Sun, L. Street Rabies Virus Causes Dendritic Injury and F-Actin Depolymerization in the Hippocampus. J. Gen. Virol. 2013, 94, 276–283. [Google Scholar] [CrossRef] [PubMed]
- Sundaramoorthy, V.; Green, D.; Locke, K.; O’Brien, C.M.; Dearnley, M.; Bingham, J. Novel Role of SARM1 Mediated Axonal Degeneration in the Pathogenesis of Rabies. PLoS Pathog. 2020, 16, e1008343. [Google Scholar] [CrossRef]
- Gomme, E.A.; Wirblich, C.; Addya, S.; Rall, G.F.; Schnell, M.J. Immune Clearance of Attenuated Rabies Virus Results in Neuronal Survival with Altered Gene Expression. PLoS Pathog. 2012, 8, e1002971. [Google Scholar] [CrossRef]
- Gnanadurai, C.W.; Huang, C.T.; Kumar, D.; Fu, Z.F. Novel Approaches to the Prevention and Treatment of Rabies. Int. J. Virol. Stud. Res. 2015, 3, 8–16. [Google Scholar] [CrossRef]
- Mahadevan, A.; Suja, M.S.; Mani, R.S.; Shankar, S.K. Perspectives in Diagnosis and Treatment of Rabies Viral Encephalitis: Insights from Pathogenesis. Neurotherapeutics 2016, 13, 477–492. [Google Scholar] [CrossRef]
- Smith, S.P.; Wu, G.; Fooks, A.R.; Ma, J.; Banyard, A.C. Trying to Treat the Untreatable: Experimental Approaches to Clear Rabies Virus Infection from the CNS. J. Gen. Virol. 2019, 100, 1171–1186. [Google Scholar] [CrossRef]
- Faber, M.; Pulmanausahakul, R.; Nagao, K.; Prosniak, M.; Rice, A.B.; Koprowski, H.; Schnell, M.J.; Dietzschold, B. Identification of Viral Genomic Elements Responsible for Rabies Virus Neuroinvasiveness. Proc. Natl. Acad. Sci. USA 2004, 101, 16328–16332. [Google Scholar] [CrossRef] [PubMed]
- Luo, J.; Zhao, J.; Tian, Q.; Mo, W.; Wang, Y.; Chen, H.; Guo, X. A Recombinant Rabies Virus Carrying GFP between N and P Affects Viral Transcription In Vitro. Virus Genes 2016, 52, 379–387. [Google Scholar] [CrossRef]
- Habjan, M.; Penski, N.; Spiegel, M.; Weber, F. T7 RNA Polymerase-Dependent and -Independent Systems for CDNA-Based Rescue of Rift Valley Fever Virus. J. Gen. Virol. 2008, 89, 2157–2166. [Google Scholar] [CrossRef]
- Tweddle, D.A.; Malcolm, A.J.; Bown, N.; Pearson, A.D.J.; Lunec, J. Evidence for the Development of P53 Mutations after Cytotoxic Therapy in a Neuroblastoma Cell Line. Cancer Res. 2001, 61, 8–13. [Google Scholar]
- Majolo, F.; Marinowic, D.R.; Moura, A.Á.; Machado, D.C.; da Costa, J.C. Use of Induced Pluripotent Stem Cells (IPSCs) and Cerebral Organoids in Modeling the Congenital Infection and Neuropathogenesis Induced by Zika Virus. J. Med. Virol. 2019, 91, 525–532. [Google Scholar] [CrossRef]
- Sundaramoorthy, V.; Godde, N.; Farr, R.J.; Green, D.; Haynes, J.M.; Bingham, J.; O’Brien, C.M.; Dearnley, M. Modelling Lyssavirus Infections in Human Stem Cell-Derived Neural Cultures. Viruses 2020, 12, 359. [Google Scholar] [CrossRef]
- Yang, L.; Han, Y.; Nilsson-Payant, B.E.; Gupta, V.; Wang, P.; Duan, X.; Tang, X.; Zhu, J.; Zhao, Z.; Jaffré, F.; et al. A Human Pluripotent Stem Cell-Based Platform to Study SARS-CoV-2 Tropism and Model Virus Infection in Human Cells and Organoids. Cell Stem Cell 2020, 27, 125–136.e7. [Google Scholar] [CrossRef]
- Takahashi, K.; Yamanaka, S. Induction of Pluripotent Stem Cells from Mouse Embryonic and Adult Fibroblast Cultures by Defined Factors. Cell 2006, 126, 663–676. [Google Scholar] [CrossRef]
- Hartlaub, A.M.; McElroy, C.A.; Maitre, N.L.; Hester, M.E. Modeling Human Brain Circuitry Using Pluripotent Stem Cell Platforms. Front. Pediatr. 2019, 7, 57. [Google Scholar] [CrossRef]
- Meyer, K.; Feldman, H.M.; Lu, T.; Drake, D.; Lim, E.T.; Ling, K.-H.; Bishop, N.A.; Pan, Y.; Seo, J.; Lin, Y.-T.; et al. REST and Neural Gene Network Dysregulation in IPSC Models of Alzheimer’s Disease. Cell Rep. 2019, 26, 1112–1127.e9. [Google Scholar] [CrossRef] [PubMed]
- D’Aiuto, L.; Prasad, K.M.; Upton, C.H.; Viggiano, L.; Milosevic, J.; Raimondi, G.; McClain, L.; Chowdari, K.; Tischfield, J.; Sheldon, M.; et al. Persistent Infection by HSV-1 Is Associated with Changes in Functional Architecture of IPSC-Derived Neurons and Brain Activation Patterns Underlying Working Memory Performance. Schizophr Bull. 2015, 41, 123–132. [Google Scholar] [CrossRef] [PubMed]
- Thanomsridetchai, N.; Singhto, N.; Tepsumethanon, V.; Shuangshoti, S.; Wacharapluesadee, S.; Sinchaikul, S.; Chen, S.-T.; Hemachudha, T.; Thongboonkerd, V. Comprehensive Proteome Analysis of Hippocampus, Brainstem, and Spinal Cord from Paralytic and Furious Dogs Naturally Infected with Rabies. J. Proteome Res. 2011, 10, 4911–4924. [Google Scholar] [CrossRef]
- Yang, Y.; Liu, W.; Luo, Y.; Yan, G.; Zhao, J.; Yang, X.; Mei, M.; Wu, X.; Guo, X. ITRAQ Protein Profile Analysis of Neuroblastoma (NA) Cells Infected with the Rabies Viruses RHep-Flury and Hep-DG. Front. Microbiol. 2015, 6, 691. [Google Scholar] [CrossRef] [PubMed][Green Version]
- Sun, X.; Shi, N.; Li, Y.; Dong, C.; Zhang, M.; Guan, Z.; Duan, M. Quantitative Proteome Profiling of Street Rabies Virus-Infected Mouse Hippocampal Synaptosomes. Curr. Microbiol. 2016, 73, 301–311. [Google Scholar] [CrossRef]
- Farahtaj, F.; Alizadeh, L.; Gholami, A.; Tahamtan, A.; Shirian, S.; Fazeli, M.; Nejad, A.S.M.; Gorji, A.; Niknam, H.M.; Ghaemi, A. Natural Infection with Rabies Virus: A Histopathological and Immunohistochemical Study of Human Brains. Osong Public Health Res. Perspect. 2019, 10, 6–11. [Google Scholar] [CrossRef]
- Zandi, F.; Eslami, N.; Soheili, M.; Fayaz, A.; Gholami, A.; Vaziri, B. Proteomics Analysis of BHK-21 Cells Infected with a Fixed Strain of Rabies Virus. Proteomics 2009, 9, 2399–2407. [Google Scholar] [CrossRef]
- Zandi, F.; Eslami, N.; Torkashvand, F.; Fayaz, A.; Khalaj, V.; Vaziri, B. Expression Changes of Cytoskeletal Associated Proteins in Proteomic Profiling of Neuroblastoma Cells Infected with Different Strains of Rabies Virus. J. Med. Virol. 2013, 85, 336–347. [Google Scholar] [CrossRef]
- Wattanapanitch, M.; Ritthaphai, A.; Park, C.; Boonkaew, B.; Netsrithong, R.; Pattanapanyasat, K.; Limsiri, P.; Vatanashevanopakorn, C. Generation of a Human Induced Pluripotent Stem Cell Line (MUSIi001-A) from Caesarean Section Scar Fibroblasts Using Sendai Viral Vectors. Stem Cell Res. 2018, 27, 105–108. [Google Scholar] [CrossRef]
- Tian, B.; Zhou, M.; Yang, Y.; Yu, L.; Luo, Z.; Tian, D.; Wang, K.; Cui, M.; Chen, H.; Fu, Z.F.; et al. Lab-Attenuated Rabies Virus Causes Abortive Infection and Induces Cytokine Expression in Astrocytes by Activating Mitochondrial Antiviral-Signaling Protein Signaling Pathway. Front. Immunol. 2018, 8, 2011. [Google Scholar] [CrossRef]
- Potratz, M.; Zaeck, L.; Christen, M.; te Kamp, V.; Klein, A.; Nolden, T.; Freuling, C.M.; Müller, T.; Finke, S. Astrocyte Infection during Rabies Encephalitis Depends on the Virus Strain and Infection Route as Demonstrated by Novel Quantitative 3D Analysis of Cell Tropism. Cells 2020, 9, 412. [Google Scholar] [CrossRef]
- Baloul, L.; Lafon, M. Apoptosis and Rabies Virus Neuroinvasion. Biochimie 2003, 85, 777–788. [Google Scholar] [CrossRef]
- Jackson, A.C.; Randle, E.; Lawrance, G.; Rossiter, J.P. Neuronal Apoptosis Does Not Play an Important Role in Human Rabies Encephalitis. J. Neurovirol. 2008, 14, 368–375. [Google Scholar] [CrossRef] [PubMed]
- Dhingra, V.; Li, X.; Liu, Y.; Fu, Z.F. Proteomic Profiling Reveals That Rabies Virus Infection Results in Differential Expression of Host Proteins Involved in Ion Homeostasis and Synaptic Physiology in the Central Nervous System. J. Neurovirol. 2007, 13, 107–117. [Google Scholar] [CrossRef] [PubMed]
- Mehta, S.; Sreenivasamurthy, S.; Banerjee, S.; Mukherjee, S.; Prasad, K.; Chowdhary, A. Pathway Analysis of Proteomics Profiles in Rabies Infection: Towards Future Biomarkers? Omics 2016, 20, 97–109. [Google Scholar] [CrossRef]
- Chopy, D.; Detje, C.N.; Lafage, M.; Kalinke, U.; Lafon, M. The Type I Interferon Response Bridles Rabies Virus Infection and Reduces Pathogenicity. J. Neurovirol. 2011, 17, 353–367. [Google Scholar] [CrossRef]
- Lebrun, A.; Portocarrero, C.; Kean, R.B.; Barkhouse, D.A.; Faber, M.; Hooper, D.C. T-Bet Is Required for the Rapid Clearance of Attenuated Rabies Virus from Central Nervous System Tissue. J. Immunol. 2015, 195, 4358–4368. [Google Scholar] [CrossRef]
- Abdulazeez, M.; Kia, G.S.N.; Abarshi, M.M.; Muhammad, A.; Ojedapo, C.E.; Atawodi, J.C.; Dantong, D.; Kwaga, J.K.P. Induction of Rabies Virus Infection in Mice Brain May Up and down Regulate Type II Interferon Gamma via Epigenetic Modifications. Metab. Brain Dis. 2020, 35, 819–827. [Google Scholar] [CrossRef]
- Rebola, N.; Simões, A.P.; Canas, P.M.; Tomé, A.R.; Andrade, G.M.; Barry, C.E.; Agostinho, P.M.; Lynch, M.A.; Cunha, R.A. Adenosine A2A Receptors Control Neuroinflammation and Consequent Hippocampal Neuronal Dysfunction. J. Neurochem. 2011, 117, 100–111. [Google Scholar] [CrossRef]
- Schildt, A.; Walker, M.D.; Dinelle, K.; Miao, Q.; Schulzer, M.; O’Kusky, J.; Farrer, M.J.; Doudet, D.J.; Sossi, V. Single Inflammatory Trigger Leads to Neuroinflammation in LRRK2 Rodent Model without Degeneration of Dopaminergic Neurons. J. Parkinsons Dis. 2019, 9, 121–139. [Google Scholar] [CrossRef]
- Kim, C.; Beilina, A.; Smith, N.; Li, Y.; Kim, M.; Kumaran, R.; Kaganovich, A.; Mamais, A.; Adame, A.; Iba, M.; et al. LRRK2 Mediates Microglial Neurotoxicity via NFATc2 in Rodent Models of Synucleinopathies. Sci. Transl. Med. 2020, 12, eaay0399. [Google Scholar] [CrossRef]
- Couch, Y.; Alvarez-Erviti, L.; Sibson, N.R.; Wood, M.J.A.; Anthony, D.C. The Acute Inflammatory Response to Intranigral α-Synuclein Differs Significantly from Intranigral Lipopolysaccharide and Is Exacerbated by Peripheral Inflammation. J. Neuroinflammation 2011, 8, 166. [Google Scholar] [CrossRef] [PubMed]
- Kong, W.-L.; Peng, Y.-Y.; Peng, B.-W. Modulation of Neuroinflammation: Role and Therapeutic Potential of TRPV1 in the Neuro-Immune Axis. Brain Behav. Immun. 2017, 64, 354–366. [Google Scholar] [CrossRef]
- Reyes-del Valle, J.; Chávez-Salinas, S.; Medina, F.; del Angel, R.M. Heat Shock Protein 90 and Heat Shock Protein 70 Are Components of Dengue Virus Receptor Complex in Human Cells. J. Virol. 2005, 79, 4557–4567. [Google Scholar] [CrossRef]
- Kumar, M.; Rawat, P.; Khan, S.Z.; Dhamija, N.; Chaudhary, P.; Ravi, D.S.; Mitra, D. Reciprocal Regulation of Human Immunodeficiency Virus-1 Gene Expression and Replication by Heat Shock Proteins 40 and 70. J. Mol. Biol. 2011, 410, 944–958. [Google Scholar] [CrossRef] [PubMed]
- Ye, J.; Chen, Z.; Zhang, B.; Miao, H.; Zohaib, A.; Xu, Q.; Chen, H.; Cao, S. Heat Shock Protein 70 Is Associated with Replicase Complex of Japanese Encephalitis Virus and Positively Regulates Viral Genome Replication. PLoS ONE 2013, 8, e75188. [Google Scholar] [CrossRef]
- Oglesbee, M.J.; Pratt, M.; Carsillo, T. Role for Heat Shock Proteins in the Immune Response to Measles Virus Infection. Viral Immunol. 2002, 15, 399–416. [Google Scholar] [CrossRef]
- Lahaye, X.; Vidy, A.; Fouquet, B.; Blondel, D. Hsp70 Protein Positively Regulates Rabies Virus Infection. J. Virol. 2012, 86, 4743–4751. [Google Scholar] [CrossRef]
- Zhang, J.; Ye, C.; Ruan, X.; Zan, J.; Xu, Y.; Liao, M.; Zhou, J. The Chaperonin CCTα Is Required for Efficient Transcription and Replication of Rabies Virus. Microbiol. Immunol. 2014, 58, 590–599. [Google Scholar] [CrossRef] [PubMed]
- Tsou, Y.-L.; Lin, Y.-W.; Chang, H.-W.; Lin, H.-Y.; Shao, H.-Y.; Yu, S.-L.; Liu, C.-C.; Chitra, E.; Sia, C.; Chow, Y.-H. Heat Shock Protein 90: Role in Enterovirus 71 Entry and Assembly and Potential Target for Therapy. PLoS ONE 2013, 8, e77133. [Google Scholar] [CrossRef]
- Wan, Q.; Song, D.; Li, H.; He, M. Stress Proteins: The Biological Functions in Virus Infection, Present and Challenges for Target-Based Antiviral Drug Development. Sig. Transduct. Target. 2020, 5, 1–40. [Google Scholar] [CrossRef] [PubMed]
- Zhou, G.; Soufan, O.; Ewald, J.; Hancock, R.E.W.; Basu, N.; Xia, J. NetworkAnalyst 3.0: A Visual Analytics Platform for Comprehensive Gene Expression Profiling and Meta-Analysis. Nucleic Acids Res. 2019, 47, W234–W241. [Google Scholar] [CrossRef]
- Deane, C.A.S.; Brown, I.R. Components of a Mammalian Protein Disaggregation/Refolding Machine Are Targeted to Nuclear Speckles Following Thermal Stress in Differentiated Human Neuronal Cells. Cell Stress Chaperones 2017, 22, 191–200. [Google Scholar] [CrossRef]
- Szklarczyk, D.; Gable, A.L.; Lyon, D.; Junge, A.; Wyder, S.; Huerta-Cepas, J.; Simonovic, M.; Doncheva, N.T.; Morris, J.H.; Bork, P.; et al. STRING V11: Protein-Protein Association Networks with Increased Coverage, Supporting Functional Discovery in Genome-Wide Experimental Datasets. Nucleic Acids Res. 2019, 47, D607–D613. [Google Scholar] [CrossRef] [PubMed]
- Zhang, R.; Liu, C.; Cao, Y.; Jamal, M.; Chen, X.; Zheng, J.; Li, L.; You, J.; Zhu, Q.; Liu, S.; et al. Rabies Viruses Leader RNA Interacts with Host Hsc70 and Inhibits Virus Replication. Oncotarget 2017, 8, 43822–43837. [Google Scholar] [CrossRef] [PubMed]
- Oshiumi, H.; Okamoto, M.; Fujii, K.; Kawanishi, T.; Matsumoto, M.; Koike, S.; Seya, T. The TLR3/TICAM-1 Pathway Is Mandatory for Innate Immune Responses to Poliovirus Infection. J. Immunol. 2011, 187, 5320–5327. [Google Scholar] [CrossRef]
- Abe, Y.; Fujii, K.; Nagata, N.; Takeuchi, O.; Akira, S.; Oshiumi, H.; Matsumoto, M.; Seya, T.; Koike, S. The Toll-like Receptor 3-Mediated Antiviral Response Is Important for Protection against Poliovirus Infection in Poliovirus Receptor Transgenic Mice. J. Virol. 2012, 86, 185–194. [Google Scholar] [CrossRef]
- Leong, C.R.; Oshiumi, H.; Okamoto, M.; Azuma, M.; Takaki, H.; Matsumoto, M.; Chayama, K.; Seya, T. A MAVS/TICAM-1-Independent Interferon-Inducing Pathway Contributes to Regulation of Hepatitis B Virus Replication in the Mouse Hydrodynamic Injection Model. JIN 2015, 7, 47–58. [Google Scholar] [CrossRef]
- Préhaud, C.; Mégret, F.; Lafage, M.; Lafon, M. Virus Infection Switches TLR-3-Positive Human Neurons to Become Strong Producers of Beta Interferon. J. Virol. 2005, 79, 12893–12904. [Google Scholar] [CrossRef]
- Faul, E.J.; Wanjalla, C.N.; Suthar, M.S.; Gale, M.; Wirblich, C.; Schnell, M.J. Rabies Virus Infection Induces Type I Interferon Production in an IPS-1 Dependent Manner While Dendritic Cell Activation Relies on IFNAR Signaling. PLoS Pathog. 2010, 6. [Google Scholar] [CrossRef]
- Sun, L.; Wu, J.; Du, F.; Chen, X.; Chen, Z.J. Cyclic GMP-AMP Synthase Is a Cytosolic DNA Sensor That Activates the Type I Interferon Pathway. Science 2013, 339, 786–791. [Google Scholar] [CrossRef]
- Wu, J.; Chen, Z.J. Innate Immune Sensing and Signaling of Cytosolic Nucleic Acids. Annu. Rev. Immunol. 2014, 32, 461–488. [Google Scholar] [CrossRef] [PubMed]
- Parker, M.T.; Gopinath, S.; Perez, C.E.; Linehan, M.M.; Crawford, J.M.; Iwasaki, A.; Lindenbach, B.D. Innate Immune Priming by CGAS as a Preparatory Countermeasure Against RNA Virus Infection. bioRxiv 2018, 434027. [Google Scholar] [CrossRef]
- Tohidpour, A.; Morgun, A.V.; Boitsova, E.B.; Malinovskaya, N.A.; Martynova, G.P.; Khilazheva, E.D.; Kopylevich, N.V.; Gertsog, G.E.; Salmina, A.B. Neuroinflammation and Infection: Molecular Mechanisms Associated with Dysfunction of Neurovascular Unit. Front. Cell. Infect. Microbiol. 2017, 7, 276. [Google Scholar] [CrossRef]
- Klein, R.S.; Garber, C.; Funk, K.E.; Salimi, H.; Soung, A.; Kanmogne, M.; Manivasagam, S.; Agner, S.; Cain, M. Neuroinflammation during RNA Viral Infections. Annu. Rev. Immunol. 2019, 37, 73–95. [Google Scholar] [CrossRef]
- Barkhouse, D.A.; Garcia, S.A.; Bongiorno, E.K.; Lebrun, A.; Faber, M.; Hooper, D.C. Expression of Interferon Gamma by a Recombinant Rabies Virus Strongly Attenuates the Pathogenicity of the Virus via Induction of Type I Interferon. J. Virol. 2015, 89, 312–322. [Google Scholar] [CrossRef]
- Iwata, M.; Komori, S.; Unno, T.; Minamoto, N.; Ohashi, H. Modification of Membrane Currents in Mouse Neuroblastoma Cells Following Infection with Rabies Virus. Br. J. Pharm. 1999, 126, 1691–1698. [Google Scholar] [CrossRef]
- Iwata, M.; Unno, T.; Minamoto, N.; Ohashi, H.; Komori, S. Rabies Virus Infection Prevents the Modulation by Alpha(2)-Adrenoceptors, but Not Muscarinic Receptors, of Ca(2+) Channels in NG108-15 Cells. Eur. J. Pharm. 2000, 404, 79–88. [Google Scholar] [CrossRef]
- Jakes, R.; Spillantini, M.G.; Goedert, M. Identification of Two Distinct Synucleins from Human Brain. FEBS Lett. 1994, 345, 27–32. [Google Scholar] [CrossRef]
- Al-Wandi, A.; Ninkina, N.; Millership, S.; Williamson, S.J.M.; Jones, P.A.; Buchman, V.L. Absence of Alpha-Synuclein Affects Dopamine Metabolism and Synaptic Markers in the Striatum of Aging Mice. Neurobiol. Aging 2010, 31, 796–804. [Google Scholar] [CrossRef]
- Fu, Z.F.; Jackson, A.C. Neuronal Dysfunction and Death in Rabies Virus Infection. J. Neurovirol. 2005, 11, 101–106. [Google Scholar] [CrossRef]
- Kanda, S.; Bishop, J.F.; Eglitis, M.A.; Yang, Y.; Mouradian, M.M. Enhanced Vulnerability to Oxidative Stress by Alpha-Synuclein Mutations and C-Terminal Truncation. Neuroscience 2000, 97, 279–284. [Google Scholar] [CrossRef]
- Massey, A.R.; Monogue, B.; Chen, Y.; Lesteberg, K.; Johnson, M.E.; Bergkvist, L.; Steiner, J.A.; Ma, J.; Mahalingam, R.; Kleinschmidt-Demasters, B.K.; et al. Alpha-Synuclein Expression Supports Interferon Stimulated Gene Expression in Neurons. bioRxiv 2020. [Google Scholar] [CrossRef]
- Beatman, E.L.; Massey, A.; Shives, K.D.; Burrack, K.S.; Chamanian, M.; Morrison, T.E.; Beckham, J.D. Alpha-Synuclein Expression Restricts RNA Viral Infections in the Brain. J. Virol. 2015, 90, 2767–2782. [Google Scholar] [CrossRef]
- Momose, F.; Naito, T.; Yano, K.; Sugimoto, S.; Morikawa, Y.; Nagata, K. Identification of Hsp90 as a Stimulatory Host Factor Involved in Influenza Virus RNA Synthesis. J. Biol. Chem. 2002, 277, 45306–45314. [Google Scholar] [CrossRef]
- Connor, J.H.; McKenzie, M.O.; Parks, G.D.; Lyles, D.S. Antiviral Activity and RNA Polymerase Degradation Following Hsp90 Inhibition in a Range of Negative Strand Viruses. Virology 2007, 362, 109–119. [Google Scholar] [CrossRef]
- Xu, Y.; Liu, F.; Liu, J.; Wang, D.; Yan, Y.; Ji, S.; Zan, J.; Zhou, J. The Co-Chaperone Cdc37 Regulates the Rabies Virus Phosphoprotein Stability by Targeting to Hsp90AA1 Machinery. Sci. Rep. 2016, 6, 27123. [Google Scholar] [CrossRef]
- Sagara, J.; Kawai, A. Identification of Heat Shock Protein 70 in the Rabies Virion. Virology 1992, 190, 845–848. [Google Scholar] [CrossRef]
- Lahaye, X.; Vidy, A.; Pomier, C.; Obiang, L.; Harper, F.; Gaudin, Y.; Blondel, D. Functional Characterization of Negri Bodies (NBs) in Rabies Virus-Infected Cells: Evidence That NBs Are Sites of Viral Transcription and Replication. J. Virol. 2009, 83, 7948–7958. [Google Scholar] [CrossRef] [PubMed]
- Ungewickell, E. The 70-Kd Mammalian Heat Shock Proteins Are Structurally and Functionally Related to the Uncoating Protein That Releases Clathrin Triskelia from Coated Vesicles. EMBO J. 1985, 4, 3385–3391. [Google Scholar] [CrossRef]
- Ungewickell, E.; Ungewickell, H.; Holstein, S.E.; Lindner, R.; Prasad, K.; Barouch, W.; Martin, B.; Greene, L.E.; Eisenberg, E. Role of Auxilin in Uncoating Clathrin-Coated Vesicles. Nature 1995, 378, 632–635. [Google Scholar] [CrossRef] [PubMed]
- Beckmann, R.P.; Mizzen, L.E.; Welch, W.J. Interaction of Hsp 70 with Newly Synthesized Proteins: Implications for Protein Folding and Assembly. Science 1990, 248, 850–854. [Google Scholar] [CrossRef]
- Bercovich, B.; Stancovski, I.; Mayer, A.; Blumenfeld, N.; Laszlo, A.; Schwartz, A.L.; Ciechanover, A. Ubiquitin-Dependent Degradation of Certain Protein Substrates In Vitro Requires the Molecular Chaperone Hsc70*. J. Biol. Chem. 1997, 272, 9002–9010. [Google Scholar] [CrossRef] [PubMed]
- Meacham, G.C.; Patterson, C.; Zhang, W.; Younger, J.M.; Cyr, D.M. The Hsc70 Co-Chaperone CHIP Targets Immature CFTR for Proteasomal Degradation. Nat. Cell Biol. 2001, 3, 100–105. [Google Scholar] [CrossRef] [PubMed]
- Agarraberes, F.A.; Dice, J.F. A Molecular Chaperone Complex at the Lysosomal Membrane Is Required for Protein Translocation. J. Cell Sci. 2001, 114, 2491–2499. [Google Scholar] [CrossRef]
- Hayashi, Y.; Horie, M.; Daito, T.; Honda, T.; Ikuta, K.; Tomonaga, K. Heat Shock Cognate Protein 70 Controls Borna Disease Virus Replication via Interaction with the Viral Non-Structural Protein X. Microbes Infect. 2009, 11, 394–402. [Google Scholar] [CrossRef]
- Saphire, A.C.; Guan, T.; Schirmer, E.C.; Nemerow, G.R.; Gerace, L. Nuclear Import of Adenovirus DNA In Vitro Involves the Nuclear Protein Import Pathway and Hsc70. J. Biol. Chem. 2000, 275, 4298–4304. [Google Scholar] [CrossRef]
- Zhu, P.; Lv, C.; Fang, C.; Peng, X.; Sheng, H.; Xiao, P.; Kumar Ojha, N.; Yan, Y.; Liao, M.; Zhou, J. Heat Shock Protein Member 8 Is an Attachment Factor for Infectious Bronchitis Virus. Front. Microbiol. 2020, 11, 1630. [Google Scholar] [CrossRef]
- Patro, R.; Duggal, G.; Love, M.I.; Irizarry, R.A.; Kingsford, C. Salmon Provides Fast and Bias-Aware Quantification of Transcript Expression. Nat. Methods 2017, 14, 417–419. [Google Scholar] [CrossRef]
- Soneson, C.; Love, M.I.; Robinson, M.D. Differential Analyses for RNA-Seq: Transcript-Level Estimates Improve Gene-Level Inferences. F1000Res 2015, 4, 1521. [Google Scholar] [CrossRef]
- Love, M.I.; Huber, W.; Anders, S. Moderated Estimation of Fold Change and Dispersion for RNA-Seq Data with DESeq2. Genome Biol. 2014, 15, 550. [Google Scholar] [CrossRef]
- Livak, K.J.; Schmittgen, T.D. Analysis of Relative Gene Expression Data Using Real-Time Quantitative PCR and the 2−ΔΔCT Method. Methods 2001, 25, 402–408. [Google Scholar] [CrossRef]
- Reed, L.J.; Muench, H. A Simple Method of Estimating Fifty Per Cent Endpoints. Am. J. Epidemiol. 1938, 27, 493–497. [Google Scholar] [CrossRef]
- Lowry, O.H.; Rosebrough, N.J.; Farr, A.L.; Randall, R.J. Protein Measurement with the Folin Phenol Reagent. J. Biol. Chem. 1951, 193, 265–275. [Google Scholar] [CrossRef]
- Sturn, A.; Quackenbush, J.; Trajanoski, Z. Genesis: Cluster Analysis of Microarray Data. Bioinformatics 2002, 18, 207–208. [Google Scholar] [CrossRef] [PubMed]
- Wang, J.; Duncan, D.; Shi, Z.; Zhang, B. WEB-Based GEne SeT AnaLysis Toolkit (WebGestalt): Update 2013. Nucleic Acids Res. 2013, 41, W77–W83. [Google Scholar] [CrossRef]
- Howe, K.L.; Achuthan, P.; Allen, J.; Allen, J.; Alvarez-Jarreta, J.; Amode, M.R.; Armean, I.M.; Azov, A.G.; Bennett, R.; Bhai, J.; et al. Ensembl 2021. Nucleic Acids Res. 2021, 49, D884–D891. [Google Scholar] [CrossRef]









| Reported Protein in RABV-Infected Brain Samples | Relevant Proteins Found in RABV-Infected hiPSC-Derived Neurons | ||||||||
|---|---|---|---|---|---|---|---|---|---|
| Protein | Protein Change (Reference) | Sample | Gene Symbol | UniProt ID | GO:ID—Term Name | Protein Change | |||
| 8 h | 24 h | 48 h | 72 h | ||||||
| Na+/K+ ATPase | Upregulation [34] | SHBRV-infected mouse brain | ATP1A1 (ATPase Na+/K+ Transporting Sub-unit Alpha 1) | P05023 | GO:0010644—cell communication by electrical coupling GO:0090662—ATP hydrolysis coupled transmembrane transport GO:0043209—myelin sheath | −0.03 | −3.09 | −1.55 | 0.30 |
| ATP1A2 (ATPase Na+/K+ Transporting Sub-unit Alpha 2) | P50993 | 1.12 | 1.55 | 0.85 | 0.53 | ||||
| Tubulin alpha-1C chain | Downregulation [35] | Human brain tissue infected by street rabies virus CVS-infected mouse brain | TUBA1C | Q9BQE3 | GO:0006184—GTP catabolic process GO:0030705—cytoskeleton-dependent intracellular transport GO:0006457—protein folding | 0.55 | −1.07 | −1.58 | −2.65 |
| Alpha enolase | Upregulation [26] | Human brain tissue infected by street rabies virus | ENO1 | A0A2R8 Y879 | GO:0006096—glycolytic process GO:0045296—cadherin binding | −1.54 | 0.001 | −0.75 | 1.31 |
| Alpha synuclein | Downregulation [35] | SRV-infected mouse brain | SNCA | P37840 | GO:0071867—response to monoamine GO:0030133—transport vesicle GO:0071872—cellular response to epinephrine stimulus GO:0034599—cellular response to oxidative stress | −1.17 | −1.54 | −1.08 | 1.26 |
| Upregulation [25] | Street rabies virus-infected mouse hippocampal synaptosomes | ||||||||
| GO: ID | Term Name | Gene Symbol | UniProt ID | Protein Change | |||
|---|---|---|---|---|---|---|---|
| 8 h | 24 h | 48 h | 72 h | ||||
| Synaptic transmission | |||||||
| GO:0007268 | chemical synaptic transmission | HTR5A | P47898 | 1.25 | 0.09 | −0.26 | −0.04 |
| SV2C | Q496J9 | −5.21 | 0.44 | −0.32 | −1.12 | ||
| HTR7 | P34969 | −2.80 | −0.61 | 1.88 | −2.36 | ||
| MYCBPAP | Q8TBZ2 | −1.33 | 0.10 | −0.46 | −0.41 | ||
| P2RX3 | P56373 | −0.58 | −0.51 | −3.41 | −0.26 | ||
| SNCA | P37840 | −1.17 | −1.54 | −1.09 | 1.26 | ||
| HAP1 | P54257 | −0.72 | 1.03 | −1.39 | 1.32 | ||
| KCNK3 | O14649 | 1.10 | −0.48 | 0.58 | −0.50 | ||
| CEP89 | Q96ST8 | −0.84 | −0.66 | −0.41 | −1.02 | ||
| SDCBP | O00560 | −2.85 | 0.31 | 0.29 | −3.48 | ||
| APBA1 | Q02410 | 0.27 | 1.05 | 0.37 | −1.73 | ||
| GO:0007274 | neuromuscular synaptic transmission | P2RX3 | P56373 | −0.58 | −0.51 | −3.41 | −0.26 |
| ADARB1 | P78563 | −1.31 | −1.32 | −3.11 | −1.48 | ||
| GO:0007271 | synaptic transmission, cholinergic | ADORA2A | P29274 | 1.24 | 0.71 | −3.92 | 1.95 |
| GO:0035249 | synaptic transmission, glutamatergic | ADORA2A | P29274 | 1.24 | 0.71 | −3.92 | 1.95 |
| GO:0032230 | positive regulation of synaptic transmission, GABAergic | HAP1 | P54257 | −0.72 | 1.03 | −1.39 | 1.32 |
| GO:0051966 | regulation of synaptic transmission, glutamatergic | ATP1A2 | P50993 | 1.13 | 1.56 | 0.86 | 0.54 |
| LRRK2 | Q5S007 | −0.59 | 1.51 | 0.74 | 1.14 | ||
| Synaptic vesicle | |||||||
| GO:0016079 | synaptic vesicle exocytosis | PCLO | Q9Y6V0 | 0.64 | 1.27 | −0.46 | 0.51 |
| SNCA | P37840 | −1.17 | −1.54 | −1.09 | 1.26 | ||
| GO:0016189 | synaptic vesicle to endosome fusion | EEA1 | Q15075 | −0.64 | −0.15 | −1.53 | −1.51 |
| GO:0036465 | synaptic vesicle recycling | PLD2 | O14939 | −0.14 | 1.55 | −0.08 | 1.21 |
| STON2 | Q8WXE9 | −0.12 | 1.21 | 2.47 | 0.17 | ||
| GO:0048488 | synaptic vesicle endocytosis | KIAA1109 | Q2LD37 | −0.64 | −0.15 | −1.53 | −1.51 |
| SNCA | P37840 | −1.17 | −1.54 | −1.09 | 1.26 | ||
| STON2 | Q8WXE9 | −0.12 | 1.21 | 2.47 | 0.17 | ||
| GO:1900242 | regulation of synaptic vesicle endocytosis | PACSIN1 | Q9BY11 | −1.15 | 1.61 | −0.24 | 0.71 |
| LRRK2 | Q5S007 | −0.59 | 1.51 | 0.74 | 1.14 | ||
| GO:2000300 | regulation of synaptic vesicle exocytosis | ADORA2A | P29274 | 1.24 | 0.71 | −3.92 | 1.95 |
| LRRK2 | Q5S007 | −0.59 | 1.51 | 0.74 | 1.14 | ||
| APBA1 | Q02410 | 0.27 | 1.05 | 0.37 | −1.73 | ||
| GRIN3A | Q8TCU5 | 1.15 | 1.87 | 1.34 | −0.28 | ||
| GO:2000807 | regulation of synaptic vesicle clustering | PCDH17 | O14917 | 1.00 | 0.00 | −2.35 | −2.95 |
| Synaptic potential | |||||||
| GO:0060079 | excitatory postsynaptic potential | P2RX3 | P56373 | −0.58 | −0.51 | −3.41 | −0.26 |
| ADORA2A | P29274 | 1.24 | 0.71 | −3.92 | 1.95 | ||
| TRPV1 | Q8NER1 | −1.38 | 0.22 | −1.57 | 2.28 | ||
| LRRK2 | Q5S007 | −0.59 | 1.51 | 0.74 | 1.14 | ||
| GO:0090394 | negative regulation of excitatory postsynaptic potential | LRRK2 | Q5S007 | −0.59 | 1.51 | 0.74 | 1.14 |
| GO:0060078 | regulation of postsynaptic membrane potential | GRIN3A | Q8TCU5 | 1.15 | 1.87 | 1.34 | −0.28 |
| Presynapse | |||||||
| GO:1905606 | regulation of presynapse assembly | SNCA | P37840 | −1.17 | −1.54 | −1.09 | 1.26 |
| GO:0099509 | regulation of presynaptic cytosolic calcium ion concentration | TSPOAP1 | O95153 | −1.65 | −1.58 | 1.24 | −0.86 |
| GO:1904071 | presynaptic active zone assembly | PCLO | Q9Y6V0 | 0.64 | 1.27 | −0.46 | 0.51 |
| PCDH17 | O14917 | 1.00 | 0.00 | −2.35 | −2.95 | ||
| Glutamatergic synapse | |||||||
| GO:0098978 | glutamatergic synapse | HSPA8 | P11142 | −0.83 | 1.15 | −1.46 | −2.15 |
| PCLO | Q9Y6V0 | 0.64 | 1.27 | −0.46 | 0.51 | ||
| ADORA2A | P29274 | 1.24 | 0.71 | −3.92 | 1.95 | ||
| LRRK2 | Q5S007 | −0.59 | 1.51 | 0.74 | 1.14 | ||
| RHOA | P61586 | −0.13 | −1.79 | −0.56 | −0.50 | ||
| TSPOAP1 | O95153 | −1.65 | −1.58 | 1.24 | −0.86 | ||
| HIP1 | O00291 | −2.15 | −3.99 | −0.76 | −1.42 | ||
| PCDH17 | O14917 | 1.00 | 0.00 | −2.35 | −2.95 | ||
| APBA1 | Q02410 | 0.27 | 1.05 | 0.37 | −1.73 | ||
| GRIN3A | Q8TCU5 | 1.15 | 1.87 | 1.34 | −0.28 | ||
| SYNGAP1 | Q96PV0 | 0.36 | 1.06 | −0.05 | −2.54 | ||
| Neurotransmitter | |||||||
| GO:0006836 | neurotransmitter transport | SV2C | Q496J9 | −5.21 | 0.44 | −0.32 | −1.12 |
| GO:0098884 | postsynaptic neurotransmitter receptor internalization | MX2 | P20592 | −0.84 | 0.36 | −1.18 | −0.49 |
| GO:0046928 | regulation of neurotransmitter secretion | MCTP1 | Q6DN14 | −0.99 | 1.44 | −1.98 | −0.96 |
| GO:0007269 | neurotransmitter secretion | HSPA8 | P11142 | −0.83 | 1.15 | −1.46 | −2.15 |
| TSPOAP1 | O95153 | −1.65 | −1.58 | 1.24 | −0.86 | ||
| APBA1 | Q02410 | 0.27 | 1.05 | 0.37 | −1.73 | ||
| Neuroinflammatory response | |||||||
| GO:0150076 | neuroinflammatory response | IFNG | P01579 | −1.41 | −0.14 | 0.23 | −1.53 |
| GO:ID | Term Name | Gene Symbol | UniProt ID | Protein Change | |||
|---|---|---|---|---|---|---|---|
| 8 h | 24 h | 48 h | 72 h | ||||
| GO:0051087 | chaperone binding | GET4 | Q7L5D6 | −1.31 | 0.22 | −0.68 | 0.79 |
| GO:0051879 | HSP90 protein binding | TSC2 | P49815 | −1.27 | −0.15 | −1.05 | −0.76 |
| GO:0044183 | protein folding chaperone | CCT6A | P40227 | −2.03 | −1.27 | −0.58 | −0.96 |
| GO:0031072 | heat shock protein binding | SSUH2 | Q9Y2M2 | −0.69 | 1.91 | −0.91 | −1.54 |
| GO:0051087 | chaperone binding | HSPA8 | P11142 | −0.83 | 1.15 | −1.46 | −2.15 |
| GO:0044183 | protein folding chaperone | ||||||
| GO:0031072 | heat shock protein binding | ||||||
| GO:0051087 | chaperone binding | ATP1A2 | P50993 | 1.13 | 1.56 | 0.86 | 0.54 |
| GO:0030544 | HSP70 protein binding | SNCA | P37840 | −1.17 | −1.54 | −1.09 | 1.26 |
| GO:0044183 | protein folding chaperone | CCT6B | Q92526 | 0.31 | −1.41 | −1.34 | 0.32 |
| GO:0051879 | HSP90 protein binding | NR3C1 | P04150 | 0.23 | −1.23 | 1.20 | 0.01 |
| GO:0051087 | chaperone binding | ATP1A1 | P05023 | −0.03 | −3.09 | −1.55 | 0.32 |
| GO:0030544 | HSP70 protein binding | ERN1 | O75460 | −2.45 | 0.65 | 2.16 | 0.44 |
| GO:0051879 | HSP90 protein binding | ||||||
| GO:0051087 | chaperone binding | LRP2 | P98164 | −0.07 | −0.20 | −0.39 | −1.27 |
| GO:0051087 | chaperone binding | VWF | P04275 | 0.99 | 0.68 | 0.58 | 1.39 |
| GO:0051879 | HSP90 protein binding | EIF2AK3 | Q9NZJ5 | 0.75 | 0.41 | 0.80 | 2.00 |
| GO:0051879 | HSP90 protein binding | STIP1 | P31948 | 1.28 | 1.94 | 2.09 | 1.85 |
| GO:0030544 | HSP70 protein binding | ||||||
| GO:0051087 | chaperone binding | ||||||
Publisher’s Note: MDPI stays neutral with regard to jurisdictional claims in published maps and institutional affiliations. |
© 2021 by the authors. Licensee MDPI, Basel, Switzerland. This article is an open access article distributed under the terms and conditions of the Creative Commons Attribution (CC BY) license (https://creativecommons.org/licenses/by/4.0/).
Share and Cite
Chailangkarn, T.; Tanwattana, N.; Jaemthaworn, T.; Sriswasdi, S.; Wanasen, N.; Tangphatsornruang, S.; Leetanasaksakul, K.; Jantraphakorn, Y.; Nawae, W.; Chankeeree, P.; et al. Establishment of Human-Induced Pluripotent Stem Cell-Derived Neurons—A Promising In Vitro Model for a Molecular Study of Rabies Virus and Host Interaction. Int. J. Mol. Sci. 2021, 22, 11986. https://doi.org/10.3390/ijms222111986
Chailangkarn T, Tanwattana N, Jaemthaworn T, Sriswasdi S, Wanasen N, Tangphatsornruang S, Leetanasaksakul K, Jantraphakorn Y, Nawae W, Chankeeree P, et al. Establishment of Human-Induced Pluripotent Stem Cell-Derived Neurons—A Promising In Vitro Model for a Molecular Study of Rabies Virus and Host Interaction. International Journal of Molecular Sciences. 2021; 22(21):11986. https://doi.org/10.3390/ijms222111986
Chicago/Turabian StyleChailangkarn, Thanathom, Nathiphat Tanwattana, Thanakorn Jaemthaworn, Sira Sriswasdi, Nanchaya Wanasen, Sithichoke Tangphatsornruang, Kantinan Leetanasaksakul, Yuparat Jantraphakorn, Wanapinun Nawae, Penpicha Chankeeree, and et al. 2021. "Establishment of Human-Induced Pluripotent Stem Cell-Derived Neurons—A Promising In Vitro Model for a Molecular Study of Rabies Virus and Host Interaction" International Journal of Molecular Sciences 22, no. 21: 11986. https://doi.org/10.3390/ijms222111986
APA StyleChailangkarn, T., Tanwattana, N., Jaemthaworn, T., Sriswasdi, S., Wanasen, N., Tangphatsornruang, S., Leetanasaksakul, K., Jantraphakorn, Y., Nawae, W., Chankeeree, P., Lekcharoensuk, P., Lumlertdacha, B., & Kaewborisuth, C. (2021). Establishment of Human-Induced Pluripotent Stem Cell-Derived Neurons—A Promising In Vitro Model for a Molecular Study of Rabies Virus and Host Interaction. International Journal of Molecular Sciences, 22(21), 11986. https://doi.org/10.3390/ijms222111986

