Synthesis of Novel 2-Thiouracil-5-Sulfonamide Derivatives as Potent Inducers of Cell Cycle Arrest and CDK2A Inhibition Supported by Molecular Docking
Abstract
1. Introduction
2. Results and Discussion
2.1. Chemistry
2.2. Biological Evaluation of the Cytotoxic Effect of 2-Thiouracils Derivatives
2.3. Inhibitory Activities of the Most Active Cytotoxic Compounds against CDK2 Protein Kinase
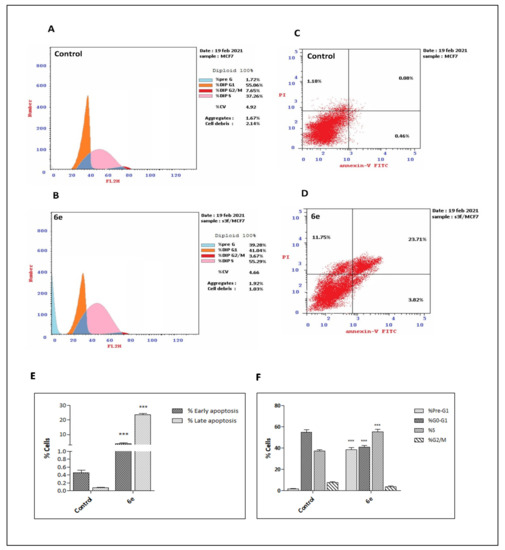
2.4. Cellular Mechanism of Action
2.4.1. Annexin V-FITC/PI Apoptosis Assay
2.4.2. Cell Cycle Arrest
2.5. Expression Levels of Cyclin-Dependent Kinase Inhibitor Proteins p21 and p27
2.6. Molecular Docking against CDK2
3. Materials and Methods
3.1. Chemical Experimental
3.1.1. Synthesis of 6-Methyl-4-Oxo-2-Thioxo-1,2,3,4-Tetrahydropyrimidine-5-Sulfonyl Chloride (2)
3.1.2. General Synthesis of Sulfonylpyrimidine-4-One Derivatives (3–5)
3.1.3. 5-[(6-Methyl-4-Oxo-2-Thioxo-1,2,3,4-Tetrahydropyrimidin-5-Yl)sulfonyl]pyrimidine-2,4,6(1H,3H,5H)-Trione (3)
3.1.4. 5,5-Dimethyl-2-[(6-Methyl-4-Oxo-2-Thioxo-1,2,3,4-Tetrahydropyrimidin-5-Yl)sulfonyl]cyclohexane-1,3-Dione (4)
3.1.5. 6-Methyl-5-(1-Oxo-2,3-Dihydro-1H-Inden-2-Ylsulfonyl)-2-Thioxo-2,3-Dihydropyrimidin-4(1H)-One (5)
3.1.6. General Synthesis of N-Substituted Pyrimidine-5-Sulfonamides (6)
3.1.7. 6-Methyl-4-Oxo-N-Phenyl-2-Thioxo-1,2,3,4-Tetrahydropyrimidine-5-Sulfonamide (6a)
3.1.8. N-(4-Methoxyphenyl)-6-Methyl-4-Oxo-2-Thioxo-1,2,3,4-Tetrahydropyrimidine-5-Sulfon-Amide (6b)
3.1.9. 6-Methyl-4-Oxo-2-Thioxo-N-(P-Tolyl)-1,2,3,4-Tetrahydropyrimidine-5-Sulfonamide (6c)
3.1.10. N-(3-Acetylphenyl)-6-Methyl-4-Oxo-2-Thioxo-1,2,3,4-Tetrahydropyrimidine-5-Sulfonamide (6d)
3.1.11. N-(2,3-Dichlorophenyl)-6-Methyl-4-Oxo-2-Thioxo-1,2,3,4-Tetrahydropyrimidine-5-Sulfonamide (6e)
3.1.12. 6-Methyl-N-(4-Nitrophenyl)-4-Oxo-2-Thioxo-1,2,3,4-Tetrahydropyrimidine-5-Sulfonamide (6f)
3.1.13. N-(4-Bromophenyl)-6-Methyl-4-Oxo-2-Thioxo-1,2,3,4-Tetrahydropyrimidine-5-Sulfonamide (6g)
3.1.14. General Synthesis of N-((Substituted Acryloyl)phenyl) Pyrimidine-5-Sulfonamides (7)
3.1.15. N-(3-(3-(4-Chlorophenyl)acryloyl)phenyl)-6-Methyl-4-Oxo-2-Thioxo-1,2,3,4-Tetrahydro Pyrimidine-5-Sulfonamide (7a)
3.1.16. 6-Methyl-N-(3-(3-(4-Nitrophenyl)acryloyl)phenyl)-4-Oxo-2-Thioxo-1,2,3,4-Tetrahydropyrimidine-5-Sulfonamide (7b)
3.1.17. N-(3-(3-(4-Bromophenyl)acryloyl)phenyl)-6-Methyl-4-Oxo-2-Thioxo-1,2,3,4-Tetrahydro Pyrimidine-5-Sulfonamide (7c)
3.1.18. General Synthesis of Tetrahydropyrimidine-5-Sulfonohydrazide Derivatives (8)
3.1.19. [(6-Methyl-4-Oxo-2-Thioxo-1,2,3,4-Tetrahydropyrimidin-5-Yl) Sulfonylamino] Thiourea (8a)
3.1.20. 6-Methyl-4-Oxo-N′-Phenyl-2-Thioxo-1,2,3,4-Tetrahydropyrimidine-5-Sulfonohydrazide (8b)
3.1.21. N′-(2,4-Dinitrophenyl)-6-Methyl-4-Oxo-2-Thioxo-1,2,3,4-Tetrahydropyrimidine-5-Sulfono Hydrazide (8c)
3.1.22. General Synthesis of N′-Substituted Benzoyl-Pyrimidine-5-Sulfonohydrazides (9)
3.1.23. N′-(4-Chlorobenzoyl)-6-Methyl-4-Oxo-2-Thioxo-1,2,3,4-Tetrahydropyrimidine-5-Sulfono- Hydrazide (9a)
3.1.24. N′-(2-Chlorobenzoyl)-6-Methyl-4-Oxo-2-Thioxo-1,2,3,4-Tetrahydropyrimidine-5-Sulfono-Hydrazide (9b)
3.1.25. N′-(4-Bromobenzoyl)-6-Methyl-4-Oxo-2-Thioxo-1,2,3,4-Tetrahydropyrimidine-5-Sulfono-Hydrazide (9c)
3.2. Biological Evaluation
3.2.1. Cells
3.2.2. In Vitro Cytotoxicity Assessment
3.2.3. In Vitro Inhibitory Screening of Cyclin-Dependent Kinase2 (CDK2)
3.2.4. Apoptosis Assay of Compound 6e Using the Annexin-V-FITC Apoptosis Detection Kit
3.2.5. Cell Cycle Analysis of Compound 6e
3.2.6. Western Blot Analysis for p21 and p27
3.2.7. Data Presentation and Statistical Analysis
3.3. Molecular Docking
4. Conclusions
Supplementary Materials
Author Contributions
Funding
Institutional Review Board Statement
Data Availability Statement
Acknowledgments
Conflicts of Interest
References
- Bray, F.; Ferlay, J.; Soerjomataram, I.; Siegel, R.L.; Torre, L.A.; Jemal, A. Global cancer statistics 2018: GLOBOCAN estimates of incidence and mortality worldwide for 36 cancers in 185 countries. CA Cancer J. Clin. 2018, 68, 394–424. [Google Scholar] [CrossRef] [PubMed]
- Zheng, L.W.; Li, Y.; Ge, D.; Zhao, B.X.; Liu, Y.R.; Lv, H.S.; Ding, J.; Miao, J.Y. Synthesis of novel oxime-containing pyrazole derivatives and discovery of regulators for apoptosis and autophagy in A549 lung cancer cells. Bioorg. Med. Chem. Lett. 2010, 20, 4766–4770. [Google Scholar] [CrossRef]
- Fares, M.; Abou-Seri, S.M.; Abdel-Aziz, H.A.; Abbas, S.E.; Youssef, M.M.; Eladwy, R.A. Synthesis and antitumor activity of pyrido [2,3-d]pyrimidine and pyrido[2,3-d] [1,2,4]triazolo[4,3-a]pyrimidine derivatives that induce apoptosis through G1 cell-cycle arrest. Eur. J. Med. Chem. 2014, 83, 155–166. [Google Scholar] [CrossRef]
- Vekariya, M.K.; Vekariya, R.H.; Brahmkshatriya, P.S.; Shah, N.K. Pyrimidine-based pyrazoles as cyclin-dependent kinase 2 inhibitors: Design, synthesis, and biological evaluation. Chem. Biol. Drug Des. 2018, 92, 1683–1691. [Google Scholar] [CrossRef] [PubMed]
- Anscombe, E.; Meschini, E.; Mora-Vidal, R.; Martin, M.P.; Staunton, D.; Geitmann, M.; Danielson, U.H.; Stanley, W.A.; Wang, L.Z.; Reuillon, T.; et al. Identification and Characterization of an Irreversible Inhibitor of CDK2. Chem. Biol. 2015, 22, 1159–1164. [Google Scholar] [CrossRef] [PubMed]
- Baillache, D.J.; Unciti-Broceta, A. Recent developments in anticancer kinase inhibitors based on the pyrazolo[3,4-d]pyrimidine scaffold. RSC Med. Chem. 2020, 11, 1112–1135. [Google Scholar] [CrossRef] [PubMed]
- Whittaker, S.R.; Barlow, C.; Martin, M.P.; Mancusi, C.; Wagner, S.; Self, A.; Barrie, E.; Te Poele, R.; Sharp, S.; Brown, N.; et al. Molecular profiling and combinatorial activity of CCT068127: A potent CDK2 and CDK9 inhibitor. Mol. Oncol. 2018, 12, 287–304. [Google Scholar] [CrossRef]
- Bauer, M.R.; Joerger, A.C.; Fersht, A.R. 2-Sulfonylpyrimidines: Mild alkylating agents with anticancer activity toward p53-compromised cells. Proc. Natl. Acad. Sci. USA 2016, 113, E5271–E5280. [Google Scholar] [CrossRef]
- Longley, D.B.; Harkin, D.P.; Johnston, P.G. 5-fluorouracil: Mechanisms of action and clinical strategies. Nat. Rev. Cancer 2003, 3, 330–338. [Google Scholar] [CrossRef]
- Kufe, D.W.; Major, P.P.; Egan, E.M.; Loh, E. 5-Fluoro-2′-deoxyuridine incorporation in L1210 DNA. J. Biol. Chem. 1981, 256, 8885–8888. [Google Scholar] [CrossRef]
- Lewin, F.; Skog, S.; Tribukait, B.; Rjngborg, U. Effect of 5-fluorouracil on the cell growth and cell cycle kinetics of a mouse ascites tumor growing in vivo. Acta Oncol. 1987, 26, 125–131. [Google Scholar] [CrossRef] [PubMed]
- Takeda, H.; Haisa, M.; Naomoto, Y.; Kawashima, R.; Satomoto, K.; Yamatuji, T.; Tanaka, N. Effect of 5-fluorouracil on cell cycle regulatory proteins in human colon cancer cell line. Jap. J. Cancer Res. 1999, 90, 677–684. [Google Scholar] [CrossRef]
- Gu, J.; Li, Z.; Zhou, J.; Sun, Z.; Bai, C. Response prediction to oxaliplatin plus 5-fluorouracil chemotherapy in patients with colorectal cancer using a four-protein immunohistochemical model. Oncol. Lett. 2019, 18, 2091–2101. [Google Scholar] [CrossRef] [PubMed]
- Zhang, N.; Yin, Y.; Xu, S.J.; Chen, W.S. 5-Fluorouracil: Mechanisms of resistance and reversal strategies. Molecules 2008, 13, 1551–1569. [Google Scholar] [CrossRef] [PubMed]
- Yata, V.K.; Mahajan, S.; Thapa, A.; Ahmed, S.; Biswas, A.D.; Sanjeev, A.; Mattaparthi, V.S.K. In silico methods reconfirm CDK2 as a potential molecular target of 5-fluorouracil. Indian J. Biochem. Biophys. 2016, 53, 199–205. [Google Scholar]
- Alsfouk, A. Small molecule inhibitors of cyclin-dependent kinase 9 for cancer therapy. J. Enzym. Inhib. Med. Chem. 2021, 36, 693–706. [Google Scholar] [CrossRef] [PubMed]
- Toogood, P.L.; Harvey, P.J.; Repine, J.T.; Sheehan, D.J.; VanderWel, S.N.; Zhou, H.; Keller, P.R.; McNamara, D.J.; Sherry, D.; Zhu, T.; et al. Discovery of a potent and selective inhibitor of cyclin-dependent kinase 4/6. J. Med. Chem. 2005, 48, 2388–2406. [Google Scholar] [CrossRef] [PubMed]
- VanderWel, S.N.; Harvey, P.J.; McNamara, D.J.; Repine, J.T.; Keller, P.R.; Quin, J.; Booth, R.J.; Elliott, W.L.; Dobrusin, E.M.; Fry, D.W.; et al. Pyrido[2,3-d]pyrimidin-7-ones as specific inhibitors of cyclin-dependent kinase 4. J. Med. Chem. 2005, 48, 2371–2387. [Google Scholar] [CrossRef]
- Boschi, D.; Tosco, P.; Chandra, N.; Chaurasia, S.; Fruttero, R.; Griffin, R.; Wang, L.Z.; Gasco, A. 6-Cyclohexylmethoxy-5-(cyano-NNO-azoxy)pyrimidine-4-amine: A new scaffold endowed with potent CDK2 inhibitory activity. Eur. J. Med. Chem. 2013, 68, 333–338. [Google Scholar] [CrossRef] [PubMed]
- Palmer, B.D.; Smaill, J.B.; Rewcastle, G.W.; Dobrusin, E.M.; Kraker, A.; Moore, C.W.; Steinkampf, R.W.; Denny, W.A. Structure–activity relationships for 2-anilino-6-phenylpyrido[2, 3-d]pyrimidin-7(8H)-ones as inhibitors of the cellular checkpoint kinase Wee1. Bioorg. Med. Chem. Lett. 2005, 15, 1931–1935. [Google Scholar] [CrossRef]
- Heidelberger, C.; Chaudhuri, N.K.; Danneberg, P.; Mooren, D.; Griesbach, L.; Duschinsky, R.; Schnitzer, R.J.; Pleven, E.; Scheiner, J. Fluorinated pyrimidines, a new class of tumour-inhibitory compounds. Nature 1957, 179, 663–666. [Google Scholar] [CrossRef]
- DePinto, W.; Chu, X.-J.; Yin, X.; Smith, M.; Packman, K.; Goelzer, P.; Lovey, A.; Chen, Y.; Qian, H.; Hamid, R. In vitro and in vivo activity of R547: A potent and selective cyclin-dependent kinase inhibitor currently in phase I clinical trials. Mol. Cancer Ther. 2006, 5, 2644–2658. [Google Scholar] [CrossRef] [PubMed]
- Xia, P.; Liu, Y.; Chen, J.; Coates, S.; Liu, D.X.; Cheng, Z. Inhibition of cyclin-dependent kinase 2 protects against doxorubicin-induced cardiomyocyte apoptosis and cardiomyopathy. J. Biol. Chem. 2018, 293, 19672–19685. [Google Scholar] [CrossRef] [PubMed]
- Jorda, R.; Paruch, K.; Krystof, V. Cyclin-dependent kinase inhibitors inspired by roscovitine: Purine bioisosteres. Curr. Pharm. Des. 2012, 18, 2974–2980. [Google Scholar] [CrossRef] [PubMed]
- Sridhar, J.; Akula, N.; Pattabiraman, N. Selectivity and potency of cyclin-dependent kinase inhibitors. AAPS J. 2006, 8, E204–E221. [Google Scholar] [CrossRef][Green Version]
- Richardson, C.M.; Nunns, C.L.; Williamson, D.S.; Parratt, M.J.; Dokurno, P.; Howes, R.; Borgognoni, J.; Drysdale, M.J.; Finch, H.; Hubbard, R.E. Discovery of a potent CDK2 inhibitor with a novel binding mode, using virtual screening and initial, structure-guided lead scoping. Bioorg. Med. Chem. Lett. 2007, 17, 3880–3885. [Google Scholar] [CrossRef]
- Zhao, J.; Yin, B.; Sun, H.; Pang, L.; Chen, J. Identifying hot spots of inhibitor-CDK2 bindings by computational alanine scanning. Chem. Phys. Lett. 2020, 747, 137329. [Google Scholar] [CrossRef]
- Hydbring, P.; Malumbres, M.; Sicinski, P. Non-canonical functions of cell cycle cyclins and cyclin-dependent kinases. Nat. Rev. Mol. Cell Biol. 2016, 17, 280–292. [Google Scholar] [CrossRef]
- Chen, G.; Wu, D.I.; Guo, W.; Cao, Y.; Huang, D.; Wang, H.; Wang, T.; Zhang, X.; Chen, H.; Yu, H.; et al. Clinical and immunological features of severe and moderate coronavirus disease 2019. J. Clin. Investig. 2020, 130, 5. [Google Scholar] [CrossRef]
- Ali, G.M.E.; Ibrahim, D.A.; Elmetwali, A.M.; Ismail, N.S.M. Design, synthesis and biological evaluation of certain CDK2 inhibitors based on pyrazole and pyrazolo[1,5-a] pyrimidine scaffold with apoptotic activity. Bioorg. Chem. 2019, 86, 1–14. [Google Scholar] [CrossRef]
- Law, M.E.; Corsino, P.E.; Narayan, S.; Law, B.K. Cyclin-Dependent Kinase Inhibitors as Anticancer Therapeutics. Mol. Pharmacol. 2015, 88, 846–852. [Google Scholar] [CrossRef]
- Malumbres, M.; Barbacid, M. Cell cycle, CDKs and cancer: A changing paradigm. Nat. Rev. Cancer 2009, 9, 153–166. [Google Scholar] [CrossRef]
- Malumbres, M. Cyclin-dependent kinases. Genome Biol. 2014, 15, 122. [Google Scholar] [CrossRef] [PubMed]
- Otto, T.; Sicinski, P. Cell cycle proteins as promising targets in cancer therapy. Nat. Rev. Cancer 2017, 17, 93–115. [Google Scholar] [CrossRef] [PubMed]
- Tutone, M.; Almerico, A.M. Recent advances on CDK inhibitors: An insight by means of in silico methods. Eur. J. Med. Chem. 2017, 142, 300–315. [Google Scholar] [CrossRef] [PubMed]
- Madia, V.N.; Nicolai, A.; Messore, A.; De Leo, A.; Ialongo, D.; Tudino, V.; Saccoliti, F.; De Vita, D.; Scipione, L.; Artico, M.; et al. Design, Synthesis and Biological Evaluation of New Pyrimidine Derivatives as Anticancer Agents. Molecules 2021, 26, 771. [Google Scholar] [CrossRef] [PubMed]
- Jansa, J.; Jorda, R.; Skerlova, J.; Pachl, P.; Perina, M.; Reznickova, E.; Heger, T.; Gucky, T.; Rezacova, P.; Lycka, A.; et al. Imidazo[1,2-c]pyrimidin-5(6H)-one inhibitors of CDK2: Synthesis, kinase inhibition and co-crystal structure. Eur. J. Med. Chem. 2021, 216, 113309. [Google Scholar] [CrossRef] [PubMed]
- Hassan, S.M.; al-Jaf, A.N.A.; Hussien, Y.A.; Awad, S.M.; Hadi, N.R. The potential antiviral activity of a novel pyrimidine derivative against Herpes Simplex Virus type-1 (HSV-1). Rev. Pharm. 2020, 11, 795–806. [Google Scholar]
- Walker, R.T.; Jones, A.S.; Rahim, S.G.; Serafinowski, P.; De Clercq, E. The synthesis and properties of some 5-substituted uracil derivatives. Nucleic Acids Symp. Ser. 1981, 21–24. [Google Scholar]
- Cremlyn, R.J.; Frearson, M.J.; Graham, S. The synthesis and chlorosulfonation of some diarylidene and heteroarylidene ketones with varying alicyclic ring size. Phosphorus Sulfur Silicon Relat. Elem. 1995, 107, 205–217. [Google Scholar] [CrossRef]
- Sharma, V.; Chitranshi, N.; Agarwal, A.K. Significance and biological importance of pyrimidine in the microbial world. Int. J. Med. Chem. 2014, 2014, 202784. [Google Scholar] [CrossRef] [PubMed]
- Eweas, A.F.; Abdallah, Q.M.; Hassan, E.S. Design, synthesis, molecular docking of new thiopyrimidine-5-carbonitrile derivatives and their cytotoxic activity against HepG2 cell line. J. Appl. Pharm. Sci. 2014, 4, 102–111. [Google Scholar]
- Wang, Y.-G.; Barnes, E.C. O-Regioselective Synthesis with the Silver Salt Method. ACS Omega 2018, 3, 4557–4572. [Google Scholar] [CrossRef] [PubMed]
- Arias, J.L. Novel strategies to improve the anticancer action of 5-fluorouracil by using drug delivery systems. Molecules 2008, 13, 2340–2369. [Google Scholar] [CrossRef] [PubMed]
- Gillis, E.P.; Eastman, K.J.; Hill, M.D.; Donnelly, D.J.; Meanwell, N.A. Applications of fluorine in medicinal chemistry. J. Med. Chem. 2015, 58, 8315–8359. [Google Scholar] [CrossRef] [PubMed]
- Maybaum, J.; Ullman, B.; Mandel, H.G.; Day, J.L.; Sadee, W. Regulation of RNA-and DNA-directed actions of 5-fluoropyrimidines in mouse T-lymphoma (S-49) cells. Cancer Res. 1980, 40, 4209–4215. [Google Scholar] [PubMed]
- Hübbers, A.; Hennings, J.; Lambertz, D.; Haas, U.; Trautwein, C.; Nevzorova, Y.A.; Sonntag, R.; Liedtke, C. Pharmacological Inhibition of Cyclin-Dependent Kinases Triggers Anti-Fibrotic Effects in Hepatic Stellate Cells In Vitro. Int. J. Mol. Sci. 2020, 21, 3267. [Google Scholar] [CrossRef] [PubMed]
- Schloer, S.; Pajonczyk, D.; Rescher, U. Annexins in Translational Research: Hidden Treasures to Be Found. Int. J. Mol. Sci. 2018, 19, 1781. [Google Scholar] [CrossRef]
- Rieger, A.M.; Nelson, K.L.; Konowalchuk, J.D.; Barreda, D.R. Modified annexin V/propidium iodide apoptosis assay for accurate assessment of cell death. J. Vis. Exp. 2011, 50, e2597. [Google Scholar] [CrossRef]
- Crowley, L.C.; Marfell, B.J.; Scott, A.P.; Waterhouse, N.J. Quantitation of apoptosis and necrosis by annexin V binding, propidium iodide uptake, and flow cytometry. Cold Spring Harb. Protoc. 2016, 2016, 953–957. [Google Scholar] [CrossRef] [PubMed]
- Wlodkowic, D.; Telford, W.; Skommer, J.; Darzynkiewicz, Z. Apoptosis and beyond: Cytometry in studies of programmed cell death. Methods Cell Biol. 2011, 103, 55–98. [Google Scholar] [CrossRef] [PubMed]
- Visconti, R.; Della Monica, R.; Grieco, D. Cell cycle checkpoint in cancer: A therapeutically targetable double-edged sword. J. Exp. Clin. Cancer Res. 2016, 35, 153. [Google Scholar] [CrossRef] [PubMed]
- Gartel, A.L.; Radhakrishnan, S.K. Lost in transcription: p21 repression, mechanisms, and consequences. Cancer Res. 2005, 65, 3980–3985. [Google Scholar] [CrossRef] [PubMed]
- Chiarle, R.; Pagano, M.; Inghirami, G. The cyclin dependent kinase inhibitor p27 and its prognostic role in breast cancer. Breast Cancer Res. 2001, 3, 91–94. [Google Scholar] [CrossRef] [PubMed]
- Sluyser, M. Application of Apoptosis to Cancer Treatment; Springer Science & Business Media: Berlin/Heidelberg, Germany, 2005. [Google Scholar]
- He, G.; Kuang, J.; Huang, Z.; Koomen, J.; Kobayashi, R.; Khokhar, A.R.; Siddik, Z.H. Upregulation of p27 and its inhibition of CDK2/cyclin E activity following DNA damage by a novel platinum agent are dependent on the expression of p21. Br. J. Cancer 2006, 95, 1514–1524. [Google Scholar] [CrossRef]
- Li, Y.; Gao, W.; Li, F.; Wang, J.; Zhang, J.; Yang, Y.; Zhang, S.; Yang, L. An in silico exploration of the interaction mechanism of pyrazolo [1, 5-a] pyrimidine type CDK2 inhibitors. Mol. Biosyst. 2013, 9, 2266–2281. [Google Scholar] [CrossRef]
- Chen, H.; Van Duyne, R.; Zhang, N.; Kashanchi, F.; Zeng, C. A novel binding pocket of cyclin-dependent kinase 2. Proteins Struct. Funct. Bioinform. 2009, 74, 122–132. [Google Scholar] [CrossRef]
- Li, Y.; Zhang, J.; Gao, W.; Zhang, L.; Pan, Y.; Zhang, S.; Wang, Y. Insights on structural characteristics and ligand binding mechanisms of CDK2. Int. J. Mol. Sci. 2015, 16, 9314–9340. [Google Scholar] [CrossRef]
- Liang, J.-W.; Wang, M.-Y.; Wang, S.; Li, S.-L.; Li, W.-Q.; Meng, F.-H. Identification of novel CDK2 inhibitors by a multistage virtual screening method based on SVM, pharmacophore and docking model. J. Enzyme Inhib. Med. Chem. 2020, 35, 235–244. [Google Scholar] [CrossRef] [PubMed]
- Fathalla, A.; Zaghary, W.A.; Radwan, H.H.; Awad, S.M.; Mohamed, M.S. Synthesis of new 2-thiouracil-5-sulfonamide derivatives with biological activity. Arch. Pharm. Res. 2002, 25, 258–269. [Google Scholar] [CrossRef]
- Shen, L.; Hu, J.; Wang, H.; Wang, A.; Lai, Y.; Kang, Y. Synthesis and biological evaluation of novel uracil and 5-fluorouracil-1-yl acetic acid-colchicine conjugate. Chem. Res. Chin. Univ. 2015, 31, 367–371. [Google Scholar] [CrossRef]
- Guan, X.W.; Xu, X.H.; Feng, S.L.; Tang, Z.B.; Chen, S.W.; Hui, L. Synthesis of hybrid 4-deoxypodophyllotoxin-5-fluorouracil compounds that inhibit cellular migration and induce cell cycle arrest. Bioorg. Med. Chem. Lett. 2016, 26, 1561–1566. [Google Scholar] [CrossRef]
- Radwan, A.A.; Alanazi, F.K. Design and synthesis of new cholesterol-conjugated 5-Fluorouracil: A novel potential delivery system for cancer treatment. Molecules 2014, 19, 13177–13187. [Google Scholar] [CrossRef]
- Hassan, G.S.; Kadry, H.H.; Abou-Seri, S.M.; Ali, M.M.; Mahmoud, A.E. Synthesis and in vitro cytotoxic activity of novel pyrazolo[3,4-d]pyrimidines and related pyrazole hydrazones toward breast adenocarcinoma MCF-7 cell line. Bioorg. Med. Chem. 2011, 19, 6808–6817. [Google Scholar] [CrossRef] [PubMed]
- Zheng, L.W.; Wu, L.L.; Zhao, B.X.; Dong, W.L.; Miao, J.Y. Synthesis of novel substituted pyrazole-5-carbohydrazide hydrazone derivatives and discovery of a potent apoptosis inducer in A549 lung cancer cells. Bioorg. Med. Chem. 2009, 17, 1957–1962. [Google Scholar] [CrossRef] [PubMed]
- Hafez, H.N.; El-Gazzar, A.R. Synthesis and antitumor activity of substituted triazolo[4,3-a]pyrimidin-6-sulfonamide with an incorporated thiazolidinone moiety. Bioorg. Med. Chem. Lett. 2009, 19, 4143–4147. [Google Scholar] [CrossRef] [PubMed]
- Badisa, R.; Ayuk-Takem, L.; Ikediobi, C.; Walker, E. Selective anticancer activity of pure licamichauxiioic-B acid in cultured cell lines. Pharm. Biol. 2006, 44, 141–145. [Google Scholar] [CrossRef]
- Asghar, U.; Witkiewicz, A.K.; Turner, N.C.; Knudsen, E.S. The history and future of targeting cyclin-dependent kinases in cancer therapy. Nat. Rev. Drug Discov. 2015, 14, 130–146. [Google Scholar] [CrossRef] [PubMed]
- Pollet, M.; Shaik, S.; Mescher, M.; Frauenstein, K.; Tigges, J.; Braun, S.A.; Sondenheimer, K.; Kaveh, M.; Bruhs, A.; Meller, S.; et al. The AHR represses nucleotide excision repair and apoptosis and contributes to UV-induced skin carcinogenesis. Cell Death Differ. 2018, 25, 1823–1836. [Google Scholar] [CrossRef] [PubMed]
- Abaza, M.S.; Bahman, A.M.; Al-Attiyah, R.J. Valproic acid, an anti-epileptic drug and a histone deacetylase inhibitor, in combination with proteasome inhibitors exerts antiproliferative, pro-apoptotic and chemosensitizing effects in human colorectal cancer cells: Underlying molecular mechanisms. Int. J. Mol. Med. 2014, 34, 513–532. [Google Scholar] [CrossRef] [PubMed]
- Abd El-Hameed, R.H.; Sayed, A.I. Synthesis of novel pyrrolopyrimidine derivatives as CDK2 inhibitors. Pharmacophore 2018, 9, 29–94. [Google Scholar]
- Zander, U.; Hoffmann, G.; Cornaciu, I.; Marquette, J.P.; Papp, G.; Landret, C.; Seroul, G.; Sinoir, J.; Rower, M.; Felisaz, F.; et al. Automated harvesting and processing of protein crystals through laser photoablation. Acta Crystallogr. D Struct. Biol. 2016, 72, 454–466. [Google Scholar] [CrossRef] [PubMed]










| Compound | IC50 (μM) | |||
|---|---|---|---|---|
| A-2780 | HT-29 | MCF-7 | HepG2 | |
| 2 | 21.35 ± 2.51 | 18.03 ± 1.04 | 16.53 ± 1.40 | 16.99 ± 0.93 |
| 3 | NA | 13.00 ± 2.00 | 14.92 ± 2.89 | NA |
| 4 | NA | 14.20 ± 2.85 | 10.83 ± 1.60 | NA |
| 5 | NA | 11.71 ± 1.96 | 17.33 ± 2.35 | NA |
| 6a | 17.72 ± 2.18 | 11.33 ± 2.08 | 16.75 ± 2.11 | 15.64 ± 1.52 |
| 6b | 2.56 ± 0.45 | 5.10 ± 1.32 | 2.29 ± 0.63 | 2.23 ± 0.55 |
| 6c | 14.03 ± 1.05 | 5.46 ± 1.66 | 6.36 ± 1.20 | 6.71 ± 0.99 |
| 6d | 11.67 ± 1.99 | 6.13 ± 0.53 | 2.30 ± 0.62 | 5.24 ± 1.05 |
| 6e | 2.52 ± 0.47 | 1.75 ± 0.40 | 1.67 ± 0.31 | 2.02 ± 0.85 |
| 6f | 10.16 ± 0.97 | 6.40 ± 1.24 | 2.34 ± 0.61 | 6.10 ± 0.48 |
| 6g | 1.62 ± 0.35 | 5.05 ± 0.83 | 7.31 ± 1.21 | 2.47 ± 0.51 |
| 7a | 12.47 ± 2.10 | 4.20 ± 0.88 | 6.90 ± 1.33 | 10.91 ± 1.72 |
| 7b | 11.07 ± 1.41 | 2.84 ± 0.78 | 6.11 ± 0.50 | 12.42 ± 1.82 |
| 7c | 6.10 ± 0.54 | 8.14 ± 1.95 | 11.65 ± 2.07 | 8.25 ± 0.68 |
| 8a | 16.83 ± 1.82 | 8.02 ± 1.99 | 13.31 ± 3.00 | 17.98 ± 1.95 |
| 8b | 16.39 ± 1.55 | 8.16 ± 2.07 | 9.89 ± 1.80 | 13.06 ± 2.04 |
| 8c | 8.57 ± 1.79 | 10.11 ± 1.54 | 5.54 ± 1.58 | 14.76 ± 1.45 |
| 9a | 11.87 ± 3.47 | 6.64 ± 1.19 | 10.78 ± 1.53 | 10.99 ± 1.23 |
| 9b | 7.95 ± 1.75 | 10.62 ± 1.25 | 13.58 ± 2.65 | 13.29 ± 1.50 |
| 9c | 8.16 ± 2.07 | 6.99 ± 1.35 | 11.88 ± 2.00 | 9.44 ± 1.03 |
| 5-FU | 3.92 ± 1.00 | 4.69 ± 1.13 | 5.15 ± 1.14 | 38.44 ± 2.40 |
| Compound | IC50 (μM) WI38 | SI * | |||
|---|---|---|---|---|---|
| A-2780 | HT-29 | MCF-7 | HepG2 | ||
| 6b | 71.66 ± 2.00 | 28.00 | 14.05 | 31.29 | 32.13 |
| 6c | 84.43 ± 1.70 | 6.02 | 15.46 | 13.27 | 12.58 |
| 6d | 74.38 ± 4.74 | 6.37 | 12.13 | 32.33 | 11.08 |
| 6e | 60.21 ± 1.77 | 23.91 | 34.40 | 36.05 | 29.80 |
| 6f | 65.68 ± 2.28 | 6.46 | 10.26 | 28.06 | 10.76 |
| 6g | 70.61 ± 2.14 | 43.58 | 13.98 | 9.65 | 38.58 |
| 7a | 83.08 ± 2.00 | 6.66 | 19.78 | 12.04 | 7.61 |
| 7b | 79.92 ± 2.56 | 7.22 | 28.14 | 13.08 | 6.43 |
| 7c | 62.72 ± 1.93 | 10.28 | 7.71 | 5.38 | 7.60 |
| Compound | CDK2 Protein Kinase (IC50 in µM) |
|---|---|
| 6b | 0.447 ± 0.031 |
| 6d | 0.567 ± 0.021 |
| 6f | 0.605± 0.023 |
| 6g | 0.485 ± 0.033 |
| 6e | 0.407 ± 0.021 |
| 7a | 6.410 ± 0.377 |
| 7b | 0.810 ± 0.026 |
| 7c | 8.203 ± 0.486 |
| Roscovitine | 0.259 ± 0.014 |
| Treatment | % Early Apoptosis | % Late Apoptosis | % Necrosis | % Total |
|---|---|---|---|---|
| 6e/A-2780 | 2.38 | 22.02 | 9.41 | 33.81 |
| Control/A-2780 | 0.54 | 0.19 | 0.75 | 1.48 |
| 6e/HT-29 | 1.61 | 26.24 | 14.51 | 42.36 |
| Control/HT-29 | 0.69 | 0.25 | 1.47 | 2.41 |
| 6e/MCF-7 | 3.82 | 23.71 | 11.75 | 39.28 |
| Control/MCF-7 | 0.46 | 0.08 | 1.18 | 1.72 |
| 6e/HepG2 | 0.84 | 18.97 | 8.81 | 28.62 |
| Control/HepG2 | 0.71 | 0.33 | 1.15 | 2.19 |
| Compound | (S) Kcal/mol | RMSD | E Score 1 Kcal/mol | E Score 2 Kcal/mol | Binding Interaction (Receptor-Ligand) |
|---|---|---|---|---|---|
| 6b | −5.82 | 1.62 | −10.30 | −5.82 | Lys33-(S=O) (H-b, 2.87 Ao) Gln131-(C=S), (H-b, 3.62 Ao) Gly13-(pyrimidine) (H-pi, 4.22 Ao) Lys129 (C=S) (H-b, 4.48 Ao) |
| 6d | −5.29 | 1.71 | −10.27 | −5.29 | Lys33-(S=O) (H-b, 2.94 Ao) Phe82-(CH3-C=O) (Pi-H, 4.73 Ao) Gln131-(C=S) (H-b, 3.87 Ao) Gly13-(pyrimidine) (H-Pi, 3.89 Ao) |
| 6e | −5.48 | 1.05 | −9.97 | −5.48 | Lys33-(S=O) (H-b, 2.98 Ao) Gly 13-(Ph) (H-Pi, 4.09 Ao) Lys89-(C=S) (H-b, 4.29 Ao) Asp86-(NH)( H-b, 3.17 Ao) |
| 6f | −5.72 | 1.05 | −10.24 | −5.72 | Lys33-(S=O) (H-b, 3.10 Ao) Gly 13-(Ph) (H-Pi, 3.99 Ao) Lys89-(C=S) (H-b, 3.89 Ao) Asp86-(NH)( H-b, 3.14 Ao) |
| 6g | −6.08 | 1.26 | −9.83 | −6.08 | Lys33-(S=O) (H-b, 3.29 Ao) ILe10-(Ph) (H-Pi, 3.80 Ao) Gln131-(C=S) (H-b, 4.05 Ao) Thr14-(NH)( H-b, 3.21 Ao) |
| 7b | −6.92 | 1.97 | −12.46 | −6.92 | Lys33-(CH-C=O) (H-b, 2.98 Ao) Gln131-(thiouracil C=O) (H-b, 3.35 Ao) |
| TPHP | −4.52 | 1.86 | −9.37 | −4.52 | Lys33-(C=O) (H-b, 2.89 Ao) Leu83-(NH) (H-b, 3.56 Ao) Leu83-(C=O) (H-b, 3.21 Ao) |
| TPHP: 2,4,6-Trioxo-1-phenyl-hexahydropyrimidine-5-carboxamide. E score 1 (London dG) Docking Score (S) | |||||
Publisher’s Note: MDPI stays neutral with regard to jurisdictional claims in published maps and institutional affiliations. |
© 2021 by the authors. Licensee MDPI, Basel, Switzerland. This article is an open access article distributed under the terms and conditions of the Creative Commons Attribution (CC BY) license (https://creativecommons.org/licenses/by/4.0/).
Share and Cite
Fatahala, S.S.; Sayed, A.I.; Mahgoub, S.; Taha, H.; El-Sayed, M.-I.k.; El-Shehry, M.F.; Awad, S.M.; Abd El-Hameed, R.H. Synthesis of Novel 2-Thiouracil-5-Sulfonamide Derivatives as Potent Inducers of Cell Cycle Arrest and CDK2A Inhibition Supported by Molecular Docking. Int. J. Mol. Sci. 2021, 22, 11957. https://doi.org/10.3390/ijms222111957
Fatahala SS, Sayed AI, Mahgoub S, Taha H, El-Sayed M-Ik, El-Shehry MF, Awad SM, Abd El-Hameed RH. Synthesis of Novel 2-Thiouracil-5-Sulfonamide Derivatives as Potent Inducers of Cell Cycle Arrest and CDK2A Inhibition Supported by Molecular Docking. International Journal of Molecular Sciences. 2021; 22(21):11957. https://doi.org/10.3390/ijms222111957
Chicago/Turabian StyleFatahala, Samar S., Amira I. Sayed, Shahenda Mahgoub, Heba Taha, Mohamed-I kotb El-Sayed, Mohamed F. El-Shehry, Samir M. Awad, and Rania H. Abd El-Hameed. 2021. "Synthesis of Novel 2-Thiouracil-5-Sulfonamide Derivatives as Potent Inducers of Cell Cycle Arrest and CDK2A Inhibition Supported by Molecular Docking" International Journal of Molecular Sciences 22, no. 21: 11957. https://doi.org/10.3390/ijms222111957
APA StyleFatahala, S. S., Sayed, A. I., Mahgoub, S., Taha, H., El-Sayed, M.-I. k., El-Shehry, M. F., Awad, S. M., & Abd El-Hameed, R. H. (2021). Synthesis of Novel 2-Thiouracil-5-Sulfonamide Derivatives as Potent Inducers of Cell Cycle Arrest and CDK2A Inhibition Supported by Molecular Docking. International Journal of Molecular Sciences, 22(21), 11957. https://doi.org/10.3390/ijms222111957

