Poly(amidoamine) Dendrimers as Nanocarriers for 5-Fluorouracil: Effectiveness of Complex Formation and Cytotoxicity Studies
Abstract
:1. Introduction
2. Results and Discussion
2.1. Physicochemical Properties
2.2. Effectiveness of Complex Formation
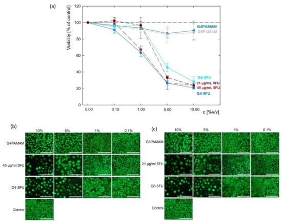
2.3. Cytotoxicity Studies
3. Materials and Methods
3.1. Materials
3.2. Dynamic Light Scattering (DLS)
3.3. Laser Doppler Velocimetry (LDV)
3.4. Preparation of PAMAM–5FU Complexes
3.5. Dialysis of Complexes
3.6. UV-Vis Spectrophotometry
3.7. Quartz Microbalance with Energy Dissipation (QCM-D)
3.8. Nuclear Magnetic Resonance (NMR) Spectroscopy
3.9. Cytotoxicity against L929 Cell Line
3.10. Efficacy of the Systems against Malignant Cells
4. Conclusions
Supplementary Materials
Author Contributions
Funding
Institutional Review Board Statement
Informed Consent Statement
Data Availability Statement
Conflicts of Interest
Abbreviations
| PAMAM dendrimers | poly(amidoamine) dendrimers |
| G4PAMAM | poly(amidoamine) dendrimer of 4th generation |
| G6PAMAM | poly(amidoamine) dendrimers of 6th generation |
| 5FU | 5-Fluorouracil |
| G4PAMAM–5FU | 5-Fluorouracil complex with 4th generation of dendrimer |
| G6PAMAM–5FU | 5-Fluorouracil complex with 6th generation of dendrimer |
| QCM-D | Quartz Crystal Microbalance with Dissipation Monitoring |
| ΓQCM-D | Adsorbed mass measured by Quartz Crystal Microbalance with Dissipation Monitoring |
| h | thickness of the adsorbed layer [nm] |
| NPAMAM | number of adsorbed PAMAM molecules per 1 cm2 |
| N5FU | number of 5FU molecules attached to one dendrimer molecule |
| NPAMAM–5FU | number of adsorbed PAMAM–5FU complex molecules per 1 cm2 |
References
- Sung, H.; Ferlay, J.; Siegel, R.L.; Laversanne, M.; Soerjomataram, I.; Jemal, A.; Bray, F. Global cancer statistics 2020: GLOBOCAN estimates of incidence and mortality worldwide for 36 cancers in 185 countries. CA. Cancer. J. Clin. 2021, 71, 209–249. [Google Scholar] [CrossRef] [PubMed]
- Duro-Castano, A.; Talelli, M.; Rodríguez-Escalona, G.; Vicent, M.J. Smart. Polymeric. Nanocarriers for Drug Delivery, 2nd ed.; Elsevier Ltd.: Amsterdam, The Netherlands, 2019. [Google Scholar] [CrossRef]
- Gopi, S.; Amalraj, A. Effective Drug Delivery System of Biopolymers Based on Nanomaterials and Hydrogels—A Review. Drug. Des. Open. Access. 2016, 5. [Google Scholar] [CrossRef] [Green Version]
- Dang, Y.; Guan, J. Nanoparticle-based drug delivery systems for cancer therapy. Smart Mater. Med. 2020, 1, 10–19. [Google Scholar] [CrossRef]
- Patra, J.K.; Das, G.; Fraceto, L.F.; Campos, E.V.R.; del Pilar Rodriguez-Torres, M.; Acosta-Torres, L.S.; Diaz-Torres, L.A.; Grillo, R.; Swamy, M.K.; Sharma, S.; et al. Nano based drug delivery systems: Recent developments and future prospects 10 Technology 1007 Nanotechnology 03 Chemical Sciences 0306 Physical Chemistry (incl. Structural) 03 Chemical Sciences 0303 Macromolecular and Materials Chemistry 11 Medical and He. J. Nanobiotechnol. 2018, 16, 1–33. [Google Scholar] [CrossRef] [Green Version]
- Sanna, V.; Sechi, M. Therapeutic Potential of Targeted Nanoparticles and Perspective on Nanotherapies. ACS Med. Chem. Lett. 2020, 11, 1069–1073. [Google Scholar] [CrossRef] [PubMed] [Green Version]
- Abedi-Gaballu, F.; Dehghan, G.; Ghaffari, M.; Yekta, R.; Abbaspour-Ravasjani, S.; Baradaran, B.; Dolatabadi, J.E.N.; Hamblin, M.R. PAMAM dendrimers as efficient drug and gene delivery nanosystems for cancer therapy. Appl. Mater. Today 2018, 12, 177–190. [Google Scholar] [CrossRef] [PubMed]
- Chauhan, A.S. Dendrimers for Drug Delivery. Molecules 2018, 23, 938. [Google Scholar] [CrossRef] [Green Version]
- Kesharwani, P.; Jain, K.; Jain, N.K. Dendrimer as nanocarrier for drug delivery. Prog. Polym. Sci. 2014, 39, 268–307. [Google Scholar] [CrossRef]
- Santos, A.; Veiga, F.; Figueiras, A. Dendrimers as pharmaceutical excipients: Synthesis, properties, toxicity and biomedical applications. Materials 2020, 13, 65. [Google Scholar] [CrossRef] [Green Version]
- Noriega-Luna, B.; Godínez, L.A.; Rodríguez, F.J.; Rodríguez, A.; Zaldívar-Lelo de Larrea, G.; Sosa-Ferreyra, C.F.; Mercado-Curiel, R.F.; Manríquez, J.; Bustos, E. Applications of dendrimers in drug delivery agents, diagnosis, therapy, and detection. J. Nanomater. 2014, 2014, 39. [Google Scholar] [CrossRef] [Green Version]
- Aisina, R.; Mukhametova, L.; Ivanova, E. Influence cationic and anionic PAMAM dendrimers of low generation on selected hemostatic parameters in vitro. Mater. Sci. Eng. C 2020, 109, 110605. [Google Scholar] [CrossRef]
- Mignani, S.; Shi, X.; Rodrigues, J.; Tomas, H.; Karpus, A.; Majoral, J.P. First-in-class and best-in-class dendrimer nanoplatforms from concept to clinic: Lessons learned moving forward. Eur. J. Med. Chem. 2021, 219, 113456. [Google Scholar] [CrossRef]
- Longley, D.B.; Harkin, D.P.; Johnston, P.G. 5-Fluorouracil: Mechanisms of action and clinical strategies. Nat. Rev. Cancer 2003, 3, 330–338. [Google Scholar] [CrossRef]
- Tummala, S.; Satish Kumar, M.N.; Prakash, A. Formulation and characterization of 5-Fluorouracil enteric coated nanoparticles for sustained and localized release in treating colorectal cancer. Saudi. Pharm. J. 2015, 23, 308–314. [Google Scholar] [CrossRef] [Green Version]
- Wielińska, J.; Nowacki, A.; Liberek, B. 5-Fluorouracil-Complete Insight into Its Neutral and Ionised Forms. Molecules 2019, 24, 3683. [Google Scholar] [CrossRef] [Green Version]
- Wierzchowski, K.L.; Litonska, E.; Shugar, D. Infrared and Ultraviolet Studies on the Tautomeric Equilibria in Aqueous Medium between Monoanionic Species of Uracil, Thymine, 5-Fluorouracil, and Other 2,4-Diketopyrimidines. J. Am. Chem. Soc. 1965, 87, 4621–4629. [Google Scholar] [CrossRef] [PubMed]
- Markova, N.; Enchev, V.; Ivanova, G. Tautomeric equilibria of 5-fluorouracil anionic species in water. J. Phys. Chem. A 2010, 114, 13154–13162. [Google Scholar] [CrossRef] [PubMed]
- 5-Fluorouracil. National Center for Biotechnology Information (2020). PubChem Compound Summary for CID 3385. Available online: https://pubchem.ncbi.nlm.nih.gov/compound/5-Fluorouracil (accessed on 15 January 2021).
- Buczkowski, A.; Sekowski, S.; Grala, A.; Palecz, D.; Milowska, K.; Urbaniak, P.; Gabryelak, T.; Piekarski, H.; Palecz, B. Interaction between PAMAM-NH2 G4 dendrimer and 5-fluorouracil in aqueous solution. Int. J. Pharm. 2011, 408, 266–270. [Google Scholar] [CrossRef]
- Ibrahim, R.A.A.Z.; Suhail, F.S.A.; Al-Hakeim, H.K. Stability of anticancer drug 5-fluorouracil in aqueous solution: An assessment of kinetic behavior. Nano Biomed. Eng. 2018, 10, 224–234. [Google Scholar] [CrossRef]
- Tokarczyk, K.; Jachimska, B. Characterization of G4 PAMAM dendrimer complexes with 5-fluorouracil and their interactions with bovine serum albumin. Colloids Surf. A Physicochem. Eng. Asp. 2019, 561, 357–363. [Google Scholar] [CrossRef]
- Gellini, M.; Ascione, A.; Flego, M.; Mallano, A.; Dupuis, M.L.; Zamboni, S.; Terrinoni, M.; D’Alessio, V.; Manara, M.C.; Scotlandi, K.; et al. Generation of Human Single-chain Antibody to the CD99 Cell Surface Determinant Specifically Recognizing Ewing’s Sarcoma Tumor Cells. Curr. Pharm. Biotechnol. 2013, 14, 449–463. [Google Scholar] [CrossRef] [PubMed]
- De Araújo, R.V.; da Silva Santos, S.; Ferreira, E.I.; Giarolla, J. New advances in general biomedical applications of PAMAM dendrimers. Molecules 2018, 23, 2849. [Google Scholar] [CrossRef] [PubMed] [Green Version]
- Jachimska, B. Physicochemical characterization of PAMAM dendrimer as a multifunctional nanocarriers. In Nanoparticles in Pharmacotherapy; William Andrew Publishing: Norwich, NY, USA, 2019. [Google Scholar] [CrossRef]
- Jachimska, B.; Tokarczyk, K. Combining Surface Plasmon Resonance and Quartz Crystal Microbalance to Determine Hydration of Dendrimer Monolayers. J. Phys. Chem. C 2016, 120, 19678–19685. [Google Scholar] [CrossRef]
- Jachimska, B.; Łapczyńska, M.; Zapotoczny, S. Reversible swelling process of sixth-generation poly(amido amine) dendrimers molecule as determined by quartz crystal microbalance technique. J. Phys. Chem. C 2013, 117, 1136–1145. [Google Scholar] [CrossRef]
- Rae, J.M.; Jachimska, B. Analysis of dendrimer-protein interactions and their implications on potential applications of dendrimers in nanomedicine. Nanoscale 2021, 13, 2703–2713. [Google Scholar] [CrossRef]
- Bhattacharjee, S. DLS and zeta potential—What they are and what they are not? J. Control. Release 2016, 235, 337–351. [Google Scholar] [CrossRef]
- Fritzinger, B.; Scheler, U. Scaling behaviour of PAMAM dendrimers determined by diffusion NMR. Macromol. Chem. Phys. 2005, 206, 1288–1291. [Google Scholar] [CrossRef]
- Cakara, D.; Kleimann, J.; Borkovec, M. Microscopic protonation equilibria of poly(amidoamine) dendrimers from macroscopic titrations. Macromolecules 2003, 36, 4201–4207. [Google Scholar] [CrossRef]
- Jachimska, B.; Tokarczyk, K.; Łapczyńska, M.; Puciul-Malinowska, A.; Zapotoczny, S. Structure of bovine serum albumin adsorbed on silica investigated by quartz crystal microbalance. Colloids Surf. A. Physicochem. Eng. Asp. 2016, 489, 163–172. [Google Scholar] [CrossRef]
- Maiti, P.K.; Messina, R. Counterion distribution and ζ-potential in PAMAM dendrimer. Macromolecules 2008, 41, 5002–5006. [Google Scholar] [CrossRef]
- Dobrovolskaia, M.A.; Patri, A.K.; Simak, J.; Hall, J.B.; Semberova, J.; De Paoli Lacerda, S.H.; McNeil, S.E. Dendrimers on Human Platelets in Vitro. Mol. Pharm. 2012, 9, 382–393. [Google Scholar] [CrossRef] [PubMed] [Green Version]
- Böhme, U.; Klenge, A.; Hänel, B.; Scheler, U. Counterion condensation and effective charge of PAMAM dendrimers. Polymers 2011, 3, 812–819. [Google Scholar] [CrossRef]
- Buczkowski, A.; Urbaniak, P.; Palecz, B. Thermochemical and spectroscopic studies on the supramolecular complex of PAMAM-NH 2 G4 dendrimer and 5-fluorouracil in aqueous solution. Int. J. Pharm. 2012, 428, 178–182. [Google Scholar] [CrossRef]
- Lee, H.; Ooya, T. 19F-NMR, 1H-NMR, and fluorescence studies of interaction between 5-fluorouracil and polyglycerol dendrimers. J. Phys. Chem. B 2012, 116, 12263–12267. [Google Scholar] [CrossRef] [PubMed]
- Tokarczyk, K.; Jachimska, B. Quantitative interpretation of PAMAM dendrimers adsorption on silica surface. J. Colloid. Interface Sci. 2017, 503, 86–94. [Google Scholar] [CrossRef] [PubMed]
- Jachimska, B.; Świątek, S.; Loch, J.I.; Lewiński, K.; Luxbacher, T. Adsorption effectiveness of β-lactoglobulin onto gold surface determined by quartz crystal microbalance. Bioelectrochemistry 2018, 121, 95–104. [Google Scholar] [CrossRef]
- Hiraiwa, D.; Yoshimura, T.; Esumi, K. Interaction forces between poly(amidoamine) (PAMAM) dendrimers adsorbed on gold surfaces. J. Colloid. Interface Sci. 2006, 298, 982–986. [Google Scholar] [CrossRef]
- Naha, P.C.; Mukherjee, S.P.; Byrne, H.J. Toxicology of engineered nanoparticles: Focus on poly(amidoamine) dendrimers. Int. J. Environ. Res. Public Health 2018, 15, 338. [Google Scholar] [CrossRef] [PubMed] [Green Version]
- Albertazzi, L.; Serresi, M.; Albanese, A.; Beltram, F. Dendrimer internalization and intracellular trafficking in living cells. Mol. Pharm. 2010, 7, 680–688. [Google Scholar] [CrossRef]
- Vodenkova, S.; Buchler, T.; Cervena, K.; Veskrnova, V.; Vodicka, P.; Vymetalkova, V. 5-fluorouracil and other fluoropyrimidines in colorectal cancer: Past, present and future. Pharmacol. Ther. 2020, 206, 107447. [Google Scholar] [CrossRef] [PubMed]
- Sara, J.D.; Kaur, J.; Khodadadi, R.; Rehman, M.; Lobo, R.; Chakrabarti, S.; Herrmann, J.; Lerman, A.; Grothey, A. 5-Fluorouracil and Cardiotoxicity: A Review. Ther. Adv. Med. Oncol. 2018, 10, 1758835918780140. [Google Scholar] [CrossRef] [Green Version]
- Lee, S.; Son, S.J.; Song, S.J.; Ha, T.H.; Choi, J.S. Polyamidoamine (PAMAM) dendrimers modified with cathepsin-B cleavable oligopeptides for enhanced gene delivery. Polymers 2017, 9, 224. [Google Scholar] [CrossRef] [PubMed] [Green Version]
- Vu, M.T.; Bach, L.G.; Nguyen, D.C.; Ho, M.N.; Nguyen, N.H.; Tran, N.Q.; Nguyen, D.H.; Nguyen, C.K.; Hoang Thi, T.T. Modified carboxyl-terminated PAMAM dendrimers as great cytocompatible nano-based drug delivery system. Int. J. Mol. Sci. 2019, 20, 2016. [Google Scholar] [CrossRef] [PubMed] [Green Version]
- Bartmańska, A.; Tronina, T.; Popłoński, J.; Milczarek, M.; Filip-Psurska, B.; Wietrzyk, J. Highly cancer selective antiproliferative activity of natural prenylated flavonoids. Molecules 2018, 23, 2922. [Google Scholar] [CrossRef] [PubMed] [Green Version]
- Mader, R.M.; Müller, M.; Steger, G.G. Resistance to 5-fluorouracil. Gen. Pharmacol. 1998, 31, 661–666. [Google Scholar] [CrossRef]
- Fanciullino, R.; Giacometti, S.; Mercier, C.; Aubert, C.; Blanquicett, C.; Piccerelle, P.; Ciccolini, J. In vitro and in vivo reversal of resistance to 5-fluorouracil in colorectal cancer cells with a novel stealth double-liposomal formulation. Br. J. Cancer 2007, 97, 919–926. [Google Scholar] [CrossRef] [PubMed] [Green Version]
- He, Y.F.; Wei, W.; Zhang, X.; Li, Y.H.; Li, S.; Wang, F.H.; Lin, X.B.; Li, Z.M.; Zhang, D.S.; Huang, H.Q.; et al. Analysis of the DPYD gene implicated in 5-fluorouracil catabolism in Chinese cancer patients. J. Clin. Pharm. Ther. 2008, 33, 307–314. [Google Scholar] [CrossRef]
- Müller, M.; Mader, R.M.; Steiner, B.; Steger, G.G.; Jansen, B.; Gnant, M.; Helbich, T.; Jakesz, R.; Eichler, H.G.; BlÖchl-Daum, B. 5-Fluorouracil kinetics in the interstitial tumor space: Clinical response in breast cancer patients. Cancer Res. 1997, 57, 2598–2601. [Google Scholar]








| pH | G4PAMAM | G6PAMAM | ||||
|---|---|---|---|---|---|---|
| ζ [mV] | Nc [e] | αe [%] | ζ [mV] | Nc [e] | αe [%] | |
| 5.5 | 80.5 | 10.8 | 0.17 | 74.4 | 15.0 | 0.06 |
| 7.5 | 73.5 | 10.4 | 0.16 | 68.0 | 13.7 | 0.06 |
| 10 | −14.0 | −1.9 | 0.03 | −4.9 | −1.0 | 0.004 |
| Type of Analysis (Method) | Initial PAMAM/5FU Molar Ratio | Dendrimer Generation | c5FU [μM] |
|---|---|---|---|
| Effectiveness of complex formation (UV-Vis spectrophotometry) | 1:800 | G4 PAMAM | 462 |
| G6 PAMAM | 143 | ||
| ζ (LDV) | 1:75 | G4 PAMAM | 138 |
| G6 PAMAM | 44 | ||
| 1:100 | G4 PAMAM | 185 | |
| G6 PAMAM | 58 |
| Sample | pH | ΓQCM-D [ng/cm2] | h [nm] | NPAMAM [1 × 1012/cm2] |
|---|---|---|---|---|
| G4PAMAM | 5.5 | 76 ± 5 | 0.65 | 3.2 |
| 7.5 | 292 ± 4 | 2.37 | 12 | |
| 10 | 761 ± 3 | 6.19 | 32 | |
| G6PAMAM | 5.5 | 97 ± 5 | 0.79 | 1.0 |
| 7.5 | 308 ± 7 | 2.50 | 3.2 | |
| 10 | 422 ± 4 | 3.43 | 4.4 |
| Sample | pH | c5FU [ppm] | N5FU | ΓQCM-D [ng/cm2] | h [nm] | NPAMAM–5FU [1 × 1012/cm2] |
|---|---|---|---|---|---|---|
| G4-5FU | 5.5 | 4.2 | 1.8 | 3.4 ± 1 | 0.03 | 0.1 |
| 7.5 | 4.6 | 2.0 | 145 ± 3 | 1.17 | 6.1 | |
| 10 | 13.4 | 5.9 | 348 ± 3 | 2.83 | 15 | |
| G6-5FU | 5.5 | 1.6 | 2.9 | - | - | - |
| 7.5 | 1.6 | 2.9 | 149 ± 2 | 1.21 | 1.5 | |
| 10 | 3.8 | 6.8 | 343 ± 4 | 2.79 | 3.5 |
| Cell Line | L929 | A375 | SNB-19 | Du-145 | HT-29 |
|---|---|---|---|---|---|
| Compound IC50 [µg/mL] | |||||
| 5-FU | 0.67 | 1.06 | 0.86 | 0.80 | 1.04 |
| G4PAMAM–5FU | 0.66 | 0.85 | 0.62 | 0.68 | 0.92 |
| G6PAMAM–5FU | 0.8 | 0.76 | 0.61 | 0.68 | 0.83 |
| Compound SI | |||||
| 5-FU | - | 0.63 | 0.78 | 0.84 | 0.64 |
| G4PAMAM–5FU | - | 0.78 | 1.06 | 0.97 | 0.72 |
| G6PAMAM–5FU | - | 1.05 | 1.31 | 1.18 | 0.96 |
Publisher’s Note: MDPI stays neutral with regard to jurisdictional claims in published maps and institutional affiliations. |
© 2021 by the authors. Licensee MDPI, Basel, Switzerland. This article is an open access article distributed under the terms and conditions of the Creative Commons Attribution (CC BY) license (https://creativecommons.org/licenses/by/4.0/).
Share and Cite
Szota, M.; Reczyńska-Kolman, K.; Pamuła, E.; Michel, O.; Kulbacka, J.; Jachimska, B. Poly(amidoamine) Dendrimers as Nanocarriers for 5-Fluorouracil: Effectiveness of Complex Formation and Cytotoxicity Studies. Int. J. Mol. Sci. 2021, 22, 11167. https://doi.org/10.3390/ijms222011167
Szota M, Reczyńska-Kolman K, Pamuła E, Michel O, Kulbacka J, Jachimska B. Poly(amidoamine) Dendrimers as Nanocarriers for 5-Fluorouracil: Effectiveness of Complex Formation and Cytotoxicity Studies. International Journal of Molecular Sciences. 2021; 22(20):11167. https://doi.org/10.3390/ijms222011167
Chicago/Turabian StyleSzota, Magdalena, Katarzyna Reczyńska-Kolman, Elżbieta Pamuła, Olga Michel, Julita Kulbacka, and Barbara Jachimska. 2021. "Poly(amidoamine) Dendrimers as Nanocarriers for 5-Fluorouracil: Effectiveness of Complex Formation and Cytotoxicity Studies" International Journal of Molecular Sciences 22, no. 20: 11167. https://doi.org/10.3390/ijms222011167
APA StyleSzota, M., Reczyńska-Kolman, K., Pamuła, E., Michel, O., Kulbacka, J., & Jachimska, B. (2021). Poly(amidoamine) Dendrimers as Nanocarriers for 5-Fluorouracil: Effectiveness of Complex Formation and Cytotoxicity Studies. International Journal of Molecular Sciences, 22(20), 11167. https://doi.org/10.3390/ijms222011167

