Characterisation of Gel-Forming Mucins Produced In Vivo and In Ex Vivo Conjunctival Explant Cultures
Abstract
:1. Introduction
2. Results
2.1. Change in Intracellular Mucin Storage and Secretion during Two Weeks of Culture
2.2. Gel-Forming Mucins mRNA Expression
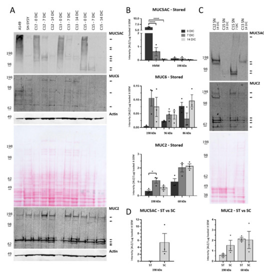
2.3. Protein Detection of MUC2, MUC5AC, and MUC6
2.4. Morphological Identification of Cultured Conjunctival Goblet Cells
2.5. Substrate-Based Culture Technologies to Improve Goblet Cell Functionality
3. Discussion
4. Materials and Methods
4.1. Human Tissue
4.2. Processing of Human Conjunctival Tissue
4.2.1. Isolation of Epithelial Cells from Human Conjunctiva
4.2.2. Primary Human Conjunctival Explant Cultures (C1-–C15)
4.2.3. Primary Human Conjunctival Explant Cultures (C16–19)
4.3. Explant Culture on Extracellular Matrix Scaffolds: Collagen-like Peptide Hydrogels
4.4. Enzyme-linked Lectin Assay
4.5. RNA Extraction and Quantitative Reverse Transcription PCR
4.6. Western Blotting Analysis
4.7. Histology and Immunocytochemistry
4.8. Statistical Analysis
Author Contributions
Funding
Institutional Review Board Statement
Informed Consent Statement
Data Availability Statement
Acknowledgments
Conflicts of Interest
References
- Gipson, I.K. The ocular surface: The challenge to enable and protect vision: The Friedenwald lecture. Invest. Opthalmology Vis. Sci. 2007, 48, 4390–4398. [Google Scholar] [CrossRef] [Green Version]
- Nelson, J.D.; Craig, J.P.; Akpek, E.K.; Azar, D.T.; Belmonte, C.; Bron, A.J.; Clayton, J.A.; Dogru, M.; Dua, H.S.; Foulks, G.N.; et al. TFOS DEWS II Introduction. Ocul. Surf. 2017, 15, 269–275. [Google Scholar] [CrossRef] [Green Version]
- Cher, I. Another way to think of tears: Blood, sweat, and … “dacruon”. Ocul. Surf. 2007, 5, 251–254. [Google Scholar] [CrossRef]
- Georgiev, G.A.; Eftimov, P.; Yokoi, N. Contribution of Mucins towards the physical properties of the tear film: A modern update. Int. J. Mol. Sci. 2019, 20, 6132. [Google Scholar] [CrossRef] [Green Version]
- Popov, A. Mucus-penetrating particles and the role of ocular mucus as a barrier to micro- and nanosuspensions. J. Ocul. Pharmacol. Ther. 2020, 36, 366–375. [Google Scholar] [CrossRef] [PubMed]
- Millar, T.J.; Tragoulias, S.T.; Anderton, P.J.; Ball, M.S.; Miano, F.; Dennis, G.R.; Mudgil, P. The surface activity of purified ocular mucin at the air-liquid interface and interactions with meibomian lipids. Cornea 2006, 25, 91–100. [Google Scholar] [CrossRef] [PubMed]
- Tiffany, J.M. The viscosity of human tears. Int. Opthalmol. 1991, 15, 371–376. [Google Scholar] [CrossRef] [PubMed]
- Swamynathan, S.; Wells, A. Corrigendum to “Conjunctival goblet cells: Ocular surface functions, disorders that affect them, and the potential for their regeneration”. Ocul. Surf. 2020, 18, 19–26. [Google Scholar] [CrossRef] [PubMed]
- Van Acker, S.; Bogerd, B.V.D.; Haagdorens, M.; Siozopoulou, V.; Dhubhghaill, S.N.; Pintelon, I.; Koppen, C. Pterygium—The good, the bad, and the ugly. Cells 2021, 10, 1567. [Google Scholar] [CrossRef] [PubMed]
- Baudouin, C.; Rolando, M.; Del Castillo, J.M.B.; Messmer, E.M.; Figueiredo, F.C.; Irkec, M.; Van Setten, G.; Labetoulle, M. Reconsidering the central role of mucins in dry eye and ocular surface diseases. Prog. Retin. Eye Res. 2019, 71, 68–87. [Google Scholar] [CrossRef]
- Langer, G.; Jagla, W.; Behrens-Baumann, W.; Walter, S.; Hoffmann, W. Secretory peptides TFF1 and TFF3 synthesized in human conjunctival goblet cells. Investig. Opthalmol. Vis. Sci. 1999, 40, 2220–2224. [Google Scholar]
- Inatomi, T.; Spurr-Michaud, S.; Tisdale, A.S.; Zhan, Q.; Feldman, S.T.; Gipson, I.K. Expression of secretory mucin genes by human conjunctival epithelia. Investig. Opthalmol. Vis. Sci. 1996, 37, 1684–1692. [Google Scholar]
- Hori, Y. Secreted Mucins on the Ocular Surface. Investig. Opthalmol. Vis. Sci. 2018, 59, DES151–DES156. [Google Scholar] [CrossRef] [PubMed] [Green Version]
- Corfield, A.P. Mucins: A biologically relevant glycan barrier in mucosal protection. Biochim. Biophys. Acta Gen. Subj. 2015, 1850, 236–252. [Google Scholar] [CrossRef] [PubMed]
- Portal, C.; Gouyer, V.; Gottrand, F.; Desseyn, J.-L. Ocular mucins in dry eye disease. Exp. Eye Res. 2019, 186, 107724. [Google Scholar] [CrossRef]
- Järvå, M.A.; Lingford, J.; John, A.; Soler, N.M.; Scott, N.E.; Goddard-Borger, E.D. Trefoil factors share a lectin activity that defines their role in mucus. Nat. Commun. 2020, 11, 1–9. [Google Scholar] [CrossRef]
- Paulsen, F.P.; Berry, M.S. Mucins and TFF peptides of the tear film and lacrimal apparatus. Prog. Histochem. Cytochem. 2006, 41, 1–53. [Google Scholar] [CrossRef]
- Floyd, A.M.; Zhou, X.; Evans, C.; Rompala, O.J.; Zhu, L.; Wang, M.; Chen, Y. Mucin deficiency causes functional and structural changes of the ocular surface. PLoS ONE 2012, 7, e50704. [Google Scholar] [CrossRef] [Green Version]
- Makuloluwa, A.K.; Hamill, K.J.; Rauz, S.; Bosworth, L.; Haneef, A.; Romano, V.; Williams, R.L.; Dartt, D.A.; Kaye, S.B. The conjunctival extracellular matrix, related disorders and development of substrates for conjunctival restoration. Ocul. Surf. 2021. [Google Scholar] [CrossRef]
- Doughty, M.J. Goblet Cells of the normal human bulbar conjunctiva and their assessment by impression cytology sampling. Ocul. Surf. 2012, 10, 149–169. [Google Scholar] [CrossRef]
- Shatos, M.A.; Ri´os, J.D.; Horikawa, Y.; Hodges, R.R.; Chang, E.L.; Bernardino, C.R.; Rubin, P.A.D.; Dartt, D.A. Isolation and Characterization of Cultured Human Conjunctival Goblet Cells. Investig. Opthalmol. Vis. Sci. 2003, 44, 2477–2486. [Google Scholar] [CrossRef] [PubMed] [Green Version]
- Hodges, R.R.; Li, D.; Shatos, M.A.; Serhan, C.N.; Dartt, D.A. Lipoxin A4 Counter-regulates histamine-stimulated glycoconjugate secretion in conjunctival goblet cells. Sci. Rep. 2016, 6, 36124. [Google Scholar] [CrossRef]
- Stadnikova, A.; Trosan, P.; Skalicka, P.; Utheim, T.P.; Jirsova, K. Interleukin-13 maintains the stemness of conjunctival epithelial cell cultures prepared from human limbal explants. PLoS ONE 2019, 14, e0211861. [Google Scholar] [CrossRef]
- Agnifili, L.; Fasanella, V.; Mastropasqua, R.; Frezzotti, P.; Curcio, C.; Brescia, L.; Marchini, G. In Vivo Goblet Cell Density as a Potential Indicator of Glaucoma Filtration Surgery Outcome. Investig. Opthalmol. Vis. Sci. 2016, 57, 2898. [Google Scholar] [CrossRef] [PubMed] [Green Version]
- Moore, J.E.; Vasey, G.T.; Dartt, D.A.; McGilligan, V.E.; Atkinson, S.D.; Grills, C.; Lamey, P.J.; Leccisotti, A.; Frazer, D.G.; Moore, T.C.B. Effect of tear hyperosmolarity and signs of clinical ocular surface pathology upon conjunctival goblet cell function in the human ocular surface. Investig. Opthalmol. Vis. Sci. 2011, 52, 6174–6180. [Google Scholar] [CrossRef] [PubMed] [Green Version]
- Van Acker, S.I.; Van Acker, Z.P.; Haagdorens, M.; Pintelon, I.; Koppen, C.; Zakaria, N. Selecting appropriate reference genes for quantitative real-time polymerase chain reaction studies in isolated and cultured ocular surface epithelia. Sci. Rep. 2019, 9, 19631. [Google Scholar] [CrossRef] [PubMed]
- Van Klinken, B.J.-W.; Einerhand, A.W.; Büller, H.A.; Dekker, J. The oligomerization of a family of four genetically clustered human gastrointestinal mucins. Glycobiology 1998, 8, 67–75. [Google Scholar] [CrossRef] [Green Version]
- García-Posadas, L.; Arranz-Valsero, I.; López-García, A.; Soriano-Romaní, L.; Diebold, Y. A New Human Primary Epithelial Cell Culture Model to Study Conjunctival Inflammation. Investig. Opthalmol. Vis. Sci. 2013, 54, 7143–7152. [Google Scholar] [CrossRef] [Green Version]
- Pellegrini, G.; Golisano, O.; Paterna, P.; Lambiase, A.; Bonini, S.; Rama, P.; De Luca, M. Location and Clonal Analysis of Stem Cells and Their Differentiated Progeny in the Human Ocular Surface. J. Cell Biol. 1999, 145, 769–782. [Google Scholar] [CrossRef]
- Makuloluwa, A.K.; Hamill, K.J.; Rauz, S.; Bosworth, L.; Haneef, A.; Romano, V.; Williams, R.L.; Dartt, D.A.; Kaye, S.B. Biological tissues and components, and synthetic substrates for conjunctival cell transplantation. Ocul. Surf. 2021, 22, 15–26. [Google Scholar] [CrossRef]
- Diebold, Y.; Ríos, J.D.; Hodges, R.R.; Rawe, I.; Dartt, D.A. Presence of nerves and their receptors in mouse and human conjunctival goblet cells. Investig. Ophthalmol. Vis. Sci. 2001, 42, 2270–2282. [Google Scholar]
- Wallace, P.; Kennedy, J.R.; Mendicino, J. Transdifferentiation of outgrowth cells and cultured epithelial cells from swine trachea. Vitr. Cell. Dev. Biol. Anim. 1994, 30, 168–180. [Google Scholar] [CrossRef] [PubMed]
- Ramirez-Miranda, A.; Nakatsu, M.; Zarei-Ghanavati, S.; Nguyen, C.V.; Deng, S.X. Keratin 13 is a more specific marker of conjunctival epithelium than keratin 19. Mol. Vis. 2011, 17, 1652–1661. [Google Scholar]
- Inatomi, T.; Spurr-Michaud, S.; Tisdale, A.S.; Gipson, I.K. Human corneal and conjunctival epithelia express MUC1 mucin. Investig. Opthalmol. Vis. Sci. 1995, 36, 1818–1827. [Google Scholar]
- O’Leary, L.E.R.; Fallas, J.A.; Bakota, E.L.; Kang, M.K.; Hartgerink, J. Multi-hierarchical self-assembly of a collagen mimetic peptide from triple helix to nanofibre and hydrogel. Nat. Chem. 2011, 3, 821–828. [Google Scholar] [CrossRef]
- Haagdorens, M.; Cėpla, V.; Melsbach, E.; Koivusalo, L.; Skottman, H.; Griffith, M.; Valiokas, R.; Zakaria, N.; Pintelon, I.; Tassignon, M.-J. In vitro cultivation of limbal epithelial stem cells on surface-modified crosslinked collagen scaffolds. Stem Cells Int. 2019, 2019, 1–17. [Google Scholar] [CrossRef] [Green Version]
- Islam, M.M.; Ravichandran, R.; Olsen, D.; Ljunggren, M.K.; Fagerholm, P.; Lee, C.J.; Griffith, M.; Phopase, J. Self-assembled collagen-like-peptide implants as alternatives to human donor corneal transplantation. RSC Adv. 2016, 6, 55745–55749. [Google Scholar] [CrossRef] [Green Version]
- McKenzie, R.W.; Jumblatt, J.E.; Jumblatt, M.M. Quantification of MUC2 and MUC5AC transcripts in human conjunctiva. Investig. Opthalmol. Vis. Sci. 2000, 41, 703–708. [Google Scholar]
- Zhao, H.; Jumblatt, J.E.; Wood, T.O.; Jumblatt, M.M. Quantification of MUC5AC Protein in Human Tears. Cornea 2001, 20, 873–877. [Google Scholar] [CrossRef]
- Argüeso, P.; Balaram, M.; Spurr-Michaud, S.; Keutmann, H.T.; Dana, M.R.; Gipson, I.K. Decreased levels of the goblet cell mucin MUC5AC in tears of patients with Sjögren syndrome. Investig. Opthalmol. Vis. Sci. 2002, 43, 1004–1011. [Google Scholar]
- Spurr-Michaud, S.; Argueso, P.; Gipson, I. Assay of mucins in human tear fluid. Exp. Eye Res. 2007, 84, 939–950. [Google Scholar] [CrossRef] [PubMed] [Green Version]
- Sheehan, J.K.; Kirkham, S.; Howard, M.; Woodman, P.; Kutay, S.; Brazeau, C.; Buckley, J.; Thornton, D.J. Identification of molecular intermediates in the assembly pathway of the MUC5AC mucin. J. Biol. Chem. 2004, 279, 15698–15705. [Google Scholar] [CrossRef] [PubMed] [Green Version]
- Asker, N.; Axelsson, M.A.B.; Olofsson, S.-O.; Hansson, G.C. Dimerization of the human MUC2 mucin in the endoplasmic reticulum is followed by a N-glycosylation-dependent transfer of the mono- and dimers to the Golgi Apparatus. J. Biol. Chem. 1998, 273, 18857–18863. [Google Scholar] [CrossRef] [PubMed] [Green Version]
- Perez-Vilar, J.; Mabolo, R. Gel-forming mucins. Notions from in vitro studies. Histol. Histopathol. 2007, 22, 455–464. [Google Scholar]
- Godl, K.; Johansson, M.E.V.; Lidell, M.E.; Mörgelin, M.; Karlsson, H.; Olson, F.J.; Gum, J.R.; Kim, Y.S.; Hansson, G.C. The N terminus of the MUC2 mucin forms trimers that are held together within a trypsin-resistant core fragment. J. Biol. Chem. 2002, 277, 47248–47256. [Google Scholar] [CrossRef] [Green Version]
- Lidell, M.E.; Hansson, G.C. Cleavage in the GDPH sequence of the C-terminal cysteine-rich part of the human MUC5AC mucin. Biochem. J. 2006, 399, 121–129. [Google Scholar] [CrossRef] [Green Version]
- Lidell, M.E.; Johansson, M.E.V.; Hansson, G.C. An Autocatalytic Cleavage in the C Terminus of the Human MUC2 Mucin Occurs at the Low pH of the Late Secretory Pathway. J. Biol. Chem. 2003, 278, 13944–13951. [Google Scholar] [CrossRef] [Green Version]
- Lambiase, A.; Micera, A.; Pellegrini, G.; Merlo, D.; Rama, P.; De Luca, M.; Bonini, S.; Bonini, S. In vitro evidence of nerve growth factor effects on human conjunctival epithelial cell differentiation and mucin gene expression. Investig. Opthalmol. Vis. Sci. 2009, 50, 4622–4630. [Google Scholar] [CrossRef]
- Berry, M.; Ellingham, R.B.; Corfield, A.P. Human preocular mucins reflect changes in surface physiology. Br. J. Opthalmol. 2004, 88, 377–383. [Google Scholar] [CrossRef] [Green Version]
- Vinall, L.E.; Hill, A.S.; Pigny, P.; Pratt, W.S.; Toribara, N.; Gum, J.R.; Kim, Y.S.; Porchet, N.; Aubert, J.-P.; Swallow, D.M. Variable number tandem repeat polymorphism of the mucin genes located in the complex on 11p15.5. Qual. Life Res. 1998, 102, 357–366. [Google Scholar] [CrossRef]
- Dogru, M.; Okada, N.; Asano-Kato, N.; Igarashi, A.; Fukagawa, K.; Shimazaki, J.; Tsubota, K.; Fujishima, H. Alterations of the ocular surface epithelial mucins 1, 2, 4 and the tear functions in patients with atopic keratoconjunctivitis. Clin. Exp. Allergy 2006, 36, 1556–1565. [Google Scholar] [CrossRef]
- Yu, D.; Thelin, W.R.; Rogers, T.D.; Stutts, M.J.; Randell, S.H.; Grubb, B.R.; Boucher, R.C. Regional differences in rat conjunctival ion transport activities. Am. J. Physiol. Physiol. 2012, 303, C767–C780. [Google Scholar] [CrossRef] [PubMed] [Green Version]
- Portal, C.; Gouyer, V.; Gottrand, F.; Desseyn, J.-L. Preclinical mouse model to monitor live Muc5b-producing conjunctival goblet cell density under pharmacological treatments. PLoS ONE 2017, 12, e0174764. [Google Scholar] [CrossRef] [PubMed]
- Jumblatt, M.M.; McKenzie, R.W.; Steele, P.S.; Emberts, C.G.; Jumblatt, J.E. MUC7 expression in the human lacrimal gland and conjunctiva. Cornea 2003, 22, 41–45. [Google Scholar] [CrossRef]
- Johansson, M.E.; Hansson, G.C. The Mucins. In Encyclopedia of Immunobiology; Ratcliffe, M.J.H., Ed.; Elsevier: Amsterdam, The Netherlands, 2016; pp. 381–388. [Google Scholar]
- Swift, W.; Bair, J.A.; Chen, W.; Li, M.; Lie, S.; Li, D.; Yang, M.; Shatos, M.; Hodges, R.R.; Kolko, M.; et al. Povidone iodine treatment is deleterious to human ocular surface conjunctival cells in culture. BMJ Open Opthalmology 2020, 5, e000545. [Google Scholar] [CrossRef] [PubMed]
- Hodges, R.R.; Bair, J.A.; Carozza, R.B.; Li, D.; Shatos, M.A.; Dartt, D.A. Signaling pathways used by EGF to stimulate conjunctival goblet cell secretion. Exp. Eye Res. 2012, 103, 99–113. [Google Scholar] [CrossRef] [Green Version]
- Dartt, D.A.; Hodges, R.R.; Li, D.; Shatos, M.A.; Lashkari, K.; Serhan, C.N. Conjunctival Goblet Cell Secretion Stimulated by Leukotrienes Is Reduced by Resolvins D1 and E1 To Promote Resolution of Inflammation. J. Immunol. 2011, 186, 4455–4466. [Google Scholar] [CrossRef] [Green Version]
- McCauley, H.A.; Guasch, G. Three cheers for the goblet cell: Maintaining homeostasis in mucosal epithelia. Trends Mol. Med. 2015, 21, 492–503. [Google Scholar] [CrossRef] [Green Version]
- Saculinggan, M.; Balase, E.A. Empirical power comparison of goodness of fit tests for normality in the presence of outliers. J. Phys. Conf. Ser. 2013, 435, 012041. [Google Scholar] [CrossRef] [Green Version]





| Donor | Age | Country | Experiments | Specifications |
|---|---|---|---|---|
| C1 | 58 | Belgium | RT-qPCR | 0 and 14 DIC |
| C2 | 78 | Belgium | RT-qPCR | 0 and 14 DIC |
| C3 | 70 | Belgium | RT-qPCR | 0 and 14 DIC |
| C4 | 88 | Belgium | RT-qPCR | 0 and 14 DIC |
| C5 | 69 | Belgium | RT-qPCR | 6, 8, 12, and 14 DIC |
| C6 | 84 | Belgium | RT-qPCR | 0, 4, 6, 8, 11, and 13 DIC |
| C7 | 90 | Belgium | RT-qPCR | 0, 4, 6, 8, 11, and 13 DIC |
| C8 | 79 | Belgium | RT-qPCR | 6, 8, 10, 12, and 14 DIC |
| C9 | 81 | Belgium | RT-qPCR | 8, 11, and 14 DIC |
| C10 | 63 | Belgium | RT-qPCR | 6, 8, 10, 12, and 14 DIC |
| C11 | 52 | Belgium | ICC | Illustration CK13-staining (8 and 14 DIC) |
| C12 | 77 | Belgium | ELLA | Evolution over time (7 and 14 DIC) |
| Western blot | Stored (0, 7, and 14 DIC) and secreted mucin (14 DIC) | |||
| Histochemistry | Illustration PAS-staining (14 DIC) | |||
| ICC | Illustration MUC1-staining (14 DIC) | |||
| C13 | 42 | Belgium | ELLA | Evolution over time (7 and 14 DIC) |
| Western blot | Stored (0, 7, and 14 DIC) and secreted mucin (14 DIC) | |||
| ICC | Illustrative image of MUC1-staining (7 DIC) | |||
| C14 | 68 | Belgium | ELLA | Evolution over time (7 and 14 DIC) |
| C15 | 64 | Belgium | Western blot | Stored (0, 7, and 14 DIC) and secreted (7 and 14 DIC) |
| ICC | Illustration MUC5AC-staining (7 and 14 DIC) | |||
| C16 | 38 | USA | Micrographs | Illustration of outgrowth on plastic and ECM hydrogels |
| C17 | 13 | USA | ELLA | Culture’s plastic vs ECM hydrogels |
| C18 | 68 | USA | ELLA | Culture’s plastic vs ECM hydrogels |
| C19 | 57 | USA | ELLA | Culture’s plastic vs ECM hydrogels |
Publisher’s Note: MDPI stays neutral with regard to jurisdictional claims in published maps and institutional affiliations. |
© 2021 by the authors. Licensee MDPI, Basel, Switzerland. This article is an open access article distributed under the terms and conditions of the Creative Commons Attribution (CC BY) license (https://creativecommons.org/licenses/by/4.0/).
Share and Cite
Van Acker, S.I.; Van den Bogerd, B.; Van Acker, Z.P.; Vailionytė, A.; Haagdorens, M.; Koppen, C.; Ní Dhubhghaill, S.; Dartt, D.A.; Pintelon, I. Characterisation of Gel-Forming Mucins Produced In Vivo and In Ex Vivo Conjunctival Explant Cultures. Int. J. Mol. Sci. 2021, 22, 10528. https://doi.org/10.3390/ijms221910528
Van Acker SI, Van den Bogerd B, Van Acker ZP, Vailionytė A, Haagdorens M, Koppen C, Ní Dhubhghaill S, Dartt DA, Pintelon I. Characterisation of Gel-Forming Mucins Produced In Vivo and In Ex Vivo Conjunctival Explant Cultures. International Journal of Molecular Sciences. 2021; 22(19):10528. https://doi.org/10.3390/ijms221910528
Chicago/Turabian StyleVan Acker, Sara I., Bert Van den Bogerd, Zoë P. Van Acker, Agnė Vailionytė, Michel Haagdorens, Carina Koppen, Sorcha Ní Dhubhghaill, Darlene A. Dartt, and Isabel Pintelon. 2021. "Characterisation of Gel-Forming Mucins Produced In Vivo and In Ex Vivo Conjunctival Explant Cultures" International Journal of Molecular Sciences 22, no. 19: 10528. https://doi.org/10.3390/ijms221910528
APA StyleVan Acker, S. I., Van den Bogerd, B., Van Acker, Z. P., Vailionytė, A., Haagdorens, M., Koppen, C., Ní Dhubhghaill, S., Dartt, D. A., & Pintelon, I. (2021). Characterisation of Gel-Forming Mucins Produced In Vivo and In Ex Vivo Conjunctival Explant Cultures. International Journal of Molecular Sciences, 22(19), 10528. https://doi.org/10.3390/ijms221910528

