Cyclosporine A Protects Retinal Explants against Hypoxia
Abstract
:1. Introduction
2. Results
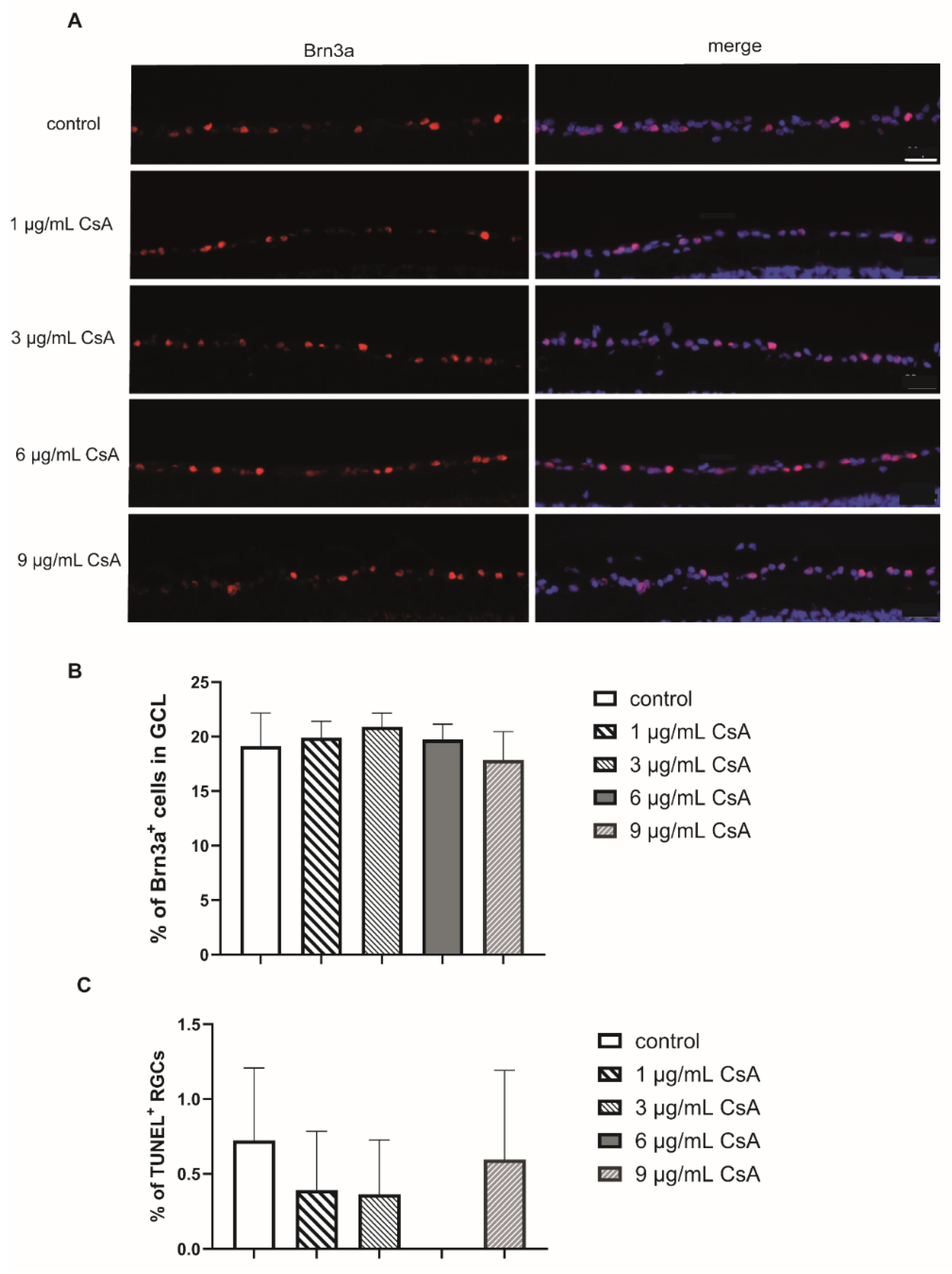
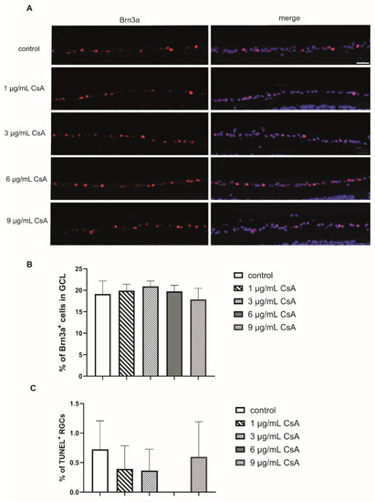
2.1. Biocompatibility of Cyclosporine A
2.2. Hypoxia and Cyclosporine A Treatment Induced a Change in Retinal Thickness
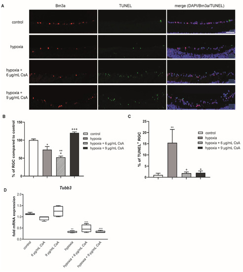
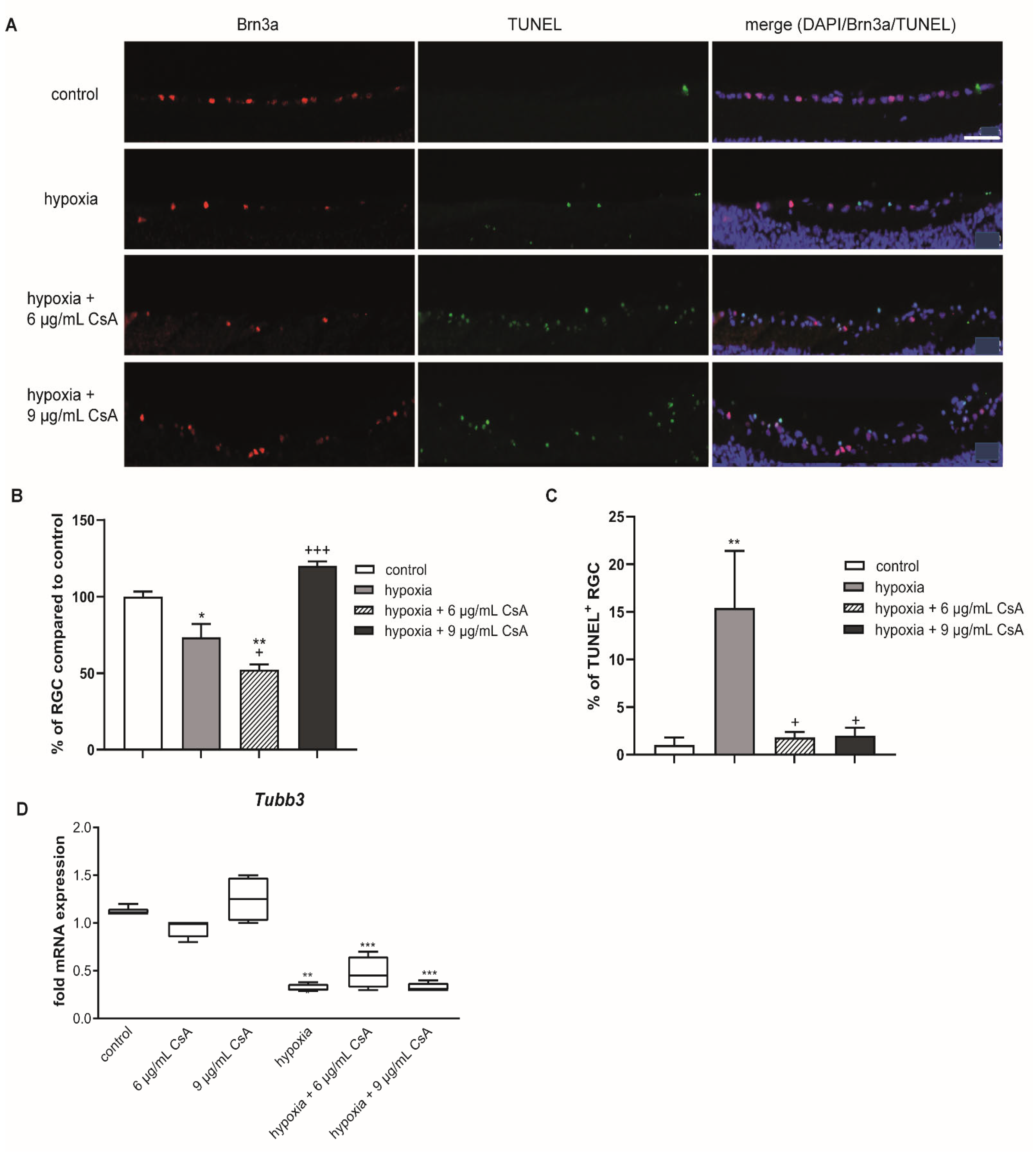
2.3. Cyclosporine A Increased Cell Survival after Hypoxic Insult
2.4. Glial Cell Response
2.5. Cyclosporine A Attenuated the Loss of Spontaneous RGC Activity after Retinal Hypoxia
3. Discussion
4. Materials and Methods
4.1. Retinal Explant Preparation
4.2. Hypoxia
4.3. Cyclosporine A Treatment
4.4. Optical Coherence Tomography (OCT)
4.5. Immunohistochemistry
4.6. Microelectrode Array Recording
4.7. Quantitative Real-Time PCR
4.8. Statistical Analysis
Author Contributions
Funding
Institutional Review Board Statement
Informed Consent Statement
Data Availability Statement
Conflicts of Interest
References
- Osborne, N.N.; Casson, R.J.; Wood, J.P.; Chidlow, G.; Graham, M.; Melena, J. Retinal ischemia: Mechanisms of damage and potential therapeutic strategies. Prog. Retin. Eye Res. 2004, 23, 91–147. [Google Scholar] [CrossRef] [PubMed]
- Vrabec, J.P.; Levin, L.A. The neurobiology of cell death in glaucoma. Eye 2007, 21, S11–S14. [Google Scholar] [CrossRef] [PubMed]
- Sasaki, M.; Ozawa, Y.; Kurihara, T.; Kubota, S.; Yuki, K.; Noda, K.; Kobayashi, S.; Ishida, S.; Tsubota, K. Neurodegenerative influence of oxidative stress in the retina of a murine model of diabetes. Diabetologia 2010, 53, 971–979. [Google Scholar] [CrossRef] [PubMed] [Green Version]
- Cheung, N.; Mitchell, P.; Wong, T.Y. Diabetic retinopathy. Lancet 2010, 376, 124–136. [Google Scholar] [CrossRef]
- Zetterberg, M. Age-related eye disease and gender. Maturitas 2016, 83, 19–26. [Google Scholar] [CrossRef]
- Hayreh, S.S. Central retinal artery occlusion. Indian J. Ophthalmol. 2018, 66, 1684–1694. [Google Scholar] [CrossRef]
- Weinreb, R.N.; Aung, T.; Medeiros, F.A. The pathophysiology and treatment of glaucoma: A review. JAMA 2014, 311, 1901–1911. [Google Scholar] [CrossRef] [Green Version]
- Bouhenni, R.A.; Dunmire, J.; Sewell, A.; Edward, D.P. Animal Models of Glaucoma. J. Biomed. Biotechnol. 2012, 2012, 692609. [Google Scholar] [CrossRef] [Green Version]
- Ishikawa, M.; Yoshitomi, T.; Zorumski, C.F.; Izumi, Y. Experimentally Induced Mammalian Models of Glaucoma. BioMed Res. Int. 2015, 2015, 281214. [Google Scholar] [CrossRef] [Green Version]
- McMonnies, C.W. Glaucoma history and risk factors. J. Optom. 2017, 10, 71–78. [Google Scholar] [CrossRef] [Green Version]
- Hurst, J.; Kuehn, S.; Jashari, A.; Tsai, T.; Bartz-Schmidt, K.U.; Schnichels, S.; Joachim, S.C. A novel porcine ex vivo retina culture model for oxidative stress induced by H(2)O(2). Altern. Lab Anim. 2017, 45, 11–25. [Google Scholar] [CrossRef] [PubMed]
- Kuehn, S.; Hurst, J.; Jashari, A.; Ahrens, K.; Tsai, T.; Wunderlich, I.M.; Dick, H.B.; Joachim, S.C.; Schnichels, S. The novel induction of retinal ganglion cell apoptosis in porcine organ culture by NMDA—An opportunity for the replacement of animals in experiments. Altern. Lab. Anim. 2016, 44, 557–568. [Google Scholar] [CrossRef]
- Kuehn, S.; Hurst, J.; Rensinghoff, F.; Tsai, T.; Grauthoff, S.; Satgunarajah, Y.; Dick, H.B.; Schnichels, S.; Joachim, S.C. Degenerative effects of cobalt-chloride treatment on neurons and microglia in a porcine retina organ culture model. Expe. Eye Res. 2017, 155, 107–120. [Google Scholar] [CrossRef]
- Yu, G.; Hess, D.C.; Borlongan, C.V. Combined cyclosporine-A and methylprednisolone treatment exerts partial and transient neuroprotection against ischemic stroke. Brain Res. 2004, 1018, 32–37. [Google Scholar] [CrossRef]
- Leger, P.L.; De Paulis, D.; Branco, S.; Bonnin, P.; Couture-Lepetit, E.; Baud, O.; Renolleau, S.; Ovize, M.; Gharib, A.; Charriaut-Marlangue, C. Evaluation of cyclosporine A in a stroke model in the immature rat brain. Exp. Neurol. 2011, 230, 58–66. [Google Scholar] [CrossRef]
- Yamaguchi, T.; Miyata, K.; Shibasaki, F.; Isshiki, A.; Uchino, H. Effect of cyclosporin a on immediate early gene in rat global ischemia and its neuroprotection. J. Pharmacol. Sci. 2006, 100, 73–81. [Google Scholar] [CrossRef] [Green Version]
- Sullivan, P.G.; Thompson, M.B.; Scheff, S.W. Cyclosporin A attenuates acute mitochondrial dysfunction following traumatic brain injury. Exp. Neurol. 1999, 160, 226–234. [Google Scholar] [CrossRef] [PubMed]
- Cook, A.M.; Whitlow, J.; Hatton, J.; Young, B. Cyclosporine A for neuroprotection: Establishing dosing guidelines for safe and effective use. Expert Opin. Drug Saf. 2009, 8, 411–419. [Google Scholar] [CrossRef] [PubMed]
- Scheff, S.W.; Sullivan, P.G. Cyclosporin A significantly ameliorates cortical damage following experimental traumatic brain injury in rodents. J. Neurotrauma 1999, 16, 783–792. [Google Scholar] [CrossRef]
- Fruman, D.A.; Klee, C.B.; Bierer, B.E.; Burakoff, S.J. Calcineurin phosphatase activity in T lymphocytes is inhibited by FK 506 and cyclosporin A. Proc. Natl. Acad. Sci. USA 1992, 89, 3686–3690. [Google Scholar] [CrossRef] [Green Version]
- Osman, M.M.; Lulic, D.; Glover, L.; Stahl, C.E.; Lau, T.; van Loveren, H.; Borlongan, C.V. Cyclosporine-A as a neuroprotective agent against stroke: Its translation from laboratory research to clinical application. Neuropeptides 2011, 45, 359–368. [Google Scholar] [CrossRef] [PubMed]
- Schinder, A.F.; Olson, E.C.; Spitzer, N.C.; Montal, M. Mitochondrial dysfunction is a primary event in glutamate neurotoxicity. J. Neurosci. 1996, 16, 6125–6133. [Google Scholar] [CrossRef] [Green Version]
- Wood, A.M.; Bristow, D.R. N-methyl-D-aspartate receptor desensitisation is neuroprotective by inhibiting glutamate-induced apoptotic-like death. J. Neurochem. 1998, 70, 677–687. [Google Scholar] [CrossRef]
- Ruiz, F.; Alvarez, G.; Ramos, M.; Hernandez, M.; Bogonez, E.; Satrustegui, J. Cyclosporin A targets involved in protection against glutamate excitotoxicity. Eur. J. Pharmacol. 2000, 404, 29–39. [Google Scholar] [CrossRef]
- Kim, S.Y.; Shim, M.S.; Kim, K.Y.; Weinreb, R.N.; Wheeler, L.A.; Ju, W.K. Inhibition of cyclophilin D by cyclosporin A promotes retinal ganglion cell survival by preventing mitochondrial alteration in ischemic injury. Cell Death Dis. 2014, 5, e1105. [Google Scholar] [CrossRef] [PubMed] [Green Version]
- Schultheiss, M.; Schnichels, S.; Mlynczak, T.; Dipl-Ing, J.H.; Bartz-Schmidt, K.U.; Szurman, P.; Spitzer, M.S. Cyclosporine a protects RGC-5 cells from excitotoxic cell death. J. Glaucoma 2014, 23, 219–224. [Google Scholar] [CrossRef] [PubMed]
- Sippl, C.; Tamm, E.R. What is the nature of the RGC-5 cell line? Adv. Exp. Med. Biol. 2014, 801, 145–154. [Google Scholar] [CrossRef]
- Krishnamoorthy, R.R.; Clark, A.F.; Daudt, D.; Vishwanatha, J.K.; Yorio, T. A forensic path to RGC-5 cell line identification: Lessons learned. Investig. Ophthalmol. Vis. Sci. 2013, 54, 5712–5719. [Google Scholar] [CrossRef] [PubMed] [Green Version]
- Schnichels, S.; Paquet-Durand, F.; Loscher, M.; Tsai, T.; Hurst, J.; Joachim, S.C.; Klettner, A. Retina in a dish: Cell cultures, retinal explants and animal models for common diseases of the retina. Prog. Retin. Eye Res. 2020, 81, 100880. [Google Scholar] [CrossRef]
- Schnichels, S.; Blak, M.; Hurst, J.; Dorfi, T.; Bartz-Schmidt, K.U.; Ziemssen, F.; Spitzer, M.S.; Schultheiss, M. Establishment of a retinal hypoxia organ culture model. Biol. Open 2017, 6, 1056–1064. [Google Scholar] [CrossRef] [Green Version]
- Klemm, P.; Hurst, J.; Dias Blak, M.; Herrmann, T.; Melchinger, M.; Bartz-Schmidt, K.U.; Zeck, G.; Schultheiss, M.; Spitzer, M.S.; Schnichels, S. Hypothermia protects retinal ganglion cells against hypoxia-induced cell death in a retina organ culture model. Clin. Exp. Ophthalmol. 2019, 47, 1043–1054. [Google Scholar] [CrossRef] [PubMed]
- Del Amo, E.M.; Urtti, A. Current and future ophthalmic drug delivery systems: A shift to the posterior segment. Drug Discov. Today 2008, 13, 135–143. [Google Scholar] [CrossRef] [PubMed]
- Friberg, H.; Ferrand-Drake, M.; Bengtsson, F.; Halestrap, A.P.; Wieloch, T. Cyclosporin A, but not FK 506, protects mitochondria and neurons against hypoglycemic damage and implicates the mitochondrial permeability transition in cell death. J. Neurosci. 1998, 18, 5151–5159. [Google Scholar] [CrossRef] [PubMed] [Green Version]
- Shiga, Y.; Onodera, H.; Matsuo, Y.; Kogure, K. Cyclosporin A protects against ischemia-reperfusion injury in the brain. Brain Res. 1992, 595, 145–148. [Google Scholar] [CrossRef]
- Kaminska, B.; Figiel, I.; Pyrzynska, B.; Czajkowski, R.; Mosieniak, G. Treatment of hippocampal neurons with cyclosporin A results in calcium overload and apoptosis which are independent on NMDA receptor activation. Br. J. Pharmacol. 2001, 133, 997–1004. [Google Scholar] [CrossRef] [Green Version]
- Taylor, L.; Arner, K.; Ghosh, F. N-methyl-N-nitrosourea-induced neuronal cell death in a large animal model of retinal degeneration in vitro. Exp. Eye Res. 2016, 148, 55–64. [Google Scholar] [CrossRef]
- Mollick, T.; Mohlin, C.; Johansson, K. Human neural progenitor cells decrease photoreceptor degeneration, normalize opsin distribution and support synapse structure in cultured porcine retina. Brain Res. 2016, 1646, 522–534. [Google Scholar] [CrossRef] [Green Version]
- Abeysinghe, H.; Bokhari, L.; Dusting, G.; Roulston, C. Cyclosporine A Reduces Glial Scarring and Facilitates Functional Recovery Following Transient Focal Ischemia. J. Neurol. Neurophysiol. 2015, 2015, 1–12. [Google Scholar]
- Schultheiss, M.; Schnichels, S.; Hermann, T.; Hurst, J.; Feldkaemper, M.; Arango-Gonzalez, B.; Ueffing, M.; Bartz-Schmidt, K.U.; Zeck, G.; Spitzer, M.S. Hypothermia Protects and Prolongs the Tolerance Time of Retinal Ganglion Cells against Ischemia. PLoS ONE 2016, 11, e0148616. [Google Scholar] [CrossRef] [Green Version]
- Murphy, T.H.; Corbett, D. Plasticity during stroke recovery: From synapse to behaviour. Nat. Rev. Neurosci. 2009, 10, 861–872. [Google Scholar] [CrossRef]
- Astrup, J.; Symon, L.; Branston, N.M.; Lassen, N.A. Cortical evoked potential and extracellular K+ and H+ at critical levels of brain ischemia. Stroke 1977, 8, 51–57. [Google Scholar] [CrossRef] [Green Version]
- Okonkwo, D.O.; Reece, T.B.; Laurent, J.J.; Hawkins, A.S.; Ellman, P.I.; Linden, J.; Kron, I.L.; Tribble, C.G.; Stone, J.R.; Kern, J.A. A comparison of adenosine A2A agonism and methylprednisolone in attenuating neuronal damage and improving functional outcome after experimental traumatic spinal cord injury in rabbits. J. Neurosurg. Spine 2006, 4, 64–70. [Google Scholar] [CrossRef]
- Wu, H.Y.; Tomizawa, K.; Oda, Y.; Wei, F.Y.; Lu, Y.F.; Matsushita, M.; Li, S.T.; Moriwaki, A.; Matsui, H. Critical role of calpain-mediated cleavage of calcineurin in excitotoxic neurodegeneration. J. Biol. Chem. 2004, 279, 4929–4940. [Google Scholar] [CrossRef] [Green Version]
- Kokoszka, J.E.; Waymire, K.G.; Levy, S.E.; Sligh, J.E.; Cai, J.; Jones, D.P.; MacGregor, G.R.; Wallace, D.C. The ADP/ATP translocator is not essential for the mitochondrial permeability transition pore. Nature 2004, 427, 461–465. [Google Scholar] [CrossRef]
- Hernandez, G.L.; Volpert, O.V.; Iniguez, M.A.; Lorenzo, E.; Martinez-Martinez, S.; Grau, R.; Fresno, M.; Redondo, J.M. Selective inhibition of vascular endothelial growth factor-mediated angiogenesis by cyclosporin A: Roles of the nuclear factor of activated T cells and cyclooxygenase 2. J. Exp. Med. 2001, 193, 607–620. [Google Scholar] [CrossRef]
- Marti, H.H.; Risau, W. Systemic hypoxia changes the organ-specific distribution of vascular endothelial growth factor and its receptors. Proc. Natl. Acad. Sci. USA 1998, 95, 15809–15814. [Google Scholar] [CrossRef] [PubMed] [Green Version]
- Eremina, V.; Sood, M.; Haigh, J.; Nagy, A.; Lajoie, G.; Ferrara, N.; Gerber, H.P.; Kikkawa, Y.; Miner, J.H.; Quaggin, S.E. Glomerular-specific alterations of VEGF-A expression lead to distinct congenital and acquired renal diseases. J. Clin. Investig. 2003, 111, 707–716. [Google Scholar] [CrossRef] [PubMed] [Green Version]
- Schnichels, S.; Dorfi, T.; Schultheiss, M.; Arango-Gonzalez, B.; Bartz-Schmidt, K.U.; Januschowski, K.; Spitzer, M.S.; Ziemssen, F. Ex-vivo-examination of ultrastructural changes in organotypic retina culture using near-infrared imaging and optical coherence tomography. Exp. Eye Res. 2016, 147, 31–36. [Google Scholar] [CrossRef]
- Schmid, H.; Renner, M.; Dick, H.B.; Joachim, S.C. Loss of inner retinal neurons after retinal ischemia in rats. Investig. Ophthalmol. Vis. Sci. 2014, 55, 2777–2787. [Google Scholar] [CrossRef] [Green Version]
- Pfaffl, M.W. A new mathematical model for relative quantification in real-time RT-PCR. Nucleic Acids Res. 2001, 29, e45. [Google Scholar] [CrossRef] [PubMed]






Publisher’s Note: MDPI stays neutral with regard to jurisdictional claims in published maps and institutional affiliations. |
© 2021 by the authors. Licensee MDPI, Basel, Switzerland. This article is an open access article distributed under the terms and conditions of the Creative Commons Attribution (CC BY) license (https://creativecommons.org/licenses/by/4.0/).
Share and Cite
Schnichels, S.; Schultheiss, M.; Klemm, P.; Blak, M.; Herrmann, T.; Melchinger, M.; Bartz-Schmidt, K.-U.; Löscher, M.; Zeck, G.; Spitzer, M.S.; et al. Cyclosporine A Protects Retinal Explants against Hypoxia. Int. J. Mol. Sci. 2021, 22, 10196. https://doi.org/10.3390/ijms221910196
Schnichels S, Schultheiss M, Klemm P, Blak M, Herrmann T, Melchinger M, Bartz-Schmidt K-U, Löscher M, Zeck G, Spitzer MS, et al. Cyclosporine A Protects Retinal Explants against Hypoxia. International Journal of Molecular Sciences. 2021; 22(19):10196. https://doi.org/10.3390/ijms221910196
Chicago/Turabian StyleSchnichels, Sven, Maximilian Schultheiss, Patricia Klemm, Matthias Blak, Thoralf Herrmann, Marion Melchinger, Karl-Ulrich Bartz-Schmidt, Marina Löscher, Günther Zeck, Martin Stehphan Spitzer, and et al. 2021. "Cyclosporine A Protects Retinal Explants against Hypoxia" International Journal of Molecular Sciences 22, no. 19: 10196. https://doi.org/10.3390/ijms221910196
APA StyleSchnichels, S., Schultheiss, M., Klemm, P., Blak, M., Herrmann, T., Melchinger, M., Bartz-Schmidt, K.-U., Löscher, M., Zeck, G., Spitzer, M. S., & Hurst, J. (2021). Cyclosporine A Protects Retinal Explants against Hypoxia. International Journal of Molecular Sciences, 22(19), 10196. https://doi.org/10.3390/ijms221910196

