Initiation of Pancreatic Cancer: The Interplay of Hyperglycemia and Macrophages Promotes the Acquisition of Malignancy-Associated Properties in Pancreatic Ductal Epithelial Cells
Abstract
1. Introduction
2. Results
2.1. The Presence of Macrophages as well as Hyperglycemia Impacts mRNA Levels of EMT and CSC Inducers in PDEC
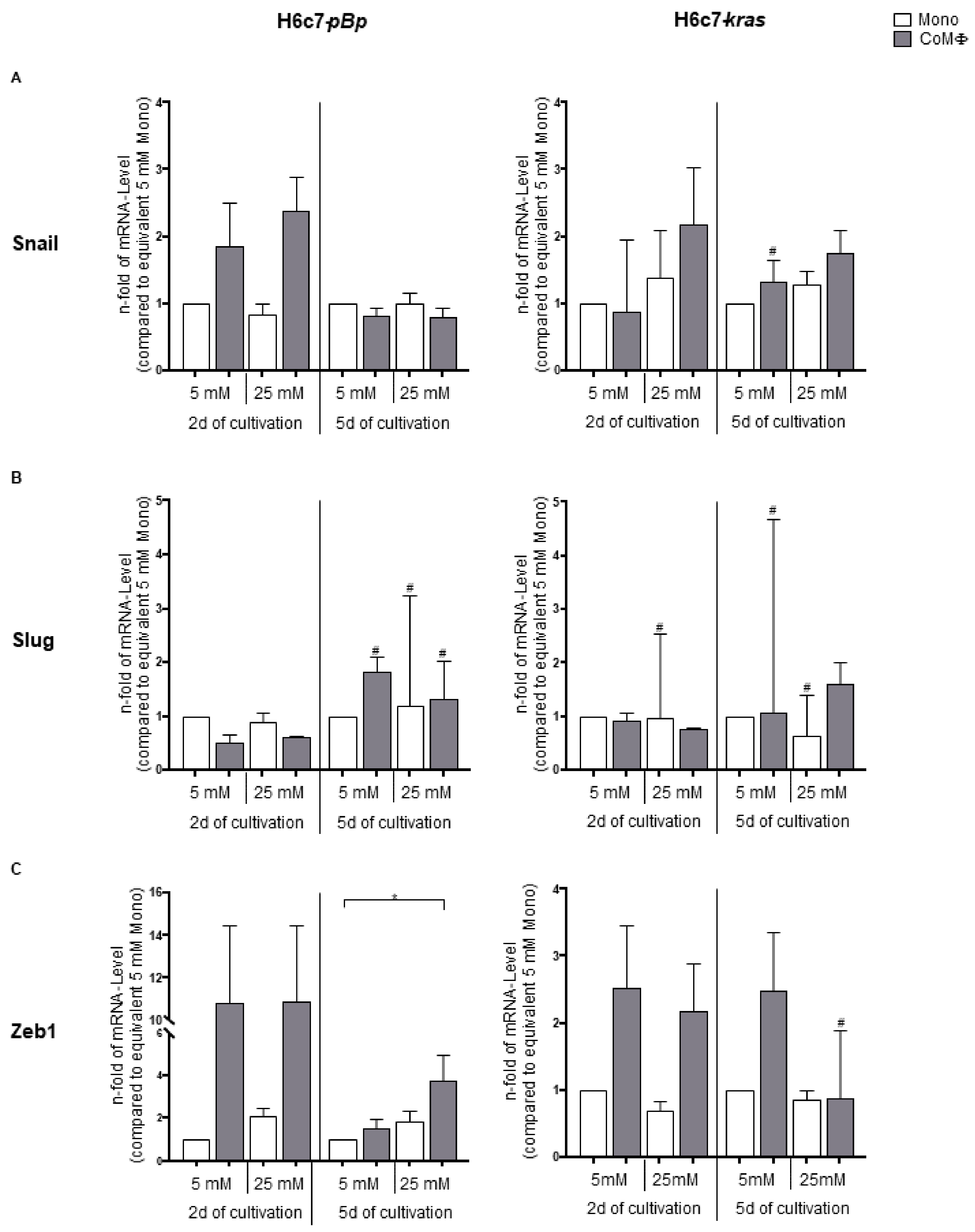
2.2. Combined Impact of the Presence of M1 Macrophages and Hyperglycemia on mRNA Levels of EMT and CSC Transcription Factors in PDEC
2.3. The Presence of M1 Macrophages and Hyperglycemia Changes the Expression of CSC Marker Genes in PDEC but Hardly Impacts on Colony Formation Ability
2.4. Combined Impact of M1 Macrophages and Hyperglycemia on the Expression of EMT Marker Genes in PDEC
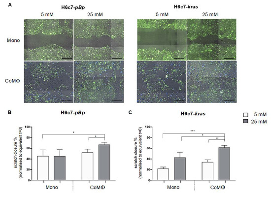
2.5. Combined Impact of M1 Macrophages and Hyperglycemia on the Migratory Ability of PDEC
2.6. Blockade of IL-6 by Tocilizumab Increases Both Expression of Epithelial and Mesenchymal Markers in Cocultured Hyperglycemic H6c7-kras Cells and Reduces Cell Migration
2.7. Neutralization of TNF-α Reverses the Effects of M1 Macrophages and Hyperglycemia on the EMT Phenotype in H6c7-Kras Cells
3. Discussion
4. Materials and Methods
4.1. Cell lines
4.2. Generation of Macrophages
4.3. Direct Coculture of PDEC and Macrophages
4.4. Blocking of IL-6 and TNF-α
4.5. Magnetic Activated Cell Sorting
4.6. Colony Formation Assay
4.7. Scratch Assay
4.8. Multiplex Assay for Determination of TNF-α in Culture Supernatants
4.9. Western Blot
4.10. RNA Isolation and RT-qPCR
4.11. Statistics
5. Conclusions
Supplementary Materials
Author Contributions
Funding
Institutional Review Board Statement
Informed Consent Statement
Data Availability Statement
Acknowledgments
Conflicts of Interest
Abbreviations
| CoMΦ | Coculture with M1-polarized macrophages | 
| CP | Chronic pancreatitis | 
| CSC | Cancer stem cells | 
| EMT | Epithelial–mesenchymal-transition | 
| ETN | Etanercept | 
| GAPDH | Glycerinaldehyd-3-phosphat-dehydrogenase | 
| PanIN | Pancreatic intraepithelial neoplasia | 
| PDAC | Pancreatic ductal adenocarcinoma | 
| PDEC | Pancreatic ductal epithelial cells | 
| T2DM | Type 2 diabetes mellitus | 
| TGF-β1 | Transforming growth factor-beta 1 | 
| TNF-α | Tumor necrosis factor-alpha | 
References
- Bray, F.; Ferlay, J.; Soerjomataram, I.; Siegel, R.L.; Torre, L.A.; Jemal, A. Global Cancer Statistics 2018: GLOBOCAN Estimates of Incidence and Mortality Worldwide for 36 Cancers in 185 Countries. CA Cancer J. Clin. 2018, 68, 394–424. [Google Scholar] [CrossRef]
- Pelosi, E.; Castelli, G.; Testa, U. Pancreatic Cancer: Molecular Characterization, Clonal Evolution and Cancer Stem Cells. Biomedicines 2017, 5, 65. [Google Scholar] [CrossRef] [PubMed]
- Siegel, R.L.; Miller, K.D.; Jemal, A. Cancer Statistics, 2018. CA Cancer J. Clin. 2018, 68, 7–30. [Google Scholar] [CrossRef]
- Zhang, Q.; Zeng, L.; Chen, Y.; Lian, G.; Qian, C.; Chen, S.; Li, J.; Huang, K. Pancreatic Cancer Epidemiology, Detection, and Management. Gastroenterol. Res. Pract. 2016, 2016, 8962321. [Google Scholar] [CrossRef]
- Raimondi, S.; Maisonneuve, P.; Lowenfels, A.B. Epidemiology of Pancreatic Cancer: An Update. Nat. Rev. Gastroenterol. Hepatol. 2009, 6, 699–708. [Google Scholar] [CrossRef] [PubMed]
- Becker, A.E.; Hernandez, Y.G.; Frucht, H.; Lucas, A.L. Pancreatic Ductal Adenocarcinoma: Risk Factors, Screening, and Early Detection. World J. Gastroenterol. 2014, 20, 11182–11198. [Google Scholar] [CrossRef]
- Li, D. Diabetes and Pancreatic Cancer. Mol. Carcinog. 2012, 51, 64–74. [Google Scholar] [CrossRef] [PubMed]
- Huxley, R.; Ansary-Moghaddam, A.; Berrington De González, A.; Barzi, F.; Woodward, M. Type-II Diabetes and Pancreatic Cancer: A Meta-Analysis of 36 Studies. Br. J. Cancer 2005, 92, 2076–2083. [Google Scholar] [CrossRef] [PubMed]
- Liao, W.C.; Tu, Y.K.; Wu, M.S.; Lin, J.T.; Wang, H.P.; Chien, K.L. Blood Glucose Concentration and Risk of Pancreatic Cancer: Systematic Review and Dose-Response Meta-Analysis. Br. Med. J. 2015, 349, g7371. [Google Scholar] [CrossRef] [PubMed]
- Philip, B.; Roland, C.; Daniluk, J.; Liu, Y.; Chatterjee, D.; Gomez, S.; Ji, B.; Huang, H.; Wang, H.; Fleming, J.; et al. A High-Fat Diet Activates Oncogenic Kras and COX2 to Induce Development of Pancreatic Ductal Adenocarcinoma in Mice. Gastroenterology 2013, 145, 148–159. [Google Scholar] [CrossRef]
- Kalluri, R.; Weinberg, R.A. The Basics of Epithelial-Mesenchymal Transition. J. Clin. Investig. 2009, 119, 1420–1428. [Google Scholar] [CrossRef] [PubMed]
- Mani, S.; Guo, W.; Liao, M.-J.; Eaton, E.; Ayyanan, A.; Zhou, A.; Brooks, M.; Reinhard, F.; Zhang, C.; Shipitsin, M.; et al. The Epithelial-Mesenchymal Transition Generates Cells with Properties of Stem Cells. Cell 2008, 133, 704–715. [Google Scholar] [CrossRef]
- Rhim, A.D.; Mirek, E.T.; Aiello, N.M.; Maitra, A.; Jennifer, M.; Mccallister, F.; Reichert, M.; Beatty, G.L.; Anil, K.; Vonderheide, R.H.; et al. EMT and Dissemination Precede Pancreatic Tumor Formation. Cell 2012, 148, 349–361. [Google Scholar] [CrossRef] [PubMed]
- Fulawka, L.; Donizy, P.; Halon, A. Cancer Stem Cells–the Current Status of an Old Concept: Literature Review and Clinical Approaches. Biol. Res. 2014, 47, 2–8. [Google Scholar] [CrossRef] [PubMed]
- Batlle, E.; Clevers, H. Cancer Stem Cells Revisited. Nat. Med. 2017, 23, 1124–1134. [Google Scholar] [CrossRef]
- Iliopoulos, D.; Hirsch, H.A.; Wang, G.; Struhl, K. Inducible Formation of Breast Cancer Stem Cells and Their Dynamic Equilibrium with Non-Stem Cancer Cells via IL6 Secretion. Proc. Natl. Acad. Sci. USA 2011, 108, 1397–1402. [Google Scholar] [CrossRef] [PubMed]
- Cheng, J.; Grande, J.P. Transforming Growth Factor-β Signal Transduction and Progressive Renal Disease. Exp. Biol. Med. 2002, 227, 943–956. [Google Scholar] [CrossRef] [PubMed]
- Noy, R.; Pollard, J.W. Tumor-Associated Macrophages: From Mechanisms to Therapy. Immunity 2014, 41, 49–61. [Google Scholar] [CrossRef] [PubMed]
- Grivennikov, S.I.; Greten, F.R.; Karin, M. Immunity, Inflammation, and Cancer. Cancer 2010, 140, 883–899. [Google Scholar] [CrossRef] [PubMed]
- Helm, O.; Held-Feindt, J.; Grage-Griebenow, E.; Reiling, N.; Ungefroren, H.; Vogel, I.; Krüger, U.; Becker, T.; Ebsen, M.; Röcken, C.; et al. Tumor-Associated Macrophages Exhibit pro- and Anti-Inflammatory Properties by Which They Impact on Pancreatic Tumorigenesis. Int. J. Cancer 2014, 135, 843–861. [Google Scholar] [CrossRef] [PubMed]
- Helm, O.; Mennrich, R.; Petrick, D.; Goebel, L.; Freitag-Wolf, S.; Röder, C.; Kalthoff, H.; Röcken, C.; Sipos, B.; Kabelitz, D.; et al. Comparative Characterization of Stroma Cells and Ductal Epithelium in Chronic Pancreatitis and Pancreatic Ductal Adenocarcinoma. PLoS ONE 2014, 9, e94357. [Google Scholar] [CrossRef] [PubMed]
- Rahn, S.; Zimmermann, V.; Viol, F.; Knaack, H.; Stemmer, K.; Peters, L.; Lenk, L.; Ungefroren, H.; Saur, D.; Schäfer, H.; et al. Diabetes as Risk Factor for Pancreatic Cancer: Hyperglycemia Promotes Epithelial-Mesenchymal-Transition and Stem Cell Properties in Pancreatic Ductal Epithelial Cells. Cancer Lett. 2018, 415, 129–150. [Google Scholar] [CrossRef] [PubMed]
- Kiss, K.; Baghy, K.; Spisák, S.; Szanyi, S.; Tulassay, Z.; Zalatnai, A.; Löhr, J.M.; Jesenofsky, R.; Kovalszky, I.; Firneisz, G. Chronic Hyperglycemia Induces Trans-Differentiation of Human Pancreatic Stellate Cells and Enhances the Malignant Molecular Communication with Human Pancreatic Cancer Cells. PLoS ONE 2015, 10, 1–18. [Google Scholar] [CrossRef]
- Kang, X.; Kong, F.; Wu, X.; Ren, Y.; Wu, S.; Wu, K.; Jiang, Z.; Zhang, W. High Glucose Promotes Tumor Invasion and Increases Metastasis-Associated Protein Expression in Human Lung Epithelial Cells by Upregulating Heme Oxygenase-1 via Reactive Oxygen Species or the TGF-Β1/PI3K/Akt Signaling Pathway. Cell. Physiol. Biochem. 2015, 35, 1008–1022. [Google Scholar] [CrossRef] [PubMed]
- Freemerman, A.J.; Johnson, A.R.; Sacks, G.N.; Milner, J.J.; Kirk, E.L.; Troester, M.A.; Macintyre, A.N.; Goraksha-Hicks, P.; Rathmell, J.C.; Makowski, L. Metabolic Reprogramming of Macrophages: Glucose Transporter 1 (GLUT1)-Mediated Glucose Metabolism Drives a Proinflammatory Phenotype. J. Biol. Chem. 2014, 289, 7884–7896. [Google Scholar] [CrossRef]
- Cheng, C.I.; Chen, P.H.; Lin, Y.C.; Kao, Y.H. High Glucose Activates Raw264.7 Macrophages through RhoA Kinase-Mediated Signaling Pathway. Cell. Signal. 2015, 27, 283–292. [Google Scholar] [CrossRef] [PubMed]
- Haidet, J.; Cifarelli, V.; Trucco, M.; Luppi, P. C-Peptide Reduces pro-Inflammatory Cytokine Secretion in LPS-Stimulated U937 Monocytes in Condition of Hyperglycemia. Inflamm. Res. 2012, 61, 27–35. [Google Scholar] [CrossRef]
- Pan, Y.; Wang, Y.; Cai, L.; Cai, Y.; Hu, J.; Yu, C.; Li, J.; Feng, Z.; Yang, S.; Li, X.; et al. Inhibition of High Glucose-Induced Inflammatory Response and Macrophage Infiltration by a Novel Curcumin Derivative Prevents Renal Injury in Diabetic Rats. Br. J. Pharmacol. 2012, 166, 1169–1182. [Google Scholar] [CrossRef]
- Torres-Castro, I.; Arroyo-Camarena, U.; Martínez-Reyes, C.; Gómez-Arauz, A.; Duenas-Andrade, Y.; Hernández-Ruiz, J.; Béjar, Y.; Zaga-Clavwllina, V.; Morales-Montor, J.; Terrazas, L.; et al. Human Monocytes and Macrophages Undergo M1-Type Inflammatory Polarization in Response to High Levels of Glucose. Immunol. Lett. 2016, 176, 81–89. [Google Scholar] [CrossRef]
- Tan, L.; Sui, X.; Deng, H.; Ding, M. Holoclone Forming Cells from Pancreatic Cancer Cells Enrich Tumor Initiating Cells and Represent a Novel Model for Study of Cancer Stem Cells. PLoS ONE 2011, 6, e23383. [Google Scholar] [CrossRef]
- Bao, S.; Wu, Q.; Li, Z.; Sathornsumetee, S.; Mclendon, R.E.; Hjelmeland, A.B.; Rich, J.N. Targeting Cancer Stem Cells through L1CAM Suppresses Glioma Growth. Cancer Res. 2009, 68, 6043–6048. [Google Scholar] [CrossRef]
- Terraneo, N.; Jacob, F.; Peitzsch, C.; Dubrovska, A.; Krudewig, C.; Huang, Y.-L.; Heinzelmann-Schwarz, V.; Schibli, R.; Béhé, M.; Grünberg, J. L1 Cell Adhesion Molecule Confers Radioresistance Cell Population. Cancers 2020, 12, 217. [Google Scholar] [CrossRef]
- Wang, L.; Bai, Y.-Y.; Yang, Y.; Hu, F.; Wang, Y.; Yu, Z.; Cheng, Z.; Zhou, J. Diabetes Mellitus Stimulates Pancreatic Cancer Growth and Epithelial-Mesenchymal Transition-Mediated Metastasis via a P38 MAPK Pathway. Oncotarget 2016, 7, 38539–38550. [Google Scholar] [CrossRef] [PubMed]
- NCD Risk Factor Collaboration (NCD-RisC). Worldwide Trends in Body-Mass Index, Underweight, Overweight, and Obesity from 1975 to 2016: A Pooled Analysis of 2416 Population-Based Measurement Studies in 128.9 Million Children, Adolescents and Adults. Lancet 2017, 390, 2627–2642. [Google Scholar] [CrossRef]
- Lin, X.; Xu, Y.; Pan, X.; Xu, J.; Ding, Y.; Sun, X.; Song, X.; Ren, Y.; Shan, P.F. Global, Regional, and National Burden and Trend of Diabetes in 195 Countries and Territories: An Analysis from 1990 to 2025. Sci. Rep. 2020, 10, 1–11. [Google Scholar] [CrossRef] [PubMed]
- Zheng, Y.; Ley, S.H.; Hu, F.B. Global Aetiology and Epidemiology of Type 2 Diabetes Mellitus and Its Complications. Nat. Rev. Endocrinol. 2018, 14, 88–98. [Google Scholar] [CrossRef] [PubMed]
- Batlle, E.; Sancho, E.; Francí, C.; Domínguez, D.; Monfar, M.; Baulida, J.; De Herreros, A.G. The Transcription Factor Snail Is a Repressor of E-Cadherin Gene Expression in Epithelial Tumour Cells. Nat. Cell Biol. 2000, 2, 84–89. [Google Scholar] [CrossRef] [PubMed]
- Peinado, H.; Olmeda, D.; Cano, A. Snail, ZEB and BHLH Factors in Tumour Progression: An Alliance against the Epithelial Phenotype? Nat. Rev. Cancer 2007, 7, 415–428. [Google Scholar] [CrossRef] [PubMed]
- Nieto, M.A.; Huang, R.Y.Y.J.; Jackson, R.A.A.; Thiery, J.P.P. Emt: 2016. Cell 2016, 166, 21–45. [Google Scholar] [CrossRef]
- Guerra, C.; Schuhmacher, A.J.; Cañamero, M.; Grippo, P.J.; Verdaguer, L.; Pérez-Gallego, L.; Dubus, P.; Sandgren, E.P.; Barbacid, M. Chronic Pancreatitis Is Essential for Induction of Pancreatic Ductal Adenocarcinoma by K-Ras Oncogenes in Adult Mice. Cancer Cell 2007, 11, 291–302. [Google Scholar] [CrossRef]
- Carrière, C.; Young, A.; Gunn, J.; Longnecker, D.; Korc, M. Acute Pancreatitis Markedly Accelerates Pancreatic Cancer Progression in Mice Expressing Oncogenic Kras. Biochem. Biophys. Res. Commun. 2009, 382, 561–565. [Google Scholar] [CrossRef]
- Daniluk, J.; Liu, Y.; Deng, D.; Chu, J.; Huang, H.; Gaiser, S.; Cruz-Monserrate, Z.; Wang, H.; Ji, B.; Logsdon, C.D. An NF-ΚB Pathway–Mediated Positive Feedback Loop Amplifies Ras Activity to Pathological Levels in Mice. J. Clin. Investig. 2012, 122, 1519–1528. [Google Scholar] [CrossRef] [PubMed]
- Storz, P. The Crosstalk between Acinar Cells with Kras Mutations and M1-Polarized Macrophages Leads to Initiation of Pancreatic Precancerous Lesions. Oncoimmunology 2015, 4, 10–12. [Google Scholar] [CrossRef] [PubMed]
- Spranger, J.; Kroke, A.; Möhlig, M.; Hoffmann, K.; Bergmann, M.M.; Ristow, M.; Boeing, H.; Pfeiffer, A.F.H. Inflammatory Cytokines and the Risk to Develop Type 2 Diabetes: Results of the Prospective Population-Based European Prospective Investigation into Cancer and Nutrition (EPIC)-Potsdam Study. Diabetes 2003, 52, 812–817. [Google Scholar] [CrossRef] [PubMed]
- Kristiansen, O.; Mandrup-Poulsen, T. Interleukin-6 and Diabetes—The Good, the Bad, or the Indifferent? Diabetes 2005, 54, S114–S124. [Google Scholar] [CrossRef]
- Storci, G.; Sansone, P.; Mari, S.; Uva, G.D.; Tavolari, S.; Guarnieri, T.; Taffurelli, M.; Ceccarelli, C.; Santini, D.; Marcu, K.B.; et al. TNFalpha Up-Regulates SLUG via the NF-KappaB/HIF1alpha Axis, Which Imparts Breast Cancer Cells with a Stem Cell-like Phenotype. Cell Physiol. 2010, 225, 682–691. [Google Scholar] [CrossRef] [PubMed]
- Ebrahimi, B.; Tucker, S.L.; Li, D.; Abbruzzese, J.L.; Kurzrock, R. Cytokines in Pancreatic Carcinoma: Correlation with Phenotypic Characteristics and Prognosis. Cancer 2004, 101, 2727–2736. [Google Scholar] [CrossRef]
- Gao, S.P.; Mark, K.G.; Leslie, K.; Pao, W.; Motoi, N.; Gerald, W.L.; Travis, W.D.; Bornmann, W.; Veach, D.; Clarkson, B.; et al. Mutations in the EGFR Kinase Domain Mediate STAT3 Activation via IL-6 Production in Human Lung Adenocarcinomas. J. Clin. Investig. 2007, 117, 3846–3856. [Google Scholar] [CrossRef]
- Wan, S.; Zhao, E.; Kryczek, I.; Vatan, L.; Sadovskaya, A.; Simeone, D.M.; Zou, W.; Welling, T.H. Tumor-Associated Macrophages Produce Interleukin 6 and Signal via STAT3 to Promote Expansion of Human Hepatocellular Carcinoma Stem Cells. Gastroenterology 2015, 147, 1393–1404. [Google Scholar] [CrossRef]
- Mauer, J.; Chaurasia, B.; Goldau, J.; Vogt, M.C.; Ruud, J.; Nguyen, K.D.; Theurich, S.; Hausen, A.C.; Schmitz, J.; Brönneke, H.S.; et al. Signaling by IL-6 Promotes Alternative Activation of Macrophages to Limit Endotoxemia and Obesity-Associated Resistance to Insulin. Nat. Immunol. 2014, 15, 423–430. [Google Scholar] [CrossRef]
- Lesina, M.; Kurkowski, M.U.; Ludes, K.; Rose-John, S.; Treiber, M.; Klöppel, G.; Yoshimura, A.; Reindl, W.; Sipos, B.; Akira, S.; et al. Stat3/Socs3 Activation by IL-6 Transsignaling Promotes Progression of Pancreatic Intraepithelial Neoplasia and Development of Pancreatic Cancer. Cancer Cell 2011, 19, 456–469. [Google Scholar] [CrossRef]
- Egberts, J.H.; Cloosters, V.; Noack, A.; Schniewind, B.; Thon, L.; Klose, S.; Kettler, B.; Von Forstner, C.; Kneitz, C.; Tepel, J.; et al. Anti-Tumor Necrosis Factor Therapy Inhibits Pancreatic Tumor Growth and Metastasis. Cancer Res. 2008, 68, 1443–1450. [Google Scholar] [CrossRef] [PubMed]
- Li, C.; Xia, W.; Huo, L.; Lim, S.-O.; Wu, Y.; Hsu, J.; Chao, H.; Yamaguchi, H.; Yang, N.; Ding, Q.; et al. Epithelial-Mesenchyme Transition Induced by TNF-α Requires NF- ΚB-Mediated Transcriptional Upregulation of Twist1. Cancer Res. 2012, 72, 1290–1300. [Google Scholar] [CrossRef] [PubMed]
- Wang, H.; Wang, H.S.; Zhou, B.H.; Li, C.L.; Zhang, F.; Wang, X.F.; Zhang, G.; Bu, X.Z.; Cai, S.H.; Du, J. Epithelial-Mesenchymal Transition (EMT) Induced by TNF-α Requires AKT/GSK-3β-Mediated Stabilization of Snail in Colorectal Cancer. PLoS ONE 2013, 8, e56664. [Google Scholar] [CrossRef]
- Zhang, L.; Jiao, M.; Wu, K.; Li, L.; Zhu, G.; Wang, X.; He, D.; Wu, D. TNF-α Induced Epithelial Mesenchymal Transition Increases Stemness Properties in Renal Cell Carcinoma Cells. Int. J. Clin. Exp. Med. 2014, 7, 4951–4958. [Google Scholar] [PubMed]
- Knaack, H.; Lenk, L.; Philipp, L.M.; Miarka, L.; Rahn, S.; Viol, F.; Hauser, C.; Egberts, J.H.; Gundlach, J.P.; Will, O.; et al. Liver Metastasis of Pancreatic Cancer: The Hepatic Microenvironment Impacts Differentiation and Self-Renewal Capacity of Pancreatic Ductal Epithelial Cells. Oncotarget 2018, 9, 31771–31786. [Google Scholar] [CrossRef] [PubMed]
- Bates, R.C.; Mercurio, A.M. Tumor Necrosis Factor-Alpha Stimulates the Epithelial-to-Mesenchymal Transition of Human Colonic Organoids. Mol. Biol. Cell 2003, 14, 1790–1800. [Google Scholar] [CrossRef]
- Csiszár, A.; Szentes, T.; Haraszti, B.; Balázs, A.; Petrányi, G.G.; Pócsik, É. The Pattern of Cytokine Gene Expression in Human Colorectal Carcinoma. Pathol. Oncol. Res. 2004, 10, 109–116. [Google Scholar] [CrossRef]
- Grivennikov, S.; Karin, E.; Terzic, J.; Mucida, D.; Yu, G.Y.; Vallabhapurapu, S.; Scheller, J.; Rose-John, S.; Cheroutre, H.; Eckmann, L.; et al. IL-6 and STAT3 Are Required for Survival of Intestinal Epithelial Cells and Development of Colitis Associated Cancer. Cancer Cell 2009, 15, 103–113. [Google Scholar] [CrossRef] [PubMed]
- Selander, K.S.; Li, L.; Watson, L.; Merrell, M.; Dahmen, H.; Heinrich, P.C.; Müller-Newen, G.; Harris, K.W. Inhibition of Gp130 Signaling in Breast Cancer Blocks Constitutive Activation of Stat3 and Inhibits in Vivo Malignancy. Cancer Res. 2004, 64, 6924–6933. [Google Scholar] [CrossRef]
- Brooks, G.D.; McLeod, L.; Alhayyani, S.; Miller, A.; Russell, P.A.; Ferlin, W.; Rose-John, S.; Ruwanpura, S.; Jenkins, B.J. IL6 Trans-Signaling Promotes KRAS-Driven Lung Carcinogenesis. Cancer Res. 2016, 76, 866–876. [Google Scholar] [CrossRef] [PubMed]
- Wu, C.Y.; Chen, D.Y.; Shen, J.L.; Ho, H.J.; Chen, C.C.; Kuo, K.N.; Liu, H.N.; Chang, Y.T.; Chen, Y.J. The Risk of Cancer in Patients with Rheumatoid Arthritis Taking Tumor Necrosis Factor Antagonists: A Nationwide Cohort Study. Arthritis Res. Ther. 2014, 16, 1–12. [Google Scholar] [CrossRef] [PubMed]
- Harrison, M.L.; Obermueller, E.; Maisey, N.R.; Hoare, S.; Edmonds, K.; Li, N.F.; Chao, D.; Hall, K.; Lee, C.; Timotheadou, E.; et al. Tumor Necrosis Factor α as a New Target for Renal Cell Carcinoma: Two Sequential Phase II Trials of Infliximab at Standard and High Dose. J. Clin. Oncol. 2007, 25, 4542–4549. [Google Scholar] [CrossRef]
- Goumas, F.A.; Holmer, R.; Egberts, J.H.; Gontarewicz, A.; Heneweer, C.; Geisen, U.; Hauser, C.; Mende, M.M.; Legler, K.; Röcken, C.; et al. Inhibition of IL-6 Signaling Significantly Reduces Primary Tumor Growth and Recurrencies in Orthotopic Xenograft Models of Pancreatic Cancer. Int. J. Cancer 2015, 137, 1035–1046. [Google Scholar] [CrossRef] [PubMed]
- Furukawa, T.; Duguid, W.P.; Rosenberg, L.; Viallet, J.; Galloway, D.A.; Tsao, M.S. Long-Term Culture and Immortalization of Epithelial Cells from Normal Adult Human Pancreatic Ducts Transfected by the E6E7 Gene of Human Papilloma Virus 16. Am. J. Pathol. 1996, 148, 1763–1770. [Google Scholar]
- Qian, J.; Niu, J.; Li, M.; Chiao, P.J.; Tsao, M.S. In Vitro Modeling of Human Pancreatic Duct Epithelial Cell Transformation Defines Gene Expression Changes Induced by K-Ras Oncogenic Activation in Pancreatic Carcinogenesis. Cancer Res. 2005, 65, 5045–5053. [Google Scholar] [CrossRef]
- Banfalvi, G. Cell Cycle Synchronization of Animal Cells and Nuclei by Centrifugal Elutriation. Nat. Protoc. 2008, 3, 663–673. [Google Scholar] [CrossRef]
- Krausgruber, T.; Blazek, K.; Smallie, T.; Alzabin, S.; Lockstone, H.; Sahgal, N.; Hussell, T.; Feldmann, M.; Udalova, I.A. IRF5 Promotes Inflammatory Macrophage Polarization and T H1-TH17 Responses. Nat. Immunol. 2011, 12, 231–238. [Google Scholar] [CrossRef]
- Verreck, F.A.W.; de Boer, T.; Langenberg, D.M.L.; van der Zanden, L.; Ottenhoff, T.H.M. Phenotypic and Functional Profiling of Human Proinflammatory Type-1 and Anti-Inflammatory Type-2 Macrophages in Response to Microbial Antigens and IFN-γ- and CD40L-Mediated Costimulation. J. Leukoc. Biol. 2006, 79, 285–293. [Google Scholar] [CrossRef]
- Schäfer, H.; Struck, B.; Feldmann, E.M.; Bergmann, F.; Grage-Griebenow, E.; Geismann, C.; Ehlers, S.; Altevogt, P.; Sebens, S. TGF-Β1-Dependent L1CAM Expression Has an Essential Role in Macrophage-Induced Apoptosis Resistance and Cell Migration of Human Intestinal Epithelial Cells. Oncogene 2013, 32, 180–189. [Google Scholar] [CrossRef]
- Phoomak, C.; Vaeteewoottacharn, K.; Silsirivanit, A.; Saengboonmee, C.; Seubwai, W.; Sawanyawisuth, K.; Wongkham, C.; Wongkham, S. High Glucose Levels Boost the Aggressiveness of Highly Metastatic Cholangiocarcinoma Cells via O-GlcNAcylation. Sci. Rep. 2017, 7, 1–12. [Google Scholar] [CrossRef]
- Takatani-Nakase, T.; Matsui, C.; Maeda, S.; Kawahara, S.; Takahashi, K. High Glucose Level Promotes Migration Behavior of Breast Cancer Cells through Zinc and Its Transporters. PLoS ONE 2014, 9, e90136. [Google Scholar] [CrossRef]
- Barrandon, Y.; Green, H. Three Clonal Types of Keratinocyte with Different Capacities for Multiplication. Proc. Natl. Acad. Sci. USA 1987, 84, 2302–2306. [Google Scholar] [CrossRef] [PubMed]
- Beaver, C.M.; Ahmed, A.; Masters, J.R. Clonogenicity: Holoclones and Meroclones Contain Stem Cells. PLoS ONE 2014, 9, e89834. [Google Scholar] [CrossRef] [PubMed]
- Müerköster, S.S.; Werbing, V.; Koch, D.; Sipos, B.; Ammerpohl, O.; Kalthoff, H.; Tsao, M.S.; Fölsch, U.R.; Schäfer, H. Role of Myofibroblasts in Innate Chemoresistance of Pancreatic Carcinoma—Epigenetic Downregulation of Caspases. Int. J. Cancer 2008, 123, 1751–1760. [Google Scholar] [CrossRef]
- Sebens Müerköster, S.; Werbing, V.; Sipos, B.; Debus, M.A.; Witt, M.; Großmann, M.; Leisner, D.; Kötteritzsch, J.; Kappes, H.; Klöppel, G.; et al. Drug-Induced Expression of the Cellular Adhesion Molecule L1CAM Confers Anti-Apoptotic Protection and Chemoresistance in Pancreatic Ductal Adenocarcinoma Cells. Oncogene 2007, 26, 2759–2768. [Google Scholar] [CrossRef]








| Antibody | Host | Dilution | Manufacturer and Catalog Number | 
|---|---|---|---|
| E-cadherin (clone 32A8) | mouse | 1:1000 | Cell Signaling, Frankfurt, Germany, #5296S | 
| Vimentin (clone V9) | mouse | 1:200 | Santa Cruz Biotechnology, Heidelberg, Germany, #SC-6260 | 
| HSP90 (clone F8) | mouse | 1:2000 | Santa Cruz Biotechnology, Heidelberg, Germany, #SC-13119 | 
| L1CAM (clone 9.3) | mouse | 1:1000 | Kindly provided by Prof. Gerd Moldenhauer, Cancer Research Centre, Heidelberg, Germany | 
| Nestin (clone 10C2) | mouse | 1:500 | Invitrogen, Darmstadt, Germany, #14-9843-82 | 
| Mouse-IgG-HPR | horse | 1:2000 | Cell Signaling, Frankfurt, Germany, #7076 | 
| Primer | 5′-3′-Sequence | Manufacturer | 
|---|---|---|
| E-cadherin | FW: TGCTCTTGCTGTTTCTTCGG RV: TGCCCCATTCGTTCAAGTAG | RealTime Primers via Biomol, Hamburg, Germany | 
| GAPDH | FW: TCCATGACAACTTTGGTATCGTGG RV: GACGCCTGCTTCACCACCTTCT | Eurofins, Ehrensberg, Germany | 
| IL-6 | FW: ATGCAATAACCACCCCTGAC RV: GAGGTGCCCATGCTACATTT | RealTime Primers via Biomol, Hamburg, Germany | 
| IL-8 | FW: GTGTGAAGGTGCAGTTTTGCC RV: AACTTCTCCACAACCCTCTGC | RealTime Primers via Biomol, Hamburg, Germany | 
| L1CAM | FW: GAACTGGATGTGGTGGAGAG RV: GAGGGTGGTAGAGGTCTGGT | RealTime Primers via Biomol, Hamburg, Germany | 
| Nestin | FW: GAAACAGCCATAGAGGGCAAA RV: TGGTTTTCCAGAGTCTTCAGTGA | Eurofins, Ehrensberg, Germany | 
| Nanog | FW: ACCTACCTACCCCAGCCTTT RV: CATGCAGGACTGCAGAGATT | RealTime Primers via Biomol, Hamburg, Germany | 
| Slug | FW: ATATTCGGACCCACACATTACCT RV: GCAAATGCTCTGTTGCAGTGA | Biometra, Göttingen, Germany | 
| Snail | FW: CTGCTCCACAAGCACCAAGAGTC RV: CCAGCTGCCCTCCCTCCAC | Biometra, Göttingen, Germany | 
| TGF-β1 | FW: CGTGGAGCTGTACCAGAAATA RV: TCCGGTGACATCAAAAGATAA | Eurofins, Ehrensberg, Germany | 
| TNF-α | FV: TCCTTCAGACACCCTCAACC RV: AGGCCCCAGTTTGAATTCTT | Eurofins, Ehrensberg, Germany | 
| Vimentin | FW: TCCAAGTTTGCTGACCTCTC RV: TCAACGGCAAAGTTCTCTTC | RealTime Primers via Biomol, Hamburg, Germany | 
| Zeb1 | FW: TCCATGCTTAAGAGCGCTAGCT RV: ACCGTAGTTGAGTAGGTGTATGCCA | Eurofins, Ehrensberg, Germany | 
| Publisher’s Note: MDPI stays neutral with regard to jurisdictional claims in published maps and institutional affiliations. | 
© 2021 by the authors. Licensee MDPI, Basel, Switzerland. This article is an open access article distributed under the terms and conditions of the Creative Commons Attribution (CC BY) license (https://creativecommons.org/licenses/by/4.0/).
Share and Cite
Otto, L.; Rahn, S.; Daunke, T.; Walter, F.; Winter, E.; Möller, J.L.; Rose-John, S.; Wesch, D.; Schäfer, H.; Sebens, S. Initiation of Pancreatic Cancer: The Interplay of Hyperglycemia and Macrophages Promotes the Acquisition of Malignancy-Associated Properties in Pancreatic Ductal Epithelial Cells. Int. J. Mol. Sci. 2021, 22, 5086. https://doi.org/10.3390/ijms22105086
Otto L, Rahn S, Daunke T, Walter F, Winter E, Möller JL, Rose-John S, Wesch D, Schäfer H, Sebens S. Initiation of Pancreatic Cancer: The Interplay of Hyperglycemia and Macrophages Promotes the Acquisition of Malignancy-Associated Properties in Pancreatic Ductal Epithelial Cells. International Journal of Molecular Sciences. 2021; 22(10):5086. https://doi.org/10.3390/ijms22105086
Chicago/Turabian StyleOtto, Lilli, Sascha Rahn, Tina Daunke, Frederik Walter, Elsa Winter, Julia Luisa Möller, Stefan Rose-John, Daniela Wesch, Heiner Schäfer, and Susanne Sebens. 2021. "Initiation of Pancreatic Cancer: The Interplay of Hyperglycemia and Macrophages Promotes the Acquisition of Malignancy-Associated Properties in Pancreatic Ductal Epithelial Cells" International Journal of Molecular Sciences 22, no. 10: 5086. https://doi.org/10.3390/ijms22105086
APA StyleOtto, L., Rahn, S., Daunke, T., Walter, F., Winter, E., Möller, J. L., Rose-John, S., Wesch, D., Schäfer, H., & Sebens, S. (2021). Initiation of Pancreatic Cancer: The Interplay of Hyperglycemia and Macrophages Promotes the Acquisition of Malignancy-Associated Properties in Pancreatic Ductal Epithelial Cells. International Journal of Molecular Sciences, 22(10), 5086. https://doi.org/10.3390/ijms22105086
 
         
                                                


 
       