Abstract
Shellfish allergy affects 2% of the world’s population and persists for life in most patients. The diagnosis of shellfish allergy, in particular shrimp, is challenging due to the similarity of allergenic proteins from other invertebrates. Despite the clinical importance of immunological cross-reactivity among shellfish species and between allergenic invertebrates such as dust mites, the underlying molecular basis is not well understood. Here we mine the complete transcriptome of five frequently consumed shrimp species to identify and compare allergens with all known allergen sources. The transcriptomes were assembled de novo, using Trinity, from raw RNA-Seq data of the whiteleg shrimp (Litopenaeus vannamei), black tiger shrimp (Penaeus monodon), banana shrimp (Fenneropenaeus merguiensis), king shrimp (Melicertus latisulcatus), and endeavour shrimp (Metapenaeus endeavouri). BLAST searching using the two major allergen databases, WHO/IUIS Allergen Nomenclature and AllergenOnline, successfully identified all seven known crustacean allergens. The analyses revealed up to 39 unreported allergens in the different shrimp species, including heat shock protein (HSP), alpha-tubulin, chymotrypsin, cyclophilin, beta-enolase, aldolase A, and glyceraldehyde-3-phosphate dehydrogenase (G3PD). Multiple sequence alignment (Clustal Omega) demonstrated high homology with allergens from other invertebrates including mites and cockroaches. This first transcriptomic analyses of allergens in a major food source provides a valuable resource for investigating shellfish allergens, comparing invertebrate allergens and future development of improved diagnostics for food allergy.
1. Introduction
Food allergy affects up to 10% of children and 10% of adults, and the prevalence is projected to rise [1,2]. Food allergy is caused through the ingestion of food that contains normally harmless proteins but trigger an adverse reaction in sensitised individuals [3,4]. The term “allergen” refers to a protein capable of inducing sensitisation and subsequent allergic immune responses through immunoglobulin E (IgE)-mediated type 1 hypersensitivity in patients [3,4,5,6,7].
Similar to peanut allergy, shellfish allergy is often lifelong, affects about 2% of the global population and is highly prevalent in the Asia-Pacific region and other countries where seafood consumption is high [8,9,10,11]. A recent epidemiological study from Vietnam revealed that the prevalence of shellfish allergy is as high as 4.2%, while up to 3% of adults in the USA are sensitised to shellfish [1,11].
Among shellfish-allergic individuals, shrimp allergy seems to be the most prominent crustacean allergy and remains to be difficult to diagnose and manage, for multiple reasons. Shrimp accounts for one of the most prevalent events of food-derived anaphylactic reactions after peanuts and tree nuts [12,13,14,15].
The management of shrimp allergy is often challenging due to immunological cross-reactivity to molecularly similar allergens [12,13,16,17,18,19,20,21,22]. The similarity of shrimp allergens to proteins of other shellfish species, including crabs and lobsters, and other invertebrates such as house dust mites (HDM) and cockroaches, can induce unexpected allergic reactions [15,16,17,18,19,20,23,24]. Although this cross-reactivity has been observed in the clinical setting, the underlying molecular basis is not well understood [25,26].
Over the past decades, more than 2000 allergens have been characterised and are accessible via online databases, including the World Health Organization & International Union of Immunological Societies (WHO/IUIS) Allergen Nomenclature database (www.allergen.org), which has the most stringent inclusion criteria, and the highly peer-reviewed AllergenOnline: The Food Allergy Research and Resource Program (FARRP) Allergen Protein database (www.allergenonline.org) [7,27,28,29]. Allergen discovery is traditionally conducted using whole protein extracts and identification of IgE antibody binding proteins [4,30,31,32,33]. However, this approach has many limitations, including low sensitivity of the technology and small patient cohorts that does not allow the detection of all allergenic proteins [34].
Here we report the first complete transcriptomic analysis of a food allergen sources, with a focus on shrimp (shellfish) allergens. The transcriptomes of five frequently consumed shrimp species were assembled de novo and analysed for the presence of similar amino acid (AA) sequences to 2172 allergens in the WHO/IUIS Allergen Nomenclature and AllergenOnline databases (Figure 1). This analysis utilises an AA sequence similarity or pairwise identity cut-off value of 50%, derived from past studies that observed that high AA sequence identity (>50%) between homologous proteins/allergens is the most predictive comparison to determine whether the allergens are cross-reactive or whether the protein is likely to be an allergen [28,35]. The current study aims to predict the latter; the likelihood of a shrimp protein to be an allergen.
Figure 1.
Schematic representation of (A) de novo transcriptome assembly and (B) transcriptomic analysis used in the identification of allergens in shrimps. The example shown here is for L. vannamei. LV1, LV2, and LV3 represent the three biological replicates of L. vannamei samples. ‘n’ equals the number of allergens identified in L. vannamei. A total of 40 allergens were identified.
2. Results
2.1. Assessment of 15 Assembled Transcriptomes
The completeness and assembly quality of the transcriptomes were analysed using different assessment tools. RNA sequencing, using Illumina HiSeq® 2500 (Illumina Australia and New Zealand, VIC, Australia), produced 125 bp (base pairs) paired-end sequencing data with a total number of paired-end reads for each sample of approximately 20 million reads. The de novo assembly of 15 samples (three replicates each for five shrimp species) resulted in 28,101 to 42,510 contigs (Table 1). All 15 samples had more than 87% of read pairs that mapped back to the contigs within the assembled transcriptome. TransRate scores (assembly scores) for each of the 15 transcriptomes were approximately 0.4 (Table 1). BUSCO (Benchmarking Universal Single-Copy Orthologs) results, overall, had a complete genes (C) score ranging 43–67%, fragmented genes (F) score ranging 16–26%, and missing genes (M) score in the range of 14–32% (Table 1). The transcriptomes of P. monodon and F. merguiensis had the highest values for completeness (BUSCO C score) (Table 1). These two shrimp species also had the highest number of contigs and assembly size.
Table 1.
Results of Trinity transcriptome assembly, TransRate, and BUSCO. Shrimp species name (common name) and their 1–3 biological replicates are shown with the transcriptomes’ number of contigs and assembly size after assembly by Trinity. TransRate and BUSCO scores (C: Complete, F: Fragmented, M: Missing) of each transcriptome are indicated.
2.2. Known and Potential Allergens Identified within the Shrimp Transcriptomes
BLAST analysis identified large numbers of allergen sequence matches, primarily with allergens known in shellfish, mites and fungi. After duplicate removal, the results yielded 40 allergen sequences identified in whiteleg shrimp (L. vannamei), 44 in black tiger shrimp (P. monodon), 42 in banana shrimp (F. merguiensis), 44 in king shrimp (M. latisulcatus) and 50 in endeavour shrimp (M. endeavouri) (Figure 2). Approximately two-thirds of allergen AA sequences that matched with all five shrimp species transcriptomes belonged to shellfish, mites and fungi species (Figure 2). The remaining allergen AA sequences belonged to plants, insects, fish and other allergen sources.
Figure 2.
Total allergens identified from the transcriptomic analysis in each of the five shrimp species, distributed based on the matched allergen’s source. The distribution amongst different groups of allergen sources is shown in percentages and arranged in descending order.
2.3. Identification of Known Crustacean Allergens
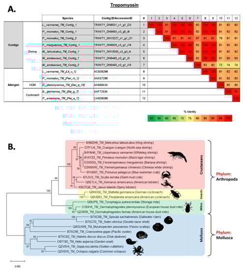
In total, seven crustacean allergens were identified among the five shrimp species, and some species seem to have up to two isoforms of an allergen. Contigs that matched with the major shrimp allergen tropomyosin (TM) were identified in all five species, with some species having more than one contig representing this allergen (Figure 3A and Figure S1). TM_Contig_1 from L. vannamei has a 100% AA sequence identity with the previously recorded and IUIS registered Lit v 1 (ACB38288). This is a similar finding to TM_Contig_1 from P. monodon, which has a 100% sequence identity with Pen m 1 (AAX37288). Both contigs also match with a 100% similarity with each other (Figure 3A). Overall, TM_Contig_1 from all five species showed a high sequence similarity, pairwise identity (PI) of 99–100%, with Lit v 1 and Pen m 1. However, TM_Contig_2 of P. monodon and M. endeavouri only showed a pairwise identity (PI) of 91% and 82%, respectively, with Lit v 1/Pen m 1. The inclusion of HDM and cockroach tropomyosin allergens, Der p 10 (AAB69424), Bla g 7 (AAF72534) and Per a 7 (CAB38086), in the analyses demonstrated that all three allergens have more than 70% PI with shrimp TM, ranging from 72% to 83%. The analysis of molecular phylogenetic trees using known AA sequences of TM, revealed that TM between crustaceans is very similar to each other, and also to insect and mite TMs (Figure 3B). In contrast, TM AA sequences of molluscs, which are in the context of allergy diagnosis often grouped as “shellfish” together with crustaceans, seem to be distantly related.
Figure 3.
(A) Comparison of amino acid sequence identities of (1–7) contigs from five shrimp species that matched with tropomyosin (TM) allergens, (8–9) known shrimp TM allergens and (10–12) house dust mite and cockroach TM allergens. The sequence identities were calculated using multiple sequence alignment in Clustal Omega (EMBL-EBI). (B) Molecular phylogenetic tree based on published amino acid sequences of Tropomyosin (TM) from edible crustacean and mollusc species, and allergy causing mite and insect species. The branches consist of UniProt ID/Genbank Accession ID, species name, followed by common name in brackets. The numbers next to the branches indicate the bootstrap test percentage of 10,000 replicate trees.
The allergen arginine kinase (AK) was identified in all five shrimp species, while M. endeavouri had two contigs for this allergen. All six contigs were highly similar to each other and to the published AK allergens in L. vannamei, Lit v 2 (ABI98020), and P. monodon, Pen m 2 (AAO15713), with more than 95% PI (Figure 4A and Figure S2). These sequences are also similar to the published cockroach AK allergens in Blattella germanica, Bla g 9 (ACM24358), and Periplaneta americana, Per a 9 (AAT77152), (83–84% identity). In contrast, these were different to the published HDM AK allergens in Dermatophagoides pteronyssinus, Der p 20 (ACD50950) and Dermatophagoides farinae, Der f 20 (AIO08850) (78–79% identity) (Figure 4A). Similar to TM, published AA sequences of crustacean AK are more closely related to each other as well as to insects and mites, but not closely related to molluscs (Figure 4B).
Figure 4.
(A) Comparison of amino acid sequence identities of (1–6) contigs from five shrimp species that matched with arginine kinase (AK) allergens, (7–8) known shrimp AK allergens and (9–12) house dust mite and cockroach AK allergens. The sequence identities were calculated using multiple sequence alignment in Clustal Omega (EMBL-EBI). (B) Molecular phylogenetic tree based on published amino acid sequences of Arginine kinase (AK) from edible crustacean and mollusc species, and allergy causing mite and insect species. The branches consist of UniProt ID/Genbank Accession ID, species name, followed by common name in brackets. The numbers next to the branches indicate the bootstrap test percentage of 10,000 replicate trees.
The allergen myosin light chain (MLC) was identified in all five shrimp species, with one contig each, which demonstrated almost identical AA sequences to each other. Interestingly, they were different to the published MLC allergens from L. vannamei, Lit v 3 (ACC76803), or P. monodon, Pen m 3 (ADV17342), with only 16–17% PI (Figure 5A and Figure S3). Instead, these sequences are more similar to the Crangon crangon (North-sea shrimp) MLC allergen, Cra c 5 (ACR43477) with 86–87% PI (Figure 5A). The contigs were more closely related to the American HDM, D. farinae, MLC allergen, Der f 26, (51–54% identity) than the German cockroach, B. germanica, MLC allergen, Bla g 8 (18–19% identity) (Figure 5A). Molecular phylogenetic tree analyses on the distance of MLC among edible crustaceans, molluscs and allergy-causing mites confirmed that not all crustacean MLC are closely related to each other. Overall, some MLC proteins seem to be similar to molluscs. For example, mud crab (S. paramamosain) is more closely related to mollusc MLC than shrimp and crayfish (Figure 5B). Black tiger shrimp (P. monodon) and whiteleg shrimp (L. vannamei) contain MLC that are distantly related to kuruma shrimp (M. japonicus) and north-sea shrimp (C. crangon), however closely related to MLC from mollusc and German cockroach (B. germanica) (Figure 5B).
Figure 5.
(A) Comparison of amino acid sequence identities of (1–5) contigs from five shrimp species that matched with myosin light chain (MLC) allergens, (6–8) known shrimp MLC allergens and (9–10) house dust mite and cockroach MLC allergens. The sequence identities were calculated using multiple sequence alignment in Clustal Omega (EMBL-EBI). (B) Molecular phylogenetic tree based on published amino acid sequences of Myosin light chain (MLC) from edible crustacean and mollusc species, and allergy causing mite and insect species. The branches consist of UniProt ID/Genbank Accession ID, species name, followed by common name in brackets. The numbers next to the branches indicate the bootstrap test percentage of 10,000 replicate trees.
The allergen sarcoplasmic calcium-binding protein (SCP) was identified with two contigs in four of the analysed shrimp species, while M. endeavouri had only one contig. SCP_Contig_1 from all five shrimp species were highly similar to each other and also with the published SCP allergen in L. vannamei, Lit v 4 (ACM89179) and P. monodon, Pen m 4 (ADV17343) with PI close to 100%, and 80–83% with the published SCP allergen in C. crangon, Cra c 4 (ACR43475) (Figure 6A and Figure S4). In contrast, SCP_Contig_2 from the four species, except M. endeavouri, were 82–84% identical to Lit v 4, Pen m 4 and Cra c 4, with the last one having a slightly higher match than the first two (Figure 6A). Unlike MLC, but similar to TM and AK, the published AA sequences of SCP in a phylogenetic tree analysis portrayed that all SCP from edible crustaceans and molluscs are very closely related to other species within the same phylum, but distantly related between the phyla (Figure 6B). No allergen sequences were available for comparison from insects or mites.
Figure 6.
(A) Comparison of amino acid sequence identities of (1–9) contigs from five shrimp species that matched with sarcoplasmic calcium-binding protein (SCP) allergens and (10–12) known shrimp SCP allergens. The sequence identities were calculated using multiple sequence alignment in Clustal Omega (EMBL-EBI). (B) Molecular phylogenetic tree based on published amino acid sequences of Sarcoplasmic calcium-binding protein (SCP) from edible crustacean and mollusc species, and allergy causing mite and insect species. The branches consist of UniProt ID/Genbank Accession ID, species name, followed by common name in brackets. The numbers next to the branches indicate the bootstrap test percentage of 10,000 replicate trees.
Seven contigs matched with Troponin C (TNC) across the five shrimp species, with M. latisulcatus and M. endeavouri having two contigs each whilst the other three shrimp species having one each. All seven contigs were moderate to highly similar to each other and with the published TNC allergens in P. monodon, Pen m 6 (ADV17344) and C. crangon, Cra c 6 (ACR43478), with PI at a range of 81–100% (Figures S5 and S6). The PI of shrimp TNC with cockroach and storage mite TNC allergens were at a range of 57–65% (Figure S5). Meanwhile, only one contig from each shrimp species matched with Troponin I (TNI), and they were all highly identical to each other (PI: 87–99%) but were only moderately identical to the published TNI allergen in the narrow-clawed crayfish P. leptodactylus, Pon l 7 (P05547) (PI: 78–88%) (Figures S7 and S8). Similarly, only one contig matched with Triosephosphate isomerase (TIM) in each shrimp species and were all highly identical to each other and also with the published TIM allergen in C. crangon, Cra c 8 (ACR43476), (PI: 87–99%) (Figures S9 and S10). However, they had lower PI to American HDM TIM allergens, Der f 25.01 (AGC56216) and Der f 25.02 (AIO08860), with PI values at a range of 66–69% (Figure S9).
2.4. Abundance of Known Crustacean Allergen Transcripts Varies Between Shrimp Species
The average expression or mean abundance, measured in transcripts-per-million (TPM), of TM across all five species are at a range 10,000–15,000 TPM (Figure 7A). Comparing the difference in abundance between the two TM contigs within the same species (P. monodon and M. endeavouri), TM_Contig_2 of P. monodon was significantly lower than TM_Contig_1 (Figure 7A). Meanwhile, there was no significant difference between TM_Contig_1 and TM_Contig_2 of M. endeavouri (Figure 7A). The mean abundance for AK was approximately 40,000–80,000 TPM in all five species (Figure 7B). Comparing the abundance of the two AK contigs in M. endeavouri, AK_Contig_1 was significantly lower than AK_Contig_2 (Figure 7B). The mean abundance of MLC was approximately 30,000–50,000 TPM in all species (Figure 7C). Meanwhile, for SCP, the mean abundance was between 40,000 and 90,000 TPM in all species (Figure 7D). Interestingly, SCP_Contig_1 of L. vannamei, P. monodon, and F. merguiensis were all significantly higher than their respective SCP_Contig_2 (Figure 7D). The same pattern is also observed for M. latisulcatus, however the significance could not be statistically confirmed. In contrast, for M. endeavouri, TNC_Contig_1 was significantly higher than TNC_Contig_2 (Figure 7E). Overall, the mean abundance value for TNC was 4000–10,000 TPM for all five shrimp species (Figure 7E). As for TNI and TIM, the mean abundance values for all five shrimp species were approximately 16,000–20,000 TPM (Figure 7F) and 2000–6000 TPM, respectively (Figure 7G).
Figure 7.
Abundance estimation values in transcript-per-million (TPM) for contigs in the 5 analysed shrimp species that matched with shrimp allergens. (A): tropomyosin, (B): arginine kinase, (C): myosin light chain, (D): sarcoplasmic calcium-binding protein, (E): troponin C, (F): troponin I, and (G): triosephophate isomerase. t-tests were employed to measure the significance of difference between two contigs from the same species, if present (*: p ≤ 0.05, **: p ≤ 0.01, ***: p ≤ 0.001, ****: p ≤ 0.0001).
Subsequently, the differences in abundance of each allergen within individual shrimp species was examined. When there was more than one contig for an allergen, only the contig with the highest PI was used for the analysis. In all species, the top three highest expressed allergen transcripts were SCP, AK and MLC (Figure 8). In fact, SCP was the highest expressed allergen gene in all species except P. monodon, where AK was higher (Figure 8B). In descending order of abundance, these three allergens are followed by TNI, TM, TNC and TIM (Figure 8). However, in F. merguiensis, TM was higher than TNI, TNC and TIM (Figure 8C). Additionally, in F. merguiensis, the abundance of TM was not significantly different to the three highly abundant allergens, SCP, AK and MLC (Figure 8C).
Figure 8.
Abundance estimation in transcript-per-million (TPM) for contigs that matched with shrimp allergens in the 5 analysed shrimp species. (A): L. vannamei, (B): P. monodon, (C): F. merguiensis, (D): M. latisulcatus, (E): M. endeavouri. ANOVA tests were employed to measure the significance of difference between the seven shrimp allergens. Only one contig with the highest Pairwise Identity with known shrimp allergens was included where there was more than one contig for one allergen in each species. The contigs are arranged in descending order of on their abundance. Allergen abundance with the same letter are not significantly different to each other.
2.5. Evolutionary Relationship of Shellfish Allergens TM, AK, MLC and SCP
The evolutionary distance of shrimp TM, AK, MLC and SCP were analysed among other edible crustacean and mollusc species, as well as allergy causing mite and insect species. The generated molecular phylogenies of all four shrimp proteins showed close affinities to homologues of other crustaceans such as crab, lobster and crayfish (see Figure 3, Figure 4, Figure 5 and Figure 6). However, homologues of mollusc, grouped often with crustacean as “shellfish”, have a distant relationship to crustacean allergens. Molecular phylogenetic analyses of TM and AK demonstrated that allergy-inducing mite and insect homologues are closer in relation to TM and AK from shrimp compared to molluscs. This observation is supported by a recent study by Nugraha et al. where IgE antibody binding epitopes demonstrated shared protein regions of clinical importance [36]. MLC of German cockroach is found to have a closer molecular relationship to the black tiger shrimp and whiteleg shrimp, whilst the MLC of the American house dust mite is closely related to MLC of a different subset of crustaceans, including the north-sea shrimp, kuruma shrimp, and red swamp crayfish. Another important finding is that the crustacean MLC of mud crab seems to have a closer relationship with homologues from the mollusca phylum, especially the pacific oyster, but not to other crustaceans. Molecular phylogenetic analysis of SCP shows a defined distance between the crustacean and mollusc SCP. No insect or mite SCP could be included in these analyses as there are no AA sequence data available for insect or mite SCP on NCBI Genbank or UniProt databases.
2.6. Discovery of Unreported Allergens in Shrimp
In addition to the previously identified shellfish allergens that were confirmed in the five shrimp transcriptome analyses above, up to 39 non-shellfish allergens matched with the shrimp transcriptomes. Among these newly discovered potential allergens, some are highly likely candidates to be potential novel allergens in shrimps due to their high % PI (>70%) to other known allergens. While this study searched against all known allergens, the main focus was on allergens from sources related to shrimps such as invertebrates and fish. Other known allergens that matched with the shrimp transcriptomes such as glyceraldehyde-3-phosphate dehydrogenase (G3PD) and cyclophilin, from plant (wheat) and fungi sources, were not included in Table 2 due to a lack of current evidence of homologous allergens occurring between these phylogenetically distant species. Even though fish are phylogenetically distant from shrimps, matched fish allergens are included in Table 2 due to reports of potential cross-reactivity amongst seafood (fish and shrimp) allergens. Therefore, the refined list of highly likely potential allergens includes heat shock protein 70 (HSP70), alpha-tubulin, chymotrypsin, beta-enolase, and aldolase A (Table 2).
Table 2.
List of unreported potential allergens identified that have a minimum of 70% pairwise identity value in at least one species. List includes protein name, the common and scientific name of the allergen source, along with the allergen’s IUIS nomenclature, % Pairwise identity, and E-values. % Pairwise identity values are in bold and E-values are in brackets. LV: L. vannamei, PM: P. monodon, FM: F. merguiensis, ML: M. latisulcatus, ME: M. endeavouri.
The other two mite allergen AA sequences that matched with a PI of more than 70% to the shrimp transcriptomes are alpha-tubulin (Der f 33, AIO08861) and chymotrypsin (Der f 6, AAP35065) of the American HDM D. farinae (Table 2). Mite alpha-tubulin had a PI of 81% with contigs/transcripts of all five shrimps. Meanwhile, mite chymotrypsin had a slightly lower PI (78–80%) and matched with all five shrimp species (Table 2).
There was an additional allergen AA sequence with high similarity (>70%) in all five shrimp species: Beta-enolase (Sal s 2, ACH70932) of the Atlantic salmon Salmo salar. Fish allergen beta-enolase was highly similar to the transcripts across all five shrimp species with a PI of approximately 74% (Table 2). Another fish allergen was highly similar to contigs/transcripts in the analysed shrimps: Aldolase A, also known as fructose bisphosphate aldolase A, is a known allergen of the yellowfin tuna Thunnus albacares (Thu a 3, CAX62602). This allergen matched with a PI of 70.1% with contigs from both the banana and endeavour shrimps, but with a lower PI match with contigs from whiteleg (66%), black tiger (64.9%) and king (69.6%) shrimps (Table 2).
3. Discussion
Previous allergen discovery studies applying traditional protein isolation and immunological assay methods, characterised seven allergenic proteins in shellfish, including the major allergen TM, in addition to AK, MLC, SCP, TNC, TNI and TIM [15,27]. All seven allergens, except TNI, were identified in various shrimp species [27]. However, increasing clinical reports of allergic reactions to various species within the crustacean and mollusc groups, as well as allergic cross-reactivity of shrimp-allergic patients to other allergen sources, demands a full analysis of all potential allergenic proteins [15,37,38]. The current study utilised an advanced transcriptomic approach to discover and compare the whole repertoire of shrimp allergens in addition to putative novel allergens. This approach generated transcriptomes from five shrimp species and subsequent BLAST analyses against all known allergen AA sequences identified up to 50 allergens. Most of the identified allergens belong to the groups of shellfish (19–25%) and mite (20–25%) allergens. It is important to note that shellfish, in the context of seafood consumption and not based on phylogenetic relationships, consists of crustaceans (shrimp) and molluscs, which are often combined when analysing related allergens in the context of patient diagnosis [15,36,39].
The major shellfish allergen TM was identified in all five shrimps, and for the first time here reported in banana and endeavour shrimp [40]. The transcript abundance varied considerably between the species however, statistical analysis demonstrated no statistically significant differences. Interestingly, the AA sequences of four species was 100% identical, except for endeavour shrimp, which differed by 1%. The demonstrated 100% identity between the TM from whiteleg (Lit v 1) and black tiger shrimp (Pen m 1) was previously reported and, validates the in silico approach used in this study [15]. Furthermore, we demonstrated for the first time that TM from banana and king shrimp also exhibited 100% identity to Lit v 1 and Pen m 1. In contrast, the previously reported AA sequence of TM allergen from king shrimp (Mel l 1; AGF86397) shares 95% AA identity with Pen m 1 [41]. Importantly, this difference has been linked to species-specific allergenicity in patients and needs to be followed up in subsequent clinical studies [41]. The additional TM contig (Contig_2) in black tiger and endeavour shrimps are potentially isoallergens. The IUIS Allergen Nomenclature identifies an isoallergen to be two proteins from the same species, or family of species, with the same biological function and with similar biochemical properties including more than 67% AA sequence identity and similar molecular size [7]. This high AA sequence identity (PI: >70%) of the house dust mite (HDM) and cockroach TM allergens (Der p 10, Bla g 7 and Per a 7, respectively) with all the analysed shrimp TMs indicate a likelihood of all these invertebrate allergens of being immunologically cross-reactive. As previously established, an AA sequence identity of more than 70% would demonstrate a highly likely possibility of cross-reactive IgE antibody binding to these allergens [28,34,35]. Clinical studies have previously demonstrated a phenomenon named ‘HDM-cockroach-shrimp’ cross-reactivity, and here we provide conclusive molecular data on the AA sequence similarity of a major shrimp allergen with other invertebrate species [23,42,43,44,45,46].
AK, an important enzymatic protein that regulates the cellular ATP levels of invertebrates, is a heat labile protein (38–45 kDa) and highly concentrated in muscle tissue [47]. All five analysed shrimp species demonstrated very high AA sequence similarity with each other (97–100%), indicating that shrimp allergic patients sensitised to AK would most likely react to all five shrimp species. AK is also considered an important allergen amongst insects and mites and potentially a pan-allergen implicated in cross-reactivity between invertebrate species [48,49,50]. All five shrimp AKs identified in this study are highly likely allergens with high AA sequence identities (>70%) to AKs from mites (Der p 20; Der f 20) and cockroaches (Bla g 9; Per a 9). Furthermore, the two AK contigs (PI: 99%) found in endeavour shrimp indicate that they are potential variants of isoallergens due to their PI being over 90% [7].
MLC is part of a large macromolecular complex in muscle tissue consisting of two heavy and four light chains. Two different MLC proteins were previously reported as allergens in crustaceans, the essential MLC1 (~18 kDa) and the regulatory MLC2 (~20 kDa) [51,52]. Due to their very low AA sequence PI (<20%), MLC1 and MLC2 are not considered isoforms but two different proteins [53]. Shrimp MLC2 allergens have been identified in the whiteleg shrimp (Lit v 3) and black tiger shrimp (Pen m 3), whilst shrimp MLC1 was reported in North-sea shrimp (Cra c 5) and brine shrimp (Art fr 5) [30,54,55]. Measuring the PI of the five potential MLC allergen AA sequences identified in each species, we demonstrate that all five MLCs are very likely to be MLC1. We established in our study for the first time that this potential allergen is present in all five analysed shrimp species, in addition to the previously reported MLC2 allergen in the whiteleg shrimp and black tiger shrimp. Furthermore, this study also suggests that MLC from HDM (Der f 26) and cockroach (Bla g 8) are most likely MLC1 and MLC2, respectively, explaining the close molecular phylogenetic relationship to crustacean, but not to molluscs.
Another crustacean allergen involved in invertebrate muscle contraction is SCP (20–24 kDa), through binding of calcium ions [56,57]. We identified two different SCP contigs for each shrimp species (except endeavour shrimp), with PIs at 81–85%, implicating the presence of SCP isoallergens. However, the significantly low abundance of SCP_Contig_2 concludes that the AA sequence of SCP_Contig_1 holds a greater relevance even though both contigs will contribute to the overall amount of SCP present in shrimps. Other muscle regulatory proteins identified include the protein troponin. Troponin is composed of three subunits, suffixed C, I and T, with Troponin C and I being registered as allergens. TNC has been identified as an allergen in various crustaceans, including black tiger shrimp (Pen m 6), cockroaches and the storage mite [55,58,59,60,61]. Our study demonstrated for the first time this putative allergen in whiteleg, banana, king and endeavour shrimp and TNI in all five analysed shrimp species. TIM, an enzyme that is involved in glucose metabolism, is a registered allergen in north-sea shrimp, red swamp crayfish, American HDM, octopus and wheat [55,62,63,64,65]. TIM is now identified in all five shrimp species analysed in the current study. TNC, TNI and TIM seem to be highly conserved among shrimp species with sequence homology higher than 80%, 78% and 87%, respectively.
The correlation between transcriptomic (mRNA) and proteomic abundance of proteins has been recognised in past studies using well-established murine models [66]. This was, however, only a moderate positive correlation of R2 = 0.41, as protein abundance may also be influenced by other factors such as the rate of protein production and turnover, translation efficiency and possible habitat adaptations that take place before and during translation. Therefore, measuring mRNA or transcriptomic abundance may not provide an accurate measurement of protein abundance within an organism. Nevertheless, a study on European HDM allergen mRNA abundance concluded that allergens have a higher abundance than non-allergens, and their results were similar to homologous allergens identified in American HDM from a different study [67,68].
In our study, we aimed to investigate the abundance of all known crustacean allergens in terms of mRNA abundance. By comparing registered crustacean allergens within each shrimp species, the mRNA transcripts for SCP, AK and MLC were shown to be the most abundant in all five species. While TM is considered the major shrimp allergen, the abundance of transcripts was, in comparison to the other allergens, significantly lower. However, the protein abundance of TM is known to be very high [31,32] as it is a major component of muscle fibres (regulator of actin filaments). The muscle system in shrimp is very extensive, totalling more than half the total body weight. Therefore, future studies will measure the protein abundance using mass-spectrometry of known and potential shrimp allergens identified in this study and compare the mRNA and protein abundance of these allergens.
In addition to identifying and comparing known crustacean allergens between five different shrimp species, this study also aimed to identify the complete repertoire of potential shrimp allergens. This study successfully identified, in addition to the seven known crustacean allergens, up to 39 potential novel shrimp allergens, registered in other allergen sources. Three of these shrimp proteins, HSP70, alpha-tubulin and chymotrypsin have very high matches to known mite allergens for all five analysed shrimp species. These three proteins are registered allergens in different mite and insect species [27,69,70,71,72]. Clinical studies frequently report cross-allergic reactions of patients to crustacean as well as mites and insects, named the “crustacean-mite-insect syndrome” [20,42,44,46,73,74,75]. We report here the most likely allergens forming the underlying molecular basis for this not well-understood clinical phenomenon. Furthermore, the current study, for the first time, identified allergens that are possibly responsible for clinical cross-reactivity between shrimp and fish [25]. Beta-enolase and aldolase A, enzymatic proteins of the glycolytic pathway, were identified as heat labile allergens in various fish species and chicken [15,76,77]. Our findings implicate the possible importance of both proteins as strong candidate allergens in shrimps. In addition, other proteins that were identified to be potential allergens include cyclophilin and G3PD. These two allergens were not included in the main results of this study as they were identified from plant and fungi species (Triticum aestivum and Aspergillus fumigatus) that are phylogenetically distant to shrimps. However, there is emerging evidence of patients suffering from shrimp allergy also being sensitised to plant and fungi allergens [25,26]. The allergen cyclophilin is generally found in dust mite, fungi and plants, and demonstrates strong IgE-binding [63,78]. Meanwhile, G3PD, an enzymatic protein of the glycolysis similar to aldolase A and beta-enolase, has been identified as allergens recently in cockroach and fish [27,79].
In conclusion, this study accomplished the comparative analyses of all known shrimp allergens derived from the transcriptomes of five different shrimp species, assembled de novo from raw RNA-Seq data. The identification of previously characterised shrimp allergens validated the comprehensive allergen identification approach utilised in this study. The difference in transcriptomic abundance of different allergens across shrimp species may have clinical and diagnostic significance. Importantly, up to 39 additional shrimp transcripts that matched with allergenic proteins in mite, insects, fish, fungi and plants were identified. These include shrimp proteins that are highly likely to be potential allergens such as HSP70, alpha-tubulin, chymotrypsin, beta-enolase and aldolase A, however these are yet to be identified as true shrimp allergens. Future studies will focus on the protein abundance of known and potential allergens from shrimp and examine the IgE antibody-binding capacity of purified forms of these proteins to confirm clinical sensitisation in patients with shellfish allergy, and consequently, determine if these potential allergens are true shrimp allergens.
4. Materials and Methods
4.1. Sample Selection
Specimen of the five species of shrimps (Litopenaeus vannamei, Penaeus monodon Fenneropenaeus merguiensis, Melicertus latisulcatus and Metapenaeus endeavouri) were supplied by the Commonwealth Scientific and Industrial Research Organisation (CSIRO) based in Queensland, Australia. L. vannamei and P. monodon samples originated from aquaculture farms whilst the other three species were caught as part of the CSIRO Northern Prawn Fishery Surveys from the benthic trawls in the Gulf of Carpenteria, Australia [80]. The shrimps were immersed in an ice-seawater slurry for a few minutes immediately after being caught, to be euthanised. Species-specific reference material was utilised to identify the species of shrimps [81]. Muscle tissue was then removed and stored in RNAlaterTM (Invitrogen, Carlsbad, CA, USA) [82]. P. monodon samples were collected as described by Huerlimann et al. (2018) [83]. Total RNA was extracted from the muscle tissue of three randomly selected adult shrimps of each of the five shrimp species (total of 15 samples) with an RNeasy Universal Extraction kit (QIAGEN, Hilden, Germany) using manufacturer’s instruction in an RNase-free laboratory [82]. RNA concentration, quality and purity were assessed using a Nanodrop UV spectrophotometer (Thermo Fisher Scientific, Wilmington, DE, USA) and Agilent Bioanalyzer (Agilent Technologies, Santa Clara, CA, USA), before being selected for sequencing.
4.2. Illumina Library Preparation and RNA Sequencing
All 15 samples were sequenced via Illumina HiSeq® 2500 System (Illumina Australia and New Zealand, VIC, Australia). Before sequencing, samples were quality checked with the Bioanalyzer RNA 6000 nano reagent kit (Agilent); and Illumina libraries were prepared using the TruSeq Stranded mRNA Library Preparation Kit (Illumina) according to established protocols at the Australian Genome Research Facility (AGRF). The resulting libraries were checked again with the TapeStation DNA 1000 TapeScreen Assay (Agilent). Cluster generation was performed immediately before sequencing on a cBot with HiSeq® PE Cluster Kit v4-cBot. The sequencing was conducted using a HiSeq® SBS Kit on a HiSeq® 2500, operating with HiSeq Control Software v2.2.68 and base-calling with Real Time Analysis (RTA) v1.18.66.3 (Illumina). Raw RNA-Seq short read data for all samples are freely available on NCBI under BioProject PRJNA482687.
4.3. De Novo Transcriptome Assembly and Quality Control
RNA-Seq reads for all 15 samples were corrected using the software Rcorrector (v1.0.2) [84]. Transcriptomes of all 15 samples were individually assembled from their RNA-Seq data, de novo. The assembly was carried out using Trinity (v2.4.0, Broad Institute of Massachusetts Institute of Technology and Harvard, Cambridge, MA, USA) [85,86]. The quality of the de novo transcriptome assembly was assessed using TransRate (v1.0.3, University of Cambridge, Cambridge, UK) [87] and BUSCO (Benchmarking Universal Single-Copy Orthologs) (v1.2, Swiss Institute of Bioinformatics, Geneva, Switzerland) [88] using the arthropoda odb9 database [89]. The quality score, also known as the TransRate score, is a score between 0.0–1.0 that is obtained by multiplying the mean of individual contig scores by the proportion of read pairs (original sequencing reads) that supported the transcriptome [87,90]. The results of BUSCO assessment are given in percentages of complete (C), fragmented (F) and missing (M) genes within the transcriptome [88]. Using L. vannamei as an example, stepwise methods of sample extraction, sequencing, de novo transcriptome assembly and quality check are summarised and schematically represented in Figure 1A.
4.4. Removal of the Inconclusive Dataset
Using the Rcorrected reads in an Assembly and Alignment-Free (AAF) method to create a phylogeny [91], it was discovered that one replicate of M. latisulcatus grouped with M. endeavouri rather than with the other two replicates of M. latisulcatus. To confirm the potentially misidentified sample, the assembled transcriptome was BLAST searched against the other M. latisulcatus and M. endeavouri transcriptomes, where the potentially misidentified sample also showed more similarity to M. endeavouri. Lastly, the transcriptomes were compared to known sequences of Enolase [92], which also confirmed that the misidentified sample is not M. latisulcatus.
4.5. Allergen Reference Database Construction
Known allergen AA sequences were retrieved from two reputable and peer-reviewed online databases to construct a reference allergen database for this study. The first is the World Health Organization & International Union of Immunological Societies (WHO/IUIS) Allergen Nomenclature database (www.allergen.org) [27]. The second is the AllergenOnline: The Food Allergy Research and Resource Program (FARRP) Allergen Protein database (v.17) (www.allergenonline.org) [28,29]. At the time of retrieval, the WHO/IUIS Allergen Nomenclature database contained 875 allergen AA sequences while the AllergenOnline database contained 2035 allergen AA sequences [27,28,29]. After removing duplicates between the 2 databases, a total of 2172 allergen AA sequences were compiled to form the reference allergen database for this study.
4.6. BLAST Search for Allergens
The allergen database and the assembled transcripts for all 15 samples were imported into the Geneious™ software (v8.1.9, Biomatters, Auckland, New Zealand). In order to compare and search for transcripts that contain similar sequences to the allergen sequences compiled in the allergen database, blastx searches were carried out using the BLAST (Basic Local Alignment Search Tool) module within the Geneious™ software. The criteria for the search conducted are shown in Table S1.
The BLAST search results were filtered for matched sequences with a PI of 50% or more. Subject coverage (percentage of the allergen sequence that is covered by the matching transcript from the transcriptome) was manually calculated using the formula: Subject coverage = Sequence length/Subject length × 100%, where ‘sequence length’ is the length of the matched consensus sequence and the ‘subject length’ is the actual length of the allergen sequence from the constructed database. Results were then filtered again by selecting only sequences that have 90% or more subject coverage.
Duplicates of allergen sequences that aligned with contigs within the transcriptome were removed by keeping the top-matched allergen-transcript consensus sequence. The BLAST search results of 3 replicates of each species were then combined to form one list of allergens for every species and the duplicates (between replicates) were removed. Stepwise methods of allergen database construction and the processing of transcriptome data such as BLAST search, results refinement and removal of duplicates are schematically represented in Figure 1, using the three assembled transcriptome replicates of L. vannamei as an example.
4.7. Analysing the BLAST Search Results
For each shrimp species, the matched allergen AA sequences were grouped into: ‘Shellfish’, ‘Mites’, ‘Insects’, ‘Fungi’, ‘Plants’, ‘Fish’ and ‘Other’, based on the organism that the allergen was documented in. The proportion of allergen sequences belonging to each group were graphed into a pie chart using GraphPad Prism (v8.4.3, GraphPad Software, San Diego, CA, USA) to show their distribution amongst different groups of allergen sources.
Multiple sequence alignment was conducted on all the contigs/transcripts that matched tropomyosin allergen in all five transcriptomes with shellfish tropomyosin allergens’ sequences (as reference). Mites’ and cockroaches’ tropomyosin allergen sequences were also included in the multiple sequence alignment that was conducted in Jalview2.1 using Clustal Omega [93]. Comparative AA sequence identities were carried out between the contigs from all five shrimp species that matched with tropomyosin, and previously reported crustacean, mites and cockroach tropomyosin allergens using Clustal Omega, EMBL-EBI. The multiple sequence alignment and comparative sequence identities were carried out for other documented crustacean allergens: Arginine kinase, myosin light chain, sarcoplasmic calcium-binding protein, troponin C, troponin I and triosephosphate isomerase.
Non-crustacean allergens that have a PI value of more than 70% were shortlisted as highly likely candidates of unreported allergens in shrimp species. These unreported allergens were selected based on their match with the transcriptome of a minimum of 70% PI in at least one of the five shrimp species.
4.8. Measuring the Abundance of Allergen Sequences
Abundance of each transcript/contigs within the transcriptomes, in transcript-per-million (TPM) values, was quantified using Salmon software [94]. Briefly, Salmon is a software that estimates the abundance of each contig by measuring the number of reads from the RNA-Seq data that align to the contig being measured [94]. Abundance estimation values for all known crustacean allergens were retrieved from all 15 samples. For each allergen in each sample, the estimated abundance value is the sum of all TPM values of all the contigs that matched with that allergen. The mean TPM values with standard deviation error bars for each allergen of the three replicates for each shrimp species are graphically represented in Figure 7 and Figure 8. Standard deviation error bars were omitted from M. latisulcatus samples as only 2 replicates were investigated in this study. We first analysed the difference in abundance of all contigs representing a specific allergen, between the 5 shrimp species (Figure 7). In order to look for significant differences between two contigs representing the same allergen, we used unpaired t-test using GraphPad Prism (v8.4.3, GraphPad Software, San Diego, CA, USA). Next, we analysed the difference in abundance of allergens within each shrimp species (Figure 8). For these analyses, we only took into account the contig with the highest abundance, when there are more than one contig representing one allergen. To analyse significant differences between the seven crustacean allergens’ abundance, we used One-way ANOVA test using GraphPad Prism version 7.03 for Windows.
4.9. Molecular Phylogenetic Tree Building of TM, AK, MLC and SCP
Published AA sequences of the four widely studied crustacean allergens, TM, AK, MLC and SCP belonging to edible crustacean and mollusc species; and allergy-causing mite and insect species were extracted from NCBI Genbank and UniProt databases. The proteins that are not registered as an allergen in WHO/IUIS or AllergenOnline databases were also included. Molecular phylogenetic trees for each protein were built using MEGA X software (v10.0.5, Pennsylvania State University, State College, PA, USA) to determine the evolutionary distance between the same proteins from different species. The trees were constructed using the neighbour-joining method with the Poisson correction model. Hence, the branch lengths are the proportion of AA substitutions per site. Bootstrap test was also included (10,000 replicates), and the percentages are shown next to the branches. The gaps that occurred in alignment were treated as pairwise deletion.
Supplementary Materials
The following are available online at https://www.mdpi.com/1422-0067/22/1/32/s1. Figure S1. Multiple sequence alignment of tropomyosin (TM) allergen. Sequences consist of (1–2) known shrimp TM allergen, (3–9) contigs from five shrimp species that matched with TM allergen and (10–12) TM allergen sequences from house dust mite and cockroaches. Multiple sequence alignment was conducted in Jalview 2.1 using Clustal Omega. Figure S2. Multiple sequence alignment of arginine kinase (AK) allergen. Sequences consist of (1–2) known shrimp AK allergen, (3–8) contigs from five shrimp species that matched AK allergen and (9–12) AK allergen sequences from house dust mites and cockroaches. Multiple sequence alignment was conducted in Jalview 2.1 using Clustal Omega. Figure S3. Multiple sequence alignment of myosin light chain (MLC) allergen. Sequences consist of (1–3) known shrimp MLC allergen, (4–8) contigs from five shrimp species that matched with MLC allergen and (9–10) house dust mite and cockroach MLC allergen. Multiple sequence alignment was conducted in Jalview 2.1 using Clustal Omega. Figure S4. Multiple sequence alignment of sarcoplasmic calcium-binding protein (SCP) allergen. Sequences consist of (1–3) known shrimp SCP allergen and (4–12) contigs from five shrimp species that matched with SCP allergen. Multiple sequence alignment was conducted in Jalview 2.1 using Clustal Omega. Figure S5. Comparison of troponin C (TNC) allergen. Comparison of amino acid sequence identities of (1–7) contigs from five shrimp species that matched with TNC allergen, (8–9) known shrimp TNC allergen, and (10–14) cockroach and storage mite TNC allergen. The sequence identities were calculated using multiple sequence alignment in Clustal Omega (EMBL-EBI). Figure S6. Multiple sequence alignment of troponin C (TNC) allergen. Sequences consist of (1–2) known shrimp TNC allergen, (3–9) contigs from five shrimp species that matched with TNC allergen and (10–14) TNC allergen sequences from house dust mites and cockroaches. Multiple sequence alignment was conducted in Jalview 2.1 using Clustal Omega. Figure S7. Comparison of troponin I (TNI) allergen. Comparison of amino acid sequence identities of (1–5) contigs from five shrimp species that matched with TNI allergen and (6) known crayfish TNI allergen. The sequence identities were calculated using multiple sequence alignment in Clustal Omega (EMBL-EBI). Figure S8. Multiple sequence alignment of troponin I (TNI) allergen. Sequences consist of (1) known crayfish TNI allergen and (2–6) contigs from five shrimp species that matched with TNI allergen. Multiple sequence alignment was conducted in Jalview 2.1 using Clustal Omega. Figure S9. Comparison of triosephosphate isomerase (TIM) allergen. Comparison of amino acid sequence identities of (1–5) contigs from five shrimp species that matched with TIM allergen, (6) known shrimp TIM allergen, and (7–8) house dust mite TIM allergen. The sequence identities were calculated using multiple sequence alignment in Clustal Omega (EMBL-EBI). Figure S10. Multiple sequence alignment of triosephosphate isomerase (TIM) allergen. Sequences consist of (1) known shrimp TIM allergen, (2–6) contigs from five shrimp species that matched with TIM allergen and (7–8) TIM allergen sequences from house dust mites. Multiple sequence alignment was conducted in Jalview 2.1 using Clustal Omega. Table S1. Criteria used in the BLAST search. The criteria shown here are only for the BLAST search utility within the Geneious™ software. Additional search criteria (for this project) were later used in the refining process of the search results, e.g., Minimum % Pairwise Identity of 50%.
Author Contributions
E.B.J. and A.L.L. conceptualised the research objectives. S.K., R.H., E.B.J., R.N., A.C.T. and A.L.L. designed the research methods. R.H., N.M.W. and D.R.J. provided the shrimp samples, conducted the RNA extraction and funded the RNA sequencing. S.K. and R.H. carried out the de novo transcriptome assembly, transcriptome quality check, BLAST search and relative abundance estimation. S.K. and R.N. constructed the allergen reference database and the molecular phylogenetic tree of known shellfish allergens. S.K., R.N., E.B.J., T.R., A.C.T., S.D.K. and A.L.L. determined the relevant allergens identified within the shrimp transcriptomes and the downstream analyses of these known and potential allergens. S.K., R.N., T.R., R.H. and A.L.L. designed the figures and tables. S.K. and A.L.L. wrote the first draft. All authors contributed to manuscript editing and revision. All authors have read and agreed to the published version of the manuscript.
Funding
S.K. and T.R. are holders of full-time PhD scholarship from the Centre for Food and Allergy Research (CFAR), Australia. S.D.K. is a National Health and Medical Research Council (NHMRC) Peter Doherty Early Career Research Fellow (GNT1124143). The study was financially supported by an Australian Research Council (ARC) fellowship and an NHMRC grant (APP1086656) to A.L.L. The study was financially supported by the ARC Industrial Transformation Research Hub scheme (IH130200013), awarded to James Cook University and in collaboration with the Commonwealth Scientific Industrial Research Organisation (CSIRO), the Australian Genome Research Facility (AGRF), the University of Sydney and Seafarms Group Pty Ltd.
Data Availability Statement
Raw RNA-Seq short read data for all samples are freely available on NCBI under BioPro-ject PRJNA482687 at https://www.ncbi.nlm.nih.gov/bioproject/482687.
Conflicts of Interest
The authors declare no commercial or financial conflict of interest.
References
- Gupta, R.; Warren, C.M.; Smith, B.M.; Jiang, J.; Blumenstock, J.A.; Davis, M.M.; Schleimer, R.P.; Nadeau, K.C. Prevalence and Severity of Food Allergies Among US Adults. JAMA Netw. Open 2019, 2, e185630. [Google Scholar] [CrossRef]
- Tang, M.L.K.; Mullins, R.J. Food allergy: Is prevalence increasing? Intern. Med. J. 2017, 47, 256–261. [Google Scholar] [CrossRef] [PubMed]
- Muraro, A.; Werfel, T.; Hoffmann-Sommergruber, K.; Roberts, G.; Beyer, K.; Bindslev-Jensen, C.; Cardona, V.; Dubois, A.; Dutoit, G.; Eigenmann, P.; et al. EAACI Food Allergy and Anaphylaxis Guidelines: Diagnosis and management of food allergy. Allergy 2014, 69, 1008–1025. [Google Scholar] [CrossRef] [PubMed]
- Rahman, A.M.A.; Helleur, R.J.; Jeebhay, M.F.; Lopata, A.L. Characterization of Seafood Proteins Causing Allergic Diseases. In Allergic Diseases—Highlights in the Clinic, Mechanisms and Treatment; IntechOpen: London, UK, 2012. [Google Scholar]
- Knol, E.F. Requirements for effective IgE cross-linking on mast cells and basophils. Mol. Nutr. Food Res. 2006, 50, 620–624. [Google Scholar] [CrossRef] [PubMed]
- Stone, K.D. IgE, mast cells, basophils, and eosinophils. J. Allergy Clin. Immunol. 2010, 125 (Suppl. 2), S73–S80. [Google Scholar] [CrossRef] [PubMed]
- Pomés, A.; Davies, J.; Gadermaier, G.; Hilger, C.; Holzhauser, T.; Lidholm, J.; Lopata, A.L.; Mueller, G.A.; Nandy, A.; Radauer, C.; et al. WHO/IUIS Allergen Nomenclature: Providing a common language. Mol. Immunol. 2018, 100, 3–13. [Google Scholar] [CrossRef] [PubMed]
- Lopata, A.L.; Kleine-Tebbe, J.; Kamath, S.D. Allergens and molecular diagnostics of shellfish allergy: Part 22 of the Series Molecular Allergology. Allergo J. 2016, 25, 24–32. [Google Scholar] [CrossRef]
- Lee, A.J.; Gerez, I.; Shek, L.P.-C.; Lee, B.W. Shellfish allergy—An Asia-Pacific perspective. Asian Pac. J. Allergy Immunol. 2012, 30, 3–10. [Google Scholar]
- Lee, A.J.; Thalayasingam, M.; Lee, B.W. Food allergy in Asia: How does it compare? Asia Pac. Allergy 2013, 3, 3–14. [Google Scholar] [CrossRef]
- Le, T.T.K.; Tran, T.T.B.; Ho, H.T.M.; Vu, A.T.L.; Lopata, A.L. Prevalence of food allergy in Vietnam: Comparison of web-based with traditional paper-based survey. World Allergy Organ. J. 2018, 11, 16. [Google Scholar] [CrossRef]
- Lopata, A.L.; O’Hehir, R.E.; Lehrer, S.B. Shellfish allergy. Clin. Exp. Allergy 2010, 40, 850–858. [Google Scholar] [CrossRef] [PubMed]
- Carrapatoso, I.; Santos, A.; Faria, E.; Pereira, C.; Loureiro, C.; Chieira, C. Food anaphylaxis. World Allergy Organ. J. 2007, 56, S184. [Google Scholar] [CrossRef]
- Thalayasingam, M.; Gerez, I.F.A.; Yap, G.C.; Llanora, G.V.; Chia, I.P.; Chua, L.; Lee, C.J.A.O.; Ta, L.D.H.; Cheng, Y.K.; Thong, B.Y.H.; et al. Clinical and immunochemical profiles of food challenge proven or anaphylactic shrimp allergy in tropical Singapore. Clin. Exp. Allergy 2015, 45, 687–697. [Google Scholar] [CrossRef] [PubMed]
- Ruethers, T.; Taki, A.C.; Johnston, E.B.; Nugraha, R.; Le, T.T.K.; Kalic, T.; McLean, T.R.; Kamath, S.D.; Lopata, A.L. Seafood allergy: A comprehensive review of fish and shellfish allergens. Mol. Immunol. 2018, 100, 28–57. [Google Scholar] [CrossRef]
- Kamath, S.D.; Johnston, E.B.; Iyer, S.; Schaeffer, P.M.; Koplin, J.J.; Allen, K.; Lopata, A.L. IgE reactivity to shrimp allergens in infants and their cross-reactivity to house dust mite. Pediatr. Allergy Immunol. 2017, 28, 703–707. [Google Scholar] [CrossRef]
- López-Matas, M.A.; Larramendi, C.H.; Moya, R.; Sánchez-Guerrero, I.; Ferrer, A.; Huertas, A.J.; Flores, I.; Navarro, L.A.; García-Abujeta, J.L.; Vicario, S.; et al. In vivo diagnosis with purified tropomyosin in mite and shellfish allergic patients. Ann. Allergy Asthma Immunol. 2016, 116, 538–543. [Google Scholar] [CrossRef]
- Popescu, F.-D. Cross-reactivity between aeroallergens and food allergens. World J. Methodol. 2015, 5, 31–50. [Google Scholar] [CrossRef]
- Wang, J.; Calatroni, A.; Visness, C.M.; Sampson, H.A. Correlation of specific IgE to shrimp with cockroach and dust mite exposure and sensitization in an inner-city population. J. Allergy Clin. Immunol. 2011, 128, 834–837. [Google Scholar] [CrossRef]
- Santos, A.B.R.; Chapman, M.D.; Aalberse, R.C.; Vailes, L.D.; Ferriani, V.P.; Oliver, C.; Rizzo, M.; Naspitz, C.K.; Arruda, L.K. Cockroach allergens and asthma in Brazil: Identification of tropomyosin as a major allergen with potential cross-reactivity with mite and shrimp allergens☆☆☆★. J. Allergy Clin. Immunol. 1999, 104, 329–337. [Google Scholar] [CrossRef]
- Sampson, H.A. Food allergy. Part 2: Diagnosis and management. J. Allergy Clin. Immunol. 1999, 103, 981–989. [Google Scholar] [CrossRef]
- Lopata, A.L.; Lehrer, S.B. New insights into seafood allergy. Curr. Opin. Allergy Clin. Immunol. 2009, 9, 270–277. [Google Scholar] [CrossRef] [PubMed]
- Arlian, L.G.; Morgan, M.S.; Vyszenski-Moher, D.L.; Sharra, D. Cross-reactivity between storage and dust mites and between mites and shrimp. Exp. Appl. Acarol. 2008, 47, 159–172. [Google Scholar] [CrossRef] [PubMed]
- Ayuso, R.; Lehrer, S.; Reese, G. Identification of Continuous, Allergenic Regions of the Major Shrimp Allergen Pen a 1 (Tropomyosin). Int. Arch. Allergy Immunol. 2002, 127, 27–37. [Google Scholar] [CrossRef] [PubMed]
- Čelakovská, J.; Bukač, J.; Vaňková, R.; Krejsek, J.; Andrýs, C.; Krcmova, I. Food allergy to shrimps and fish in patients suffering from atopic dermatitis, the results of ISAC Multiplex examination. Food Agric. Immunol. 2020, 31, 1061–1078. [Google Scholar] [CrossRef]
- Čelakovská, J.; Josef, B.; Vaneckova, J.; Krcmova, I.; Komorousová, M.; Cetkovská, P.; Vankova, R.; Krejsek, J. Food Hypersensitivity Reactions to Seafish in Atopic Dermatitis Patients Older than 14 Year of Age—The Evaluation of Association with Other Allergic Diseases and Parameters. Indian J. Dermatol. 2020, 65, 97–104. [Google Scholar] [CrossRef]
- WHO/IUIS. Allergen Nomenclature. Available online: http://allergen.org/ (accessed on 10 May 2017).
- Goodman, R.E.; Ebisawa, M.; Ferreira, F.; Sampson, H.A.; Van Ree, R.; Vieths, S.; Baumert, J.L.; Bohle, B.; Lalithambika, S.; Wise, J.; et al. AllergenOnline: A peer-reviewed, curated allergen database to assess novel food proteins for potential cross-reactivity. Mol. Nutr. Food Res. 2016, 60, 1183–1198. [Google Scholar] [CrossRef]
- FARRP. Allergen Online: Home of the FARRP (Food Allergy Research and Resource Program) Allergen Protein Database. Available online: http://www.allergenonline.org/databasebrowse.shtml (accessed on 10 May 2017).
- Kamath, S.D.; Rahman, A.M.A.; Voskamp, A.; Komoda, T.; Rolland, J.M.; O’Hehir, R.E.; Lopata, A.L. Effect of heat processing on antibody reactivity to allergen variants and fragments of black tiger prawn: A comprehensive allergenomic approach. Mol. Nutr. Food Res. 2014, 58, 1144–1155. [Google Scholar] [CrossRef]
- Rahman, A.M.A.; Kamath, S.D.; Gagné, S.; Lopata, A.L.; Helleur, R. Comprehensive Proteomics Approach in Characterizing and Quantifying Allergenic Proteins from Northern Shrimp: Toward Better Occupational Asthma Prevention. J. Proteome Res. 2013, 12, 647–656. [Google Scholar] [CrossRef]
- Rahman, A.M.A.; Kamath, S.; Lopata, A.L.; Helleur, R.J. Analysis of the allergenic proteins in black tiger prawn (Penaeus monodon) and characterization of the major allergen tropomyosin using mass spectrometry. Rapid Commun. Mass Spectrom. 2010, 24, 2462–2470. [Google Scholar] [CrossRef]
- Kamath, S.D.; Rahman, A.M.A.; Komoda, T.; Lopata, A.L. Impact of heat processing on the detection of the major shellfish allergen tropomyosin in crustaceans and molluscs using specific monoclonal antibodies. Food Chem. 2013, 141, 4031–4039. [Google Scholar] [CrossRef]
- Nugraha, R.; Kamath, S.D.; Johnston, E.; Zenger, K.R.; Rolland, J.M.; O’Hehir, R.E.; Lopata, A.L. Rapid and comprehensive discovery of unreported shellfish allergens using large-scale transcriptomic and proteomic resources. J. Allergy Clin. Immunol. 2018, 141, 1501–1504.e8. [Google Scholar] [CrossRef] [PubMed]
- Aalberse, R.C. Structural biology of allergens. J. Allergy Clin. Immunol. 2000, 106, 228–238. [Google Scholar] [CrossRef] [PubMed]
- Nugraha, R.; Kamath, S.D.; Johnston, E.; Karnaneedi, S.; Ruethers, T.; Lopata, A.L. Conservation Analysis of B-Cell Allergen Epitopes to Predict Clinical Cross-Reactivity Between Shellfish and Inhalant Invertebrate Allergens. Front. Immunol. 2019, 10, 2676. [Google Scholar] [CrossRef] [PubMed]
- Davis, C.M.; Gupta, R.S.; Aktas, O.N.; Diaz, V.; Kamath, S.D.; Lopata, A.L. Clinical Management of Seafood Allergy. J. Allergy Clin. Immunol. Pract. 2020, 8, 37–44. [Google Scholar] [CrossRef]
- Pali-Schöll, I.; Meinlschmidt, P.; Larenas-Linnemann, D.; Purschke, B.; Hofstetter, G.; Rodríguez-Monroy, F.A.; Einhorn, L.; Mothes-Luksch, N.; Jensen-Jarolim, E.; Jäger, H. Edible insects: Cross-recognition of IgE from crustacean- and house dust mite allergic patients, and reduction of allergenicity by food processing. World Allergy Organ. J. 2019, 12, 100006. [Google Scholar] [CrossRef]
- Lopata, A.L.; Kleine-Tebbe, J.; Kamath, S.D. Allergens and Molecular Diagnostics of Shellfish Allergy. Mol. Allergy Diagn. 2017, 25, 399–414. [Google Scholar] [CrossRef]
- Faisal, M.; Vasiljevic, T.; Donkor, O.N. Effects of selected processing treatments on antigenicity of banana prawn (Fenneropenaeus merguiensis) tropomyosin. Int. J. Food Sci. Technol. 2019, 54, 183–193. [Google Scholar] [CrossRef]
- Sharp, M.; Kamath, S.D.; Saptarshi, S.R.; Smout, M.; Rolland, J.M.; O’Hehir, R.E.; Lopata, A.L. Auto-induction for high yield expression of recombinant novel isoallergen tropomyosin from King prawn (Melicertus latisulcatus) for improved diagnostics and immunotherapeutics. J. Immunol. Methods 2014, 415, 6–16. [Google Scholar] [CrossRef]
- Ayuso, R.; Reese, G.; Leong-Kee, S.; Plante, M.; Lehrer, S.B. Molecular Basis of Arthropod Cross-Reactivity: IgE-Binding Cross-Reactive Epitopes of Shrimp, House Dust Mite and Cockroach Tropomyosins. Int. Arch. Allergy Immunol. 2002, 129, 38–48. [Google Scholar] [CrossRef]
- Faber, M.A.; Pascal, M.; El Kharbouchi, O.; Sabato, V.; Hagendorens, M.M.; Decuyper, I.I.; Bridts, C.H.; Ebo, D.G. Shellfish allergens: Tropomyosin and beyond. Allergy 2017, 72, 842–848. [Google Scholar] [CrossRef]
- Gámez, C.; Zafra, M.P.; Boquete, M.; Sanz, V.; Mazzeo, C.; Ibáñez, M.D.; Sánchez-García, S.; Sastre, J.; Pozo, V. New shrimp IgE-binding proteins involved in mite-seafood cross-reactivity. Mol. Nutr. Food Res. 2014, 58, 1915–1925. [Google Scholar] [CrossRef] [PubMed]
- Reese, G.; Ayuso, R.; Lehrer, S.B. Tropomyosin: An Invertebrate Pan–Allergen. Int. Arch. Allergy Immunol. 1999, 119, 247–258. [Google Scholar] [CrossRef] [PubMed]
- Wong, L.; Huang, C.H.; Lee, B.W. Shellfish and House Dust Mite Allergies: Is the Link Tropomyosin? Allergy Asthma Immunol. Res. 2016, 8, 101–106. [Google Scholar] [CrossRef] [PubMed]
- Rahman, A.M.A.; Kamath, S.D.; Lopata, A.L.; Robinson, J.J.; Helleur, R.J. Biomolecular characterization of allergenic proteins in snow crab (Chionoecetes opilio) and de novo sequencing of the second allergen arginine kinase using tandem mass spectrometry. J. Proteom. 2011, 74, 231–241. [Google Scholar] [CrossRef]
- Binder, M.; Mahler, V.; Hayek, B.; Sperr, W.R.; Schöller, M.; Prozell, S.; Wiedermann, G.; Valent, P.; Valenta, R.; Duchêne, M. Molecular and Immunological Characterization of Arginine Kinase from the Indianmeal Moth, Plodia interpunctella, a Novel Cross-Reactive Invertebrate Pan-Allergen. J. Immunol. 2001, 167, 5470–5477. [Google Scholar] [CrossRef]
- Liu, Z.; Xia, L.; Wu, Y.; Xia, Q.; Chen, J.; Roux, K.H. Identification and Characterization of an Arginine Kinase as a Major Allergen from Silkworm (Bombyx mori) Larvae. Int. Arch. Allergy Immunol. 2009, 150, 8–14. [Google Scholar] [CrossRef]
- Bobolea, I.; Barranco, P.; Pastor-Vargas, C.; Iraola, V.; Vivanco, F.; Quirce, S. Arginine Kinase from the Cellar Spider (Holocnemus pluchei): A New Asthma-Causing Allergen. Int. Arch. Allergy Immunol. 2011, 155, 180–186. [Google Scholar] [CrossRef]
- Liu, J.; Han, L.-N.; Zhang, Q.; Wang, Q.-L.; Chang, Q.; Zhuang, H.; Liu, J.; Li, M.; Yu, D.; Kang, Z. Cloning and molecular characterization of a myosin light chain gene from Puccinia striiformis f. sp. tritici. World J. Microbiol. Biotechnol. 2013, 30, 631–637. [Google Scholar] [CrossRef]
- Funkenstein, B.; Skopal, T.; Rapoport, B.L.; Rebhan, Y.; Du, S.J.; Radaelli, G. Characterization and functional analysis of the 5′ flanking region of myosin light chain-2 gene expressed in white muscle of the gilthead sea bream (Sparus aurata). Comp. Biochem. Physiol. Part D Genom. Proteom. 2007, 2, 187–199. [Google Scholar] [CrossRef]
- Zhang, Y.-X.; Chen, H.-L.; Maleki, S.J.; Cao, M.-J.; Zhang, L.-J.; Su, W.-J.; Liu, G.-M. Purification, Characterization, and Analysis of the Allergenic Properties of Myosin Light Chain inProcambarus clarkii. J. Agric. Food Chem. 2015, 63, 6271–6282. [Google Scholar] [CrossRef]
- Ayuso, R.; Grishina, G.; Bardina, L.; Carrillo, T.; Blanco, C.; Ibáñez, M.D.; Sampson, H.A.; Beyer, K. Myosin light chain is a novel shrimp allergen, Lit v 3. J. Allergy Clin. Immunol. 2008, 122, 795–802. [Google Scholar] [CrossRef] [PubMed]
- Bauermeister, K.; Wangorsch, A.; Garoffo, L.P.; Reuter, A.; Conti, A.; Taylor, S.L.; Lidholm, J.; DeWitt, Å.M.; Enrique, E.; Vieths, S.; et al. Generation of a comprehensive panel of crustacean allergens from the North Sea Shrimp Crangon crangon. Mol. Immunol. 2011, 48, 1983–1992. [Google Scholar] [CrossRef] [PubMed]
- Ayuso, R.; Grishina, G.; Ibáñez, M.D.; Blanco, C.; Carrillo, T.; Bencharitiwong, R.; Sánchez, S.; Nowak-Wegrzyn, A.; Sampson, H.A. Sarcoplasmic calcium-binding protein is an EF-hand–type protein identified as a new shrimp allergen. J. Allergy Clin. Immunol. 2009, 124, 114–120. [Google Scholar] [CrossRef] [PubMed]
- Johnston, E.B.; Kamath, S.D.; Iyer, S.P.; Pratap, K.; Karnaneedi, S.; Taki, A.C.; Nugraha, R.; Schaeffer, P.M.; Rolland, J.M.; O’Hehir, R.E.; et al. Defining specific allergens for improved component-resolved diagnosis of shrimp allergy in adults. Mol. Immunol. 2019, 112, 330–337. [Google Scholar] [CrossRef] [PubMed]
- Kalyanasundaram, A.; Santiago, T.C. Identification and characterization of new allergen troponin C (Pen m 6.0101) from Indian black tiger shrimp Penaeus monodon. Eur. Food Res. Technol. 2015, 240, 509–515. [Google Scholar] [CrossRef]
- Chao, E.; Kim, H.-W.; Mykles, D.L. Cloning and tissue expression of eleven troponin-C isoforms in the American lobster, Homarus americanus. Comp. Biochem. Physiol. Part B Biochem. Mol. Biol. 2010, 157, 88–101. [Google Scholar] [CrossRef]
- Hindley, J.; Wunschmann, S.; Satinover, S.; Woodfolk, J.; Chew, F.T.; Chapman, M.D.; Pomés, A. Bla g 6: A troponin C allergen from Blattella germanica with IgE binding calcium dependence. J. Allergy Clin. Immunol. 2006, 117, 1389–1395. [Google Scholar] [CrossRef]
- Jeong, K.Y.; Kim, C.-R.; Un, S.; Yi, M.-H.; Lee, I.-Y.; Park, J.W.; Hong, C.-S.; Yong, T.-S. Allergenicity of Recombinant Troponin C from Tyrophagus putrescentiae. Int. Arch. Allergy Immunol. 2010, 151, 207–213. [Google Scholar] [CrossRef]
- Yang, Y.; Zhang, Y.-X.; Liu, M.; Maleki, S.J.; Zhang, M.-L.; Liu, Q.-M.; Cao, M.-J.; Su, W.-J.; Liu, G.-M. Triosephosphate Isomerase and Filamin C Share Common Epitopes as Novel Allergens of Procambarus clarkii. J. Agric. Food Chem. 2017, 65, 950–963. [Google Scholar] [CrossRef]
- An, S.; Chen, L.; Long, C.; Liu, X.; Xu, X.; Lu, X.; Rong, M.; Liu, Z.; Lai, R. Dermatophagoides farinaeAllergens Diversity Identification by Proteomics. Mol. Cell. Proteom. 2013, 12, 1818–1828. [Google Scholar] [CrossRef]
- Yang, Y.; Chen, Z.-W.; Hurlburt, B.K.; Li, G.-L.; Zhang, Y.-X.; Fei, D.-X.; Shen, H.-W.; Cao, M.-J.; Liu, G.-M. Identification of triosephosphate isomerase as a novel allergen in Octopus fangsiao. Mol. Immunol. 2017, 85, 35–46. [Google Scholar] [CrossRef] [PubMed]
- Rozynek, P.; Sander, I.; Appenzeller, U.; Crameri, R.; Baur, X.; Clarke, B.; Brüning, T.; Raulf-Heimsoth, M. TPIS—An IgE-binding wheat protein. Allergy 2002, 57, 463. [Google Scholar] [CrossRef] [PubMed]
- Vogel, C.; Marcotte, E.M. Insights into the regulation of protein abundance from proteomic and transcriptomic analyses. Nat. Rev. Genet. 2012, 13, 227–232. [Google Scholar] [CrossRef] [PubMed]
- Ogburn, R.N.; Randall, T.A.; Xu, Y.; Roberts, J.H.; Mebrahtu, B.; Karnuta, J.M.; Rider, S.D.; Kissling, G.E.; London, R.E.; Pomés, A.; et al. Are dust mite allergens more abundant and/or more stable than other Dermatophagoides pteronyssinus proteins? J. Allergy Clin. Immunol. 2017, 139, 1030–1032.e1. [Google Scholar] [CrossRef]
- Chan, T.-F.; Ji, K.-M.; Yim, A.K.-Y.; Liu, X.-Y.; Zhou, J.-W.; Li, R.-Q.; Yang, K.Y.; Li, J.; Li, M.; Law, P.T.-W.; et al. The draft genome, transcriptome, and microbiome of Dermatophagoides farinae reveal a broad spectrum of dust mite allergens. J. Allergy Clin. Immunol. 2015, 135, 539–548. [Google Scholar] [CrossRef]
- Yusuf, N.; Nasti, T.H.; Huang, C.-M.; Huber, B.S.; Jaleel, T.; Lin, H.-Y.; Xu, H.; Elmets, C.A. Heat Shock Proteins HSP27 and HSP70 Are Present in the Skin and Are Important Mediators of Allergic Contact Hypersensitivity. J. Immunol. 2009, 182, 675–683. [Google Scholar] [CrossRef]
- Radauer, C.; Bublin, M.; Wagner, S.; Mari, A.; Breiteneder, H. Allergens are distributed into few protein families and possess a restricted number of biochemical functions. J. Allergy Clin. Immunol. 2008, 121, 847–852.e7. [Google Scholar] [CrossRef]
- Wang, H.; Lin, J.; Liu, X.; Liang, Z.; Yang, P.-C.; Ran, P.; Liu, Z.-Q. Identification of α-tubulin, Der f 33, as a novel allergen from Dermatophagoides farinae. Immunobiology 2016, 221, 911–917. [Google Scholar] [CrossRef]
- Jeong, K.Y.; Son, M.; Lee, J.-H.; Hong, C.-S.; Park, J.-W. Allergenic Characterization of a Novel Allergen, Homologous to Chymotrypsin, from German Cockroach. Allergy Asthma Immunol. Res. 2015, 7, 283–289. [Google Scholar] [CrossRef]
- Rosenfield, L.; Tsoulis, M.W.; Milio, K.; Schnittke, M.; Kim, H. High rate of house dust mite sensitization in a shrimp allergic southern Ontario population. Allergy Asthma Clin. Immunol. 2017, 13, 5. [Google Scholar] [CrossRef]
- Villalta, D.; Tonutti, E.; Visentini, D.; Bizzaro, N.; Roncarolo, D.; Amato, S.; Mistrello, G. Detection of a novel 20 kDa shrimp allergen showing cross-reactivity to house dust mites. Eur. Ann. Allergy Clin. Immunol. 2010, 42, 20. [Google Scholar] [PubMed]
- Zhang, H.; Lu, Y.; Ushio, H.; Shiomi, K. Development of sandwich ELISA for detection and quantification of invertebrate major allergen tropomyosin by a monoclonal antibody. Food Chem. 2014, 150, 151–157. [Google Scholar] [CrossRef] [PubMed]
- Kuehn, A.; Codreanu-Morel, F.; Lehners-Weber, C.; Doyen, V.; Gomez-André, S.-A.; Bienvenu, F.; Fischer, J.; Ballardini, N.; Van Hage, M.; Perotin, J.-M.; et al. Cross-reactivity to fish and chicken meat—A new clinical syndrome. Allergy 2016, 71, 1772–1781. [Google Scholar] [CrossRef] [PubMed]
- Kuehn, A.; Hilger, C.; Lehners-Weber, C.; Codreanu-Morel, F.; Morisset, M.; Metz-Favre, C.; Pauli, G.; De Blay, F.; Revets, D.; Muller, C.P.; et al. Identification of enolases and aldolases as important fish allergens in cod, salmon and tuna: Component resolved diagnosis using parvalbumin and the new allergens. Clin. Exp. Allergy 2013, 43, 811–822. [Google Scholar] [CrossRef]
- Glaser, A.G.; Limacher, A.; Flückiger, S.; Scheynius, A.; Scapozza, L.; Crameri, R. Analysis of the cross-reactivity and of the 1.5 Å crystal structure of the Malassezia sympodialis Mala s 6 allergen, a member of the cyclophilin pan-allergen family. Biochem. J. 2006, 396, 41–49. [Google Scholar] [CrossRef]
- Sander, I.; Rozynek, P.; Rihs, H.-P.; Van Kampen, V.; Chew, F.T.; Lee, W.S.; Kotschy-Lang, N.; Merget, R.; Brüning, T.; Raulf-Heimsoth, M. Multiple wheat flour allergens and cross-reactive carbohydrate determinants bind IgE in baker’s asthma. Allergy 2011, 66, 1208–1215. [Google Scholar] [CrossRef]
- Kenyon, R.A.; Ellis, N.; Donovan, A.G.; van der Velde, T.D.; Fry, G.; Tonks, M.; Cheers, S.; Dennis, D. An Integrated Monitoring Program for the Northern Prawn Fishery 2012–2015; CSIRO Oceans and Atmosphere: Brisbane, Australia, 2015; p. 200. [Google Scholar]
- Grey, D.L.; Dall, W.; Baker, A. A Guide to the Australian Penaeid Prawns; CABI: Wallingford, UK, 1983. [Google Scholar]
- Huerlimann, R.; Maes, G.E.; Maxwell, M.J.; Mobli, M.; Launikonis, B.S.; Jerry, D.R.; Wade, N.M. Multi-species transcriptomics reveals evolutionary diversity in the mechanisms regulating shrimp tail muscle excitation-contraction coupling. Gene 2020, 752, 144765. [Google Scholar] [CrossRef]
- Huerlimann, R.; Wade, N.M.; Gordon, L.; Montenegro, J.D.; Goodall, J.; McWilliam, S.; Tinning, M.; Siemering, K.; Giardina, E.; Donovan, D.; et al. De novo assembly, characterization, functional annotation and expression patterns of the black tiger shrimp (Penaeus monodon) transcriptome. Sci. Rep. 2018, 8, 13553. [Google Scholar] [CrossRef]
- Song, L.; Florea, L. Rcorrector: Efficient and accurate error correction for Illumina RNA-seq reads. GigaScience 2015, 4, 48. [Google Scholar] [CrossRef]
- Vasani, N. Review of “De novo transcript sequence reconstruction from RNA-seq using the Trinity platform for reference generation and analysis”. Nat. Protoc. 2019, 8, 1494–1512. [Google Scholar] [CrossRef]
- Grabherr, M.G.; Haas, B.J.; Yassour, M.; Levin, J.Z.; Thompson, D.A.; Amit, I.; Adiconis, X.; Fan, L.; Raychowdhury, R.; Zeng, Q.; et al. Full-length transcriptome assembly from RNA-Seq data without a reference genome. Nat. Biotechnol. 2011, 29, 644–652. [Google Scholar] [CrossRef] [PubMed]
- Smith-Unna, R.; Boursnell, C.; Patro, R.; Hibberd, J.M.; Kelly, S. TransRate: Reference-free quality assessment of de novo transcriptome assemblies. Genome Res. 2016, 26, 1134–1144. [Google Scholar] [CrossRef] [PubMed]
- Stanke, M. Faculty Opinions recommendation of BUSCO: Assessing genome assembly and annotation completeness with single-copy orthologs. Fac. Opin. Post Publ. Peer Rev. Biomed. Lit. 2017, 31, 3210–3212. [Google Scholar] [CrossRef]
- Zdobnov, E.M.; Tegenfeldt, F.; Kuznetsov, D.; Waterhouse, R.M.; Simão, F.A.; Ioannidis, P.; Seppey, M.; Loetscher, A.; Kriventseva, E.V. OrthoDB v9.1: Cataloging evolutionary and functional annotations for animal, fungal, plant, archaeal, bacterial and viral orthologs. Nucleic Acids Res. 2017, 45, D744–D749. [Google Scholar] [CrossRef] [PubMed]
- MacManes, M.D. The Oyster River Protocol: A multi-assembler and kmer approach for de novo transcriptome assembly. PeerJ 2018, 6, e5428. [Google Scholar] [CrossRef] [PubMed]
- Fan, H.; Ives, A.R.; Surget-Groba, Y.; Cannon, C.H. An assembly and alignment-free method of phylogeny reconstruction from next-generation sequencing data. BMC Genom. 2015, 16, 1–18. [Google Scholar] [CrossRef]
- Ma, K.Y.; Chan, T.Y.; Chu, K.H. Refuting the six-genus classification of Penaeus s.l. (Dendrobranchiata, Penaeidae): A combined analysis of mitochondrial and nuclear genes. Zool. Scr. 2011, 40, 498–508. [Google Scholar] [CrossRef]
- Waterhouse, A.M.; Procter, J.B.; Martin, D.M.A.; Clamp, M.; Barton, G.J. Jalview Version 2—A multiple sequence alignment editor and analysis workbench. Bioinformatics 2009, 25, 1189–1191. [Google Scholar] [CrossRef]
- Patro, R.; Duggal, G.; Love, M.I.; Irizarry, R.A.; Kingsford, C. Salmon: Fast and bias-aware quantification of transcript expression using dual-phase inference. Nat. Methods 2017, 14, 417–419. [Google Scholar] [CrossRef]
Publisher’s Note: MDPI stays neutral with regard to jurisdictional claims in published maps and institutional affiliations. |
© 2020 by the authors. Licensee MDPI, Basel, Switzerland. This article is an open access article distributed under the terms and conditions of the Creative Commons Attribution (CC BY) license (http://creativecommons.org/licenses/by/4.0/).




