Orthotopic Bone Formation by Streamlined Engineering and Devitalization of Human Hypertrophic Cartilage
Abstract
1. Introduction
2. Results
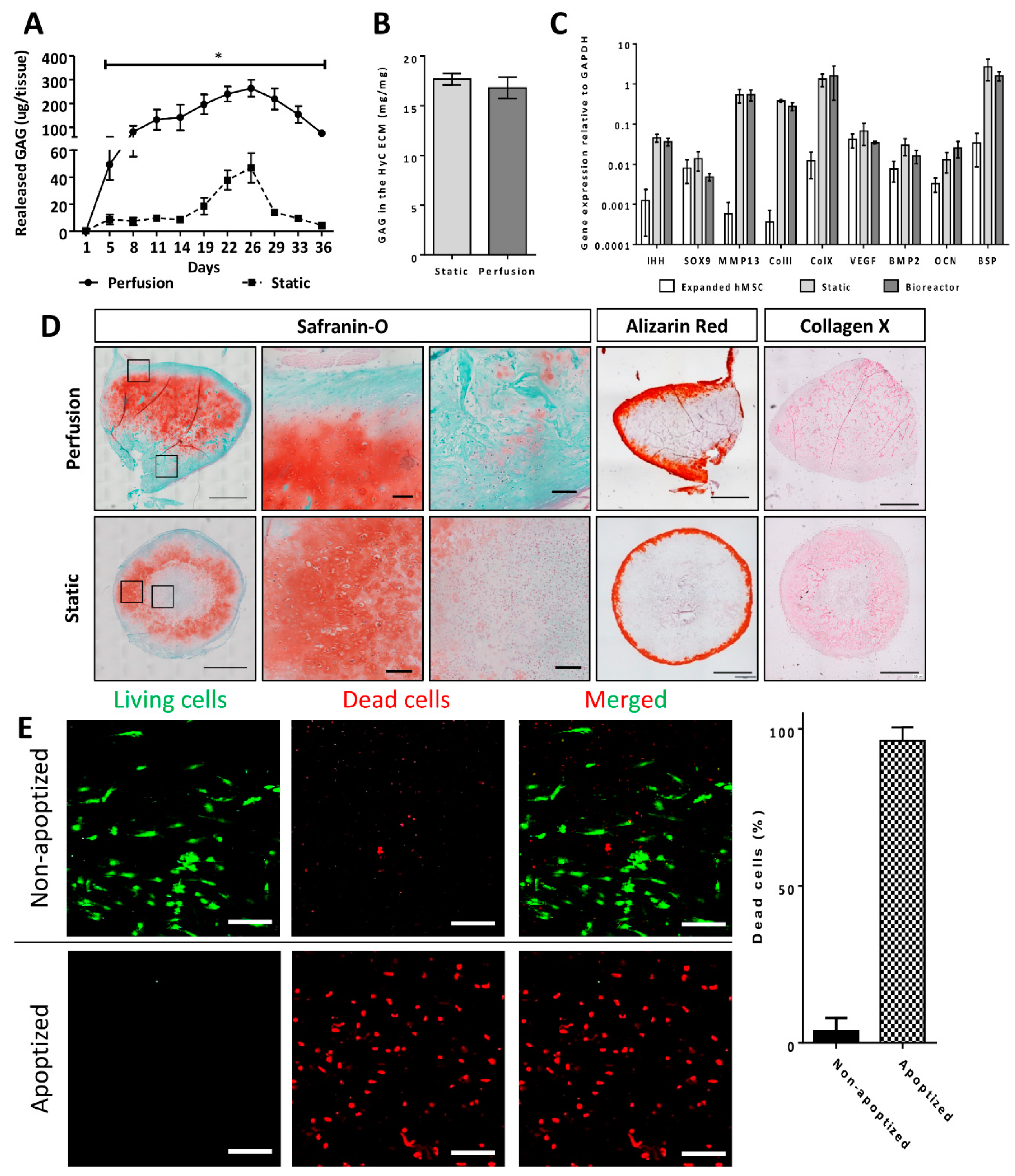
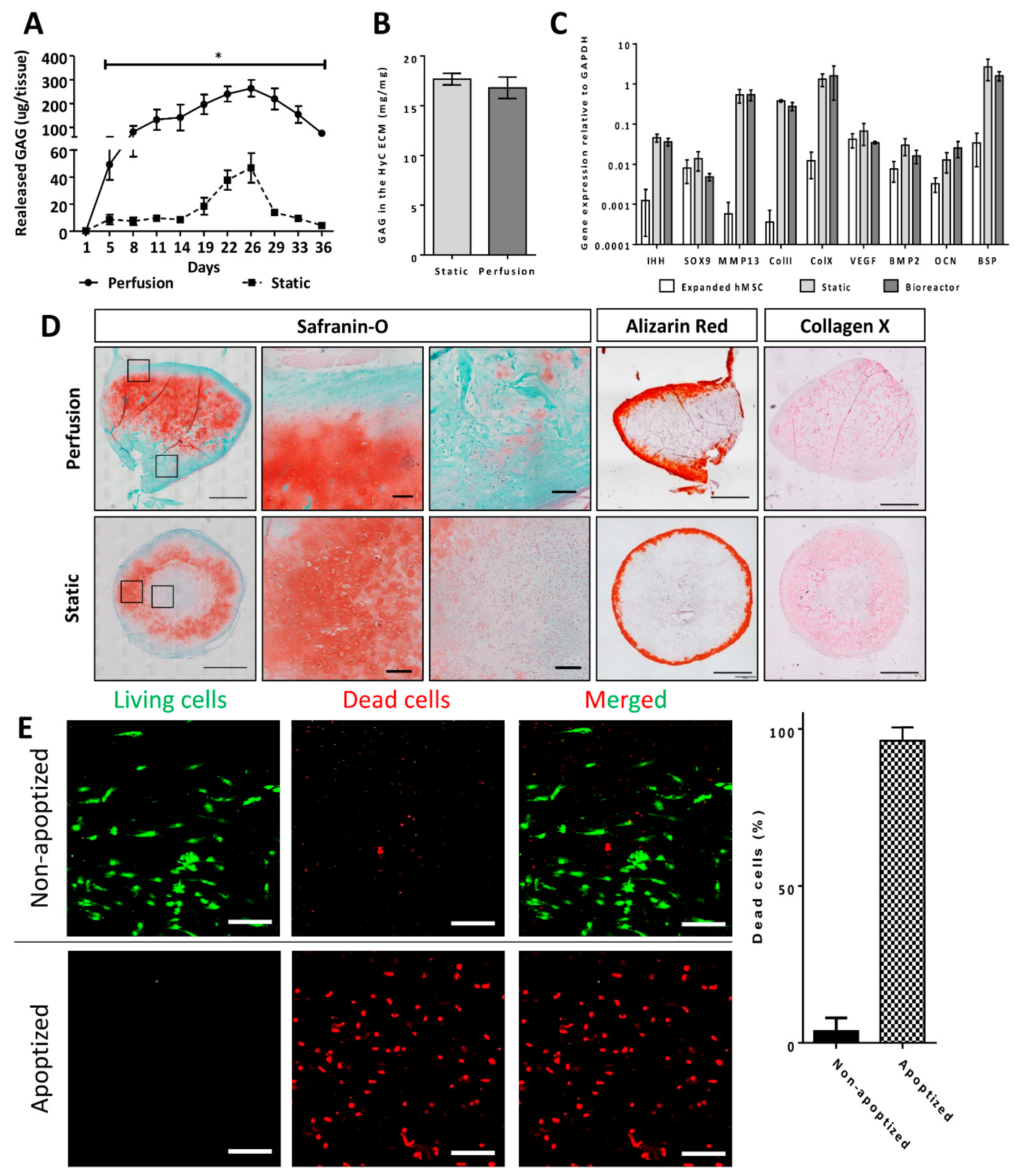
2.1. Perfusion Culture Allows the Generation of Upscaled Hypertrophic Cartilage
2.2. Engineered HyC ECM is Efficiently Devitalized under Perfusion Flow
2.3. HyC ECM Enhances Mineralized Tissue Formation in Calvarial Defects
2.4. HyC ECM Enhances Bone Tissue Formation in Calvarial Defects
3. Discussion
4. Materials and Methods
4.1. hMSCs Isolation and Culture
4.2. Lentivirus Production and hMSCs Transduction
4.3. Generation of Hypertrophic Cartilage Tissue
4.4. Constructs Devitalization
4.5. Histological Analysis
4.6. Glycosaminoglycans (GAG) Measurements
4.7. Quantitative Reverse Transcriptase Polymerase Chain Reaction (qRT-PCR)
4.8. Orthotopic In Vivo Implantation
4.9. Micro-computed Tomography (µCT)
Supplementary Materials
Author Contributions
Funding
Acknowledgments
Conflicts of Interest
Abbreviations
| HyC | Hypertrophic cartilage |
| hMSC | Human mesenchymal stromal cells |
| ECM | Extracellular matrix |
| EO | Endochondral ossification |
| GAG | Glycosaminoglycan |
| Col II | Collagen type II |
| MMP13 | Matrix metalloproteinase 13 |
| IHH | Indian hedgehog |
| Col X | Collagen type X |
| BSP | Bone Sialoprotein |
| Saf-O | Safranin-O |
| FACS | Fluorescence activated cell sorting |
| iDS | Inducible death system |
| hBM-MSC | Human bone marrow derived mesenchymal stromal cells |
| μCT | Microcomputed tomography |
| H&E | Hematoxylin and eosin |
References
- Fernandez-Yague, M.A.; Abbah, S.A.; McNamara, L.; Zeugolis, D.I.; Pandit, A.; Biggs, M.J. Biomimetic approaches in bone tissue engineering: Integrating biological and physicomechanical strategies. Adv. Drug Deliv. Rev. 2015, 84, 1–29. [Google Scholar] [CrossRef] [PubMed]
- Fillingham, Y.; Jacobs, J. Bone grafts and their substitutes. Bone Jt. J. 2016, 98, 6–9. [Google Scholar] [CrossRef] [PubMed]
- Thompson, E.M.; Matsiko, A.; Farrell, E.; Kelly, D.J.; O’Brien, F.J. Recapitulating endochondral ossification: A promising route to in vivo bone regeneration. J. Tissue Eng. Regen. Med. 2015, 9, 889–902. [Google Scholar] [CrossRef] [PubMed]
- Einhorn, T.A.; Gerstenfeld, L.C. Fracture healing: Mechanisms and interventions. Nat. Rev. Rheumatol. 2015, 11, 45–54. [Google Scholar] [CrossRef] [PubMed]
- Oliveira, S.M.; Mijares, D.Q.; Turner, G.; Amaral, I.F.; Barbosa, M.A.; Teixeira, C.C. Engineering endochondral bone: In vivo studies. Tissue Eng. Part A 2009, 15, 635–643. [Google Scholar] [CrossRef]
- Oliveira, S.M.; Amaral, I.F.; Barbosa, M.A.; Teixeira, C.C. Engineering endochondral bone: In vitro studies. Tissue Eng. Part A 2009, 15, 625–634. [Google Scholar] [CrossRef]
- Scotti, C.; Tonnarelli, B.; Papadimitropoulos, A.; Scherberich, A.; Schaeren, S.; Schauerte, A.; Lopez-Rios, J.; Zeller, R.; Barbero, A.; Martin, I. Recapitulation of endochondral bone formation using human adult mesenchymal stem cells as a paradigm for developmental engineering. Proc. Natl. Acad. Sci. USA 2010, 107, 7251–7256. [Google Scholar] [CrossRef]
- Farrell, E.; Both, S.K.; Odörfer, K.I.; Koevoet, W.; Kops, N.; O’Brien, F.J.; Baatenburg de Jong, R.J.; Verhaar, J.A.; Cuijpers, V.; Jansen, J.; et al. In-vivo generation of bone via endochondral ossification by in-vitro chondrogenic priming of adult human and rat mesenchymal stem cells. BMC Musculoskelet. Disord. 2011, 12. [Google Scholar] [CrossRef]
- Scotti, C.; Piccinini, E.; Takizawa, H.; Todorov, A.; Bourgine, P.; Papadimitropoulos, A.; Barbero, A.; Manz, M.G.; Martin, I. Engineering of a functional bone organ through endochondral ossification. Proc. Natl. Acad. Sci. USA 2013, 110, 3997–4002. [Google Scholar] [CrossRef]
- Freeman, F.E.; Haugh, M.G.; McNamara, L.M. Investigation of the optimal timing for chondrogenic priming of MSCs to enhance osteogenic differentiation in vitro as a bone tissue engineering strategy. J. Tissue Eng. Regen. Med. 2016, 10, E250–E262. [Google Scholar] [CrossRef]
- Liu, Y.; Kuang, B.; Rothrauff, B.B.; Tuan, R.S.; Lin, H. Robust bone regeneration through endochondral ossification of human mesenchymal stem cells within their own extracellular matrix. Biomaterials 2019, 218. [Google Scholar] [CrossRef] [PubMed]
- Song, J.J.; Ott, H.C. Organ engineering based on decellularized matrix scaffolds. Trends Mol. Med. 2011, 17, 424–432. [Google Scholar] [CrossRef] [PubMed]
- Crapo, P.M.; Gilbert, T.W.; Badylak, S.F. An overview of tissue and whole organ decellularization processes. Biomaterials 2011, 32, 3233–3243. [Google Scholar] [CrossRef] [PubMed]
- Bourgine, P.E.; Scotti, C.; Pigeot, S.; Tchang, L.A.; Todorov, A.; Martin, I. Osteoinductivity of engineered cartilaginous templates devitalized by inducible apoptosis. Proc. Natl. Acad. Sci. USA 2014, 111, 17426–17431. [Google Scholar] [CrossRef] [PubMed]
- Scotti, C.; Tonnarelli, B.; Papadimitropoulos, A.; Piccinini, E.; Todorov, A.; Centola, M.; Barbero, A.; Martin, I. Engineering Small-Scale and Scaffold-Based Bone Organs via Endochondral Ossification Using Adult Progenitor Cells. Methods Mol. Biol. 2016, 1416, 413–424. [Google Scholar] [CrossRef] [PubMed]
- Cioffi, M.; Küffer, J.; Ströbel, S.; Dubini, G.; Martin, I.; Wendt, D. Computational evaluation of oxygen and shear stress distributions in 3 D perfusion culture systems: Macro-scale and micro-structured models. J. Biomech. 2008, 41, 2918–2925. [Google Scholar] [CrossRef] [PubMed]
- Braccini, A.; Wendt, D.; Jaquiery, C.; Jakob, M.; Heberer, M.; Kenins, L.; Wodnar-Filipowicz, A.; Quarto, R.; Martin, I. Three-dimensional perfusion culture of human bone marrow cells and generation of osteoinductive grafts. Stem Cells 2005, 23, 1066–1072. [Google Scholar] [CrossRef]
- Yeatts, A.B.; Fisher, J.P. Bone tissue engineering bioreactors: Dynamic culture and the influence of shear stress. Bone 2011, 48, 171–181. [Google Scholar] [CrossRef]
- dos Santos, F.F.; Andrade, P.Z.; da Silva, C.L.; Cabral, J.M.S. Bioreactor design for clinical-grade expansion of stem cells. Biotechnol. J. 2013, 8, 644–654. [Google Scholar] [CrossRef]
- Bourgine, P.E.; Pippenger, B.E.; Todorov, A.; Tchang, L.; Martin, I. Tissue decellularization by activation of programmed cell death. Biomaterials 2013, 34, 6099–6108. [Google Scholar] [CrossRef]
- Bornes, T.D.; Jomha, N.M.; Mulet-Sierra, A.; Adesida, A.B. Hypoxic culture of bone marrow-derived mesenchymal stromal stem cells differentially enhances in vitro chondrogenesis within cell-seeded collagen and hyaluronic acid porous scaffolds. Stem Cell Res. Ther. 2015, 6. [Google Scholar] [CrossRef] [PubMed]
- Ye, R.; Hao, J.; Song, J.; Zhao, Z.; Fang, S.; Wang, Y.; Li, J. Microenvironment Is Involved in Cellular Response to Hydrostatic Pressures During Chondrogenesis of Mesenchymal Stem Cells. J. Cell. Biochem. 2014, 115, 1089–1096. [Google Scholar] [CrossRef] [PubMed]
- Timmins, N.E.; Scherberich, A.; Früh, J.-A.; Heberer, M.; Martin, I.; Jakob, M. Three-dimensional cell culture and tissue engineering in a T-CUP (tissue culture under perfusion). Tissue Eng. 2007, 13, 2021–2028. [Google Scholar] [CrossRef] [PubMed]
- Martin, I.; Simmons, P.J.; Williams, D.F. Manufacturing Challenges in Regenerative Medicine. Sci. Transl. Med. 2014, 6. [Google Scholar] [CrossRef]
- Elmore, S. Apoptosis: A review of programmed cell death. Toxicol. Pathol. 2007, 35, 495–516. [Google Scholar] [CrossRef]
- Hu, K.; Olsen, B.R. The roles of vascular endothelial growth factor in bone repair and regeneration. Bone 2016, 91, 30–38. [Google Scholar] [CrossRef]
- Salazar, V.S.; Gamer, L.W.; Rosen, V. BMP signalling in skeletal development, disease and repair. Nat. Rev. Endocrinol. 2016, 12, 203–221. [Google Scholar] [CrossRef]
- Lavrentieva, A.; Hatlapatka, T.; Neumann, A.; Weyand, B.; Kasper, C. Potential for Osteogenic and Chondrogenic Differentiation of MSC. In Advances in Biochemical Engineering/Biotechnology; Springer: Berlin/Heidelberg, Germany, 2012; Volume 129, pp. 73–88. [Google Scholar]
- Somoza, R.A.; Welter, J.F.; Correa, D.; Caplan, A.I. Chondrogenic differentiation of mesenchymal stem cells: Challenges and unfulfilled expectations. Tissue Eng. Part B. Rev. 2014, 20, 596–608. [Google Scholar] [CrossRef]
- Lv, F.-J.; Tuan, R.S.; Cheung, K.M.C.; Leung, V.Y.L. Concise review: The surface markers and identity of human mesenchymal stem cells. Stem Cells 2014, 32, 1408–1419. [Google Scholar] [CrossRef]
- Prewitz, M.C.; Seib, F.P.; von Bonin, M.; Friedrichs, J.; Stißel, A.; Niehage, C.; Müller, K.; Anastassiadis, K.; Waskow, C.; Hoflack, B.; et al. Tightly anchored tissue-mimetic matrices as instructive stem cell microenvironments. Nat. Methods 2013, 10, 788–794. [Google Scholar] [CrossRef]
- Papadimitropoulos, A.; Scotti, C.; Bourgine, P.; Scherberich, A.; Martin, I. Engineered decellularized matrices to instruct bone regeneration processes. Bone 2015, 70, 66–72. [Google Scholar] [CrossRef] [PubMed]
- Bourgine, P.E.; Gaudiello, E.; Pippenger, B.; Jaquiery, C.; Klein, T.; Pigeot, S.; Todorov, A.; Feliciano, S.; Banfi, A.; Martin, I. Engineered Extracellular Matrices as Biomaterials of Tunable Composition and Function. Adv. Funct. Mater. 2017, 27. [Google Scholar] [CrossRef]
- Schindeler, A.; McDonald, M.M.; Bokko, P.; Little, D.G. Bone remodeling during fracture repair: The cellular picture. Semin. Cell Dev. Biol. 2008, 19, 459–466. [Google Scholar] [CrossRef] [PubMed]
- Haumer, A.; Bourgine, P.E.; Occhetta, P.; Born, G.; Tasso, R.; Martin, I. Delivery of cellular factors to regulate bone healing. Adv. Drug Deliv. Rev. 2018, 129, 285–294. [Google Scholar] [CrossRef] [PubMed]
- Mickiewicz, P.; Binkowski, M.; Bursig, H.; Wróbel, Z. Preservation and sterilization methods of the meniscal allografts: Literature review. Cell Tissue Bank 2014, 15, 307–317. [Google Scholar] [CrossRef]
- Fölsch, C.; Mittelmeier, W.; Bilderbeek, U.; Timmesfeld, N.; von Garrel, T.; Peter Matter, H. Effect of Storage Temperature on Allograft Bone. Transfus. Med. Hemother. 2012, 39, 36–40. [Google Scholar] [CrossRef]
- Suarez, L.S.; Richmond, J.C. Overview of procurement, processing, and sterilization of soft tissue allografts for sports medicine. Sports Med. Arthrosc. 2007, 15, 106–113. [Google Scholar] [CrossRef]
- Casucci, M.; Nicolis di Robilant, B.; Falcone, L.; Camisa, B.; Norelli, M.; Genovese, P.; Gentner, B.; Gullotta, F.; Ponzoni, M.; Bernardi, M.; et al. CD44 v6-targeted T cells mediate potent antitumor effects against acute myeloid leukemia and multiple myeloma. Blood 2013, 122, 3461–3472. [Google Scholar] [CrossRef]
- Barbosa, I.; Garcia, S.; Barbier-Chassefière, V.; Caruelle, J.-P.; Martelly, I.; Papy-García, D. Improved and simple micro assay for sulfated glycosaminoglycans quantification in biological extracts and its use in skin and muscle tissue studies. Glycobiology 2003, 13, 647–653. [Google Scholar] [CrossRef]




© 2020 by the authors. Licensee MDPI, Basel, Switzerland. This article is an open access article distributed under the terms and conditions of the Creative Commons Attribution (CC BY) license (http://creativecommons.org/licenses/by/4.0/).
Share and Cite
Pigeot, S.; Bourgine, P.E.; Claude, J.; Scotti, C.; Papadimitropoulos, A.; Todorov, A.; Epple, C.; Peretti, G.M.; Martin, I. Orthotopic Bone Formation by Streamlined Engineering and Devitalization of Human Hypertrophic Cartilage. Int. J. Mol. Sci. 2020, 21, 7233. https://doi.org/10.3390/ijms21197233
Pigeot S, Bourgine PE, Claude J, Scotti C, Papadimitropoulos A, Todorov A, Epple C, Peretti GM, Martin I. Orthotopic Bone Formation by Streamlined Engineering and Devitalization of Human Hypertrophic Cartilage. International Journal of Molecular Sciences. 2020; 21(19):7233. https://doi.org/10.3390/ijms21197233
Chicago/Turabian StylePigeot, Sébastien, Paul Emile Bourgine, Jaquiery Claude, Celeste Scotti, Adam Papadimitropoulos, Atanas Todorov, Christian Epple, Giuseppe M. Peretti, and Ivan Martin. 2020. "Orthotopic Bone Formation by Streamlined Engineering and Devitalization of Human Hypertrophic Cartilage" International Journal of Molecular Sciences 21, no. 19: 7233. https://doi.org/10.3390/ijms21197233
APA StylePigeot, S., Bourgine, P. E., Claude, J., Scotti, C., Papadimitropoulos, A., Todorov, A., Epple, C., Peretti, G. M., & Martin, I. (2020). Orthotopic Bone Formation by Streamlined Engineering and Devitalization of Human Hypertrophic Cartilage. International Journal of Molecular Sciences, 21(19), 7233. https://doi.org/10.3390/ijms21197233

