Specific miRNA and Gene Deregulation Characterize the Increased Angiogenic Remodeling of Thoracic Aneurysmatic Aortopathy in Marfan Syndrome
Abstract
1. Introduction
2. Results
2.1. Aneurysmatic Aortopathy Is More Severe in MFS Patients
2.2. Increased Tissue Remodeling Characterizes MFS TAA Tunica Media
2.3. MMP-2 Expression and Apoptosis Are Greater in MFS TAA
2.4. Increased Angiogenic Remodeling and Inflammation Characterize MFS TAA
2.5. Increased ECM Degeneration and SMC Morphological Changes Characterize MFS TAA
2.6. Increased α-SMA Expression Characterizes MFS-Derived Human Aortic Smooth Muscle Cells (HASMCs) but Not Human Adventitial Fibroblasts (HAFs)
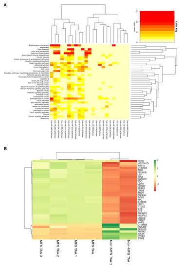
2.7. Specific miRNA Deregulation and Gene Expression in MFS TAA
2.8. Target Prediction
3. Discussion
3.1. Severe Morphological Alterations Associated with Increased Tissue and Angiogenic Remodeling Characterize MFS TAA
3.2. Phenotypic Differences of SMCs from MFS TAA In Vitro
3.3. Specific miRNA and Related Gene Deregulation Characterizes MFS Aneurysmatic Aortopathy
4. Materials and Methods
4.1. Sample Collection
4.2. Microscopic, Histochemical and Immunohistochemical Analysis
4.3. Apoptosis Assay In Vivo
4.4. Zymography
4.5. Ultrastructural Study
4.6. Cell Culture Proliferation and Apoptosis In Vitro
4.7. Western Blotting
4.8. Immunofluorescence
4.9. MiRNA Profile and Pathway Enrichment Analysis
4.10. Gene Expression and Data Analysis
4.11. Statistical Analysis
5. Conclusions
Supplementary Materials
Author Contributions
Funding
Acknowledgments
Conflicts of Interest
References
- Salik, I.; Rawla, P. Marfan Syndrome; StatPearls: Treasure Island, FL, USA, 2020. [Google Scholar]
- Robinson, P.N.; Arteaga-Solis, E.; Baldock, C.; Collod-Beroud, G.; Booms, P.; De Paepe, A.; Dietz, H.C.; Guo, G.; Handford, P.A.; Judge, D.P.; et al. The molecular genetics of Marfan syndrome and related disorders. J. Med. Genet. 2006, 43, 769–787. [Google Scholar] [CrossRef] [PubMed]
- Thomson, J.; Singh, M.; Eckersley, A.; Cain, S.A.; Sherratt, M.J.; Baldock, C. Fibrillin microfibrils and elastic fiber proteins: Functional interactions and extracellular regulation of growth factors. Semin. Cell Dev. Biol. 2019, 89, 109–117. [Google Scholar] [CrossRef] [PubMed]
- Gillis, E.; Van Laer, L.; Loeys, B.L. Genetics of thoracic aortic aneurysm: At the crossroad of transforming growth factor-beta signaling and vascular smooth muscle cell contractility. Circ. Res. 2013, 113, 327–340. [Google Scholar] [CrossRef] [PubMed]
- Milewicz, D.M.; Dietz, H.C.; Miller, D.C. Treatment of aortic disease in patients with Marfan syndrome. Circulation 2005, 111, e150–e157. [Google Scholar] [CrossRef]
- Jones, J.A.; Spinale, F.G.; Ikonomidis, J.S. Transforming growth factor-beta signaling in thoracic aortic aneurysm development: A paradox in pathogenesis. J. Vasc. Res. 2009, 46, 119–137. [Google Scholar] [CrossRef]
- Van Andel, M.M.; Groenink, M.; Zwinderman, A.H.; Mulder, B.J.M.; de Waard, V. The Potential Beneficial Effects of Resveratrol on Cardiovascular Complications in Marfan Syndrome Patients Insights from Rodent-Based Animal Studies. Int. J. Mol. Sci. 2019, 20, 1122. [Google Scholar] [CrossRef]
- Jondeau, G.; Michel, J.B.; Boileau, C. The translational science of Marfan syndrome. Heart 2011, 97, 1206–1214. [Google Scholar] [CrossRef]
- Welten, S.M.; Goossens, E.A.; Quax, P.H.; Nossent, A.Y. The multifactorial nature of microRNAs in vascular remodeling. Cardiovasc. Res. 2016, 110, 6–22. [Google Scholar] [CrossRef]
- Erbel, R.; Eggebrecht, H. Aortic dimensions and the risk of dissection. Heart 2006, 92, 137–142. [Google Scholar] [CrossRef]
- Orlandi, A.; Ehrlich, H.P.; Ropraz, P.; Spagnoli, L.G.; Gabbiani, G. Rat aortic smooth muscle cells isolated from different layers and at different times after endothelial denudation show distinct biological features in vitro. Arterioscler. Thromb. 1994, 14, 982–989. [Google Scholar] [CrossRef]
- Wagenseil, J.E.; Mecham, R.P. Vascular extracellular matrix and arterial mechanics. Physiol. Rev. 2009, 89, 957–989. [Google Scholar] [CrossRef] [PubMed]
- Spagnoli, L.G.; Orlandi, A.; Mauriello, A.; Santeusanio, G.; de Angelis, C.; Lucreziotti, R.; Ramacci, M.T. Aging and atherosclerosis in the rabbit. 1. Distribution, prevalence and morphology of atherosclerotic lesions. Atherosclerosis 1991, 89, 11–24. [Google Scholar] [CrossRef]
- McKusick, V.A. The cardiovascular aspects of Marfan’s syndrome: A heritable disorder of connective tissue. Circulation 1955, 11, 321–342. [Google Scholar] [CrossRef] [PubMed]
- Moritz, A.R. Medionecrosis Aortae Idiopathica Cystica. Am. J. Pathol. 1932, 8, 717–734. [Google Scholar]
- Romaniello, F.; Mazzaglia, D.; Pellegrino, A.; Grego, S.; Fiorito, R.; Ferlosio, A.; Chiariello, L.; Orlandi, A. Aortopathy in Marfan syndrome: An update. Cardiovasc. Pathol. 2014, 23, 261–266. [Google Scholar] [CrossRef]
- Keane, M.G.; Pyeritz, R.E. Medical management of Marfan syndrome. Circulation 2008, 117, 2802–2813. [Google Scholar] [CrossRef]
- Orlandi, A.; Marcellini, M.; Spagnoli, L.G. Aging influences development and progression of early aortic atherosclerotic lesions in cholesterol-fed rabbits. Arterioscler. Thromb. Vasc. Biol. 2000, 20, 1123–1136. [Google Scholar] [CrossRef]
- Zhang, Y.; Tang, C.; Yu, T.; Zhang, R.; Zheng, H.; Yan, W. MicroRNAs control mRNA fate by compartmentalization based on 3′ UTR length in male germ cells. Genome Biol. 2017, 18, 105. [Google Scholar] [CrossRef]
- Liao, M.; Zou, S.; Weng, J.; Hou, L.; Yang, L.; Zhao, Z.; Bao, J.; Jing, Z. A microRNA profile comparison between thoracic aortic dissection and normal thoracic aorta indicates the potential role of microRNAs in contributing to thoracic aortic dissection pathogenesis. J. Vasc. Surg. 2011, 53, 1341–1349. [Google Scholar] [CrossRef]
- Fu, X.M.; Zhou, Y.Z.; Cheng, Z.; Liao, X.B.; Zhou, X.M. MicroRNAs: Novel Players in Aortic Aneurysm. BioMed Res. Int. 2015, 2015, 831641. [Google Scholar] [CrossRef]
- Abu-Halima, M.; Kahraman, M.; Henn, D.; Radle-Hurst, T.; Keller, A.; Abdul-Khaliq, H.; Meese, E. Deregulated microRNA and mRNA expression profiles in the peripheral blood of patients with Marfan syndrome. J. Transl. Med. 2018, 16, 60. [Google Scholar] [CrossRef] [PubMed]
- Allahverdian, S.; Chaabane, C.; Boukais, K.; Francis, G.A.; Bochaton-Piallat, M.L. Smooth muscle cell fate and plasticity in atherosclerosis. Cardiovasc. Res. 2018, 114, 540–550. [Google Scholar] [CrossRef] [PubMed]
- Kessler, K.; Borges, L.F.; Ho-Tin-Noé, B.; Jondeau, G.; Michel, J.B.; Vranckx, R. Angiogenesis and remodelling in human thoracic aortic aneurysms. Cardiovasc. Res. 2014, 104, 147–159. [Google Scholar] [CrossRef] [PubMed]
- Bunton, T.E.; Biery, N.J.; Myers, L.; Gayraud, B.; Ramirez, F.; Dietz, H.C. Phenotypic alteration of vascular smooth muscle cells precedes elastolysis in a mouse model of Marfan syndrome. Circ. Res. 2001, 88, 37–43. [Google Scholar] [CrossRef] [PubMed]
- Crosas-Molist, E.; Meirelles, T.; López-Luque, J.; Serra-Peinado, C.; Selva, J.; Caja, L.; Del Blanco, D.G.; Uriarte, J.J.; Bertran, E.; Mendizábal, Y.; et al. Vascular smooth muscle cell phenotypic changes in patients with Marfan syndrome. Arterioscler. Thromb. Vasc. Biol. 2015, 35, 960–972. [Google Scholar] [CrossRef] [PubMed]
- Pedroza, A.J.; Tashima, Y.; Shad, R.; Cheng, P.; Wirka, R.; Churovich, S.; Nakamura, K.; Yokoyama, N.; Cui, J.Z.; Iosef, C.; et al. Single-Cell Transcriptomic Profiling of Vascular Smooth Muscle Cell Phenotype Modulation in Marfan Syndrome Aortic Aneurysm. Arterioscler. Thromb. Vasc. Biol. 2020, 40, 2195–2211. [Google Scholar] [CrossRef]
- Dale, M.; Fitzgerald, M.P.; Liu, Z.; Meisinger, T.; Karpisek, A.; Purcell, L.N.; Carson, J.S.; Harding, P.; Lang, H.; Koutakis, P.; et al. Premature aortic smooth muscle cell differentiation contributes to matrix dysregulation in Marfan Syndrome. PLoS ONE 2017, 12, e0186603. [Google Scholar] [CrossRef]
- Orlandi, A.; Ropraz, P.; Gabbiani, G. Proliferative activity and alpha-smooth muscle actin expression in cultured rat aortic smooth muscle cells are differently modulated by transforming growth factor-beta 1 and heparin. Exp. Cell Res. 1994, 214, 528–536. [Google Scholar] [CrossRef]
- Sho, E.; Sho, M.; Nanjo, H.; Kawamura, K.; Masuda, H.; Dalman, R.L. Hemodynamic regulation of CD34+ cell localization and differentiation in experimental aneurysms. Arterioscler. Thromb. Vasc. Biol. 2004, 24, 1916–1921. [Google Scholar] [CrossRef]
- Dawson, J.; Tooze, J.; Cockerill, G.; Choke, E.; Loftus, I.; Thompson, M.M. Endothelial progenitor cells and abdominal aortic aneurysms. Ann. N. Y. Acad. Sci. 2006, 1085, 327–330. [Google Scholar] [CrossRef]
- Li, D.W.; Liu, Z.Q.; Wei, J.; Liu, Y.; Hu, L.S. Contribution of endothelial progenitor cells to neovascularization (Review). Int. J. Mol. Med. 2012, 30, 1000–1006. [Google Scholar] [CrossRef] [PubMed]
- Rawal, P.; Siddiqui, H.; Hassan, M.; Choudhary, M.C.; Tripathi, D.M.; Nain, V.; Trehanpati, N.; Kaur, S. Endothelial Cell-Derived TGF-beta Promotes Epithelial-Mesenchymal Transition via CD133 in HBx-Infected Hepatoma Cells. Front. Oncol. 2019, 9, 308. [Google Scholar] [CrossRef] [PubMed]
- Cafueri, G.; Parodi, F.; Pistorio, A.; Bertolotto, M.; Ventura, F.; Gambini, C.; Bianco, P.; Dallegri, F.; Pistoia, V.; Pezzolo, A.; et al. Endothelial and smooth muscle cells from abdominal aortic aneurysm have increased oxidative stress and telomere attrition. PLoS ONE 2012, 7, e35312. [Google Scholar] [CrossRef] [PubMed]
- Sigala, F.; Papalambros, E.; Kotsinas, A.; Andreadou, I.; Sigalas, P.; Kremastinos, D.; Bastounis, E.; Gorgoulis, V.G. Relationship between iNOS expression and aortic cell proliferation and apoptosis in an elastase-induced model of aorta aneurysm and the effect of 1400 W administration. Surgery 2005, 137, 447–456. [Google Scholar] [CrossRef] [PubMed]
- He, R.; Guo, D.C.; Estrera, A.L.; Safi, H.J.; Huynh, T.T.; Yin, Z.; Cao, S.N.; Lin, J.; Kurian, T.; Buja, L.M.; et al. Characterization of the inflammatory and apoptotic cells in the aortas of patients with ascending thoracic aortic aneurysms and dissections. J. Thorac. Cardiovasc. Surg. 2006, 131, 671–678. [Google Scholar] [CrossRef]
- Radonic, T.; de Witte, P.; Groenink, M.; de Waard, V.; Lutter, R.; van Eijk, M.; Jansen, M.; Timmermans, J.; Kempers, M.; Scholte, A.J.; et al. Inflammation aggravates disease severity in Marfan syndrome patients. PLoS ONE 2012, 7, e32963. [Google Scholar] [CrossRef]
- Niinimak, E.; Pynnonen, V.; Kholova, I.; Paavonen, T.; Mennander, A. Neovascularization with chronic inflammation characterizes ascending aortic dissection. Anatol. J. Cardiol. 2018, 20, 289–295. [Google Scholar] [CrossRef]
- Hao, H.; Gabbiani, G.; Camenzind, E.; Bacchetta, M.; Virmani, R.; Bochaton-Piallat, M.L. Phenotypic modulation of intima and media smooth muscle cells in fatal cases of coronary artery lesion. Arterioscler. Thromb. Vasc. Biol. 2006, 26, 326–332. [Google Scholar] [CrossRef]
- Takeda, N.; Hara, H.; Fujiwara, T.; Kanaya, T.; Maemura, S.; Komuro, I. TGF-beta Signaling-Related Genes and Thoracic Aortic Aneurysms and Dissections. Int. J. Mol. Sci. 2018, 19, 2125. [Google Scholar] [CrossRef]
- Leeper, N.J.; Raiesdana, A.; Kojima, Y.; Chun, H.J.; Azuma, J.; Maegdefessel, L.; Kundu, R.K.; Quertermous, T.; Tsao, P.S.; Spin, J.M. MicroRNA-26a is a novel regulator of vascular smooth muscle cell function. J. Cell Physiol. 2011, 226, 1035–1043. [Google Scholar] [CrossRef]
- Sassi, Y.; Avramopoulos, P.; Ramanujam, D.; Gruter, L.; Werfel, S.; Giosele, S.; Brunner, A.D.; Esfandyari, D.; Papadopoulou, A.S.; De Strooper, B.; et al. Cardiac myocyte miR-29 promotes pathological remodeling of the heart by activating Wnt signaling. Nat. Commun. 2017, 8, 1614. [Google Scholar] [CrossRef] [PubMed]
- Hibender, S.; Franken, R.; van Roomen, C.; Ter Braake, A.; van der Made, I.; Schermer, E.E.; Gunst, Q.; van den Hoff, M.J.; Lutgens, E.; Pinto, Y.M.; et al. Resveratrol Inhibits Aortic Root Dilatation in the Fbn1C1039G/+ Marfan Mouse Model. Arterioscler. Thromb. Vasc. Biol. 2016, 36, 1618–1626. [Google Scholar] [CrossRef] [PubMed]
- Okamura, H.; Emrich, F.; Trojan, J.; Chiu, P.; Dalal, A.R.; Arakawa, M.; Sato, T.; Penov, K.; Koyano, T.; Pedroza, A.; et al. Long-term miR-29b suppression reduces aneurysm formation in a Marfan mouse model. Physiol. Rep. 2017, 5, e13257. [Google Scholar] [CrossRef] [PubMed]
- Merk, D.R.; Chin, J.T.; Dake, B.A.; Maegdefessel, L.; Miller, M.O.; Kimura, N.; Tsao, P.S.; Iosef, C.; Berry, G.J.; Mohr, F.W.; et al. miR-29b participates in early aneurysm development in Marfan syndrome. Circ. Res. 2012, 110, 312–324. [Google Scholar] [CrossRef]
- Elia, L.; Quintavalle, M.; Zhang, J.; Contu, R.; Cossu, L.; Latronico, M.V.; Peterson, K.L.; Indolfi, C.; Catalucci, D.; Chen, J.; et al. The knockout of miR-143 and -145 alters smooth muscle cell maintenance and vascular homeostasis in mice: Correlates with human disease. Cell Death. Differ. 2009, 16, 1590–1598. [Google Scholar] [CrossRef]
- Huang, J.; Parmacek, M.S. Modulation of smooth muscle cell phenotype: The other side of the story. Circ. Res. 2012, 111, 659–661. [Google Scholar] [CrossRef]
- Chen, H.X.; Xu, X.X.; Tan, B.Z.; Zhang, Z.; Zhou, X.D. MicroRNA-29b Inhibits Angiogenesis by Targeting VEGFA through the MAPK/ERK and PI3K/Akt Signaling Pathways in Endometrial Carcinoma. Cell Physiol. Biochem. 2017, 41, 933–946. [Google Scholar] [CrossRef]
- Yang, X.; Zhang, X.F.; Lu, X.; Jia, H.L.; Liang, L.; Dong, Q.Z.; Ye, Q.H.; Qin, L.X. MicroRNA-26a suppresses angiogenesis in human hepatocellular carcinoma by targeting hepatocyte growth factor-cMet pathway. Hepatology 2014, 59, 1874–1885. [Google Scholar] [CrossRef]
- Liu, Y.; Li, H.; Zhao, C.; Jia, H. MicroRNA-101 inhibits angiogenesis via COX-2 in endometrial carcinoma. Mol. Cell. Biochem. 2018, 448, 61–69. [Google Scholar] [CrossRef]
- Liu, H.T.; Xing, A.Y.; Chen, X.; Ma, R.R.; Wang, Y.W.; Shi, D.B.; Zhang, H.; Li, P.; Chen, H.F.; Li, Y.H.; et al. MicroRNA-27b, microRNA-101 and microRNA-128 inhibit angiogenesis by down-regulating vascular endothelial growth factor C expression in gastric cancers. Oncotarget 2015, 6, 37458–37470. [Google Scholar] [CrossRef]
- Mitra, A.; Rostas, J.W.; Dyess, D.L.; Shevde, L.A.; Samant, R.S. Micro-RNA-632 downregulates DNAJB6 in breast cancer. Lab. Investig. 2012, 92, 1310–1317. [Google Scholar] [CrossRef] [PubMed]
- Li, Z. CD133: A stem cell biomarker and beyond. Exp. Hematol. Oncol. 2013, 2, 17. [Google Scholar] [CrossRef] [PubMed]
- Prols, F.; Mayer, M.P.; Renner, O.; Czarnecki, P.G.; Ast, M.; Gassler, C.; Wilting, J.; Kurz, H.; Christ, B. Upregulation of the cochaperone Mdg1 in endothelial cells is induced by stress and during in vitro angiogenesis. Exp. Cell Res. 2001, 269, 42–53. [Google Scholar] [CrossRef] [PubMed]
- Grzeszkiewicz, T.M.; Lindner, V.; Chen, N.; Lam, S.C.; Lau, L.F. The angiogenic factor cysteine-rich 61 (CYR61, CCN1) supports vascular smooth muscle cell adhesion and stimulates chemotaxis through integrin alpha(6)beta(1) and cell surface heparan sulfate proteoglycans. Endocrinology 2002, 143, 1441–1450. [Google Scholar] [CrossRef]
- Debey, S.; Kirchrath, L.; Schror, K.; Meyer-Kirchrath, J. Iloprost down-regulates the expression of the growth regulatory gene Cyr61 in human vascular smooth muscle cells. Eur. J. Pharmacol. 2003, 474, 161–164. [Google Scholar] [CrossRef]
- Stamenkovic, I. Extracellular matrix remodeling: The role of matrix metalloproteinases. J. Pathol. 2003, 200, 448–464. [Google Scholar] [CrossRef]
- Bertero, T.; Cottrill, K.A.; Lu, Y.; Haeger, C.M.; Dieffenbach, P.; Annis, S.; Hale, A.; Bhat, B.; Kaimal, V.; Zhang, Y.Y.; et al. Matrix Remodeling Promotes Pulmonary Hypertension through Feedback Mechanoactivation of the YAP/TAZ-miR-130/301 Circuit. Cell Rep. 2015, 13, 1016–1032. [Google Scholar] [CrossRef]
- Wang, H.; Chakrabarty, S. Requirement of protein kinase Calpha, extracellular matrix remodeling, and cell-matrix interaction for transforming growth factorbeta-regulated expression of E-cadherin and catenins. J. Cell Physiol. 2001, 187, 188–195. [Google Scholar] [CrossRef]
- Lopez-Diaz, F.J.; Gascard, P.; Balakrishnan, S.K.; Zhao, J.; Del Rincon, S.V.; Spruck, C.; Tlsty, T.D.; Emerson, B.M. Coordinate transcriptional and translational repression of p53 by TGF-beta1 impairs the stress response. Mol. Cell 2013, 50, 552–564. [Google Scholar] [CrossRef]
- Neptune, E.R.; Frischmeyer, P.A.; Arking, D.E.; Myers, L.; Bunton, T.E.; Gayraud, B.; Ramirez, F.; Sakai, L.Y.; Dietz, H.C. Dysregulation of TGF-beta activation contributes to pathogenesis in Marfan syndrome. Nat. Genet. 2003, 33, 407–411. [Google Scholar] [CrossRef]
- Loeys, B.L.; Dietz, H.C.; Braverman, A.C.; Callewaert, B.L.; De Backer, J.; Devereux, R.B.; Hilhorst-Hofstee, Y.; Jondeau, G.; Faivre, L.; Milewicz, D.M.; et al. The revised Ghent nosology for the Marfan syndrome. J. Med. Genet. 2010, 47, 476–485. [Google Scholar] [CrossRef] [PubMed]
- Evangelista, A.; Flachskampf, F.A.; Erbel, R.; Antonini-Canterin, F.; Vlachopoulos, C.; Rocchi, G.; Sicari, R.; Nihoyannopoulos, P.; Zamorano, J.; Pepi, M.; et al. Echocardiography in aortic diseases: EAE recommendations for clinical practice. Eur. J. Echocardiogr. 2010, 11, 645–658. [Google Scholar] [CrossRef] [PubMed]
- Kouchoukos, N.T.; Wareing, T.H.; Murphy, S.F.; Perrillo, J.B. Sixteen-year experience with aortic root replacement. Results of 172 operations. Ann. Surg. 1991, 214, 308–318. [Google Scholar] [CrossRef] [PubMed]
- Orlandi, A.; Ferlosio, A.; Gabbiani, G.; Spagnoli, L.G.; Ehrlich, P.H. Phenotypic heterogeneity influences the behavior of rat aortic smooth muscle cells in collagen lattice. Exp. Cell Res. 2005, 311, 317–327. [Google Scholar] [CrossRef]
- Orlandi, A.; Francesconi, A.; Cocchia, D.; Corsini, A.; Spagnoli, L.G. Phenotypic heterogeneity influences apoptotic susceptibility to retinoic acid and cis-platinum of rat arterial smooth muscle cells in vitro: Implications for the evolution of experimental intimal thickening. Arterioscler. Thromb. Vasc. Biol. 2001, 21, 1118–1123. [Google Scholar] [CrossRef]
- Orlandi, A.; Ciucci, A.; Ferlosio, A.; Pellegrino, A.; Chiariello, L.; Spagnoli, L.G. Increased expression and activity of matrix metalloproteinases characterize embolic cardiac myxomas. Am. J. Pathol. 2005, 166, 1619–1628. [Google Scholar] [CrossRef]
- Orlandi, A.; Marcellini, M.; Pesce, D.; Calvani, M.; Spagnoli, L.G. Propionyl-L-carnitine reduces intimal hyperplasia after injury in normocholesterolemic rabbit carotid artery by modulating proliferation and caspase 3-dependent apoptosis of vascular smooth muscle cells. Atherosclerosis 2002, 160, 81–89. [Google Scholar] [CrossRef]
- Orlandi, A.; Francesconi, A.; Marcellini, M.; Ferlosio, A.; Spagnoli, L.G. Role of ageing and coronary atherosclerosis in the development of cardiac fibrosis in the rabbit. Cardiovasc. Res. 2004, 64, 544–552. [Google Scholar] [CrossRef]
- Vlachos, I.S.; Hatzigeorgiou, A.G. Functional Analysis of miRNAs Using the DIANA Tools Online Suite. Methods Mol. Biol. 2017, 1517, 25–50. [Google Scholar]
- Kulkarni, M.M. Digital multiplexed gene expression analysis using the NanoString nCounter system. Curr. Protoc. Mol. Biol. 2011. [Google Scholar] [CrossRef]






| Variables | n Patients | Marfan | n Patients | Non Marfan | p-Value | |
|---|---|---|---|---|---|---|
| Age | 20 | 30.5 [17–60] | 20 | 46 [17–55] | 0.025 | w |
| BMI | 20 | 25.1 ± 3.7 | 20 | 26.3 ± 3.4 | 0.316 | t |
| BSA | 20 | 1.9 [1.4–2.4] | 20 | 2 [1.4–2.2] | 0.704 | w |
| Hypertension | 20 | 5 (25%) | 20 | 11 (55%) | 0.105 | f |
| Dyslipidemia | 20 | 1 (5%) | 20 | 5 (25%) | 0.182 | f |
| Diabetes (insulin-dependent) | 20 | 1 (5%) | 20 | 1 (5%) | 1.000 | f |
| Diabetes (not insulin-dependent) | 20 | 0 (0%) | 20 | 1 (5%) | 1.000 | f |
| Smoke | 20 | 6 (30%) | 20 | 10 (50%) | 0.333 | f |
| Obesity | 20 | 1 (5%) | 20 | 2 (10%) | 1.000 | f |
| Peripheral artery disease | 20 | 3 (15%) | 20 | 2 (10%) | 1.000 | f |
| Reoperation | 20 | 1 (5%) | 20 | 0 (0%) | 1.000 | f |
| Chronic Pulmonary Disease | 20 | 0 (0%) | 20 | 1 (5%) | 1.000 | f |
| Creatinine mg/dl | 20 | 0.8 [0.6–1.1] | 20 | 0.8 [0–1.3] | 0.978 | w |
| Cardiovascular Disease Familiarity | 3 (15%) | 10 (50%) | 0.041 | f | ||
| NYHA | 20 | 20 | 0.537 | f | ||
| I | 15 (75%) | 11 (55%) | ||||
| II | 2 (10%) | 5 (25%) | ||||
| III | 2 (10%) | 3 (15%) | ||||
| IV | 1 (5%) | 1 (5%) | ||||
| Atrial Fibrillation | 20 | 0 | 19 | 1 (5.3%) | 0.487 | f |
| EuroScore II | 20 | 0 [0-0.1] | 20 | 0 [0–0.1] | 0.924 | w |
| Left Ventricle telediastolic diameter | 20 | 56.1 ± 6.9 | 20 | 54.3 ± 7.8 | 0.433 | t |
| Left Ventricle telesistolic diameter | 20 | 37.6 ± 5.3 | 20 | 36 ± 7.1 | 0.408 | t |
| Left Ventricle telediastolic volume | 20 | 141.9 ± 28.7 | 20 | 142.2 ± 40.1 | 0.982 | t |
| Left Ventricle telesistolic volume | 20 | 56 [54–90] | 20 | 60 [31–111] | 0.849 | w |
| Ejection Fraction % | 20 | 60 [49–76] | 20 | 60 [45–70] | 0.838 | w |
| Pulmonary artery systolic pressure | 20 | 0 [0–35] | 20 | 25 [19–44] | <0.001 | w |
| Aortic Valve Stenosis | 20 | 2 (10%) | 20 | 4 (20%) | 0.661 | f |
| Aortic Valve Regurgitation | 20 | 2 (10%) | 15 | 13 (86.7%) | <0.001 | f |
| Aortic valve morphology | 20 | 20 | 1.000 | f | ||
| bicuspid | 14 (70%) | 13 (65%) | ||||
| tricuspid | 6 (30%) | 7 (35%) | ||||
| Aortic root diameter (mm) | 17 | 49.5 ± 3.5 | 20 | 42.4 ± 6.8 | 0.001 | ξ |
| Sino-tubular Junction diameter (mm) | 6 | 31.3 ± 17.9 | 3 | 35.7 ± 4 | 0.700 | t |
| Ascending Aorta Diameter (mm) | 10 | 29.8 ± 12.5 | 19 | 44.9 ± 7.4 | 0.001 | t |
| Missense mutation | 12 | 60% | ||||
| Splicing mutation | 8 | 40% |
| miRNAs | Target Genes |
|---|---|
| hsa-miR-217 ↓ | CDH1 ↑ |
| hsa-miR-26a-5p ↓ | |
| hsa-miR-29b-3p ↓ | |
| hsa-miR-25-3p ↓ | |
| hsa-miR-145-5p ↓ | |
| hsa-miR-27b-3p ↓ | CCNA2 ↑ |
| hsa-miR-29b-3p ↓ | |
| hsa-miR-let-7f-5p ↓ | |
| hsa-miR-30d-5p ↓ | |
| hsa-miR-27a-3p ↓ | |
| hsa-miR-29b-3p ↓ | TP53 ↑ |
| hsa-miR-27b-3p ↓ | |
| hsa-miR-let-7f-5p ↓ | |
| hsa-miR-27a-3p ↓ | |
| hsa-miR-29c-3p ↓ | |
| hsa-miR-29b-3p ↓ | APC ↑ |
| hsa-miR-29c-3p ↓ | |
| hsa-miR-29b-3p ↓ | MMP2 ↑ |
| hsa-miR-145-5p ↓ | |
| hsa-miR-29c-3p ↓ | |
| hsa-miR-199b-5p ↓ | |
| hsa-miR-let-7f-5p ↓ | EDN1 ↑ |
| hsa-miR-29b-3p ↓ | TYMS ↑ |
© 2020 by the authors. Licensee MDPI, Basel, Switzerland. This article is an open access article distributed under the terms and conditions of the Creative Commons Attribution (CC BY) license (http://creativecommons.org/licenses/by/4.0/).
Share and Cite
D’Amico, F.; Doldo, E.; Pisano, C.; Scioli, M.G.; Centofanti, F.; Proietti, G.; Falconi, M.; Sangiuolo, F.; Ferlosio, A.; Ruvolo, G.; et al. Specific miRNA and Gene Deregulation Characterize the Increased Angiogenic Remodeling of Thoracic Aneurysmatic Aortopathy in Marfan Syndrome. Int. J. Mol. Sci. 2020, 21, 6886. https://doi.org/10.3390/ijms21186886
D’Amico F, Doldo E, Pisano C, Scioli MG, Centofanti F, Proietti G, Falconi M, Sangiuolo F, Ferlosio A, Ruvolo G, et al. Specific miRNA and Gene Deregulation Characterize the Increased Angiogenic Remodeling of Thoracic Aneurysmatic Aortopathy in Marfan Syndrome. International Journal of Molecular Sciences. 2020; 21(18):6886. https://doi.org/10.3390/ijms21186886
Chicago/Turabian StyleD’Amico, Federico, Elena Doldo, Calogera Pisano, Maria Giovanna Scioli, Federica Centofanti, Giulia Proietti, Mattia Falconi, Federica Sangiuolo, Amedeo Ferlosio, Giovanni Ruvolo, and et al. 2020. "Specific miRNA and Gene Deregulation Characterize the Increased Angiogenic Remodeling of Thoracic Aneurysmatic Aortopathy in Marfan Syndrome" International Journal of Molecular Sciences 21, no. 18: 6886. https://doi.org/10.3390/ijms21186886
APA StyleD’Amico, F., Doldo, E., Pisano, C., Scioli, M. G., Centofanti, F., Proietti, G., Falconi, M., Sangiuolo, F., Ferlosio, A., Ruvolo, G., & Orlandi, A. (2020). Specific miRNA and Gene Deregulation Characterize the Increased Angiogenic Remodeling of Thoracic Aneurysmatic Aortopathy in Marfan Syndrome. International Journal of Molecular Sciences, 21(18), 6886. https://doi.org/10.3390/ijms21186886

