Next Article in Journal
Early Elevation of Systemic Plasma Clusterin after Reperfused Acute Myocardial Infarction in a Preclinical Porcine Model of Ischemic Heart Disease
Previous Article in Journal
Screening of an Epigenetic Drug Library Identifies 4-((hydroxyamino)carbonyl)-N-(2-hydroxyethyl)-N-Phenyl-Benzeneacetamide that Reduces Melanin Synthesis by Inhibiting Tyrosinase Activity Independently of Epigenetic Mechanisms
 
 
Font Type:
Arial Georgia Verdana
Font Size:
Aa Aa Aa
Line Spacing:
Column Width:
Background:
Article

Danger-Associated Peptide Regulates Root Immune Responses and Root Growth by Affecting ROS Formation in Arabidopsis

1
College of Life Sciences, Northwest University, Xi’an 710069, China
2
Nanjing University-Nanjing Forestry University Joint Institute for Plant Molecular Biology, College of Life Sciences, Nanjing University, Nanjing 210093, China
3
Department of Plant and Microbial Biology, University of California, Berkeley, CA 94720, USA
*
Authors to whom correspondence should be addressed.
These authors contributed equally to this work.
Int. J. Mol. Sci. 2020, 21(13), 4590; https://doi.org/10.3390/ijms21134590
Submission received: 27 May 2020 / Revised: 18 June 2020 / Accepted: 26 June 2020 / Published: 28 June 2020
(This article belongs to the Section Molecular Plant Sciences)

Abstract

Plant elicitor peptides (Peps) are damage/danger-associated molecular patterns (DAMPs) that are perceived by a pair of receptor-like kinases, PEPR1 and PEPR2, to enhance innate immunity and induce the growth inhibition of root in Arabidopsis thaliana. In this study, we show that PEPR1 and PEPR2 function vitally in roots to regulate the root immune responses when treating the roots with bacterial pathogen Pst DC3000. PEPR2, rather than PEPR1, played a predominant role in the perception of Pep1 in the roots and further triggered a strong ROS accumulation—the substance acts as an antimicrobial agent or as a secondary messenger in plant cells. Consistently, seedlings mutating two major ROS-generating enzyme genes, respiratory burst oxidase homologs D and F (RBOHD and RBOHF), abolished the root ROS accumulation and impaired the growth inhibition of the roots induced by Pep1. Furthermore, we revealed that botrytis-induced kinase 1 (BIK1) physically interacted with PEPRs and RBOHD/F, respectively, and served downstream of the Pep1-PEPRs signaling pathway to regulate Pep1-induced ROS production and root growth inhibition. In conclusion, this study demonstrates a previously unrecognized signaling crosstalk between Pep1 and ROS signaling to regulate root immune response and root growth.

1. Introduction

Plants, being sessile, have evolved a sophisticated innate immune system based on the perception of pathogen-associated molecular patterns (PAMPs) by the plasma membrane-localized pattern recognition receptors (PRRs) to trigger the defense response, which is also called pattern-triggered immunity (PTI) [1,2,3,4]. In Arabidopsis thaliana, the leucine rich repeat receptor-like kinase (LRR-RLK), FLS2 (flagellin-sensitive 2), is one of the best studied PRRs that recognizes the conserved 22-amino-acid epitope of bacterial flagellin (flg22) [5,6]. In addition to PAMPs, plants also release specialized molecules, known as damage- or danger-associated molecular patterns (DAMPs) to trigger the defense response [3,7]. In Arabidopsis, a well-recognized DAMP is a family of plant elicitor peptides (Peps), which are derived from the C-terminal regions of their precursor proteins, PROPEPs, and are perceived by the receptor-like kinases PEPR1 and PEPR2 [8,9]. Among the two receptors, PEPR1 and PEPR2 express at similar levels in plant leaf and root tissues, but the functions between two receptors are different [10]. PEPR1 mainly functions in leaves to regulate stomatal immunity, while the binding of Peps to PEPR1 elicits strong immune responses in a similar way to flg22-FLS2 signaling in plant leaves. As a result, the Peps-PEPRs system is termed as an amplifier of flg22-FLS2 signaling [11,12]. However, in the root tissues, PEPR2 is the dominant receptor for Peps and the binging of Peps to PEPR2 elicits a strong root growth inhibition [13].
Most studies on plant immunity have focused on microbial responses in leaf tissues. The root tissues also maintain close ties to their biotic environment. The rhizosphere pathogenic communities are larger than those surrounding the leaves and constantly threaten plant health [14,15]. To respond to the pathogen attacks, the plant roots may develop sophisticated mechanisms to perceive these pathogens carrying potential PAMPs and trigger the immune response to improve plant fitness. However, root immunity is poorly characterized as compared to studies on leaf immunity, due to the low accessibility of both the pathogens and the host organs underground [14,16]. Several studies have indicated that the application of flg22 or Peps triggered a series of responses in roots, including elevated cytosolic Ca2+ levels, reactive oxygen species bursts, callose deposition, and defense-related gene expression, implying that roots may share similar immune responses with those in leaves [10,16,17,18,19].
The reactive oxygen species (ROS) acts as an antimicrobial agent or as a secondary messenger in plant cells to trigger additional immune responses to improve plant resistance [20,21,22]. There are mainly two types of ROS, including superoxide anion (O2) and hydrogen peroxide (H2O2), which accumulate in plant cells [22]. The plasma membrane localized nicotinamide adenine dinucleotide phosphate (NADPH) oxidases, also known as respiratory burst oxidase homologs (RBOHs), are major ROS-generating enzymes responsible for ROS production in plant cells [23,24]. In Arabidopsis, there are ten members in the RBOH family, termed as RBOHA to RBOHJ [25]. RBOHD and RBOHF function more importantly than other members in apoplastic ROS generation during abiotic and biotic stimuli [24,26,27]. In the previous results, the flg22-FLS2 and Peps-PEPRs signaling were shown to trigger ROS production by activating the RBOHD in leaves. The botrytis-induced kinase 1 (BIK1) acted downstream of flg22-FLS2 and Peps-PEPRs signaling to interact and phosphorylate the RBOHD [21,24,28].
In our efforts to dissect the immune response in plants, we previously found that Peps-PEPRs signaling played a role in regulating stomatal immunity and triggering root growth inhibition [12,13]. However, in the current study, we show that PEPR1 and PEPR2 are required to trigger ROS accumulation when the roots are threatened by pathogens. Pep1-PEPR2, rather than Pep1-PEPR1 signaling, triggers a strong ROS accumulation, which implies that PEPR2 function more importantly than PEPR1 in roots to regulate the immune responses. Furthermore, we reveal that Pep1 triggers strong ROS production, which requires RBOHD and RBOHF. The two proteins also function vitally to mediate Pep1-induced root growth inhibition. Finally, we found that BIK1 functions downstream of Pep1-PEPRs signaling and physically interacts with PEPRs and RBOHD/F to regulate ROS production and root growth inhibition. This study thus demonstrates a previously uncovered signaling pathway between Pep1 and ROS signaling in plant roots.

2. Results

2.1. PEPRs Is Required for Activating the Roots’ Innate Immune Responses

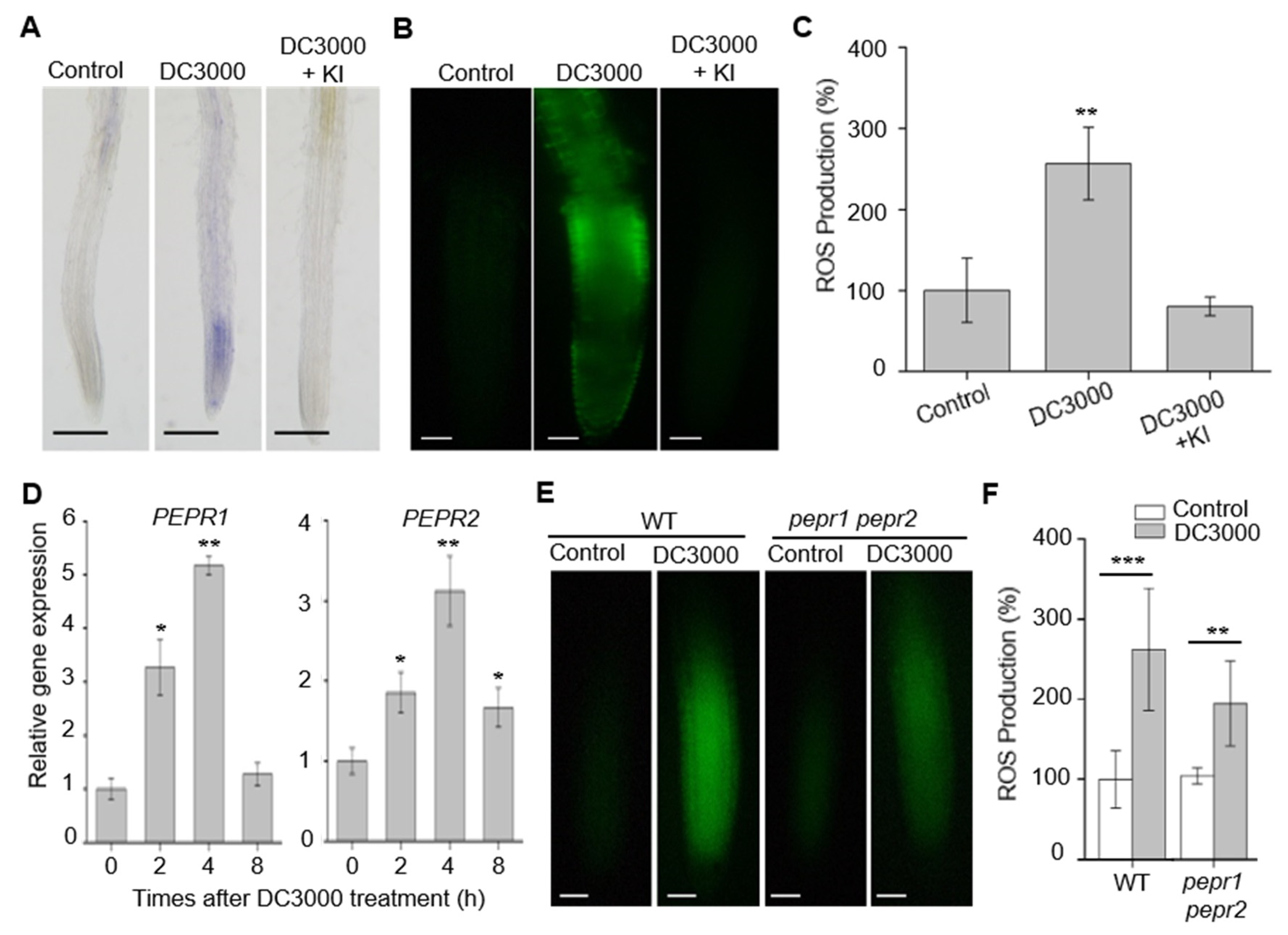
Plant roots are surrounded by a large community of pathogenic bacteria; however, root immunity is poorly characterized. To evaluate whether roots share the similar immune responses as leaves, we firstly soak-incubated the wild type roots with pathogen Pseudomonas syringae p.v. tomato DC3000 (Pst DC3000) suspension, followed by examining O2 and H2O2, the two types of ROS as early defense markers [23]. By using the nitroblue tetrazolium (NBT) staining of O2, we found that Pst DC3000 treatment strongly induced the accumulation of O2 in the wild type roots, as shown in Figure 1A. We further stained the roots by using 2′, 7′-dichlorodihydrofluorescein diacetate (H2DCF-DA) to detect H2O2. Similar to O2, the Pst DC3000 treatment increased the H2O2 content by 2.6-fold in the wild type plants, as shown in Figure 1B–C. However, such an increase was inhibited by 100 μM potassium iodide (KI), as shown in Figure 1A–C, a scavenger of ROS [29]. These results indicate that roots activate ROS signaling during pathogen infection, which is consistent with the previous studies [19].
The Arabidopsis PEPR1 and PEPR2 are stereotypical LRR-RLKs reported to regulate plant immunity, as the disruption of the genes encoding these receptors compromise plant immunity and enhance pathogen proliferation in plant leaves [8,9,30]. Both of the genes express in leaf and root tissues [10]. To evaluate whether PEPR1 and PEPR2 take part in root immunity, we first resorted to the real-time quantitative reverse transcription PCR (qRT-PCR) assay to measure the mRNA levels of the PEPR1 and PEPR2 over a time course upon Pst DC3000 treatment. We found that the expression of PEPR1 and PEPR2 were induced in roots after pathogen treatment, as shown in Figure 1D, consistently with the leaf responses, as shown in Figure S1, implying that PEPRs may be involved in plant immune responses in both root and leave tissues. Furthermore, we inoculated the seedlings with a Pst DC3000 bacterial suspension, followed by an examination of ROS (H2O2) production. We found that the root structure in the WT and pepr1 pepr2 seedlings did not show significant difference upon Pst DC3000 treatment, as shown in Figure S2. The roots from the mutant plants pepr1 pepr2 showed increased ROS under Pst DC3000 treatment, but the ROS levels were much lower than those in wild type roots, as shown in Figure 1E–F. Taken together, these results suggest that PEPRs are required to regulate root immunity.

2.2. Pep1–PEPR2 System Strongly Elicits the ROS Production in Root

The DAMPs Pep1 is released from the plant cells and is perceived by its two receptors, PEPR1 and PEPR2 to elicit immune responses during pathogen or wounding induction [11]. Our previous results showed that the Pep1–PEPR signaling pathway functions in plant leaf to defend against pathogen invasion by triggering stomatal closure [12]. In this study, we showed that PEPRs were required for the immunity responses in roots. To investigate whether Pep1–PEPRs system functions in roots to regulate the immunity response, we treated seedlings with Pep1 and detected the ROS levels in the roots. We found that Pep1 treatment effectively enhanced the production of O2 and H2O2 in wild type roots, as shown in Figure 2A–C. As Pep1 is derived from the precursor protein, called PROPEP1, which is transcriptionally induced by pathogens or wounding to amplify the leaf immunity [30,31,32]. We continually investigated the root mRNA level of PROPEP1 in the wild type roots by stimulation with Pst DC3000 suspension. As expected, the expression of PROPEP1 was induced by Pst DC3000 treatments, as shown in Figure 2D. Interestingly, the mRNA level of PROPEP1 the in roots was also strongly induced by Pep1, as shown in Figure 2D. Taken together, these results suggest that the Pep1–PEPRs system functions in roots to mediate root immunity.
To further dissect the functions of PEPRs in the Pep1 signal of roots, we applied 0.1 and 1 μM Pep1 solution to wild type, pepr1, pepr2, and pepr1 pepr2 roots to observe ROS production. No significant difference in ROS accumulation appeared between the wild type and mutant roots grown in normal conditions, as shown in Figure 2F. Under Pep1 treatment, the roots’ ROS production was largely dependent on the presence of PEPR2, as the seedlings mutated in PEPR2 (pepr2, pepr1 pepr2) were essentially insensitive to Pep1 treatment, as shown in Figure 2E,F. Although the PEPR1 receptor may also contribute to the perception of Pep1 signals, such a contribution only occurred at 1 μM of Pep1 treatment, as the pepr2 roots were shown to change the Pep1 sensitivity at this concentration, as shown in Figure 2E,F. These results suggest that PEPR2 plays a dominant role in the roots to respond the Pep1-induced immune signaling, while PEPR1 emerges as a major player in Pep1 perception in leaf immunity [12].
In leaves, the positive feedback regulation of immunity signaling from downstream ethylene or jasmonic acid signaling to Pep1–PEPR1 contributes to the efficient protection mechanism to enhance defense ability [33]. To investigate whether ROS signaling plays a positive role in the regulation of Pep1-PEPR signaling in roots, we treated the wild type roots with H2O2 solution and analyzed the mRNA level of the PEPRs and PROPEP1. We found that PEPR1, PEPR2, and PROPEP1 were all transcriptional induced by H2O2, as shown in Figure 2G. Taken together, these results suggest that ROS signaling up-regulates the expression of both the Peps and their receptors, forming a positive feedback loop, which is critical to the overall robustness of root immunity.

2.3. RBOHD and ROBHF Are Required for Pep1-Induced ROS Production

In Arabidopsis, the NADPH oxidases, also known as RBOHs, are major ROS-generating enzymes [25]. To test the function of RBOHs in Pep1 signaling, we first analyzed the transcriptional levels of RBOHs family upon Pep1 treatment. Among the ten members of RBOH family, the expression of RBOHD and RBOHF were significantly induced, while expression of RBOHB was slightly enhanced by Pep1 in root, as shown in Figure 3A, suggesting that RBOHD and RBOHF function vitally in the root to respond the Pep1 signaling. As RBOHD and RBOHF are the two major enzymes involved in H2O2 synthesis during plant defense against biotic stress, we challenged the rbohd rbohf double mutant seedlings with Pst DC3000 and Pep1 treatment and found that the ROS production was increased compared to the mock control, but the level was much lower than wild type as shown in Figure 3B-D. Taken together, these results suggest that RBOHD and RBOHF are required to produce ROS and regulate the root immune response, in agreement with previous results that the two genes played key roles in PAMPs- and DAMPs-induced immune responses in leaf tissues [21,24,34].

2.4. Pep1 Signaling Intersects with ROS Signaling Pathway to Inhibit the Root Growth

The application of elicitor peptides to plants not only enhances plant immunity, but also impairs plant development. Our previous results indicated that Pep1 induced a strong inhibition in root growth [13]. The strong induction of ROS by the Pep1–PEPRs system in roots raises a question of whether this event causes the root growth inhibition, as the application of exogenous H2O2 was also shown to inhibit root growth, as shown in Figure S3, in agreement with the previous study [29]. To figure this out, we treated the seedling roots with Pep1 in the presence of various concentrations of KI. As shown in Figure 4A–B, the addition of KI significantly undermined the Pep1 effect on root growth inhibition, with 50 μM KI achieving the maximum mitigation, suggesting that Pep1 intersects with ROS signaling to regulate root growth. We further detected the root growth in rbohd rbohf double mutants upon Pep1 treatment and found that the double mutant decreased the Pep1 sensitivity, as shown in Figure 4C–D, suggesting that RBOHD and RBOHF are required for Pep1-regulated root growth. Taken together, these data suggest that Pep1, in turn, activates the ROS signaling to inhibit root growth.

2.5. BIK1 Is Required to Regulate Pep1 Signaling in Roots

The botrytis-induced kinase 1 (BIK1) functions downstream of the Pep1–PEPR1 system to mediate ROS production and leaf immunity [21,24,28]. BIK1 interacts with and phosphorylates the RBOHD to initiate ROS production [21]. To investigate whether BIK1 is required to regulate Pep1–PEPRs signaling in root tissues, firstly, we constructed the proBIK1:GUS transgenic plants to analyze the expression pattern of BIK1 under Pep1 treatment. The GUS staining analysis showed that the BIK1 promoter conferred relatively high signals in the vascular tissues of the root elongation and maturation zone, but not in the meristematic zone, as shown in Figure 5A, in agreement with the previous results [35]. Under the Pep1 treatments, the GUS staining signals appeared at the meristematic zone within 2 h, and the staining intensities were gradually enhanced along the Pep1 treatment, as shown in Figure 5A. Because GUS activity is stable over a long period of time, it is not suitable for measuring the kinetics of gene expression over a time course. We, therefore, performed qRT-PCR to measure the native mRNA levels of the BIK1 over a time course upon Pep1 treatment. As shown in Figure 5B, the mRNA levels of BIK1 in roots were strongly increased after exposure to 100 nM Pep1, consistent with the GUS assay results. These data indicate that the expression of BIK1 is induced by Pep1 signaling in plant root.
In order to get more information on BIK1 function in Pep1-induced ROS production and root growth inhibition, we performed Pep1-induced ROS production and root growth assay on bik1 mutants. The function loss of BIK1 decreased the Pep1 sensitivity both in root ROS accumulation and growth inhibition, whereas bik1 mutant expressing BIK1, driven by CaMV 35S promoter (35S:BIK1/bik1), became sensitive to Pep1 treatment, as shown in Figure 5C–F. Furthermore, we crossed bik1 with pepr1, pepr2, or pepr1 pepr2 double mutant to obtain pepr1 bik1, pepr2 bik1 double, and pepr1 pepr2 bik1 triple mutants, respectively, as shown in Figure S4. Under half-strength MS agar medium growth conditions, no significant difference was observed among these multiple mutants and the bik1 mutant, as shown in Figure 5E–F. However, when Pep1 was supplemented in the medium, the pepr1 bik1 double mutant showed similar sensitivity to the bik1 mutant, both in ROS production and root growth, whereas those Pep1-induced responses in the pepr2 bik1 and pepr1 pepr2 bik1 mutants were further decreased or even disappeared, respectively, as shown in Figure 5C–F. These results further prove that PEPR2 plays a predominant role in root Pep1 perception. BIK1 functions downstream of PEPR2 to regulate Pep1 signaling in the roots. Moreover, we also found that the disruption of the PBL1, a homologous protein of BIK1, was shown to decrease the Pep1 sensitivity in root ROS accumulation and growth inhibition. The bik1 pbl1 double mutant further reduced the Pep1 sensitivity, as shown in Figure S5. These results consistently show that multiple BIK1 family members are involved in Pep1-induced defenses [28].
To confirm the connection between BIK1 and PEPRs, we performed bimolecular fluorescence complementation (BiFC) experiments by transforming the YN:PEPR1 or YN:PEPR2 plasmid with the BIK1:YC plasmid into tobacco leaves. In addition to PEPR1, we found that PEPR2 could also directly interact with BIK1, as shown in Figure 6A. These results are consistent with the notion that both PEPR1 and PEPR2 interact with BIK1 to regulate plant immunity. The PEPR1-BIK1 component is the main focus on leaves, whereas the PEPR2-BIK1 component functions in roots to regulate root immunity and development. Furthermore, we continually analyzed the relationship between PEPRs or BIK1 with RBOHD/F. We transformed the YN:PEPRs or YN:BIK1 plasmid with the RBOHD:YC or RBOHF:YC plasmid into tobacco leaves, and found that BIK1, but not PEPRs, were shown to interact with RBOHD and RBOHF, suggesting that BIK1 should be a central hub to connect the PEPRs and RBOHD/F, as shown in Figure 6A.

3. Discussion

The plant innate immune system is initiated by the perception of PAMPs or DAMPs via hosts’ PRR and has been widely studied in plant leaves. In contrast to leaves, the root system faces more serious threats from the rhizosphere pathogenic microorganism. It is possible that roots may develop complex mechanisms to detect these pathogens carrying PAMPs or stimulate the immune response through its own DAMPs to defend against pathogens. However, relatively little is known about the immunity responses in roots. In this study, we show that Arabidopsis Pep1 and its receptors, PEPRs, play a vital role in regulating the root immune responses under pathogen threats. The perception of Pep1 by PEPRs triggers strong ROS production by activating the BIK1-RBOHD/F component in the roots. These findings reveal a previously unrecognized signaling pathway by which danger peptides regulate the roots’ immune responses.
The results in this work indicate that PEPRs are required in root defense systems. The loss-of-function of PEPRs impaired root ROS production upon Pst DC3000 infection, as shown in Figure 1. These results are consistent with the responses in leaf tissue, suggesting that the PEPRs-dependent activation of immune responses are commonly shared between both root and leaf tissues [30,34,36]. Among the two receptors for Pep1, PEPR1 and PEPR2 appear to function divergently in different tissues. PEPR1 plays a more important role than PEPR2 in mediating the Pep1-induced defense responses in leaves [12]. In our study, we proposed that PEPR2 functioned more significant than PEPR1 to perceive the Pep1 in the roots, as shown in Figure 2. The diverging function of these two genes could not be concluded by organizational expression differences, as both the PEPR1 and PEPR2 are expressed similarly in roots and leaves [10,12,13]. The different downstream components of the two receptors may contribute to the function difference; however, the molecular basis for this is not delineated and demands a more in-depth examination.
The application of danger peptides not only activates the roots’ immune responses, but also inhibits root growth. In the previous study, we proved that the Pep1–PEPRs system intersected with auxin signaling to regulate root growth [13]. In this study, we found that Pep1 also intersected with ROS signaling to induce root growth inhibition, as the blocking of the ROS signaling pathway mimicked the Pep1 effect on root growth, as shown in Figure 4. However, interfering with auxin or ROS signaling separately could not completely mimic the Pep1 effect on root growth, suggesting that multiple signaling pathways may be activated by Pep1 signaling. Whether those multiple signals function relative to one another or separately demands more in-depth examination.
The NADPH oxidases, also known as RBOH proteins, provide localized ROS bursts to regulate growth, developmental processes, and stress responses in plant cells [22,23]. The RBOH members function differently in response to environmental stimuli or cell growth signals. RBOHD and RBOHF have been reported to function vitally in leaves to mediate ROS production under the induction of pathogens, PAMPs, or DAMPs [21,24,37]. In the current study, we found that the activation of Pep1–PEPR triggered a strong ROS accumulation in the roots. RBOHD and RBOHF attributed to root ROS production upon Pep1 induction, suggesting that the two synthetases function vitally both in leaves and roots to mediate immunity responses. In addition to RBOHD and RBOHF, we found that the mRNA level of RBOHB was also induced by Pep1 treatment, as shown in Figure 3. RBOHB expresses in the whole tissues of plant and regulates seed development [38,39]. Our finding that RBOHB is induced by Pep1 signaling helps to provide a new insight that RBOHB may also function in roots to regulate the immune responses, but further examination needs to be done in future research.
PRRs interact with other components to activate immune responses. The plasma–membrane-associated kinase BIK1, interacts directly with PRRs, such as FLS2 and EFR, in plant cells [40,41]. BIK1 also acts as a direct substrate of these PRRs. The perception of PAMPs to PRRs results in the rapid phosphorylation of BIK1, which is then released from the PRRs to activate downstream signaling [40,41]. PEPR1 has been reported to directly interact with and phosphorylate BIK1 to regulate leaf immunity [28]. In the current study, we found that the loss-of-function mutant of bik1 was shown to mimic the Pep1 effect on root ROS accumulation and root growth inhibition, as shown in Figure 5. BIK1 also interacted with PEPR2 in vivo, as shown in Figure 6. These results provide an evidence that BIK1 may acts as a direct substrate of PEPR2 to regulate Pep1 signaling in the roots. The activated BIK1 further interacts with and phosphorylates the RBOHD at the S39, S339, and S343 sites of the N terminus, which plays a critical role in the PAMP- and DAMP-induced ROS burst [21]. In addition to RBOHD, the RBOHF also contributes to ROS production to regulate plant immunity [34,39]. We found that BIK1 also directly interacted with RBOHF in vivo, as shown in Figure 6. Through protein interaction analysis, we provide evidence that BIK1 may interact with and phosphorylate the RBOHF in a similar way to RBOHD to trigger ROS production, but the potential phosphorylation sites need to be further explored. According to previous research and our results, we propose a model of the Pep1–PEPRs signaling pathway in activating the ROS signaling in roots—the binding of Pep1 to PEPRs, leading to the phosphorylation and activation of BIK1 and the activated BIK1 continually interacts with and phosphorylates the RBOHD/F to activate ROS production, which further inhibits root growth and regulates root immunity, as shown in Figure 6B. Besides being used as a weapon against pathogens, the ROS somehow serve as molecular signals to positively regulate the Pep–PEPR pathway.
In conclusion, the results of this study have uncovered a significant role of Pep1-PEPRs in root immune regulation, Meanwhile, we also revealed the genetic mechanism by which the Pep1–PEPR2 system regulates root immunity and root growth. It will be interesting to further investigate the difference between PEPR1 and PEPR2 function in roots and leaves through detailed analysis of the signaling components that connect with the Pep1–PEPRs pathway.

4. Materials and Methods

4.1. Plant Materials and Growth Conditions

Arabidopsis thaliana mutant lines pepr1-2, pepr2-2, and pepr1-2 pepr2-2 double mutant [9,42], bik1, 35S:BIK1/bik1, pbl1, bik1 pbl1, and rbohd rbohf [24,28], were described in previous studies. pepr1 bik1, pepr2 bik1, and pepr1 pepr2 bik1 mutants were obtained by genetically crossing pepr1, pepr2, or pepr1 pepr2 with bik1, respectively. The double and triple mutants were identified by PCR and RT-PCR using primers described in Table S1. All Arabidopsis lines in this study were Columbia (Col-0) ecotype background. The seedlings were grown on half-strength Murashige and Skoog (MS) medium, containing 1% sucrose and 0.8% phytogel (Sigma-Aldrich, St. Louis, MO, USA) in the growth chamber. The growth conditions had 90 μmol/m2/s light intensity with a 16 h light/8 h dark photoperiod at 22 °C.

4.2. Plasmid Constructions

For transgenic proBIK1:GUS lines, the promoter region, upstream of the starting codon of BIK1, was amplified and cloned into the pCAMBIA1300 fused GUS binary vector. The constructs were transformed into Agrobacterum tumefaciens strain GV3101 and further transformed into the wild type Arabidopsis. For bimolecular fluorescence complementation (BiFC) constructs, the two BiFC vectors pSPYCE(M) and pSPYNE(R)173 were cut with Hind III and EcoR I restriction enzymes to generate the 35S-MCS-eYFPC155-NosT and 35S-eYFPN173-MCS2-NosT fragments. The PEPR1, PEPR2, BIK1, RBOHD, and RBOHF coding sequences without stop codons were fused to the above two fragments and cloned into the pCAMBIA-1300 binary vector. The constructs were transformed into Agrobacterum tumefaciens strain GV3101 and further transformed the corresponding Arabidopsis lines by floral-dip method [43]. The primers used for constructions are listed in Table S1.

4.3. Bacterial Strains and Infections

For the seedlings infected with Pseudomonas syringae p.v. tomato DC3000 (Pst DC3000), the bacterial strain was cultured overnight at 28 °C in Luria–Bertani (LB) liquid medium supplemented with 50 μg/mL rifampicin. The bacterial strains were centrifuged, washed three times with water, and then resuspended with half-strength MS liquid medium to an initial OD600 of 0.02 to infect the seedlings.

4.4. ROS Detection

The seedlings were incubated in 12-well cell culture plates with bacterial suspensions (initial OD600 of 0.02), 1 μM Pep1 added with or without 100 μM KI for 18 h to detect the root ROS production. For ROS detected with NBT (nitroblue tetrazolium) staining, the seedlings were incubated in 1 mM NBT solution (20 mM Potassium phosphate buffer, pH 6.2; 0.1 M NaCl) at room temperature in the dark for 1 h. The roots were washed three times with water and photographed under the fluorescence microscopy (BX53, Olympus, Tokyo, Japan). For ROS detected with 2′,7′-dichlorofluorescein diacetate (H2DCF-DA) (Sigma-Aldrich, St. Louis, MO, USA), the previously described process was performed [44] with a slight modification. In brief, the seedlings were incubated in 30 μM H2DCF-DA solution for 10 min in darkness. The roots were then washed three times with water and photographed under fluorescence microscopy (BX53, Olympus, Tokyo, Japan) equipped with a camera (DP72, Olympus, Tokyo, Japan). The objective lens operated at 20X, the wavelength range of the light irradiation was 460–490 nm and the power density was about 100 mW/cm2. The fluorescence intensities in the roots were quantified as average pixel intensities by using Image J 1.51K Software (National Institutes of Health, Bethesda, MD, USA).

4.5. Histochemical GUS Analysis

GUS activity was analyzed by histochemical staining, as previously described [45] with slight modifications. Briefly, the T2 transgenic seedlings were incubated in GUS staining solution (2 mM 5-bromo-4-chloro-3-indolyl-β-d-glucuronide, 1 mM K3(Fe(CN)6), 1 mM K4Fe(CN)6·3H2O, 10 mM Na2EDTA, 0.1% Triton X-100, and 50 mM Na3PO4, pH 7.0) at 37 °C for 6 h. The seedlings were decolorized with 75% (vol/vol) ethanol for 24h and then photographed under the light microscope (SZX16, Olympus, Tokyo, Japan) and equipped with a camera (DP72, Olympus, Tokyo, Japan).

4.6. Quantitative RT-PCR Analysis

Total RNA in leaves and roots were extracted using the TRIzol reagent (Invitrogen, Carlsbad, CA, USA), according to the manufacturer’s protocol. The 2 μg RNA was used to synthesis the cDNA by using M-MLV Reverse Transcriptase (Promega, Madison, WI, USA). qRT-PCR analysis was performed using the FastStart Universal SYBR Green mastermix (Roche Diagnostics, Hong Kong) on a CFX Connect Real Time System (Bio-Rad, Berkeley, CA, USA) using Actin2 as internal standards. The primers of the target gene used are listed in Supplemental Table S1.

4.7. BiFC Analysis

The BiFC constructs were analyzed after the infiltration of the N. benthamiana leaves, as described earlier [46]. Briefly, the Agrobacterium strains contained the BiFC constructs and p19 silencing plasmids were cultured until the OD600 arrived. Then, 1.0 Agrobacterium strains were centrifuged and resuspended with 10 mM MgCl2 to a final OD600 of 0.5. We then mixed the two analyzed BiFC Agrobacterium strains with p19 Agrobacterium strain in a ratio of 1:1:1. Then, the three strains in the N. benthamiana leaves were co-infected and cultured for 2 days. The tobacco leaves were then photographed under the Leica TCS SP8 confocal microscope (Leica, Weztlar, Germany) with the excitation wave length of 488 nm.

4.8. Root Growth Analysis

To analyze the root growth, the three-day-old seedlings grown on the normal 1/2 MS medium were transferred to the half-strength MS medium, supplemented with or without 100 nM Pep1 and the various concentrations of KI or H2O2 and were treated for six days. The plants were then collected for photographing and measuring.

4.9. Statistical Analysis

For all the experiments, three independent repetitions were performed. One-way ANOVA Tukey’s test was used for statistical analysis. Asterisks in the figures denote significant differences, as follows: * p < 0.05, ** p < 0.01, and *** p < 0.001.

Supplementary Materials

Supplementary materials can be found at https://www.mdpi.com/1422-0067/21/13/4590/s1.

Author Contributions

Conceptualization, Y.J., W.L., and S.L.; data curation, Y.J., N.S., X.Z., and F.Z.; formal analysis, N.S.; funding acquisition, S.L.; investigation, Y.J. and N.S.; methodology, A.F. and W.L.; writing—original draft, Y.J., F.Z., W.L., and S.L.; Writing—review and editing, Y.J., W.L., and S.L. All authors have read and agreed to the published version of the manuscript.

Funding

This work was supported by the National Natural Science Foundation of China (to S.L, and 31900223 to X. Z.), funding from the California Agricultural Experimental Station (MCB-0723931 and ISO-1339239 to S.L.), and the China Postdoctoral Science Foundation grant (2017M623223 to X. Z.).

Acknowledgments

We thank Buhong Gao and Feng Lin for their assistance in laser confocal analysis.

Conflicts of Interest

The authors declare no conflict of interest.

References

  1. Jones, J.D.G.; Dangl, J.L. The plant immune system. Nature 2006, 444, 323–329. [Google Scholar] [CrossRef] [PubMed]
  2. Ryan, C.A.; Huffaker, A.; Yamaguchi, Y. New insights into innate immunity in Arabidopsis. Cell Microbiol. 2007, 9, 1902–1908. [Google Scholar] [CrossRef] [PubMed]
  3. Boller, T.; Felix, G. A renaissance of elicitors: Perception of microbe associated molecular patterns and danger signals by pattern-recognition receptors. Ann. Rev. Plant Biol. 2009, 60, 379–406. [Google Scholar] [CrossRef] [PubMed]
  4. Monaghan, J.; Zipfel, C. Plant pattern recognition receptor complexes at the plasma membrane. Curr. Opin. Plant Biol. 2012, 15, 349–357. [Google Scholar] [CrossRef] [PubMed]
  5. Zipfel, C.; Robatzek, S.; Navarro, L.; Oakeley, E.J.; Jones, J.D.; Felix, G.; Boller, T. Bacterial disease resistance in Arabidopsis through flagellin perception. Nature 2004, 428, 764–767. [Google Scholar] [CrossRef]
  6. Chinchilla, D.; Bauer, Z.; Regenass, M.; Boller, T.; Felix, G. The Arabidopsis receptor kinase FLS2 binds flg22 and determines the specificity of flagellin perception. Plant Cell 2006, 18, 465–476. [Google Scholar] [CrossRef]
  7. Macho, A.P.; Zipfel, C. Plant PRRs and the activation of innate immune signaling. Mol. Cell 2014, 54, 263–272. [Google Scholar] [CrossRef]
  8. Huffaker, A.; Pearce, G.; Ryan, C.A. An endogenous peptide signal in Arabidopsis activates components of the innate immune response. Proc. Natl. Acad. Sci. USA 2006, 103, 10098–10103. [Google Scholar] [CrossRef]
  9. Yamaguchi, Y.; Huffaker, A.; Bryan, A.C.; Tax, F.E.; Ryan, C.A. PEPR2 is a second receptor for the Pep1 and Pep2 peptides and contributes to defense responses in Arabidopsis. Plant Cell 2010, 22, 508–522. [Google Scholar] [CrossRef]
  10. Bartels, S.; Lori, M.; Mbengue, M.; van Verk, M.; Klauser, D.; Hander, T.; Boni, R.; Robatzek, S.; Boller, T. The family of Peps and their precursors in Arabidopsis: Differential expression and localization but similar induction of pattern-triggered immune responses. J. Exp. Bot. 2013, 64, 5309–5321. [Google Scholar] [CrossRef]
  11. Bartels, S.; Boller, T. Quo vadis, Pep? Plant elicitor peptides at the crossroads of immunity, stress, and development. J. Exp. Bot. 2015, 66, 5183–5193. [Google Scholar] [CrossRef] [PubMed]
  12. Zheng, X.J.; Kang, S.; Jing, Y.P.; Ren, Z.J.; Li, L.G.; Zhou, J.M.; Berkowitz, G.; Shi, J.S.; Fu, A.G.; Lan, W.Z.; et al. Danger-Associated Peptides Close Stomata by OST1-Independent Activation of Anion Channels in Guard Cells. Plant Cell 2018, 30, 1132–1146. [Google Scholar] [CrossRef] [PubMed]
  13. Jing, Y.; Zheng, X.; Zhang, D.; Shen, N.; Wang, Y.; Yang, L.; Fu, A.; Shi, J.; Zhao, F.; Lan, W.; et al. Danger-Associated Peptides Interact with PIN-Dependent Local Auxin Distribution to Inhibit Root Growth in Arabidopsis. Plant Cell 2019, 31, 1767–1787. [Google Scholar] [CrossRef] [PubMed]
  14. Singh, B.K.; Millard, P.; Whiteley, A.S.; Murrell, J.C. Unravelling rhizosphere-microbial interactions: Opportunities and limitations. Trends Microbiol. 2004, 12, 386–393. [Google Scholar] [CrossRef] [PubMed]
  15. Berendsen, R.L.; Pieterse, C.M.; Bakker, P.A. The rhizosphere microbiome and plant health. Trends Plant Sci. 2012, 17, 478–486. [Google Scholar] [CrossRef]
  16. Millet, Y.A.; Danna, C.H.; Clay, N.K.; Songnuan, W.; Simon, M.D.; Werck-Reichhart, D.; Ausubel, F.M. Innate immune responses activated in Arabidopsis roots by microbe-associated molecular patterns. Plant Cell 2010, 22, 973–990. [Google Scholar] [CrossRef]
  17. Beck, M.; Wyrsch, I.; Strutt, J.; Wimalasekera, R.; Webb, A.; Boller, T.; Robatzek, S. Expression patterns of FLAGELLIN SENSING 2 map to bacterial entry sites in plant shoots and roots. J. Exp. Bot. 2014, 65, 6487–6498. [Google Scholar] [CrossRef]
  18. Ma, C.; Guo, J.; Kang, Y.; Doman, K.; Bryan, A.C.; Tax, F.E.; Yamaguchi, Y.; Qi, Z. AtPEPTIDE RECEPTOR2 mediates the AtPEPTIDE1 induced cytosolic Ca2+ rise which is required for the suppression of Glutamate Dumper gene expression in Arabidopsis roots. J. Integr. Plant Biol. 2014, 56, 684–694. [Google Scholar] [CrossRef]
  19. Poncini, L.; Wyrsch, I.; Dénervaud Tendon, V.; Vorley, T.; Boller, T.; Geldner, N.; Métraux, J.P.; Lehmann, S. In roots of Arabidopsis thaliana, the damage-associated molecular pattern AtPep1 is a stronger elicitor of immune signalling than flg22 or the chitin heptamer. PLoS ONE 2017, 12, e0185808. [Google Scholar] [CrossRef]
  20. Nathan, C.; Cunningham-Bussel, A. Beyond oxidative stress: An immunologist’s guide to reactive oxygen species. Nat. Rev. Immunol. 2013, 13, 349–361. [Google Scholar] [CrossRef]
  21. Kadota, Y.; Sklenar, J.; Derbyshire, P.; Stransfeld, L.; Asai, S.; Ntoukakis, V.; Jones, J.D.; Shirasu, K.; Menke, F.; Jones, A.; et al. Direct regulation of the NADPH oxidase RBOHD by the PRR-associated kinase BIK1 during plant immunity. Mol. Cell 2014, 54, 43–55. [Google Scholar] [CrossRef] [PubMed]
  22. Camejo, D.; Guzman-Cedeno, A.; Moreno, A. Reactive oxygen species, essential molecules, during plant–pathogen interactions. Plant Physiol. Biochem. 2016, 103, 10–23. [Google Scholar] [CrossRef] [PubMed]
  23. Suzuki, N.; Miller, G.; Morales, J.; Shulaev, V.; Torres, M.A.; Mittler, R. Respiratory burst oxidases: The engines of ROS signaling. Curr. Opin. Plant Biol. 2011, 14, 691–699. [Google Scholar] [CrossRef] [PubMed]
  24. Li, L.; Li, M.; Yu, L.; Zhou, Z.; Liang, X.; Liu, Z.; Cai, G.; Gao, L.; Zhang, X.; Wang, Y.; et al. The FLS2-associated kinase BIK1 directly phosphorylates the NADPH oxidase RbohD to control plant immunity. Cell Host Microbe. 2014, 15, 329–338. [Google Scholar] [CrossRef]
  25. Orman-Ligeza, B.; Parizot, B.; de Rycke, R.; Fernandez, A.; Himschoot, E.; Van Breusegem, F.; Bennett, M.J.; Périlleux, C.; Beeckman, T.; Draye, X. RBOH-mediated ROS production facilitates lateral root emergence in Arabidopsis. Development 2016, 143, 3328–3339. [Google Scholar] [CrossRef]
  26. Torres, M.A.; Dangl, J.L.; Jones, J.D.G. Arabidopsis gp91 (phox) homologues AtrbohD and AtrbohF are required for accumulation of reactive oxygen intermediates in the plant defense response. Proc. Natl. Acad. Sci. USA 2002, 99, 517–522. [Google Scholar] [CrossRef]
  27. Torres, M.A.; Jones, J.D.; Dangl, J.L. Reactive oxygen species signaling in response to pathogens. Plant Physiol. 2006, 141, 373–378. [Google Scholar] [CrossRef]
  28. Liu, Z.; Wu, Y.; Yang, F.; Zhang, Y.; Chen, S.; Xie, Q.; Tian, X.; Zhou, J.M. BIK1 interacts with PEPRs to mediate ethylene-induced immunity. Proc. Natl. Acad. Sci. USA 2013, 110, 6205–6210. [Google Scholar] [CrossRef]
  29. Dunand, C.; Crèvecoeur, M.; Penel, C. Distribution of superoxide and hydrogen peroxide in Arabidopsis root and their influence on root development: Possible interaction with peroxidases. New Phytologist. 2007, 174, 332–341. [Google Scholar] [CrossRef]
  30. Ross, A.; Yamada, K.; Hiruma, K.; Yamashita-Yamada, M.; Lu, X.; Takano, Y.; Tsuda, K.; Saijo, Y. The Arabidopsis PEPR pathway couples local and systemic plant immunity. EMBO J. 2014, 33, 62–75. [Google Scholar] [CrossRef]
  31. Huffaker, A.; Pearce, G.; Veyrat, N.; Erb, M.; Turlings, T.C.; Sartor, R.; Shen, Z.; Briggs, S.P.; Vaughan, M.M.; Alborn, H.T.; et al. Plant elicitor peptides are conserved signals regulating direct and indirect antiherbivore defense. Proc. Natl. Acad. Sci. USA 2013, 110, 5707–5712. [Google Scholar] [CrossRef] [PubMed]
  32. Tintor, N.; Ross, A.; Kanehara, K.; Yamada, K.; Fan, L.; Kemmerling, B.; Nurnberger, T.; Tsuda, K.; Saijo, Y. Layered pattern receptor signaling via ethylene and endogenous elicitor peptides during Arabidopsis immunity to bacterial infection. Proc. Natl. Acad. Sci. USA 2013, 110, 6211–6216. [Google Scholar] [CrossRef]
  33. Huffaker, A.; Ryan, C.A. Endogenous peptide defense signals in Arabidopsis differentially amplify signaling for the innate immune response. Proc. Natl. Acad. Sci. USA 2007, 104, 10732–10736. [Google Scholar] [CrossRef] [PubMed]
  34. Ma, Y.; Zhao, Y.; Walker, R.K.; Berkowitz, G.A. Molecular steps in the immune signaling pathway evoked by plant elicitor peptides: Ca2+-dependent protein kinases, nitric oxide, and reactive oxygen species are downstream from the early Ca2+ signal. Plant Physiol. 2013, 163, 1459–1471. [Google Scholar] [CrossRef] [PubMed]
  35. Laluk, K.; Luo, H.; Chai, M.; Dhawan, R.; Lai, Z.; Mengiste, T. Biochemical and genetic requirements for function of the immune response regulator BOTRYTIS-INDUCED KINASE1 in plant growth, ethylene signaling, and PAMP-triggered immunity in Arabidopsis. Plant Cell 2011, 23, 2831–2849. [Google Scholar] [CrossRef]
  36. Smith, J.; Heese, A. Rapid bioassay to measure early reactive oxygen species production in Arabidopsis leave tissue in response to living Pseudomonas syringae. Plant Methods 2014, 10, 6. [Google Scholar] [CrossRef] [PubMed]
  37. Flury, P.; Klauser, D.; Schulze, B.; Boller, T.; Bartels, S. The Anticipation of Danger: Microbe-Associated Molecular Pattern Perception Enhances AtPep-Triggered Oxidative Burst. Plant Physiol. 2013, 161, 2023–2035. [Google Scholar] [CrossRef] [PubMed]
  38. Muller, K.; Carstens, A.C.; Linkies, A.; Torres, M.A.; Leubner-Metzger, G. The NADPH-Oxidase AtrbohB Plays a Role in Arabidopsis Seed after-Ripening. New Phytol. 2009, 184, 885–897. [Google Scholar] [CrossRef]
  39. Chapman, J.M.; Muhlemann, J.K.; Gayomba, S.R.; Muday, G.K. RBOH-Dependent ROS Synthesis and ROS Scavenging by Plant Specialized Metabolites To Modulate Plant Development and Stress Responses. Chem. Res. Toxicol. 2019, 32, 370–396. [Google Scholar] [CrossRef]
  40. Lu, D.; Wu, S.; Gao, X.; Zhang, Y.; Shan, L.; He, P. A receptor-like cytoplasmic kinase, BIK1, associates with a flagellin receptor complex to initiate plant innate immunity. Proc. Natl. Acad. Sci. USA 2010, 107, 496–501. [Google Scholar] [CrossRef]
  41. Zhang, J.; Li, W.; Xiang, T.; Liu, Z.; Laluk, K.; Ding, X.; Zou, Y.; Gao, M.; Zhang, X.; Chen, S. Receptor-like cytoplasmic kinases integrate signaling from multiple plant immune receptors and are targeted by a Pseudomonas syringae effector. Cell Host Microbe 2010, 7, 290–301. [Google Scholar] [CrossRef] [PubMed]
  42. Krol, E.; Mentzel, T.; Chinchilla, D.; Boller, T.; Felix, G.; Kemmerling, B.; Postel, S.; Arents, M.; Jeworutzki, E.; Al-Rasheid, K.; et al. Perception of the Arabidopsis danger signal peptide 1 involves the pattern recognition receptor AtPEPR1 and its close homologue AtPEPR2. J. Biol. Chem. 2010, 285, 13471–13479. [Google Scholar] [CrossRef] [PubMed]
  43. Clough, S.J.; Bent, A.F. Floral dip: A simplified method for Agrobacterium-mediated transformation of Arabidopsis thaliana. Plant J. 1998, 16, 735–743. [Google Scholar] [CrossRef] [PubMed]
  44. Nestler, J.; Liu, S.; Wen, T.J.; Paschold, A.; Marcon, C.; Tang, H.M.; Li, D.; Li, L.; Meeley, R.B.; Sakai, H.; et al. Root hair less 5, which functions in maize (Zea mays L.) root hair initiation and elongation encodes a monocot-specific NADPH oxidase. Plant J. 2014, 79, 729–740. [Google Scholar] [CrossRef]
  45. Liu, J.; Yang, L.; Luan, M.; Wang, Y.; Zhang, C.; Zhang, B.; Shi, J.; Zhao, F.G.; Lan, W.; Luan, S. A vacuolar phosphate transporter essential for phosphate homeostasis in Arabidopsis. Proc. Natl. Acad. Sci. USA 2015, 112, 6571–6578. [Google Scholar] [CrossRef]
  46. Walter, M.; Chaban, C.; Schütze, K.; Batistic, O.; Weckermann, K.; Näke, C.; Blazevic, D.; Grefen, C.; Schumacher, K.; Oecking, C.; et al. Visualization of protein interactions in living plant cells using bimolecular fluorescence complementation. Plant J. 2004, 40, 428–438. [Google Scholar] [CrossRef]
Figure 1. PEPRs are required to regulate the root immunity. (A) NBT staining of superoxide (O2) anion in wild type (WT) roots. Six-day-old seedlings were incubated in half-strength Murashige and Skoog (MS) liquid medium (Control), Pst DC3000 (DC3000) solution (initial OD600 of 0.02), or DC3000 solution (initial OD600 of 0.02) and added to 100 μM KI for 18 h. The roots were stained with 1 mM NBT solution for 60 min and photographed under microscopy. Bars = 200 μm. (B) H2DCF-DA staining of H2O2 in WT roots. Six-day-old seedlings were incubated in half-strength MS liquid medium (Control), DC3000 solution (initial OD600 of 0.02), or DC3000 solution (initial OD600 of 0.02) and added to 100 μM KI for 18 h. The roots were stained with 30 μM H2DCF-DA solution for 10 min and photographed under fluorescence microscopy (Olympus, BX53). Bars = 100 μm. (C) The statistical analysis of ROS production in (B). The relative ROS production of each treatment was normalized to control the wild type (100%). Data are means ± SD from three independent experiments (n = 20). (D) Quantitative RT-PCR analysis of mRNA levels of PEPR1 and PEPR2 in the wild type roots, treated with DC3000 solution (initial OD600 of 0.02) for 0, 2, 4, and 8 h, respectively. The expression level of control (0 h) was set as 1.0 and the DC3000 treatment levels were normalized to the control level. Data are means ± SD (n = 3). (E) H2DCF-DA staining of H2O2 in WT and pepr1 pepr2 roots. Six-day-old seedlings were incubated in half-strength MS liquid medium (control) and DC3000 solution (initial OD600 of 0.02) for 18 h. The roots were stained with 30 μM H2DCF-DA solution for 10 min and photographed under fluorescence microscopy (Olympus, BX53). Bars = 100 μm. (F) The statistical analysis of ROS production in (E). The relative ROS production of each treatment was normalized to control the wild type (100%). Data are means ± SD from three independent experiments (n = 24). Asterisks in (C), (D), and (F) indicate statistically significant differences compared with the controls in each genotype (Tukey’s test, * p < 0.05, ** p < 0.01, *** p < 0.001).
Figure 1. PEPRs are required to regulate the root immunity. (A) NBT staining of superoxide (O2) anion in wild type (WT) roots. Six-day-old seedlings were incubated in half-strength Murashige and Skoog (MS) liquid medium (Control), Pst DC3000 (DC3000) solution (initial OD600 of 0.02), or DC3000 solution (initial OD600 of 0.02) and added to 100 μM KI for 18 h. The roots were stained with 1 mM NBT solution for 60 min and photographed under microscopy. Bars = 200 μm. (B) H2DCF-DA staining of H2O2 in WT roots. Six-day-old seedlings were incubated in half-strength MS liquid medium (Control), DC3000 solution (initial OD600 of 0.02), or DC3000 solution (initial OD600 of 0.02) and added to 100 μM KI for 18 h. The roots were stained with 30 μM H2DCF-DA solution for 10 min and photographed under fluorescence microscopy (Olympus, BX53). Bars = 100 μm. (C) The statistical analysis of ROS production in (B). The relative ROS production of each treatment was normalized to control the wild type (100%). Data are means ± SD from three independent experiments (n = 20). (D) Quantitative RT-PCR analysis of mRNA levels of PEPR1 and PEPR2 in the wild type roots, treated with DC3000 solution (initial OD600 of 0.02) for 0, 2, 4, and 8 h, respectively. The expression level of control (0 h) was set as 1.0 and the DC3000 treatment levels were normalized to the control level. Data are means ± SD (n = 3). (E) H2DCF-DA staining of H2O2 in WT and pepr1 pepr2 roots. Six-day-old seedlings were incubated in half-strength MS liquid medium (control) and DC3000 solution (initial OD600 of 0.02) for 18 h. The roots were stained with 30 μM H2DCF-DA solution for 10 min and photographed under fluorescence microscopy (Olympus, BX53). Bars = 100 μm. (F) The statistical analysis of ROS production in (E). The relative ROS production of each treatment was normalized to control the wild type (100%). Data are means ± SD from three independent experiments (n = 24). Asterisks in (C), (D), and (F) indicate statistically significant differences compared with the controls in each genotype (Tukey’s test, * p < 0.05, ** p < 0.01, *** p < 0.001).
Ijms 21 04590 g001
Figure 2. Pep1-PEPRs system activates the ROS signaling in root. (A) NBT staining of superoxide (O2) anion in wild type (WT) roots. Six-day-old seedlings were incubated in half-strength MS liquid medium with or without (Control) 1 μM Pep1 for 18 h, the roots were stained with 1 mM NBT solution for 60 min and photographed under microscopy. Bars = 200 μm. (B) H2DCF-DA staining of H2O2 in WT roots. Six-day-old seedlings were incubated in half-strength MS liquid medium with or without (Control) 1 μM Pep1 for 18 h, the roots were stained with 30 μM H2DCF-DA solution for 10 min and photographed under fluorescence microscopy (Olympus, BX53). Bars = 100 μm. (C) The statistical analysis of ROS production in (B). Data are means ± SD from three independent experiments. (n = 24). (D) Quantitative RT-PCR analysis of mRNA levels of PROPEP1 in the wild type roots treated with or without (Control) DC3000 solution (initial OD600 of 0.02) or 1 μM Pep1 for 4h, respectively. The expression level of control was set as 1.0. Data are means ± SD (n = 3). (E) H2DCF-DA staining of H2O2 in WT, pepr1, pepr2 and pepr1 pepr2 roots. Six-day-old seedlings were incubated in half-strength MS liquid medium supplemented with 1 μM Pep1 for 18 h, the roots were stained with 30 μM H2DCF-DA solution for 10 min and photographed under fluorescence microscopy (Olympus, BX53). Bars = 100 μm. (F) The statistical analysis of ROS production in WT, pepr1, pepr2 and pepr1 pepr2 roots, Six-day-old seedlings were incubated in half-strength MS liquid medium supplemented with or without 0.1 and 1 μM Pep1 for 18 h, the roots were stained with 30 μM H2DCF-DA solution for 10 min and photographed to analyze the ROS production. Data are means ± SD from three independent experiments. (n = 25). The relative ROS production of each treatment in (C,F) was normalized to control of wild type roots (100%). (G) Quantitative RT-PCR analysis of mRNA levels of PEPR1, PEPR2 and PROPEP1 in the wild type roots treated with or without (Control) 10 mM H2O2 for 4 h. The expression level of control was set as 1.0. Data are means ± SD (n = 3). Asterisks in (C,D,F) and (G) indicated statistically significant differences compared with the controls in each genotype (Tukey’s test, * p < 0.05, ** p < 0.01, *** p < 0.001).
Figure 2. Pep1-PEPRs system activates the ROS signaling in root. (A) NBT staining of superoxide (O2) anion in wild type (WT) roots. Six-day-old seedlings were incubated in half-strength MS liquid medium with or without (Control) 1 μM Pep1 for 18 h, the roots were stained with 1 mM NBT solution for 60 min and photographed under microscopy. Bars = 200 μm. (B) H2DCF-DA staining of H2O2 in WT roots. Six-day-old seedlings were incubated in half-strength MS liquid medium with or without (Control) 1 μM Pep1 for 18 h, the roots were stained with 30 μM H2DCF-DA solution for 10 min and photographed under fluorescence microscopy (Olympus, BX53). Bars = 100 μm. (C) The statistical analysis of ROS production in (B). Data are means ± SD from three independent experiments. (n = 24). (D) Quantitative RT-PCR analysis of mRNA levels of PROPEP1 in the wild type roots treated with or without (Control) DC3000 solution (initial OD600 of 0.02) or 1 μM Pep1 for 4h, respectively. The expression level of control was set as 1.0. Data are means ± SD (n = 3). (E) H2DCF-DA staining of H2O2 in WT, pepr1, pepr2 and pepr1 pepr2 roots. Six-day-old seedlings were incubated in half-strength MS liquid medium supplemented with 1 μM Pep1 for 18 h, the roots were stained with 30 μM H2DCF-DA solution for 10 min and photographed under fluorescence microscopy (Olympus, BX53). Bars = 100 μm. (F) The statistical analysis of ROS production in WT, pepr1, pepr2 and pepr1 pepr2 roots, Six-day-old seedlings were incubated in half-strength MS liquid medium supplemented with or without 0.1 and 1 μM Pep1 for 18 h, the roots were stained with 30 μM H2DCF-DA solution for 10 min and photographed to analyze the ROS production. Data are means ± SD from three independent experiments. (n = 25). The relative ROS production of each treatment in (C,F) was normalized to control of wild type roots (100%). (G) Quantitative RT-PCR analysis of mRNA levels of PEPR1, PEPR2 and PROPEP1 in the wild type roots treated with or without (Control) 10 mM H2O2 for 4 h. The expression level of control was set as 1.0. Data are means ± SD (n = 3). Asterisks in (C,D,F) and (G) indicated statistically significant differences compared with the controls in each genotype (Tukey’s test, * p < 0.05, ** p < 0.01, *** p < 0.001).
Ijms 21 04590 g002
Figure 3. RBOHD and RBOHF are required in pathogen and Pep1-induced ROS production. (A) The transcriptional level of RBOHs in wild type (WT) roots upon Pep1 treatment. Two-week-old WT seedlings were incubated in half-strength MS liquid medium with or without (control) 1 μM Pep1 for 4 h. The expression level of control (0 h) was set as 1.0 and Pep1 treatment levels were normalized to the control level. Data are means ± SD (n = 3). (B) NBT staining of superoxide (O2) anion in WT and rbohd rbohf roots. Bars = 100 μm. (C) H2DCF-DA staining of H2O2 in WT and rbohd rbohf roots. Bars = 100 μm. In (B,C), the six-day-old seedlings were incubated in half-strength MS liquid medium (control) or medium with DC3000 (initial OD600 of 0.02) or Pep1 (1 μM) added for 18 h. (D) The statistical analysis of the ROS production in WT and rbohd rbohf roots as shown in (C). Data are means ± SD from three independent experiments. (n = 30). The relative ROS production of each treatment was normalized to the control of WT roots (100%). Asterisks in (A,D) indicate statistically significant differences compared with the controls (Tukey’s test, * p < 0.05, ** p < 0.01, *** p < 0.001).
Figure 3. RBOHD and RBOHF are required in pathogen and Pep1-induced ROS production. (A) The transcriptional level of RBOHs in wild type (WT) roots upon Pep1 treatment. Two-week-old WT seedlings were incubated in half-strength MS liquid medium with or without (control) 1 μM Pep1 for 4 h. The expression level of control (0 h) was set as 1.0 and Pep1 treatment levels were normalized to the control level. Data are means ± SD (n = 3). (B) NBT staining of superoxide (O2) anion in WT and rbohd rbohf roots. Bars = 100 μm. (C) H2DCF-DA staining of H2O2 in WT and rbohd rbohf roots. Bars = 100 μm. In (B,C), the six-day-old seedlings were incubated in half-strength MS liquid medium (control) or medium with DC3000 (initial OD600 of 0.02) or Pep1 (1 μM) added for 18 h. (D) The statistical analysis of the ROS production in WT and rbohd rbohf roots as shown in (C). Data are means ± SD from three independent experiments. (n = 30). The relative ROS production of each treatment was normalized to the control of WT roots (100%). Asterisks in (A,D) indicate statistically significant differences compared with the controls (Tukey’s test, * p < 0.05, ** p < 0.01, *** p < 0.001).
Ijms 21 04590 g003
Figure 4. Pep1 intersects with ROS signaling to regulate root growth. (A) The growth phenotype of the wild type (WT) roots. The three-day-old seedlings were transplanted on half-strength MS agar medium supplemented with or without (control) 50 μM KI, 100 nM Pep1, or 100 nM Pep1 +50 μM KI for six days. (B) The statistical analysis of the primary root length in WT plants. The three-day-old seedlings were transplanted on half-strength MS agar medium, supplemented with or without 100 nM Pep1 in the presence of various concentrations of KI (0–500 μM) for six days. Data are means ± SD from three independent experiments (n = 15). (C) The growth phenotype of WT and rbohd rbohf root. The three-day-old seedlings were transplanted on half-strength MS agar medium supplemented with or without (control) 100 nM Pep1 for six days. (D) The statistical analysis of the ROS production in WT and rbohd rbohf roots. Six-day-old seedlings were incubated in half-strength MS liquid medium with a various concentration of Pep1 (0-100 nM) for six days. Data are means ± SD from three independent experiments (n = 15). Asterisks in (B,D) indicate statistically significant differences compared with the WT in each treatment (Tukey’s test, * p < 0.05, ** p < 0.01, *** p < 0.001).
Figure 4. Pep1 intersects with ROS signaling to regulate root growth. (A) The growth phenotype of the wild type (WT) roots. The three-day-old seedlings were transplanted on half-strength MS agar medium supplemented with or without (control) 50 μM KI, 100 nM Pep1, or 100 nM Pep1 +50 μM KI for six days. (B) The statistical analysis of the primary root length in WT plants. The three-day-old seedlings were transplanted on half-strength MS agar medium, supplemented with or without 100 nM Pep1 in the presence of various concentrations of KI (0–500 μM) for six days. Data are means ± SD from three independent experiments (n = 15). (C) The growth phenotype of WT and rbohd rbohf root. The three-day-old seedlings were transplanted on half-strength MS agar medium supplemented with or without (control) 100 nM Pep1 for six days. (D) The statistical analysis of the ROS production in WT and rbohd rbohf roots. Six-day-old seedlings were incubated in half-strength MS liquid medium with a various concentration of Pep1 (0-100 nM) for six days. Data are means ± SD from three independent experiments (n = 15). Asterisks in (B,D) indicate statistically significant differences compared with the WT in each treatment (Tukey’s test, * p < 0.05, ** p < 0.01, *** p < 0.001).
Ijms 21 04590 g004
Figure 5. BIK1 is required to regulate Pep1-induced ROS production and root growth inhibition. (A) Histochemical staining of GUS activity in the roots of transgenic plants harboring proBIK1:GUS upon exposure to Pep1. The six-day-old plants were transferred on half-strength MS agar medium, supplemented with 1 μM Pep1 for 1, 2, 4, 6, 8, 10, and 12 h, respectively. The experiments were repeated three times with similar observations. Bars = 200 μm. (B) qRT-PCR analysis of mRNA levels of BIK1 in the wild type (WT) roots. The two-week-old plants were incubated in half-strength MS liquid medium, supplemented with 1 μM Pep1 for 0.5, 1, 2, 4, 8, 12, and 24 h, respectively. The expression level of control (0 h) was set as 1.0 and the Pep1 treatment levels were normalized to the control level. Data are means ± SD (n = 3). (C) H2DCF-DA staining of H2O2 in WT, bik1, 35S:BIK1/bik1, pepr1 bik1, pepr2 bik1, and pepr1 pepr2 bik1 roots. Six-day-old seedlings were incubated in half-strength MS liquid medium, supplemented with 1 μM Pep1 for 18 h. The roots were stained with 30 μM H2DCF-DA solution for 10 min and photographed under fluorescence microscopy (Olympus, BX53). Bars = 100 μm. (D) The statistical analysis of ROS production, as indicated in (C). Data are means ± SD from three independent experiments. (n = 30). The relative ROS production of each treatment was normalized to control of wild type roots (100%). (E) The growth phenotype of WT, bik1, 35S:BIK1/bik1, pepr1 bik1, pepr2 bik1, and pepr1 pepr2 bik1 roots. The three-day-old seedlings were transplanted on half-strength MS agar medium supplemented with or without (control) 100 nM Pep1 for six days. (F) The statistical analysis of the primary root length, as indicated in (E). Data are means ± SD from three independent experiments (n = 15). Asterisks in (B,D,F) indicate statistically significant differences compared with the untreated controls in each genotype (Tukey’s test, * p < 0.05, ** p < 0.01; *** p < 0.001).
Figure 5. BIK1 is required to regulate Pep1-induced ROS production and root growth inhibition. (A) Histochemical staining of GUS activity in the roots of transgenic plants harboring proBIK1:GUS upon exposure to Pep1. The six-day-old plants were transferred on half-strength MS agar medium, supplemented with 1 μM Pep1 for 1, 2, 4, 6, 8, 10, and 12 h, respectively. The experiments were repeated three times with similar observations. Bars = 200 μm. (B) qRT-PCR analysis of mRNA levels of BIK1 in the wild type (WT) roots. The two-week-old plants were incubated in half-strength MS liquid medium, supplemented with 1 μM Pep1 for 0.5, 1, 2, 4, 8, 12, and 24 h, respectively. The expression level of control (0 h) was set as 1.0 and the Pep1 treatment levels were normalized to the control level. Data are means ± SD (n = 3). (C) H2DCF-DA staining of H2O2 in WT, bik1, 35S:BIK1/bik1, pepr1 bik1, pepr2 bik1, and pepr1 pepr2 bik1 roots. Six-day-old seedlings were incubated in half-strength MS liquid medium, supplemented with 1 μM Pep1 for 18 h. The roots were stained with 30 μM H2DCF-DA solution for 10 min and photographed under fluorescence microscopy (Olympus, BX53). Bars = 100 μm. (D) The statistical analysis of ROS production, as indicated in (C). Data are means ± SD from three independent experiments. (n = 30). The relative ROS production of each treatment was normalized to control of wild type roots (100%). (E) The growth phenotype of WT, bik1, 35S:BIK1/bik1, pepr1 bik1, pepr2 bik1, and pepr1 pepr2 bik1 roots. The three-day-old seedlings were transplanted on half-strength MS agar medium supplemented with or without (control) 100 nM Pep1 for six days. (F) The statistical analysis of the primary root length, as indicated in (E). Data are means ± SD from three independent experiments (n = 15). Asterisks in (B,D,F) indicate statistically significant differences compared with the untreated controls in each genotype (Tukey’s test, * p < 0.05, ** p < 0.01; *** p < 0.001).
Ijms 21 04590 g005
Figure 6. BIK1 interacts with PEPR1/2 and RBOHD/F. (A) Bimolecular fluorescence complementation of YC/YN, YC/YN:PEPR1, YC/YN:PEPR2, BIK1:YC/YN, BIK1:YC/YN:PEPR1, BIK1:YC/YN:PEPR2, RBOHD:YC/YN, RBOHF:YC/YN, RBOHD:YC/YN:PEPR1, RBOHF:YC/YN:PEPR1, RBOHD:YC/YN:PEPR2, RBOHF:YC/YN:PEPR2, YC/YN:BIK1, RBOHD:YC/YN:BIK1 and RBOHF:YC/YN:BIK1. Images were taken using confocal laser scanning microscopy. Bars = 50 μm. (B) A proposed model of the Pep1–PEPRs signaling pathway activates the ROS signaling in roots.
Figure 6. BIK1 interacts with PEPR1/2 and RBOHD/F. (A) Bimolecular fluorescence complementation of YC/YN, YC/YN:PEPR1, YC/YN:PEPR2, BIK1:YC/YN, BIK1:YC/YN:PEPR1, BIK1:YC/YN:PEPR2, RBOHD:YC/YN, RBOHF:YC/YN, RBOHD:YC/YN:PEPR1, RBOHF:YC/YN:PEPR1, RBOHD:YC/YN:PEPR2, RBOHF:YC/YN:PEPR2, YC/YN:BIK1, RBOHD:YC/YN:BIK1 and RBOHF:YC/YN:BIK1. Images were taken using confocal laser scanning microscopy. Bars = 50 μm. (B) A proposed model of the Pep1–PEPRs signaling pathway activates the ROS signaling in roots.
Ijms 21 04590 g006

Share and Cite

MDPI and ACS Style

Jing, Y.; Shen, N.; Zheng, X.; Fu, A.; Zhao, F.; Lan, W.; Luan, S. Danger-Associated Peptide Regulates Root Immune Responses and Root Growth by Affecting ROS Formation in Arabidopsis. Int. J. Mol. Sci. 2020, 21, 4590. https://doi.org/10.3390/ijms21134590

AMA Style

Jing Y, Shen N, Zheng X, Fu A, Zhao F, Lan W, Luan S. Danger-Associated Peptide Regulates Root Immune Responses and Root Growth by Affecting ROS Formation in Arabidopsis. International Journal of Molecular Sciences. 2020; 21(13):4590. https://doi.org/10.3390/ijms21134590

Chicago/Turabian Style

Jing, Yanping, Nuo Shen, Xiaojiang Zheng, Aigen Fu, Fugeng Zhao, Wenzhi Lan, and Sheng Luan. 2020. "Danger-Associated Peptide Regulates Root Immune Responses and Root Growth by Affecting ROS Formation in Arabidopsis" International Journal of Molecular Sciences 21, no. 13: 4590. https://doi.org/10.3390/ijms21134590

APA Style

Jing, Y., Shen, N., Zheng, X., Fu, A., Zhao, F., Lan, W., & Luan, S. (2020). Danger-Associated Peptide Regulates Root Immune Responses and Root Growth by Affecting ROS Formation in Arabidopsis. International Journal of Molecular Sciences, 21(13), 4590. https://doi.org/10.3390/ijms21134590

Note that from the first issue of 2016, this journal uses article numbers instead of page numbers. See further details here.

Article Metrics

Back to TopTop