The Psoriasis Therapeutic Potential of a Novel Short Laminin Peptide C16
Abstract
1. Introduction
2. Results
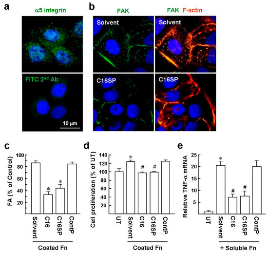
2.1. C16 Peptide Disrupts the Fibronectin-Induced Cytoskeletal, Proliferative, and Inflammatory Responses in HaCat Cells
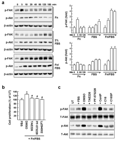
2.2. Mitogenic Signaling Pathways Linking Integrin and Growth Factor Receptor in HaCat Cells are Blocked by C16
2.3. Enhanced Expression of Fibronectin and α5β1 Integrin in IMQ-Treated Skin
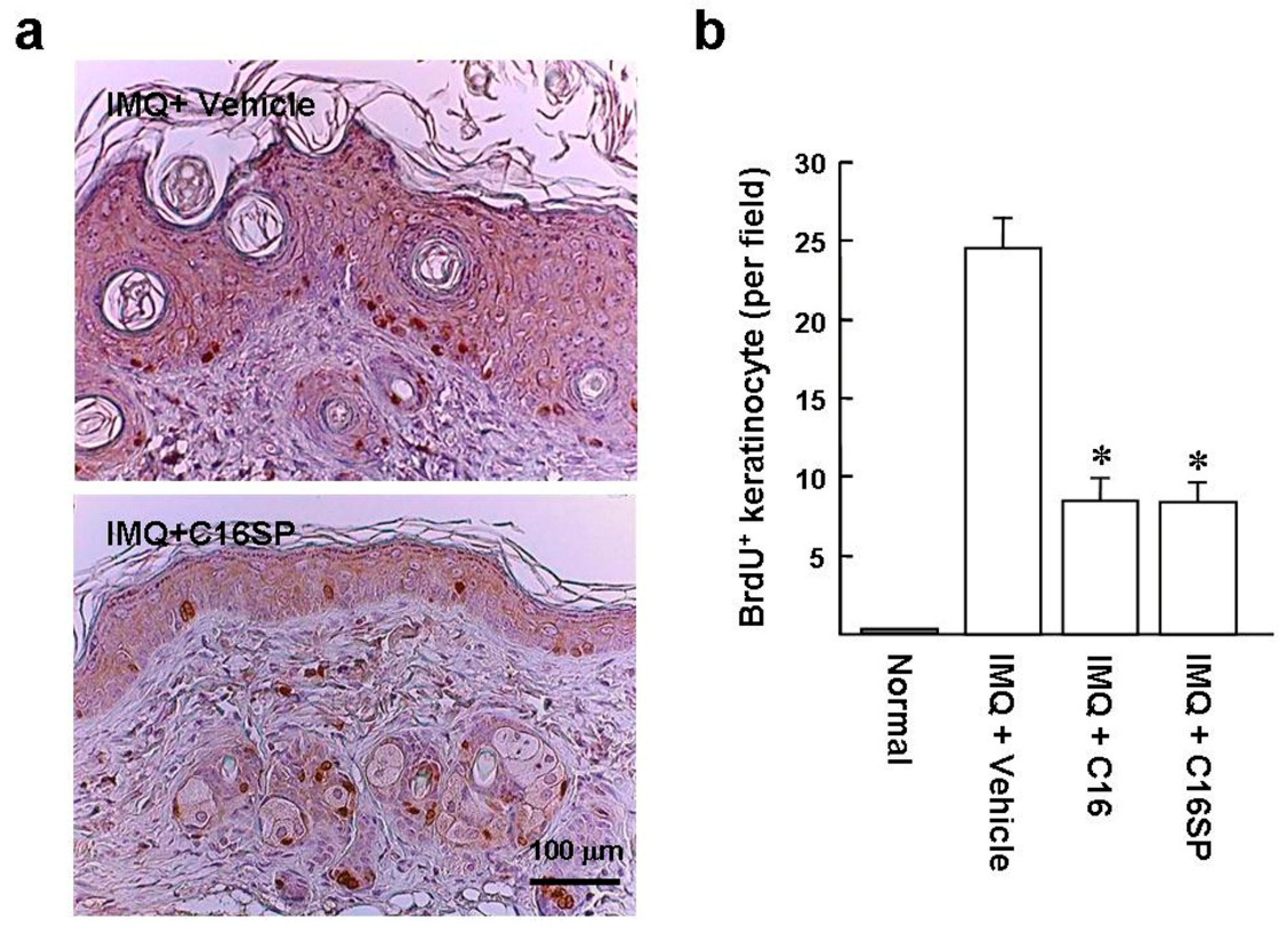
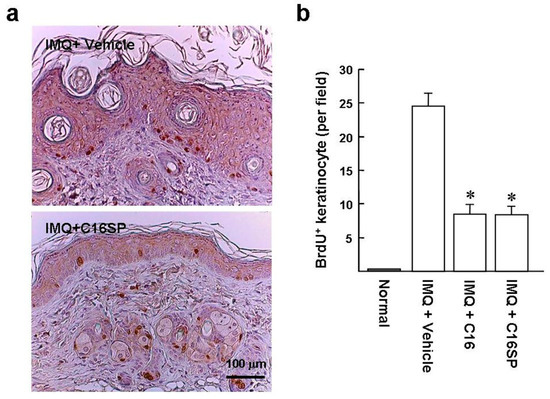
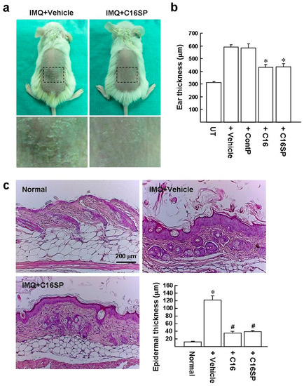
2.4. C16 and C16SP Reduce the Symptoms of Imiquimod (IMQ)-Induced Psoriasis
2.5. C16 and C16SP Suppress IMQ-Induced Inflammatory Responses in the Skin
3. Discussion
4. Materials and Methods
4.1. Materials
4.2. Cell Culture
4.3. Cell Proliferation Assay
4.4. Western Blot Analysis
4.5. Psoriasis Mouse Model
4.6. Histopathological Examination
4.7. In Vivo Detection of DNA Synthesis
4.8. Immunofluorescence
4.9. Quantitative Real-Time RT-PCR
4.10. Statistics
5. Conclusion
Author Contributions
Funding
Acknowledgments
Conflicts of Interest
References
- Di Cesare, A.; Di Meglio, P.; Nestle, F. The IL-23/Th17 axis in the immunopathogenesis of psoriasis. J. Invest. Dermatol. 2009, 129, 1339–1350. [Google Scholar] [CrossRef] [PubMed]
- Van Bell, A.B.; de Heusch, M.; Lemaire, M.M.; Hendrickx, E.; Warnier, G.; Dunussi-Joannopoulos, K.; Fouser, L.A.; Renauld, J.C.; Dumoutier, L. IL-22 is required for imiquimod-induced psoriasiform skin inflammation in mice. J. Immunol. 2012, 188, 462–469. [Google Scholar] [CrossRef] [PubMed]
- Humphries, J.D.; Chastney, M.R.; Askari, J.A.; Humphries, M.J. Signal transduction via integrin adhesion complexes. Curr. Opin. Cell Biol. 2019, 56, 14–21. [Google Scholar] [CrossRef] [PubMed]
- Pellegrini, G.; De, L.M.; Orecchia, G.; Balzac, F.; Cremona, O.; Savoia, P.; Cancedda, R.; Marchisio, P.C. Expression, topography, and function of integrin receptors are severely altered in keratinocytes from involved and uninvolved psoriatic skin. J. Clin. Invest. 1992, 89, 1783–1795. [Google Scholar] [CrossRef] [PubMed]
- Bata-Csorgo, Z.; Cooper, K.D.; Ting, K.M.; Voorhees, J.J.; Hammerberg, C. Fibronectin and alpha5 integrin regulate keratinocyte cell cycling. A mechanism for increased fibronectin potentiation of T cell lymphokine-driven keratinocyte hyperproliferation in psoriasis. J. Clin. Invest. 1998, 101, 1509–1518. [Google Scholar] [CrossRef] [PubMed]
- Gubán, B.; Vas, K.; Balog, Z.; Manczinger, M.; Bebes, A.; Groma, G.; Széll, M.; Kemény, L.; Bata-Csörgő, Z. Abnormal regulation of fibronectin production by fibroblasts in psoriasis. Br. J. Dermatol. 2016, 174, 533–541. [Google Scholar] [CrossRef]
- Carroll, J.M.; Romero, M.R.; Watt, F.M. Suprabasal integrin expression in the epidermis of transgenic mice results in developmental defects and a phenotype resembling psoriasis. Cell 1995, 83, 957–968. [Google Scholar] [CrossRef]
- Yang, J.T.; Hynes, R.O. Fibronectin receptor functions in embryonic cells deficient in alpha 5 beta 1 integrin can be replaced by alpha V integrins. Mol. Biol. Cell 1996, 7, 1737–1748. [Google Scholar] [CrossRef]
- Kim, S.; Bell, K.; Mousa, S.A.; Varner, J.A. Regulation of angiogenesis in vivo by ligation of integrin alpha5beta1 with the central cell-binding domain of fibronectin. Am. J. Pathol. 2000, 156, 1345–1362. [Google Scholar] [CrossRef]
- Cai, W.J.; Li, M.B.; Wu, X.; Wu, S.; Zhu, W.; Chen, D.; Luo, M.; Eitenmüller, I.; Kampmann, A.; Schaper, J.; et al. Activation of the integrins alpha 5beta 1 and alpha v beta 3 and focal adhesion kinase (FAK) during arteriogenesis. Mol. Cell. Biochem. 2009, 322, 161–169. [Google Scholar] [CrossRef]
- Ponce, M.L.; Nomizu, M.; Delgado, M.C.; Kuratomi, Y.; Hoffman, M.P.; Powell, S.; Yamada, Y.; Kleinman, H.K.; Malinda, K.M. Identification of endothelial cell binding sites on the laminin gamma 1 chain. Circ. Res. 1999, 84, 688–694. [Google Scholar] [CrossRef] [PubMed]
- Ponce, M.L.; Nomizu, M.; Kleinman, H.K. An angiogenic laminin site and its antagonist bind through the alpha(v)beta3 and alpha5beta1 integrins. FASEB J. 2001, 15, 1389–1397. [Google Scholar] [CrossRef] [PubMed]
- Fang, M.; He, D.; Zhang, F.; Hu, Z.; Yang, J.; Jiang, H.; Han, S. Antineuroinflammatory and neurotrophic effects of CNTF and C16 peptide in an acute experimental autoimmune encephalomyelitis rat model. Front. Neuroanat. 2013, 7, 44. [Google Scholar] [CrossRef] [PubMed]
- Han, S.; Zhang, F.; Hu, Z.; Sun, Y.; Yang, J.; Davies, H.; Yew, D.T.; Fang, M. Dose-dependent anti-inflammatory and neuroprotective effects of an ανβ3 integrin-binding peptide. Mediators Inflamm. 2013, 268486. [Google Scholar]
- Tian, K.W.; Zhang, Y.Y.; Jiang, H.; Han, S. Intravenous C16 and angiopoietin-1 improve the efficacy of placenta-derived mesenchymal stem cell therapy for EAE. Sci. Rep. 2018, 8, 4649. [Google Scholar] [CrossRef]
- Gilliet, M.; Conrad, C.; Geiges, M.; Cozzio, A.; Thürlimann, W.; Burg, G.; Nestle, F.O.; Dummer, R. Psoriasis triggered by toll-like receptor 7 agonist imiquimod in the presence of dermal plasmacytoid dendritic cell precursors. Arch. Dermatol. 2004, 140, 1490–1495. [Google Scholar] [CrossRef]
- Van der Fits, L.; Mourits, S.; Voerman, J.S.; Kant, M.; Boon, L.; Laman, J.D.; Cornelissen, F.; Mus, A.M.; Florencia, E.; Prens, E.P.; et al. Imiquimod-induced psoriasis-like skin inflammation in mice is mediated via the IL-23/IL-17 axis. J. Immunol. 2009, 182, 5836–5845. [Google Scholar] [CrossRef]
- Széll, M.; Bata-Csörgo, Z.; Koreck, A.; Pivarcsi, A.; Polyánka, H.; Szeg, C.; Gaál, M.; Dobozy, A.; Kemény, L. Proliferating keratinocytes are putative sources of the psoriasis susceptibility-related EDA+ (extra domain A of fibronectin) oncofetal fibronectin. J. Invest. Dermatol. 2004, 123, 537–546. [Google Scholar] [CrossRef]
- Pivarcsi, A.; Széll, M.; Kemény, L.; Dobozy, A.; Bata-Csörgo, Z. Serum factors regulate the expression of the proliferation-related genes alpha5 integrin and keratin 1, but not keratin 10, in HaCaT keratinocytes. Arch Dermatol. Res. 2001, 293, 206–213. [Google Scholar] [CrossRef]
- Grzesiak, J.J.; Pierschbacher, M.D. Changes in the concentrations of extracellular Mg++ and Ca++ down-regulate E-cadherin and up-regulate alpha 2 beta 1 integrin function, activating keratinocyte migration on type I collagen. J. Invest. Dermatol. 1995, 104, 768–774. [Google Scholar] [CrossRef]
- Klein, S.; de Fougerolles, A.R.; Blaikie, P.; Khan, L.; Pepe, A.; Green, C.D.; Koteliansky, V.; Giancotti, F.G. Alpha 5 beta 1 integrin activates an NF-kappa B-dependent program of gene expression important for angiogenesis and inflammation. Mol. Cell. Biol. 2002, 22, 5912–5922. [Google Scholar] [CrossRef]
- Albanesi, C.; Madonna, S.; Gisondi, P.; Girolomoni, G. The Interplay between Keratinocytes and Immune Cells in the Pathogenesis of Psoriasis. Front. Immunol. 2018, 6, 1549. [Google Scholar] [CrossRef]
- Zeng, Z.Z.; Jia, Y.; Hahn, N.J.; Markwart, S.M.; Rockwood, K.F.; Livant, D.L. Role of focal adhesion kinase and phosphatidylinositol 3’-kinase in integrin fibronectin receptor-mediated, matrix metalloproteinase-1-dependent invasion by metastatic prostate cancer cells. Cancer Res. 2006, 66, 8091–8099. [Google Scholar] [CrossRef]
- Schaller, M.D.; Hildebrand, J.D.; Shannon, J.D.; Fox, J.W.; Vines, R.R.; Parsons, J.T. Autophosphorylation of the focal adhesion kinase, pp125FAK, directs SH2-dependent binding of pp60src. Mol. Cell. Biol. 1994, 14, 1680–1688. [Google Scholar] [CrossRef]
- Tamura, M.; Gu, J.; Tran, H.; Yamada, K.M. PTEN gene and integrin signaling in cancer. J. Natl. Cancer Inst. 1999, 91, 1820–1828. [Google Scholar] [CrossRef]
- Reif, S.; Lang, A.; Lindquist, J.N.; Yata, Y.; Gabele, E.; Scanga, A.; Brenner, D.A.; Rippe, R.A. The role of focal adhesion kinase-phosphatidylinositol 3-kinase-akt signaling in hepatic stellate cell proliferation and type I collagen expression. J. Biol. Chem. 2003, 278, 8083–8090. [Google Scholar] [CrossRef]
- Raghavan, S.; Bauer, C.; Mundschau, G.; Li, Q.; Fuchs, E. Conditional ablation of beta1 integrin in skin. Severe defects in epidermal proliferation, basement membrane formation, and hair follicle invagination. J. Cell Biol. 2000, 150, 1149–1160. [Google Scholar] [CrossRef]
- Brakebusch, C.; Grose, R.; Quondamatteo, F.; Ramirez, A.; Jorcano, J.L.; Pirro, A.; Svensson, M.; Herken, R.; Sasaki, T.; Timpl, R.; et al. Skin and hair follicle integrity is crucially dependent on beta 1 integrin expression on keratinocytes. EMBO J. 2000, 19, 3990–4003. [Google Scholar] [CrossRef]
- Wennerberg, K.; Lohikangas, L.; Gullberg, D.; Pfaff, M.; Johansson, S.; Fässler, R. Beta 1 integrin-dependent and -independent polymerization of fibronectin. J. Cell Biol. 1996, 132, 227–238. [Google Scholar] [CrossRef]
- Senra, L.; Stalder, R.; Alvarez, M.D.; Chizzolini, C.; Boehncke, W.H.; Brembilla, N.C. Keratinocyte-Derived IL-17E Contributes to Inflammation in Psoriasis. J. Invest. Dermatol. 2016, 136, 1970–1980. [Google Scholar] [CrossRef]
- Chiricozzi, A.; Romanelli, P.; Volpe, E.; Borsellino, G.; Romanelli, M. Scanning the Immunopathogenesis of Psoriasis. Int. J. Mol. Sci. 2018, 19, 179. [Google Scholar] [CrossRef]
- Pedrosa, E.; Carretero-Iglesia, L.; Boada, A.; Colobran, R.; Faner, R.; Pujol-Autonell, I.; Palou, E.; Esteve, A.; Pujol-Borrell, R.; Ferrándiz, C.; et al. CCL4L polymorphisms and CCL4/CCL4L serum levels are associated with psoriasis severity. J. Invest. Dermatol. 2011, 131, 1830–1837. [Google Scholar] [CrossRef]
- De Filippo, K.; Dudeck, A.; Hasenberg, M.; Nye, E.; van Rooijen, N.; Hartmann, K.; Gunzer, M.; Roers, A.; Hogg, N. Mast cell and macrophage chemokines CXCL1/CXCL2 control the early stage of neutrophil recruitment during tissue inflammation. Blood 2013, 121, 4930–4937. [Google Scholar] [CrossRef]
- Ting, K.M.; Rothaupt, D.; McCormick, T.S.; Hammerberg, C.; Chen, G.; Gilliam, A.C.; Stevens, S.; Culp, L.; Cooper, K.D. Overexpression of the oncofetal Fn variant containing the EDA splice-in segment in the dermal-epidermal junction of psoriatic uninvolved skin. J. Invest. Dermatol. 2000, 114, 706–711. [Google Scholar] [CrossRef]
- Yost, J.; Gudjonsson, J.E. The role of TNF inhibitors in psoriasis therapy: New implications for associated comorbidities. F1000 Med. Rep. 2009, 8, 1. [Google Scholar] [CrossRef]
- Jiang, M.; Qiu, J.; Zhang, L.; Lü, D.; Long, M.; Chen, L.; Luo, X. Changes in tension regulates proliferation and migration of fibroblasts by remodeling expression of ECM proteins. Exp. Ther. Med. 2016, 12, 1542–1550. [Google Scholar] [CrossRef]
- Tamura, K.; Okazaki, M.; Tamura, M.; Kanegae, K.; Okuda, H.; Abe, H.; Nakashima, Y. Synergistic interaction of integrin and angiotensin II in activation of extracellular signal-regulated kinase pathways in vascular smooth muscle cells. J Cardiovasc. Pharmacol. 2001, 38, S59–S62. [Google Scholar] [CrossRef]
- Kanegae, K.; Tamura, M.; Kabashima, N.; Serino, R.; Tokunaga, M.; Oikawa, S.; Nakashima, Y. Synergistic induction of monocyte chemoattractant protein-1 by integrins and platelet-derived growth factor via focal adhesion kinase in mesangial cells. Nephrol. Dial. Transplant. 2005, 20, 2080–2088. [Google Scholar] [CrossRef][Green Version]
- Higuchi, M.; Kihara, R.; Okazaki, T.; Aoki, I.; Suetsugu, S.; Gotoh, Y. Akt1 promotes focal adhesion disassembly and cell motility through phosphorylation of FAK in growth factor-stimulated cells. J. Cell Sci. 2013, 126, 745–755. [Google Scholar] [CrossRef]
- Moreno-Layseca, P.; Streuli, C.H. Signalling pathways linking integrins with cell cycle progression. Matrix Biol. 2014, 34, 144–153. [Google Scholar] [CrossRef]
- Turecková, J.; Vojtechová, M.; Krausová, M.; Sloncová, E.; Korínek, V. Focal adhesion kinase functions as an akt downstream target in migration of colorectal cancer cells. Transl. Oncol. 2009, 2, 281–290. [Google Scholar] [CrossRef]
- Woodard, A.S.; García-Cardeña, G.; Leong, M.; Madri, J.A.; Sessa, W.C.; Languino, L.R. The synergistic activity of alphavbeta3 integrin and PDGF receptor increases cell migration. J. Cell Sci. 1998, 111, 469–478. [Google Scholar]
- Lai, Y.; Li, D.; Li, C.; Muehleisen, B.; Radek, K.A.; Park, H.J.; Jiang, Z.; Li, Z.; Lei, H.; Quan, Y.; et al. The antimicrobial protein REG3A regulates keratinocyte proliferation and differentiation after skin injury. Immunity 2012, 37, 74–84. [Google Scholar] [CrossRef]
- Mitra, A.; Raychaudhuri, S.K.; Raychaudhuri, S.P. IL-22 induced cell proliferation is regulated by PI3K/Akt/mTOR signaling cascade. Cytokine 2012, 60, 38–42. [Google Scholar] [CrossRef]
- Lishko, V.K.; Yakubenko, V.P.; Ugarova, T.P. The interplay between integrins alphaMbeta2 and alpha5beta1 during cell migration to fibronectin. Exp. Cell. Res. 2003, 283, 116–126. [Google Scholar] [CrossRef]
- Lv, P.C.; Jiang, A.Q.; Zhang, W.M.; Zhu, H.L. FAK inhibitors in Cancer, a patent review. Expert Opin. Ther. Pat. 2018, 28, 139–145. [Google Scholar] [CrossRef]
- Böckmann, S.; Seep, J.; Jonas, L. Delay of neutrophil apoptosis by the neuropeptide substance P: Involvement of caspase cascade. Peptides 2001, 22, 661–670. [Google Scholar] [CrossRef]
- Kubo, M.; Clark, R.A.; Katz, A.B.; Taichman, L.B.; Jin, Z.; Zhao, Y.; Moriguchi, T. Transduction of beta3 integrin subunit cDNA confers on human keratinocytes the ability to adhere to gelatin. Arch. Dermatol. Res. 2007, 299, 13–24. [Google Scholar] [CrossRef]
- Antonov, A.S.; Antonova, G.N.; Munn, D.H.; Mivechi, N.; Lucas, R.; Catravas, J.D.; Verin, A.D. αVβ3 integrin regulates macrophage inflammatory responses via PI3 kinase/Akt-dependent NF-κB activation. J. Cell. Physiol. 2011, 226, 469–476. [Google Scholar] [CrossRef]
- Schön, M.P.; Erpenbeck, L. The Interleukin-23/Interleukin-17 Axis Links Adaptive and Innate Immunity in Psoriasis. Front. Immunol. 2018, 15, 1323. [Google Scholar] [CrossRef]
- Cather, J.C.; Crowley, J.J. Use of biologic agents in combination with other therapies for the treatment of psoriasis. Am. J. Clin. Dermatol. 2014, 15, 467–478. [Google Scholar] [CrossRef]
- Feldman, S.R.; Goffe, B.; Rice, G.; Mitchell, M.; Kaur, M.; Robertson, D.; Sierka, D.; Bourret, J.A.; Evans, T.S.; Gottlieb, A. The Challenge of Managing Psoriasis: Unmet Medical Needs and Stakeholder Perspectives. Am. Health Drug Benefits 2016, 9, 504–513. [Google Scholar]
- Kirkham, B.W.; Kavanaugh, A.; Reich, K. Interleukin-17A: A unique pathway in immune-mediated diseases: Psoriasis, psoriatic arthritis and rheumatoid arthritis. Immunology 2014, 141, 133–142. [Google Scholar] [CrossRef]
- Beyaert, R.; Beaugerie, L.; Van Assche, G.; Brochez, L.; Renauld, J.C.; Viguier, M.; Cocquyt, V.; Jerusalem, G.; Machiels, J.P.; Prenen, H.; et al. Cancer risk in immune-mediated inflammatory diseases (IMID). Mol. Cancer 2013, 12, 98. [Google Scholar] [CrossRef]
- Semba, C.P.; Gadek, T.R. Development of lifitegrast: A novel T-cell inhibitor for the treatment of dry eye disease. Clin. Ophthalmol. 2016, 10, 1083–1094. [Google Scholar] [CrossRef]
- Shih, S.C.; Ho, T.C.; Chen, S.L.; Tsao, Y.P. Pigment epithelium-derived factor (PEDF) peptide promotes the expansion of hepatic stem/progenitor cells via ERK and STAT3-dependent signaling. Am. J. Transl. Res. 2017, 9, 1114–1126. [Google Scholar]







| Target Gene | Primer (Sense) | Primer (Antisense) |
|---|---|---|
| mIL-17A | 5′-CTGCTGAGCCTGGCGGCTAC-3′ | 5′-CATTGCGGTGGAGAGTCCAGGG-3′ |
| mIL-22 | 5′-CAGCTCCTGTCACATCAGCGGT-3′ | 5′-AGGTCCAGTTCCCCAATCGCCT-3′ |
| mIL-23 | 5′-TCCTCCAGCCAGAGGATCACCC-3′ | 5′-AGAGTTGCTGCTCCGTGGGC-3′ |
| mTNF-α | 5′-GCCCACGTCGTAGCAAACCAC-3′ | 5′-GCAGGGGCTCTTGACGGCAG-3′ |
| mIL-1β | 5′-CCCTGCAGCTGGAGAGTGTGGA-3′ | 5′-TGTGCTCTGCTTGTGAGGTGCTG-3′ |
| mIL-6 | 5′-CCTCTCTGCAAGAGACTTCCAT-3′ | 5′-AGTCTCCTCTCCGGACTTGT-3′3 |
| mCXCL1 | 5′-ACCGAAGTCATAGCCACACT-3′ | 5′-CTGAACCAAGGGAGCTTCA-3′ |
| mCXCL2 | 5′-TCCCTCAACGGAAGAACCAA-3′ | 5′-AGGCACATCAGGTACGATCC-3′ |
| mCCL3 | 5′-ACATCATGAAGGTCTCCACCA-3′ | 5′-TCCATATGGCGCTGAGAAGA-3′ |
| mCCL4 | 5′-AAGCCAGCTGTGGTATTCCT-3′ | 5′-CTCTCCTGAAGTGGCTCCTC-3′ |
| mGAPDH | 5′-GGGCTCTCTGCTCCTCCCTGT-3′ | 5′-CGGCCAAATCCGTTCACACCG-3′ |
| hTNF-α | 5′-AGGACCAGCTAAGAGGGAGA-3′ | 5′-TTCAGTGCTCATGGTGTCCT-3′ |
| hGAPDH | 5′-ACCCAGAAGACTGTGGATGG-3′ | 5′-TCAGCTCAGGGATGACCTTG-3′ |
© 2019 by the authors. Licensee MDPI, Basel, Switzerland. This article is an open access article distributed under the terms and conditions of the Creative Commons Attribution (CC BY) license (http://creativecommons.org/licenses/by/4.0/).
Share and Cite
Ho, T.-C.; Yeh, S.-I.; Chen, S.-L.; Tsao, Y.-P. The Psoriasis Therapeutic Potential of a Novel Short Laminin Peptide C16. Int. J. Mol. Sci. 2019, 20, 3144. https://doi.org/10.3390/ijms20133144
Ho T-C, Yeh S-I, Chen S-L, Tsao Y-P. The Psoriasis Therapeutic Potential of a Novel Short Laminin Peptide C16. International Journal of Molecular Sciences. 2019; 20(13):3144. https://doi.org/10.3390/ijms20133144
Chicago/Turabian StyleHo, Tsung-Chuan, Shu-I Yeh, Show-Li Chen, and Yeou-Ping Tsao. 2019. "The Psoriasis Therapeutic Potential of a Novel Short Laminin Peptide C16" International Journal of Molecular Sciences 20, no. 13: 3144. https://doi.org/10.3390/ijms20133144
APA StyleHo, T.-C., Yeh, S.-I., Chen, S.-L., & Tsao, Y.-P. (2019). The Psoriasis Therapeutic Potential of a Novel Short Laminin Peptide C16. International Journal of Molecular Sciences, 20(13), 3144. https://doi.org/10.3390/ijms20133144
