Protective Effects of Total Saponins of Aralia elata (Miq.) on Endothelial Cell Injury Induced by TNF-α via Modulation of the PI3K/Akt and NF-κB Signalling Pathways
Abstract
1. Introduction
2. Results
2.1. TAS Reverses TNF-α-Induced Cell Viability Decrease and Caspase-3 Activation
2.2. TAS Restores Mitochondrial Membrane Potential (ΔΨm)
2.3. TAS Ameliorates TNF-α-Induced Inflammation in HUVECs
2.4. TAS Alleviates TNF-α-Induced Endothelial Dysfunction
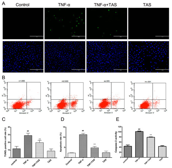
2.5. TAS Ameliorates TNF-α Induced Apoptosis in HUVECs
2.6. TAS Regulates the Expression of Apoptosis-Related Proteins
2.7. TAS Regulates the NF-κB Signalling Pathway
2.8. TAS Exert Protective Effects via Activation of the PI3K/Akt Pathway
3. Discussion
4. Materials and Methods
4.1. Materials
4.2. Cell Culture and Treatment
4.3. Cell Activity Analysis
4.4. Quantification of Apoptosis
4.5. TUNEL Assay
4.6. Measurement of Mitochondrial Transmembrane Potential ΔΨm
4.7. ELISA
4.8. Immunofluorescence
4.9. Detection of Caspase-3 Activity
4.10. Preparation of Cytosolic and Nuclear Proteins
4.11. Western Blot Analysis
4.12. Ethics Declaration
4.13. Statistical Analyses
Supplementary Materials
Author Contributions
Funding
Conflicts of Interest
References
- Kaperonis, E.A.; Liapis, C.D.; Kakisis, J.D.; Dimitroulis, D.; Papavassiliou, V.G. Inflammation and atherosclerosis. Eur. J. Vasc. Endovasc. Surg. Off. J. Eur. Soc. Vasc. Surg. 2006, 31, 386–393. [Google Scholar] [CrossRef] [PubMed]
- Libby, P.; Ordovas, J.M.; Auger, K.R.; Robbins, A.H.; Birinyi, L.K.; Dinarello, C.A. Endotoxin and tumor necrosis factor induce interleukin-1 gene expression in adult human vascular endothelial cells. Am. J. Pathol. 1986, 124, 179–185. [Google Scholar] [PubMed]
- Tsutamoto, T.; Wada, A.; Maeda, K.; Mabuchi, N.; Hayashi, M.; Tsutsui, T.; Ohnishi, M.; Sawaki, M.; Fujii, M.; Matsumoto, T.; et al. Angiotensin II type 1 receptor antagonist decreases plasma levels of tumor necrosis factor alpha, interleukin-6 and soluble adhesion molecules in patients with chronic heart failure. J. Am. Coll. Cardiol. 2000, 35, 714–721. [Google Scholar] [CrossRef]
- Cid, M.C.; Kleinman, H.K.; Grant, D.S.; Schnaper, H.W.; Fauci, A.S.; Hoffman, G.S. Estradiol enhances leukocyte binding to tumor necrosis factor (TNF)-stimulated endothelial cells via an increase in TNF-induced adhesion molecules e-selectin, intercellular adhesion molecule type 1, and vascular cell adhesion molecule type 1. J. Clin. Investig. 1994, 93, 17–25. [Google Scholar] [CrossRef] [PubMed]
- Lowry, J.L.; Brovkovych, V.; Zhang, Y.; Skidgel, R.A. Endothelial nitric-oxide synthase activation generates an inducible nitric-oxide synthase-like output of nitric oxide in inflamed endothelium. J. Biol. Chem. 2013, 288, 4174–4193. [Google Scholar] [CrossRef] [PubMed]
- Jersmann, H.P.; Hii, C.S.; Ferrante, J.V.; Ferrante, A. Bacterial lipopolysaccharide and tumor necrosis factor alpha synergistically increase expression of human endothelial adhesion molecules through activation of NF-KB and p38 mitogen-activated protein kinase signaling pathways. Infect. Immunity 2001, 69, 1273–1279. [Google Scholar] [CrossRef] [PubMed]
- Collins, T.; Read, M.A.; Neish, A.S.; Whitley, M.Z.; Thanos, D.; Maniatis, T. Transcriptional regulation of endothelial cell adhesion molecules: NF-KB and cytokine-inducible enhancers. FASEB J. 1995, 9, 899–909. [Google Scholar] [CrossRef]
- Xi, S.; Zhou, G.; Zhang, X.; Zhang, W.; Cai, L.; Zhao, C. Protective effect of total aralosides of Aralia elata (Miq) seem (TASAES) against diabetic cardiomyopathy in rats during the early stage, and possible mechanisms. Exp. Mol. Med. 2009, 41, 538–547. [Google Scholar] [CrossRef]
- Luo, Y.; Dong, X.; Yu, Y.; Sun, G.; Sun, X. Total aralosides of Aralia elata (Miq) seem (TASAES) ameliorate nonalcoholic steatohepatitis by modulating ire1alpha-mediated jnk and nf-kappab pathways in apoe-/- mice. J. Ethnopharmacol. 2015, 163, 241–250. [Google Scholar] [CrossRef]
- Lv, S.W.; Liu, D.; Hu, P.P.; Ye, X.Y.; Xiao, H.B.; Kuang, H.X. [Optimal extraction of effective constituents from Aralia elata by central composite design and response surface methodology]. Zhong Yao Cai 2010, 33, 442–445. [Google Scholar]
- Qi, M.; Hua, X.; Peng, X.; Yan, X.; Lin, J. Comparison of chemical composition in the buds of Aralia elata from different geographical origins of china. R. Soc. Open Sci. 2018, 5, 180676. [Google Scholar] [CrossRef] [PubMed]
- Sun, Y.; Xue, J.; Li, B.; Lin, X.; Wang, Z.; Jiang, H.; Zhang, H.; Wang, Q.; Kuang, H. Simultaneous quantification of triterpenoid saponins in rat plasma by UHPLC-MS/MS and its application to a pharmacokinetic study after oral total saponin of Aralia elata leaves. J. Sep. Sci. 2016, 39, 4360–4368. [Google Scholar] [CrossRef] [PubMed]
- Wang, M.; Xu, X.; Xu, H.; Wen, F.; Zhang, X.; Sun, H.; Yao, F.; Sun, G.; Sun, X. Effect of the total saponins of Aralia elata (Miq) seem on cardiac contractile function and intracellular calcium cycling regulation. J. Ethnopharmacol. 2014, 155, 240–247. [Google Scholar] [CrossRef] [PubMed]
- Wang, R.; Yang, M.; Wang, M.; Liu, X.; Xu, H.; Xu, X.; Sun, G.; Sun, X. Total saponins of Aralia elata (Miq) seem alleviate calcium homeostasis imbalance and endoplasmic reticulum stress-related apoptosis induced by myocardial ischemia/reperfusion injury. Cell. Physiol. Biochem. 2018, 50, 28–40. [Google Scholar] [CrossRef] [PubMed]
- Wang, Y.; Zhu, Z.; Wang, C.; Yang, J. [Determination of oleanolic acid and total saponins in aralia l]. Zhongguo Zhong Yao Za Zhi 1998, 23, 518–521. [Google Scholar] [PubMed]
- Wang, Z.; Wu, Q.; Meng, Y.; Sun, Y.; Wang, Q.; Yang, C.; Wang, Q.; Yang, B.; Kuang, H. Determination and pharmacokinetic study of two triterpenoid saponins in rat plasma after oral administration of the extract of Aralia elata leaves by UHPLC-ESI-MS/MS. J. Chromatogr. B 2015, 985, 164–171. [Google Scholar] [CrossRef] [PubMed]
- Chen, R.C.; Wang, J.; Yu, Y.L.; Sun, G.B.; Sun, X.B. Protective effect of total saponins of Aralia elata (Miq) seem on lipopolysaccharide-induced cardiac dysfunction via down-regulation of inflammatory signaling in mice. RSC Adv. 2015, 5, 22560–22569. [Google Scholar] [CrossRef]
- Dimmeler, S.; Aicher, A.; Vasa, M.; Mildner-Rihm, C.; Adler, K.; Tiemann, M.; Rutten, H.; Fichtlscherer, S.; Martin, H.; Zeiher, A.M. Hmg-coa reductase inhibitors (statins) increase endothelial progenitor cells via the pi 3-kinase/akt pathway. J. Clin. Investig. 2001, 108, 391–397. [Google Scholar] [CrossRef] [PubMed]
- Garcia-Cardena, G.; Anderson, K.R.; Mauri, L.; Gimbrone, M.A., Jr. Distinct mechanical stimuli differentially regulate the PI3K/AKT survival pathway in endothelial cells. Ann. N. Y. Acad. Sci. 2000, 902, 294–297. [Google Scholar] [CrossRef]
- Zhou, P. Attenuation of TNF-α-induced inflammatory injury in endothelial cells by ginsenoside RB1 via inhibiting NF-κB, JNK and p38 signaling pathways. Front. Pharmacol. 2017, 8, 464. [Google Scholar] [CrossRef]
- Doll, D.N.; Rellick, S.L.; Barr, T.L.; Ren, X.; Simpkins, J.W. Rapid mitochondrial dysfunction mediates tnf-alpha-induced neurotoxicity. J. Neurochem. 2015, 132, 443–451. [Google Scholar] [CrossRef] [PubMed]
- Carew, J.S.; Nawrocki, S.T.; Krupnik, Y.V.; Dunner, K., Jr.; Mcconkey, D.J.; Keating, M.J.; Huang, P. Targeting endoplasmic reticulum protein transport: A novel strategy to kill malignant b cells and overcome fludarabine resistance in CLL. Blood 2006, 107, 222–231. [Google Scholar] [CrossRef] [PubMed]
- Garimella, S.V.; Gehlhaus, K.; Dine, J.L.; Pitt, J.J.; Grandin, M.; Chakka, S.; Nau, M.M.; Caplen, N.J.; Lipkowitz, S. Identification of novel molecular regulators of tumor necrosis factor-related apoptosis-inducing ligand (trail)-induced apoptosis in breast cancer cells by RNAI screening. Breast Cancer Res. 2014, 16, R41. [Google Scholar] [CrossRef] [PubMed]
- Zhao, J.; Ou, S.-L.; Wang, W.-Y.; Yan, C.; Chi, L.-X. Microrna-1907 enhances atherosclerosis-associated endothelial cell apoptosis by suppressing BCL-2. Am. J. Transl. Res. 2017, 9, 3433–3442. [Google Scholar] [PubMed]
- Chang, H.J.; Yoon, G.; Park, J.S. Induction of apoptosis by the licochalcone e in endothelial cells via modulation of NF-KB and BCL-2 family. Biol. Pharm. Bull. 2007, 30, 2290–2293. [Google Scholar] [CrossRef] [PubMed]
- Read, M.A.; Whitley, M.Z.; Williams, A.J.; Collins, T. NF-κB and IκBα: An inducible regulatory system in endothelial activation. J. Exp. Med. 1994, 179, 503–512. [Google Scholar] [CrossRef] [PubMed]
- Kumar, S.; Singhal, V.; Roshan, R.; Sharma, A.; Rembhotkar, G.W.; Ghosh, B. Piperine inhibits TNF-alpha induced adhesion of neutrophils to endothelial monolayer through suppression of NF-kappaB and IkappaB kinase activation. Eur. J. Pharmacol. 2007, 575, 177–186. [Google Scholar] [CrossRef] [PubMed]
- Antwerp, D.J.V.; Martin, S.J.; Kafri, T.; Green, D.R.; Vermat, I.M. Suppression of TNF-a-induced apoptosis by NF-KB. Science 1996, 274, 787–789. [Google Scholar] [CrossRef] [PubMed]
- Harikumar, K.B.; Aggarwal, B.B. Resveratrol: A multitargeted agent for age-associated chronic diseases. Cell Cycle 2008, 7, 1020–1035. [Google Scholar] [CrossRef] [PubMed]
- Libby, P.; Ridker, P.M.; Hansson, G.K. Inflammation in atherosclerosis: From pathophysiology to practice. J. Am. Coll. Cardiol. 2009, 54, 2129–2138. [Google Scholar] [CrossRef]
- Marini, M.G.; Sonnino, C.; Previtero, M.; Biasucci, L.M. Targeting inflammation: Impact on atherothrombosis. J. Cardiovasc. Transl. Res. 2014, 7, 9–18. [Google Scholar] [CrossRef] [PubMed]
- Esmon, C.T. Targeting factor Xa and thrombin: impact on coagulation and beyond. Thromb Haemost 2014, 111, 625–633. [Google Scholar] [CrossRef] [PubMed]
- Chang, H.C.; Yang, H.-L.; Pan, J.-H.; Korivi, M.; Pan, J.-Y.; Hsieh, M.-C.; Chao, P.-M.; Huang, P.-J.; Tsai, C.-T.; Hseu, Y.-C. Hericium erinaceus inhibits TNF-α-induced angiogenesis and ROS generation through suppression of MMP-9/Nf-κB signaling and activation of NRF2-mediated antioxidant genes in human EA.HY926 endothelial cells. Oxid. Med. Cell. Longev. 2016, 2016, 8257238. [Google Scholar] [CrossRef] [PubMed]
- Luchetti, F.; Crinelli, R.; Cesarini, E.; Canonico, B.; Guidi, L.; Zerbinati, C.; Di Sario, G.; Zamai, L.; Magnani, M.; Papa, S.; et al. Endothelial cells, endoplasmic reticulum stress and oxysterols. Redox Biol. 2017, 13, 581–587. [Google Scholar] [CrossRef] [PubMed]
- Arnal, J.F.; Münzel, T.; Venema, R.C.; James, N.L.; Bai, C.L.; Mitch, W.E.; Harrison, D.G. Interactions between L-arginine and L-glutamine change endothelial no production. An effect independent of no synthase substrate availability. J. Clin. Investig. 1995, 95, 2565–2572. [Google Scholar] [CrossRef]
- Duda, D.G.; Fukumura, D.; Jain, R.K. Role of enos in neovascularization: No for endothelial progenitor cells. Trends Mol. Med. 2004, 10, 143–145. [Google Scholar] [CrossRef]
- Wilsmann-Theis, D.; Koch, S.; Mindnich, C.; Bonness, S.; Schnautz, S.; Bubnoff, D.V.; Bieber, T. Generation and functional analysis of human TNF-α/INOS-producing dendritic cells (TIP-DC). Allergy 2013, 68, 890–898. [Google Scholar] [CrossRef]
- Zheng, Z.; Li, Z.; Chen, S.; Pan, J.; Ma, X. Tetramethylpyrazine attenuates TNF-α-induced INOS expression in human endothelial cells: Involvement of SYK-mediated activation of PI3K-IKK-IκB signaling pathways. Exp. Cell Res. 2013, 319, 2145–2151. [Google Scholar] [CrossRef]
- Bowles, R.D.; Karikari, I.O.; VanDerwerken, D.N.; Sinclair, M.S.; Bell, R.D.; Riebe, K.J.; Huebner, J.L.; Kraus, V.B.; Sempowski, G.D.; Setton, L.A. In vivo luminescent imaging of Nf-κB activity and Nf-κB related serum cytokine levels predict pain sensitivities in a rodent model of peripheral neuropathy. Eur. J. Pain 2016, 20, 365–376. [Google Scholar] [CrossRef]
- Guo, C.; Yang, M.; Jing, L.; Wang, J.; Yu, Y.; Li, Y.; Duan, J.; Zhou, X.; Li, Y.; Sun, Z. Amorphous silica nanoparticles trigger vascular endothelial cell injury through apoptosis and autophagy via reactive oxygen species-mediated MAPK/BCL-2 and PI3K/AKT/MTOR signaling. Int. J. Nanomed. 2016, 11, 5257–5276. [Google Scholar] [CrossRef]
- Cheng, H.-W.; Chen, Y.-F.; Wong, J.-M.; Weng, C.-W.; Chen, H.-Y.; Yu, S.-L.; Chen, H.-W.; Yuan, A.; Chen, J.J.W. Cancer cells increase endothelial cell tube formation and survival by activating the PI3K/AKT signalling pathway. J. Exp. Clin. Cancer Res. 2017, 36, 27. [Google Scholar] [CrossRef] [PubMed]
- Hwang, K.-A.; Hwang, Y.-J.; Kim, G.R.; Choe, J.-S. Extracts from Aralia elata (Miq) seem alleviate hepatosteatosis via improving hepatic insulin sensitivity. BMC Complement. Altern. Med. 2015, 15, 347. [Google Scholar] [CrossRef] [PubMed]
- Dufour, C.; Holy, X.; Marie, P.J. Transforming growth factor-beta prevents osteoblast apoptosis induced by skeletal unloading via PI3K/AKT, BCL-2, and phospho-bad signaling. Am. J. Physiol. Endocrinol. Metab. 2008, 294, E794. [Google Scholar] [CrossRef] [PubMed]
- Deng, X. BCL2 family functions as signaling target in nicotine-/NNK-induced survival of human lung cancer cells. Scientifica 2014, 2014, 215426. [Google Scholar] [CrossRef] [PubMed]
- Meichner, K.; Fogle, J.E.; English, L.; Suter, S.E. Expression of apoptosis-regulating proteins BCL-2 and BAX in lymph node aspirates from dogs with lymphoma. J. Vet. Internal Med. 2016, 30, 819–826. [Google Scholar] [CrossRef] [PubMed]
- Meng, X.B.; Sun, G.B.; Wang, M.; Sun, J.; Qin, M.; Sun, X.B. P90RSK and NRF2 activation via MEK1/2-ERK1/2 pathways mediated by notoginsenoside R2 to prevent 6-hydroxydopamine-induced apoptotic death in SH-SY5Y cells. Evid. Based Complement. Altern. Med. 2013, 2013, 971712. [Google Scholar] [CrossRef] [PubMed]









© 2018 by the authors. Licensee MDPI, Basel, Switzerland. This article is an open access article distributed under the terms and conditions of the Creative Commons Attribution (CC BY) license (http://creativecommons.org/licenses/by/4.0/).
Share and Cite
Zhou, P.; Xie, W.; Luo, Y.; Lu, S.; Dai, Z.; Wang, R.; Sun, G.; Sun, X. Protective Effects of Total Saponins of Aralia elata (Miq.) on Endothelial Cell Injury Induced by TNF-α via Modulation of the PI3K/Akt and NF-κB Signalling Pathways. Int. J. Mol. Sci. 2019, 20, 36. https://doi.org/10.3390/ijms20010036
Zhou P, Xie W, Luo Y, Lu S, Dai Z, Wang R, Sun G, Sun X. Protective Effects of Total Saponins of Aralia elata (Miq.) on Endothelial Cell Injury Induced by TNF-α via Modulation of the PI3K/Akt and NF-κB Signalling Pathways. International Journal of Molecular Sciences. 2019; 20(1):36. https://doi.org/10.3390/ijms20010036
Chicago/Turabian StyleZhou, Ping, Weijie Xie, Yun Luo, Shan Lu, Ziru Dai, Ruiying Wang, Guibo Sun, and Xiaobo Sun. 2019. "Protective Effects of Total Saponins of Aralia elata (Miq.) on Endothelial Cell Injury Induced by TNF-α via Modulation of the PI3K/Akt and NF-κB Signalling Pathways" International Journal of Molecular Sciences 20, no. 1: 36. https://doi.org/10.3390/ijms20010036
APA StyleZhou, P., Xie, W., Luo, Y., Lu, S., Dai, Z., Wang, R., Sun, G., & Sun, X. (2019). Protective Effects of Total Saponins of Aralia elata (Miq.) on Endothelial Cell Injury Induced by TNF-α via Modulation of the PI3K/Akt and NF-κB Signalling Pathways. International Journal of Molecular Sciences, 20(1), 36. https://doi.org/10.3390/ijms20010036

