MicroRNA-125a-5p Affects Adipocytes Proliferation, Differentiation and Fatty Acid Composition of Porcine Intramuscular Fat
Abstract
1. Introduction
2. Results and Discussion
2.1. The Expression Levels of miR-125a-5p Was Negatively Associated with Porcine IMF Content
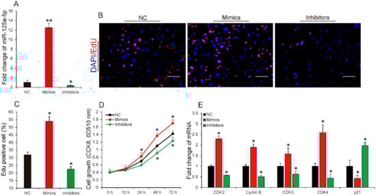
2.2. miR-125a-5p Promoted Proliferation of Porcine Intramuscular Preadipocytes
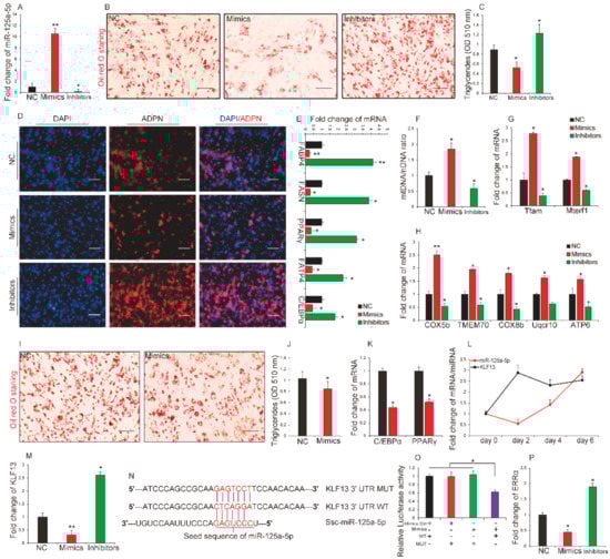
2.3. miR-125a-5p Inhibited Differentiation of Porcine Intramuscular Preadipocytes by Directly Targeting KLF13
2.4. miR-125a-5p Affected Fatty Acid Composition in Porcine Intramuscular Adipocytes
3. Materials and Methods
3.1. Muscle Samples Collection
3.2. Porcine Intramuscular Preadipocytess Isolation and Culture
3.3. Cells Transfection
3.4. Proliferation Analysis by CCK8 and EdU Assays
3.5. Oil Red O Staining and Triglyceride Analysis
3.6. Immunocytochemical Analysis
3.7. RNA Extraction and qRT-PCR
3.8. Mitochondrial Content
3.9. Luciferase Reporter Assay
3.10. Measurement of IMF and Fatty Acid Composition
3.11. Statistical Analysis
4. Conclusions
Supplementary Materials
Acknowledgments
Author Contributions
Conflicts of Interest
Abbreviations
| CDK2 | Cyclin-dependent kinase 2 |
| Cyclin B | Cell cycle protein B |
| CDK3 | Cyclin-dependent kinases 3 |
| CDK4 | Cyclin-dependent kinases 4 |
| p21 | Cyclin-dependent kinase inhibitor 1 |
| FABP4 | Adipocyte fatty acid-binding protein 4 |
| FASN | Fatty acid synthase |
| PPARγ | Peroxisome proliferator activated receptor γ |
| FATP4 | Fatty acid transporter member 4 |
| C/EBPα | CCAAT/enhancer binding protein α |
| Tfam | Transcription factor A |
| Mterf1 | Mitochondrial transcription termination factor 1 |
| COX5b | Cytochrome c oxidase subunit Vb |
| TMEM70 | Transmembrane protein 70 |
| COX8b | Cytochrome c oxidase subunit VIIIb |
| Uqcr10 | Ubiquinol-cytochrome c reductase, complex III subunit X |
| ATP6 | ATP synthase F0 subunit 6 |
| DGAT2 | Diacylglycerol O-acyltransferase 2 |
| ELOVL6 | ELOVL fatty acid elongase 6 |
| KLF13 | Kruppel-like factor 13 |
| miRNA | microRNA |
| IMF | Intramuscular fat content |
| TON | Tongue |
| OEA | Obliquus externus abdominis |
| GAM | Gastrocnemius muscle |
| MAS | Masseter |
| PEL | Peroneal longus |
| qRT-PCR | Quantitative real-time polymerase chain reaction |
References
- Xiong, Z.; Sun, D.W.; Pu, H.; Gao, W.; Dai, Q. Applications of emerging imaging techniques for meat quality and safety detection and evaluation: A review. Crit. Rev. Food Sci. Nutr. 2017, 57, 755–768. [Google Scholar] [CrossRef] [PubMed]
- Lunney, J.K.; Eguchiogawa, T.; Uenishi, H.; Wertz, N.; Butler, J.E.; Rothschild, M.F.; Ruvinsky, A. The Genetics of the Pig; CABI: Wallingford, UK, 2011. [Google Scholar]
- Kim, J.M.; Lim, K.S.; Ko, K.B.; Ryu, Y.C. Estimation of pork quality in live pigs using biopsied muscle fibre number composition. Meat Sci. 2017, 137, 130–133. [Google Scholar] [CrossRef] [PubMed]
- Hocquette, J.F.; Gondret, F.; Baéza, E.; Médale, F.; Jurie, C.; Pethick, D.W. Intramuscular fat content in meat-producing animals: Development, genetic and nutritional control, and identification of putative markers. Animal 2010, 4, 303–319. [Google Scholar] [CrossRef] [PubMed]
- Fernandez, X.; Monin, G.; Talmant, A.; Mourot, J.; Lebret, B. Influence of intramuscular fat content on the quality of pig meat. I. Composition of the lipid fraction and sensory characteristics of. Meat Sci. 1999, 53, 59–65. [Google Scholar] [CrossRef]
- Gerbens, F.; Verburg, F.J.; Van Moerkerk, H.T.; Engel, B.; Buist, W.; Veerkamp, J.H.; te Pas, M.F. Associations of heart and adipocyte fatty acid-binding protein gene expression with intramuscular fat content in pigs. J. Anim. Sci. 2001, 79, 347–354. [Google Scholar] [CrossRef] [PubMed]
- Shahidi, F. Lipid-Derived Flavors in Meat Products. In Meat Processing: Improving Quality; Kerry, J.P., Kerry, J.F., et al., Eds.; Woodhead Publishing: Cambridge, UK, 2002; pp. 105–121. [Google Scholar]
- Williams, C.M. Dietary fatty acids and human health. Ann. Zootech. 2000, 49, 165–180. [Google Scholar] [CrossRef]
- Ravnskov, U. The questionable role of saturated and polyunsaturated fatty acids in cardiovascular disease. J. Clin. Epidemiol. 1998, 51, 443–460. [Google Scholar] [CrossRef]
- Kris-Etherton, P.M.; Guixiang Zhao, M.S.; Pelkman, C.L.; Ms, V.K.F.; Coval, S.M. Beneficial effects of a diet high in monounsaturated fatty acids on risk factors for cardiovascular disease. Nutr. Clin. 2000, 3, 153–162. [Google Scholar] [CrossRef]
- Bartel, D.P. MicroRNAs: Genomics, biogenesis, mechanism, and function. Cell 2004, 116, 281–297. [Google Scholar] [CrossRef]
- Bushati, N.; Cohen, S.M. MicroRNA functions. Annu. Rev. Cell. Dev. Biol. 2007, 23, 175–205. [Google Scholar] [CrossRef] [PubMed]
- Krol, J.; Loedige, I.; Filipowicz, W. The widespread regulation of microRNA biogenesis, function and decay. Nat. Rev. Genet. 2010, 11, 597–610. [Google Scholar] [CrossRef] [PubMed]
- Li, H.; Zhang, Z.; Zhou, X.; Wang, Z.; Wang, G.; Han, Z. Effects of microRNA-143 in the differentiation and proliferation of bovine intramuscular preadipocytes. Mol. Biol. Rep. 2011, 38, 4273–4280. [Google Scholar] [CrossRef] [PubMed]
- Guo, Y.; Chen, Y.; Yun, Z.; Yue, Z.; Chen, L.; Mo, D. Up-regulated miR-145 expression inhibits porcine preadipocytes differentiation by targeting irs1. Int. J. Biol. Sci. 2012, 8, 1408–1417. [Google Scholar] [CrossRef] [PubMed]
- Sun, Y.M.; Qin, J.; Liu, S.G.; Cai, R.; Chen, X.C.; Wang, X.M.; Pang, W.J. PDGFRα regulated by miR-34a and FoxO1 promotes adipogenesis in porcine intramuscular preadipocytes through Erk signaling pathway. Int. J. Mol. Sci. 2017, 18. [Google Scholar] [CrossRef] [PubMed]
- Diawara, M.R.; Hue, C.; Wilder, S.P.; Venteclef, N.; Aronwisnewsky, J.; Scott, J.; Clement, K.; Gauguier, D.; Calderari, S. Adaptive expression of microRNA-125a in adipose tissue in response to obesity in mice and men. PLoS ONE 2014, 9, e91375. [Google Scholar] [CrossRef] [PubMed]
- Ji, H.L.; Song, C.C.; Li, Y.F.; He, J.J.; Li, Y.L.; Zheng, X.L.; Yang, G.S. miR-125a inhibits porcine preadipocytes differentiation by targeting errα. Mol. Cell. Biochem. 2014, 395, 155–165. [Google Scholar] [CrossRef] [PubMed]
- Hong-Lei, J.I.; Song, C.C.; You-Lei, L.I.; Yue-Feng, L.I.; Zheng, X.L.; Yang, G.S. miR-125a-5p is implicated in 3t3-l1 preadipocytes differentiation. Chin. J. Biochem. Mol. Biol. 2014, 30, 1147–1154. [Google Scholar]
- Gareri, C.; Iaconetti, C.; Sorrentino, S.; Covello, C.; De, R.S.; Indolfi, C. miR-125a-5p modulates phenotypic switch of vascular smooth muscle cells by targeting ets-1. J. Mol. Biol. 2017, 429, 1817–1828. [Google Scholar] [CrossRef] [PubMed]
- Liu, C.; Shen, L.; Du, J.; Wu, X.; Luo, J.; Pu, Q.; Tan, Z.; Cheng, X.; Du, J.; Yang, Q. The effect of lipid metabolism-related genes on intramuscular fat content and fatty acid composition in multiple muscles. Anim. Prod. Sci. 2017. [Google Scholar] [CrossRef]
- Li, M.; Wu, H.; Luo, Z.; Xia, Y.; Guan, J.; Wang, T.; Gu, Y.; Chen, L.; Zhang, K.; Ma, J. An atlas of DNA methylomes in porcine adipose and muscle tissues. Nat. Commun. 2012, 3, 850. [Google Scholar] [CrossRef] [PubMed]
- Cui, J.X.; Zeng, Y.Q.; Wang, H.; Chen, W.; Du, J.F.; Chen, Q.M.; Hu, Y.X.; Yang, L. The effects of dgat1 and dgat2 mrna expression on fat deposition in fatty and lean breeds of pig. Livest. Sci. 2011, 140, 292–296. [Google Scholar] [CrossRef]
- Revilla, M.; Ramayocaldas, Y.; Castelló, A.; Corominas, J.; Puigoliveras, A.; Ibáñezescriche, N.; Muñoz, M.; Ballester, M.; Folch, J.M. New insight into the ssc8 genetic determination of fatty acid composition in pigs. Genet. Sel. Evol. 2014, 46, 28. [Google Scholar] [CrossRef] [PubMed]
- Chen, F.F.; Xiong, Y.; Peng, Y.; Gao, Y.; Qin, J.; Chu, G.Y.; Pang, W.J.; Yang, G.S. miR-425-5p inhibits differentiation and proliferation in porcine intramuscular preadipocytes. Int. J. Mol. Sci. 2017, 18, 2101. [Google Scholar] [CrossRef] [PubMed]
- Tsai, L.H.; Lees, E.; Faha, B.; Harlow, E.; Riabowol, K. The cdk2 kinase is required for the g1-to-s transition in mammalian cells. Oncogene 1993, 8, 1593–1602. [Google Scholar] [PubMed]
- Sherr, C.J.; Roberts, J.M. Inhibitors of mammalian g1 cyclin-dependent kinases. Genes Dev. 1995, 9, 1149–1163. [Google Scholar] [CrossRef] [PubMed]
- Ito, M. Factors controlling cyclin b expression. Plant Mol. Biol. 2000, 43, 677–690. [Google Scholar] [CrossRef] [PubMed]
- Harper, J.W.; Adami, G.R.; Wei, N.; Keyomarsi, K.; Elledge, S.J. The p21 cdk-interacting protein cip1 is a potent inhibitor of g1 cyclin-dependent kinases. Cell 1993, 75, 805–816. [Google Scholar] [CrossRef]
- Alaynick, W.A. Nuclear receptors, mitochondria and lipid metabolism. Mitochondrion 2008, 8, 329–337. [Google Scholar] [CrossRef] [PubMed]
- Civitarese, A.E.; Smith, S.R.; Ravussin, E. Diet, energy metabolism and mitochondrial biogenesis. Curr. Opin. Clin. Nutr. 2007, 10, 679–687. [Google Scholar] [CrossRef] [PubMed]
- Medina-Gómez, G. Mitochondria and endocrine function of adipose tissue. Best Pract. Res. Clin. Endocrinol. Metab. 2012, 26, 791–804. [Google Scholar] [CrossRef] [PubMed]
- Xu, D.; Gao, Y.; Hu, N.; Wu, L.; Chen, Q. miR-365 ameliorates dexamethasone-induced suppression of osteogenesis in MC3T3-E1 cells by targeting HDAC4. Int. J. Mol. Sci. 2017, 18, 977. [Google Scholar] [CrossRef] [PubMed]
- Wang, Y.; Yang, T.; Liu, Y.; Zhao, W.; Zhang, Z.; Lu, M.; Zhang, W. Decrease of miR-195 promotes chondrocytes proliferation and maintenance of chondrogenic phenotype via targeting fgf-18 pathway. Int. J. Mol. Sci. 2017, 18, 975. [Google Scholar] [CrossRef] [PubMed]
- Zhang, B.W.; Cai, H.F.; Wei, X.F.; Sun, J.J.; Lan, X.Y.; Lei, C.Z.; Lin, F.P.; Qi, X.L.; Martin, P.; Hong, C. miR-30-5p regulates muscle differentiation and alternative splicing of muscle-related genes by targeting mbnl. Int. J. Mol. Sci. 2016, 17, 182. [Google Scholar] [CrossRef] [PubMed]
- Jiang, S.; Wei, H.; Song, T.; Yang, Y.; Zhang, F.; Zhou, Y.; Peng, J.; Jiang, S. Klf13 promotes porcine adipocyte differentiation through pparγ activation. Cell Biosci. 2015, 5, 1–14. [Google Scholar] [CrossRef] [PubMed]
- Alonso, V.; Campo, M.M.; Español, S.; Roncalés, P.; Beltrán, J.A. Effect of crossbreeding and gender on meat quality and fatty acid composition in pork. Meat Sci. 2009, 81, 209–217. [Google Scholar] [CrossRef] [PubMed]
- Aïtkaddour, A.; Thomas, A.; Mardon, J.; Jacquot, S.; Ferlay, A.; Gruffat, D. Potential of fluorescence spectroscopy to predict fatty acid composition of beef. Meat Sci. 2016, 113, 124–131. [Google Scholar] [CrossRef] [PubMed]
- Green, C.D.; Ozgudenakkoc, C.G.; Wang, Y.; Jump, D.B.; Olson, L.K. Role of fatty acid elongases in determination of de novo synthesized monounsaturated fatty acid species. J. Lipid Res. 2010, 51, 1871–1877. [Google Scholar] [CrossRef] [PubMed]
- Moon, Y.A.; Shah, N.A.; Mohapatra, S.; Warrington, J.A.; Horton, J.D. Identification of a mammalian long chain fatty acyl elongase regulated by sterol regulatory element-binding proteins. J. Biol. Chem. 2001, 276, 45358–45366. [Google Scholar] [CrossRef] [PubMed]
- Pascual, J.V.; Rafecas, M.; Canela, M.A.; Boatella, J.; Bou, R.; Barroeta, A.C.; Codony, R. Effect of increasing amounts of a linoleic-rich dietary fat on the fat composition of four pig breeds. Food Chem. 2007, 100, 1639–1648. [Google Scholar] [CrossRef]
- Lorgeril, M.D.; Salen, P. New insights into the health effects of dietary saturated and omega-6 and omega-3 polyunsaturated fatty acids. BMC Med. 2012, 10, 2–5. [Google Scholar] [CrossRef] [PubMed]
- Ulbricht, T.L.V.; Southgate, D.A.T. Coronary heart disease: Seven dietary factors. Lancet 1991, 338, 985–992. [Google Scholar] [CrossRef]
- Jiménezcolmenero, F.; Ventanas, J.; Toldrá, F. Nutritional composition of dry-cured ham and its role in a healthy diet. Meat Sci. 2013, 84, 585–593. [Google Scholar] [CrossRef] [PubMed]
- Kallas, Z.; Realini, C.E.; Gil, J.M. Health information impact on the relative importance of beef attributes including its enrichment with polyunsaturated fatty acids (omega-3 and conjugated linoleic acid). Meat Sci. 2014, 97, 497–503. [Google Scholar] [CrossRef] [PubMed]
- Zhao, C.; Chen, X.; Wu, W.; Wang, W.; Pang, W.; Yang, G. Mat2b promotes adipogenesis by modulating same levels and activating akt/erk pathway during porcine intramuscular preadipocyte differentiation. Exp. Cell Res. 2016, 344, 11–21. [Google Scholar] [CrossRef] [PubMed]
- Peng, Y.; Chen, F.F.; Ge, J.; Zhu, J.Y.; Shi, X.; Li, X.; Yu, T.Y.; Chu, G.Y.; Yang, G.S. miR-429 inhibits differentiation and promotes proliferation in porcine preadipocytes. Int. J. Mol. Sci. 2016, 17, 2047. [Google Scholar] [CrossRef] [PubMed]
- Livak, K.J.; Schmittgen, T.D. Analysis of relative gene expression data using real-time quantitative pcr and the 2 −ΔΔCt method. Methods 2001, 25, 402–408. [Google Scholar] [CrossRef] [PubMed]
- Yan, M.; Audet-Walsh, Ã.; Manteghi, S.; Dufour, C.R.; Walker, B.; Baba, M.; St-Pierre, J.; Giguã¨Re, V.; Pause, A. Chronic ampk activation via loss of flcn induces functional beige adipose tissue through pgc-1α/ERRα. Genes Dev. 2016, 30, 1034–1046. [Google Scholar] [CrossRef] [PubMed]
- Gandolfi, G.; Mazzoni, M.; Zambonelli, P.; Lalatta-Costerbosa, G.; Tronca, A.; Russo, V.; Davoli, R. Perilipin 1 and perilipin 2 protein localization and gene expression study in skeletal muscles of european cross-breed pigs with different intramuscular fat contents. Meat Sci. 2011, 88, 631–637. [Google Scholar] [CrossRef] [PubMed]
- Tan, Z.; Du, J.; Shen, L.; Liu, C.; Ma, J.; Bai, L.; Jiang, Y.; Tang, G.; Li, M.; Li, X. miR-199a-3p affects adipocytes differentiation and fatty acid composition through targeting scd. Biochem. Biophys. Res. Commun. 2017, 492, 82–88. [Google Scholar] [CrossRef] [PubMed]




| Fatty Acid | NC | Mimics | Up/Down |
|---|---|---|---|
| C6:0 | 0.3489 | 0.3492 | down NS |
| C8:0 | 0.5118 | 0.5119 | down NS |
| C10:0 | 0.4812 | 0.4818 | down NS |
| C12:0 | 0.7860 | 0.7838 | down NS |
| C13:0 | 0.0000 | 0.0000 | - |
| C14:0 | 1.0003 | 0.8013 | down * |
| C15:0 | 0.4443 | 0.3914 | down * |
| C15:1 | 0.0000 | 0.0000 | - |
| C16:0 | 3.0437 | 2.3119 | down * |
| C16:1 | 2.2056 | 2.0297 | down * |
| C17:0 | 0.4456 | 0.4022 | down NS |
| C17:1 | 0.5076 | 0.7660 | up * |
| C18:0 | 4.1666 | 3.5791 | down * |
| C18:1n9t | 0.0000 | 0.0000 | - |
| C18:1n9c | 3.9273 | 3.6161 | down * |
| C18:2n6t | 0.0000 | 0.0000 | - |
| C18:2n6c | 1.2904 | 1.0772 | down NS |
| C18:3n3 | 0.0000 | 0.0000 | - |
| C18:3n6 | 1.1420 | 1.0054 | down NS |
| C20:0 | 0.8700 | 0.8703 | up NS |
| C20:2 | 1.3139 | 0.9447 | down * |
| C20:1 | 0.3175 | 0.6081 | up * |
| C20:3n3 | 0.7617 | 0.6041 | down* |
| C20:3n6 | 1.1683 | 1.1799 | up NS |
| C20:4n6 | 4.5844 | 3.9889 | down * |
| C20:5n3 | 11.5488 | 8.9343 | down ** |
| C21:0 | 0.0000 | 0.0000 | - |
| C22:0 | 0.0000 | 0.0000 | - |
| C22:1n9 | 0.0000 | 0.0000 | - |
| C22:2n6 | 0.0000 | 0.0000 | - |
| C22:6 | 3.3151 | 3.5985 | up NS |
| C24:0 | 0.0000 | 0.0000 | - |
| C24:1 | 0.0000 | 0.0000 | - |
| SFA | 12.0983 | 10.4831 | down * |
| PUFA | 26.3246 | 21.3331 | down * |
| MUFA | 6.9580 | 6.8200 | down NS |
| n-6 | 8.3851 | 7.1514 | down * |
| n-3 | 12.3105 | 9.8584 | down * |
© 2018 by the authors. Licensee MDPI, Basel, Switzerland. This article is an open access article distributed under the terms and conditions of the Creative Commons Attribution (CC BY) license (http://creativecommons.org/licenses/by/4.0/).
Share and Cite
Du, J.; Xu, Y.; Zhang, P.; Zhao, X.; Gan, M.; Li, Q.; Ma, J.; Tang, G.; Jiang, Y.; Wang, J.; et al. MicroRNA-125a-5p Affects Adipocytes Proliferation, Differentiation and Fatty Acid Composition of Porcine Intramuscular Fat. Int. J. Mol. Sci. 2018, 19, 501. https://doi.org/10.3390/ijms19020501
Du J, Xu Y, Zhang P, Zhao X, Gan M, Li Q, Ma J, Tang G, Jiang Y, Wang J, et al. MicroRNA-125a-5p Affects Adipocytes Proliferation, Differentiation and Fatty Acid Composition of Porcine Intramuscular Fat. International Journal of Molecular Sciences. 2018; 19(2):501. https://doi.org/10.3390/ijms19020501
Chicago/Turabian StyleDu, Jingjing, Yan Xu, Peiwen Zhang, Xue Zhao, Mailin Gan, Qiang Li, Jideng Ma, Guoqing Tang, Yanzhi Jiang, Jinyong Wang, and et al. 2018. "MicroRNA-125a-5p Affects Adipocytes Proliferation, Differentiation and Fatty Acid Composition of Porcine Intramuscular Fat" International Journal of Molecular Sciences 19, no. 2: 501. https://doi.org/10.3390/ijms19020501
APA StyleDu, J., Xu, Y., Zhang, P., Zhao, X., Gan, M., Li, Q., Ma, J., Tang, G., Jiang, Y., Wang, J., Li, X., Zhang, S., & Zhu, L. (2018). MicroRNA-125a-5p Affects Adipocytes Proliferation, Differentiation and Fatty Acid Composition of Porcine Intramuscular Fat. International Journal of Molecular Sciences, 19(2), 501. https://doi.org/10.3390/ijms19020501

