Atg7 Regulates Brain Angiogenesis via NF-κB-Dependent IL-6 Production
Abstract
:1. Introduction
2. Results
2.1. Knockout of Atg7 Impaired Brain Angiogenesis in Mice
2.2. Atg7 Knockdown Reduced Angiogenesis of Brain Endothelial Cells
2.3. IL-6 Reduction Accounts for the Impaired Angiogenesis Induced by Atg7 Depletion
2.4. Atg7 Modulates Migration of Brain Endothelial Cells via IL-6
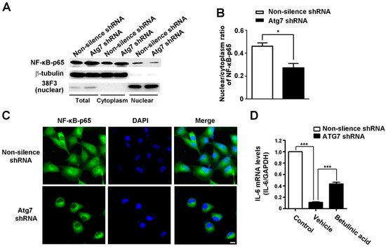
2.5. Atg7 Regulates IL-6 Transcription through Nuclear Factor NF-κB
3. Discussion
4. Materials and Methods
4.1. Animal Experiments
4.2. Cell Culture
4.3. RNA Interference
4.4. Transcription (RT)-PCR
4.5. Immunofluorescence
4.6. Western Blot
4.7. Enzyme-Linked Immunosorbent Assay (ELISA)
4.8. Tube Formation Assay
4.9. Scratch Wound Assay
4.10. Statistical Analysis
5. Conclusions
Acknowledgments
Author Contributions
Conflicts of Interest
References
- Andreone, B.J.; Lacoste, B.; Gu, C. Neuronal and vascular interactions. Annu. Rev. Neurosci. 2015, 38, 25–46. [Google Scholar] [CrossRef] [PubMed]
- Vallon, M.; Chang, J.; Zhang, H.; Kuo, C.J. Developmental and pathological angiogenesis in the central nervous system. Cell. Mol. Life Sci. 2014, 71, 3489–3506. [Google Scholar] [CrossRef] [PubMed]
- Sakurai, T.; Kudo, M. Signaling pathways governing tumor angiogenesis. Oncology 2011, 81, 24–29. [Google Scholar] [CrossRef] [PubMed]
- Munoz-Chapuli, R.; Quesada, A.R.; Angel Medina, M. Angiogenesis and signal transduction in endothelial cells. Cell. Mol. Life Sci. 2004, 61, 2224–2243. [Google Scholar] [CrossRef] [PubMed]
- Komatsu, M.; Waguri, S.; Ueno, T.; Iwata, J.; Murata, S.; Tanida, I.; Ezaki, J.; Mizushima, N.; Ohsumi, Y.; Uchiyama, Y.; et al. Impairment of starvation-induced and constitutive autophagy in Atg7-deficient mice. J. Cell Biol. 2005, 169, 425–434. [Google Scholar] [CrossRef] [PubMed]
- Tanida, I.; Mizushima, N.; Kiyooka, M.; Ohsumi, M.; Ueno, T.; Ohsumi, Y.; Kominami, E. Apg7p/Cvt2p: A novel protein-activating enzyme essential for autophagy. Mol. Biol. Cell 1999, 10, 1367–1379. [Google Scholar] [CrossRef] [PubMed]
- Nussenzweig, S.C.; Verma, S.; Finkel, T. The role of autophagy in vascular biology. Circ. Res. 2015, 116, 480–488. [Google Scholar] [CrossRef] [PubMed]
- Lee, I.H.; Kawai, Y.; Fergusson, M.M.; Rovira, I.I.; Bishop, A.J.; Motoyama, N.; Cao, L.; Finkel, T. Atg7 modulates p53 activity to regulate cell cycle and survival during metabolic stress. Science 2012, 336, 225–228. [Google Scholar] [CrossRef] [PubMed]
- Middleton, K.; Jones, J.; Lwin, Z.; Coward, J.I. Interleukin-6: An angiogenic target in solid tumours. Crit. Rev. Oncol. Hematol. 2014, 89, 129–139. [Google Scholar] [CrossRef] [PubMed]
- Hoeben, A.; Landuyt, B.; Highley, M.S.; Wildiers, H.; van Oosterom, A.T.; de Bruijn, E.A. Vascular endothelial growth factor and angiogenesis. Pharmacol. Rev. 2004, 56, 549–580. [Google Scholar] [CrossRef] [PubMed]
- Zhuang, S.F.; Liu, D.X.; Chen, Y.H. The molecular mechanism of ATG7-regulated migration in brain endothelial cells. Sciencepaper Online 2017. under review. (In Chinese) [Google Scholar]
- Brasier, A.R. The nuclear factor-κB–interleukin-6 signalling pathway mediating vascular inflammation. Cardiovasc. Res. 2010, 86, 211–218. [Google Scholar] [CrossRef] [PubMed]
- Di Bartolomeo, S.; Nazio, F.; Cecconi, F. The role of autophagy during development in higher eukaryotes. Traffic 2010, 11, 1280–1289. [Google Scholar] [CrossRef] [PubMed]
- Aburto, M.R.; Hurle, J.M.; Varela-Nieto, I.; Magarinos, M. Autophagy during vertebrate development. Cells 2012, 1, 428–448. [Google Scholar] [CrossRef] [PubMed]
- Lu, W.H.; Shi, Y.X.; Ma, Z.L.; Wang, G.; Liu, L.; Chuai, M.; Song, X.; Munsterberg, A.; Cao, L.; Yang, X. Proper autophagy is indispensable for angiogenesis during chick embryo development. Cell Cycle 2016, 15, 1742–1754. [Google Scholar] [CrossRef] [PubMed]
- Stephenson, L.M.; Miller, B.C.; Ng, A.; Eisenberg, J.; Zhao, Z.; Cadwell, K.; Graham, D.B.; Mizushima, N.N.; Xavier, R.; Virgin, H.W.; et al. Identification of Atg5-dependent transcriptional changes and increases in mitochondrial mass in Atg5-deficient T lymphocytes. Autophagy 2009, 5, 625–635. [Google Scholar] [CrossRef] [PubMed]
- Torisu, T.; Torisu, K.; Lee, I.H.; Liu, J.; Malide, D.; Combs, C.A.; Wu, X.S.; Rovira, II; Fergusson, M.M.; Weigert, R.; et al. Autophagy regulates endothelial cell processing, maturation and secretion of von willebrand factor. Nat. Med. 2013, 19, 1281–1287. [Google Scholar] [CrossRef] [PubMed]
- Harb, R.; Whiteus, C.; Freitas, C.; Grutzendler, J. In vivo imaging of cerebral microvascular plasticity from birth to death. J. Cereb. Blood Flow Metab. 2013, 33, 146–156. [Google Scholar] [CrossRef] [PubMed]
- Alva, J.A.; Zovein, A.C.; Monvoisin, A.; Murphy, T.; Salazar, A.; Harvey, N.L.; Carmeliet, P.; Iruela-Arispe, M.L. VE-cadherin-Cre-recombinase transgenic mouse: A tool for lineage analysis and gene deletion in endothelial cells. Dev. Dyn. 2006, 235, 759–767. [Google Scholar] [CrossRef] [PubMed]
- Wu, J.J.; Quijano, C.; Chen, E.; Liu, H.; Cao, L.; Fergusson, M.M.; Rovira, II; Gutkind, S.; Daniels, M.P.; Komatsu, M.; et al. Mitochondrial dysfunction and oxidative stress mediate the physiological impairment induced by the disruption of autophagy. Aging 2009, 1, 425–437. [Google Scholar] [CrossRef] [PubMed]
- Zhou, N.; Zhao, W.D.; Liu, D.X.; Liang, Y.; Fang, W.G.; Li, B.; Chen, Y.H. Inactivation of EphA2 promotes tight junction formation and impairs angiogenesis in brain endothelial cells. Microvasc. Res. 2011, 82, 113–121. [Google Scholar] [CrossRef] [PubMed]






© 2017 by the authors. Licensee MDPI, Basel, Switzerland. This article is an open access article distributed under the terms and conditions of the Creative Commons Attribution (CC BY) license (http://creativecommons.org/licenses/by/4.0/).
Share and Cite
Zhuang, S.-F.; Liu, D.-X.; Wang, H.-J.; Zhang, S.-H.; Wei, J.-Y.; Fang, W.-G.; Zhang, K.; Cao, L.; Zhao, W.-D.; Chen, Y.-H. Atg7 Regulates Brain Angiogenesis via NF-κB-Dependent IL-6 Production. Int. J. Mol. Sci. 2017, 18, 968. https://doi.org/10.3390/ijms18050968
Zhuang S-F, Liu D-X, Wang H-J, Zhang S-H, Wei J-Y, Fang W-G, Zhang K, Cao L, Zhao W-D, Chen Y-H. Atg7 Regulates Brain Angiogenesis via NF-κB-Dependent IL-6 Production. International Journal of Molecular Sciences. 2017; 18(5):968. https://doi.org/10.3390/ijms18050968
Chicago/Turabian StyleZhuang, Shi-Fang, Dong-Xin Liu, Hui-Jie Wang, Shu-Hong Zhang, Jia-Yi Wei, Wen-Gang Fang, Ke Zhang, Liu Cao, Wei-Dong Zhao, and Yu-Hua Chen. 2017. "Atg7 Regulates Brain Angiogenesis via NF-κB-Dependent IL-6 Production" International Journal of Molecular Sciences 18, no. 5: 968. https://doi.org/10.3390/ijms18050968
APA StyleZhuang, S.-F., Liu, D.-X., Wang, H.-J., Zhang, S.-H., Wei, J.-Y., Fang, W.-G., Zhang, K., Cao, L., Zhao, W.-D., & Chen, Y.-H. (2017). Atg7 Regulates Brain Angiogenesis via NF-κB-Dependent IL-6 Production. International Journal of Molecular Sciences, 18(5), 968. https://doi.org/10.3390/ijms18050968
