TβRII Regulates the Proliferation of Metanephric Mesenchyme Cells through Six2 In Vitro
Abstract
:1. Introduction
2. Results
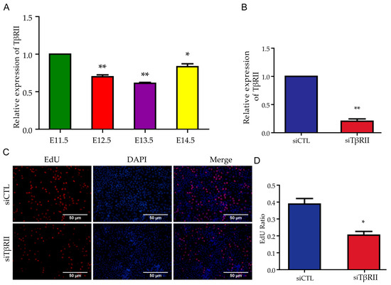
2.1. TβRII Promoted the Proliferation Rate of Metanephric Mesenchyme (MM) Cells
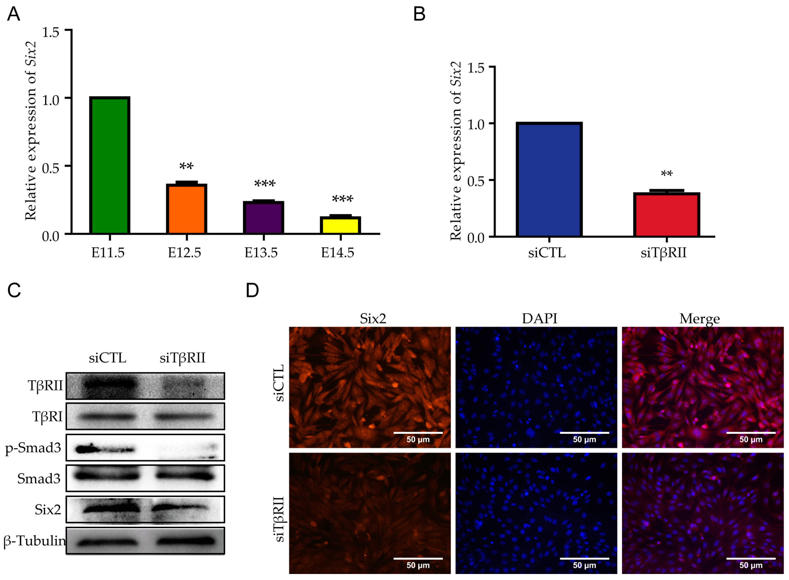
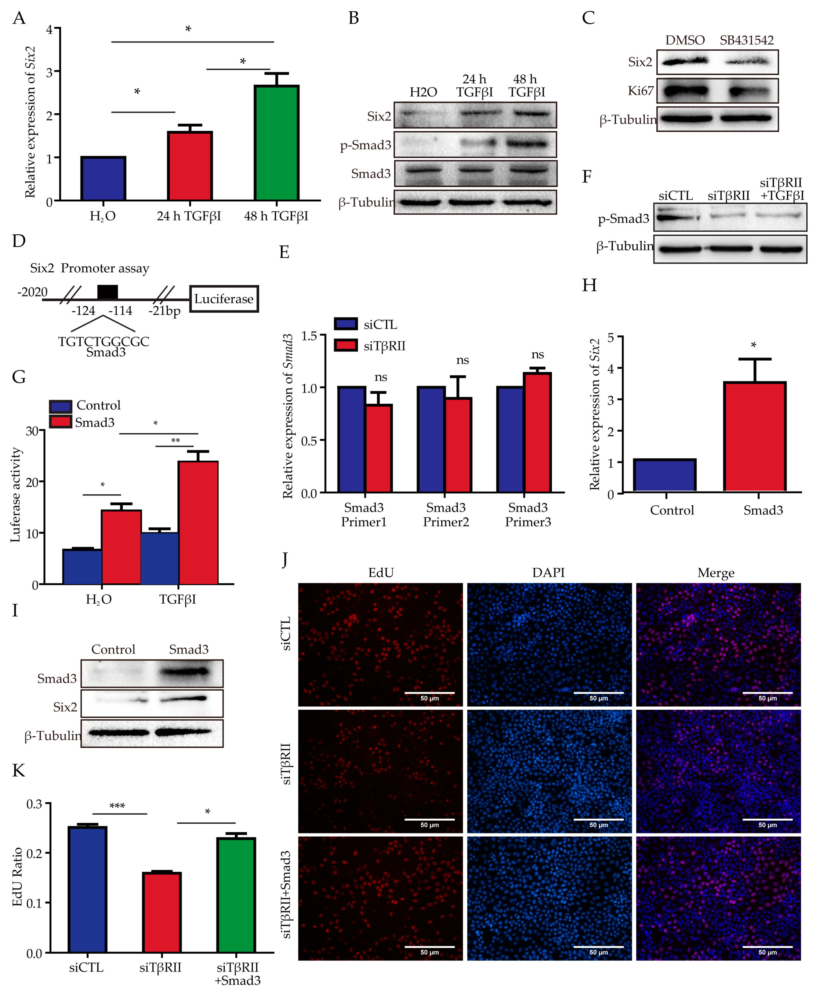
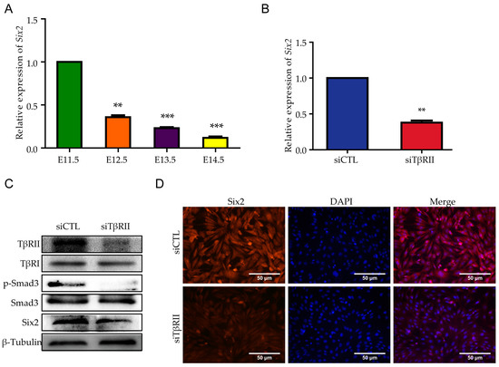
2.2. TβRII Increased the Expression of Six2
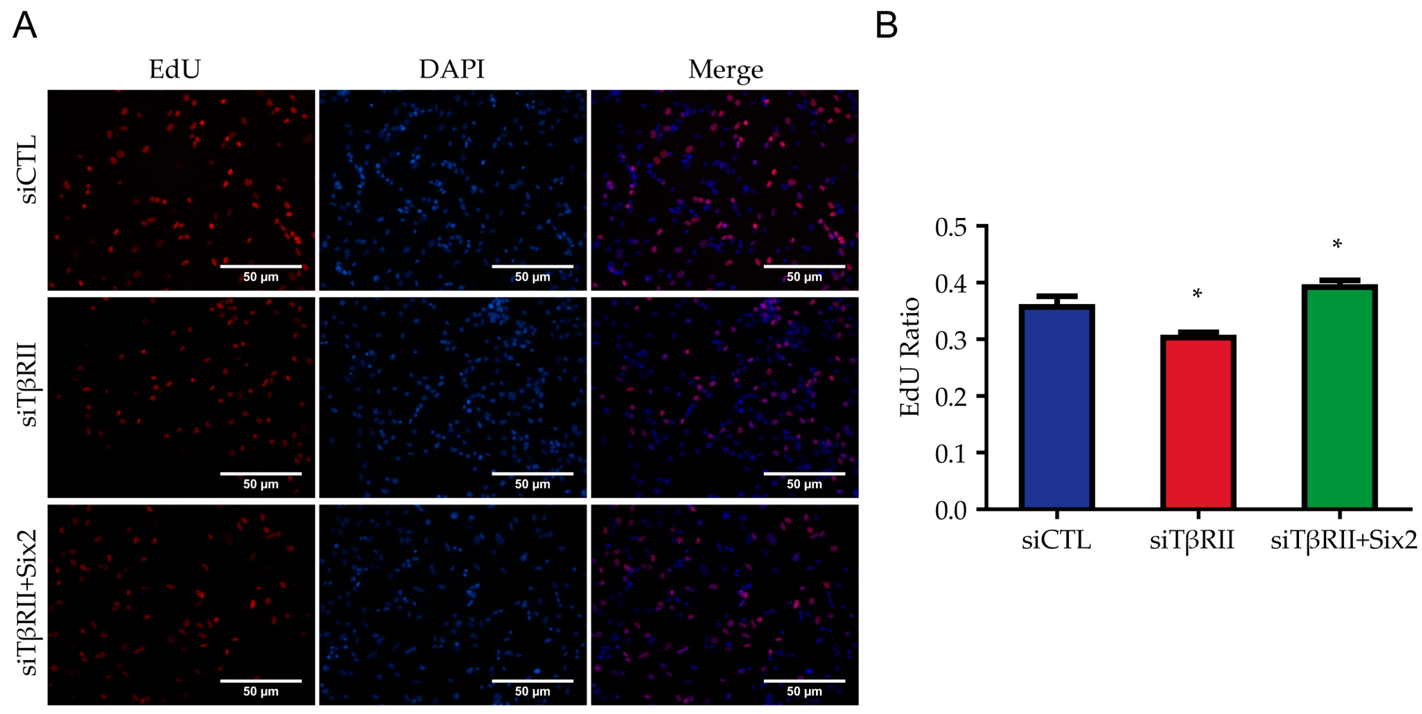
2.3. Overexpression of Six2 Can Rescue the Proliferation of MM Cells Induced by TβRII Deficiency
2.4. Smad3 Can Transcriptionally Regulate Six2 and Partially Rescue the Proliferation Phenotype
3. Discussions
4. Materials and Methods
4.1. Cell Culture and Transfection
4.2. Plasmid Construction
4.3. Luciferase Reporter Assay
4.4. Collection of Embryo Kidney
4.5. Real-time Polymerase Chain Reaction (PCR)
4.6. Western Blot
4.7. Drug Stimulation
4.8. Immunofluorescence
4.9. EdU Cell Proliferation Assay
4.10. Statistical Analysis
5. Conclusions
Supplementary Materials
Acknowledgments
Author Contributions
Conflicts of Interest
References
- Massague, J. TGFβ signalling in context. Nat. Rev. Mol. Cell Biol. 2012, 13, 616–630. [Google Scholar] [CrossRef] [PubMed]
- Nakao, A.; Afrakhte, M.; Moren, A.; Nakayama, T.; Christian, J.L.; Heuchel, R.; Itoh, S.; Kawabata, M.; Heldin, N.E.; Heldin, C.H.; et al. Identification of Smad7, a TGFβ-inducible antagonist of TGF-β signalling. Nature 1997, 389, 631–635. [Google Scholar] [PubMed]
- Little, M.H.; McMahon, A.P. Mammalian kidney development: Principles, progress, and projections. Cold Spring Harb. Perspect. Biol. 2012, 4. [Google Scholar] [CrossRef] [PubMed]
- Celeste Kusaba, T.; Lalli, M.; Kramann, R.; Kobayashi, A.; Humphreys, B.D. Differentiated kidney epithelial cells repair injured proximal tubule. Proc. Natl. Acad. Sci. USA 2014, 111, 1527–1532. [Google Scholar] [CrossRef] [PubMed]
- Self, M.; Lagutin, O.V.; Bowling, B.; Hendrix, J.; Cai, Y.; Dressler, G.R.; Oliver, G. Six2 is required for suppression of nephrogenesis and progenitor renewal in the developing kidney. EMBO J. 2006, 25, 5214–5228. [Google Scholar] [CrossRef] [PubMed]
- Kobayashi, A.; Valerius, M.T.; Mugford, J.W.; Carroll, T.J.; Self, M.; Oliver, G.; McMahon, A.P. Six2 defines and regulates a multipotent self-renewing nephron progenitor population throughout mammalian kidney development. Cell Stem Cell 2008, 3, 169–181. [Google Scholar] [CrossRef] [PubMed]
- Karner, C.M.; Das, A.; Ma, Z.; Self, M.; Chen, C.; Lum, L.; Oliver, G.; Carroll, T.J. Canonical Wnt9b signaling balances progenitor cell expansion and differentiation during kidney development. Development 2011, 138, 1247–1257. [Google Scholar] [CrossRef] [PubMed]
- Park, J.S.; Ma, W.; O’Brien, L.L.; Chung, E.; Guo, J.J.; Cheng, J.G.; Valerius, M.T.; McMahon, J.A.; Wong, W.H.; McMahon, A.P. Six2 and Wnt regulate self-renewal and commitment of nephron progenitors through shared gene regulatory networks. Dev. Cell 2012, 23, 637–651. [Google Scholar] [CrossRef] [PubMed]
- Das, A.; Tanigawa, S.; Karner, C.M.; Xin, M.; Lum, L.; Chen, C.; Olson, E.N.; Perantoni, A.O.; Carroll, T.J. Stromal-epithelial crosstalk regulates kidney progenitor cell differentiation. Nat. Cell Biol. 2013, 15, 1035–1044. [Google Scholar] [CrossRef] [PubMed]
- Stark, K.; Vainio, S.; Vassileva, G.; McMahon, A.P. Epithelial transformation of metanephric mesenchyme in the developing kidney regulated by Wnt-4. Nature 1994, 372, 679–683. [Google Scholar] [CrossRef] [PubMed]
- Kispert, A.; Vainio, S.; McMahon, A.P. Wnt-4 is a mesenchymal signal for epithelial transformation of metanephric mesenchyme in the developing kidney. Development 1998, 125, 4225–4234. [Google Scholar] [PubMed]
- Reidy, K.J.; Rosenblum, N.D. Cell and molecular biology of kidney development. Semin. Nephrol. 2009, 29, 321–337. [Google Scholar] [CrossRef] [PubMed]
- Brunskill, E.W.; Potter, S.S. RNA-Seq defines novel genes, RNA processing patterns and enhancer maps for the early stages of nephrogenesis: Hox supergenes. Dev. Biol. 2012, 368, 4–17. [Google Scholar] [CrossRef] [PubMed]
- Valerius, M.T.; Patterson, L.T.; Witte, D.P.; Potter, S.S. Microarray analysis of novel cell lines representing two stages of metanephric mesenchyme differentiation. Mech. Dev. 2002, 110, 151–164. [Google Scholar] [CrossRef]
- Messeguer, X.; Escudero, R.; Farre, D.; Nunez, O.; Martinez, J.; Alba, M.M. PROMO: Detection of known transcription regulatory elements using species-tailored searches. Bioinformatics 2002, 18, 333–334. [Google Scholar] [CrossRef] [PubMed]
- Farre, D.; Roset, R.; Huerta, M.; Adsuara, J.E.; Rosello, L.; Alba, M.M.; Messeguer, X. Identification of patterns in biological sequences at the ALGGEN server: PROMO and MALGEN. Nucleic Acids Res. 2003, 31, 3651–3653. [Google Scholar] [CrossRef] [PubMed]
- Gewin, L.; Vadivelu, S.; Neelisetty, S.; Srichai, M.B.; Paueksakon, P.; Pozzi, A.; Harris, R.C.; Zent, R. Deleting the TGF-β receptor attenuates acute proximal tubule injury. J. Am. Soc. Nephrol. 2012, 23, 2001–2011. [Google Scholar] [CrossRef] [PubMed]
- Mao, Z.; Wang, H.; Fang, Y.; Chen, T.; Wan, Q.; Wang, M.; Wang, N.; Xiao, J.; Wei, H.; Li, X.; et al. MiR-181b targets Six2 and inhibits the proliferation of metanephric mesenchymal cells in vitro. Biochem. Biophys. Res. Commun. 2013, 440, 495–501. [Google Scholar]
- Lv, X.; Mao, Z.; Lyu, Z.; Zhang, P.; Zhan, A.; Wang, J.; Yang, H.; Li, M.; Wang, H.; Wan, Q.; et al. miR181c promotes apoptosis and suppresses proliferation of metanephric mesenchyme cells by targeting Six2 in vitro. Cell Biochem. Funct. 2014, 32, 571–579. [Google Scholar] [CrossRef] [PubMed]
- Chung, E.; Deacon, P.; Marable, S.; Shin, J.; Park, J.S. Notch signaling promotes nephrogenesis by downregulating Six2. Development 2016, 143, 3907–3913. [Google Scholar] [CrossRef] [PubMed]
- Fujimura, S.; Jiang, Q.; Kobayashi, C.; Nishinakamura, R. Notch2 activation in the embryonic kidney depletes nephron progenitors. J. Am. Soc. Nephrol. 2010, 21, 803–810. [Google Scholar] [CrossRef] [PubMed]
- Gong, K.Q.; Yallowitz, A.R.; Sun, H.; Dressler, G.R.; Wellik, D.M. A Hox-Eya-Pax complex regulates early kidney developmental gene expression. Mol. Cell. Biol. 2007, 27, 7661–7668. [Google Scholar] [CrossRef] [PubMed]





© 2017 by the authors. Licensee MDPI, Basel, Switzerland. This article is an open access article distributed under the terms and conditions of the Creative Commons Attribution (CC BY) license (http://creativecommons.org/licenses/by/4.0/).
Share and Cite
Mao, Z.; Lyu, Z.; Huang, L.; Zhou, Q.; Weng, Y. TβRII Regulates the Proliferation of Metanephric Mesenchyme Cells through Six2 In Vitro. Int. J. Mol. Sci. 2017, 18, 853. https://doi.org/10.3390/ijms18040853
Mao Z, Lyu Z, Huang L, Zhou Q, Weng Y. TβRII Regulates the Proliferation of Metanephric Mesenchyme Cells through Six2 In Vitro. International Journal of Molecular Sciences. 2017; 18(4):853. https://doi.org/10.3390/ijms18040853
Chicago/Turabian StyleMao, Zhaomin, Zhongshi Lyu, Liyuan Huang, Qin Zhou, and Yaguang Weng. 2017. "TβRII Regulates the Proliferation of Metanephric Mesenchyme Cells through Six2 In Vitro" International Journal of Molecular Sciences 18, no. 4: 853. https://doi.org/10.3390/ijms18040853
APA StyleMao, Z., Lyu, Z., Huang, L., Zhou, Q., & Weng, Y. (2017). TβRII Regulates the Proliferation of Metanephric Mesenchyme Cells through Six2 In Vitro. International Journal of Molecular Sciences, 18(4), 853. https://doi.org/10.3390/ijms18040853
