Dopaminergic Dysfunction in Mammalian Dopamine Neurons Induced by Simazine Neurotoxicity
Abstract
:1. Introduction
2. Results
2.1. Effects of Simazine on Mouse Dopaminergic Progenitor Neurons (MN9D) Viability
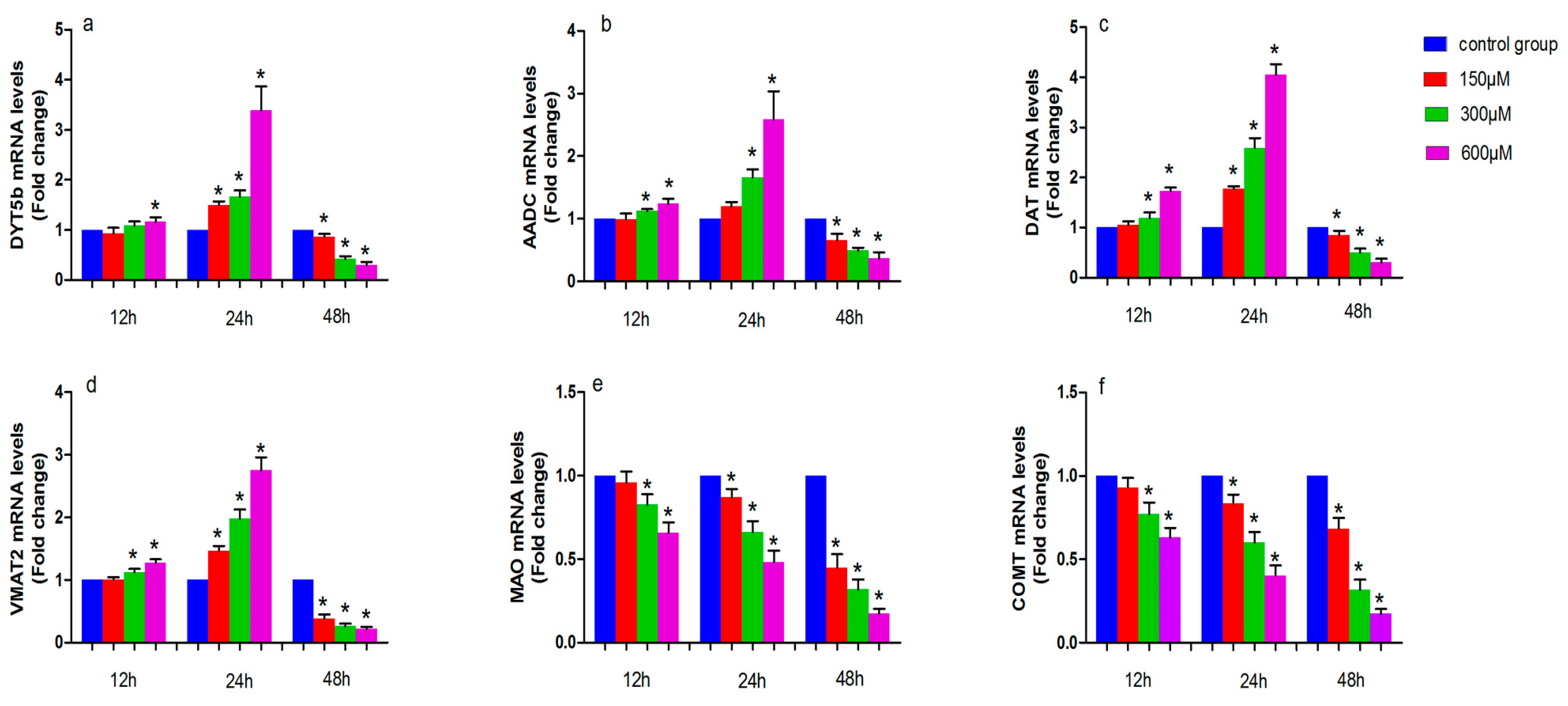
2.2. Effects of Simazine on mRNA Levels in MN9D Cells
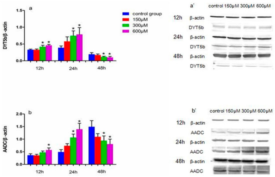
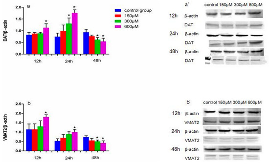
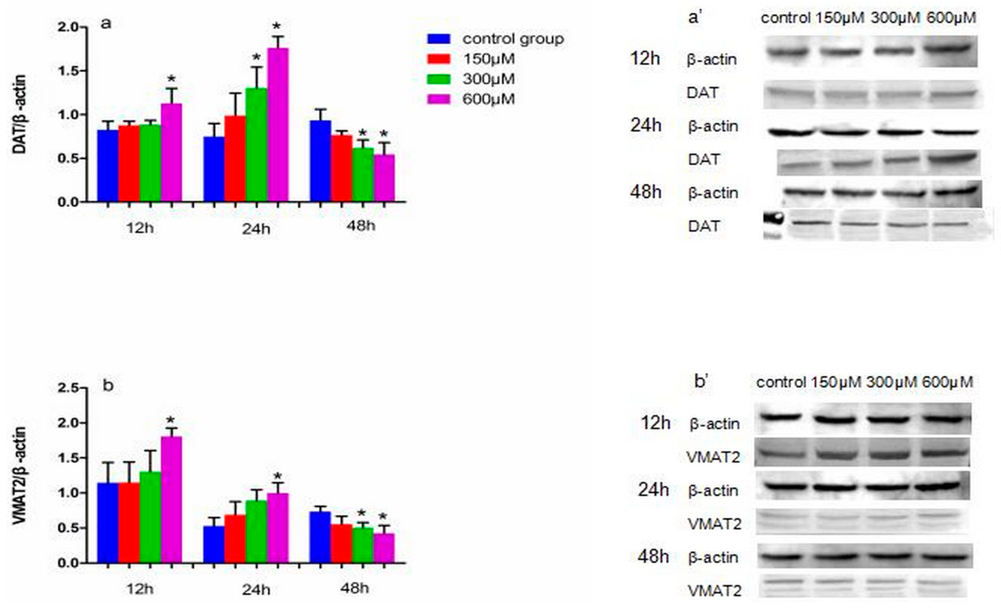
2.3. Effects of Simazine on Protein Expression in MN9D Cells
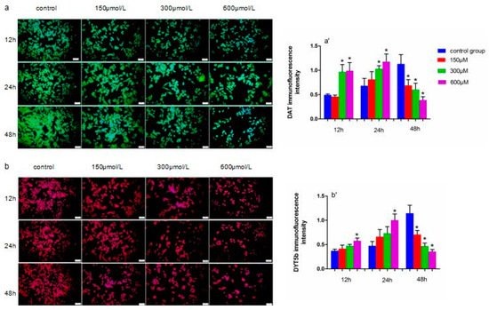
2.4. Immunofluorescence Detection of DYT5b and DAT in Simazine-Treated MN9D Cells
2.5. Dopamine Levels in Simazine-Treated MN9D Cells
3. Discussion
4. Materials and Methods
4.1. Materials
4.2. Cell Viability Assay
4.3. Total RNA Isolation and Quantitative Real-Time Polymerase Chain Reaction (PCR)
4.4. Immunoblotting
4.5. ELISA for Dopamine
4.6. Immunofluorescence
4.7. Statistical Analysis
5. Conclusions
Acknowledgments
Author Contributions
Conflicts of Interest
Abbreviations
| l-DOPA | l-3,4-dihydroxyphenylalanine |
| DYT5b | Tyrosine hydroxylase |
| AADC | Dihydroxy-Phenyl Acetic Acid |
| DAT | Dopamine Transporter |
| VMAT2 | Vesicular Monoamine Transporter2 |
| COMT | Catechol-O-Methyltransferase |
| MAO | Monoamine Oxidase |
| PBS | Phosphate Buffered Solution |
| SNc | Substantial nigra zona compacta |
| VTA | Tegmental area |
| PCR | Reverse transcription-polymerase Chain reaction |
| CCK-8 | Cell Counting Kit-8 |
| ELISA | Enzyme-linked immuno sorbent assay |
| mRNA | Messenger RNA |
| cDNA | Completementary DNA |
| DAPI | 4′,6-diamidino-2-phenylindole |
| PD | Parkinson’s disease |
| AD | Alzheimer’s disease |
References
- Zhang, X.; Li, S.; Wang, C.; Tian, H.; Wang, W.; Ru, S. Effects of monocrotophos pesticide on cholinergic and dopaminergic neurotransmitter systems during early development in the sea urchin Hemicentrotus pulcherrimus. Toxicol. Appl. Pharmacol. 2017, 328, 46–53. [Google Scholar] [CrossRef] [PubMed]
- Park, S.E.; Lim, S.R.; Choi, H.K.; Bae, J. Triazine herbicides inhibit relaxin signaling and disrupt nitric oxide homeostasis. Toxicol. Appl. Pharmacol. 2016, 307, 10–18. [Google Scholar] [CrossRef] [PubMed]
- Silva, M.; Iyer, P. Toxicity endpoint selections for a simazine risk assessment. Birth Defects Res. Part B Dev. Reprod. Toxicol. 2014, 101, 308–324. [Google Scholar] [CrossRef] [PubMed]
- Elbashir, A.A.; Aboul-Enein, H.Y. Separation and analysis of triazine herbcide residues by capillary electrophoresis. Biomed. Chromatogr. 2015, 29, 835–842. [Google Scholar] [CrossRef] [PubMed]
- Cerdeira, A.L.; dos Santos, N.A.; Pessoa, M.C.; Gomes, M.A.; Lanchote, V.L. Herbicide leaching on a recharge area of the Guarany aquifer in Brazil. J. Environ. Sci. Health Part B Pestic. Food Contam. Agric. Wastes 2005, 40, 159–165. [Google Scholar] [CrossRef]
- Li, Z.; Zhang, S.; Yin, X.; Wang, C.; Wang, Z. Micellar electrokinetic chromatographic determination of triazine herbicides in water samples. J. Chromatogr. Sci. 2014, 52, 926–931. [Google Scholar] [CrossRef] [PubMed]
- Salvestrini, S.; Canzano, S.; Iovino, P.; Leone, V.; Capasso, S. Modelling the biphasic sorption of simazine, imidacloprid, and boscalid in water/soil systems. J. Environ. Sci. Health Part B Pestic. Food Contam. Agric. Wastes 2014, 49, 578–590. [Google Scholar] [CrossRef] [PubMed]
- Wan, R.; Yang, Y.; Sun, W.; Wang, Z.; Xie, S. Simazine biodegradation and community structures of ammonia-oxidizing microorganisms in bioaugmented soil: Impact of ammonia and nitrate nitrogen sources. Environ. Sci. Pollut. Res. Int. 2014, 21, 3175–3181. [Google Scholar] [CrossRef] [PubMed]
- Wan, R.; Wang, Z.; Xie, S. Dynamics of communities of bacteria and ammonia-oxidizing microorganisms in response to simazine attenuation in agricultural soil. Sci. Total Environ. 2014, 472, 502–508. [Google Scholar] [CrossRef] [PubMed]
- Rich, J.D.; Gabriel, S.M.; Schultz-Norton, J.R. In vitro effects of herbicides and insecticides on human breast cells. ISRN Toxicol. 2012, 2012. [Google Scholar] [CrossRef] [PubMed]
- Barbash, J.E.; Thelin, G.P.; Kolpin, D.W.; Gilliom, R.J. Major herbicides in ground water: Results from the National Water-Quality Assessment. J. Environ. Qual. 2001, 30, 831–845. [Google Scholar] [CrossRef] [PubMed]
- Calderon, M.J.; Ortega, M.; Hermosin, M.C.; Garcia-Baudin, J.; Cornejo, J. Hexazinone and simazine dissipation in forestry field nurseries. Chemosphere 2004, 54, 1–8. [Google Scholar] [CrossRef]
- Melo, L.F.; Collins, C.H.; Jardim, I.C. High-performance liquid chromatographic determination of pesticides in tomatoes using laboratory-made NH2 and C18 solid-phase extraction materials. J. Chromatogr. A 2005, 1073, 75–81. [Google Scholar] [CrossRef] [PubMed]
- Hoppin, J.A.; Umbach, D.M.; Long, S.; London, S.J.; Henneberger, P.K.; Blair, A.; Alavanja, M.; Freeman, L.E.; Sandler, D.P. Pesticides are Associated with Allergic and Non-Allergic Wheeze among Male Farmers. Environ. Health Perspect. 2017, 125, 535–543. [Google Scholar] [CrossRef] [PubMed]
- Velisek, J.; Stara, A.; Machova, J.; Dvorak, P.; Zuskova, E.; Svobodova, Z. Effects of low-concentrations of simazine on early life stages of common carp (Cyprinus carpio L.). Neuro Endocrinol. Lett. 2012, 33 (Suppl. S3), 90–95. [Google Scholar] [PubMed]
- Park, S.; Kim, S.; Jin, H.; Lee, K.; Bae, J. Impaired development of female mouse offspring maternally exposed to simazine. Environ. Toxicol. Pharmacol. 2014, 38, 845–851. [Google Scholar] [CrossRef] [PubMed]
- Kim, K.R.; Son, E.W.; Hee-Um, S.; Kim, B.O.; Rhee, D.K.; Pyo, S. Immune alterations in mice exposed to the herbicide simazine. J. Toxicol. Environ. Health Part A 2003, 66, 1159–1173. [Google Scholar] [CrossRef] [PubMed]
- Zorrilla, L.M.; Gibson, E.K.; Stoker, T.E. The effects of simazine, a chlorotriazine herbicide, on pubertal development in the female Wistar rat. Reprod. Toxicol. 2010, 29, 393–400. [Google Scholar] [CrossRef] [PubMed]
- Ren, R.; Sun, D.J.; Yan, H.; Wu, Y.P.; Zhang, Y. Oral exposure to the herbicide simazine induces mouse spleen immunotoxicity and immune cell apoptosis. Toxicol. Pathol. 2013, 41, 63–72. [Google Scholar] [CrossRef] [PubMed]
- Sai, L.; Liu, Y.; Qu, B.; Yu, G.; Guo, Q.; Bo, C.; Xie, L.; Jia, Q.; Li, Y.; Li, X.; et al. The Effects of Simazine, a Chlorotriazine Herbicide, on the Expression of Genes in Developing Male Xenopus laevis. Bull. Environ. Contam. Toxicol. 2015, 95, 157–163. [Google Scholar] [CrossRef] [PubMed]
- Das, P.C.; McElroy, W.K.; Cooper, R.L. Potential mechanisms responsible for chlorotriazine-induced alterations in catecholamines in pheochromocytoma (PC12) cells. Life Sci. 2003, 73, 3123–3138. [Google Scholar] [CrossRef] [PubMed]
- Yu, J.; Li, X.; Yang, J.; Wu, Y.; Li, B. Effects of Simazine Exposure on Neuronal Development-Related Factors in MN9D Cells. Med. Sci. Monit. 2016, 22, 2831–2838. [Google Scholar] [CrossRef] [PubMed]
- Drui, G.; Carnicella, S.; Carcenac, C.; Favier, M.; Bertrand, A.; Boulet, S.; Savasta, M. Loss of dopaminergic nigrostriatal neurons accounts for the motivational and affective deficits in Parkinson’s disease. Mol. Psychiatry 2014, 19, 358–367. [Google Scholar] [CrossRef] [PubMed]
- Lu, W.; Wolf, M.E. Expression of dopamine transporter and vesicular monoamine transporter 2 mRNAs in rat midbrain after repeated amphetamine administration. Brain Res. Mol. Brain Res. 1997, 49, 137–148. [Google Scholar] [CrossRef]
- Ojha, S.; Javed, H.; Azimullah, S.; Abul Khair, S.B.; Haque, M.E. Neuroprotective potential of ferulic acid in the rotenone model of Parkinson’s disease. Drug Des. Dev. Ther. 2015, 9, 5499–5510. [Google Scholar] [CrossRef]
- Tsai, E.M.; Wang, Y.C.; Lee, T.T.; Tsai, C.F.; Chen, H.S.; Lai, F.J.; Yokoyama, K.K.; Hsieh, T.H.; Wu, R.M.; Lee, J.N. Dynamic Trk and G Protein Signalings Regulate Dopaminergic Neurodifferentiation in Human Trophoblast Stem Cells. PLoS ONE 2015, 10, e0143852. [Google Scholar] [CrossRef] [PubMed]
- Kitao, Y.; Ageta-Ishihara, N.; Takahashi, R.; Kinoshita, M.; Hori, O. Transgenic supplementation of SIRT1 fails to alleviate acute loss of nigrostriatal dopamine neurons and gliosis in a mouse model of MPTP-induced parkinsonism. F1000Research 2015, 4, 130. [Google Scholar] [CrossRef] [PubMed]
- Koblinger, K.; Fuzesi, T.; Ejdrygiewicz, J.; Krajacic, A.; Bains, J.S.; Whelan, P.J. Characterization of A11 neurons projecting to the spinal cord of mice. PLoS ONE 2014, 9, e109636. [Google Scholar] [CrossRef] [PubMed]
- Del Pino, J.; Moyano, P.; Ruiz, M.; Anadon, M.J.; Diaz, M.J.; Garcia, J.M.; Labajo-Gonzalez, E.; Frejo, M.T. Amitraz changes NE, DA and 5-HT biosynthesis and metabolism mediated by alterations in estradiol content in CNS of male rats. Chemosphere 2017, 181, 518–529. [Google Scholar] [CrossRef] [PubMed]
- Maasz, G.; Zrinyi, Z.; Reglodi, D.; Petrovics, D.; Rivnyak, A.; Kiss, T.; Jungling, A.; Tamas, A.; Pirger, Z. Pituitary adenylate cyclase-activating polypeptide (PACAP) has a neuroprotective function in dopamine-based neurodegeneration in rat and snail parkinsonian models. Dis. Model. Mech. 2017, 10, 127–139. [Google Scholar] [CrossRef] [PubMed]
- Keber, U.; Klietz, M.; Carlsson, T.; Oertel, W.H.; Weihe, E.; Schafer, M.K.; Hoglinger, G.U.; Depboylu, C. Striatal tyrosine hydroxylase-positive neurons are associated with L-DOPA-induced dyskinesia in hemiparkinsonian mice. Neuroscience 2015, 298, 302–317. [Google Scholar] [CrossRef] [PubMed]
- Zhang, M. Two-step production of monoamines in monoenzymatic cells in the spinal cord: A different control strategy of neurotransmitter supply? Neural Regen. Res. 2016, 11, 1904–1909. [Google Scholar] [CrossRef] [PubMed]
- Miller, G.W.; Erickson, J.D.; Perez, J.T.; Penland, S.N.; Mash, D.C.; Rye, D.B.; Levey, A.I. Immunochemical analysis of vesicular monoamine transporter (VMAT2) protein in Parkinson’s disease. Exp. Neurol. 1999, 156, 138–148. [Google Scholar] [CrossRef] [PubMed]
- Fornai, F.; Battaglia, G.; Gesi, M.; Giorgi, F.S.; Orzi, F.; Nicoletti, F.; Ruggieri, S. Time-course and dose-response study on the effects of chronic L-DOPA administration on striatal dopamine levels and dopamine transporter following MPTP toxicity. Brain Res. 2000, 887, 110–117. [Google Scholar] [CrossRef]
- Miller, G.W.; Levey, A.I. Immunochemical analysis of dopamine transporters in Parkinson’s disease. Methods Mol. Med. 2001, 62, 167–177. [Google Scholar] [CrossRef] [PubMed]
- Choi, W.S.; Kim, H.W.; Xia, Z. JNK inhibition of VMAT2 contributes to rotenone-induced oxidative stress and dopamine neuron death. Toxicology 2015, 328, 75–81. [Google Scholar] [CrossRef] [PubMed]
- Lohr, K.M.; Miller, G.W. VMAT2 and Parkinson’s disease: Harnessing the dopamine vesicle. Expert Rev. Neurother. 2014, 14, 1115–1117. [Google Scholar] [CrossRef] [PubMed]
- Hall, F.S.; Itokawa, K.; Schmitt, A.; Moessner, R.; Sora, I.; Lesch, K.P.; Uhl, G.R. Decreased vesicular monoamine transporter 2 (VMAT2) and dopamine transporter (DAT) function in knockout mice affects aging of dopaminergic systems. Neuropharmacology 2014, 76 Pt A, 146–155. [Google Scholar] [CrossRef] [PubMed]
- Witte, A.V.; Floel, A. Effects of COMT polymorphisms on brain function and behavior in health and disease. Brain Res. Bull. 2012, 88, 418–428. [Google Scholar] [CrossRef] [PubMed]
- Twamley, E.W.; Hua, J.P.; Burton, C.Z.; Vella, L.; Chinh, K.; Bilder, R.M.; Kelsoe, J.R. Effects of COMT genotype on cognitive ability and functional capacity in individuals with schizophrenia. Schizophr. Res. 2014, 159, 114–117. [Google Scholar] [CrossRef] [PubMed]
- Van Amelsvoort, T.; Zinkstok, J.; Figee, M.; Daly, E.; Morris, R.; Owen, M.J.; Murphy, K.C.; De Haan, L.; Linszen, D.H.; Glaser, B.; et al. Effects of a functional COMT polymorphism on brain anatomy and cognitive function in adults with velo-cardio-facial syndrome. Psychol. Med. 2008, 38, 89–100. [Google Scholar] [CrossRef] [PubMed]
- Dorszewska, J.; Prendecki, M.; Oczkowska, A.; Rozycka, A.; Lianeri, M.; Kozubski, W. Polymorphism of the COMT, MAO, DAT, NET and 5-HTT Genes, and Biogenic Amines in Parkinson’s Disease. Curr. Genom. 2013, 14, 518–533. [Google Scholar] [CrossRef] [PubMed]








© 2017 by the authors. Licensee MDPI, Basel, Switzerland. This article is an open access article distributed under the terms and conditions of the Creative Commons Attribution (CC BY) license (http://creativecommons.org/licenses/by/4.0/).
Share and Cite
Li, X.; Yu, J.; Li, J.; Wu, Y.; Li, B. Dopaminergic Dysfunction in Mammalian Dopamine Neurons Induced by Simazine Neurotoxicity. Int. J. Mol. Sci. 2017, 18, 2404. https://doi.org/10.3390/ijms18112404
Li X, Yu J, Li J, Wu Y, Li B. Dopaminergic Dysfunction in Mammalian Dopamine Neurons Induced by Simazine Neurotoxicity. International Journal of Molecular Sciences. 2017; 18(11):2404. https://doi.org/10.3390/ijms18112404
Chicago/Turabian StyleLi, Xueting, Jia Yu, Jianan Li, Yanping Wu, and Baixiang Li. 2017. "Dopaminergic Dysfunction in Mammalian Dopamine Neurons Induced by Simazine Neurotoxicity" International Journal of Molecular Sciences 18, no. 11: 2404. https://doi.org/10.3390/ijms18112404
APA StyleLi, X., Yu, J., Li, J., Wu, Y., & Li, B. (2017). Dopaminergic Dysfunction in Mammalian Dopamine Neurons Induced by Simazine Neurotoxicity. International Journal of Molecular Sciences, 18(11), 2404. https://doi.org/10.3390/ijms18112404
