Genome-Wide Screen of miRNAs and Targeting mRNAs Reveals the Negatively Regulatory Effect of miR-130b-3p on PTEN by PI3K and Integrin β1 Signaling Pathways in Bladder Carcinoma
Abstract
:1. Introduction
2. Results
2.1. Differentially Expressed miRNA and mRNA Profiles Are Screened by Microarray
2.2. The Regulatory Network of miRNAs and Target Genes Are Constructed
2.3. Differently Expressed miRNAs Are Identified
2.4. Kyoto Encyclopedia of Genes and Genomes Pathway and Gene Ontology Terms Classifications Are Analyzed
2.5. Target Gene PTEN of miR-130b-3p Is Predicted and Verified
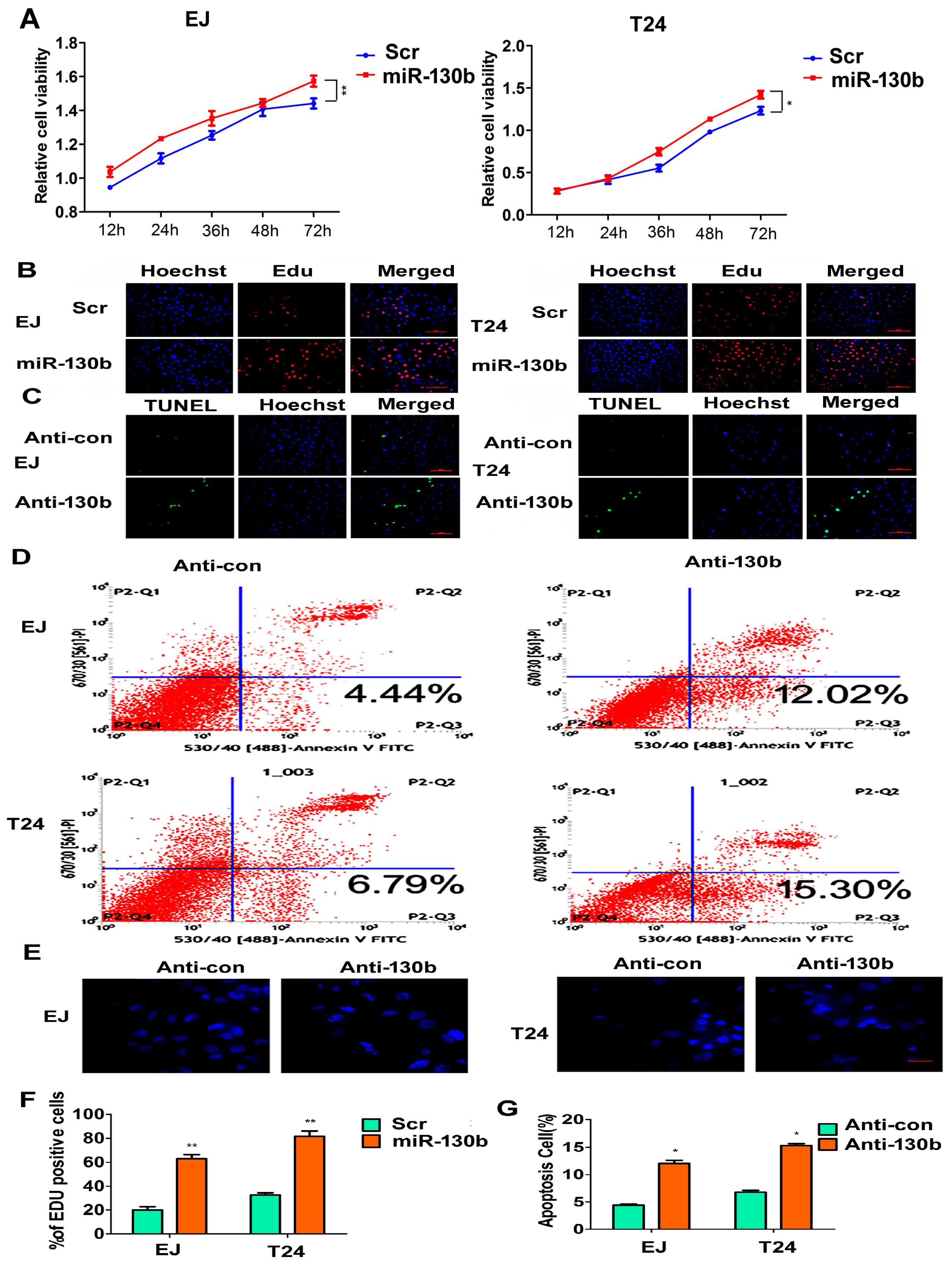
2.6. The miR-130b-3p Affects Proliferation and Apoptosis of Bladder Cancer Cells
2.7. The miR-130b-3p Promotes Invasion, Migration and Rearranges Cytoskeleton of Bladder Cancer Cells
2.8. miR-130b-3p Regulates PI3K and Integrin β1/FAK Signaling Pathways Targeting PTEN
2.9. miR-130b-3p Suppresses the Expression Target Gene PTEN
3. Discussion
4. Materials and Methods
4.1. Patient Sample
4.2. RNA Extraction and Microarray Hybridization
4.3. Microarray Data Analysis
4.4. The Network of Target Gene Predictions
4.5. qRT-PCR
4.6. GO and KEGG Enrichment Analysis
4.7. Cells, Reagents and Antibodies
4.8. Dual-Luciferase Reporter Assay
4.9. Cell Proliferation Assay
4.10. Apoptosis Detection
4.11. Wound Healing and Cell Invasion Assay
4.12. Cytoskeleton
4.13. Western Blot Analysis
4.14. HE, Immunohistochemistry and Immunofluorescence
4.15. Statistical Methods
5. Conclusions
Supplementary Materials
Acknowledgments
Author Contributions
Conflicts of Interest
References
- Zhao, F.; Lin, T.; He, W.; Han, J.; Zhu, D.; Hu, K.; Li, W.; Zheng, Z.; Huang, J.; Xie, W. Knockdown of a novel lincRNA AATBC suppresses proliferation and induces apoptosis in bladder cancer. Oncotarget 2015, 6, 1064–1078. [Google Scholar] [CrossRef] [PubMed]
- Zhuang, J.; Lu, Q.; Shen, B.; Huang, X.; Shen, L.; Zheng, X.; Huang, R.; Yan, J.; Guo, H. TGFβ1 secreted by cancer-associated fibroblasts induces epithelial-mesenchymal transition of bladder cancercells through lncRNA-ZEB2NAT. Sci. Rep. 2015, 5, 11924. [Google Scholar] [CrossRef] [PubMed]
- Chatterjee, A.; Chattopadhyay, D.; Chakrabarti, G. miR-16 targets Bcl-2 in paclitaxel-resistant lung cancer cells and overexpression of miR-16 along with miR-17 causes unprecedented sensitivity by simultaneously modulating autophagy and apoptosis. Cell Signal. 2015, 27, 189–203. [Google Scholar] [CrossRef] [PubMed]
- Drusco, A.; Bottoni, A.; Laganà, A.; Acunzo, M.; Fassan, M.; Cascione, L.; Antenucci, A.; Kumchala, P.; Vicentini, C.; Gardiman, M.P.; et al. A differentially expressed set of microRNAs in cerebro-spinal fluid (CSF) can diagnose CNS malignancies. Oncotarget 2015, 6, 20829–20839. [Google Scholar] [CrossRef] [PubMed]
- Frixa, T.; Donzelli, S.; Blandino, G. Oncogenic microRNAs: Key players in malignant transformation. Cancers (Basel) 2015, 7, 2466–2485. [Google Scholar] [CrossRef] [PubMed]
- Fernandez-Mercado, M.; Manterola, L.; Lawrie, C.H. MicroRNAs in Lymphoma: Regulatory Role and Biomarker Potential. Curr. Genomics 2015, 16, 349–358. [Google Scholar] [CrossRef] [PubMed]
- Li, Z.; Li, Y.; Wang, N.; Yang, L.; Zhao, W.; Zeng, X. miR-130b targets NKD2 and regulates the Wnt signaling to promote proliferation and inhibit apoptosis in osteosarcoma cells. Biochem. Biophys. Res. Commun. 2016, 471, 479–485. [Google Scholar] [CrossRef] [PubMed]
- Egawa, H.; Jingushi, K.; Hirono, T.; Ueda, Y.; Kitae, K.; Nakata, W.; Fujita, K.; Uemura, M.; Nonomura, N.; Tsujikawa, K. The miR-130 family promotes cell migration and invasion in bladder cancer through FAK and Akt phosphorylation by regulating PTEN. Sci. Rep. 2016, 6, 20574. [Google Scholar] [CrossRef] [PubMed]
- Li, S.; Geng, J.; Xu, X.; Huang, X.; Leng, D.; Jiang, D.; Liang, J.; Wang, C.; Jiang, D.; Dai, H. miR-130b-3p Modulates epithelial-mesenchymal crosstalk in lung fibrosis by targeting IGF-1. PLoS ONE 2016, 11, e0150418. [Google Scholar] [CrossRef] [PubMed]
- Tu, K.; Liu, Z.; Yao, B.; Han, S.; Yang, W. MicroRNA-519a promotes tumor growth by targeting PTEN/PI3K/AKT signaling in hepatocellular carcinoma. Int. J. Oncol. 2016, 48, 965–974. [Google Scholar] [CrossRef] [PubMed]
- Jing, X.; Cheng, W.; Wang, S.; Li, P.; He, L. Resveratrol induces cell cycle arrest in human gastric cancer MGC803 cells via the PTEN regulated PI3K/Akt signaling pathway. Oncol. Rep. 2016, 35, 472–478. [Google Scholar] [CrossRef] [PubMed]
- Calderaro, J.; Rebouissou, S.; de-Koning, L.; Masmoudi, A.; Hérault, A.; Dubois, T.; Maille, P.; Soyeux, P.; Sibony, M.; de la Taille, A.; et al. PI3K/AKT pathway activation in bladder carcinogenesis. Int. J. Cancer 2014, 134, 1776–1784. [Google Scholar] [CrossRef] [PubMed]
- Weinstein, J.N.; Akbani, R.; Broom, B.M.; Wang, W.; Verhaak, R.G.; McConkey, D.; Lerner, S.; Morgan, M.; Creighton, C.J.; Smith, C.; et al. Comprehensive molecular characterization of urothelial bladder carcinoma. Nature 2014, 507, 315–322. [Google Scholar] [CrossRef] [PubMed]
- Zhang, L.L.; Liu, J.; Lei, S.; Zhang, J.; Zhou, W.; Yu, H.G. PTEN inhibits the invasion and metastasis of gastric cancer via downregulation of FAK expression. Cell Signal. 2014, 26, 1011–1020. [Google Scholar] [CrossRef] [PubMed]
- Pan, J.; Yang, Q.; Shao, J.; Zhang, L.; Ma, J.; Wang, Y.; Jiang, B.H.; Leng, J.; Bai, X. Cyclooxygenase-2 induced β1-integrin expression in NSCLC and promoted cell invasion via the EP1/MAPK/E2F-1/FoxC2 signal pathway. Sci. Rep. 2016, 6, 33823. [Google Scholar] [CrossRef] [PubMed]
- Zhao, X.; He, W.; Li, J.; Huang, S.; Wan, X.; Luo, H.; Wu, D. miRNA-125b inhibits proliferation and migration by targeting SphK1 in bladder cancer. Am. J. Transl. Res. 2015, 7, 2346–2354. [Google Scholar] [PubMed]
- Braicu, C.; Cojocneanu-Petric, R.; Chira, S.; Truta, A.; Floares, A.; Petrut, B.; Achimas-Cadariu, P.; Berindan-Neagoe, I. Clinical and pathological implications of miRNA in bladder cancer. Int. J. Nanomed. 2015, 10, 791–800. [Google Scholar] [CrossRef] [PubMed]
- Yao, Y.; Hu, J.; Shen, Z.; Yao, R.; Liu, S.; Li, Y.; Cong, H.; Wang, X.; Qiu, W.; Yue, L. miR-200b expression in breast cancer: A prognostic marker and act on cell proliferation and apoptosis by targeting Sp1. J. Cell. Mol. Med. 2015, 19, 760–769. [Google Scholar] [CrossRef] [PubMed]
- Gao, J.; Zhu, J.; Li, H.Y.; Pan, X.Y.; Jiang, R.; Chen, J.X. Small interfering RNA targeting integrin-linked kinase inhibited the growth and induced apoptosis in human bladder cancer cells. Int. J. Biochem. Cell. Biol. 2011, 43, 1294–1304. [Google Scholar] [CrossRef] [PubMed]
- Zeng, L.P.; Hu, Z.M.; Li, K.; Xia, K. miR-222 attenuates cisplatin-induced cell death by targeting the PPP2R2A/Akt/mTOR axis inbladder cancer cells. J. Cell. Mol. Med. 2016, 20, 559–567. [Google Scholar] [CrossRef] [PubMed]
- Geng, J.; Fan, J.; Ou-yang, Q.; Zhang, X.; Zhang, X.; Yu, J.; Xu, Z.; Li, Q.; Yao, X.; Liu, X.; et al. Loss of PPM1A expression enhances invasion and the epithelial-to-mesenchymal transition inbladder cancer by activating the TGF-β/Smad signaling pathway. Oncotarget 2014, 5, 5700–5711. [Google Scholar] [CrossRef] [PubMed]
- Chen, M.F.; Zeng, F.; Qi, L.; Zu, X.B.; Wang, J.; Liu, L.F.; Li, Y. Transforming growth factor-β1 induces epithelial-mesenchymal transition and increased expression of matrix metalloproteinase-16 via miR-200b downregulation in bladder cancercells. Mol. Med. Rep. 2014, 10, 1549–1554. [Google Scholar] [PubMed]
- Lai, K.W.; Koh, K.X.; Loh, M.; Tada, K.; Subramaniam, M.M.; Lim, X.Y.; Vaithilingam, A.; Salto-Tellez, M.; Iacopetta, B.; Ito, Y.; et al. MicroRNA-130b regulates the tumour suppressor RUNX3 in gastric cancer. Eur. J. Cancer 2010, 46, 1456–1463. [Google Scholar] [CrossRef] [PubMed]
- Wu, X.; Weng, L.; Li, X.; Guo, C.; Pal, S.K.; Jin, J.M.; Li, Y.; Nelson, R.A.; Mu, B.; Onami, S.H.; et al. Identification of a 4-microRNA signature for clear cell renal cell carcinoma metastasis and prognosis. PLoS ONE 2012, 7, e35661. [Google Scholar] [CrossRef] [PubMed]
- Li, B.L.; Lu, C.; Lu, W.; Yang, T.T.; Qu, J.; Hong, X.; Wan, X.P. miR-130b is an EMT-related microRNA that targets DICER1 for aggression in endometrial cancer. Med. Oncol. 2013, 30, 484. [Google Scholar] [CrossRef] [PubMed]
- Chang, R.M.; Xu, J.F.; Fang, F.; Yang, H.; Yang, L.Y. MicroRNA-130b promotes proliferation and EMT-induced metastasis via PTEN/p-AKT/HIF-1α signaling. Tumour Biol. 2016, 37, 10609–10619. [Google Scholar] [CrossRef] [PubMed]
- Yu, T.; Cao, R.; Li, S.; Fu, M.; Ren, L.; Chen, W.; Zhu, H.; Zhan, Q.; Shi, R. miR-130b plays an oncogenic role by repressing PTEN expression in esophageal squamous cell carcinoma cells. BMC Cancer 2015, 15, 29. [Google Scholar] [CrossRef] [PubMed]
- Tang, C.; Guo, J.; Chen, H.; Yao, C.J.; Zhuang, D.X.; Wang, Y.; Tang, W.J.; Ren, G.; Yao, Y.; Wu, J.S.; et al. Gene mutation profiling of primary glioblastoma through multiple tumor biopsy guided by 1H-magnetic resonance spectroscopy. Int. J. Clin. Exp. Pathol. 2015, 8, 5327–5335. [Google Scholar] [PubMed]
- Yu, T.; Liu, L.; Li, J.; Yan, M.; Lin, H.; Liu, Y.; Chu, D.; Tu, H.; Gu, A.; Yao, M. miRNA-10a is upregulated in NSCLC and may promote cancer by targeting PTEN. Oncotarget 2015, 6, 30239–30250. [Google Scholar] [PubMed]
- Villa-Moruzzi, E. PTPN12 controls PTEN and the AKT signalling to FAK and HER2 in migrating ovarian cancer cells. Mol. Cell. Biochem. 2013, 375, 151–157. [Google Scholar] [CrossRef] [PubMed]
- Carneiro, B.A.; Meeks, J.J.; Kuzel, T.M.; Scaranti, M.; Abdulkadir, S.A.; Giles, F.J. Emerging therapeutic targets in bladder cancer. Cancer Treat. Rev. 2015, 41, 170–178. [Google Scholar] [CrossRef] [PubMed]
- Luo, C.W.; Wu, C.C.; Ch’ang, H.J. Radiation sensitization of tumor cells induced by shear stress: The roles of integrins and FAK. Biochim. Biophys. Acta 2014, 1843, 2129–2137. [Google Scholar] [CrossRef] [PubMed]









| UP | Fold Change | p-Value | |
|---|---|---|---|
| ID | Name | Exp vs. Con | Exp vs. Con |
| 145950 | hsa-miR-33b-5p | 3.336370154 | 0.004956079 |
| 146131 | hsa-miR-2117 | 2.604240009 | 0.045920679 |
| 168915 | hsa-miR-4780 | 2.543903736 | 0.042445646 |
| 17854 | hsa-miR-106b-3p | 2.535437308 | 0.034207452 |
| 10936 | hsa-miR-130b-3p | 2.276421905 | 0.047543441 |
| 42892 | hsa-miR-450b-3p | 1.995321427 | 0.023482703 |
| 10923 | hsa-miR-107 | 1.989390422 | 0.006583535 |
| 17936 | hsa-miR-16-1-3p | 1.950937554 | 0.046962876 |
| 42730 | hsa-miR-423-3p | 1.839347459 | 0.018558695 |
| 42581 | hsa-miR-513a-5p | 1.795224692 | 0.044640818 |
| 148327 | hsa-miR-3651 | 1.794198265 | 0.029542806 |
| 46869 | hsa-miR-1258 | 1.723432724 | 0.020138235 |
| 169167 | hsa-miR-4451 | 1.693943125 | 0.017475933 |
| 42949 | hsa-miR-155-3p | 1.692921273 | 0.048609104 |
| 17391 | hsa-miR-635 | 1.626598085 | 0.002958794 |
| 13179 | hsa-miR-455-5p | 1.619979204 | 0.023576850 |
| 145745 | hsa-miR-335-3p | 1.597940804 | 0.041387192 |
| 145717 | hsa-miR-516a/b-3p | 1.579328007 | 0.044895980 |
| DOWN | Fold Change | p-Value | |
|---|---|---|---|
| ID | Name | Exp vs. Con | Exp vs. Con |
| 145651 | hsa-miR-99a-3p | 0.051086552 | 7.53934 × 105 |
| 145943 | hsa-miR-100-5p | 0.067791739 | 0.002173279 |
| 30787 | hsa-miR-125b-5p | 0.084582742 | 0.005679508 |
| 42686 | hsa-miR-136-3p | 0.102904278 | 0.016379138 |
| 19591 | hsa-miR-199b-5p | 0.115965971 | 0.005383998 |
| 29562 | hsa-miR-199a-5p | 0.128659384 | 0.004991946 |
| 10995 | hsa-miR-199a/b-3p | 0.143691076 | 0.005761323 |
| 145822 | hsa-miR-214-5p | 0.195786477 | 0.000116725 |
| 42829 | hsa-miR-127-3p | 0.202381027 | 0.006742221 |
| 10943 | hsa-miR-136-5p | 0.219393229 | 0.004850101 |
| 31867 | hsa-miR-145-3p | 0.222153448 | 0.023978368 |
| 17944 | hsa-miR-337-5p | 0.238479942 | 0.012453995 |
| 46626 | hsa-miR-30c-2-3p | 0.240835077 | 0.001008995 |
| 11018 | hsa-miR-218-5p | 0.250517237 | 0.014066474 |
| 17482 | hsa-miR-411-5p | 0.251814653 | 0.016992894 |
| 169046 | hsa-miR-4715-5p | 0.259395379 | 0.013799259 |
| 33596 | hsa-miR-126-5p | 0.289376368 | 0.021690880 |
| 169415 | hsa-miR-187-5p | 0.293809285 | 0.004695797 |
| 146009 | hsa-miR-376a-3p | 0.296238972 | 0.006251505 |
| 42629 | hsa-miR-376c-3p | 0.298543576 | 0.024114100 |
| 11091 | hsa-miR-377-3p | 0.311789277 | 0.009371085 |
| 168980 | hsa-miR-4324 | 0.313625447 | 0.023252715 |
| 145677 | hsa-miR-139-5p | 0.320773384 | 0.009280757 |
| 147673 | hsa-miR-4262 | 0.361786249 | 0.012496365 |
| 148039 | hsa-miR-3925-5p | 0.363658051 | 0.021581694 |
| 148382 | hsa-miR-3609 | 0.381682467 | 0.025550722 |
| 169383 | hsa-miR-548ah-5p | 0.436213703 | 0.001082679 |
| 42453 | hsa-miR-376b/c-5p | 0.448649921 | 0.002099911 |
| 168932 | hsa-miR-5094 | 0.448868287 | 0.022425735 |
| 169149 | hsa-miR-4659b-5p | 0.455660642 | 0.002122712 |
| 148089 | hsa-miR-208a-3p | 0.459113699 | 0.007047771 |
| 148654 | hsa-miR-184 | 0.475720561 | 0.023389351 |
| 11102 | hsa-miR-410-3p | 0.486892381 | 0.001975760 |
| 169038 | hsa-miR-488-3p | 0.496456609 | 0.004189093 |
| 42764 | hsa-miR-412-3p | 0.497046297 | 0.023298170 |
| 11104 | hsa-miR-422a | 0.507097110 | 0.021252147 |
| 147915 | hsa-miR-3174 | 0.514617804 | 0.013270708 |
| 148187 | hsa-miR-410-5p | 0.521024486 | 0.024425287 |
| 13130 | hsa-miR-517-5p | 0.538378530 | 0.007681208 |
| 168818 | hsa-miR-4774-5p | 0.544885335 | 0.020040461 |
| 145640 | hsa-miR-328-3p | 0.548194103 | 0.009030944 |
| 147537 | hsa-miR-4264 | 0.551794193 | 0.018874296 |
| 46623 | hsa-miR-1273a | 0.555475406 | 0.027998466 |
| 11111 | hsa-miR-432-5p | 0.564939359 | 0.022890766 |
| 145857 | hsa-miR-154-5p | 0.564947384 | 0.027411645 |
| 168683 | hsa-miR-4792 | 0.569054172 | 0.027386896 |
| 146096 | hsa-miR-764 | 0.595632201 | 0.025813179 |
| 168925 | hsa-miR-1273g-3p | 0.608040769 | 0.027206880 |
| 147776 | hsa-miR-4317 | 0.610093911 | 0.026950961 |
| 42673 | hsa-miR-337-3p | 0.617048724 | 0.009417660 |
| 17958 | hsa-miR-576-3p | 0.638884891 | 0.012748315 |
| 148349 | hsa-miR-3938 | 0.655804338 | 0.003662500 |
| 169369 | hsa-miR-4490 | 0.658510235 | 0.009235676 |
| 147828 | hsa-miR-3121-3p | 0.661253760 | 0.011786378 |
| 42729 | hsa-miR-34c-3p | 0.665477769 | 0.013533460 |
© 2016 by the authors; licensee MDPI, Basel, Switzerland. This article is an open access article distributed under the terms and conditions of the Creative Commons Attribution (CC-BY) license (http://creativecommons.org/licenses/by/4.0/).
Share and Cite
Lv, M.; Zhong, Z.; Chi, H.; Huang, M.; Jiang, R.; Chen, J. Genome-Wide Screen of miRNAs and Targeting mRNAs Reveals the Negatively Regulatory Effect of miR-130b-3p on PTEN by PI3K and Integrin β1 Signaling Pathways in Bladder Carcinoma. Int. J. Mol. Sci. 2017, 18, 78. https://doi.org/10.3390/ijms18010078
Lv M, Zhong Z, Chi H, Huang M, Jiang R, Chen J. Genome-Wide Screen of miRNAs and Targeting mRNAs Reveals the Negatively Regulatory Effect of miR-130b-3p on PTEN by PI3K and Integrin β1 Signaling Pathways in Bladder Carcinoma. International Journal of Molecular Sciences. 2017; 18(1):78. https://doi.org/10.3390/ijms18010078
Chicago/Turabian StyleLv, Mengxin, Zhenyu Zhong, Hong Chi, Mengge Huang, Rong Jiang, and Junxia Chen. 2017. "Genome-Wide Screen of miRNAs and Targeting mRNAs Reveals the Negatively Regulatory Effect of miR-130b-3p on PTEN by PI3K and Integrin β1 Signaling Pathways in Bladder Carcinoma" International Journal of Molecular Sciences 18, no. 1: 78. https://doi.org/10.3390/ijms18010078
APA StyleLv, M., Zhong, Z., Chi, H., Huang, M., Jiang, R., & Chen, J. (2017). Genome-Wide Screen of miRNAs and Targeting mRNAs Reveals the Negatively Regulatory Effect of miR-130b-3p on PTEN by PI3K and Integrin β1 Signaling Pathways in Bladder Carcinoma. International Journal of Molecular Sciences, 18(1), 78. https://doi.org/10.3390/ijms18010078
