Abstract
Colorectal cancer (CRC) is the third most common cancer and the fourth most common cause of cancer-related death. Most cases of CRC are detected in Western countries, with its incidence increasing year by year. The probability of suffering from colorectal cancer is about 4%–5% and the risk for developing CRC is associated with personal features or habits such as age, chronic disease history and lifestyle. In this context, the gut microbiota has a relevant role, and dysbiosis situations can induce colonic carcinogenesis through a chronic inflammation mechanism. Some of the bacteria responsible for this multiphase process include Fusobacterium spp, Bacteroides fragilis and enteropathogenic Escherichia coli. CRC is caused by mutations that target oncogenes, tumour suppressor genes and genes related to DNA repair mechanisms. Depending on the origin of the mutation, colorectal carcinomas can be classified as sporadic (70%); inherited (5%) and familial (25%). The pathogenic mechanisms leading to this situation can be included in three types, namely chromosomal instability (CIN), microsatellite instability (MSI) and CpG island methylator phenotype (CIMP). Within these types of CRC, common mutations, chromosomal changes and translocations have been reported to affect important pathways (WNT, MAPK/PI3K, TGF-β, TP53), and mutations; in particular, genes such as c-MYC, KRAS, BRAF, PIK3CA, PTEN, SMAD2 and SMAD4 can be used as predictive markers for patient outcome. In addition to gene mutations, alterations in ncRNAs, such as lncRNA or miRNA, can also contribute to different steps of the carcinogenesis process and have a predictive value when used as biomarkers. In consequence, different panels of genes and mRNA are being developed to improve prognosis and treatment selection. The choice of first-line treatment in CRC follows a multimodal approach based on tumour-related characteristics and usually comprises surgical resection followed by chemotherapy combined with monoclonal antibodies or proteins against vascular endothelial growth factor (VEGF) and epidermal growth receptor (EGFR). Besides traditional chemotherapy, alternative therapies (such as agarose tumour macrobeads, anti-inflammatory drugs, probiotics, and gold-based drugs) are currently being studied to increase treatment effectiveness and reduce side effects.
1. Methodology
The present report has adhered to systematic review guidelines. All data were collected according to the criteria shown in Figure 1. The search of each of the different parts in PubMed (avaliable on: http://www.ncbi.nlm.nih.gov/pubmed) identified a total of 295 hits from November 1945 to July 2014. In addition, a search was carried out in the databases Long Noncoding RNA Database v2.0 [1,2] and miRCancer: a microRNA-cancer association database [3,4,5] and the results obtained were corroborated by a literature search in PubMed. The combined information from these two sources formed the basis of this review.
Figure 1.
Flowchart displaying the information collection process. Two different data sources were used, namely a search in PubMed and data from online bioinformatics databases. EndNote X1 (Thomson Reuters, New York, NY, USA).
2. Introduction
2.1. Epidemiology
Colorectal cancer (CRC) is one of the most common cancers worldwide, with between one and two million new cases being diagnosed every year, thus making CRC the third most common cancer and the fourth most common cause of cancer-related death, with 700,000 deaths per year, exceeded only by lung, liver and stomach cancers. By gender, CRC is the second most common cancer in women (9.2%) and the third in men (10%) [6]. The incidence of CRC has risen by more than 200,000 new cases per year from 1990 to 2012. Most cases of CRC are detected in Western countries (55%), but this tendency is changing due to the fast development of some countries over the past few years [7]. Even so, only 33% of all CRC-related deaths in the world occur in Western countries in 2010 [8] thanks to the improvements made in health systems and the implementation of screening programs. However, predictions for 2016 are not encouraging at all, with 134,490 new cases of colorectal cancer and 49,190 deaths related to this cancer expected.
2.2. Aetiology
Mutations in specific genes can lead to the onset of colorectal cancer, as happens in other types of cancer. Those mutations can appear in oncogenes, tumour suppressor genes and genes related to DNA repair mechanisms [9]. Depending on the origin of the mutation, colorectal carcinomas can be classified as sporadic, inherited and familial.
Point mutations, which appear during life, are not associated with inherited syndromes and only affect individual cells and their descendants. Cancers derived from point mutations are called sporadic cancers, and account for 70% of all colorectal cancers. The molecular pathogenesis of sporadic cancer is heterogeneous as mutations can target different genes [9]. However, approximately 70% of CRC cases follow a specific succession of mutations that is then translated into a specific morphological sequence, starting with the formation of an adenoma and ending in the carcinoma state. The first mutation occurs in adenomatous polyposis coli (APC), a tumour suppressor gene, triggering the formation of non-malignant adenomas, also called polyps. Approximately 15% of those adenomas are expected to be promoted to the carcinoma state within a period of ten years. This APC mutation is followed by mutations in KRAS, TP53 and, finally, DCC [9].
Inherited cancers account for just 5% of all CRC cases. Those cancers are caused by inherited mutations that affect one of the alleles of the mutated gene, meaning that a point mutation in the other allele will trigger the apparition of the tumour cell and, subsequently, the carcinoma. In order to generate a more accurate classification of inherited cancers, two groups, namely polyposis and non-polyposis forms, have been established. The polyposis variant mainly involves familial adenomatous polyposis (FAP), which is characterized by the formation of multiple potentially malignant polyps in the colon [10]. In contrast, hereditary non-polyposis colorectal cancer (HNPCC) is related to mutations in DNA repair mechanisms. The main cause of HNPCC is Lynch syndrome, which is caused by inherited mutations in one of the alleles coding for DNA repair proteins such as MSH2, MLH1, MLH6, PMS1 and PMS2. Lynch syndrome can be found in 2%–3% of all colorectal cancer cases, and is therefore the most common syndrome in the HNPCC group [10,11]. Familial colorectal cancer accounts for approximately 25% of all cases and is also caused by inherited mutations, although they are not classified as inherited cancers per se since they cannot be included in any inherited cancer variant [12].
2.3. Risk Factors
Worldwide, the probability of suffering from colorectal cancer is about 4%–5%. Furthermore, many personal traits or habits are considered to be risk factors as they increase the chances of developing polyps or colorectal cancer.
The main risk factor for colorectal cancer is age: past the fifth decade of life, the risk of developing CRC is markedly increased, while the onset of colorectal cancer below the age of fifty is rare (apart from inherited cancers) [13]. In addition to age, there are other inherent risk factors that cannot be modified. A personal history of colorectal cancer or inflammatory bowel disease (IBD)—the risk in patients with ulcerative colitis is increased by 3.7% [14], while people suffering from Crohn’s disease have a 2.5% higher risk of developing colorectal cancer [15]—are also important risks for colorectal cancer development,. The chronic inflammation found in IBD often produces an abnormal cell growth known as dysplasia. Although dysplastic cells are not yet malignant, they have more chances of becoming anaplastic and developing into a tumour. Another risk factor that can be included in this group is the presence of a positive familial history of CRC in relatives, especially those relatives under fifty years of age at diagnosis. An increased risk due to familial history can be derived from inherited mutations or the environment [16].
Some other risk factors, which are related to lifestyle, can be reduced by implementing modest lifestyle changes in terms of dietary and physical activity habits. For instance, it is thought that a sedentary lifestyle can increase the risk of developing colorectal cancer, although this relationship between colorectal cancer and inactivity is not completely defined. However, it has been proved that moderate physical activity increases metabolic rates and gut motility and, in the long term, increases metabolic efficiency and reduces blood pressure [17].
A sedentary lifestyle is also related with obesity, another important risk factor for colorectal cancer. Remarkably, this increased risk is linked to both food intake and increased levels of visceral adipose tissue (VAT), a hormonally active component of total body fat that can promote the development of colorectal cancer through the secretion of proinflammatory cytokines, which leads to an inflammatory situation in the colon and rectum, insulin resistance and modulation of metabolic enzymes such as adiponectin or lectin [18]. In this context, diet is strongly linked to the risk of colorectal cancer such that unhealthy nutritional habits increase the chances of developing colorectal cancer by up to 70% [19]. For instance, red meat releases heme groups in the intestine, which enhance the formation of carcinogenic N-nitroso compounds as well as cytotoxic and genotoxic aldehydes by lipoperoxidation [20], and meat cooked at high temperatures produces heterocyclic amines and polycyclic hydrocarbons after digestion, both of which are considered to be potential carcinogens [21]. Furthermore, smoking and alcohol consumption have also been shown to increase CRC risk. In the case of alcohol consumption, acetaldehyde (the main metabolite of ethanol) has been described as carcinogenic by increasing the risk of developing colorectal cancer among populations depending on polymorphisms of alcohol metabolism enzymes [22]. However, the relationship between alcohol consumption and CRC has not yet been totally elucidated. Tobacco smoking, in turn, can increase the chances of suffering from CRC by up to 10.8% [23] due to the high content in carcinogens such as nicotine, the metabolites of which can easily reach the intestine and generate polyps [23,24]. Although smoking increases CRC risk, a significant relationship has only been found for long-term smokers, whether they have stopped smoking or not [25].
2.4. Molecular Pathways of Colorectal Cancer
Genomic instability is an important feature underlying colorectal cancer. The pathogenic mechanisms leading to this situation can be included in three different pathways, namely chromosomal instability (CIN), microsatellite instability (MSI) and CpG island methylator phenotype (CIMP).
The CIN pathway, which is also considered to be the classical pathway since it represents the cause of up to 80%–85% of all CRC cases [26], is characterized by imbalances in the number of chromosomes, thus leading to aneuploydic tumours and loss of heterozygosity (LOH). The mechanisms underlying CIN include alterations in chromosome segregation, telomere dysfunction and DNA damage response, which affect critical genes involved in the maintenance of correct cell function, such as APC, KRAS, PI3K and TP53 amongst others. APC mutations cause the translocation of β-catenin to the nucleus and drive the transcription of genes implicated in tumourigenesis and invasion, whereas mutations in KRAS and PI3K lead to a constant activation of MAP kinase, thus increasing cell proliferation. Finally, loss-of-function mutations in TP53, which encodes for p53, the main cell-cycle checkpoint, cause an uncontrolled entry in the cell cycle [27].
The Microsatellite instability pathway is caused by a hypermutable phenotype due to loss of DNA repair mechanisms. The ability to repair short DNA chains or tandem repeats (two to five base-pair repeats) is decreased in tumours with microsatellite instability; therefore, mutations tend to accumulate in those regions. These mutations can affect non-coding regions as well as codifying microsatellites, and tumours develop when reading frames of oncogenes or tumour suppressor genes codified in microsatellites are altered. Loss of expression of mismatch repair genes (MMR) can be caused by spontaneous events (promoter hypermethylation) or germinal mutations such as those found in Lynch syndrome. These tumours are mainly diploid and harbour less LOH. Genes mutated in tumours with microsatellite instability include MLH1, MSH2, MSH6, PMS1 and PMS2 [28]. In general, MSI tumours have a better prognosis than sporadic tumours [11].
Epigenetic instability, which is responsible for the CpG island methylator phenotype, is another common feature in CRC. The main characteristic of CIMP tumours is the hypermethylation of oncogene promoters, which leads to genetic silencing and a loss of protein expression. Genetics and epigenetics are not exclusive in colorectal cancer, and both cooperate in its development, with more methylation events than point mutations often being found [29]. One example of the combined effect of genetics and epigenetics in the colorectal cancer development process is the presence of BRAF mutations as well as microsatellite instability in many CIMP tumours [30].
3. New Molecular Discoveries in Colorectal Cancer (CRC)
3.1. Influence of Genomic Aberrations on CRC Outcome
New genomic techniques have allowed the identification of a vast number of genomic aberrations involved in colorectal cancer. Thus, although mutations are the main genomic alteration, several chromosomal changes and translocations can also frequently be found in CRC. All of those aberrations affect important pathways (WNT, MAPK/PI3K, TGF-β) and functions within the cell (TP53 and cell-cycle regulation) [31] (Figure 2).
Figure 2.
Molecular pathways involved in colorectal carcinogenesis. Mutations affecting proteins involved in WNT (orange), MAPK/PI3K (green), SMAD/TGF-β (blue) or DNA repair (purple) pathways may enhance cell proliferation and survival, thereby inducing tumoural overgrowth and initiating carcinogenesis. Arrow-headed lines indicate protein activation whereas bar-headed lines represent protein inhibition.
The WNT pathway plays a key role in stem-cell differentiation and cellular growth. Therefore alterations in this pathway may drive tumour development. WNT pathway alterations in CRC are also associated with weakened tight junctions, which leads to a reduced cellular adhesion and hence favours migration and metastasis [32]. The main genomic aberration in CRC related to the WNT pathway is APC mutations, although many other alterations can also target this pathway. Moreover, genomic alterations in the WNT pathway are not exclusive, and tumours harbouring mutations in APC may also present other common alterations [31]. Despite being the most common mutated gene, APC is not a guaranteed prognostic marker for CRC due to the high frequency of mutations among CRC cases and the wide range of mutations found within this gene [33]. β-Catenin, which is also involved in the WNT pathway, is also not generally useful for prognosis since it is commonly overexpressed in CRC cancers [33]. However, overexpression of c-MYC, which is triggered by activation of the WNT pathway, is considered to be a metastasis marker and good survival-related prognostic factor [34,35].
The MAPK and PI3K pathways are both involved in cell proliferation and survival. Alterations affecting these pathways therefore confer proliferative advantages on tumour cells. KRAS, BRAF and PIK3CA (PI3K) mutations are the most common type in CRC. Mutations in KRAS exon 2 codon 13 are associated with poor prognosis as well as lower survival [36], whereas mutations in exon 2 codon 12 are associated with more advanced tumours and metastasis [37]. In addition to this, BRAF mutations also have a poor prognosis associated with lower survival rates, especially in those tumours with microsatellite instability [38,39,40]. Although BRAF V600E, which is the most common BRAF mutation in many cancer types, is a poor prognostic factor in metastatic cancer [41], it is nevertheless a promising target for personalized medicine, and the combination of specific BRAF V600E inhibitors with other MAPK/PI3K pathway inhibitors has been shown to be more effective for treating metastatic CRC [42]. In contrast, KRAS and other less common BRAF mutations are associated with therapy resistance, hence monotherapy failure leads to poor prognosis [43]. New combinations with MAPK and PI3K pathway inhibitors are needed in tumours with mutated KRAS or BRAF, which are exclusive. Although mutations in PIK3CA are also a common feature in colorectal cancer, the relationship between PIK3CA and CRC outcome is not as well established as those involving KRAS or BRAF. Nevertheless, PIK3CA mutations are associated with worse prognosis when accompanied by KRAS mutations [44]. Likewise, tumours with combined mutations in exons 9 and 20 of PIK3CA have a worse outcome than tumours harbouring just one of those mutations [45]. In addition, loss of PTEN, which downregulates the PI3K pathway, in primary tumours is significantly related with an augmented death risk and with poor survival in metastasis [46].
The TGF-β pathway, in turn, plays a role in fundamental cellular processes such as growth, differentiation or apoptosis. However, sporadic mutations in TGF-β and its pathway are not particularly common in colorectal cancer, hence they are not significant as prognostic markers [33]. Nevertheless, chromosomal changes involving TGF-β are strongly linked to the CIN pathway in CRC. Loss of 18q is one of the main genomic aberrations related to the TGF-β pathway in colorectal cancer [47]. Chromosome 18q encodes for two important tumour suppressor genes known as SMAD2 and SMAD4, the loss of which leads to an ability to evade apoptosis and deregulation of the cell cycle. Current studies demonstrate that there is a weak correlation between poor prognosis/shorter survival rates and 18q loss. However, further studies including more extensive cohorts may be needed before 18q loss can be considered to be a helpful prognostic marker [48,49].
Finally, TP53 is one of the most important tumour suppressor genes and the main cell-cycle checkpoint, thus its loss can drive tumour progression by allowing excessive proliferation. Loss of 17q-TP53, which encodes for p53, is a frequent event in CRC as it plays a role in the classical adenoma to carcinoma succession. Moreover, although an association between TP53 loss and poorer survival rates have been found, TP53 is not considered a useful prognostic marker since current data are insufficient for its validation [50].
Additionally, overall genomic context of the tumour is of clinical relevance in CRC. The analysis of Dukes’ C CRC found that patients with tumours containing more than two aberrations had a significantly better survival than those with tumours containing two or less aberrations, whereas genomic analysis found no association between specific chromosomal aberrations and survival [51]. Other studies also demonstrated that increased genetic instability [27] or increased chromosomal aberrations are associated with a favourable outcome [51]. The underlying mechanisms are still unclear although it has been suggested that an excess of genomic instability can activate various mechanisms of cell death.
In consequence, molecular characterization of somatic DNA aberrations is a helpful strategy to improve prognosis prediction and therapy selection of individual patients, constituting one of the most important bases for a modern and personalized medicine.
3.2. Role of ncRNA in Colon Carcinoma
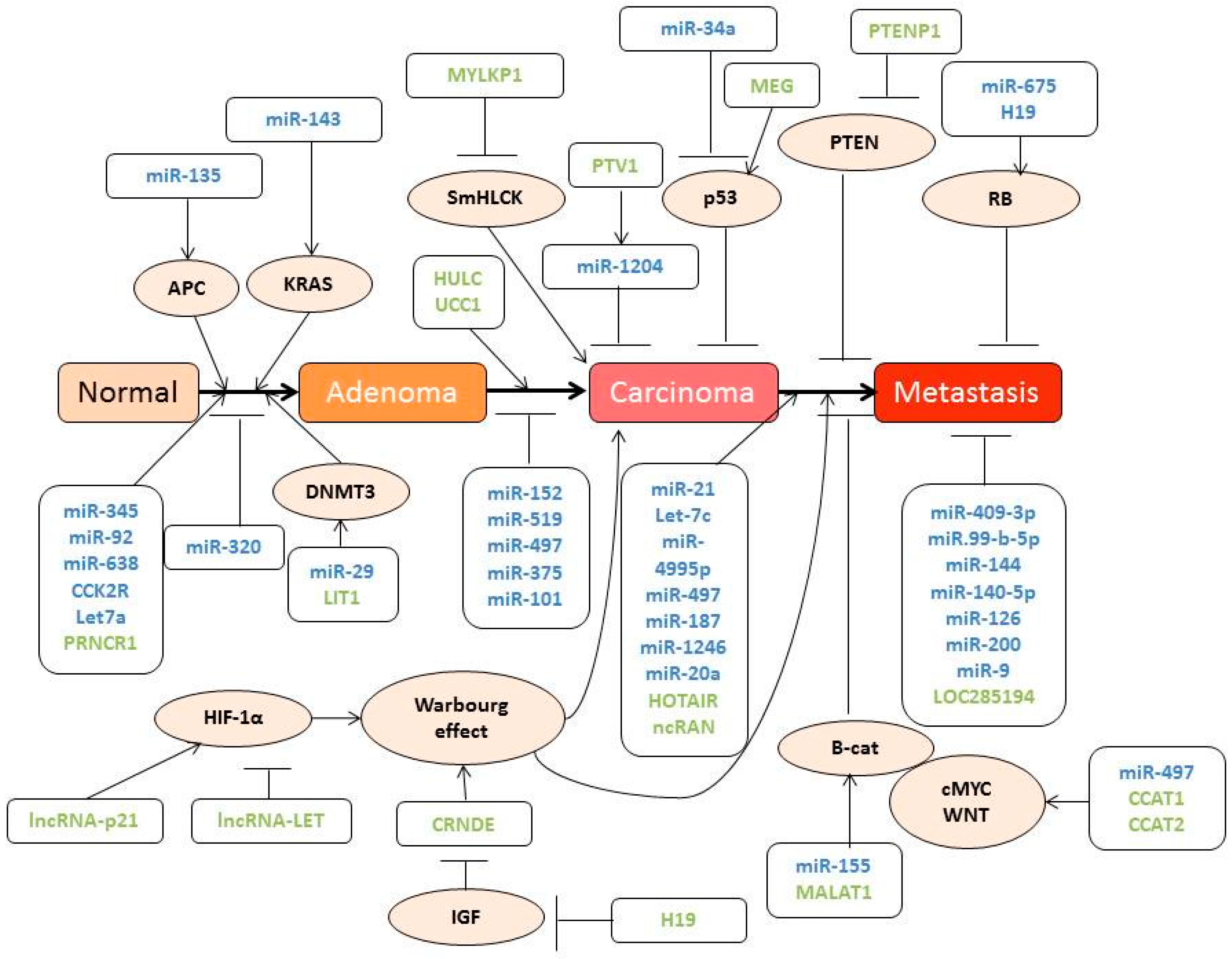
Non-coding RNAs (ncRNAs) are RNA molecules transcribed from non-coding regions of the genome, thus they lack an open reading frame and are not translated into proteins. In the last few years, several different types of ncRNAs have been identified and associated with several cell functions. For instance, rRNAs and tRNAs participate in mRNA translation, snoRNAs (small nucleolar RNAs) are involved in rRNA modifications, snRNAs (small nuclear RNAs) drive splicing and both miRNAs (micro RNA) and siRNAs (small interfering RNA) regulate gene expression [52]. In this context, miRNAs have been one of the most studied epigenetics elements involved in cancer due to their importance in gene-expression regulation. These miRNAs bind to the 3’UTR regions of several mRNAs, thus inducing their degradation or repressing their translation, consequently associating CRC with deregulation of different miRNAs (Table 1 and Figure 3).
Table 1.
miRNAs involved in colorectal cancer (CRC).
Figure 3.
Schematic representation of the different miRNAs (blue) and lncRNAs (green) involved in colorectal carcinogenesis. Arrow-headed lines indicate protein activation whereas bar-headed lines represent protein inhibition.
One of the latest discoveries in the field of ncRNAs are known as lncRNAs, which are expressed in many loci of the genome and modulate gene expression in the nucleus and in the cytoplasm. In the nucleus, they can modify epigenetic markers by activating or suppressing chromatin modification proteins such as DNMT3A, whereas in the cytoplasm, they can act as a miRNA decoy, translation regulators or splicing regulators [84]. In consequence, lncRNAs play a critical role in cellular differentiation and proliferation processes, which are intimately involved in cancer.
Over the last few years, and thanks to the development of high-throughput genome sequencing tools, new lncRNAs have been associated with cancer in general, and with CRC in particular. Some of the most important types are presented in Table 2 and Figure 3. Under physiological conditions, these lncRNAs regulate gene expression, epigenetic imprinting or alternative splicing, acting as proto-oncogenes or tumour suppressor genes [85]. When lncRNAs act as proto-oncogenes, their overexpression leads to an upregulation of genes with a critical role in tumour progression, such as MYC or genes involved in the WNT signalling pathway [86]. Similarly, when acting as tumour suppressors, lncRNAs regulate the expression of p53-dependent genes under normal conditions. As such, when the expression of these lncRNAs is decreased, the expression of genes under their control becomes altered and cells develop resistance to apoptosis, thereby increasing their proliferation [87]. Moreover, as lncRNA alterations remain constant among patients, they could constitute a potential biomarker for the diagnosis and prognosis of CRC.
Table 2.
LncRNAs involved in CRC.
The role of ncRNAs can be modified by multiple inherited genetic and epigenetic alterations in addition to structural variations and transcriptional regulations; all of these factors contribute to their dysregulation and are implicated in the etiology and pathophysiology of cancer. It is well established that the dysregulation of ncRNAs alters various cancer-related signalling pathways; however, due to their complicated structural characteristics, as well as their specific temporal and spatial expression patterns; further structural, functional, and mechanistic characterizations should be performed to achieve a better understanding of their particular role in CRC.
Furthermore, a growing number of studies have reported that ncRNAs could function as potential diagnostic and prognostic biomarkers for CRC in stool, serum, plasma, and tissues. As we will develop in the biomarkers section, the most commonly used screening methods for CRC such as colonoscopy and the fecal occult blood test are limited by their invasiveness, low specificity and sensitivity and high cost. Therefore, ncRNAs, thanks to their tissue-specific signature and their particular expression pattern in tumour, have emerged as a great promise for the development of accurate and non-invasive biomarkers for early CRC detection and prognosis prediction. For instance, certain 12 miRNAs (such as miR-7, -17, -20a, -21, -92a, -96, -106a, -134, -183, -196a, -199a-3p, and -214) showed higher expression levels in stool samples from CRC patients than in those from healthy controls, whereas eight miRNAs (miR-9, -29b, -127-5p, -138, -143, -146a, -222, and -938) were shown to be downregulated [117]. Circulating miRNA, can also constitute important biomarkers for CRC screening and prognostic evaluation. Alterations in blood-based miRNAs has been also detected in CRC patients, and they appear to be more sensitive but less specific than fecal miRNAs for the diagnosis of CRC.
However, although several studies have demonstrated the association between certain ncRNA and clinicopathological characteristics, several limitations prevent their use in the clinic. First, the levels of circulating ncRNA transcripts and their post-transcriptional modifications are unstable and variable or even difficult to detect during different stages of the disease. Second, there is not a simple standard assay or consensus in an endogenous control for the quantification of circulating ncRNAs. Third, most of the obtained results have not been replicated and, moreover, ncRNA-based diagnoses appear to be more accurate in Asian than in Caucasian patients [118]. In consequence, the actual results need to be confirmed in multiple studies with larger-scale validation across multiple centers and different populations. Finally, it is difficult to determine the origins of circulating ncRNAs that have been isolated and quantified, and hence it is hard to determine whether these ncRNAs are secreted from cells of tumour tissues or whether they are detected as a consequence of hematocyte contamination.
Besides their potential use as biomarkers, the capacity of ncRNAs to regulate gene expression in general and in gene networks involved in cancer cell transformation in particular, make them a highly attractive therapy against CRC. However, several challenges should be overcome for their use in the clinic such as lack of reliable delivery methods, limited effective vector for ncRNA delivery inside cells, lack of optimal dosage regimes, and determination of side effect. In consequence, novel effective and stable strategies for genome editing, as well as more efficient and less toxic gene therapy delivery systems need to be developed before ncRNA can constitute a potential treatment for CRC.
3.3. Gut Microbiome in CRC
The human body contains more than 100 trillion microbes [119], most of which are hosted in the gut, although there are different communities residing in a vast range of body niches [120]. This population is called the microbiome and comprises a wide variety of microorganisms, including archaea, viruses and fungi, although anaerobic bacteria is the most studied group since they are the most abundant [121,122,123]. These microbial communities are acquired at birth [124] and are essential for maintaining body homeostasis.
The gut microbiome comprises an estimated microorganism load of 1013–1014 belonging to more than 1000 different bacterial species. The interaction between the host and the microbiome is dynamic and controlled by a huge number of genetic and environmental factors, such as age, geography, alcohol or drug intake and diet [125,126,127,128]. Thus, although intestinal microbiota have been shown to be individual and variable over time, only two predominant phyla, namely Firmicutes and Bacteroidetes, comprise over 90% of all endogenous bacteria present in healthy adults. Other members of the normal colonic microbiome include Eubacterium, Bifidobacterium, Fusobacterium, Lactobacilli, Enterococci, Streptococci or Enterobacteriaceae [129,130,131]. The composition of the microbiome is mainly studied using rRNA sequences as traditional culture methods are inadequate in most cases [131,132,133].
Intestinal microorganisms play a critical role in human physiology and metabolism, with their responsibilities including the synthesis of essential vitamins like vitamin K, the extraction of energy from indigestible carbohydrates such as pectins, modulation of the human immune system and the prevention of colonization by enteropathogenic bacteria [119,134,135,136]. In return, these commensal bacteria take advantage of a unique environment with an adequate pH range and oxygen concentration which is also abundant in nutrients.
Given its vast importance, it is not surprising that alterations in normal flora cause serious problems. For instance, the condition known as dysbiosis, in which the natural relationship between the host and the intestinal microbiota is disrupted [137,138,139,140], is considered to be one of the most probable causes of inflammatory bowel disease (IBD) [141,142,143,144] or colorectal cancer (CRC) [142,144] [145,146,147]. Many factors, such as antibiotic treatment or some types of diet, are known to be involved in the development of dysbiosis [139,148,149].
3.4. Dysbiosis and Colorectal Cancer: Breaking the Mutualism
Although it is not yet clear how dysbiosis could induce colonic carcinogenesis, chronic inflammation appears to be the main mechanism. This hypothesis is supported by the fact that many types of cancer are caused by chronic inflammation [150,151]. For example, inflammatory bowel diseases (IBD) are linked to an increased risk of colon cancer [144,152]. The first stages of these diseases involve an alteration to the normal flora, which results in activation of the immune system, thus giving rise to the inflammation that characterizes IBD. As IBD patients have a higher probability of suffering CRC, and dysbiosis has been observed in some cases [142,143,144], it is possible to assume that IBD-related CRC is driven by a previous dysbiosis stage.
As a result, the microbiome has started to be considered one of the prime suspects responsible for the onset and/or evolution of colonic carcinogenesis. This research field is based on the differences found in microbial signature between CRC patients and healthy populations. Indeed, next-generation sequencing methods based on 16s rRNA have revealed an enrichment in proinflammatory bacteria, such as Fusobacterium, which is also overrepresented in other diseases (for example IBD), as well as a lower abundance of butyrate producers, such as protective bifidobacteria [145,147].
It is thought that proinflammatory bacteria could inhibit, disturb or exacerbate normal host responses, thus leading to abnormal apoptosis, cell proliferation and inflammation. Another proposed mechanism for the onset of CRC is the presence of bacterial secondary metabolites, such as reactive oxygen intermediates or some kinds of toxins, which can damage host DNA and induce cell transformation [153,154,155,156,157]. However, it remains unknown whether a specific bacterium, a microbial community, or both, acting sequentially or synergistically, are responsible for CRC. A deeper understanding of the role of microbiota in the onset of CRC could result in an important prevention tool, since analysis of microbial population in feces would help to predict the risk of suffering from CRC. Moreover, the results of these studies might lead to the establishment of a set of lifestyle changes that contribute to reducing the risk of developing CRC. Therefore, with the coordinated action of oncologists and endocrinologists, the number of patients affected by CRC could be drastically reduced.
Despite this, researchers have focused on some members of the microbiota as the prime suspects in this multiphase process. In this context, some of the most studied microorganisms are discussed below.
3.4.1. Fusobacterium spp
Fusobacterium spp comprises a group of anaerobic gram-negative non-spore-forming bacteria commonly found in the oral and intestinal human flora. This bacterial genus displays high heterogeneity and some of its members, such as F. nucleatum, the presence of which is increased in CRC samples, have been associated with pathological diseases [158].
Flanagan and colleagues [159] conducted a study using three European cancer cohorts to compare F. nucleatum levels in normal tissue and in tumour tissue. They found an enrichment of F. nucleatum in tumour tissue from all cancer cohorts, with an over-representation in precancerous adenomas. Interestingly, they also observed a significant correlation between survival and F. nucleatum levels in tumour tissue, with higher F. nucleatum abundances correlating with a worse prognosis. Similar studies were realized in other parts of the world as, for example Kostic [159] in the United States or Li [160] in China, with analogous results being found in each case.
The role of F. nucleatum in tumour development and progression may be related to its proliferative and immunosuppressive effects. The abundance of these bacteria in tumour tissue is directly correlated with an increased production of proinflammatory cytokines such as IL-6, IL-12, IL-17 or TNF-α [161], which is consistent with the upregulation of nuclear factor kappa B (NF-κB) [159]. Similarly, F. nucleatum contributes to colon carcinogenesis by releasing short peptides and short-chain fatty acids, which recruit myeloid-derived suppressor cells, thereby suppressing CD4+ T-cell activity. Finally, they can avoid tumour cell lysis mediated by NK cells via their Fap2 protein. Fap2 is able to interact with the T cell immunoglobulin and ITIM (TIGIT domain) receptor of NK cells and, as a result, inhibit their cytotoxic potential [162].
3.4.2. Bacteroides Fragilis
Two classes of B. fragilis that could colonize the human gut have been described. These classes are distinguished by their ability to produce a heat-labile toxin or not. This toxin, called B. fragilis toxin, or simply BFT, is a zinc-dependent metalloprotease that is able to induce inflammation due to its ability to stimulate the production of IL-18, a proinflammatory cytokine. In addition, BFT can clear E-cadherin and, as a consequence, disturb epithelial homeostasis, thus leading to colonic epithelial proliferation and possibly resulting in the onset of colorectal cancer [163,164].
In light of the above, a prevalence of toxigenic B. fragilis in the normal flora could be related to a higher risk of malignant transformation of the enterocytes. Toprak and colleagues were the first to compare the abundance of this bacteria between CRC patients and those with no colorectal disease, both groups being Caucasian, finding significantly higher levels of toxigenic B. fragilis in the former. Similar results were obtained more recently by other researchers. For example, Boleij and colleagues observed that BFT gene prevalence was associated with CRC upon comparing mucosal samples from the Johns Hopkins Hospital [164].
3.4.3. Enteropathogenic Escherichia coli
E. coli is a commensal bacterium widely found throughout the human gut. However, some strains may be linked to the onset of CRC. Thus, phylogroups B2 and D are commonly found to be responsible for some intestinal diseases because of their production of bacteriocins. Indeed, levels of these strains have been found to be significantly increased in CRC samples [165].
The bacteriocin colibactin, the production of which might lead to a higher risk of malignant transformation, is a hybrid nonribosomal peptide-polyketide encoded by the 54 kDa polyketide synthase (pks) genotoxicity island. The pro-tumour properties of this bacteriocin are related to its ability to cause DNA double-strand breaks and chromosomal instability [166,167].
3.5. Microbiome and Diet: A Possible Link with CRC
As CRC incidence is rapidly increasing in regions where it was previously not a problem, such as Eastern Asia or Eastern Europe and Mediterranean countries [168,169,170], it is thought that dietary changes are mainly responsible for this trend. Although large quantities of fruit and vegetables used to be consumed in these regions, food consumption habits have recently turned towards a more “Western diet” characterized by a high abundance of red meat and fat [171].
Although meat consumption has increased at the same time as colon cancer incidence, this correlation does not necessarily imply causation. However, some mechanisms that could explain this relation have been proposed, including N-nitroso compounds (NOCs), heterocyclic amines and polycyclic aromatic hydrocarbons or heme iron [172]. Nevertheless, one of the most interesting effects of high red meat and processed meat consumption is the consistent changes in gut microbiome composition, which leads to an enrichment in harmful bacteria [173].
In this regard, studies by Ou and colleagues [174], who compared samples from rural Africans with African Americans, revealed that microbiome composition is greatly influenced by dietary patterns. Thus, although both groups belonged to the same ethnicity, their microbiomes were significantly different, with Prevotella, Succinivibrio and Oscillospira predominating in African samples and Bacteroidetes such as B. fragilis predominating in African Americans. These differences could be explained by the fact that African Americans tend to eat more red meat and fat than rural Africans. Feng and colleagues [175] took this supposition to the next level: by comparing samples from CRC patients with different dietary patterns. Using a metagenomic analysis, they discovered that those bacteria whose populations were higher in CRC samples (for example B. massiliensis, P. merdae, A. finegoldii or B. wadsworthia) were found at lower levels in those subjects whose fruit and vegetable intake was abundant; in contrast, they were elevated in high red meat consumers.
In addition to high meat consumption, a diet rich in fat could also be responsible for increasing CRC risk. Thus, O’Keefe and colleagues [176] studied CRC samples from African Americans and rural Africans and found lower levels of butyrate producers in African Americans compared with rural Africans. As the antitumour properties of butyrate are well established [177,178], this fact could explain the higher incidence in response to a diet rich in fat. Moreover, a high fat intake is also related to higher expression of the microbial genes involved in deconjugation of bile acids and production of secondary bile acids [176]. Secondary bile acids such as lithocholic acid are considered to be tumour-promoting agents due to their ability to induce oxidative stress, DNA damage or mutation [66]. Taken together, these two factors could explain why a high fat intake leads to the onset of colon cancer.
However, if diet is the problem it could also be the solution. Thus, the study of O’Keefe [176], for example, shows that a diet rich in fiber leads to higher butyrate production. Donohoe and colleagues [179] developed a BALB/c inbred mouse model polyassociated with four commensal bacteria plus or minus the butyrate producer Butyrivibrio fibrisolvens to show that fiber intake could protect against CRC via microbiome butyrate production. These mice were fed with identical and calorically matched low- or high-fiber diets; as expected, the animals given the higher amount of fiber produced the most butyrate. Upon injection of tumour-promoting agents, mice colonized with B. fibriosolvens and fed with the high-fiber diet were less sensitive to tumour development, thus proving the protective effect of butyrate in CRC.
4. Recent Advances in CRC Diagnosis and Staging
4.1. Use of Biomarkers in CRC
A biomarker is a biological entity that can be used to measure the presence or progression of a particular disease or the effects of treatment. Biomarkers must possess several important characteristics, such as high sensitivity, specificity, and safety, in addition to being easy to measure and useful for establishing an accurate diagnosis and facilitating treatment selection [180].
As noted previously, three major alterations, namely microsatellite instability (MSI), chromosomal instability (CIN) and the CpG island methylator phenotype (CIMP), are found in CRC. These alterations produce modifications in DNA, RNA, proteins or metabolites, which can be measured in the tumour specimen, blood or stool and can therefore be used as biomarkers [181]. Some of the most important biomarkers for CRC, and their clinical use, are summarized in Table 3. In contrast to the methods presently used (colonoscopy, sigmoidoscopy, double contrast barium enema, computer tomographic colonoscopy and fecal blood test (FOBT)), molecular tests are expected to be more specific, sensitive and better tolerated by patients, although further studies are needed for their validation.
Table 3.
Current biomarkers for CRC.
The most widely used biomarkers in CRC are currently the determination of MSI and KRAS mutations in tumour samples in order to classify the tumour, make a prognosis of the disease and manage therapy [181]. Although other biomarkers, including the determination of FOBT and CEA, are used for diagnosis, they tend to exhibit high specificity but very low sensitivity [182]. This is the main reason why researchers are searching for better molecules for the early diagnosis of CRC. In this context, the most remarkable findings include the use of kits to evaluate the CpG island methylator phenotype, miRNA and gene microarrays which can be detected in stool or blood. Most of these kits are under clinical evaluation and have a promising future.
Considering the limitation of the actual screening methods for CRC—invasiveness, low specificity and sensitivity and high cost—the identification of new molecular biomarkers with predictive and/or prognostic significance in CRC has become an essential issue to improve anti-cancer treatments and patient outcome. Over the past two decades, several molecular biomarkers have been studied and the obtained results are encouraging; however, several drawbacks affect the reliability of the conclusions [145]. First, most of the published studies were retrospective analyses of a single marker or included a small sample size, and, in consequence, predictions lack resolution and reproducibility. Second, data analysis and interpretation remain challenging; data obtained usually lack definition and adequate validation, and are thus not reliable enough to be used in clinical practice. Furthermore, the lack of methodology for standardization, as well as the absence of standardized endogenous controls, make it difficult to quantify and validate the obtained results.
In consequence, although the number of potential biomarkers is large, only the KRAS gene has entered routine clinical practice, and it is used as a predictive marker of response to EGFR-targeted therapies in advanced CRC stages. Nevertheless, a great deal of effort is being focused on this issue, and despite all their actual disadvantages, the use of biomarkers have a promising future in the diagnosis and prognosis of CRC, as well as in the development of personalized and targeted therapy.
4.2. Gene-Expression Profiling (GEP)
Gene-expression profiling (GEP)-based studies compare gene expression in normal and tumoural tissue samples or samples from different stages of the disease [210]. It is thought that these comparisons can provide useful information about the prognosis of the disease and the most suitable treatment for each patient. Several GEP techniques are currently available from CLIA-certified laboratories (Table 4), with these differing in terms of the type of assay used and the number of genes studied.
Table 4.
Current Gene-Expression Profiling (GEP) for CRC.
However, despite the number of GEP assays that have appeared in the last years, and their potential benefits for both patients (reduction of harm and side effects of adjuvant therapies) and society (lower care costs for patients who will not benefit from adjuvant therapies), the National Comprehensive Cancer Network (NCCN, 2015) has stated that there is still insufficient evidence regarding their predictive value in terms of the potential benefit of chemotherapy to any of the available multigene assays. Moreover, the NCCN has determined that not enough data are available to base the choice of adjuvant therapy on these assays, hence further studies in this field should be conducted to address their diagnostic and clinical validity.
5. Novel Therapies for the Treatment of CRC
5.1. Current Treatments for CRC
The choice of first-line treatment for CRC patients currently involves a multimodal approach based on tumour-related characteristics (e.g., number and localization of metastases, tumour progression, presence or absence of biochemical markers, etc.) and patient-related factors (e.g., co-morbidity, prognosis, etc.). In practice, all these aspects are used to classify CRC patients into one of four different risk groups that will be used to guide the treatment strategy: Group 0: Patients with no metastatic disease or with resectable liver or lung metastases and lack of poor prognostic signs (e.g., relapse during adjuvant treatment). In this case, the recommended treatment consists of surgical resection of the metastasis. Chemotherapy has not been found to provide a great advantage in the overall survival of this group; Group 1: Patients with potentially resectable metastatic disease. These patients are initially treated with induction chemotherapy to reduce the number and size of the metastases and enable subsequent surgical resection. Recommended chemotherapy for these cases comprises cytotoxic doublet or triplet, which may be combined with anti-VEGF or anti-EGFR strategies in KRAS wild-type tumours [222,223]; Group 2: Patients with disseminated unresectable disease. Treatment selected for this group of patients will be palliative rather than curative, with the main intention of reducing the symptoms, aggressiveness and extension of the disease. As such, the first-line treatment selected should induce metastatic regression in a short time. To that end, the preferred option usually comprises a cytotoxic doublet in combination with a targeted agent (anti-VEGF or anti-EGFR strategies). In oligometastatic patients who respond to treatment, additional ablative methods may be considered to increase the progression-free interval. If ablative methods cannot be used, de-escalation of the initial combination should be studied as a maintenance treatment. In certain cases, complete discontinuation of the treatment can be considered [222,223]; Group 3: Patients with unresectable disease and lack of intensive or sequential treatment: In patients lacking symptoms with low risk of deterioration, the purpose of the treatment will be to prevent tumour progression and increase treatment-free life. The most commonly used strategies comprise a fluoropyrimidine as cytotoxic agent combined, or not, with a biological targeted agent [222,223].
As mentioned above, most CRC patients with metastatic disease are treated with a combination of cytotoxic and targeted biological agents. First-line chemotherapy with palliative purposes comprises fluoropyrimidines (e.g., 5-fluorouracil (5-FU) or capecitabine) alone or combined with leucovorin (LV) as well as other cytotoxic agents, such as oxaliplatin (5-FU/LV/oxaliplatin (FOLFOX) and capecitabine/LV/oxaliplatin (CAPOX)) or irinotecan (5-FU/LV/irinotecan (FOLFIRI)). The use of leucovorin reduces the toxicity of the treatment, whereas the addition of other cytotoxic agents has been shown to increase the response rate and progression-free survival, although the toxic effects of the treatment are also intensified [223,224].
Second-line chemotherapy will be offered to patients with good organ function and should be selected according to a refractory-based regimen. Second-line treatment for patients refractory to irinotecan will consist of an oxaliplatin-containing combination such as FOLFOX or CAPOX, whereas patients refractory to FOLFOX or CAPOX will be treated with irinotecan monotherapy or FOLFIRI [224].
The optimal duration of chemotherapy treatment depends on each case, with three different options being available: fixed treatment for 3–6 months, induction treatment followed by a maintenance treatment, or treatment until toxicity or progression [223].
In addition to chemotherapy, monoclonal antibodies or proteins against vascular endothelial growth factor (VEGF) and epidermal growth receptor (EGFR) combined with traditional chemotherapy have been demonstrated to improve the outcome of mCRC [223]. The most commonly used anti-VEGF strategies are the monoclonal antibody Bevacizumab, which targets circulating VEGF-A, and the recombinant fusion protein Aflibercept, which blocks VEGF-A, VEGF-B and placental growth factors. When combined with cytotoxic agents, they represent a first-line treatment for almost all CRC patients. In contrast, anti-EGFR treatment can only be used in the absence of KRAS mutations, either as a single agent or combined with cytotoxic molecules. The most important anti-EGFR agents comprise monoclonal antibodies such as Cetoximab or Panitumumab [223].
Besides traditional chemotherapy, alternative therapies are being studied with the aim of increasing treatment efficacy and reducing side effects as well as the risk of developing secondary tumours. The most important research lines currently in progress are the use of agarose tumour macrobeads, anti-inflammatory drugs, probiotics, and gold-based drugs.
5.2. Agarose Macrobeads
Organs and tumours grow following a Gompertzian curve, a decremented exponential curve that approaches an asymptote or decreases as enlarged. This evidence suggests that tumours, like organs, are susceptible to both positive and negative growth-regulatory controls [225]. The positive regulation of tumour growth is well established and there is a large body of evidence in the literature to support this. For instance, it has been shown that the partial surgical removal of a tumour often induces tumour progression caused by a phenomenon called “compensatory hyperplasia” [226]. Similarly, biological signals indicating the presence of a tumour mass reduce or stop tumour growth even when that mass of cells is not present [226]. This hypothesis constitutes the basis for the use of hydrophilic agarose macrobead culture cells for CRC outgrowth.
Agarose macrobeads consist of two concentric layers of agarose, which create an inner space where cancer cells can be contained [227,228]. Various tumour cell lines have the ability to form colonies after encapsulation in agarose macrobeads, but for this application in particular, RENCA cells (a mouse renal cortical adenocarcinoma cell line) have been selected. After encapsulation, these cells form one-cell colonies that expand in size up to colonies containing several hundreds of cells. As the colonies enlarge, their growth slows until they acquire a stable size, which occurs around 6 to 24 months after encapsulation. During this time, the encapsulated cells undergo a transformation process in which at least two subpopulations of cells are selected to form the tumour colonies [227]. The growth-restrictive agarose environment induces the production of tumour inhibitory molecules, which are able to inhibit the proliferation of non-encapsulated cancer cells both in vitro and in vivo [227]. These include the proteins Gelsoin (GSN), Fibulin (FBLN1), nucleolin (NCL), Prosaposin (PSAP), pigment epithelium-derived factor (PEDF), Serpine1 (Serbp1), secreted protein acidic and rich in cysteine (SPARC), tissue inhibitor of metalloproteinase 2 (TIMP2), phosphatidyl ethanolamine-binding protein (PEBP1), and peroxiredoxin 1 (PRDX1) [227]. Although the mechanism of growth inhibition by RENCA macrobeads is not yet clear, it is thought that all these secreted proteins generate multiple signals, which end up increasing the cell-cycle time of the exposed cancer cells. In particular, the results of different experiments demonstrate that RENCA macrobeads extend the S-phase cycle time and decrease the mitosis number. As the mechanism of action of RENCA macrobeads is quite nonspecific, this regulatory system is applicable to many epithelial-derived tumour types from different species and cell lines [227].
RENCA macrobeads have been tested in advanced epithelial-derived cancer in a phase I/II clinical trial. In general, RENCA macrobeads were well tolerated by patients. Some common adverse effects were fatigue and anorexia lasting from a few days to three weeks. Other less-common adverse effects were abdominal pain, constipation, pyrexia, nausea, vomiting, dyspnea, localized fluid accumulation around the MBs, ascites, abdominal distension and peripheral oedema. Most of the treated patients showed a positive response to treatment, including a reduction in tumour markers, disease stabilization, reduction of pain and improvement in quality of life [51,229]. A phase II/III clinical trial is currently underway and the future perspectives for this treatment are quite encouraging.
5.3. Anti-Inflammatory Drugs
Chronic inflammation, a common feature in colorectal cancer, is caused by immune cells and their products (cytokines and chemokines), reactive oxygen and nitrogen species (ROS and RNS) and also some arachidonic acid derivatives, mainly produced via the cyclooxygenase (COX) and lipoxygenase (LOX) pathways. This inflammation state collaborates in tumour growth, proliferation, invasion and resistance [230].
Since inflammation is known to play an important part in the generation and progression of colorectal cancer, many anti-inflammatory drugs have become important in the prevention and treatment of CRC. Most of the anti-inflammatory agents used are non-steroidal anti-inflammatory drugs (NSAIDs), which inhibit COX enzymes, thereby blocking the synthesis of arachidonic acid derivatives. For example, aspirin has demonstrated good results in the prevention of CRC, reducing risk by up to 50% [231]. Another example of an NSAID used in CRC-derived inflammation is sulindac [232], which has been shown to reduce colorectal cancer inflammation. Moreover, sulindac combined with atorvastatin has even been proved to inhibit tumour growth [233].
Despite their anti-inflammatory properties, NSAIDs have negative side effects such as gastrointestinal ulcerations or kidney damage [234], hence they are mostly used to prevent CRC in high-risk patients, such as those with Crohn’s disease, ulcerative colitis or FAP, rather than for treatment. To avoid these side effects, a new kind of NSAIDs that specifically inhibits cyclooxygenase 2 (COXibs) has been developed to both prevent and treat CRC [235]. Although they do not affect the gastrointestinal system, some of these compounds, such as rofecoxib, which was withdrawn from the market in 2004, can produce cardiovascular toxicity [236]. The most important drug within this group of COXibs is celecoxib, which has been demonstrated to prevent colorectal cancer and reduce adenomas, even those in advanced states. Moreover, celecoxib does not present adverse gastrointestinal effects [237] and does not produce cardiovascular problems [238]. In addition, new formulations are being studied to further reduce the known side effects. One example of these new drugs is celecoxib microbeads, which only target colon cells. This formulation is currently being tested using in vitro models, with studies in animal models expected in the near future [239]. Celecoxib has also been tested in combination with curcumin, a product of curcuma, obtaining a synergistic anticancer effect [240].
5.4. Probiotics
Having demonstrated the role of microbiota in colorectal cancer onset and progression, it is legitimate to suppose that it could be switched to a “non-carcinogenic” microbiome, thereby avoiding the tumourigenic process. In that regard, probiotics are a potential treatment for CRC, being important for its prevention, and can be used as adjuvants for conventional treatments.
Probiotics are viable microorganisms which, when administered in appropriate quantities, confer a health benefit on the host. Lactic acid bacteria, including Lactobacillus, Streptococcus, Enterococcus, Lactococcus, Bifidobacterium and Leuconostoc, are the most studied probiotics in CRC treatment [241,242,243].
The protective role of probiotics is based on the hypothesis that dysbiosis is the main cause of CRC. As has been discussed previously, differences in the microbial signature of CRC patients and healthy controls lead us to the hypothesis that probiotics could help to restore the normal flora and hence avoid CRC. In order to assess this hypothesis, Pala and colleagues [244] designed a study to correlate yogurt consumption and CRC risk involving 45,241 healthy volunteers whose dietary patterns and other lifestyle aspects were carefully analysed. These authors found that yogurt intake was directly related to a lower CRC risk when considering other lifestyle variables as well, such as whether yogurt was ingested alone or in combination with other dairy products.
Insights into the mechanism of action of probiotics have mainly been obtained using animal models given the difficulty of working with human subjects. For example, Chen and colleagues [245] used a mouse model of colon cancer to investigate the role of orally administered Lactobacillus acidophilus and found that these bacteria could reduce the harmfulness of the disease by inducing apoptosis. According to results obtained by Choi and colleagues, this ability to promote cell death might be related to soluble polysaccharides [246].
Apart from their apoptosis-enhancing activity, probiotics play an important role in CRC prevention due to their antioxidant potential. Thus, Sah and colleagues [247] demonstrated that some probiotic strains present in yogurts are able to produce antioxidant peptides with free radical scavenging activity, meaning that they may reduce oxidative stress in the lumen and, as a consequence, prevent or delay the onset of CRC.
5.5. Functional Foods
Reactive oxygen species (ROS) are oxygen molecules with a missing or unpaired electron produced as a consequence of cellular metabolism. At low concentrations, ROS play a physiological role in the defence against pathogens, the mitogenic response and in different molecular pathways [248,249,250]. However, an excess of these reactive compounds, which can be induced by environmental pollution and tobacco or drug consumption, amongst other stressors, can damage different cell structures via the oxidation of lipids, proteins and DNA [251]. These situations have been associated with several human diseases, such as arthritis or cancer [252]. As a consequence, maintaining and re-establishing the redox balance is critical for the correct functioning of the whole organism, hence redox and antioxidant systems are amongst the most promising targets in functional food science [253,254,255]. In this context, polyphenols obtained from natural sources have emerged as a new strategy to protect cells against oxidative stress.
Polyphenolic compounds are the most abundant secondary metabolites found in plants [256]. Many foods and food material contain polyphenols, including cereals and legumes (barley, corn, nuts, oats, rice, sorghum, wheat, beans, and pulses), oilseeds (rapeseed, canola, flaxseed, and olive seeds), fruit and vegetables, and beverages (fruit juices, tea, coffee, cocoa, beer, and wine) [256,257]. All of them possess an aromatic ring bearing one or more hydroxyl groups [255]. These polyphenolic substances or polyphenols include many classes of compounds, ranging from phenolic acids to coloured anthocyanins, simple flavonoids and complex flavonoids [258]. In addition to anticarcinogenic effects, all these polyphenols have a strong antioxidant power, thereby decreasing the risk of cancer [259]. Indeed, many polyphenols have been shown to have chemoprotective, antiproliferative, antioxidative and estrogenic/antiestrogenic activity in addition to inducing cell-cycle arrest or apoptosis and the detoxification of enzymes. They are also known to regulate the host’s immune system and changes in cellular signalling [260]. In particular, proanthocyanidins, flavonoids, resveratrol, tannins, epigallocatechin-3-gallate, gallic acid, anthocyanins and some plant extracts have shown protective effects in some cancer models [261,262].
5.6. Metal-Based Drugs for CRC Treatment
The use of metals for therapeutic purposes dates back to ancient times. For example, cinnabar powder, a derivative of mercury, was widely used in traditional Chinese and Indian medicine [263]; silver sulfadiazine is commonly found in topical creams for burn treatment [264], and Tianmai Xiaoke Tablet, the main ingredient of which is chromium picolinate, is used in China to treat type 2 diabetes [265]. However, one of the most important achievements for inorganic chemistry in medicine is the discovery of cisplatin. The anticancer properties of cis-PtCl2(NH3)2, or cisplatin [266], were discovered accidentally in the 1960s. Since then, many other metal-containing compounds have been developed in order to treat cancer [267,268,269,270]. Herein we will discuss the most promising candidates, namely platinum and gold, and their use in colorectal cancer chemotherapy.
5.6.1. Platinum
Cisplatin was the pioneer in the use of metals in chemotherapy. This compound has been found to be effective against various cancer lines, including testicular, ovarian and solid tumours of the head and neck [266,267,268,269,270,271]. Its success arises due to its mechanism of action: cisplatin is able to bind DNA and, as a result, to induce apoptosis. Once inside the cell, cisplatin reacts with DNA at the N7 position of the major groove guanines, which is the most exposed and nucleophilic site. Mono- and bifunctional adducts are then formed between cisplatin and DNA as a result of inter- and intra-crosslinks [272,273].
Despite its activity, the use of cisplatin results in serious side effects due to its mechanism of action. The most relevant side effects are kidney damage and hearing loss. Nephrotoxicity is related to the accumulation of cisplatin in the kidney proximal tubule [274,275], whereas ototoxicity arises due to the death of cochlear sensory hair cells resulting from the increase in reactive oxygen species [274,275,276]. In addition, an increase in tumour resistance to cisplatin treatment has been observed. The most widespread resistance mechanism involves an increase in the repair of cisplatin-DNA adducts. An increase in cytosolic drug inactivation and a reduction in drug uptake are other possibilities [277,278].
In order to maintain the efficacy of cisplatin without its shortcomings, numerous analogues, amongst which oxaliplatin and carboplatin stand out, have been developed. Thus, oxaliplatin is one of the most common drugs used in colorectal cancer chemotherapy. The importance of oxaliplatin, or trans-l-diaminocyclohexaneoxalatoplatinum, resides in the absence of cross-resistance with cisplatin, thus allowing it to be used when a tumour shows resistance to this drug. This absence of cross-resistance with cisplatin is due to the different mismatch-repair proteins that recognize each kind of adduct, and also explains their different side effects [279]. However, what is more remarkable is that oxaliplatin does not induce ototoxicity and nephrotoxicity. Oxaliplatin is commonly administered in combination with infusional 5-fluorouracil/leucovorin, a regime called FOLFOX [280]. FOLFOX has greatly improved the response rate: 5-fluorouracil treatment gives a response rate of 20%, whereas this increases to 50% when combined with oxaliplatin [281]. The 5-fluorouracil and oxaliplatin combination also provides a better survival rate in metastatic patients [281,282].
5.6.2. Gold
Many metal-based anticancer drugs containing gold(I) or gold(III) have been designed over the past few decades. However, the structures of these compounds are quite different as the gold atom can be coordinated to phosphines, carbine ligands, porphyrinates or dithiocarbamates in order to improve its antitumour effect and other properties [267,283,284,285,286]. One of the best characterized gold-containing anticancer drug is known as auranofin. [2,3,4,6-Tetra-o-acetyl-1-thio-β-d-glycopyranosato(triethylphosphine)gold], is a gold(I) compound containing phosphine and thiol ligands traditionally used as an antirheumatic drug [287]. The mechanism of action of auranofin involves the inhibition of thioredoxin reductase, which leads to an increase in reactive oxygen species that causes oxidative stress and finally triggers intrinsic apoptosis [288]. As a result, auranofin is able to induce apoptosis even in cisplatin-resistant cancer cells [289].
As the gold atom included in auranofin is responsible for thioredoxin reductase inhibition, other gold-containing drugs are also able to induce apoptosis in cancer cell [290,291,292]. Gold atoms are strongly attracted to thiol and selenol groups and can therefore bind selenium-dependent proteins such as thioredoxin reductase, which is upregulated in some kinds of cancers, such as colorectal cancer, and is directly implicated in tumour progression and survival [293], meaning that inhibition thereof triggers cancer cell death [294].
Inhibition of thioredoxin reductase is not the only mechanism that gold-containing drugs can use against colorectal cancer. Thus, auranofin can inhibit the ubiquitin-proteasome system [288,295], which is critical for colon cancer cell homeostasis [296]. Once again, this affinity is extensible to all gold-containing drugs. In particular, gold(I) derivatives disrupt the redox balance, increasing ROS levels inside the cell and altering the mitochondrial membrane potential, which induces activation of the apoptosis cascade and results in controlled cell death, rather than affecting nucleic acids [297] [298,299,300,301,302,303].
6. Discussion and Future Perspectives
Because of its high incidence and mortality rate worldwide, colorectal cancer (CRC) has become a global public health problem. Herein we have reviewed the latest discoveries in the study of CRC research, as well as the newest findings in diagnostic and treatment methodologies in order to provide researchers and clinicians with an updated vision of the key insights into this disease.
The onset and development of CRC is induced by a combination of genetic and environmental factors, whose study is essential for the establishment of new prevention strategies—one of the most important lines of action to stop the increase in its incidence. Over the last decade, the major colon cancer genes have been identified and their pathogenic variants have been associated with a high susceptibility to CRC. Moreover, the study of their inheritance patterns led to the discovery of Hereditary Colorectal Cancer Syndromes, which can now be diagnosed, as well as to special risk management programs and genetic counseling that can be applied to patients and their relatives, reducing their risk of suffering from this disease. However, familial clustering of colon cancer also occurs outside of the setting of well-characterized colon cancer family syndromes; therefore, different epidemiological studies are being carried out with the aim to identify polymorphisms underlying susceptibility to CRC in different populations. Results obtained in those studies can set the foundation for a new generation of genetic screening tests.
Although most of the major cancer genes involved in CRC have been well characterized, the influence of additional environmental factors in this disease remains undefined. In this context, a more in-depth study of the relationship between diet, microbiota and CRC is needed. The results of these studies might lead to the establishment of a set of lifestyle changes that contribute to reducing the risk of developing CRC. Moreover, since the composition of microbiota also seems to influence the development of CRC, adjuvant therapies based on probiotics and prebiotics are being studied to improve the response to traditional chemotherapeutic agents and to reduce dosage and frequency of drug administration, resulting in an improvement of the patient’s quality of life.
Similarly, the development and implementation of new specific and more sensitive biomarkers in the foreseeable future will improve diagnostic strategies, thus allowing clinicians to detect CRC cases in the earliest stages of the disease and hence to improve the prognosis of thousands of patients. Currently, only the determination of MSI and KRAS mutations in tumour samples are in use with diagnostic and therapy management purposes. For early diagnosis of CRC, different tests based on miRNA expression, gene microarrays, and CpG island methylation phenotype are under evaluation and, although they have a promising future, further studies of larger populations are needed for their validation.
In the context of treatment, personalized medicine is fast becoming an indispensable tool. Thus, it is necessary to perform an in-depth analysis of the tumour features of each patient to find the most appropriate treatment.
Finally, an extensive part of current research into CRC is focused on the development of new therapies that are less aggressive and more effective than conventional ones. Discoveries in this area and their clinical implementation will improve the overall survival and quality of life of CRC patients in the future.
Acknowledgments
We would like to thank Diana Nalbaru for her assistance in image editing. The work of this group was supported by projects from the Ministerio de Ciencia e Innovación (SAF2013-41651), funding from the Gobierno de Aragón/European Regional Development Fund (ERDF) (A-32) l and CIBERobn (CB06/03/1012) from the Instituto Carlos III (Spain).
Author Contributions
Inés Mármol, Cristina Sánchez-de-Diego and Alberto Pradilla Dieste have contributed equally to this work. All of them have participated in the literature research and prepared the draft. María Jesús Rodriguez Yoldi and Elena Cerrada supervised the work and draft and prepared the final version.
Conflicts of Interest
The authors declare no conflict of interest.
References
- Quek, X.C.; Thomson, D.W.; Maag, J.L.; Bartonicek, N.; Signal, B.; Clark, M.B.; Gloss, B.S.; Dinger, M.E. LncRNAdb v2. 0: Expanding the reference database for functional long noncoding RNAs. Nucleic Acids Res. 2014, 43, 168–173. [Google Scholar] [CrossRef] [PubMed]
- Amaral, P.P.; Clark, M.B.; Gascoigne, D.K.; Dinger, M.E.; Mattick, J.S. LncRNAdb: A reference database for long noncoding RNAs. Nucleic Acids Res. 2011, 39, 146–151. [Google Scholar] [CrossRef] [PubMed]
- Xie, B.; Ding, Q.; Han, H.; Wu, D. miRCancer: A microRNA-cancer association database constructed by text mining on literature. Bioinformatics 2013, 29, 638–644. [Google Scholar] [CrossRef] [PubMed]
- Xie, B.; Ding, Q.; Wu, D. Text mining on big and complex biomedical literature. Big Data Anal. Bioinform. Healthc. 2014. [Google Scholar] [CrossRef]
- Xie, B.; Hochberg, R.; Ding, Q.; Wu, D. miRSAT & miRCDB: An Integrated microRNA Sequesce Analysis Tool and a Cancer-Associated microRNA Database. In Proceedings of the ISCA 2nd International Conference on Bioinformatics and Computational Biology, BICoB-2010, Sheraton Waikiki Hotel, Honolulu, HI, USA, 24–26 March 2010; pp. 159–164.
- Stewart, B.; Wild, C.P. (Eds.) World Cancer Report 2014; International Agency for Research on Cancer (IARC): Lyon, France, 2014.
- Brody, H. Colorectal cancer. Nature 2015, 521, S1. [Google Scholar] [CrossRef] [PubMed]
- Cunningham, D.; Atkin, W.; Lenz, H.-J.; Lynch, H.T.; Minsky, B.; Nordlinger, B.; Starling, N. Colorectal cancer. Lancet 2010, 375, 1030–1047. [Google Scholar] [CrossRef]
- Fearon, E.R.; Vogelstein, B. A genetic model for colorectal tumorigenesis. Cell 1990, 61, 759–767. [Google Scholar] [CrossRef]
- Lynch, H.T.; de la Chapelle, A. Hereditary colorectal cancer. N. Engl. J. Med. 2003, 348, 919–932. [Google Scholar] [PubMed]
- Umar, A.; Boland, C.R.; Terdiman, J.P.; Syngal, S.; de la Chapelle, A.; Rüschoff, J.; Fishel, R.; Lindor, N.M.; Burgart, L.J.; Hamelin, R. Revised bethesda guidelines for hereditary nonpolyposis colorectal cancer (lynch syndrome) and microsatellite instability. J. Natl. Cancer Inst. 2004, 96, 261–268. [Google Scholar] [CrossRef] [PubMed]
- Stoffel, E.M.; Kastrinos, F. Familial colorectal cancer, beyond lynch syndrome. Clin. Gastroenterol. Hepatol. 2014, 12, 1059–1068. [Google Scholar] [CrossRef] [PubMed]
- Levin, B.; Lieberman, D.A.; McFarland, B.; Smith, R.A.; Brooks, D.; Andrews, K.S.; Dash, C.; Giardiello, F.M.; Glick, S.; Levin, T.R. Screening and surveillance for the early detection of colorectal cancer and adenomatous polyps, 2008: A joint guideline from the American cancer society, the US multi-society task force on colorectal cancer, and the American college of radiology. CA Cancer J. Clin. 2008, 58, 130–160. [Google Scholar] [CrossRef] [PubMed]
- Eaden, J.A.; Abrams, K.R.; Mayberry, J.F. The risk of colorectal cancer in ulcerative colitis: A meta-analysis. Gut 2001, 48, 526–535. [Google Scholar] [CrossRef] [PubMed]
- Canavan, C.; Abrams, K.R.; Mayberry, J. Meta-analysis: Colorectal and small bowel cancer risk in patients with crohn’s disease. Aliment. Pharmacol. Therap. 2006, 23, 1097–1104. [Google Scholar] [CrossRef] [PubMed]
- Johns, L.E.; Houlston, R.S. A systematic review and meta-analysis of familial colorectal cancer risk. Am. J. Gastroenterol. 2001, 96, 2992–3003. [Google Scholar] [CrossRef] [PubMed]
- Robertson, D.J. ABC of colorectal cancer. Gastroenterology 2012, 143, 868–869. [Google Scholar] [CrossRef]
- Martinez-Useros, J.; Garcia-Foncillas, J. Obesity and colorectal cancer: Molecular features of adipose tissue. J. Transl. Med. 2016, 14, 21. [Google Scholar] [CrossRef] [PubMed]
- Willett, W.C. Diet and cancer: An evolving picture. JAMA 2005, 293, 233–234. [Google Scholar] [CrossRef] [PubMed]
- Bastide, N.M.; Pierre, F.H.F.; Corpet, D.E. Heme iron from meat and risk of colorectal cancer: A meta-analysis and a review of the mechanisms involved. Cancer Prev. Res. 2011, 4, 177–184. [Google Scholar] [CrossRef] [PubMed]
- Santarelli, R.L.L.; Pierre, F.; Corpet, D.E. Processed meat and colorectal cancer: A review of epidemiologic and experimental evidence. Nutr. Cancer 2008, 60, 131–144. [Google Scholar] [CrossRef] [PubMed]
- Pöschl, G.; Seitz, H.K. Alcohol and cancer. Alcohol Alcoholism 2004, 39, 155–165. [Google Scholar] [CrossRef] [PubMed]
- Botteri, E.; Iodice, S.; Bagnardi, V.; Raimondi, S.; Lowenfels, A.B.; Maisonneuve, P. Smoking and colorectal cancer: A meta-analysis. JAMA 2008, 300, 2765–2778. [Google Scholar] [CrossRef] [PubMed]
- Cross, A.J.; Boca, S.; Freedman, N.D.; Caporaso, N.E.; Huang, W.Y.; Sinha, R.; Sampson, J.N.; Moore, S.C. Metabolites of tobacco smoking and colorectal cancer risk. Carcinogenesis 2014, 35, 1516–1522. [Google Scholar] [CrossRef] [PubMed]
- Liang, P.S.; Chen, T.Y.; Giovannucci, E. Cigarette smoking and colorectal cancer incidence and mortality: Systematic review and meta-analysis. Int. J. Cancer 2009, 124, 2406–2415. [Google Scholar] [CrossRef] [PubMed]
- Grady, W.M.; Carethers, J.M. Genomic and epigenetic instability in colorectal cancer pathogenesis. Gastroenterology 2008, 135, 1079–1099. [Google Scholar] [CrossRef] [PubMed]
- Pino, M.S.; Chung, D.C. The chromosomal instability pathway in colon cancer. Gastroenterology 2010, 138, 2059–2072. [Google Scholar] [CrossRef] [PubMed]
- Boland, C.R.; Goel, A. Microsatellite instability in colorectal cancer. Gastroenterology 2010, 138, 2073–2087. [Google Scholar] [CrossRef] [PubMed]
- Lao, V.V.; Grady, W.M. Epigenetics and colorectal cancer. Nat. Rev. Gastroenterol. Hepatol. 2011, 8, 686–700. [Google Scholar] [CrossRef] [PubMed]
- Weisenberger, D.J.; Siegmund, K.D.; Campan, M.; Young, J.; Long, T.I.; Faasse, M.A.; Kang, G.H.; Widschwendter, M.; Weener, D.; Buchanan, D. CpG island methylator phenotype underlies sporadic microsatellite instability and is tightly associated with BRAF mutation in colorectal cancer. Nat. Genet. 2006, 38, 787–793. [Google Scholar] [CrossRef] [PubMed]
- Willett, C.G.; Chang, D.T.; Czito, B.G.; Meyer, J.; Wo, J. Cancer genome atlas network. Comprehensive molecular characterization of human colon and rectal cancer. Nature 2012, 487, 330–337. [Google Scholar]
- Brocardo, M.; Henderson, B.R. APC shuttling to the membrane, nucleus and beyond. Trends Cell Boil. 2008, 18, 587–596. [Google Scholar] [CrossRef] [PubMed]
- Herzig, D.O.; Tsikitis, V.L. Molecular markers for colon diagnosis, prognosis and targeted therapy. J. Surg. Oncol. 2015, 111, 96–102. [Google Scholar] [CrossRef] [PubMed]
- Rennoll, S.; Yochum, G. Regulation of myc gene expression by aberrant Wnt/β-catenin signaling in colorectal cancer. World J. Biol. Chem. 2015, 6, 290. [Google Scholar] [CrossRef] [PubMed]
- Toon, C.W.; Chou, A.; Clarkson, A.; DeSilva, K.; Houang, M.; Chan, J.C.Y.; Sioson, L.L.; Jankova, L.; Gill, A.J. Immunohistochemistry for myc predicts survival in colorectal cancer. PLoS ONE 2014, 9, e87456. [Google Scholar] [CrossRef] [PubMed]
- Chen, J.; Guo, F.; Shi, X.; Zhang, L.; Zhang, A.; Jin, H.; He, Y. BRAF V600E mutation and KRAS codon 13 mutations predict poor survival in Chinese colorectal cancer patients. BMC Cancer 2014, 14, 1. [Google Scholar] [CrossRef] [PubMed]
- Li, W.; Qiu, T.; Zhi, W.; Shi, S.; Zou, S.; Ling, Y.; Shan, L.; Ying, J.; Lu, N. Colorectal carcinomas with KRAS codon 12 mutation are associated with more advanced tumor stages. BMC Cancer 2015, 15, 1. [Google Scholar] [CrossRef] [PubMed]
- Ogino, S.; Nosho, K.; Kirkner, G.J.; Kawasaki, T.; Meyerhardt, J.A.; Loda, M.; Giovannucci, E.L.; Fuchs, C.S. CpG island methylator phenotype, microsatellite instability, BRAF mutation and clinical outcome in colon cancer. Gut 2009, 58, 90–96. [Google Scholar] [CrossRef] [PubMed]
- Goldstein, J.; Tran, B.; Ensor, J.; Gibbs, P.; Wong, H.L.; Wong, S.F.; Vilar, E.; Tie, J.; Broaddus, R.; Kopetz, S. Multicenter retrospective analysis of metastatic colorectal cancer (CRC) with high-level microsatellite instability (MSI-H). Ann. Oncol. 2014, 25, 1032–1038. [Google Scholar] [CrossRef] [PubMed]
- Kadowaki, S.; Kakuta, M.; Takahashi, S.; Takahashi, A.; Arai, Y.; Nishimura, Y.; Yatsuoka, T.; Ooki, A.; Yamaguchi, K.; Matsuo, K. Prognostic value of KRAS and BRAF mutations in curatively resected colorectal cancer. World J. Gastroenterol. WJG 2015, 21, 1275. [Google Scholar] [CrossRef] [PubMed]
- Day, F.; Muranyi, A.; Singh, S.; Shanmugam, K.; Williams, D.; Byrne, D.; Pham, K.; Palmieri, M.; Tie, J.; Grogan, T. A mutant BRAF V600E-specific immunohistochemical assay: Correlation with molecular mutation status and clinical outcome in colorectal cancer. Target. Oncol. 2015, 10, 99–109. [Google Scholar] [CrossRef] [PubMed]
- Yaeger, R.; Cercek, A.; O’Reilly, E.M.; Reidy, D.L.; Kemeny, N.; Wolinsky, T.; Capanu, M.; Gollub, M.J.; Rosen, N.; Berger, M.F. Pilot trial of combined BRAF and EGFR inhibition in BRAF-mutant metastatic colorectal cancer patients. Clin. Cancer Res. 2015, 21, 1313–1320. [Google Scholar] [CrossRef] [PubMed]
- Morkel, M.; Riemer, P.; Bläker, H.; Sers, C. Similar but different: Distinct roles for KRAS and BRAF oncogenes in colorectal cancer development and therapy resistance. Oncotarget 2015, 6, 20785. [Google Scholar] [CrossRef] [PubMed]
- Rosty, C.; Young, J.P.; Walsh, M.D.; Clendenning, M.; Sanderson, K.; Walters, R.J.; Parry, S.; Jenkins, M.A.; Win, A.K.; Southey, M.C. PIK3CA activating mutation in colorectal carcinoma: Associations with molecular features and survival. PLoS ONE 2013, 8, e65479. [Google Scholar] [CrossRef] [PubMed]
- Liao, X.; Morikawa, T.; Lochhead, P.; Imamura, Y.; Kuchiba, A.; Yamauchi, M.; Nosho, K.; Qian, Z.R.; Nishihara, R.; Meyerhardt, J.A. Prognostic role of PIK3CA mutation in colorectal cancer: Cohort study and literature review. Clin. Cancer Res. 2012, 18, 2257–2268. [Google Scholar] [CrossRef] [PubMed]
- Atreya, C.E.; Sangale, Z.; Xu, N.; Matli, M.R.; Tikishvili, E.; Welbourn, W.; Stone, S.; Shokat, K.M.; Warren, R.S. PTEN expression is consistent in colorectal cancer primaries and metastases and associates with patient survival. Cancer Med. 2013, 2, 496–506. [Google Scholar] [CrossRef] [PubMed]
- Sarli, L.; Bottarelli, L.; Bader, G.; Iusco, D.; Pizzi, S.; Costi, R.; Bertolani, M.; Roncoroni, L.; Bordi, C. Association between recurrence of sporadic colorectal cancer, high level of microsatellite instability, and loss of heterozygosity at chromosome 18q. Dis. Colon Rectum. 2004, 47, 1467–1482. [Google Scholar] [CrossRef] [PubMed]
- Popat, S.; Houlston, R.S. A systematic review and meta-analysis of the relationship between chromosome 18q genotype, DCC status and colorectal cancer prognosis. Eur. J. Cancer 2005, 41, 2060–2070. [Google Scholar] [CrossRef] [PubMed]
- Popat, S.; Zhao, D.; Chen, Z.; Pan, H.; Shao, Y.; Chandler, I.; Houlston, R.S. Relationship between chromosome 18q status and colorectal cancer prognosis: A prospective, blinded analysis of 280 patients. Anticancer Res. 2007, 27, 627–633. [Google Scholar] [PubMed]
- Munro, A.J.; Lain, S.; Lane, D.P. P53 abnormalities and outcomes in colorectal cancer: A systematic review. Br. J. Cancer 2005, 92, 434–444. [Google Scholar] [CrossRef] [PubMed]
- Rooney, P.; Boonsong, A.; McKay, J.; Marsh, S.; Stevenson, D.; Murray, G.; Curran, S.; Haites, N.; Cassidy, J.; McLeod, H. Colorectal cancer genomics: Evidence for multiple genotypes which influence survival. Br. J. Cancer 2001, 85, 1492. [Google Scholar] [CrossRef] [PubMed]
- Mattick, J.S.; Makunin, I.V. Non-coding RNA. Hum. Mol. Genet. 2006, 15, R17–R29. [Google Scholar] [CrossRef] [PubMed]
- Yamakuchi, M.; Ferlito, M.; Lowenstein, C.J. mir-34a repression of SIRT1 regulates apoptosis. Proc. Natl. Acad. Sci. USA 2008, 105, 13421–13426. [Google Scholar] [CrossRef] [PubMed]
- Lu, G.; Sun, Y.; An, S.; Xin, S.; Ren, X.; Zhang, D.; Wu, P.; Liao, W.; Ding, Y.; Liang, L. MicroRNA-34a targets FMNL2 and E2F5 and suppresses the progression of colorectal cancer. Exp. Mol. Pathol. 2015, 99, 173–179. [Google Scholar] [CrossRef] [PubMed]
- Liu, M.; Chen, H. The role of microRNAs in colorectal cancer. J. Genet. Genom. 2010, 37, 347–358. [Google Scholar] [CrossRef]
- Migliore, L.; Migheli, F.; Spisni, R.; Coppedè, F. Genetics, cytogenetics, and epigenetics of colorectal cancer. BioMed Res. Int. 2011, 2011. [Google Scholar] [CrossRef] [PubMed]
- Asangani, I.; Rasheed, S.; Nikolova, D.; Leupold, J.; Colburn, N.; Post, S.; Allgayer, H. microRNA-21 (mir-21) post-transcriptionally downregulates tumor suppressor PDCD4 and stimulates invasion, intravasation and metastasis in colorectal cancer. Oncogene 2008, 27, 2128–2136. [Google Scholar] [CrossRef] [PubMed]
- Tang, J.-T.; Wang, J.-L.; Du, W.; Hong, J.; Zhao, S.-L.; Wang, Y.-C.; Xiong, H.; Chen, H.-M.; Fang, J.-Y. MicroRNA 345, a methylation-sensitive microrna is involved in cell proliferation and invasion in human colorectal cancer. Carcinogenesis 2011, 32, 1207–1215. [Google Scholar] [CrossRef] [PubMed]
- Song, Y.; Xu, Y.; Wang, Z.; Chen, Y.; Yue, Z.; Gao, P.; Xing, C.; Xu, H. MicroRNA-148b suppresses cell growth by targeting cholecystokinin-2 receptor in colorectal cancer. Int. J. Cancer 2012, 131, 1042–1051. [Google Scholar] [CrossRef] [PubMed]
- Han, H.B.; Gu, J.; Zuo, H.J.; Chen, Z.G.; Zhao, W.; Li, M.; Ji, D.B.; Lu, Y.Y.; Zhang, Z.Q. LET-7c functions as a metastasis suppressor by targeting MMP11 and PBX3 in colorectal cancer. J. Pathol. 2012, 226, 544–555. [Google Scholar] [CrossRef] [PubMed]
- Wang, F.; Zhang, P.; Ma, Y.; Yang, J.; Moyer, M.P.; Shi, C.; Peng, J.; Qin, H. NIRF is frequently upregulated in colorectal cancer and its oncogenicity can be suppressed by LET-7a microRNA. Cancer Lett. 2012, 314, 223–231. [Google Scholar] [CrossRef] [PubMed]
- Liu, X.; Zhang, Z.; Sun, L.; Chai, N.; Tang, S.; Jin, J.; Hu, H.; Nie, Y.; Wang, X.; Wu, K. microRNA-499-5p promotes cellular invasion and tumor metastasis in colorectal cancer by targeting FOXO4 and PDCD4. Carcinogenesis 2011, 32, 1798–1805. [Google Scholar] [CrossRef] [PubMed]
- Lv, H.; Zhang, Z.; Wang, Y.; Li, C.; Gong, W.; Wang, X. MicroRNA-92a promotes colorectal cancer cell growth and migration by inhibiting KLF4. Oncol. Res. Featur. Preclin. Clin. Cancer Ther. 2016, 23, 283–290. [Google Scholar] [CrossRef] [PubMed]
- Almeida, A.L.; Bernardes, M.V.; Feitosa, M.R.; Peria, F.M.; Tirapelli, D.P.; Rocha, J.J.; Feres, O. Serological under expression of microRNA-21, microRNA-34a and microRNA-126 in colorectal cancer. Acta Cir. Bras. 2016, 31, 13–18. [Google Scholar] [CrossRef] [PubMed]
- Vishnubalaji, R.; Hamam, R.; Yue, S.; Al-Obeed, O.; Kassem, M.; Liu, F.; Aldahmash, A.; Alajez, N. MicroRNA-320 suppresses colorectal cancer by targeting SOX4, FOXM1, and FOXQ1. Oncotarget 2016. [Google Scholar] [CrossRef] [PubMed]
- Li, W.; Chang, J.; Wang, S.; Liu, X.; Peng, J.; Huang, D.; Sun, M.; Chen, Z.; Zhang, W.; Guo, W. miRNA-99b-5p suppresses liver metastasis of colorectal cancer by down-regulating mtor. Oncotarget 2015, 6, 24448–24462. [Google Scholar] [CrossRef] [PubMed]
- Park, Y.R.; Lee, S.T.; Kim, S.L.; Liu, Y.C.; Lee, M.R.; Shin, J.H.; Seo, S.Y.; Kim, S.H.; Kim, I.H.; Lee, S.O. microRNA-9 suppresses cell migration and invasion through downregulation of TM4SF1 in colorectal cancer. Int. J. Oncol. 2016, 48, 2135–2143. [Google Scholar] [CrossRef] [PubMed]
- Noguchi, T.; Toiyama, Y.; Kitajima, T.; Imaoka, H.; Hiro, J.; Saigusa, S.; Tanaka, K.; Inoue, Y.; Mohri, Y.; Toden, S. miRNA-503 promotes tumor progression and is associated with early recurrence and poor prognosis in human colorectal cancer. Oncology 2016, 90, 221–231. [Google Scholar] [CrossRef] [PubMed]
- Gao, H.; Bai, C.; Sun, Z. In microRNA-222 to enhance invasion and migration through MST3 in colorectal cancer and to predict for CRC patients progression. In Proceedings of the 2015 ASCO Annual Meeting Proceedings, Chicago, IL, USA, 29 May–2 June 2015; p. e22006.
- Zhao, L.-D.; Zheng, W.-W.; Wang, G.-X.; Kang, X.-C.; Qin, L.; Ji, J.-J.; Hao, S. Epigenetic silencing of mir-181b contributes to tumorigenicity in colorectal cancer by targeting RASSF1A. Int. J. Oncol. 2016, 48, 1977–1984. [Google Scholar] [CrossRef] [PubMed]
- Qiu, Y.; Yu, H.; Shi, X.; Xu, K.; Tang, Q.; Liang, B.; Hu, S.; Bao, Y.; Xu, J.; Cai, J. microRNA-497 inhibits invasion and metastasis of colorectal cancer cells by targeting vascular endothelial growth factor-A. Cell Prolif. 2016, 49, 69–78. [Google Scholar] [CrossRef] [PubMed]
- Li, L.; Jia, F.; Bai, P.; Liang, Y.; Sun, R.; Yuan, F.; Zhang, L.; Gao, L. Association between polymorphisms in long non-coding RNA PRNCR1 in 8q24 and risk of gastric cancer. Tumor Biol. 2016, 37, 299–303. [Google Scholar] [CrossRef] [PubMed]
- Zhang, F.; Luo, Y.; Shao, Z.; Xu, L.; Liu, X.; Niu, Y.; Shi, J.; Sun, X.; Liu, Y.; Ding, Y. microRNA-187, a downstream effector of TGF-β pathway, suppresses SMAD-mediated epithelial-mesenchymal transition in colorectal cancer. Cancer Lett. 2016, 373, 203–213. [Google Scholar] [CrossRef] [PubMed]
- Deng, W.; Wang, J.; Zhang, J.; Cai, J.; Bai, Z.; Zhang, Z. ORAI1, a direct target of microRNA-519, promotes progression of colorectal cancer via AKT/GSK3Β signaling pathway. Digest. Dis. Sci. 2016, 61, 1–8. [Google Scholar] [CrossRef] [PubMed]
- Wan, Y.C.; Li, T.; Han, Y.D.; Zhang, H.Y.; Lin, H.; Zhang, B. microRNA-155 enhances the activation of WNT/β-catenin signaling in colorectal carcinoma by suppressing HMG-box transcription factor 1. Mol. Med. Rep. 2016. [Google Scholar] [CrossRef] [PubMed]
- Wang, L.; Jiang, C.; Li, D.; Ge, X.; Shi, Z.; Li, C.; Liu, X.; Yin, Y.; Zhen, L.; Liu, L.-Z. MicroRNA-497 inhibits tumor growth and increases chemosensitivity to 5-fluorouracil treatment by targeting KSR1. Oncotarget 2015, 7, 2660–2671. [Google Scholar]
- Zaharie, F.; Muresan, M.-S.; Petrushev, B.; Berce, C.; Gafencu, G.-A.; Selicean, S.; Jurj, A.; Cojocneanu-Petric, R.; Lisencu, C.-I.; Pop, L.-A. Exosome-carried microRNA-375 inhibits cell progression and dissemination via Bcl-2 blocking in colon cancer. J. Gastrointest. Liver Dis. 2015, 24, 435–443. [Google Scholar]
- Wang, S.; Zeng, Y.; Zhou, J.M.; Nie, S.L.; Peng, Q.; Gong, J.; Huo, J.R. microRNA-1246 promotes growth and metastasis of colorectal cancer cells involving CCNG2 reduction. Mol. Med. Rep. 2016, 13, 273–280. [Google Scholar] [CrossRef] [PubMed]
- Xiao, R.; Li, C.; Chai, B. miRNA-144 suppresses proliferation and migration of colorectal cancer cells through GSPT1. Biomed. Pharmacother. 2015, 74, 138–144. [Google Scholar] [CrossRef] [PubMed]
- Zhang, J.; Bian, Z.; Zhou, J.; Song, M.; Liu, Z.; Feng, Y.; Zhe, L.; Zhang, B.; Yin, Y.; Huang, Z. microRNA-638 inhibits cell proliferation by targeting phospholipase D1 in human gastric carcinoma. Protein Cell 2015, 6, 680–688. [Google Scholar] [CrossRef] [PubMed]
- Chen, M.-B.; Yang, L.; Lu, P.-H.; Fu, X.-L.; Zhang, Y.; Zhu, Y.-Q.; Tian, Y. microRNA-101 down-regulates sphingosine kinase 1 in colorectal cancer cells. Biochem. Biophys. Res. Commun. 2015, 463, 954–960. [Google Scholar] [CrossRef] [PubMed]
- Xu, T.; Jing, C.; Shi, Y.; Miao, R.; Peng, L.; Kong, S.; Ma, Y.; Li, L. microRNA-20a enhances the epithelial-to-mesenchymal transition of colorectal cancer cells by modulating matrix metalloproteinases. Exp. Ther. Med. 2015, 10, 683–688. [Google Scholar] [CrossRef] [PubMed]
- Bai, R.; Weng, C.; Dong, H.; Li, S.; Chen, G.; Xu, Z. microRNA-409-3p suppresses colorectal cancer invasion and metastasis partly by targeting GAB1 expression. Int. J. Cancer 2015, 137, 2310–2322. [Google Scholar] [CrossRef] [PubMed]
- Morris, K.V.; Mattick, J.S. The rise of regulatory RNA. Nat. Rev. Genet. 2014, 15, 423. [Google Scholar] [CrossRef] [PubMed]
- Nie, L.; Wu, H.-J.; Hsu, J.-M.; Chang, S.-S.; LaBaff, A.M.; Li, C.-W.; Wang, Y.; Hsu, J.L.; Hung, M.-C. natures: Versatile master regulators of gene expression and crucial players in cancer. Am. J. Transl. Res. 2012, 4, 127–150. [Google Scholar] [PubMed]
- Hamilton, M.J.; Young, M.D.; Sauer, S.; Martinez, E. The interplay of long non-coding RNAs and myc in cancer. AIMS Biophys. 2015, 2, 794–809. [Google Scholar] [PubMed]
- Gibb, E.A.; Brown, C.J.; Lam, W.L. The functional role of long non-coding RNA in human carcinomas. Mol. Cancer 2011, 10, 1. [Google Scholar] [CrossRef] [PubMed]
- Tsang, W.P.; Ng, E.K.O.; Ng, S.S.M.; Jin, H.; Yu, J.; Sung, J.J.Y.; Kwok, T.T. Oncofetal H19-derived mir-675 regulates tumor suppressor RB in human colorectal cancer. Carcinogenesis 2010, 31, 350–358. [Google Scholar] [CrossRef] [PubMed]
- Fellig, Y.; Ariel, I.; Ohana, P.; Schachter, P.; Sinelnikov, I.; Birman, T.; Ayesh, S.; Schneider, T.; de Groot, N.; Czerniak, A. H19 expression in hepatic metastases from a range of human carcinomas. J. Clin. Pathol. 2005, 58, 1064–1068. [Google Scholar] [CrossRef] [PubMed]
- Ohana, P.; Schachter, P.; Ayesh, B.; Mizrahi, A.; Birman, T.; Schneider, T.; Matouk, I.; Ayesh, S.; Kuppen, P.J.K.; de Groot, N. Regulatory sequences of H19 and IGF2 genes in DNA-based therapy of colorectal rat liver metastases. J. Gene Med. 2005, 7, 366–374. [Google Scholar] [CrossRef] [PubMed]
- Gupta, R.A.; Shah, N.; Wang, K.C.; Kim, J.; Horlings, H.M.; Wong, D.J.; Tsai, M.-C.; Hung, T.; Argani, P.; Rinn, J.L. Long non-coding RNA hotair reprograms chromatin state to promote cancer metastasis. Nature 2010, 464, 1071–1076. [Google Scholar] [CrossRef] [PubMed]
- Schorderet, P.; Duboule, D. Structural and functional differences in the long non-coding RNA hotair in mouse and human. PLoS Genet 2011, 7, e1002071. [Google Scholar] [CrossRef] [PubMed]
- Xu, C.; Yang, M.H.; Tian, J.; Wang, X.Y.; Li, Z.G. Malat-1: A long non-coding RNA and its important 3′ end functional motif in colorectal cancer metastasis. Int. J. Oncol. 2011, 39, 169. [Google Scholar] [PubMed]
- Matouk, I.J.; Abbasi, I.; Hochberg, A.; Galun, E.; Dweik, H.; Akkawi, M. Highly upregulated in liver cancer noncoding RNA is overexpressed in hepatic colorectal metastasis. Eur. J. Gastroenterol. Hepatol. 2009, 21, 688–692. [Google Scholar] [CrossRef] [PubMed]
- Zhang, X.; Zhou, Y.; Mehta, K.R.; Danila, D.C.; Scolavino, S.; Johnson, S.R.; Klibanski, A. A pituitary-derived MEG3 isoform functions as a growth suppressor in tumor cells. J. Clin. Endocrinol. Metab. 2003, 88, 5119–5126. [Google Scholar] [CrossRef] [PubMed]
- Yang, F.; Xue, X.; Bi, J.; Zheng, L.; Zhi, K.; Gu, Y.; Fang, G. Long noncoding RNA CCAT1, which could be activated by c-myc, promotes the progression of gastric carcinoma. J. Cancer Res. Clin. Oncol. 2013, 139, 437–445. [Google Scholar] [CrossRef] [PubMed]
- Kim, T.; Cui, R.; Jeon, Y.-J.; Lee, J.-H.; Lee, J.H.; Sim, H.; Park, J.K.; Fadda, P.; Tili, E.; Nakanishi, H. Long–Range interaction and correlation between myc enhancer and oncogenic long noncoding RNA CARLO-5. Proc. Natl. Acad. Sci. USA 2014, 111, 4173–4178. [Google Scholar] [CrossRef] [PubMed]
- Ling, H.; Spizzo, R.; Atlasi, Y.; Nicoloso, M.; Shimizu, M.; Redis, R.S.; Nishida, N.; Gafà, R.; Song, J.; Guo, Z. CCAT2, a novel noncoding RNA mapping to 8q24, underlies metastatic progression and chromosomal instability in colon cancer. Genome Res. 2013, 23, 1446–1461. [Google Scholar] [CrossRef] [PubMed]
- Graham, L.D.; Pedersen, S.K.; Brown, G.S.; Ho, T.; Kassir, Z.; Moynihan, A.T.; Vizgoft, E.K.; Dunne, R.; Pimlott, L.; Young, G.P. Colorectal neoplasia differentially expressed (CRNDE), a novel gene with elevated expression in colorectal adenomas and adenocarcinomas. Gene Cancer 2011, 2, 829–840. [Google Scholar] [CrossRef] [PubMed]
- Liu, Q.; Huang, J.; Zhou, N.; Zhang, Z.; Zhang, A.; Lu, Z.; Wu, F.; Mo, Y.-Y. LncRNA loc285194 is a p53-regulated tumor suppressor. Nucleic Acids Res. 2013, 41, 4976–4987. [Google Scholar] [CrossRef] [PubMed]
- Pibouin, L.; Villaudy, J.; Ferbus, D.; Muleris, M.; Prospéri, M.-T.; Remvikos, Y.; Goubin, G.R. Cloning of the mRNA of overexpression in colon carcinoma-1: A sequence overexpressed in a subset of colon carcinomas. Cancer Genet. Cytogenet. 2002, 133, 55–60. [Google Scholar] [CrossRef]
- Yang, F.; Zhang, H.; Mei, Y.; Wu, M. Reciprocal regulation of HIF-1α and lincRNA-p21 modulates the Warburg effect. Mol. Cell 2014, 53, 88–100. [Google Scholar] [CrossRef] [PubMed]
- Nakano, S.; Murakami, K.; Meguro, M.; Soejima, H.; Higashimoto, K.; Urano, T.; Kugoh, H.; Mukai, T.; Ikeguchi, M.; Oshimura, M. Expression profile of LIT1/KCNQ1OT1 and epigenetic status at the KVDMR1 in colorectal cancers. Cancer Sci. 2006, 97, 1147–1154. [Google Scholar] [CrossRef] [PubMed]
- Poliseno, L.; Salmena, L.; Zhang, J.; Carver, B.; Haveman, W.J.; Pandolfi, P.P. A coding-independent function of gene and pseudogene mRNAs regulates tumour biology. Nature 2010, 465, 1033–1038. [Google Scholar] [CrossRef] [PubMed]
- Han, Y.J.; Ma, S.F.; Yourek, G.; Park, Y.-D.; Garcia, J.G.N. A transcribed pseudogene of MYLK promotes cell proliferation. FASEB J. 2011, 25, 2305–2312. [Google Scholar] [CrossRef] [PubMed]
- Panagopoulos, I.; Moller, E.; Collin, A.; Mertens, F. The POU5F1P1 pseudogene encodes a putative protein similar to POU5F1 isoform 1. Oncol. Rep. 2008, 20, 1029–1033. [Google Scholar] [CrossRef] [PubMed]
- Wang, F.; Li, X.; Xie, X.; Zhao, L.; Chen, W. UCA1, a non-protein-coding RNA up-regulated in bladder carcinoma and embryo, influencing cell growth and promoting invasion. FEBS Lett. 2008, 582, 1919–1927. [Google Scholar] [CrossRef] [PubMed]
- Prensner, J.R.; Iyer, M.K.; Balbin, O.A.; Dhanasekaran, S.M.; Cao, Q.; Brenner, J.C.; Laxman, B.; Asangani, I.A.; Grasso, C.S.; Kominsky, H.D. Transcriptome sequencing across a prostate cancer cohort identifies PCAT-1, an unannotated lincRNA implicated in disease progression. Nat. Biotechnol. 2011, 29, 742–749. [Google Scholar] [CrossRef] [PubMed]
- Prensner, J.R.; Chen, W.; Iyer, M.K.; Cao, Q.; Ma, T.; Han, S.; Sahu, A.; Malik, R.; Wilder-Romans, K.; Navone, N. PCAT-1, a long noncoding RNA, regulates BRCA2 and controls homologous recombination in cancer. Cancer Res. 2014, 74, 1651–1660. [Google Scholar] [CrossRef] [PubMed]
- Ge, X.; Chen, Y.; Liao, X.; Liu, D.; Li, F.; Ruan, H.; Jia, W. Overexpression of long noncoding RNA PCAT-1 is a novel biomarker of poor prognosis in patients with colorectal cancer. Med. Oncol. 2013, 30, 1–6. [Google Scholar] [CrossRef] [PubMed]
- Chung, S.; Nakagawa, H.; Uemura, M.; Piao, L.; Ashikawa, K.; Hosono, N.; Takata, R.; Akamatsu, S.; Kawaguchi, T.; Morizono, T. Association of a novel long non-coding RNA in 8q24 with prostate cancer susceptibility. Cancer Sci. 2011, 102, 245–252. [Google Scholar] [CrossRef] [PubMed]
- Li, L.; Sun, R.; Liang, Y.; Pan, X.; Li, Z.; Bai, P.; Zeng, X.; Zhang, D.; Zhang, L.; Gao, L. Association between polymorphisms in long non-coding RNA PRNCR1 in 8q24 and risk of colorectal cancer. J. Exp. Clin. Cancer Res. 2013, 32, 1. [Google Scholar] [CrossRef] [PubMed]
- Yang, F.; Huo, X.S.; Yuan, S.X.; Zhang, L.; Zhou, W.P.; Wang, F.; Sun, S.H. Repression of the long noncoding RNA-LET by histone deacetylase 3 contributes to hypoxia-mediated metastasis. Mol. Cell 2013, 49, 1083–1096. [Google Scholar] [CrossRef] [PubMed]
- Qi, P.; Xu, M.D.; Ni, S.J.; Shen, X.H.; Wei, P.; Huang, D.; Tan, C.; Sheng, W.Q.; Zhou, X.Y.; Du, X. Down-regulation of NCRAN, a long non-coding RNA, contributes to colorectal cancer cell migration and invasion and predicts poor overall survival for colorectal cancer patients. Mol. Carcinog. 2015, 54, 742–750. [Google Scholar] [CrossRef] [PubMed]
- Tseng, Y.-Y.; Moriarity, B.S.; Gong, W.; Akiyama, R.; Tiwari, A.; Kawakami, H.; Ronning, P.; Reuland, B.; Guenther, K.; Beadnell, T.C. PVT1 dependence in cancer with myc copy-number increase. Nature 2014, 512, 82–86. [Google Scholar] [CrossRef] [PubMed]
- Takahashi, Y.; Sawada, G.; Kurashige, J.; Uchi, R.; Matsumura, T.; Ueo, H.; Takano, Y.; Eguchi, H.; Sudo, T.; Sugimachi, K. Amplification of PVT1 is involved in poor prognosis via apoptosis inhibition in colorectal cancers. Br. J. Cancer 2014, 110, 164–171. [Google Scholar] [CrossRef] [PubMed]
- Ahmed, F.E.; Ahmed, N.C.; Vos, P.W.; Bonnerup, C.; Atkins, J.N.; Casey, M.; Nuovo, G.J.; Naziri, W.; Wiley, J.E.; Mota, H. Diagnostic microRNA markers to screen for sporadic human colon cancer in stool: I. Proof of principle. Cancer Genom. Proteom. 2013, 10, 93–113. [Google Scholar]
- Yang, X.; Zhong, J.; Ji, Y.; Li, J.; Jian, Y.; Zhang, J.; Yang, W. The expression and clinical significance of microRNAs in colorectal cancer detecting. Tumor Biol. 2015, 36, 2675–2684. [Google Scholar] [CrossRef] [PubMed]
- Ursell, L.K.; Metcalf, J.L.; Parfrey, L.W.; Knight, R. Defining the human microbiome. Nutr. Rev. 2012, 70, S38–S44. [Google Scholar] [CrossRef] [PubMed]
- McNally, L.; Brown, S.P. Building the microbiome in health and disease: Niche construction and social conflict in bacteria. Phil. Trans. R. Soc. B 2015. [Google Scholar] [CrossRef] [PubMed]
- Scarpellini, E.; Ianiro, G.; Attili, F.; Bassanelli, C.; de Santis, A.; Gasbarrini, A. The human gut microbiota and virome: Potential therapeutic implications. Dig. Liver Dis. 2011, 47, 1007–1012. [Google Scholar] [CrossRef] [PubMed]
- Stearns, J.C.; Lynch, M.D.J.; Senadheera, D.B.; Tenenbaum, H.C.; Goldberg, M.B.; Cvitkovitch, D.G.; Croitoru, K.; Moreno-Hagelsieb, G.; Neufeld, J.D. Bacterial biogeography of the human digestive tract. Sci. Rep. 2011, 1. [Google Scholar] [CrossRef] [PubMed]
- Rajilić-Stojanović, M.; Smidt, H.; de Vos, W.M. Diversity of the human gastrointestinal tract microbiota revisited. Environ. Microbial. 2007, 9, 2125–2136. [Google Scholar] [CrossRef] [PubMed]
- Matamoros, S.; Gras-Leguen, C.; Le Vacon, F.; Potel, G.; de La Cochetiere, M.-F. Development of intestinal microbiota in infants and its impact on health. Trends Microbial. 2013, 21, 167–173. [Google Scholar] [CrossRef] [PubMed]
- Yadav, D.; Ghosh, T.S.; Mande, S.S. Global investigation of composition and interaction networks in gut microbiomes of individuals belonging to diverse geographies and age-groups. Gut Pathog. 2016, 8, 1. [Google Scholar] [CrossRef] [PubMed]
- Yatsunenko, T.; Rey, F.E.; Manary, M.J.; Trehan, I.; Dominguez-Bello, M.G.; Contreras, M.; Magris, M.; Hidalgo, G.; Baldassano, R.N.; Anokhin, A.P. Human gut microbiome viewed across age and geography. Nature 2012, 486, 222–227. [Google Scholar] [CrossRef] [PubMed]
- Engen, P.A.; Green, S.J.; Voigt, R.M.; Forsyth, C.B.; Keshavarzian, A. The gastrointestinal microbiome: Alcohol effects on the composition of intestinal microbiota. Alcohol Res. Curr. Rev. 2015, 37, 223. [Google Scholar]
- Xu, Z.; Knight, R. Dietary effects on human gut microbiome diversity. Br. J. Nutr. 2015, 113, S1–S5. [Google Scholar] [CrossRef] [PubMed]
- Ley, R.E.; Hamady, M.; Lozupone, C.; Turnbaugh, P.J.; Ramey, R.R.; Bircher, J.S.; Schlegel, M.L.; Tucker, T.A.; Schrenzel, M.D.; Knight, R. Evolution of mammals and their gut microbes. Science 2008, 320, 1647–1651. [Google Scholar] [CrossRef] [PubMed]
- Davenport, E.R.; Mizrahi-Man, O.; Michelini, K.; Barreiro, L.B.; Ober, C.; Gilad, Y. Seasonal variation in human gut microbiome composition. PLoS ONE 2014, 9, e90731. [Google Scholar] [CrossRef] [PubMed]
- Sankar, S.A.; Lagier, J.-C.; Pontarotti, P.; Raoult, D.; Fournier, P.-E. The human gut microbiome, a taxonomic conundrum. Syst. Appl. Microbial. 2015, 38, 276–286. [Google Scholar] [CrossRef] [PubMed]
- Cox, M.J.; Cookson, W.O.; Moffatt, M.F. Sequencing the human microbiome in health and disease. Hum. Mol. Genet. 2013, 22, 88–94. [Google Scholar] [CrossRef] [PubMed]
- Garza, D.R.; Dutilh, B.E. From cultured to uncultured genome sequences: Metagenomics and modeling microbial ecosystems. Cell. Mol. Life Sci. 2015, 72, 4287–4308. [Google Scholar] [CrossRef] [PubMed]
- Geuking, M.B.; Köller, Y.; Rupp, S.; McCoy, K.D. The interplay between the gut microbiota and the immune system. Gut Microb. 2014, 5, 411–418. [Google Scholar] [CrossRef] [PubMed]
- Chung, H.; Kasper, D.L. Microbiota-stimulated immune mechanisms to maintain gut homeostasis. Curr. Opin. Immunol. 2010, 22, 455–460. [Google Scholar] [CrossRef] [PubMed]
- Krishnan, S.; Alden, N.; Lee, K. Pathways and functions of gut microbiota metabolism impacting host physiology. Curr. Opin. Biotechnol. 2015, 36, 137–145. [Google Scholar] [CrossRef] [PubMed]
- Zhang, Y.-J.; Li, S.; Gan, R.-Y.; Zhou, T.; Xu, D.-P.; Li, H.-B. Impacts of gut bacteria on human health and diseases. Int. J. Mol. Sci. 2015, 16, 7493–7519. [Google Scholar] [CrossRef] [PubMed]
- Serino, M.; Blasco-Baque, V.; Nicolas, S.; Burcelin, R. Far from the eyes, close to the heart: Dysbiosis of gut microbiota and cardiovascular consequences. Curr. Cardiol. Rep. 2014, 16, 1–7. [Google Scholar] [CrossRef] [PubMed]
- Kim, Y.-G.; Udayanga, K.G.S.; Totsuka, N.; Weinberg, J.B.; Núñez, G.; Shibuya, A. Gut dysbiosis promotes M2 macrophage polarization and allergic airway inflammation via fungi-induced PGE2. Cell Host Microb. 2014, 15, 95–102. [Google Scholar] [CrossRef] [PubMed]
- Iebba, V.; Totino, V.; Gagliardi, A.; Santangelo, F.; Cacciotti, F.; Trancassini, M.; Mancini, C.; Cicerone, C.; Corazziari, E.; Pantanella, F. Eubiosis and dysbiosis: The two sides of the microbiota. New Microbial. 2016, 39, 1–12. [Google Scholar]
- Schippa, S.; Conte, M.P. Dysbiotic events in gut microbiota: Impact on human health. Nutrients 2014, 6, 5786–5805. [Google Scholar] [CrossRef] [PubMed]
- Nagao-Kitamoto, H.; Kitamoto, S.; Kuffa, P.; Kamada, N. Pathogenic role of the gut microbiota in gastrointestinal diseases. Intest. Res. 2016, 14, 127–138. [Google Scholar] [CrossRef] [PubMed]
- Peloquin, J.M.; Nguyen, D.D. The microbiota and inflammatory bowel disease: Insights from animal models. Anaerobe 2013, 24, 102–106. [Google Scholar] [CrossRef] [PubMed]
- Tomasello, G.; Tralongo, P.; Damiani, P.; Sinagra, E.; di Trapani, B.; Zeenny, M.N.; Hussein, I.H.; Jurjus, A.; Leone, A. Dismicrobism in inflammatory bowel disease and colorectal cancer: Changes in response of colocytes. World J. Gastroenterol. 2014, 20, 18121–18130. [Google Scholar] [CrossRef] [PubMed]
- Wu, N.; Yang, X.; Zhang, R.; Li, J.; Xiao, X.; Hu, Y.; Chen, Y.; Yang, F.; Lu, N.; Wang, Z. Dysbiosis signature of fecal microbiota in colorectal cancer patients. Microb. Ecol. 2013, 66, 462–470. [Google Scholar] [CrossRef] [PubMed]
- Sheflin, A.M.; Whitney, A.K.; Weir, T.L. Cancer-promoting effects of microbial dysbiosis. Curr. Oncol. Rep. 2014, 16, 1–9. [Google Scholar] [CrossRef] [PubMed]
- Wang, T.; Cai, G.; Qiu, Y.; Fei, N.; Zhang, M.; Pang, X.; Jia, W.; Cai, S.; Zhao, L. Structural segregation of gut microbiota between colorectal cancer patients and healthy volunteers. ISME J. 2012, 6, 320–329. [Google Scholar] [CrossRef] [PubMed]
- Zimmer, J.; Lange, B.; Frick, J.-S.; Sauer, H.; Zimmermann, K.; Schwiertz, A.; Rusch, K.; Klosterhalfen, S.; Enck, P. A vegan or vegetarian diet substantially alters the human colonic faecal microbiota. Eur. J. Clin. Nutr. 2012, 66, 53–60. [Google Scholar] [CrossRef] [PubMed]
- David, L.A.; Maurice, C.F.; Carmody, R.N.; Gootenberg, D.B.; Button, J.E.; Wolfe, B.E.; Ling, A.V.; Devlin, A.S.; Varma, Y.; Fischbach, M.A. Diet rapidly and reproducibly alters the human gut microbiome. Nature 2014, 505, 559–563. [Google Scholar] [CrossRef] [PubMed]
- Hung, R.J.; Ulrich, C.M.; Goode, E.L.; Brhane, Y.; Muir, K.; Chan, A.T.; Le Marchand, L.; Schildkraut, J.; Witte, J.S.; Eeles, R. Cross cancer genomic investigation of inflammation pathway for five common cancers: Lung, ovary, prostate, breast, and colorectal cancer. J. Natl. Cancer Inst. 2015, 107, 246. [Google Scholar] [CrossRef] [PubMed]
- Chai, E.Z.P.; Siveen, K.S.; Shanmugam, M.K.; Arfuso, F.; Sethi, G. Analysis of the intricate relationship between chronic inflammation and cancer. Biochem. J. 2015, 468, 1–15. [Google Scholar] [CrossRef] [PubMed]
- Ryan, B.M.; Wolff, R.K.; Valeri, N.; Khan, M.; Robinson, D.; Paone, A.; Bowman, E.D.; Lundgreen, A.; Caan, B.; Potter, J. An analysis of genetic factors related to risk of inflammatory bowel disease and colon cancer. Cancer Epidemiol. 2015, 38, 583–590. [Google Scholar] [CrossRef] [PubMed]
- Sobhani, I.; Amiot, A.; Le Baleur, Y.; Levy, M.; Auriault, M.-L.; van Nhieu, J.T.; Delchier, J.C. Microbial dysbiosis and colon carcinogenesis: Could colon cancer be considered a bacteria-related disease? Ther. Adv. Gastroenterol. 2013, 6, 215–229. [Google Scholar] [CrossRef] [PubMed]
- Schwabe, R.F.; Jobin, C. The microbiome and cancer. Nat. Rev. Cancer 2013, 13, 800–812. [Google Scholar] [CrossRef] [PubMed]
- Borges-Canha, M.; Portela-Cidade, J.P.; Dinis-Ribeiro, M.; Leite-Moreira, A.F.; Pimentel-Nunes, P. Role of colonic microbiota in colorectal carcinogenesis: A systematic review. Rev. Esp. Enferm. Dig. 2015, 107, 659–671. [Google Scholar] [CrossRef] [PubMed]
- Candela, M.; Turroni, S.; Biagi, E.; Carbonero, F.; Rampelli, S.; Fiorentini, C.; Brigidi, P. Inflammation and colorectal cancer, when microbiota-host mutualism breaks. World J. Gastroenterol. 2014, 20, 908–922. [Google Scholar] [CrossRef] [PubMed]
- Zackular, J.P.; Baxter, N.T.; Iverson, K.D.; Sadler, W.D.; Petrosino, J.F.; Chen, G.Y.; Schloss, P.D. The gut microbiome modulates colon tumorigenesis. MBio 2013, 4, e00692-13. [Google Scholar] [CrossRef] [PubMed]
- Nosho, K.; Sukawa, Y.; Adachi, Y.; Ito, M.; Mitsuhashi, K.; Kurihara, H.; Kanno, S.; Yamamoto, I.; Ishigami, K.; Igarashi, H. Association of fusobacterium nucleatum with immunity and molecular alterations in colorectal cancer. World J. Gastroenterol. 2016, 22, 557–566. [Google Scholar] [CrossRef] [PubMed]
- Kostic, A.D.; Chun, E.; Robertson, L.; Glickman, J.N.; Gallini, C.A.; Michaud, M.; Clancy, T.E.; Chung, D.C.; Lochhead, P.; Hold, G.L. Fusobacterium nucleatum potentiates intestinal tumorigenesis and modulates the tumor-immune microenvironment. Cell Host Microb. 2014, 14, 207–215. [Google Scholar] [CrossRef] [PubMed]
- Li, Y.-Y.; Ge, Q.-X.; Cao, J.; Zhou, Y.-J.; Du, Y.-L.; Shen, B.; Wan, Y.-J.Y.; Nie, Y.-Q. Association of fusobacterium nucleatum infection with colorectal cancer in Chinese patients. World J. Gastroenterol. 2016, 22, 3227. [Google Scholar] [CrossRef] [PubMed]
- McCoy, A.N.; Araujo-Perez, F.; Azcarate-Peril, A.; Yeh, J.J.; Sandler, R.S.; Keku, T.O. Fusobacterium is associated with colorectal adenomas. PLoS ONE 2013, 8, e53653. [Google Scholar] [CrossRef] [PubMed]
- Bashir, A.; Miskeen, A.Y.; Hazari, Y.M.; Asrafuzzaman, S.; Fazili, K.M. Fusobacterium nucleatum, inflammation, and immunity: The fire within human gut. Tumor Biol. 2016, 37, 2805–2810. [Google Scholar] [CrossRef] [PubMed]
- Sears, C.L.; Geis, A.L.; Housseau, F. Bacteroides fragilis subverts mucosal biology: From symbiont to colon carcinogenesis. J. Clin. Investing. 2014, 124, 4166–4172. [Google Scholar] [CrossRef] [PubMed]
- Boleij, A.; Hechenbleikner, E.M.; Goodwin, A.C.; Badani, R.; Stein, E.M.; Lazarev, M.G.; Ellis, B.; Carroll, K.C.; Albesiano, E.; Wick, E.C. The bacteroides fragilis toxin gene is prevalent in the colon mucosa of colorectal cancer patients. Clin. Infect. Dis. 2014. [CrossRef] [PubMed]
- Kohoutova, D.; Smajs, D.; Moravkova, P.; Cyrany, J.; Moravkova, M.; Forstlova, M.; Cihak, M.; Rejchrt, S.; Bures, J. Escherichia coli strains of phylogenetic group B2 and D and bacteriocin production are associated with advanced colorectal neoplasia. BMC Infect. Dis. 2014, 14, 1. [Google Scholar] [CrossRef] [PubMed]
- Allen-Vercoe, E.; Jobin, C. Fusobacterium and enterobacteriaceae: Important players for CRC? Immunol. Lett. 2014, 162, 54–61. [Google Scholar] [CrossRef] [PubMed]
- Bonnet, M.; Buc, E.; Sauvanet, P.; Darcha, C.; Dubois, D.; Pereira, B.; Déchelotte, P.; Bonnet, R.; Pezet, D.; Darfeuille-Michaud, A. Colonization of the human gut by E. Coli and colorectal cancer risk. Clin. Cancer Res. 2014, 20, 859–867. [Google Scholar] [CrossRef] [PubMed]
- Moore, M.A.; Manan, A.A.; Chow, K.Y.; Cornain, S.F.; Devi, C.R.; Triningsih, F.X.; Laudico, A.; Mapua, C.A.; Mirasol-Lumague, M.R.; Noorwati, S. Cancer epidemiology and control in peninsular and island South-east Asia-past, present and future. Asian Pac. J. Cancer Prev. 2010, 11, 81–98. [Google Scholar] [PubMed]
- Farazi, P.A. Cancer trends and risk factors in Cyprus. ecancermedicalscience 2014, 8. [Google Scholar] [CrossRef]
- Koifman, S.; Koifman, R.J. Environment and cancer in Brazil: An overview from a public health perspective. Rev. Mutat. Res. 2003, 544, 305–311. [Google Scholar] [CrossRef]
- Okreglicka, K. Health effects of changes in the structure of dietary macronutrients intake in western societies. Rocz. Panstw. Zakl. Hig. 2015, 66, 97–105. [Google Scholar] [PubMed]
- Aykan, N.F. Red meat and colorectal cancer. Oncol. Rev. 2015, 9, 288. [Google Scholar] [CrossRef] [PubMed]
- Kim, E.; Coelho, D.; Blachier, F. Review of the association between meat consumption and risk of colorectal cancer. Nutr. Res. 2013, 33, 983–994. [Google Scholar] [CrossRef] [PubMed]
- Ou, J.; Carbonero, F.; Zoetendal, E.G.; DeLany, J.P.; Wang, M.; Newton, K.; Gaskins, H.R.; O’Keefe, S.J.D. Diet, microbiota, and microbial metabolites in colon cancer risk in rural africans and African americans. Am. J. Clin. Nutr. 2013, 98, 111–120. [Google Scholar] [CrossRef] [PubMed]
- Feng, Q.; Liang, S.; Jia, H.; Stadlmayr, A.; Tang, L.; Lan, Z.; Zhang, D.; Xia, H.; Xu, X.; Jie, Z. Gut microbiome development along the colorectal adenoma-carcinoma sequence. Nat. Commun. 2015, 6. [Google Scholar] [CrossRef] [PubMed]
- O’Keefe, S.J.D.; Li, J.V.; Lahti, L.; Ou, J.; Carbonero, F.; Mohammed, K.; Posma, J.M.; Kinross, J.; Wahl, E.; Ruder, E. Fat, fibre and cancer risk in African americans and rural africans. Nat. Commun. 2015, 6. [Google Scholar] [CrossRef] [PubMed]
- Fung, K.Y.C.; Cosgrove, L.; Lockett, T.; Head, R.; Topping, D.L. A review of the potential mechanisms for the lowering of colorectal oncogenesis by butyrate. Br. J. Nutr. 2012, 108, 820–831. [Google Scholar] [CrossRef] [PubMed]
- Hofmanova, J.; Hyrslova Vaculova, A.; Kozubik, A. Regulation of the metabolism of polyunsaturated fatty acids and butyrate in colon cancer cells. Curr. Pharm. Biotechnol. 2013, 14, 274–288. [Google Scholar] [CrossRef] [PubMed]
- Donohoe, D.R.; Holley, D.; Collins, L.B.; Montgomery, S.A.; Whitmore, A.C.; Hillhouse, A.; Curry, K.P.; Renner, S.W.; Greenwalt, A.; Ryan, E.P. A gnotobiotic mouse model demonstrates that dietary fiber protects against colorectal tumorigenesis in a microbiota- and butyrate-dependent manner. Cancer Discov. 2014, 4, 1387–1397. [Google Scholar] [CrossRef] [PubMed]
- Diamandis, E.P. Cancer biomarkers: Can we turn recent failures into success? J. Natl. Cancer Inst. 2010, 102, 1462–1467. [Google Scholar] [CrossRef] [PubMed]
- Ludwig, J.A.; Weinstein, J.N. Biomarkers in cancer staging, prognosis and treatment selection. Nat. Rev. Cancer 2005, 5, 845–856. [Google Scholar] [CrossRef] [PubMed]
- Coghlin, C.; Murray, G.I. Biomarkers of colorectal cancer: Recent advances and future challenges. Proteom. Clin. Appl. 2015, 9, 64–71. [Google Scholar] [CrossRef] [PubMed]
- Bacher, J.W.; Flanagan, L.A.; Smalley, R.L.; Nassif, N.A.; Burgart, L.J.; Halberg, R.B.; Megid, W.M.A.; Thibodeau, S.N. Development of a fluorescent multiplex assay for detection of MSI-high tumors. Dis. Mark. 2004, 20, 237–250. [Google Scholar] [CrossRef]
- Geiersbach, K.B.; Samowitz, W.S. Microsatellite instability and colorectal cancer. Arch. Pathol. Lab. Med. 2011, 135, 1269–1277. [Google Scholar] [CrossRef] [PubMed]
- Iacopetta, B.; Watanabe, T. Predictive value of microsatellite instability for benefit from adjuvant fluorouracil chemotherapy in colorectal cancer. Gut 2006, 55, 1671–1672. [Google Scholar] [PubMed]
- De Roock, W.; Claes, B.; Bernasconi, D.; de Schutter, J.; Biesmans, B.; Fountzilas, G.; Kalogeras, K.T.; Kotoula, V.; Papamichael, D.; Laurent-Puig, P. Effects of KRAS, BRAF, NRAS, and PIK3CA mutations on the efficacy of cetuximab plus chemotherapy in chemotherapy-refractory metastatic colorectal cancer: A retrospective consortium analysis. Lancet Oncol. 2010, 11, 753–762. [Google Scholar] [CrossRef]
- Aprile, G.; Macerelli, M.; De Maglio, G.; Pizzolitto, S.; Fasola, G. The relevance of BRAF and extended ras mutational analyses for metastatic colorectal cancer patients. OA Mol. Oncol. 2013, 1, 7. [Google Scholar] [CrossRef]
- Kislitsin, D.; Lerner, A.; Rennert, G.; Lev, Z. KRAS mutations in sporadic colorectal tumors in Israel: Unusual high frequency of codon 13 mutations and evidence for nonhomogeneous representation of mutation subtypes. Dig. Dis. Sci. 2002, 47, 1073–1079. [Google Scholar] [CrossRef] [PubMed]
- Fransén, K.; Klintenas, M.; Osterstrom, A.; Dimberg, J.; Monstein, H.-J.; Soderkvist, P. Mutation analysis of the BRAF, ARAF and RAF-1 genes in human colorectal adenocarcinomas. Carcinogenesis 2004, 25, 527–533. [Google Scholar] [CrossRef] [PubMed]
- Wong, R.; Cunningham, D. Using predictive biomarkers to select patients with advanced colorectal cancer for treatment with epidermal growth factor receptor antibodies. J. Clin. Oncol. 2008, 26, 5668–5670. [Google Scholar] [CrossRef] [PubMed]
- Sartore-Bianchi, A.; Martini, M.; Molinari, F.; Veronese, S.; Nichelatti, M.; Artale, S.; di Nicolantonio, F.; Saletti, P.; de Dosso, S.; Mazzucchelli, L. PIK3CA mutations in colorectal cancer are associated with clinical resistance to egfr-targeted monoclonal antibodies. Cancer Res. 2009, 69, 1851–1857. [Google Scholar] [CrossRef] [PubMed]
- Wheeler, J.M.D.; Loukola, A.; Aaltonen, L.A.; Mortensen, N.J.M.; Bodmer, W.F. The role of hypermethylation of thehmlh1 promoter region in hnpcc versus MSI+ sporadic colorectal cancers. J. Med. Genet. 2000, 37, 588–592. [Google Scholar] [CrossRef] [PubMed]
- Gonzalez-Pons, M.; Cruz-Correa, M. Colorectal cancer biomarkers: Where are we now? BioMed Res. Int. 2015, 2015, 1–14. [Google Scholar] [CrossRef] [PubMed]
- Umetani, N.; Kim, J.; Hiramatsu, S.; Reber, H.A.; Hines, O.J.; Bilchik, A.J.; Hoon, D.S.B. Increased integrity of free circulating DNA in sera of patients with colorectal or periampullary cancer: Direct quantitative PCR for alu repeats. Clin. Chem. 2006, 52, 1062–1069. [Google Scholar] [CrossRef] [PubMed]
- Barrier, A.; Boelle, P.-Y.; Roser, F.O.; Gregg, J.; Tse, C.; Brault, D.; Lacaine, F.O.; Houry, S.; Huguier, M.; Franc, B. Stage II colon cancer prognosis prediction by tumor gene expression profiling. J. Clin. Oncol. 2006, 24, 4685–4691. [Google Scholar] [CrossRef] [PubMed]
- Wang, Y.; Jatkoe, T.; Zhang, Y.; Mutch, M.G.; Talantov, D.; Jiang, J.; McLeod, H.L.; Atkins, D. Gene expression profiles and molecular markers to predict recurrence of dukes’ B colon cancer. J. Clin. Oncol. 2004, 22, 1564–1571. [Google Scholar] [CrossRef] [PubMed]
- Takai, T.; Kanaoka, S.; Yoshida, K.-I.; Hamaya, Y.; Ikuma, M.; Miura, N.; Sugimura, H.; Kajimura, M.; Hishida, A. Fecal cyclooxygenase 2 plus matrix metalloproteinase 7 mRNA assays as a marker for colorectal cancer screening. Cancer Epidemiol. Biomark. Prev. 2009, 18, 1888–1893. [Google Scholar] [CrossRef] [PubMed]
- Link, A.; Balaguer, F.; Shen, Y.; Nagasaka, T.; Lozano, J.J.; Boland, C.R.; Goel, A. Fecal microRNAs as novel biomarkers for colon cancer screening. Cancer Epidemiol. Biomark. Prev. 2010, 19, 1766–1774. [Google Scholar] [CrossRef] [PubMed]
- Khambata-Ford, S.; Garrett, C.R.; Meropol, N.J.; Basik, M.; Harbison, C.T.; Wu, S.; Wong, T.W.; Huang, X.; Takimoto, C.H.; Godwin, A.K. Expression of epiregulin and amphiregulin and KRAS mutation status predict disease control in metastatic colorectal cancer patients treated with cetuximab. J. Clin. Oncol. 2007, 25, 3230–3237. [Google Scholar] [CrossRef] [PubMed]
- Jacobs, B.; de Roock, W.; Piessevaux, H.; van Oirbeek, R.; Biesmans, B.; de Schutter, J.; Fieuws, S.; Vandesompele, J.; Peeters, M.; van Laethem, J.-L. Amphiregulin and epiregulin mRNA expression in primary tumors predicts outcome in metastatic colorectal cancer treated with cetuximab. J. Clin. Oncol. 2009, 27, 5068–5074. [Google Scholar] [CrossRef] [PubMed]
- Baker, J.B.; Dutta, D.; Watson, D.; Maddala, T.; Munneke, B.M.; Shak, S.; Rowinsky, E.K.; Xu, L.A.; Harbison, C.T.; Clark, E.A. Tumour gene expression predicts response to cetuximab in patients with kras wild-type metastatic colorectal cancer. Br. J. Cancer 2011, 104, 488–495. [Google Scholar] [CrossRef] [PubMed]
- Von Roon, A.C.; Karamountzos, L.; Purkayastha, S.; Reese, G.E.; Darzi, A.W.; Teare, J.P.; Paraskeva, P.; Tekkis, P.P. Diagnostic precision of fecal calprotectin for inflammatory bowel disease and colorectal malignancy. Am. J. Gastroenterol. 2007, 102, 803–813. [Google Scholar] [CrossRef] [PubMed]
- Xing, P.X.; Young, G.P.; Ho, D.; Sinatra, M.A.; Hoj, P.B.; McKenzie, I.F.C. A new approach to fecal occult blood testing based on the detection of haptoglobin. Cancer 1996, 78, 48–56. [Google Scholar] [CrossRef]
- Quaye, I.K. Haptoglobin, inflammation and disease. Trans. R. Soc. Trop. Med. Hyg. 2008, 102, 735–742. [Google Scholar] [CrossRef] [PubMed]
- Hundt, S.; Haug, U.; Brenner, H. Blood markers for early detection of colorectal cancer: A systematic review. Cancer Epidemiol. Biomark. Prev. 2007, 16, 1935–1953. [Google Scholar] [CrossRef] [PubMed]
- Holten-Andersen, M.N.; Christensen, I.J.; Nielsen, H.; Stephens, R.W.; Jensen, V.; Nielsen, O.H.; Sørensen, S.; Overgaard, J.; Lilja, H.; Harris, A. Total levels of tissue inhibitor of metalloproteinases 1 in plasma yield high diagnostic sensitivity and specificity in patients with colon cancer. Clin. Cancer Res. 2002, 8, 156–164. [Google Scholar] [PubMed]
- Sastre, J.; Maestro, M.L.; Puente, J.; Veganzones, S.; Alfonso, R.; Rafael, S.; Garcia-Saenz, J.A.; Vidaurreta, M.; Martin, M.; Arroyo, M. Circulating tumor cells in colorectal cancer: Correlation with clinical and pathological variables. Ann. Oncol. 2008, 19, 935–938. [Google Scholar] [CrossRef] [PubMed]
- Cohen, S.J.; Punt, C.J.A.; Iannotti, N.; Saidman, B.H.; Sabbath, K.D.; Gabrail, N.Y.; Picus, J.; Morse, M.A.; Mitchell, E.; Miller, M.C. Prognostic significance of circulating tumor cells in patients with metastatic colorectal cancer. Ann. Oncol. 2009, 20, 1223–1229. [Google Scholar] [CrossRef] [PubMed]
- Uen, Y.-H.; Lu, C.-Y.; Tsai, H.-L.; Yu, F.-J.; Huang, M.-Y.; Cheng, T.-L.; Lin, S.-R.; Wang, J.-Y. Persistent presence of postoperative circulating tumor cells is a poor prognostic factor for patients with stage I–III colorectal cancer after curative resection. Ann. Surg. Oncol. 2008, 15, 2120–2128. [Google Scholar] [CrossRef] [PubMed]
- Bertucci, F.; Salas, S.; Eysteries, S.; Nasser, V.; Finetti, P.; Ginestier, C.; Charafe-Jauffret, E.; Loriod, B.; Bachelart, L.C.; Montfort, J.M. Gene expression profiling of colon cancer by DNA microarrays and correlation with histoclinical parameters. Oncogene 2004, 23, 1377–1391. [Google Scholar] [CrossRef] [PubMed]
- Marshall, K.W.; Mohr, S.; Khettabi, F.E.; Nossova, N.; Chao, S.; Bao, W.; Ma, J.; Li, X.-J.; Liew, C.-C. A blood-based biomarker panel for stratifying current risk for colorectal cancer. Int. J. Cancer 2010, 126, 1177–1186. [Google Scholar] [CrossRef] [PubMed]
- Yip, K.-T.; Das, P.K.; Suria, D.; Lim, C.-R.; Ng, G.-H.; Liew, C.-C. A case-controlled validation study of a blood-based seven-gene biomarker panel for colorectal cancer in Malaysia. J. Exp. Clin. Cancer Res. 2010, 29, 1. [Google Scholar] [CrossRef] [PubMed]
- Yothers, G.; O’Connell, M.J.; Lee, M.; Lopatin, M.; Clark-Langone, K.M.; Millward, C.; Paik, S.; Sharif, S.; Shak, S.; Wolmark, N. Validation of the 12-gene colon cancer recurrence score in NSABP C-07 as a predictor of recurrence in patients with stage II and III colon cancer treated with fluorouracil and leucovorin (FU/LV) and FU/LV plus oxaliplatin. J. Clin. Oncol. 2013, 31, 4512–4519. [Google Scholar] [CrossRef] [PubMed]
- Srivastava, G.; Renfro, L.A.; Behrens, R.J.; Lopatin, M.; Chao, C.; Soori, G.S.; Dakhil, S.R.; Mowat, R.B.; Kuebler, J.P.; Kim, G. Prospective multicenter study of the impact of oncotype DX colon cancer assay results on treatment recommendations in stage II colon cancer patients. Oncologist 2014, 19, 492–497. [Google Scholar] [CrossRef] [PubMed]
- Salazar, R.; Roepman, P.; Capella, G.; Moreno, V.; Simon, I.; Dreezen, C.; Lopez-Doriga, A.; Santos, C.; Marijnen, C.; Westerga, J. Gene expression signature to improve prognosis prediction of stage II and III colorectal cancer. J. Clin. Oncol. 2010. [Google Scholar] [CrossRef] [PubMed]
- Maak, M.; Simon, I.; Nitsche, U.; Roepman, P.; Snel, M.; Glas, A.M.; Schuster, T.; Keller, G.; Zeestraten, E.; Goossens, I.S. Independent validation of a prognostic genomic signature (coloprint) for patients with stage II colon cancer. Ann. Surg. 2013, 257, 1053–1058. [Google Scholar] [CrossRef] [PubMed]
- Kennedy, R.D.; Bylesjo, M.; Kerr, P.; Davison, T.; Black, J.M.; Kay, E.W.; Holt, R.J.; Proutski, V.; Ahdesmaki, M.; Farztdinov, V. Development and independent validation of a prognostic assay for stage II colon cancer using formalin-fixed paraffin-embedded tissue. J. Clin. Oncol. 2011, 29, 4620–4626. [Google Scholar] [CrossRef] [PubMed]
- Sveen, A.; Nesbakken, A.; Agesen, T.H.; Guren, M.G.; Tveit, K.M.; Skotheim, R.I.; Lothe, R.A. Anticipating the clinical use of prognostic gene expression-based tests for colon cancer stage II and III: Is godot finally arriving? Clin. Cancer Res. 2013, 19, 6669–6677. [Google Scholar] [CrossRef] [PubMed]
- Lenehan, P.F.; Boardman, L.A.; Riegert-Johnson, D.; de Petris, G.; Fry, D.W.; Ohrnberger, J.; Heyman, E.R.; Gerard, B.; Almal, A.A.; Worzel, W.P. Generation and external validation of a tumor-derived 5-gene prognostic signature for recurrence of lymph node-negative, invasive colorectal carcinoma. Cancer 2012, 118, 5234–5244. [Google Scholar] [CrossRef] [PubMed]
- Black, E.R.; Falzon, L.; Aronson, N. Gene Expression Profiling for Predicting Outcomes in Stage II Colon Cancer; Report No.: 12(13)-EHC143-EF; Agency for Healthcare Research and Quality (US): Rockville, MD, USA, 2012.
- Carlson, M.R. Previstage (TM) GCC colorectal cancer staging test: A new molecular test to identify lymph node metastases and provide more accurate information about the stage of patients with colorectal cancer. Mol. Diagn. Ther. 2009, 13, 11. [Google Scholar] [CrossRef] [PubMed]
- Van Cutsem, E.; Nordlinger, B.; Cervantes, A.; Group, E.G.W. Advanced colorectal cancer: ESMO clinical practice guidelines for treatment. Ann. Oncol. 2010, 21, 93–97. [Google Scholar] [CrossRef] [PubMed]
- Van Cutsem, E.; Cervantes, A.; Nordlinger, B.; Arnold, D. Metastatic colorectal cancer: Esmo clinical practice guidelines for diagnosis, treatment and follow-up. Ann. Oncol. 2014, 5, 1–9. [Google Scholar] [CrossRef] [PubMed]
- Venook, A. Critical evaluation of current treatments in metastatic colorectal cancer. Oncologist 2005, 10, 250–261. [Google Scholar] [CrossRef] [PubMed]
- Prehn, R.T. The inhibition of tumor growth by tumor mass. Cancer Res. 1991, 51, 2–4. [Google Scholar] [PubMed]
- Brown, L.M.; Malkinson, A.M.; Rannels, D.E.; Rannels, S.R. Compensatory lung growth after partial pneumonectomy enhances lung tumorigenesis induced by 3-methylcholanthrene. Cancer Res. 1999, 59, 5089–5092. [Google Scholar] [PubMed]
- Smith, B.H.; Gazda, L.S.; Conn, B.L.; Jain, K.; Asina, S.; Levine, D.M.; Parker, T.S.; Laramore, M.A.; Martis, P.C.; Vinerean, H.V. Hydrophilic agarose macrobead cultures select for outgrowth of carcinoma cell populations that can restrict tumor growth. Cancer Res. 2011, 71, 725–735. [Google Scholar] [CrossRef] [PubMed]
- Asina, S.; Jain, K.; Rubin, A.L.; Smith, B.; Stenzel, K. Cancer-Cell Proliferation-Suppressing Material Produced by Cancer Cells Restricted by Entrapment. Google Patents U.S. 6303151 B1, 16 October 2001. [Google Scholar]
- Ocean, A.J.; Parikh, T.; Berman, N.; Escalon, J.; Shah, M.A.; Andrada, Z.; Akahoho, E.; Pogoda, J.M.; Stoms, G.B.; Escobia, V.B. Phase I/II trial of intraperitoneal implantation of agarose-agarose macrobeads (MB) containing mouse renal adenocarcinoma cells (RENCA) in patients (PTS) with advanced colorectal cancer (CRC). In Proceedings of the 2013 ASCO Annual Meeting, Chicago, IL, USA, 31 May–4 June 2013; p. e14517.
- Janakiram, N.B.; Rao, C.V. The role of inflammation in colon cancer. Adv. Exp. Med. Biol. 2014, 816, 25–52. [Google Scholar] [PubMed]
- Suh, O.; Mettlin, C.; Petrelli, N.J. Aspirin use, cancer, and polyps of the large bowel. Cancer 1993, 72, 1171–1177. [Google Scholar] [CrossRef]
- Rigau, J.; Piqué, J.M.; Rubio, E.; Planas, R.N.; Tarrech, J.M.; Bordas, J.M. Effects of long-term sulindac therapy on colonic polyposis. Ann. Intern. Med. 1991, 115, 952–954. [Google Scholar] [CrossRef] [PubMed]
- Suh, N.; Reddy, B.S.; DeCastro, A.; Paul, S.; Lee, H.J.; Smolarek, A.K.; So, J.Y.; Simi, B.; Wang, C.X.; Janakiram, N.B. Combination of atorvastatin with sulindac or naproxen profoundly inhibits colonic adenocarcinomas by suppressing the p65/β-catenin/cyclin D1 signaling pathway in rats. Cancer Prev. Res. 2011, 4, 1895–1902. [Google Scholar] [CrossRef] [PubMed]
- Ungprasert, P.; Cheungpasitporn, W.; Crowson, C.S.; Matteson, E.L. Individual non-steroidal anti-inflammatory drugs and risk of acute kidney injury: A systematic review and meta-analysis of observational studies. Eur. J. Intern. Med. 2015, 26, 285–291. [Google Scholar] [CrossRef] [PubMed]
- Gupta, R.A.; DuBois, R.N. Colorectal cancer prevention and treatment by inhibition of cyclooxygenase-2. Nat. Rev. Cancer 2001, 1, 11–21. [Google Scholar] [CrossRef] [PubMed]
- Jüni, P.; Nartey, L.; Reichenbach, S.; Sterchi, R.; Dieppe, P.A.; Egger, M. Risk of cardiovascular events and rofecoxib: Cumulative meta-analysis. Lancet 2004, 364, 2021–2029. [Google Scholar] [CrossRef]
- Silverstein, F.E.; Faich, G.; Goldstein, J.L.; Simon, L.S.; Pincus, T.; Whelton, A.; Makuch, R.; Eisen, G.; Agrawal, N.M.; Stenson, W.F. Gastrointestinal toxicity with celecoxib vs nonsteroidal anti-inflammatory drugs for osteoarthritis and rheumatoid arthritis: The class study: A randomized controlled trial. JAMA 2000, 284, 1247–1255. [Google Scholar] [CrossRef] [PubMed]
- Solomon, S.D.; McMurray, J.J.V.; Pfeffer, M.A.; Wittes, J.; Fowler, R.; Finn, P.; Anderson, W.F.; Zauber, A.; Hawk, E.; Bertagnolli, M. Cardiovascular risk associated with celecoxib in a clinical trial for colorectal adenoma prevention. N. Engl. J. Med. 2005, 352, 1071–1080. [Google Scholar] [CrossRef] [PubMed]
- McDonald, B.F.; Quinn, A.M.; Devers, T.; Cullen, A.; Coulter, I.S.; Marison, I.W.; Loughran, S.T. In-vitro characterisation of a novel celecoxib microbead formulation for the treatment and prevention of colorectal cancer. J. Pharm. Pharmacol. 2015, 67, 685–695. [Google Scholar] [CrossRef] [PubMed]
- Lev-Ari, S.; Strier, L.; Kazanov, D.; Madar-Shapiro, L.; Dvory-Sobol, H.; Pinchuk, I.; Marian, B.; Lichtenberg, D.; Arber, N. Celecoxib and curcumin synergistically inhibit the growth of colorectal cancer cells. Clin. Cancer Res. 2005, 11, 6738–6744. [Google Scholar] [CrossRef] [PubMed]
- Kahouli, I.; Tomaro-Duchesneau, C.; Prakash, S. Probiotics in colorectal cancer (CRC) with emphasis on mechanisms of action and current perspectives. J. Med. Microbial. 2013, 62, 1107–1123. [Google Scholar] [CrossRef] [PubMed]
- Zhong, L.; Zhang, X.; Covasa, M. Emerging roles of lactic acid bacteria in protection against colorectal cancer. World J. Gastroenterol. 2014, 20, 7878–7886. [Google Scholar] [CrossRef] [PubMed]
- Chong, E.S.L. A potential role of probiotics in colorectal cancer prevention: Review of possible mechanisms of action. World J. Microbiol. Biotechnol. 2014, 30, 351–374. [Google Scholar] [CrossRef] [PubMed]
- Pala, V.; Sieri, S.; Berrino, F.; Vineis, P.; Sacerdote, C.; Palli, D.; Masala, G.; Panico, S.; Mattiello, A.; Tumino, R. Yogurt consumption and risk of colorectal cancer in the italian european prospective investigation into cancer and nutrition cohort. Int. J. Cancer 2011, 129, 2712–2719. [Google Scholar] [CrossRef] [PubMed]
- Chen, C.-C.; Lin, W.-C.; Kong, M.-S.; Shi, H.N.; Walker, W.A.; Lin, C.-Y.; Huang, C.-T.; Lin, Y.-C.; Jung, S.-M.; Lin, T.-Y. Oral inoculation of probiotics lactobacillus acidophilus NCFM suppresses tumour growth both in segmental orthotopic colon cancer and extra-intestinal tissue. Br. J. Nutr. 2012, 107, 1623–1634. [Google Scholar] [CrossRef] [PubMed]
- Choi, S.S.; Kim, Y.; Han, K.S.; You, S.; Oh, S.; Kim, S.H. Effects of lactobacillus strains on cancer cell proliferation and oxidative stress in vitro. Lett. Appl. Microbial. 2006, 42, 452–458. [Google Scholar] [CrossRef] [PubMed]
- Sah, B.N.P.; Vasiljevic, T.; McKechnie, S.; Donkor, O.N. Effect of probiotics on antioxidant and antimutagenic activities of crude peptide extract from yogurt. Food Chem. 2014, 156, 264–270. [Google Scholar] [CrossRef] [PubMed]
- Valko, M.; Leibfritz, D.; Moncol, J.; Cronin, M.T.; Mazur, M.; Telser, J. Free radicals and antioxidants in normal physiological functions and human disease. Int. J. Biochem. Cell Boil. 2007, 39, 44–48. [Google Scholar] [CrossRef] [PubMed]
- Circu, M.L.; Aw, T.Y. Reactive oxygen species, cellular redox systems, and apoptosis. Free Rad. Biol. Med. 2010, 48, 749–762. [Google Scholar] [CrossRef] [PubMed]
- Sena, L.A.; Chandel, N.S. Physiological roles of mitochondrial reactive oxygen species. Mol. Cell 2012, 48, 158–167. [Google Scholar] [CrossRef] [PubMed]
- Guimarães, R.; Barros, L.; Carvalho, A.M.; Ferreira, I.C. Studies on chemical constituents and bioactivity of rosa micrantha: An alternative antioxidants source for food, pharmaceutical, or cosmetic applications. J. Agric. Food Chem. 2010, 58, 6277–6284. [Google Scholar] [CrossRef] [PubMed]
- Ferreira, I.C.; Barros, L.; Abreu, R. Antioxidants in wild mushrooms. Curr. Med. Chem. 2009, 16, 1543–1560. [Google Scholar] [CrossRef] [PubMed]
- Carocho, M.; Barros, L.; Barreira, J.C.; Calhelha, R.C.; Soković, M.; Fernández-Ruiz, V.; Buelga, C.S.; Morales, P.; Ferreira, I.C. Basil as functional and preserving ingredient in “serra da estrela” cheese. Food Chem. 2016, 207, 51–59. [Google Scholar] [CrossRef] [PubMed]
- Montero, P.; Calvo, M.; Gómez-Guillén, M.; Gómez-Estaca, J. Microcapsules containing astaxanthin from shrimp waste as potential food coloring and functional ingredient: Characterization, stability, and bioaccessibility. LWT Food Sci. Technol. 2016, 70, 229–236. [Google Scholar] [CrossRef]
- Hansen, C. Grape Seed Extract: Procyanidolic Oligomers (PCO); Healing Wisdom Publications: New York, NY, USA, 1995. [Google Scholar]
- Macheix, J.-J.; Fleuriet, A. Fruit Phenolics; CRC Press Inc.: Boca Raton, FL, USA, 1990. [Google Scholar]
- Velioglu, Y.; Mazza, G.; Gao, L.; Oomah, B. Antioxidant activity and total phenolics in selected fruits, vegetables, and grain products. J. Agric. Food chem. 1998, 46, 4113–4117. [Google Scholar] [CrossRef]
- Shi, J.; Nawaz, H.; Pohorly, J.; Mittal, G.; Kakuda, Y.; Jiang, Y. Extraction of polyphenolics from plant material for functional foods—Engineering and technology. Food Rev. Int. 2005, 21, 139–166. [Google Scholar] [CrossRef]
- Wenzel, U.; Kuntz, S.; Brendel, M.D.; Daniel, H. Dietary flavone is a potent apoptosis inducer in human colon carcinoma cells. Cancer Res. 2000, 60, 3823–3831. [Google Scholar] [PubMed]
- Pandey, K.B.; Rizvi, S.I. Plant polyphenols as dietary antioxidants in human health and disease. Oxid. Med. Cell. Longev. 2009, 2, 270–278. [Google Scholar] [CrossRef] [PubMed]
- Shahidi, F.; Ambigaipalan, P. Phenolics and polyphenolics in foods, beverages and spices: Antioxidant activity and health effects—A review. J. Funct. Foods 2015, 18, 820–897. [Google Scholar] [CrossRef]
- Jiménez, S.; Gascón, S.; Luquín, A.; Laguna, M.; Ancin-Azpilicueta, C.; Rodríguez-Yoldi, M.J. Rosa canina extracts have antiproliferative and antioxidant effects on caco-2 human colon cancer. PLoS ONE 2016, 11, e0159136. [Google Scholar] [CrossRef] [PubMed]
- Liu, J.; Shi, J.-Z.; Yu, L.-M.; Goyer, R.A.; Waalkes, M.P. Mercury in traditional medicines: Is cinnabar toxicologically similar to common mercurials? Exp. Boil. Med. 2008, 233, 810–817. [Google Scholar] [CrossRef] [PubMed]
- Miller, A.C.; Rashid, R.M.; Falzon, L.; Elamin, E.M.; Zehtabchi, S. Silver sulfadiazine for the treatment of partial-thickness burns and venous stasis ulcers. J. Am. Acad. Dermatol. 2012, 66, 159–165. [Google Scholar] [CrossRef] [PubMed]
- Zhao, W.; Liu, L.; Wang, Y.; Mao, T.; Li, J. Effects of a combination of puerarin, baicalin and berberine on the expression of proliferator-activated receptor-γ and insulin receptor in a rat model of nonalcoholic fatty liver disease. Exp. Ther. Med. 2016, 11, 183–190. [Google Scholar] [CrossRef] [PubMed]
- Dasari, S.; Tchounwou, P.B. Cisplatin in cancer therapy: Molecular mechanisms of action. Eur. J. Pharmacol. 2014, 740, 364–378. [Google Scholar] [CrossRef] [PubMed]
- Muhammad, N.; Guo, Z. Metal-based anticancer chemotherapeutic agents. Curr. Opin. Chem. Boil. 2014, 19, 144–153. [Google Scholar] [CrossRef] [PubMed]
- Komeda, S.; Casini, A. Next-generation anticancer metallodrugs. Curr. Top. Med. Chem. 2012, 12, 219–235. [Google Scholar] [CrossRef] [PubMed]
- Garbutcheon-Singh, K.B.; Grant, M.P.; Harper, B.W.; Krause-Heuer, A.M.; Manohar, M.; Orkey, N.; Aldrich-Wright, J.R. Transition metal based anticancer drugs. Curr. Top. Med. Chem. 2011, 11, 521–542. [Google Scholar] [CrossRef] [PubMed]
- Frezza, M.; Hindo, S.; Chen, D.; Davenport, A.; Schmitt, S.; Tomco, D.; Dou, Q.P. Novel metals and metal complexes as platforms for cancer therapy. Curr. Pharm. Des. 2010, 16, 1813–1825. [Google Scholar] [CrossRef] [PubMed]
- Wheate, N.J.; Walker, S.; Craig, G.E.; Oun, R. The status of platinum anticancer drugs in the clinic and in clinical trials. Dalton Trans. 2010, 39, 8113–8127. [Google Scholar] [CrossRef] [PubMed]
- WoYniak, K.; Blasiak, J. Recognition and repair of DNA-cisplatin adducts. Acta Biochim. Pol. 2002, 49, 583–596. [Google Scholar]
- Johnstone, T.C.; Suntharalingam, K.; Lippard, S.J. Third row transition metals for the treatment of cancer. Philos. Trans. R. Soc. Lond. A Math. Phys. Eng. Sci. 2015. [Google Scholar] [CrossRef] [PubMed]
- Karasawa, T.; Steyger, P.S. An integrated view of cisplatin-induced nephrotoxicity and ototoxicity. Toxicol. Lett. 2015, 237, 219–227. [Google Scholar] [CrossRef] [PubMed]
- Peres, L.A.B.; de Cunha, A.D. Acute nephrotoxicity of cisplatin: Molecular mechanisms. J. Bras. Nefrol. 2013, 35, 332–340. [Google Scholar] [CrossRef] [PubMed]
- Gonçalves, M.S.; Silveira, A.F.; Teixeira, A.R.; Hyppolito, M.A. Mechanisms of cisplatin ototoxicity: Theoretical review. J. Laryngol. Otol. 2013, 127, 536–541. [Google Scholar] [CrossRef] [PubMed]
- Siddik, Z.H. Cisplatin: Mode of cytotoxic action and molecular basis of resistance. Oncogene 2003, 22, 7265–7279. [Google Scholar] [CrossRef] [PubMed]
- Amable, L. Cisplatin resistance and opportunities for precision medicine. Pharmacol. Res. 2016, 106, 27–36. [Google Scholar] [CrossRef] [PubMed]
- Wang, D.; Lippard, S.J. Cellular processing of platinum anticancer drugs. Nat. Rev. Drug Discov. 2005, 4, 307–320. [Google Scholar] [CrossRef] [PubMed]
- Hoff, P.M.; Saad, E.D.; Costa, F.; Coutinho, A.K.; Caponero, R.; Prolla, G.; Gansl, R.C. Literature review and practical aspects on the management of oxaliplatin-associated toxicity. Clin. Colorectal Cancer 2012, 11, 93–100. [Google Scholar] [CrossRef] [PubMed]
- De Gramont, A.D.; Figer, A.; Seymour, M.; Homerin, M.; Hmissi, A.; Cassidy, J.; Boni, C.; Cortes-Funes, H.; Cervantes, A.; Freyer, G. Leucovorin and fluorouracil with or without oxaliplatin as first-line treatment in advanced colorectal cancer. J. Clin. Oncol. 2000, 18, 2938–2947. [Google Scholar] [PubMed]
- Ciombor, K.K.; Wu, C.; Goldberg, R.M. Recent therapeutic advances in the treatment of colorectal cancer. Ann. Rev. Med. 2015, 66, 83–95. [Google Scholar] [CrossRef] [PubMed]
- Hu, C.; Li, X.; Wang, W.; Zhang, R.; Deng, L. Metal-N-heterocyclic carbene complexes as anti-tumor agents. Curr. Med. Chem. 2014, 21, 1220–1230. [Google Scholar] [CrossRef] [PubMed]
- Lammer, A.D.; Cook, M.E.; Sessler, J.L. Synthesis and anti-cancer activities of a water soluble gold (III) porphyrin. J. Porphyr. Phthalocyanines 2015, 19, 398–403. [Google Scholar] [CrossRef] [PubMed]
- Lum, C.T.; Wong, A.S.-T.; Lin, M.C.M.; Che, C.-M.; Sun, R.W.-Y. A gold (III) porphyrin complex as an anti-cancer candidate to inhibit growth of cancer-stem cells. Chem. Commun. 2013, 49, 4364–4366. [Google Scholar] [CrossRef] [PubMed]
- Schmitt, S.M.; Frezza, M.; Dou, Q.P. New applications of old metal-binding drugs in the treatment of human cancer. Front. Biosci. 2012, 4, 375. [Google Scholar] [CrossRef]
- Chaffman, M.; Brogden, R.N.; Heel, R.C.; Speight, T.M.; Avery, G.S. Auranofin. Drugs 1984, 27, 378–424. [Google Scholar] [CrossRef] [PubMed]
- Roder, C.; Thomson, M.J. Auranofin: Repurposing an old drug for a golden new age. Drugs R&D 2015, 15, 13–20. [Google Scholar]
- Marzano, C.; Gandin, V.; Folda, A.; Scutari, G.; Bindoli, A.; Rigobello, M.P. Inhibition of thioredoxin reductase by auranofin induces apoptosis in cisplatin-resistant human ovarian cancer cells. Free Rad. Biol. Med. 2007, 42, 872–881. [Google Scholar] [CrossRef] [PubMed]
- Ortego, L.; Cardoso, F.; Martins, S.; Fillat, M.F.; Laguna, A.; Meireles, M.; Villacampa, M.D.; Gimeno, M.C. Strong inhibition of thioredoxin reductase by highly cytotoxic gold (I) complexes. DNA binding studies. J. Inorg. Biochem. 2014, 130, 32–37. [Google Scholar] [CrossRef] [PubMed]
- Garcia, A.; Machado, R.C.; Grazul, R.M.; Lopes, M.T.P.; Correa, C.C.; dos Santos, H.F.; de Almeida, M.V.; Silva, H. Novel antitumor adamantane-azole gold (I) complexes as potential inhibitors of thioredoxin reductase. J. Biol. Inorg. Chem. 2016, 21, 275–292. [Google Scholar] [CrossRef] [PubMed]
- Galassi, R.; Burini, A.; Ricci, S.; Pellei, M.; Rigobello, M.P.; Citta, A.; Dolmella, A.; Gandin, V.; Marzano, C. Synthesis and characterization of azolate gold (I) phosphane complexes as thioredoxin reductase inhibiting antitumor agents. Dalton Trans. 2012, 41, 5307–5318. [Google Scholar] [CrossRef] [PubMed]
- Tsuji, P.A.; Carlson, B.A.; Yoo, M.-H.; Naranjo-Suarez, S.; Xu, X.-M.; He, Y.; Asaki, E.; Seifried, H.E.; Reinhold, W.C.; Davis, C.D. The 15 kDa selenoprotein and thioredoxin reductase 1 promote colon cancer by different pathways. PLoS ONE 2015, 10, e0124487. [Google Scholar] [CrossRef] [PubMed]
- Mahmood, D.F.D.; Abderrazak, A.; El Hadri, K.; Simmet, T.; Rouis, M. The thioredoxin system as a therapeutic target in human health and disease. Antioxid. Redox signal. 2013, 19, 1266–1303. [Google Scholar] [CrossRef] [PubMed]
- Konstantinopoulos, P.A.; Papavassiliou, A.G. The potential of proteasome inhibition in the treatment of colon cancer. Expert Opin. Investig. Drugs 2006, 15, 1067–1075. [Google Scholar] [CrossRef] [PubMed]
- Liu, N.; Huang, H.; Dou, Q.P.; Liu, J. Inhibition of 19s proteasome-associated deubiquitinases by metal-containing compounds. Oncoscience 2015, 2, 457. [Google Scholar] [CrossRef] [PubMed]
- Buac, D.; Schmitt, S.; Ventro, G.; Rani Kona, F.; Dou, Q.P. Dithiocarbamate-based coordination compounds as potent proteasome inhibitors in human cancer cells. Mini Rev. Med. Chem. 2012, 12, 1193–1201. [Google Scholar] [CrossRef] [PubMed]
- Zhang, X.; Frezza, M.; Milacic, V.; Ronconi, L.; Fan, Y.; Bi, C.; Fregona, D.; Dou, Q.P. Inhibition of tumor proteasome activity by gold-dithiocarbamato complexes via both redox-dependent and-independent processes. J. Cell. Biochem. 2010, 109, 162–172. [Google Scholar] [CrossRef] [PubMed]
- García-Moreno, E.; Gascón, S.; Rodriguez-Yoldi, M.J.; Cerrada, E.; Laguna, M. S-propargylthiopyridine phosphane derivatives as anticancer agents: Characterization and antitumor activity. Organometallics 2013, 32, 3710–3720. [Google Scholar] [CrossRef]
- García-Moreno, E.; Gascón, S.; Atrián-Blasco, E.; Rodriguez-Yoldi, M.J.; Cerrada, E.; Laguna, M. Gold (I) complexes with alkylated PTA (1,3,5-triaza-7-phosphaadamantane) phosphanes as anticancer metallodrugs. Eur. J. Med. Chem. 2014, 79, 164–172. [Google Scholar] [CrossRef] [PubMed]
- Garcia-Moreno, E.; Gascón, S.; Garcia de Jalon, J.; Romanos, E.; Jesus Rodriguez-Yoldi, M.; Cerrada, E.; Laguna, M. In vivo anticancer activity, toxicology and histopathological studies of the thiolate gold (I) complex [Au(Spyrimidine)(PTA-CH2Ph)]Br. Anti-Cancer Agents Med. Chem. 2015, 15, 773–782. [Google Scholar] [CrossRef]
- García-Moreno, E.; Tomás, A.; Atrián-Blasco, E.; Gascón, S.; Romanos, E.; Rodriguez-Yoldi, M.J.; Cerrada, E.; Laguna, M. In vitro and in vivo evaluation of organometallic gold (I) derivatives as anticancer agents. Dalton Trans. 2016, 45, 2462–2475. [Google Scholar] [CrossRef] [PubMed]
- Atrián-Blasco, E.; Gascón, S.; Rodríguez-Yoldi, M.J.; Laguna, M.; Cerrada, E. Synthesis of gold (I) derivatives bearing alkylated 1,3,5-triaza-7-phosphaadamantane as selective anticancer metallodrugs. Eur. J. Inorg. Chem. 2016, 2791–2803. [Google Scholar] [CrossRef]
© 2017 by the authors; licensee MDPI, Basel, Switzerland. This article is an open access article distributed under the terms and conditions of the Creative Commons Attribution (CC-BY) license (http://creativecommons.org/licenses/by/4.0/).


