miR-218 Involvement in Cardiomyocyte Hypertrophy Is Likely through Targeting REST
Abstract
:1. Introduction
2. Results
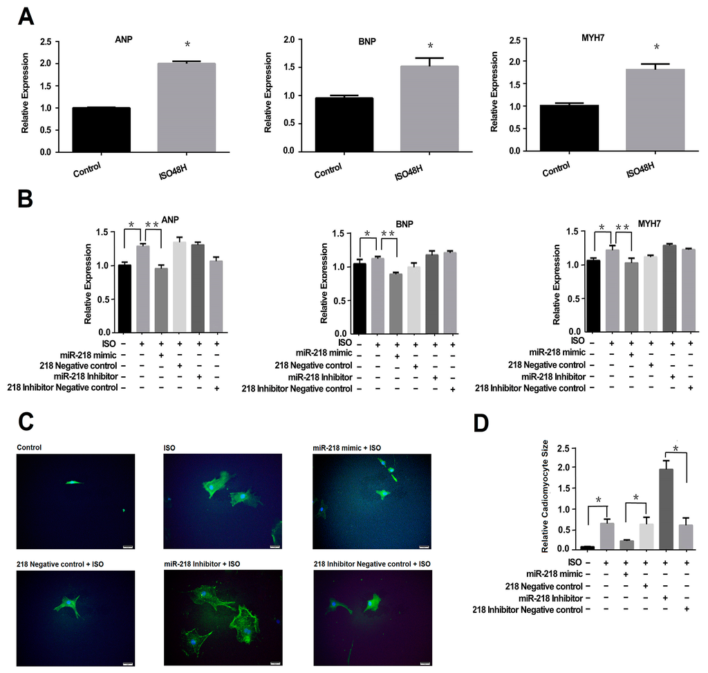
2.1. Overexpression of miR-218 Attenuates ISO-Induced Hypertrophy in Cardiomyocytes
2.2. miR-218 Expression Is Downregulated in TAC Model’s Heart
2.3. miR-218 Regulates REST by Targeting the 3’-UTR of the Gene
3. Discussion
4. Material and Methods
4.1. Animals
4.2. Pressure-Overload Hypertrophy Model
4.3. NRCMs’ Isolation and Culture
4.4. Determinations of Cell Surface Areas
4.5. Quantitative Real-Time PCR
4.6. Protein Extraction and Western Blot
4.7. Echocardiographic Assessment of Cardiac Dimensions and Function
4.8. Luciferase Assay
4.9. Statistical Analysis
5. Conclusions
Acknowledgments
Author Contributions
Conflicts of Interest
Abbreviations
| miRNA | microRNA |
| ISO | isoprenaline |
| REST | RE1-silencing transcription factor |
| TAC | transverse aortic constriction |
| 3’-UTR | 3’-untranslated region |
| FBS | fetal calf serum |
| ANP | atrial natriuretic peptide |
| BNP | brain natriuretic peptide |
| MYH7 | b-myosin heavy chain |
| LVIDd | left ventricular internal dimensions at diastole |
| LVIDs | left ventricular internal dimensions at systole |
| FS | fractional shortening |
| LVAWD | left ventricular anterior wall thickness |
| LVPWD | left ventricular posterior wall thickness |
| LVEF | left ventricle ejection fraction |
| lncRNA | long non-coding RNA |
References
- Braunwald, E. The war against heart failure: The lancet lecture. Lancet 2015, 385, 812–824. [Google Scholar] [CrossRef]
- Harvey, P.A.; Leinwand, L.A. The cell biology of disease: Cellular mechanisms of cardiomyopathy. J. Cell Biol. 2011, 194, 355–365. [Google Scholar] [CrossRef] [PubMed]
- Bartel, D.P. Micrornas: Target recognition and regulatory functions. Cell 2009, 136, 215–233. [Google Scholar] [CrossRef] [PubMed]
- Van Rooij, E.; Sutherland, L.B.; Qi, X.; Richardson, J.A.; Hill, J.; Olson, E.N. Control of stress-dependent cardiac growth and gene expression by a microRNA. Science 2007, 316, 575–579. [Google Scholar] [CrossRef] [PubMed]
- Da Costa Martins, P.A.; Bourajjaj, M.; Gladka, M.; Kortland, M.; van Oort, R.J.; Pinto, Y.M.; Molkentin, J.D.; de Windt, L.J. Conditional dicer gene deletion in the postnatal myocardium provokes spontaneous cardiac remodeling. Circulation 2008, 118, 1567–1576. [Google Scholar] [CrossRef] [PubMed]
- Da Costa Martins, P.A.; de Windt, L.J. Micrornas in control of cardiac hypertrophy. Cardiovasc. Res. 2012, 93, 563–572. [Google Scholar] [CrossRef] [PubMed]
- Care, A.; Catalucci, D.; Felicetti, F.; Bonci, D.; Addario, A.; Gallo, P.; Bang, M.L.; Segnalini, P.; Gu, Y.; Dalton, N.D.; et al. Microrna-133 controls cardiac hypertrophy. Nat. Med. 2007, 13, 613–618. [Google Scholar] [CrossRef] [PubMed]
- Thum, T.; Condorelli, G. Long noncoding RNAs and microRNAs in cardiovascular pathophysiology. Circ. Res. 2015, 116, 751–762. [Google Scholar] [CrossRef] [PubMed]
- Zhang, Z.H.; Li, J.; Liu, B.R.; Luo, C.F.; Dong, Q.; Zhao, L.N.; Zhong, Y.; Chen, W.Y.; Chen, M.S.; Liu, S.M. Microrna-26 was decreased in rat cardiac hypertrophy model and may be a promising therapeutic target. J. Cardiovasc. Pharmacol. 2013, 62, 312–319. [Google Scholar] [CrossRef] [PubMed]
- Huang, X.; Li, Z.; Bai, B.; Li, X.; Li, Z. High expression of microrna-208 is associated with cardiac hypertrophy via the negative regulation of the sex-determining region y-box 6 protein. Exp. Ther. Med. 2015, 10, 921–926. [Google Scholar] [CrossRef] [PubMed]
- Huang, Z.P.; Chen, J.; Seok, H.Y.; Zhang, Z.; Kataoka, M.; Hu, X.; Wang, D.Z. Microrna-22 regulates cardiac hypertrophy and remodeling in response to stress. Circ. Res. 2013, 112, 1234–1243. [Google Scholar] [CrossRef] [PubMed]
- Wang, K.; Lin, Z.Q.; Long, B.; Li, J.H.; Zhou, J.; Li, P.F. Cardiac hypertrophy is positively regulated by microrna miR-23a. J. Biol. Chem. 2012, 287, 589–599. [Google Scholar] [CrossRef] [PubMed]
- Heil, B.; Tang, W.H. Biomarkers: Their potential in the diagnosis and treatment of heart failure. Clevel. Clin. J. Med. 2015, 82, 28–35. [Google Scholar]
- Small, E.M.; Sutherland, L.B.; Rajagopalan, K.N.; Wang, S.; Olson, E.N. Microrna-218 regulates vascular patterning by modulation of slit-robo signaling. Circ. Res. 2010, 107, 1336–1344. [Google Scholar] [CrossRef] [PubMed]
- Tu, Y.; Gao, X.; Li, G.; Fu, H.; Cui, D.; Liu, H.; Jin, W.; Zhang, Y. Microrna-218 inhibits glioma invasion, migration, proliferation, and cancer stem-like cell self-renewal by targeting the polycomb group gene bmi1. Cancer Res. 2013, 73, 6046–6055. [Google Scholar] [CrossRef] [PubMed]
- Venkataraman, S.; Birks, D.K.; Balakrishnan, I.; Alimova, I.; Harris, P.S.; Patel, P.R.; Handler, M.H.; Dubuc, A.; Taylor, M.D.; Foreman, N.K.; et al. Microrna 218 acts as a tumor suppressor by targeting multiple cancer phenotype-associated genes in medulloblastoma. J. Biol. Chem. 2013, 288, 1918–1928. [Google Scholar] [CrossRef] [PubMed]
- Sayed, D.; Hong, C.; Chen, I.Y.; Lypowy, J.; Abdellatif, M. Micrornas play an essential role in the development of cardiac hypertrophy. Circ. Res. 2007, 100, 416–424. [Google Scholar] [CrossRef] [PubMed]
- Thum, T.; Galuppo, P.; Wolf, C.; Fiedler, J.; Kneitz, S.; van Laake, L.W.; Doevendans, P.A.; Mummery, C.L.; Borlak, J.; Haverich, A.; et al. Micrornas in the human heart: A clue to fetal gene reprogramming in heart failure. Circulation 2007, 116, 258–267. [Google Scholar] [CrossRef] [PubMed]
- Kuwahara, K. Role of nrsf/rest in the regulation of cardiac gene expression and function. Circ. J. 2013, 77, 2682–2686. [Google Scholar] [CrossRef] [PubMed]
- Betel, D.; Wilson, M.; Gabow, A.; Marks, D.S.; Sander, C. The microRNA.Org resource: Targets and expression. Nucleic Acids Res. 2008, 36, 149–153. [Google Scholar] [CrossRef] [PubMed]
- Yang, Y.; Ago, T.; Zhai, P.; Abdellatif, M.; Sadoshima, J. Thioredoxin 1 negatively regulates angiotensin II-induced cardiac hypertrophy through upregulation of miR-98/let-7. Circ. Res. 2011, 108, 305–313. [Google Scholar] [CrossRef] [PubMed]
- Xia, H.; Yan, Y.; Hu, M.; Wang, Y.; Wang, Y.; Dai, Y.; Chen, J.; Di, G.; Chen, X.; Jiang, X. miR-218 sensitizes glioma cells to apoptosis and inhibits tumorigenicity by regulating ecop-mediated suppression of nf-kappab activity. Neuro Oncol. 2013, 15, 413–422. [Google Scholar] [CrossRef] [PubMed]
- Rohini, A.; Agrawal, N.; Koyani, C.N.; Singh, R. Molecular targets and regulators of cardiac hypertrophy. Pharmacol. Res. 2010, 61, 269–280. [Google Scholar] [CrossRef] [PubMed]
- Cox, E.J.; Marsh, S.A. A systematic review of fetal genes as biomarkers of cardiac hypertrophy in rodent models of diabetes. PLoS ONE 2014, 9, e92903. [Google Scholar] [CrossRef] [PubMed]
- Aksoy, I.; Marcy, G.; Chen, J.; Divakar, U.; Kumar, V.; John-Sanchez, D.; Rahmani, M.; Buckley, N.J.; Stanton, L.W. A role for rest in embryonic stem cells cardiac lineage specification. Stem Cells 2016, 34, 860–872. [Google Scholar] [CrossRef] [PubMed]
- Hassan, M.Q.; Maeda, Y.; Taipaleenmaki, H.; Zhang, W.; Jafferji, M.; Gordon, J.A.; Li, Z.; Croce, C.M.; van Wijnen, A.J.; Stein, J.L.; et al. miR-218 directs a wnt signaling circuit to promote differentiation of osteoblasts and osteomimicry of metastatic cancer cells. J. Biol. Chem. 2012, 287, 42084–42092. [Google Scholar] [CrossRef] [PubMed]
- Cho, E.; Moon, S.M.; Park, B.R.; Kim do, K.; Lee, B.K.; Kim, C.S. Nrsf/rest regulates the mtor signaling pathway in oral cancer cells. Oncol. Rep. 2015, 33, 1459–1464. [Google Scholar] [CrossRef] [PubMed]
- Zhang, X.; Shi, H.; Tang, H.; Fang, Z.; Wang, J.; Cui, S. miR-218 inhibits the invasion and migration of colon cancer cells by targeting the PI3K/AKT/mTOR signaling pathway. Int. J. Mol. Med. 2015, 35, 1301–1308. [Google Scholar] [CrossRef] [PubMed]
- Tomasoni, R.; Negrini, S.; Fiordaliso, S.; Klajn, A.; Tkatch, T.; Mondino, A.; Meldolesi, J.; D’Alessandro, R. A signaling loop of rest, TSC2 and β-catenin governs proliferation and function of pc12 neural cells. J. Cell Sci. 2011, 124, 3174–3186. [Google Scholar] [CrossRef] [PubMed]
- Gao, C.; Zhang, Z.; Liu, W.; Xiao, S.; Gu, W.; Lu, H. Reduced microRNA-218 expression is associated with high nuclear factor κb activation in gastric cancer. Cancer 2010, 116, 41–49. [Google Scholar] [PubMed]





| Gene | Forward Primer (5′→3′) | Reverse Primer (5′→3′) |
|---|---|---|
| Rat-ANP | GGAAGCTGTTGCAGCCTA | GCCCTGAGCGAGCAGACCGA |
| Rat-BNP | CTTTTCCTTAATCTGTCGCCG | GTCTCTGAGCCATTTCCTCTG |
| Rat-MYH7 | ACAACCCCTACGATTATGCG | CGCCTGTCAGCTTGTAAATG |
| Rat-REST | ACTTTGTCCTTACTCAAGTTCTCAG | ATGGCGGGTTACTTCATGTT |
| Rat-GAPDH | AACGACCCCTTCATTGACCTC | CCTTGACTGTGCCGTTGAACT |
| Mouse-ANP | TCCTCGTCTTGGCCTTTTG | CTCATCTTCTACCGGCATCTTC |
| Mouse-BNP | GCACAAGATAGACCGGATCG | CCCAGGCAGAGTCAGAAAC |
| Mouse-MYH7 | CCATCTCTGACAACGCCTATC | GGATGACCCTCTTAGTGTTGAC |
| Mouse-REST | AACGAGAAGATGGAGAATGA | CACTGAGACACTGCTACC |
| Mouse-GAPDH | TTTGCAGTGGCAAAGTGGAGATT | CCCATTTGATGTTAGTGGGGTCTCG |
| Use | Sequences (5′-3′) |
|---|---|
| mmu-miR-218 | RT: GTCGTATCCAGTGCAGGGTCCGAGGTATTCGCACTGGATACGACACATGG |
| Forward: TGTGCTTGATCTAACCATGTGTC | |
| Reverse: CCAGTGCAGGGTCCGAGGTA | |
| U6 | RT: AACGCTTCACGAATTTGCGT |
| Forward: CTCGCTTCGGCAGCACA | |
| Reverse: AACGCTTCACGAATTTGCGT |
© 2016 by the authors; licensee MDPI, Basel, Switzerland. This article is an open access article distributed under the terms and conditions of the Creative Commons Attribution (CC-BY) license (http://creativecommons.org/licenses/by/4.0/).
Share and Cite
Liu, J.-J.; Zhao, C.-M.; Li, Z.-G.; Wang, Y.-M.; Miao, W.; Wu, X.-J.; Wang, W.-J.; Liu, C.; Wang, D.; Wang, K.; et al. miR-218 Involvement in Cardiomyocyte Hypertrophy Is Likely through Targeting REST. Int. J. Mol. Sci. 2016, 17, 848. https://doi.org/10.3390/ijms17060848
Liu J-J, Zhao C-M, Li Z-G, Wang Y-M, Miao W, Wu X-J, Wang W-J, Liu C, Wang D, Wang K, et al. miR-218 Involvement in Cardiomyocyte Hypertrophy Is Likely through Targeting REST. International Journal of Molecular Sciences. 2016; 17(6):848. https://doi.org/10.3390/ijms17060848
Chicago/Turabian StyleLiu, Jing-Jing, Cui-Mei Zhao, Zhi-Gang Li, Yu-Mei Wang, Wei Miao, Xiu-Juan Wu, Wen-Jing Wang, Chang Liu, Duo Wang, Kang Wang, and et al. 2016. "miR-218 Involvement in Cardiomyocyte Hypertrophy Is Likely through Targeting REST" International Journal of Molecular Sciences 17, no. 6: 848. https://doi.org/10.3390/ijms17060848
APA StyleLiu, J.-J., Zhao, C.-M., Li, Z.-G., Wang, Y.-M., Miao, W., Wu, X.-J., Wang, W.-J., Liu, C., Wang, D., Wang, K., Li, L., & Peng, L.-Y. (2016). miR-218 Involvement in Cardiomyocyte Hypertrophy Is Likely through Targeting REST. International Journal of Molecular Sciences, 17(6), 848. https://doi.org/10.3390/ijms17060848
