Epigenetic Modulation of Human Induced Pluripotent Stem Cell Differentiation to Oligodendrocytes
Abstract
:1. Introduction
2. Results
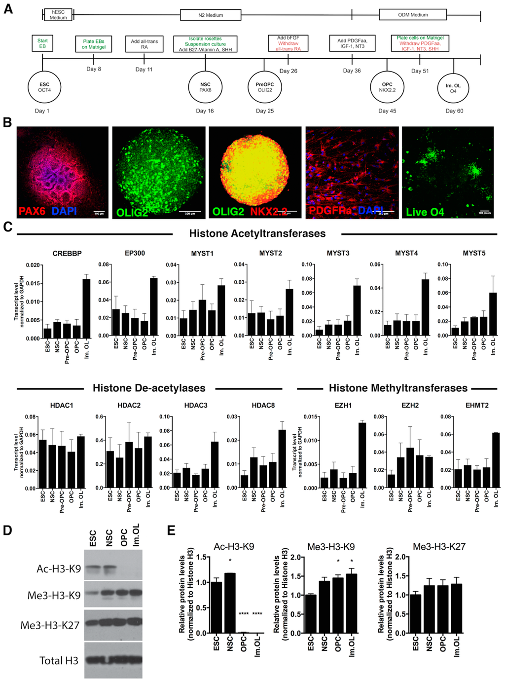
2.1. Histone Deacetylases, Histone Acetyltransferases and Histone Methyltransferases in Human Oligodendrocyte Differentiation from Embryonic Stem Cells
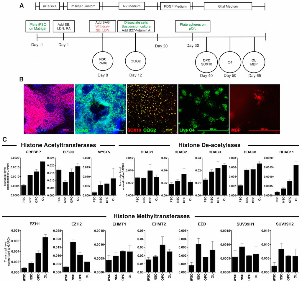
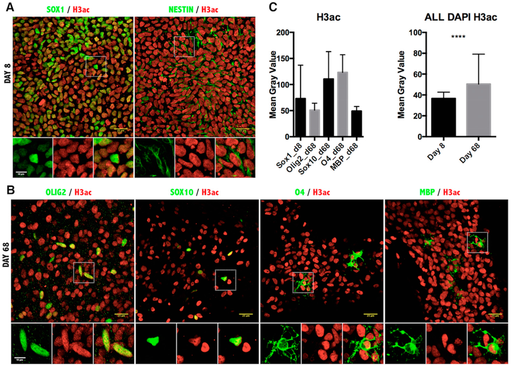
2.2. The Epigenetic Signature Is Conserved in Induced Pluripotent Stem Cell-Derived Oligodendrocytes
3. Discussion
4. Materials and Methods
4.1. Human Pluripotent Stem Cell Culture Conditions
4.2. Oligodendrocyte Differentiation Protocol from hESCs
4.3. Oligodendrocyte Differentiation Protocol from Human iPSCs
4.4. RNA Isolation and Quantitative RT-PCR
4.5. Immunofluorescent Analysis
4.6. Histone Isolation, Western Blotting and Protein Quantification
Acknowledgments
Author Contributions
Conflicts of Interest
Abbreviations
| hESCs | human embryonic stem cells |
| hiPSC | human induced pluripotent stem cells |
| NSCs | neural stem cells |
| OPCs | oligodendrocyte progenitor cells |
| Im. OL | immature oligodendrocytes |
| OL | Oligodendrocytes |
| EZH1 | Enhancer Of Zeste 1 Polycomb Repressive Complex 2 Subunit |
| EZH2 | Enhancer Of Zeste 2 Polycomb Repressive Complex 2 Subunit |
| CREBBP | cAMP response element binding protein |
| EP300 | E1A binding protein P300 |
| EED | Embryonic Ectoderm Development |
| SUV39H1 | Suppressor Of Variegation 3-9 Homolog 1 |
| SUV39H2 | Suppressor Of Variegation 3-9 Homolog 2 |
| EHMT2 | Euchromatic Histone-Lysine N-Methyltransferase 2 |
| RA | retinoic acid |
| SAG | smoothened agonist |
| PDGF | platelet-derived growth factor |
| IGF-1 | insulin-like growth factor |
| HGF | hepatocyte growth factor |
| T3 | triiodothyronine |
| NT3 | neurotrophin 3 |
| HAT | histone acetyltransferase |
| HDAC | histone deacetylase |
| HMT | histone methyl transferase |
| H3ac | histone 3 acetylation |
| H3K9ac | histone 3 lysine 9 acetylation |
| H3K9me3 | histone 3 lysine 9 trimethylation |
| H3K27me3 | histone 3 lysine 27 trimethylation |
| CNS | central nervous system |
| MS | multiple sclerosis |
| MBP | myelin basic protein |
References
- Takahashi, K.; Tanabe, K.; Ohnuki, M.; Narita, M.; Ichisaka, T.; Tomoda, K.; Yamanaka, S. Induction of pluripotent stem cells from adult human fibroblasts by defined factors. Cell 2007, 131, 861–872. [Google Scholar] [CrossRef] [PubMed]
- Brennand, K.J.; Simone, A.; Jou, J.; Gelboin-Burkhart, C.; Tran, N.; Sangar, S.; Li, Y.; Mu, Y.; Chen, G.; Yu, D.; et al. Modelling schizophrenia using human induced pluripotent stem cells. Nature 2011, 473, 221–225. [Google Scholar] [CrossRef] [PubMed]
- Miller, J.D.; Ganat, Y.M.; Kishinevsky, S.; Bowman, R.L.; Liu, B.; Tu, E.Y.; Mandal, P.K.; Vera, E.; Shim, J.W.; Kriks, S.; et al. Human iPSC-based modeling of late-onset disease via progerin-induced aging. Cell Stem Cell 2013, 13, 691–705. [Google Scholar] [CrossRef] [PubMed]
- Yang, Y.M.; Gupta, S.K.; Kim, K.J.; Powers, B.E.; Cerqueira, A.; Wainger, B.J.; Ngo, H.D.; Rosowski, K.A.; Schein, P.A.; Ackeifi, C.A.; et al. A small molecule screen in stem-cell-derived motor neurons identifies a kinase inhibitor as a candidate therapeutic for ALS. Cell Stem Cell 2013, 12, 713–726. [Google Scholar] [CrossRef] [PubMed]
- Hu, B.Y.; Du, Z.W.; Li, X.J.; Ayala, M.; Zhang, S.C. Human oligodendrocytes from embryonic stem cells: Conserved SHH signaling networks and divergent FGF effects. Development 2009, 136, 1443–1452. [Google Scholar] [CrossRef] [PubMed]
- Wang, S.; Bates, J.; Li, X.; Schanz, S.; Chandler-Militello, D.; Levine, C.; Maherali, N.; Studer, L.; Hochedlinger, K.; Windrem, M.; et al. Human iPSC-derived oligodendrocyte progenitor cells can myelinate and rescue a mouse model of congenital hypomyelination. Cell Stem Cell 2013, 12, 252–264. [Google Scholar] [CrossRef] [PubMed]
- Douvaras, P.; Fossati, V. Generation and isolation of oligodendrocyte progenitor cells from human pluripotent stem cells. Nat. Protoc. 2015, 10, 1143–1154. [Google Scholar] [CrossRef] [PubMed]
- Miron, V.E.; Kuhlmann, T.; Antel, J.P. Cells of the oligodendroglial lineage, myelination, and remyelination. Biochim. Biophys. Acta 2011, 1812, 184–193. [Google Scholar] [CrossRef] [PubMed]
- Lappe-Siefke, C.; Goebbels, S.; Gravel, M.; Nicksch, E.; Lee, J.; Braun, P.E.; Griffiths, I.R.; Nave, K.A. Disruption of Cnp1 uncouples oligodendroglial functions in axonal support and myelination. Nat. Genet. 2003, 33, 366–374. [Google Scholar] [CrossRef] [PubMed]
- Fields, R.D. White matter in learning, cognition and psychiatric disorders. Trends Neurosci. 2008, 31, 361–370. [Google Scholar] [CrossRef] [PubMed]
- Liu, J.; Magri, L.; Zhang, F.; Marsh, N.O.; Albrecht, S.; Huynh, J.L.; Kaur, J.; Kuhlmann, T.; Zhang, W.; Slesinger, P.A.; et al. Chromatin landscape defined by repressive histone methylation during oligodendrocyte differentiation. J. Neurosci. 2015, 35, 352–365. [Google Scholar] [CrossRef] [PubMed]
- Marin-Husstege, M.; Muggironi, M.; Liu, A.; Casaccia-Bonnefil, P. Histone deacetylase activity is necessary for oligodendrocyte lineage progression. J. Neurosci. 2002, 22, 10333–10345. [Google Scholar] [PubMed]
- Pozniak, C.D.; Langseth, A.J.; Dijkgraaf, G.J.; Choe, Y.; Werb, Z.; Pleasure, S.J. Sox10 directs neural stem cells toward the oligodendrocyte lineage by decreasing Suppressor of Fused expression. Proc. Natl. Acad. Sci. USA 2010, 107, 21795–21800. [Google Scholar] [CrossRef] [PubMed]
- Rowitch, D.H.; Kriegstein, A.R. Developmental genetics of vertebrate glial-cell specification. Nature 2010, 468, 214–222. [Google Scholar] [CrossRef] [PubMed]
- Shen, S.; Li, J.; Casaccia-Bonnefil, P. Histone modifications affect timing of oligodendrocyte progenitor differentiation in the developing rat brain. J. Cell Biol. 2005, 169, 577–589. [Google Scholar] [CrossRef] [PubMed]
- Magri, L.; Gacias, M.; Wu, M.; Swiss, V.A.; Janssen, W.G.; Casaccia, P. c-Myc-dependent transcriptional regulation of cell cycle and nucleosomal histones during oligodendrocyte differentiation. Neuroscience 2014, 276, 72–86. [Google Scholar] [CrossRef] [PubMed]
- Shen, S.; Sandoval, J.; Swiss, V.A.; Li, J.; Dupree, J.; Franklin, R.J.; Casaccia-Bonnefil, P. Age-dependent epigenetic control of differentiation inhibitors is critical for remyelination efficiency. Nat. Neurosci. 2008, 11, 1024–1034. [Google Scholar] [CrossRef] [PubMed]
- Swiss, V.A.; Nguyen, T.; Dugas, J.; Ibrahim, A.; Barres, B.; Androulakis, I.P.; Casaccia, P. Identification of a gene regulatory network necessary for the initiation of oligodendrocyte differentiation. PLoS ONE 2011, 6, e18088. [Google Scholar] [CrossRef] [PubMed]
- Sher, F.; Rossler, R.; Brouwer, N.; Balasubramaniyan, V.; Boddeke, E.; Copray, S. Differentiation of neural stem cells into oligodendrocytes: Involvement of the polycomb group protein EZH2. Stem Cells 2008, 26, 2875–2883. [Google Scholar] [CrossRef] [PubMed]
- Liu, J.; Casaccia, P. Epigenetic regulation of oligodendrocyte identity. Trends Neurosci. 2010, 33, 193–201. [Google Scholar] [CrossRef] [PubMed]
- Ye, F.; Chen, Y.; Hoang, T.; Montgomery, R.L.; Zhao, X.H.; Bu, H.; Hu, T.; Taketo, M.M.; van Es, J.H.; Clevers, H.; et al. HDAC1 and HDAC2 regulate oligodendrocyte differentiation by disrupting the β-catenin-TCF interaction. Nat. Neurosci. 2009, 12, 829–838. [Google Scholar] [CrossRef] [PubMed]
- Tachibana, M.; Sugimoto, K.; Fukushima, T.; Shinkai, Y. Set domain-containing protein, G9a, is a novel lysine-preferring mammalian histone methyltransferase with hyperactivity and specific selectivity to lysines 9 and 27 of histone H3. J. Biol. Chem. 2001, 276, 25309–25317. [Google Scholar] [CrossRef] [PubMed]
- Cao, R.; Wang, L.; Wang, H.; Xia, L.; Erdjument-Bromage, H.; Tempst, P.; Jones, R.S.; Zhang, Y. Role of histone H3 lysine 27 methylation in polycomb-group silencing. Science 2002, 298, 1039–1043. [Google Scholar] [CrossRef] [PubMed]
- Liu, J.; Sandoval, J.; Doh, S.T.; Cai, L.; Lopez-Rodas, G.; Casaccia, P. Epigenetic modifiers are necessary but not sufficient for reprogramming non-myelinating cells into myelin gene-expressing cells. PLoS ONE 2010, 5, e13023. [Google Scholar] [CrossRef] [PubMed]
- Douvaras, P.; Wang, J.; Zimmer, M.; Hanchuk, S.; O’Bara, M.A.; Sadiq, S.; Sim, F.J.; Goldman, J.; Fossati, V. Efficient generation of myelinating oligodendrocytes from primary progressive multiple sclerosis patients by induced pluripotent stem cells. Stem Cell Rep. 2014, 3, 250–259. [Google Scholar] [CrossRef] [PubMed]
- Liu, H.; Hu, Q.; D'Ercole, A.J.; Ye, P. Histone deacetylase 11 regulates oligodendrocyte-specific gene expression and cell development in OL-1 oligodendroglia cells. Glia 2009, 57, 1–12. [Google Scholar] [CrossRef] [PubMed]
- Liu, J.; Dietz, K.; DeLoyht, J.M.; Pedre, X.; Kelkar, D.; Kaur, J.; Vialou, V.; Lobo, M.K.; Dietz, D.M.; Nestler, E.J.; et al. Impaired adult myelination in the prefrontal cortex of socially isolated mice. Nat. Neurosci. 2012, 15, 1621–1623. [Google Scholar] [CrossRef] [PubMed]
- Cunliffe, V.T. Histone deacetylase 1 is required to repress notch target gene expression during zebrafish neurogenesis and to maintain the production of motoneurones in response to hedgehog signalling. Development 2004, 131, 2983–2995. [Google Scholar] [CrossRef] [PubMed]
- Volpe, T.A.; Kidner, C.; Hall, I.M.; Teng, G.; Grewal, S.I.; Martienssen, R.A. Regulation of heterochromatic silencing and histone H3 lysine-9 methylation by RNAi. Science 2002, 297, 1833–1837. [Google Scholar] [CrossRef] [PubMed]
- Bernstein, B.E.; Mikkelsen, T.S.; Xie, X.; Kamal, M.; Huebert, D.J.; Cuff, J.; Fry, B.; Meissner, A.; Wernig, M.; Plath, K.; et al. A bivalent chromatin structure marks key developmental genes in embryonic stem cells. Cell 2006, 125, 315–326. [Google Scholar] [CrossRef] [PubMed]
- Dugas, J.C.; Cuellar, T.L.; Scholze, A.; Ason, B.; Ibrahim, A.; Emery, B.; Zamanian, J.L.; Foo, L.C.; McManus, M.T.; Barres, B.A. Dicer1 and miR-219 are required for normal oligodendrocyte differentiation and myelination. Neuron 2010, 65, 597–611. [Google Scholar] [CrossRef] [PubMed]
- Pedre, X.; Mastronardi, F.; Bruck, W.; Lopez-Rodas, G.; Kuhlmann, T.; Casaccia, P. Changed histone acetylation patterns in normal-appearing white matter and early multiple sclerosis lesions. J. Neurosci. 2011, 31, 3435–3445. [Google Scholar] [CrossRef] [PubMed]
- Gacias, M.; Gerona-Navarro, G.; Plotnikov, A.N.; Zhang, G.; Zeng, L.; Kaur, J.; Moy, G.; Rusinova, E.; Rodriguez, Y.; Matikainen, B.; et al. Selective chemical modulation of gene transcription favors oligodendrocyte lineage progression. Chem. Biol. 2014, 21, 841–854. [Google Scholar] [CrossRef] [PubMed]
- Paull, D.; Sevilla, A.; Zhou, H.; Hahn, A.K.; Kim, H.; Napolitano, C.; Tsankov, A.; Shang, L.; Krumholz, K.; Jagadeesan, P.; et al. Automated, high-throughput derivation, characterization and differentiation of induced pluripotent stem cells. Nat. Methods 2015, 12, 885–892. [Google Scholar] [CrossRef] [PubMed]
- Hu, B.Y.; Du, Z.W.; Zhang, S.C. Differentiation of human oligodendrocytes from pluripotent stem cells. Nat. Protoc. 2009, 4, 1614–1622. [Google Scholar] [CrossRef] [PubMed]
- Shechter, D.; Dormann, H.L.; Allis, C.D.; Hake, S.B. Extraction, purification and analysis of histones. Nat. Protoc. 2007, 2, 1445–1457. [Google Scholar] [CrossRef] [PubMed]








| Gene | Forward Primer | Reverse Primer |
|---|---|---|
| EHMT1 | GCTTCAGAAGGTGCTCCTCATG | CTGAACCAGCATGTGGCAGATG |
| SUV39H1 | CCGCCTACTATGGCAACATCTC | CTTGTGGCAAAGAAAGCGATGCG |
| SUV39H2 | CCATAAATGCTGGAGAAGAGCTG | GGTAACCTCTGCAAGTCACAGC |
| EED | GACGAGAACAGCAATCCAGACC | TCCTTCCAGGTGCATTTGGCGT |
| MYST1 | TGGAGCCGTTCGTCTTTTAC | ATGAGGAACTTCCCGTAGCC |
| MYST2 | GACAACAACAGGCATGCAAC | CCGTGTGTTCCCATAGGTCT |
| MYST3 | CAAGGCTGCCCAAATTGTAT | ATCTCATTGGCAGGAGGATG |
| MYST4 | GACCGCAGTACAGGGTCAAT | TCATGGGGTAGAAGGCTGAC |
| MYST5 | GGCTGAGGACAGCTCAAAAA | CCGGATCCCTTCTCACTGTA |
| CREBBP | GCCACGTCCCTTAGTAACCA | CCCCAAGTGTCCCTGATCTA |
| EP300 | CGCTTTGTCTACACCTGCAA | TGCTGGTTGTTGCTCTCATC |
| HDAC1 | GATCTGCTCCTCTGACAAACGAA | CCCTCTCCCTCCTCTTCAGAA |
| HDAC2 | TGGAGGAGGTGGCTACACAAT | AATCTCACAATCAAGGGCAACTG |
| HDAC3 | TCTACCTCACTGACCGGGTCAT | ACCTGTGCCAGGGAAGAAGTAA |
| HDAC8 | GGATCCCATGTGCTCCTTTA | ATAGCCTCCTCCTCCCAAAA |
| HDAC11 | GAGCTGGCCCTTCCTCTACT | CTATGGGCTGGTGACTTCGT |
| EHMT2 | GCCCGTTACTATGGCAACAT | GTCAAACCCTAGCTCCTCCC |
| EZH1 | GTGGATGCTACTCGGAAAGG | CCCCACGTACTTGAGAGCAT |
| EZH2 | TGCTATGCAAAAGTTATGATGGTT | AGTCTGGATGGCTCTCTTGG |
| OCT4 | GAAGGAGAAGCTGGAGCAAA | CATCGGCCTGTGTATATCCC |
| PAX6 | CCCAGCCAGACCTCCTCATA | CTTCCGGGAACTTGAACTGG |
| OLIG2 | AGCGCTGTCTGGCTTTAACCT | ATGCACACAGCGGTACCTTTT |
| NKX2.2 | GAACCCCTTCTACGACAGC | GGTCTCCTTGTCATTGTCCG |
| MBP | TAGGTACAGGGGCAAGTGG | TCACAAGGGATTCAAGGGAG |
| GAPDH | TGTTGCCATCAATGACCCCTT | CTCCACGACGTACTCAGCG |
| Target | Species | Company | Catalogue # | Dilution |
|---|---|---|---|---|
| H3-Ac | Rb | EMD Millipore | 06-599 | 1:400 |
| H3-K9Ac | Rb | Abcam | AB4441 | 1:500 |
| H3-triMeK9 | Rb | Abcam | AB8898 | 1:500 |
| H3-triMeK27 | Rb | EMD Millipore | 07-449 | 1:500 |
| PAX6 | Rb | Covance | PRB-278P | 1:250 |
| NESTIN | Ms | EMD Millipore | MAB5326 | 1:1000 |
| OLIG2 | Ms | EMD Millipore | MABN50 | 1:500 |
| SOX1 | Gt | R & D Systems | AF3369 | 1:300 |
| SOX10 | Gt | R & D Systems | AF2864 | 1:100 |
| O4 | Ms | Kind gift | James Goldman | 1:30 |
| MBP | Rat | EMD Millipore | MAB386 | 1:200 |
| PDGFRα | Ms | R & D Systems | MAB322 | 1:100 |
| NKX2.2 | Ms | DSHB | 74.5A5 | 1:50 |
© 2016 by the authors; licensee MDPI, Basel, Switzerland. This article is an open access article distributed under the terms and conditions of the Creative Commons Attribution (CC-BY) license (http://creativecommons.org/licenses/by/4.0/).
Share and Cite
Douvaras, P.; Rusielewicz, T.; Kim, K.H.; Haines, J.D.; Casaccia, P.; Fossati, V. Epigenetic Modulation of Human Induced Pluripotent Stem Cell Differentiation to Oligodendrocytes. Int. J. Mol. Sci. 2016, 17, 614. https://doi.org/10.3390/ijms17040614
Douvaras P, Rusielewicz T, Kim KH, Haines JD, Casaccia P, Fossati V. Epigenetic Modulation of Human Induced Pluripotent Stem Cell Differentiation to Oligodendrocytes. International Journal of Molecular Sciences. 2016; 17(4):614. https://doi.org/10.3390/ijms17040614
Chicago/Turabian StyleDouvaras, Panagiotis, Tomasz Rusielewicz, Kwi Hye Kim, Jeffery D. Haines, Patrizia Casaccia, and Valentina Fossati. 2016. "Epigenetic Modulation of Human Induced Pluripotent Stem Cell Differentiation to Oligodendrocytes" International Journal of Molecular Sciences 17, no. 4: 614. https://doi.org/10.3390/ijms17040614
APA StyleDouvaras, P., Rusielewicz, T., Kim, K. H., Haines, J. D., Casaccia, P., & Fossati, V. (2016). Epigenetic Modulation of Human Induced Pluripotent Stem Cell Differentiation to Oligodendrocytes. International Journal of Molecular Sciences, 17(4), 614. https://doi.org/10.3390/ijms17040614
