Characterization of Behaviour and Remote Degeneration Following Thalamic Stroke in the Rat
Abstract
:1. Introduction

2. Results
2.1. Open Field Activity and Anxiety-Related Behaviour

2.2. Beam Walk Motor Performance

2.3. Task Learning, Working Memory and Strategy Shift Testing in the Morris Water Maze
2.4. Extent of Cellular Degeneration in the Thalamus
2.5. Degeneration Outside the Dorsomedial Thalamic Nucleus


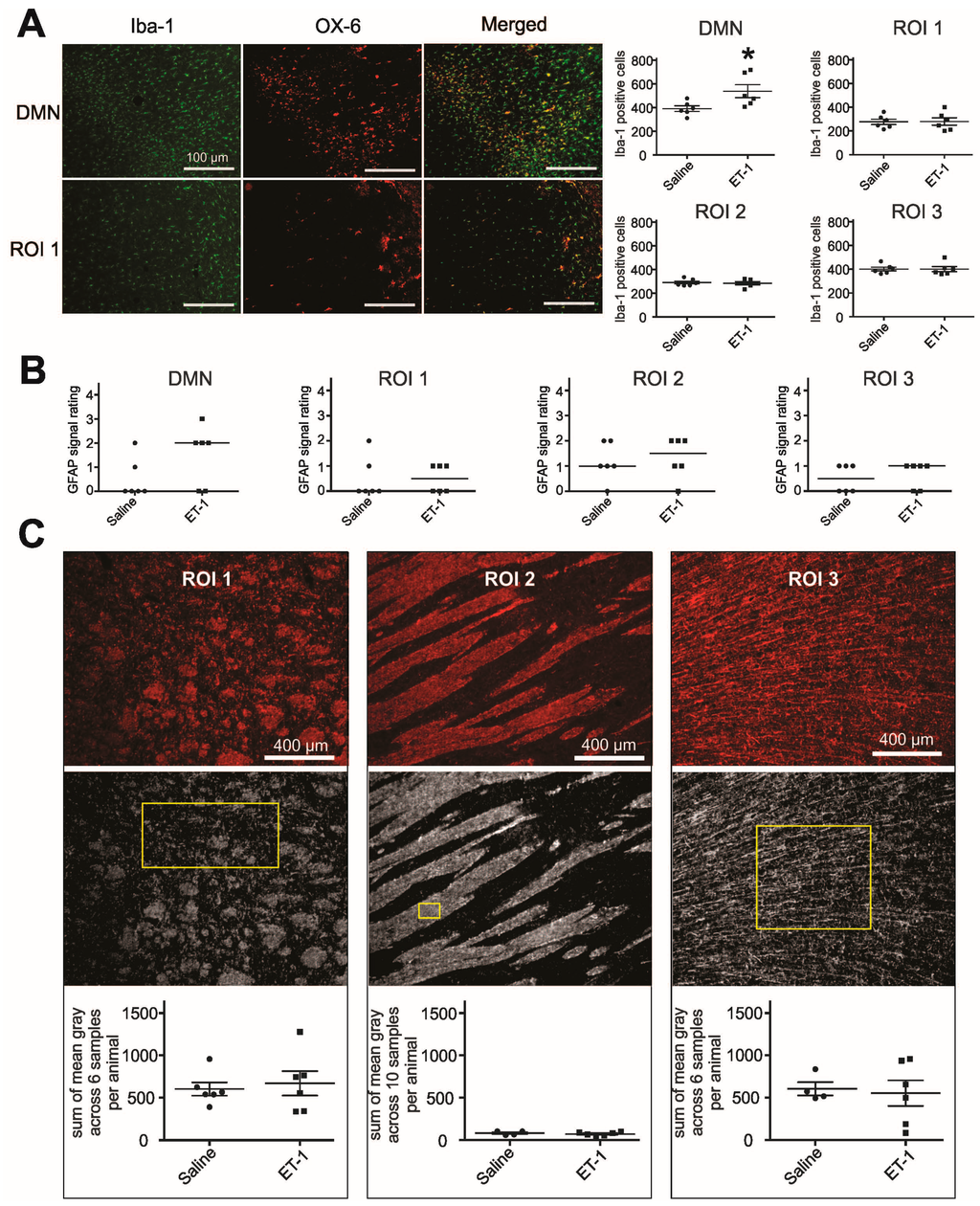
2.6. Quantification of Microglia and Astroglia
2.7. Myelin Quantification along the Thalamocortical Pathway
3. Discussion
4. Materials and Methods
4.1. Experimental Groups and Surgical Procedures
4.2. Behavioural Assessments
4.3. Perfusion and Tissue Preparation
4.4. Thionine Staining
4.5. Fluoro Jade B Staining
4.6. Immunohistochemistry
4.7. Cellular Degeneration
4.8. Quantification of Microglia and Astroglia
4.9. Myelin Quantification
4.10. Data Analysis
Acknowledgments
Author Contributions
Conflicts of Interest
References
- Gorelick, P.B.; Scuteri, A.; Black, S.E.; Decarli, C.; Greenberg, S.M.; Iadecola, C.; Launer, L.J.; Laurent, S.; Lopez, O.L.; Nyenhuis, D.; et al. Vascular contributions to cognitive impairment and dementia: A statement for healthcare professionals from the American Heart Association/American Stroke Association. Stroke 2011, 42, 2672–2713. [Google Scholar] [CrossRef] [PubMed]
- Pendlebury, S.T.; Rothwell, P.M. Prevalence, incidence, and factors associated with pre-stroke and post-stroke dementia: A systematic review and meta-analysis. Lancet Neurol. 2009, 8, 1006–1018. [Google Scholar] [CrossRef]
- Pantoni, L. Cerebral small vessel disease: From pathogenesis and clinical characteristics to therapeutic challenges. Lancet Neurol. 2010, 9, 689–701. [Google Scholar] [CrossRef]
- Stebbins, G.T.; Nyenhuis, D.L.; Wang, C.; Cox, J.L.; Freels, S.; Bangen, K.; deToledo-Morrell, L.; Sripathirathan, K.; Moseley, M.; Turner, D.A.; et al. Gray matter atrophy in patients with ischemic stroke with cognitive impairment. Stroke 2008, 39, 785–793. [Google Scholar] [CrossRef] [PubMed]
- Duering, M.; Righart, R.; Csanadi, E.; Jouvent, E.; Herve, D.; Chabriat, H.; Dichgans, M. Incident subcortical infarcts induce focal thinning in connected cortical regions. Neurology 2012, 79, 2025–2028. [Google Scholar] [CrossRef] [PubMed]
- Tekin, S.; Cummings, J.L. Frontal-subcortical neuronal circuits and clinical neuropsychiatry: An update. J. Psychosom. Res. 2002, 53, 647–654. [Google Scholar] [CrossRef]
- Wang, L.; Hu, B.; Wong, W.M.; Lu, P.; Wu, W.; Xu, X.M. Glial and axonal responses in areas of Wallerian degeneration of the corticospinal and dorsal ascending tracts after spinal cord dorsal funiculotomy. Neuropathology 2009, 29, 230–241. [Google Scholar] [CrossRef] [PubMed]
- Vargas, M.E.; Barres, B.A. Why is Wallerian degeneration in the CNS so slow? Annu. Rev. Neurosci. 2007, 30, 153–179. [Google Scholar] [CrossRef] [PubMed]
- Weishaupt, N.; Silasi, G.; Colbourne, F.; Fouad, K. Secondary damage in the spinal cord after motor cortex injury in rats. J. Neurotrauma 2010, 27, 1387–1397. [Google Scholar] [CrossRef] [PubMed]
- Patel, A.R.; Ritzel, R.; McCullough, L.D.; Liu, F. Microglia and ischemic stroke: A double-edged sword. Int. J. Physiol. Pathophysiol. Pharmacol. 2013, 5, 73–90. [Google Scholar] [PubMed]
- Radlinska, B.A.; Ghinani, S.A.; Lyon, P.; Jolly, D.; Soucy, J.P.; Minuk, J.; Schirrmacher, R.; Thiel, A. Multimodal microglia imaging of fiber tracts in acute subcortical stroke. Ann. Neurol. 2009, 66, 825–832. [Google Scholar] [CrossRef] [PubMed]
- Thiel, A.; Radlinska, B.A.; Paquette, C.; Sidel, M.; Soucy, J.P.; Schirrmacher, R.; Minuk, J. The temporal dynamics of poststroke neuroinflammation: A longitudinal diffusion tensor imaging-guided PET study with 11C-PK11195 in acute subcortical stroke. J. Nucl. Med. 2010, 51, 1404–1412. [Google Scholar] [CrossRef] [PubMed]
- Price, C.J.; Wang, D.; Menon, D.K.; Guadagno, J.V.; Cleij, M.; Fryer, T.; Aigbirhio, F.; Baron, J.C.; Warburton, E.A. Intrinsic activated microglia map to the peri-infarct zone in the subacute phase of ischemic stroke. Stroke 2006, 37, 1749–1753. [Google Scholar] [CrossRef] [PubMed]
- Pappata, S.; Levasseur, M.; Gunn, R.N.; Myers, R.; Crouzel, C.; Syrota, A.; Jones, T.; Kreutzberg, G.W.; Banati, R.B. Thalamic microglial activation in ischemic stroke detected in vivo by PET and [11C]PK1195. Neurology 2000, 55, 1052–1054. [Google Scholar] [CrossRef] [PubMed]
- Gerhard, A.; Schwarz, J.; Myers, R.; Wise, R.; Banati, R.B. Evolution of microglial activation in patients after ischemic stroke: A [11C](R)-PK11195 PET study. NeuroImage 2005, 24, 591–595. [Google Scholar] [CrossRef] [PubMed]
- Block, F.; Dihne, M.; Loos, M. Inflammation in areas of remote changes following focal brain lesion. Prog. Neurobiol. 2005, 75, 342–365. [Google Scholar] [CrossRef] [PubMed]
- Dihne, M.; Grommes, C.; Lutzenburg, M.; Witte, O.W.; Block, F. Different mechanisms of secondary neuronal damage in thalamic nuclei after focal cerebral ischemia in rats. Stroke 2002, 33, 3006–3011. [Google Scholar] [CrossRef] [PubMed]
- Walberer, M.; Jantzen, S.U.; Backes, H.; Rueger, M.A.; Keuters, M.H.; Neumaier, B.; Hoehn, M.; Fink, G.R.; Graf, R.; Schroeter, M. In-vivo detection of inflammation and neurodegeneration in the chronic phase after permanent embolic stroke in rats. Brain Res. 2014, 1581, 80–88. [Google Scholar] [CrossRef] [PubMed]
- Siwek, D.F.; Pandya, D.N. Prefrontal projections to the mediodorsal nucleus of the thalamus in the rhesus monkey. J. Comp. Neurol. 1991, 312, 509–524. [Google Scholar] [CrossRef] [PubMed]
- Groenewegen, H.J. Organization of the afferent connections of the mediodorsal thalamic nucleus in the rat, related to the mediodorsal-prefrontal topography. Neuroscience 1988, 24, 379–431. [Google Scholar] [CrossRef]
- Uylings, H.B.; Groenewegen, H.J.; Kolb, B. Do rats have a prefrontal cortex? Behav. Brain Res. 2003, 146, 3–17. [Google Scholar] [CrossRef] [PubMed]
- Schmahmann, J.D. Vascular syndromes of the thalamus. Stroke 2003, 34, 2264–2278. [Google Scholar] [CrossRef] [PubMed]
- Oh, S.W.; Harris, J.A.; Ng, L.; Winslow, B.; Cain, N.; Mihalas, S.; Wang, Q.; Lau, C.; Kuan, L.; Henry, A.M.; et al. A mesoscale connectome of the mouse brain. Nature 2014, 508, 207–214. [Google Scholar] [CrossRef] [PubMed]
- Irving, E.A.; Bentley, D.L.; Parsons, A.A. Assessment of white matter injury following prolonged focal cerebral ischaemia in the rat. Acta Neuropathol. 2001, 102, 627–635. [Google Scholar] [CrossRef] [PubMed]
- Wasserman, J.K.; Schlichter, L.C. White matter injury in young and aged rats after intracerebral hemorrhage. Exp. Neurol. 2008, 214, 266–275. [Google Scholar] [CrossRef] [PubMed]
- Saji, M.; Reis, D.J. Delayed transneuronal death of substantia nigra neurons prevented by γ-aminobutyric acid agonist. Science 1987, 235, 66–69. [Google Scholar] [CrossRef] [PubMed]
- Ross, D.T.; Ebner, F.F. Thalamic retrograde degeneration following cortical injury: An excitotoxic process? Neuroscience 1990, 35, 525–550. [Google Scholar] [CrossRef]
- Van Groen, T.; Puurunen, K.; Maki, H.M.; Sivenius, J.; Jolkkonen, J. Transformation of diffuse β-amyloid precursor protein and β-amyloid deposits to plaques in the thalamus after transient occlusion of the middle cerebral artery in rats. Stroke 2005, 36, 1551–1556. [Google Scholar] [CrossRef] [PubMed]
- Iizuka, H.; Sakatani, K.; Young, W. Neural damage in the rat thalamus after cortical infarcts. Stroke 1990, 21, 790–794. [Google Scholar] [CrossRef] [PubMed]
- Li, J.J.; Xing, S.H.; Zhang, J.; Hong, H.; Li, Y.L.; Dang, C.; Zhang, Y.S.; Li, C.; Fan, Y.H.; Yu, J.; et al. Decrease of tight junction integrity in the ipsilateral thalamus during the acute stage after focal infarction and ablation of the cerebral cortex in rats. Clin. Exp. Pharmacol. Physiol. 2011, 38, 776–782. [Google Scholar] [CrossRef] [PubMed]
- Kritchevsky, M.; Graff-Radford, N.R.; Damasio, A.R. Normal memory after damage to medial thalamus. Arch. Neurol. 1987, 44, 959–962. [Google Scholar] [CrossRef] [PubMed]
- Cordova, C.A.; Jackson, D.; Langdon, K.D.; Hewlett, K.A.; Corbett, D. Impaired executive function following ischemic stroke in the rat medial prefrontal cortex. Behav. Brain Res. 2014, 258, 106–111. [Google Scholar] [CrossRef] [PubMed]
- Snowdon, D.A.; Greiner, L.H.; Mortimer, J.A.; Riley, K.P.; Greiner, P.A.; Markesbery, W.R. Brain infarction and the clinical expression of Alzheimer disease. The Nun Study. J. Am. Med. Assoc. 1997, 277, 813–817. [Google Scholar] [CrossRef]
- Amtul, Z.; Whitehead, S.N.; Keeley, R.J.; Bechberger, J.; Fisher, A.L.; McDonald, R.J.; Naus, C.C.; Munoz, D.G.; Cechetto, D.F. Comorbid rat model of ischemia and β-amyloid toxicity: Striatal and cortical degeneration. Brain Pathol. 2015, 25, 24–32. [Google Scholar] [CrossRef] [PubMed]
- Iizuka, H.; Sakatani, K.; Young, W. Corticofugal axonal degeneration in rats after middle cerebral artery occlusion. Stroke 1989, 20, 1396–1402. [Google Scholar] [CrossRef] [PubMed]
- Schwartz, M. Macrophages and microglia in central nervous system injury: Are they helpful or harmful? J. Cereb. Blood Flow Metab. 2003, 23, 385–394. [Google Scholar] [CrossRef] [PubMed]
- Hu, X.; Li, P.; Guo, Y.; Wang, H.; Leak, R.K.; Chen, S.; Gao, Y.; Chen, J. Microglia/macrophage polarization dynamics reveal novel mechanism of injury expansion after focal cerebral ischemia. Stroke 2012, 43, 3063–3070. [Google Scholar] [CrossRef] [PubMed]
- Sica, A.; Mantovani, A. Macrophage plasticity and polarization: In vivo veritas. J. Clin. Investig. 2012, 122, 787–795. [Google Scholar]
© 2015 by the authors; licensee MDPI, Basel, Switzerland. This article is an open access article distributed under the terms and conditions of the Creative Commons Attribution license (http://creativecommons.org/licenses/by/4.0/).
Share and Cite
Weishaupt, N.; Riccio, P.; Dobbs, T.; Hachinski, V.C.; Whitehead, S.N. Characterization of Behaviour and Remote Degeneration Following Thalamic Stroke in the Rat. Int. J. Mol. Sci. 2015, 16, 13921-13936. https://doi.org/10.3390/ijms160613921
Weishaupt N, Riccio P, Dobbs T, Hachinski VC, Whitehead SN. Characterization of Behaviour and Remote Degeneration Following Thalamic Stroke in the Rat. International Journal of Molecular Sciences. 2015; 16(6):13921-13936. https://doi.org/10.3390/ijms160613921
Chicago/Turabian StyleWeishaupt, Nina, Patricia Riccio, Taylor Dobbs, Vladimir C. Hachinski, and Shawn N. Whitehead. 2015. "Characterization of Behaviour and Remote Degeneration Following Thalamic Stroke in the Rat" International Journal of Molecular Sciences 16, no. 6: 13921-13936. https://doi.org/10.3390/ijms160613921
APA StyleWeishaupt, N., Riccio, P., Dobbs, T., Hachinski, V. C., & Whitehead, S. N. (2015). Characterization of Behaviour and Remote Degeneration Following Thalamic Stroke in the Rat. International Journal of Molecular Sciences, 16(6), 13921-13936. https://doi.org/10.3390/ijms160613921
