In Vivo Immunotoxicity of SiO2@(Y0.5Gd0.45Eu0.05)2O3 as Dual-Modality Nanoprobes
Abstract
:1. Introduction
2. Results and Discussion
2.1. Characterization of the Dual-Modality Nanoprobes

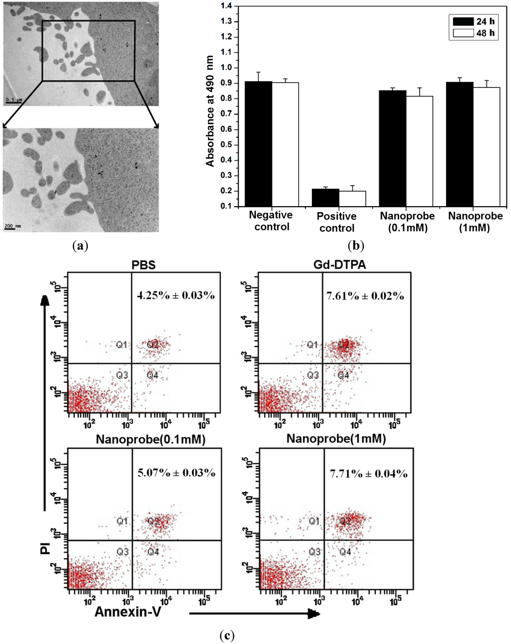
2.2. Toxicity Effects on Macrophages in Vitro

2.3. Toxic Effects on the Immune System in Mice
2.3.1. The Generation of Reactive Oxygen Species (ROS) as an Essential Regulator of Immunity

2.3.2. The Expression of Representative CDs on the Immune Response

2.3.3. The Secretion of Representative Cytokines on the Immune Response
2.4. Biodistribution of the Dual-Modality Nanoprobes at the Subcellular Level
2.5. Pathological Analysis of the Dual-Modality Nanoprobes

3. Experimental Section
3.1. Synthesis and Characterization of the Dual-Modality Nanoprobes
3.2. The in Vitro Biocompatibility of the Dual-Modality Nanoprobes
3.2.1. Cytotoxicity Assay
3.2.2. Apoptosis Assay
3.3. In Vivo Immunotoxicity of the Dual-Modality Nanoprobes
3.3.1. ROS Assay on Peripheral Blood Neutrophils
3.3.2. Expression Levels of Representative CD Markers in Peripheral Blood
3.3.3. Levels of Cytokines in Serum
3.3.4. Statistical Analysis
4. Conclusions
Supplementary Files
Supplementary File 1Acknowledgments
Author Contributions
Conflicts of Interest
References
- Mayer, F.; Zhang, W.; Brichart, T.; Tillement, O.; Bonnet, C.S.; Toth, E.; Peters, J.A.; Djanashvili, K. .Nanozeolite-LTL with GdMIII deposited in the large and EuIII in the small cavities as a magnetic resonance optical imaging probe. Chemistry 2014, 20, 3358–3364. [Google Scholar] [CrossRef]
- Chen, B.; Zhang, H.; Du, N.; Zhang, B.; Wu, Y.; Shi, D.; Yang, D. Magnetic-fluorescent nanohybrids of carbon nanotubes coated with Eu, Gd co-doped LaF3 as a multimodal imaging probe. J. Colloid Interface Sci. 2012, 367, 61–66. [Google Scholar] [CrossRef]
- Yang, D.; Zhao, Y.; Guo, H.; Li, Y.; Tewary, P.; Xing, G.; Hou, W.; Oppenheim, J.J.; Zhang, N. [Gd@C82(OH)22]n nanoparticles induce dendritic cell maturation and activate Th1 immune responses. Am. Chem. Soc. Nano 2010, 4, 1178–1186. [Google Scholar]
- Fischer, H.C.; Chan, W.C. Nanotoxicity: The growing need for in vivo study. Curr. Opin. Biotechnol. 2007, 18, 565–571. [Google Scholar] [CrossRef]
- Donner, M.; Tran, L.; Muller, J.; Vrijhof, H. Genotoxicity of engineered nanomaterials. Nanotoxicology 2010, 4, 345–346. [Google Scholar] [CrossRef]
- Dobrovolskaia, M.A.; Germolec, D.R.; Weaver, J.L. Evaluation of nanoparticle immunotoxicity. Nat. Nanotechnol. 2009, 4, 411–414. [Google Scholar] [CrossRef]
- Maccormack, T.J.; Clark, R.J.; Dang, M.K.; Ma, G.; Kelly, J.A.; Veinot, J.G.; Gross, G.G. Inhibition of enzyme activity by nanomaterials: Potential mechanisms and implications for nanotoxicity testing. Nanotoxicology 2012, 6, 514–525. [Google Scholar] [CrossRef]
- Sophie, L.; Jorge, B. Biomedical applications and potential health risks of nanomaterials: Molecular mechanisms. Curr. Mol. Med. 2006, 6, 651–663. [Google Scholar] [CrossRef]
- Bondarenko, O.; Juganson, K.; Ivask, A.; Kasemets, K.; Mortimer, M.; Kahru, A. Toxicity of Ag, CuO and ZnO nanoparticles to selected environmentally relevant test organisms and mammalian cells in vitro: A critical review. Arch. Toxicol. 2013, 87, 1181–1200. [Google Scholar] [CrossRef]
- Vandebriel, R.J.; de Jong, W.H. A review of mammalian toxicity of ZnO nanoparticles. Nanotechnol. Sci. Appl. 2012, 5, 61–71. [Google Scholar] [CrossRef]
- Yang, Y.; Bazhin, A.V.; Werner, J.; Karakhanova, S. Reactive oxygen species in the immune system. Int. Rev. Immunol. 2013, 32, 249–270. [Google Scholar] [CrossRef]
- Kermanizadeh, A.; Vranic, S.; Boland, S.; Moreau, K.; Baeza-Squiban, A.; Gaiser, B.K.; Andrzejczuk, L.A.; Stone, V. An in vitro assessment of panel of engineered nanomaterials using a human renal cell line: Cytotoxicity, pro-inflammatory response, oxidative stress and genotoxicity. BMC Nephrol. 2013, 14, 96. [Google Scholar] [CrossRef]
- Liu, H.; Li, L.; Tian, X.-M.; Hu, W.-Y.; Kuang, X.-Y.; Shao, Y.-Z. Synthesis and characterization of bifunctional SiO2@(Y0.95–xGdxEu0.05)2O3 nanocomposites for magnetic resonance and optical imaging. Eur. J. Inorg. Chem. 2012, 34, 5677–5684. [Google Scholar]
- Gref, R.; Minamitake, Y.; Peracchia, M.T.; Trubetskoy, V.; Torchilin, V.; Langer, R. Biodegradable long-circulating polymeric nanospheres. Science 1994, 263, 1600–1603. [Google Scholar]
- Nguyen, K.C.; Seligy, V.L.; Tayabali, A.F. Cadmium telluride quantum dot nanoparticle cytotoxicity and effects on model immune responses to Pseudomonas aeruginosa. Nanotoxicology 2013, 7, 202–211. [Google Scholar] [CrossRef]
- Tamura, T.; Ishihara, M.; Lamphier, M.S.; Tanaka, N.; Oishi, I.; Aizawa, S.; Matsuyama, T.; Mak, T.W.; Taki, S.; Taniguchi, T. An IRF-1-dependent pathway of DNA damage-induced apoptosis in mitogen-activated T lymphocytes. Nature. 1995, 376, 596–599. [Google Scholar] [CrossRef]
- Hao, S.; Andersen, M.; Yu, H. Detection of immune suppressive neutrophils in peripheral blood samples of cancer patients. Am. J. Blood Res. 2013, 3, 239–245. [Google Scholar]
- Cao, L.Y.; Soler, D.C.; Debanne, S.M.; Grozdev, I.; Rodriguez, M.E.; Feig, R.L.; Carman, T.L.; Gilkeson, R.C.; Orringer, C.E.; Kern, E.F.; et al. Psoriasis and cardiovascular risk factors: increased serum myeloperoxidase and corresponding immunocellular overexpression by Cd11b+ CD68+ macrophages in skin lesions. Am. J. Transl. Res. 2013, 6, 16–27. [Google Scholar]
- Gaddis, D.E.; Michalek, S.M.; Katz, J. Requirement of TLR4 and CD14 in dendritic cell activation by Hemagglutinin B from Porphyromonas gingivalis. Mol. Immunol. 2009, 46, 2493–2504. [Google Scholar] [CrossRef]
- Kim, H.W.; Cho, S.I.; Bae, S.; Kim, H.; Kim, Y.; Hwang, Y.I.; Kang, J.S.; Lee, W.J. Vitamin C up-regulates expression of CD80, CD86 and MHC class II on dendritic cell line, DC-1 via the activation of p38 MAPK. Immune Netw. 2012, 12, 277–283. [Google Scholar] [CrossRef]
- Akbarshahi, H.; Menzel, M.; Posaric, B.M.; Rosendahl, A.; Andersson, R. Enrichment of murine CD68+ CCR2+ and CD68+ CD206+ lung macrophages in acute pancreatitis-associated acute lung injury. PLoS One. 2012, 7, e42654. [Google Scholar]
- Roca, H.; Varsos, Z.S.; Sud, S.; Craig, M.J.; Ying, C.; Pienta, K.J. CCL2 and interleukin-6 promote survival of human CD11b+ peripheral blood mononuclear cells and induce M2-type macrophage polarization. J. Biol. Chem. 2009, 284, 34342–34354. [Google Scholar] [CrossRef]
- Samarasinghe, S.; Mancao, C.; Pule, M.; Nawroly, N.; Karlsson, H.; Brewin, J.; Openshaw, P.; Gaspar, H.B.; Veys, P.; Amrolia, P.J. Functional characterization of alloreactive T cells identifies CD25 and CD71 as optimal targets for a clinically applicable allodepletion strategy. Blood 2010, 115, 396–407. [Google Scholar] [CrossRef]
- Woolfson, A.; Ellmark, P.; Chrisp, J.S.; Scott, M.A.; Christopherson, R.I. The application of CD antigen proteomics to pharmacogenomics. Pharmacogenomics 2006, 7, 759–771. [Google Scholar] [CrossRef]
- Mattuzzi, S.; Barbi, S.; Carletto, A.; Ravagnani, V.; Moore, P.S.; Bambara, L.M.; Scarpa, A. Association of polymorphisms in the IL1B and IL2 genes with susceptibility and severity of systemic sclerosis. J. Rheumatol. 2007, 34, 997–1004. [Google Scholar]
- Smith, K.A. Interleukin-2: Inception, impact, and implications. Science 1988, 240, 1169–1176. [Google Scholar]
- Charteris, D.G.; Lightman, S.L. Comparison of the expression of interferon gamma, IL2, IL4, and lymphotoxin mRNA in experimental autoimmune uveoretinitis. Br. J. Ophthalmol. 1994, 78, 786–790. [Google Scholar] [CrossRef]
- Dobrovolskaia, M.A.; Aggarwal, P.; Hall, J.B.; Mcneil, S.E. Interaction with the immune system and its potential effects on nanoparticle biodistribution. Mol. Pharm. 2008, 5, 487–495. [Google Scholar] [CrossRef]
- Van Schooneveld, M,M.; Vucic, E.; Koole, R.; Zhou, Y.; Stocks, J.; Cormode, D.P.; Tang, C.Y.; Gordon, R.E.; Nicolay, K.; Meijerink, A.; et al. Improved biocompatibility and pharmacokinetics of silica nanoparticles by means of a lipid coating: A multimodality investigation. Nano Lett. 2008, 8, 2517e25. [Google Scholar]
- Shao, Y.; Tian, X.; Hu, W.; Zhang, Y.; Liu, H.; He, H.; Shen, Y.; Xie, F.; Li, L. The properties of Gd2O3-assembled silica nanocomposite targeted nanoprobes and their application in MRI. Biomaterials 2012, 33, 6438–6446. [Google Scholar] [CrossRef]
© 2014 by the authors; licensee MDPI, Basel, Switzerland. This article is an open access article distributed under the terms and conditions of the Creative Commons Attribution license (http://creativecommons.org/licenses/by/3.0/).
Share and Cite
Tian, X.; Li, E.; Yang, F.; Peng, Y.; Zhu, J.; He, F.; Chen, X. In Vivo Immunotoxicity of SiO2@(Y0.5Gd0.45Eu0.05)2O3 as Dual-Modality Nanoprobes. Int. J. Mol. Sci. 2014, 15, 13649-13662. https://doi.org/10.3390/ijms150813649
Tian X, Li E, Yang F, Peng Y, Zhu J, He F, Chen X. In Vivo Immunotoxicity of SiO2@(Y0.5Gd0.45Eu0.05)2O3 as Dual-Modality Nanoprobes. International Journal of Molecular Sciences. 2014; 15(8):13649-13662. https://doi.org/10.3390/ijms150813649
Chicago/Turabian StyleTian, Xiumei, Ermao Li, Fanwen Yang, Ye Peng, Jixiang Zhu, Fupo He, and Xiaoming Chen. 2014. "In Vivo Immunotoxicity of SiO2@(Y0.5Gd0.45Eu0.05)2O3 as Dual-Modality Nanoprobes" International Journal of Molecular Sciences 15, no. 8: 13649-13662. https://doi.org/10.3390/ijms150813649
APA StyleTian, X., Li, E., Yang, F., Peng, Y., Zhu, J., He, F., & Chen, X. (2014). In Vivo Immunotoxicity of SiO2@(Y0.5Gd0.45Eu0.05)2O3 as Dual-Modality Nanoprobes. International Journal of Molecular Sciences, 15(8), 13649-13662. https://doi.org/10.3390/ijms150813649
