Microenvironment Self-Adaptive Ce-Ag-Doped Mesoporous Silica Nanomaterials (CA@MSNs) for Multidrug-Resistant Bacteria-Infected Diabetic Wound Treatment
Abstract
1. Introduction
2. Results and Discussion
2.1. Preparation and Characterization of CA@MSNs
2.2. pH-Switchable ROS-Generating and Scavenging Activity of CA@MSNs In Vitro
2.3. Antibacterial Activities of CA@MSNs on MDR
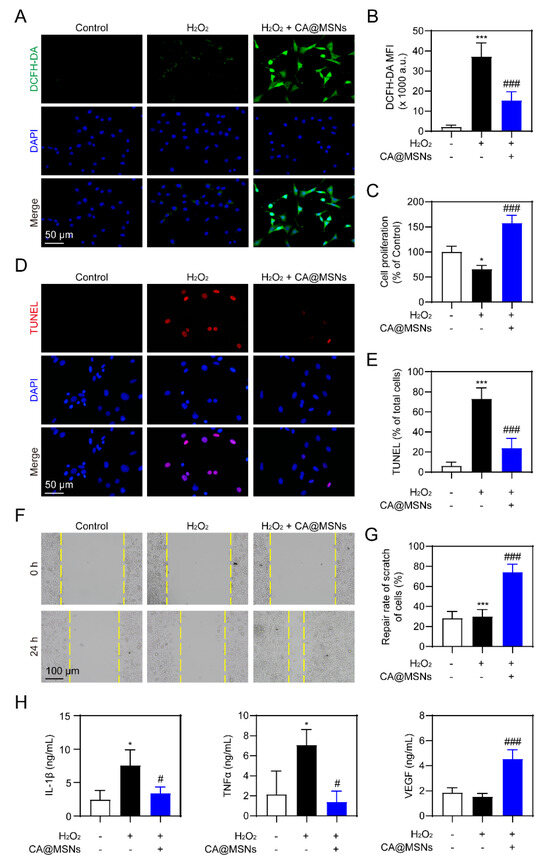
2.4. ROS-Scavenging and Angiogenic Activity of CA@MSNs in HUVECs
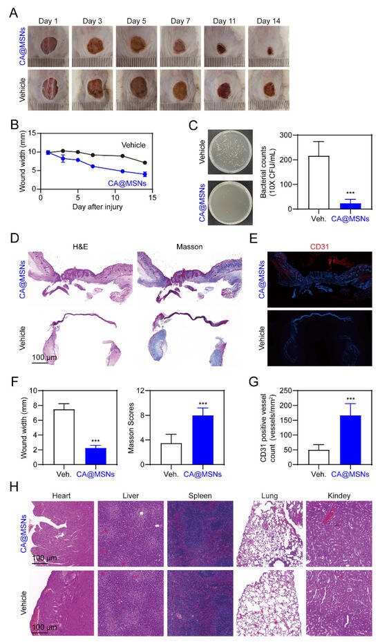
2.5. CA@MSNs Promoted MRSA-Infected Diabetic Wound Healing In Vivo
3. Experimental Section
3.1. Materials
3.2. Synthesis of CA@MSNs
3.3. Characterization
3.4. Superoxide Dismutase (SOD)-like Activity Assay
3.5. CAT-like Activity Assay
3.6. ABTS Assay
3.7. Binding Assay
3.8. Growth-Inhibition Assay in Liquid Medium
3.9. Plate Counting
3.10. Cells Experiments
3.11. Enzyme-Linked Immunosorbent Assay (ELISA)
3.12. TdT-Mediated dUTP Nick End Labeling (TUNEL) Assay
3.13. Cell Scratch Experiment
3.14. Animal
3.15. Histological Analysis
3.16. Immunofluorescent Staining
3.17. Data and Statistical Analysis
4. Conclusions
Supplementary Materials
Author Contributions
Funding
Institutional Review Board Statement
Informed Consent Statement
Data Availability Statement
Conflicts of Interest
References
- Armstrong, D.G.; Tan, T.W.; Boulton, A.J.M.; Bus, S.A. Diabetic Foot Ulcers: A Review. JAMA 2023, 330, 62–75. [Google Scholar] [CrossRef] [PubMed]
- Monteiro-Soares, M.; Boyko, E.J.; Jeffcoate, W.; Mills, J.L.; Russell, D.; Morbach, S.; Game, F. Diabetic foot ulcer classifications: A critical review. Diabetes Metab. Res. Rev. 2020, 36, e3272. [Google Scholar] [CrossRef] [PubMed]
- Huang, F.; Lu, X.; Yang, Y.; Yang, Y.; Li, Y.; Kuai, L.; Li, B.; Dong, H.; Shi, J. Microenvironment-Based Diabetic Foot Ulcer Nanomedicine. Adv. Sci. 2023, 10, e2203308. [Google Scholar] [CrossRef] [PubMed]
- Chang, M.; Nguyen, T.T. Strategy for Treatment of Infected Diabetic Foot Ulcers. Acc. Chem. Res. 2021, 54, 1080–1093. [Google Scholar] [CrossRef]
- Matta-Gutierrez, G.; Garcia-Morales, E.; Garcia-Alvarez, Y.; Alvaro-Afonso, F.J.; Molines-Barroso, R.J.; Lazaro-Martinez, J.L. The Influence of Multidrug-Resistant Bacteria on Clinical Outcomes of Diabetic Foot Ulcers: A Systematic Review. J. Clin. Med. 2021, 10, 1948. [Google Scholar] [CrossRef]
- Mandal, T.K. Nanomaterial-Enhanced Hybrid Disinfection: A Solution to Combat Multidrug-Resistant Bacteria and Antibiotic Resistance Genes in Wastewater. Nanomaterials 2024, 14, 1847. [Google Scholar] [CrossRef]
- Hajam, Y.A.; Rani, R.; Ganie, S.Y.; Sheikh, T.A.; Javaid, D.; Qadri, S.S.; Pramodh, S.; Alsulimani, A.; Alkhanani, M.F.; Harakeh, S.; et al. Oxidative Stress in Human Pathology and Aging: Molecular Mechanisms and Perspectives. Cells 2022, 11, 552. [Google Scholar] [CrossRef]
- Buranasin, P.; Kominato, H.; Mizutani, K.; Mikami, R.; Saito, N.; Takeda, K.; Iwata, T. Influence of Reactive Oxygen Species on Wound Healing and Tissue Regeneration in Periodontal and Peri-Implant Tissues in Diabetic Patients. Antioxidants 2023, 12, 1787. [Google Scholar] [CrossRef]
- Yang, M.; Wang, Z.; Su, M.; Zhu, S.; Xie, Y.; Ying, B. Smart Nanozymes for Diagnosis of Bacterial Infection: The Next Frontier from Laboratory to Bedside Testing. ACS Appl. Mater. Interfaces 2024, 16, 44361–44375. [Google Scholar] [CrossRef]
- Yao, H.; Zhou, R.; Wang, J.; Wei, Y.; Li, S.; Zhang, Z.; Du, X.; Wu, S.; Shi, J. Pathogen-Targeting Bimetallic Nanozymes as Ultrasonic-Augmented ROS Generator against Multidrug Resistant Bacterial Infection. Adv Healthc Mater. 2023, 12, e2300449. [Google Scholar] [CrossRef]
- Hu, Z.; Shan, J.; Jin, X.; Sun, W.; Cheng, L.; Chen, X.; Wang, X. Nanoarchitectonics of in Situ Antibiotic-Releasing Acicular Nanozymes for Targeting and Inducing Cuproptosis-like Death to Eliminate Drug-Resistant Bacteria. ACS Nano 2024, 18, 24327–24349. [Google Scholar] [CrossRef] [PubMed]
- Gao, Y.; Deng, Y.; Geng, W.; Xiao, S.; Wang, T.; Xu, X.; Adeli, M.; Cheng, L.; Qiu, L.; Cheng, C. Infectious and Inflammatory Microenvironment Self-Adaptive Artificial Peroxisomes with Synergetic Co-Ru Pair Centers for Programmed Diabetic Ulcer Therapy. Adv. Mater. 2024, 36, e2408787. [Google Scholar] [CrossRef] [PubMed]
- Barker, E.; Shepherd, J.; Asencio, I.O. The Use of Cerium Compounds as Antimicrobials for Biomedical Applications. Molecules 2022, 27, 2678. [Google Scholar] [CrossRef] [PubMed]
- Karakoti, A.S.; Kuchibhatla, S.V.N.T.; Babu, K.S.; Seal, S. Direct Synthesis of Nanoceria in Aqueous Polyhydroxyl Solutions. J. Phys. Chem. C 2007, 111, 17232–17240. [Google Scholar] [CrossRef]
- Pirmohamed, T.; Dowding, J.M.; Singh, S.; Wasserman, B.; Heckert, E.; Karakoti, A.S.; King, J.E.; Seal, S.; Self, W.T. Nanoceria exhibit redox state-dependent catalase mimetic activity. Chem. Commun. 2010, 46, 2736–2738. [Google Scholar] [CrossRef]
- Zeng, F.; Wu, Y.; Li, X.; Ge, X.; Guo, Q.; Lou, X.; Cao, Z.; Hu, B.; Long, N.J.; Mao, Y.; et al. Custom-Made Ceria Nanoparticles Show a Neuroprotective Effect by Modulating Phenotypic Polarization of the Microglia. Angew. Chem. Int. Ed. Engl. 2018, 57, 5808–5812. [Google Scholar] [CrossRef]
- Wu, Y.; Ta, H.T. Different approaches to synthesising cerium oxide nanoparticles and their corresponding physical characteristics, and ROS scavenging and anti-inflammatory capabilities. J. Mater. Chem. B 2021, 9, 7291–7301. [Google Scholar] [CrossRef]
- Gupta, A.; Das, S.; Neal, C.J.; Seal, S. Controlling the surface chemistry of cerium oxide nanoparticles for biological applications. J. Mater. Chem. B 2016, 4, 3195–3202. [Google Scholar] [CrossRef]
- Bruna, T.; Maldonado-Bravo, F.; Jara, P.; Caro, N. Silver Nanoparticles and Their Antibacterial Applications. Int. J. Mol. Sci. 2021, 22, 7202. [Google Scholar] [CrossRef]
- Tang, F.; Li, L.; Chen, D. Mesoporous silica nanoparticles: Synthesis, biocompatibility and drug delivery. Adv. Mater. 2012, 24, 1504–1534. [Google Scholar] [CrossRef]
- Kim, J.A. Peroxisome Metabolism in Cancer. Cells 2020, 9, 1692. [Google Scholar] [CrossRef] [PubMed]
- Pieper, G.M.; Felix, C.C.; Kalyanaraman, B.; Turk, M.; Roza, A.M. Detection by ESR of DMPO hydroxyl adduct formation from islets of Langerhans. Free Radic. Biol. Med. 1995, 19, 219–225. [Google Scholar] [CrossRef] [PubMed]
- Dos Santos Morais, R.; El-Kirat-Chatel, S.; Burgain, J.; Simard, B.; Barrau, S.; Paris, C.; Borges, F.; Gaiani, C. A Fast, Efficient and Easy to Implement Method to Purify Bacterial Pili from Lacticaseibacillus rhamnosus GG Based on Multimodal Chromatography. Front. Microbiol. 2020, 11, 609880. [Google Scholar] [CrossRef] [PubMed]
- Pena, O.A.; Martin, P. Cellular and molecular mechanisms of skin wound healing. Nat. Rev. Mol. Cell Biol. 2024, 25, 599–616. [Google Scholar] [CrossRef]
- He, Q.; Yuan, H.; Bu, Y.; Hu, J.; Olatunde, O.Z.; Gong, L.; Wang, P.; Hu, T.; Li, Y.; Lu, C. Mesoporous Oxidized Mn-Ca Nanoparticles as Potential Antimicrobial Agents for Wound Healing. Molecules 2024, 29, 2960. [Google Scholar] [CrossRef]
- Hu, T.; Yuan, H.; He, Q.; Ren, J.; Qiu, Y.; Lin, J.; Li, Y.; Lu, C. Photocatalytic Polyamine Depletion for the Treatment of Psoriasis. ACS Mater. Lett. 2023, 6, 123–131. [Google Scholar] [CrossRef]
- Yang, W.; Yuan, H.; Sun, H.; Hu, T.; Xu, Y.; Qiu, Y.; Li, Y. Co-Mn Complex Oxide Nanoparticles as Potential Reactive Oxygen Species Scavenging Agents for Pulmonary Fibrosis Treatment. Molecules 2024, 29, 5106. [Google Scholar] [CrossRef]
- Wang, C.; Li, S.; Shang, D.J.; Wang, X.L.; You, Z.L.; Li, H.B. Antihyperglycemic and neuroprotective effects of one novel Cu-Zn SOD mimetic. Bioorg. Med. Chem. Lett. 2011, 21, 4320–4324. [Google Scholar] [CrossRef]
- Garcia, J.C.; Oliveira, J.L.; Silva, A.E.; Oliveira, C.C.; Nozaki, J.; de Souza, N.E. Comparative study of the degradation of real textile effluents by photocatalytic reactions involving UV/TiO2/H2O2 and UV/Fe2+/H2O2 systems. J. Hazard. Mater. 2007, 147, 105–110. [Google Scholar] [CrossRef]
- Dudonne, S.; Vitrac, X.; Coutiere, P.; Woillez, M.; Merillon, J.M. Comparative study of antioxidant properties and total phenolic content of 30 plant extracts of industrial interest using DPPH, ABTS, FRAP, SOD, and ORAC assays. J. Agric. Food Chem. 2009, 57, 1768–1774. [Google Scholar] [CrossRef]





Disclaimer/Publisher’s Note: The statements, opinions and data contained in all publications are solely those of the individual author(s) and contributor(s) and not of MDPI and/or the editor(s). MDPI and/or the editor(s) disclaim responsibility for any injury to people or property resulting from any ideas, methods, instructions or products referred to in the content. |
© 2025 by the authors. Licensee MDPI, Basel, Switzerland. This article is an open access article distributed under the terms and conditions of the Creative Commons Attribution (CC BY) license (https://creativecommons.org/licenses/by/4.0/).
Share and Cite
Yang, W.; Yuan, H.; Sun, H.; Hu, J.; Xu, Y.; Li, Y.; Qiu, Y. Microenvironment Self-Adaptive Ce-Ag-Doped Mesoporous Silica Nanomaterials (CA@MSNs) for Multidrug-Resistant Bacteria-Infected Diabetic Wound Treatment. Molecules 2025, 30, 1848. https://doi.org/10.3390/molecules30081848
Yang W, Yuan H, Sun H, Hu J, Xu Y, Li Y, Qiu Y. Microenvironment Self-Adaptive Ce-Ag-Doped Mesoporous Silica Nanomaterials (CA@MSNs) for Multidrug-Resistant Bacteria-Infected Diabetic Wound Treatment. Molecules. 2025; 30(8):1848. https://doi.org/10.3390/molecules30081848
Chicago/Turabian StyleYang, Wuhao, Hui Yuan, Hao Sun, Jiangshan Hu, Yaping Xu, Yuhang Li, and Yan Qiu. 2025. "Microenvironment Self-Adaptive Ce-Ag-Doped Mesoporous Silica Nanomaterials (CA@MSNs) for Multidrug-Resistant Bacteria-Infected Diabetic Wound Treatment" Molecules 30, no. 8: 1848. https://doi.org/10.3390/molecules30081848
APA StyleYang, W., Yuan, H., Sun, H., Hu, J., Xu, Y., Li, Y., & Qiu, Y. (2025). Microenvironment Self-Adaptive Ce-Ag-Doped Mesoporous Silica Nanomaterials (CA@MSNs) for Multidrug-Resistant Bacteria-Infected Diabetic Wound Treatment. Molecules, 30(8), 1848. https://doi.org/10.3390/molecules30081848
