Novel Type I/II Carbazole/Benzindole Photosensitizers Achieve Chemo-Photodynamic Synergistic Therapy for Suppressing Solid Tumors and Drug-Resistant Bacterial Infections
Abstract
1. Introduction
2. Results and Discussion
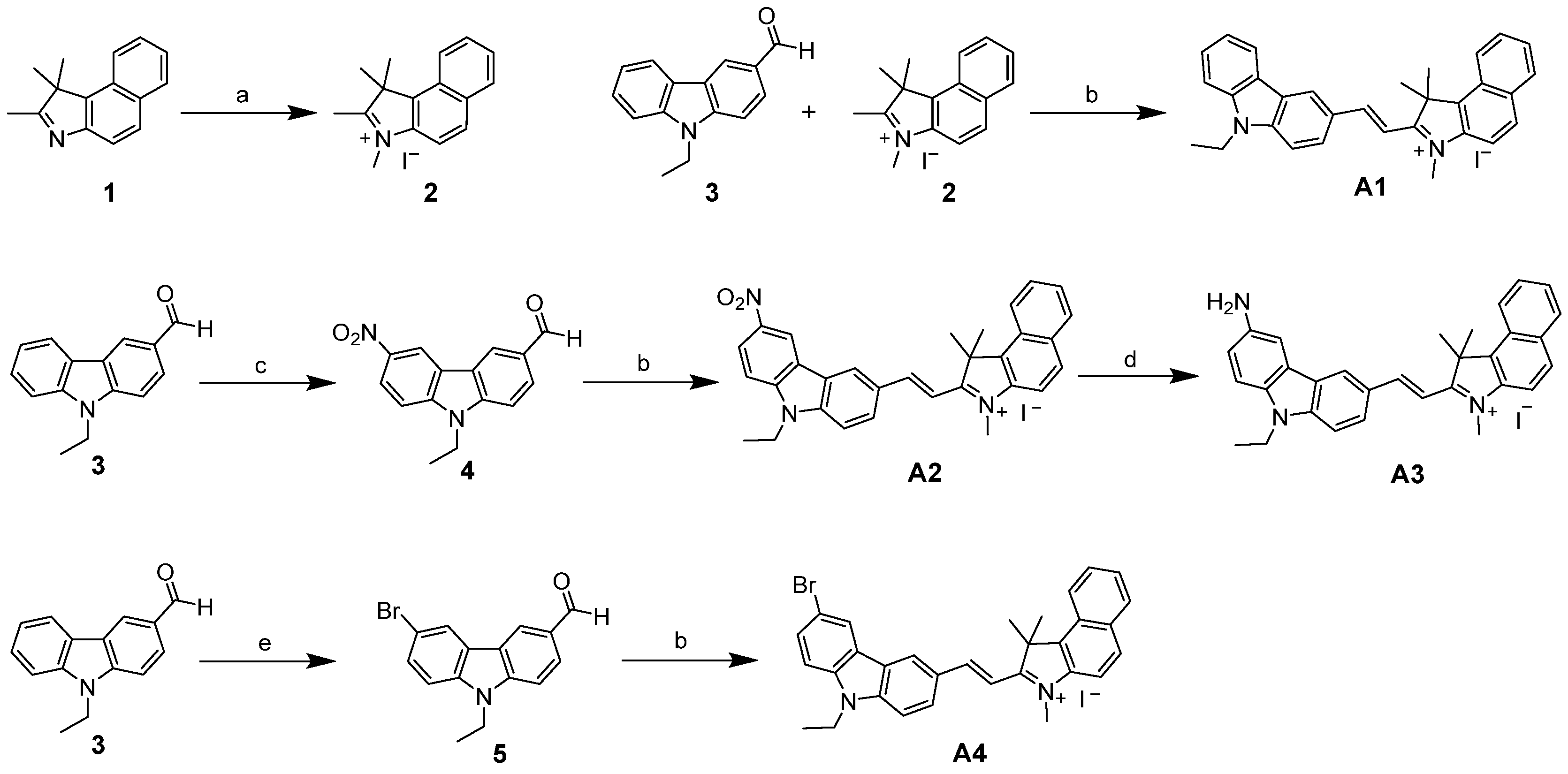
2.1. Synthesis and Characterization
2.2. Determination of Photodynamic Properties
2.3. Electronic Spin Resonance Detection
2.4. Chemotherapy/Photodynamic Antitumor Activity
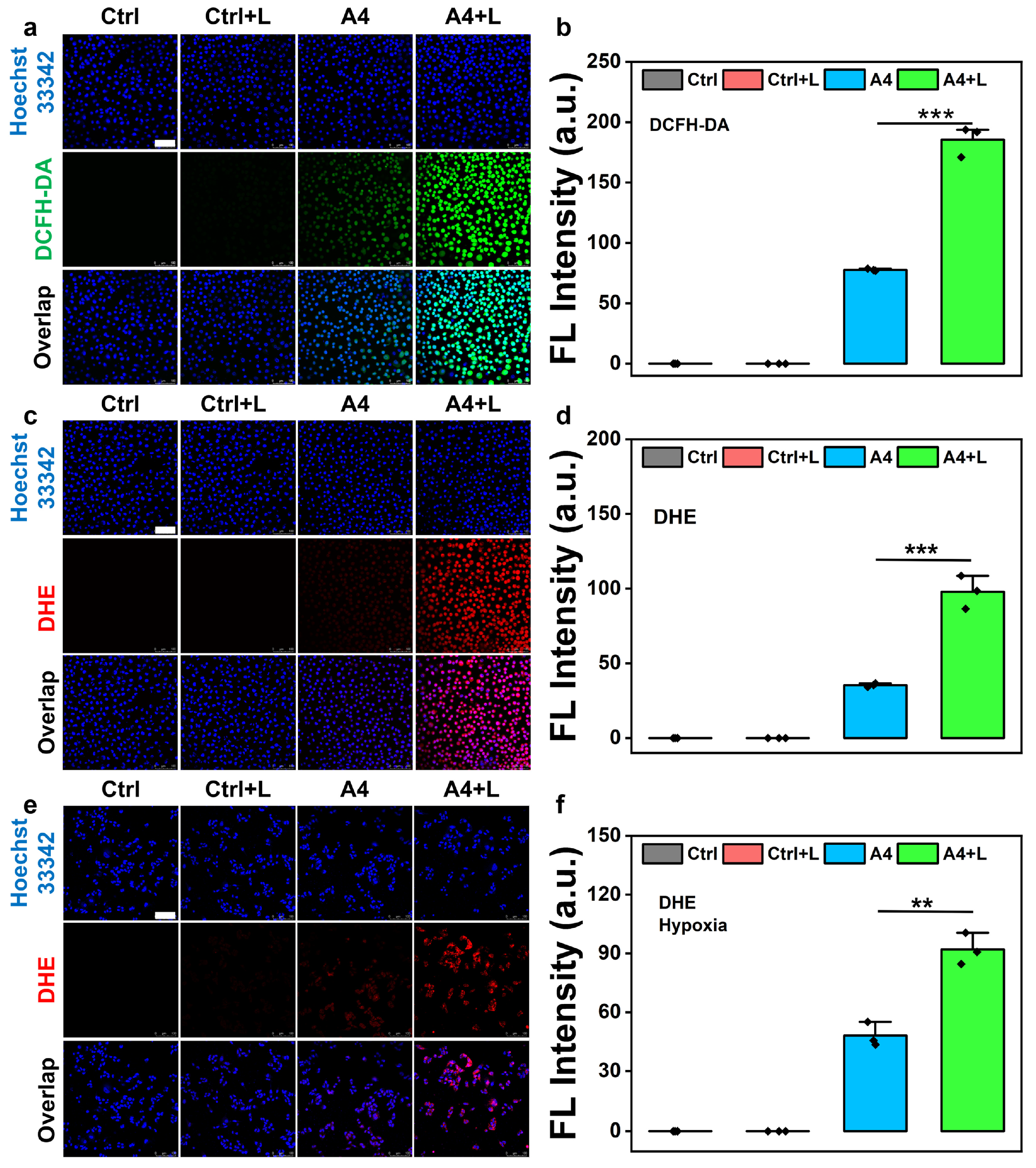
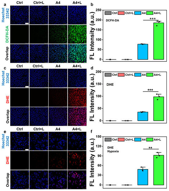
2.5. Determination of ROS Generation
2.6. Live/Dead Cell Staining
2.7. Study of In Vitro Antimicrobial Capacity
2.8. In Vivo Antimicrobial Effect
2.9. In Vivo Antitumor Assessment
3. Materials and Methods
3.1. Reagents and Instruments
3.2. Synthetic Approach
3.2.1. Synthetic Method of (E)-2-(2-(9-Ethyl-9H-carbazol-3-yl)vinyl)-1,1,3-trimethyl-1H-benzo[e]indol-3-ium (A1)
3.2.2. Synthetic Method of (E)-2-(2-(9-Ethyl-6-nitro-9H-carbazol-3-yl)vinyl)-1,1,3-trimethyl-1H-benzo[e]indol-3-ium (A2)
3.2.3. Synthetic Method of (E)-2-(2-(6-Amino-9-ethyl-9H-carbazol-3-yl)vinyl)-1,1,3-trimethyl-1H-benzo[e]indol-3-ium (A3)
3.2.4. Synthetic Method of (E)-2-(2-(6-Bromo-9-ethyl-9H-carbazol-3-yl)vinyl)-1,1,3-trimethyl-1H-benzo[e]indol-3-ium (A4)
3.3. In Vitro ROS Detection
3.4. ESR Detection
3.5. DFT
3.6. Cell Lines and Culture Conditions
3.7. Cytotoxicity
3.8. Staining of Live and Dead Cells
3.9. Intracellular ROS Detection
3.10. Bacterial Culture
3.11. In Vitro Antimicrobial Assay
3.12. Bacterial-Level ROS
3.13. Evaluation of Bacterial Membrane Rupture via Scanning Electron Microscopy
3.14. Construction of an Animal Superficial Infection Model
3.15. Evaluation of Therapeutic Efficacy in Animal Skin Infection Models
3.16. In Vivo Antitumor Studies
3.17. H&E Coloring
3.18. Blood Biochemistry Analysis
4. Conclusions
Supplementary Materials
Author Contributions
Funding
Institutional Review Board Statement
Informed Consent Statement
Data Availability Statement
Conflicts of Interest
Abbreviations
| PDT | Photodynamic Therapy |
| ROS | Reactive Oxygen Species |
| MRSA | Methicillin-resistant Staphylococcus aureus |
| IC50 | Half-maximal Inhibitory Concentration |
| HOMO | Highest Occupied Molecular Orbital |
| LUMO | Lowest Unoccupied Molecular Orbital |
| ESR | Electron Spin Resonance |
| CFU | Colony-Forming Units |
| SEM | Scanning Electron Microscopy |
| H&E | Hematoxylin and Eosin |
| ALT | Alanine Aminotransferase |
| AST | Aspartate Aminotransferase |
| CREA | Creatinine |
| UREA | Urea |
| DCFH-DA | 2′,7′-Dichlorodihydrofluorescein Diacetate |
| CCK-8 | Cell Counting Kit-8 |
| RuB | Ruthenium-based photosensitizer |
References
- Langouët-Astrié, C.; Oshima, K.; McMurtry, S.A.; Yang, Y.; Kwiecinski, J.M.; LaRivière, W.B.; Kavanaugh, J.S.; Zakharevich, I.; Hansen, K.C.; Shi, D.; et al. The influenza-injured lung microenvironment promotes MRSA virulence, contributing to severe secondary bacterial pneumonia. Cell Rep. 2022, 41, 111721. [Google Scholar] [CrossRef] [PubMed]
- Chen, H.; Li, Y.; Chen, D.; Fang, Y.; Gong, X.; Wang, K.; Ma, C. Photothermally enhanced antibacterial wound healing using albumin-loaded tanshinone IIA and IR780 nanoparticles. Front. Bioeng. Biotechnol. 2024, 12, 1487660. [Google Scholar] [CrossRef]
- Patel, H.; Patel, A.; Chauhan, R.; Bhavsar, T.; Rathod, S.; Kadam, M.; Rawat, A.; Rawat, S. Genotypic and phenotypic characterization of virulence in methicillin resistant Staphylococcus aureus isolated from a local hospital of Ahmedabad, Gujarat, India. BMC Microbiol. 2025, 25, 223. [Google Scholar] [CrossRef] [PubMed]
- Cao, Y.Q.; Tang, H.B.; Wang, G.H.; Li, P.Z.; Song, Z.; Li, W.Z.; Sun, X.L.; Zhong, X.X.; Yu, Q.Q.; Zhu, S.H.; et al. Targeting survivin with Tanshinone IIA inhibits tumor growth and overcomes chemoresistance in colorectal cancer. Cell Death Discov. 2023, 9, 351. [Google Scholar] [CrossRef]
- Yang, Y.; Wang, J.; Huang, S.; Li, M.; Chen, J.; Pei, D.; Tang, Z.; Guo, B. Bacteria-responsive programmed self-activating antibacterial hydrogel to remodel regeneration microenvironment for infected wound healing. Natl. Sci. Rev. 2024, 11, nwae044. [Google Scholar] [CrossRef]
- Sun, K.; Zhi, Y.; Ren, W.; Li, S.; Zheng, J.; Gao, L.; Zhi, K. Crosstalk between O-GlcNAcylation and ubiquitination: A novel strategy for overcoming cancer therapeutic resistance. Exp. Hematol. Oncol. 2024, 13, 107. [Google Scholar] [CrossRef]
- Xing, J.; Shan, J.; Xue, H.; Zhang, H.; Cheng, L.; Hao, J.; Wang, X. Multifunctional Adaptable Injectable TiN-Based Hydrogels for Antitumor and Antidrug-Resistant Bacterial Therapy. Adv. Healthc. Mater. 2024, 13, e2400297. [Google Scholar] [CrossRef] [PubMed]
- Wu, C.; Chen, W.; Yan, S.; Zhong, J.; Du, L.; Yang, C.; Pu, Y.; Li, Y.; Lin, J.; Zeng, M.; et al. MRI-guided photothermal/photodynamic immune activation combined with PD-1 inhibitor for the multimodal combination therapy of melanoma and metastases. Regen. Biomater. 2024, 11, rbae019. [Google Scholar] [CrossRef]
- Fan, G.; Yu, B.; Tang, L.; Zhu, R.; Chen, J.; Zhu, Y.; Huang, H.; Zhou, L.; Liu, J.; Wang, W.; et al. TSPAN8+ myofibroblastic cancer-associated fibroblasts promote chemoresistance in patients with breast cancer. Sci. Transl. Med. 2024, 16, eadj5705. [Google Scholar] [CrossRef]
- Wang, X.; Liu, T.; Lv, X.; Sun, N.; Li, F.; Luo, L.; Zhuge, X.; Huang, J.; Wang, L. A Potential Nontraditional Approach to Combat tmexCD1-toprJ1-Mediated Tigecycline Resistance: Melatonin as a Synergistic Adjuvant of Tigecycline. Antimicrob. Agents Chemother. 2023, 67, e0004723. [Google Scholar] [CrossRef]
- Wei, J.; Zhu, L.; Lu, Q.; Li, G.; Zhou, Y.; Yang, Y.; Zhang, L. Recent progress and applications of poly(beta amino esters)-based biomaterials. J. Control. Release 2023, 354, 337–353. [Google Scholar] [CrossRef] [PubMed]
- Shang, T.; Jia, Z.; Li, J.; Cao, H.; Xu, H.; Cong, L.; Ma, D.; Wang, X.; Liu, J. Unraveling the triad of hypoxia, cancer cell stemness, and drug resistance. J. Hematol. Oncol. 2025, 18, 32. [Google Scholar] [CrossRef]
- Bayat, M.; Nahand, J.S. Battlegrounds of treatment resistance: Decoding the tumor microenvironment. Naunyn Schmiedebergs Arch. Pharmacol. 2025. [Google Scholar] [CrossRef] [PubMed]
- Przygoda, M.; Bartusik-Aebisher, D.; Dynarowicz, K.; Cieślar, G.; Kawczyk-Krupka, A.; Aebisher, D. Cellular Mechanisms of Singlet Oxygen in Photodynamic Therapy. Int. J. Mol. Sci. 2023, 24, 16890. [Google Scholar] [CrossRef] [PubMed]
- Wu, Y.; Wang, Z.; Ge, Y.; Zhu, Y.; Tian, T.; Wei, J.; Jin, Y.; Zhao, Y.; Jia, Q.; Wu, J.; et al. Microenvironment Responsive Hydrogel Exerting Inhibition of Cascade Immune Activation and Elimination of Synovial Fibroblasts for Rheumatoid Arthritis Therapy. J. Control. Release 2024, 370, 747–762. [Google Scholar] [CrossRef]
- Liu, X.; Zheng, H.; Peng, Y.; Ji, D.; Wang, C.; Wang, D.; Jia, Z.; Chang, Y.; Cai, X.; Wang, L.; et al. Novel Ru(II) Complexes as Type-I/-II Photosensitizers for Multimodal Hypoxia-Tolerant Chemo-Photodynamic/Immune Therapy. Mol. Pharm. 2025, 22, 882–894. [Google Scholar] [CrossRef]
- Naskar, A.; Kim, K.S. Friends against the Foe: Synergistic Photothermal and Photodynamic Therapy against Bacterial Infections. Pharmaceutics 2023, 15, 1116. [Google Scholar] [CrossRef]
- Zhang, M.; Cheng, J.; Shen, Z.; He, K.; Zheng, B. Red light-triggered release of ROS and carbon monoxide for combinational antibacterial application. J. Mater. Chem. B 2024, 12, 1077–1086. [Google Scholar] [CrossRef] [PubMed]
- Wang, X.; Wang, H.; Cheng, J.; Li, H.; Wu, X.; Zhang, D.; Shi, X.; Zhang, J.; Han, N.; Chen, Y. Initiative ROS generation of Cu-doped ZIF-8 for excellent antibacterial performance. Chem. Eng. J. 2023, 466, 143201. [Google Scholar] [CrossRef]
- Wang, Y.; Wang, P.; Li, W.; Lin, Z.; Wang, Y.; Chen, Q.; Zhang, S.; He, Z.; Luo, C.; Sun, J. Cascaded multiresponsive supramolecular dimer-engineered nano-modulator enabling spatiotemporally adaptable tumor immune microenvironment remodeling in photodynamic immunotherapy. Nano Today 2024, 56, 102305. [Google Scholar] [CrossRef]
- Lu, X.X.; Xue, C.; Dong, J.H.; Zhang, Y.Z.; Gao, F. Nanoplatform-based strategies for enhancing the lethality of current antitumor PDT. J. Mater. Chem. B 2024, 12, 3209–3225. [Google Scholar] [CrossRef] [PubMed]
- Qian, J.; Xu, Z.; Meng, C.; Liu, J.; Hsu, P.L.; Li, Y.; Zhu, W.; Yang, Y.; Morris-Natschke, S.L.; Lee, K.H.; et al. Design and synthesis of benzylidenecyclohexenones as TrxR inhibitors displaying high anticancer activity and inducing ROS, apoptosis, and autophagy. Eur. J. Med. Chem. 2020, 204, 112610. [Google Scholar] [CrossRef]
- Chen, G.; Xu, Q.; Feng, Z.; Xu, Q.; Zhang, X.; Yang, Y.; Zhang, Y.; Liang, X.J.; Yu, Z.; Yu, M. Glutamine Antagonist Synergizes with Electrodynamic Therapy to Induce Tumor Regression and Systemic Antitumor Immunity. ACS Nano 2022, 16, 951–962. [Google Scholar] [CrossRef]
- Feng, Y.; Coradi Tonon, C.; Ashraf, S.; Hasan, T. Photodynamic and antibiotic therapy in combination against bacterial infections: Efficacy, determinants, mechanisms, and future perspectives. Adv. Drug Deliv. Rev. 2021, 177, 113941. [Google Scholar] [CrossRef] [PubMed]
- Hong, G.; Chang, J.E. Enhancing Cancer Treatment Through Combined Approaches: Photodynamic Therapy in Concert with Other Modalities. Pharmaceutics 2024, 16, 1420. [Google Scholar] [CrossRef]
- Zhao, Z.; Liu, J.; Wu, Y.; Liang, X.; Zhang, Y.; Li, T.; Wang, Y.; Luo, Y.; Wang, S.; Song, G.; et al. Ultrasound-driven nanoreactor with USP39 ShRNAi-intensified ferroptosis for synergistic sono-chemodynamic therapy. Chem. Eng. J. 2023, 471, 144154. [Google Scholar] [CrossRef]
- Wu, W.; Shao, X.; Zhao, J.; Wu, M. Controllable Photodynamic Therapy Implemented by Regulating Singlet Oxygen Efficiency. Adv. Sci. 2017, 4, 1700113. [Google Scholar] [CrossRef]
- Cui, M.; Tang, D.; Wang, B.; Zhang, H.; Liang, G.; Xiao, H. Bioorthogonal Guided Activation of cGAS-STING by AIE Photosensitizer Nanoparticles for Targeted Tumor Therapy and Imaging. Adv. Mater. 2023, 35, e2305668. [Google Scholar] [CrossRef] [PubMed]
- Liu, C.; Ji, X.; Yu, Z.; Zhang, S.; Zhang, R.; Zhao, W.; Dong, X. Discovery of Subcellular-Targeted Aza-BODIPY Photosensitizers for Efficient Photodynamic Antitumor Therapy. J. Med. Chem. 2023, 66, 7205–7220. [Google Scholar] [CrossRef]
- Dai, J.; Dan, W.; Ren, S.; Shang, C.; Wang, J. Design, synthesis and biological evaluations of quaternization harman analogues as potential antibacterial agents. Eur. J. Med. Chem. 2018, 160, 23–36. [Google Scholar] [CrossRef]
- Zhou, M.; Zhang, B.; Wang, T.; Xiao, P.; Cheng, L.; Tang, R. Synergistic antibacterial effect of quaternary ammonium salt functionalized metal-organic framework. Mater. Adv. 2024, 5, 7035–7039. [Google Scholar] [CrossRef]
- Zhao, Y.-Q.; Xiu, Z.; Wu, R.; Zhang, L.; Ding, X.; Zhao, N.; Duan, S.; Xu, F.-J. A Near-Infrared-Responsive Quaternary Ammonium/Gold Nanorod Hybrid Coating with Enhanced Antibacterial Properties. Adv. NanoBiomed Res. 2022, 2, 2200111. [Google Scholar] [CrossRef]
- Su, H.; Shang, W.; Li, G.; Yan, W.; Yan, X.; Tang, B.Z.; Qin, W. Near-Infrared II AIE Luminogens with Mitochondria-Targeting Characteristics for Combinational Phototherapies of Breast Tumors Through Synergistic Cell Apoptosis and Pyroptosis. Adv. Funct. Mater. 2025, 35, 2414976. [Google Scholar] [CrossRef]
- Xie, X.; Sun, T.; Pan, H.; Ji, D.; Xu, Z.; Gao, G.; Miao, J.; Wang, L.; Zhang, Y.; Liu, J.; et al. Development of Novel β-Carboline/Furylmalononitrile Hybrids as Type I/II Photosensitizers with Chemo-Photodynamic Therapy and Minimal Toxicity. Mol. Pharm. 2024, 21, 3553–3565. [Google Scholar] [CrossRef] [PubMed]
- Ling, Y.; Li, Y.; Zhu, R.; Qian, J.; Liu, J.; Gao, W.; Meng, C.; Miao, J.; Xiong, B.; Qiu, X.; et al. Hydroxamic Acid Derivatives of β-Carboline/Hydroxycinnamic Acid Hybrids Inducing Apoptosis and Autophagy through the PI3K/Akt/mTOR Pathways. J. Nat. Prod. 2019, 82, 1442–1450. [Google Scholar] [CrossRef]
- Liu, J.; Ou, X.; Wang, K.; Wang, K.; Gui, L.; Song, F.; Chen, C.; Lam, J.W.Y.; Yuan, Z.; Tang, B.Z. Two-Photon-Activated Heavy-Atom Free AIEgen for Highly Efficient Type I Photodynamic Therapy. Adv. Funct. Mater. 2024, 34, 2410202. [Google Scholar] [CrossRef]
- Banerjee, A.; Kundu, S.; Bhattacharyya, A.; Sahu, S.; Maji, M.S. Benzannulation strategies for the synthesis of carbazoles, indolocarbazoles, benzocarbazoles, and carbolines. Org. Chem. Front. 2021, 8, 2710–2771. [Google Scholar] [CrossRef]
- Huang, B.; Chen, W.; Kuang, Y.Q.; Liu, W.; Liu, X.J.; Tang, L.J.; Jiang, J.H. A novel off-on fluorescent probe for sensitive imaging of mitochondria-specific nitroreductase activity in living tumor cells. Org. Biomol. Chem. 2017, 15, 4383–4389. [Google Scholar] [CrossRef]
- Zhao, L.; Xu, Q.; Shao, Z.; Chen, Y.; Xue, Z.; Li, H.; Zhang, J. Enhanced Oxygen Reduction Reaction Performance Using Intermolecular Forces Coupled with More Exposed Molecular Orbitals of Triphenylamine in Co-porphyrin Electrocatalysts. ACS Appl. Mater. Interfaces 2020, 12, 45976–45986. [Google Scholar] [CrossRef]
- Patel, D.V.; Patel, N.R.; Kanhed, A.M.; Teli, D.M.; Patel, K.B.; Joshi, P.D.; Patel, S.P.; Gandhi, P.M.; Chaudhary, B.N.; Prajapati, N.K.; et al. Novel carbazole-stilbene hybrids as multifunctional anti-Alzheimer agents. Bioorg. Chem. 2020, 101, 103977. [Google Scholar] [CrossRef]








Disclaimer/Publisher’s Note: The statements, opinions and data contained in all publications are solely those of the individual author(s) and contributor(s) and not of MDPI and/or the editor(s). MDPI and/or the editor(s) disclaim responsibility for any injury to people or property resulting from any ideas, methods, instructions or products referred to in the content. |
© 2025 by the authors. Licensee MDPI, Basel, Switzerland. This article is an open access article distributed under the terms and conditions of the Creative Commons Attribution (CC BY) license (https://creativecommons.org/licenses/by/4.0/).
Share and Cite
Wang, Z.; Liu, X.; Ma, Y.; Zheng, J.; Xu, K.; Chang, Y.; Ye, Z.; Ling, Y.; Wang, L. Novel Type I/II Carbazole/Benzindole Photosensitizers Achieve Chemo-Photodynamic Synergistic Therapy for Suppressing Solid Tumors and Drug-Resistant Bacterial Infections. Molecules 2025, 30, 2560. https://doi.org/10.3390/molecules30122560
Wang Z, Liu X, Ma Y, Zheng J, Xu K, Chang Y, Ye Z, Ling Y, Wang L. Novel Type I/II Carbazole/Benzindole Photosensitizers Achieve Chemo-Photodynamic Synergistic Therapy for Suppressing Solid Tumors and Drug-Resistant Bacterial Infections. Molecules. 2025; 30(12):2560. https://doi.org/10.3390/molecules30122560
Chicago/Turabian StyleWang, Zihao, Xiao Liu, Yifan Ma, Jiaxin Zheng, Ke Xu, Yingxue Chang, Zhaoyan Ye, Yong Ling, and Lei Wang. 2025. "Novel Type I/II Carbazole/Benzindole Photosensitizers Achieve Chemo-Photodynamic Synergistic Therapy for Suppressing Solid Tumors and Drug-Resistant Bacterial Infections" Molecules 30, no. 12: 2560. https://doi.org/10.3390/molecules30122560
APA StyleWang, Z., Liu, X., Ma, Y., Zheng, J., Xu, K., Chang, Y., Ye, Z., Ling, Y., & Wang, L. (2025). Novel Type I/II Carbazole/Benzindole Photosensitizers Achieve Chemo-Photodynamic Synergistic Therapy for Suppressing Solid Tumors and Drug-Resistant Bacterial Infections. Molecules, 30(12), 2560. https://doi.org/10.3390/molecules30122560

