Establishing Salvia miltiorrhiza-Derived Exosome-like Nanoparticles and Elucidating Their Role in Angiogenesis
Abstract
1. Introduction
2. Results
2.1. Isolation and Purification of Salvia miltiorrhiza-Derived Exosome-like Nanoparticles
2.2. Characterization of Salvia miltiorrhiza-Derived Exosome-like Nanoparticles
2.3. Cellular Uptake of Salvia miltiorrhiza-Derived Exosome-like Nanoparticles
2.4. Effects of Salvia miltiorrhiza-Derived Exosome-like Nanoparticles on the Proliferation and Migration of HUVECs
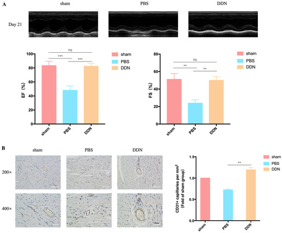
2.5. Effects of Salvia miltiorrhiza-Derived Exosome-like Nanoparticles on Cardiac Function and Angiogenesis in MI/R Mice
2.6. Safety of Salvia miltiorrhiza-Derived Exosome-like Nanoparticles
3. Materials and Methods
3.1. Cell Culture
3.2. Animals
3.3. Isolation and Purification of Salvia miltiorrhiza-Derived Exosome-like Nanoparticles
3.4. Characterization of Salvia miltiorrhiza-Derived Exosome-like Nanoparticles
3.5. Cellular Uptake of Salvia miltiorrhiza-Derived Exosome-like Nanoparticles
3.6. The Effects of Salvia miltiorrhiza-Derived Exosome-like Nanoparticles on the Proliferation of HUVECs
3.7. The Effects of Salvia miltiorrhiza-Derived Exosome-like Nanoparticles on the Migration of HUVECs
3.8. Establishment of MI/R Mouse Model
3.9. Cardiac Protection Efficiency of Salvia miltiorrhiza-Derived Exosome-like Nanoparticles
3.10. Evaluation of Angiogenesis through CD31 Immunohistochemical Staining
3.11. Assessment of the Safety of Salvia miltiorrhiza-Derived Exosome-like Nanoparticles
3.12. Statistical Analysis
4. Discussion
5. Conclusions
Author Contributions
Funding
Institutional Review Board Statement
Informed Consent Statement
Data Availability Statement
Conflicts of Interest
References
- Algoet, M.; Janssens, S.; Himmelreich, U.; Gsell, W.; Pusovnik, M.; Van den Eynde, J.; Oosterlinck, W. Myocardial ischemia-reperfusion injury and the influence of inflammation. Trends Cardiovasc. Med. 2023, 33, 357–366. [Google Scholar] [CrossRef] [PubMed]
- Zhang, D.; Wu, H.; Liu, D.; Li, Y.Z.; Zhou, G. Research Progress on The Mechanism and Treatment of Inflammatory Response in Myocardial Ischemia-Reperfusion Injury. Heart Surg. Forum 2022, 25, E462–E468. [Google Scholar] [CrossRef] [PubMed]
- Ferdinandy, P.; Schulz, R.; Baxter, G.F. Interaction of cardiovascular risk factors with myocardial ischemia/reperfusion injury, preconditioning, and postconditioning. Pharmacol. Rev. 2007, 59, 418–458. [Google Scholar] [CrossRef]
- Hoffman, J.W., Jr.; Gilbert, T.B.; Poston, R.S.; Silldorff, E.P. Myocardial reperfusion injury: Etiology, mechanisms, and therapies. J. Extra Corpor. Technol. 2004, 36, 391–411. [Google Scholar] [CrossRef]
- Chen, J.K.; Chow, S.E. Antioxidants and myocardial ischemia: Reperfusion injuries. Chang. Gung Med. J. 2005, 28, 369–377. [Google Scholar] [PubMed]
- Dhalla, N.S.; Elmoselhi, A.B.; Hata, T.; Makino, N. Status of myocardial antioxidants in ischemia-reperfusion injury. Cardiovasc. Res. 2000, 47, 446–456. [Google Scholar] [CrossRef]
- Sánchez-Hernández, C.D.; Torres-Alarcón, L.A.; González-Cortés, A.; Peón, A.N. Ischemia/Reperfusion Injury: Pathophysiology, Current Clinical Management, and Potential Preventive Approaches. Mediat. Inflamm. 2020, 2020, 8405370. [Google Scholar] [CrossRef]
- Barzegar, M.; Kaur, G.; Gavins, F.N.E.; Wang, Y.; Boyer, C.J.; Alexander, J.S. Potential therapeutic roles of stem cells in ischemia-reperfusion injury. Stem Cell Res. 2019, 37, 101421. [Google Scholar] [CrossRef] [PubMed]
- Zamorano, M.; Castillo, R.L.; Beltran, J.F.; Herrera, L.; Farias, J.A.; Antileo, C.; Aguilar-Gallardo, C.; Pessoa, A.; Calle, Y.; Farias, J.G. Tackling Ischemic Reperfusion Injury With the Aid of Stem Cells and Tissue Engineering. Front. Physiol. 2021, 12, 705256. [Google Scholar] [CrossRef]
- Chi, H.J.; Chen, M.L.; Yang, X.C.; Lin, X.M.; Sun, H.; Zhao, W.S.; Qi, D.; Dong, J.L.; Cai, J. Progress in Therapies for Myocardial Ischemia Reperfusion Injury. Curr. Drug Targets 2017, 18, 1712–1721. [Google Scholar] [CrossRef]
- Caccioppo, A.; Franchin, L.; Grosso, A.; Angelini, F.; D’Ascenzo, F.; Brizzi, M.F. Ischemia Reperfusion Injury: Mechanisms of Damage/Protection and Novel Strategies for Cardiac Recovery/Regeneration. Int. J. Mol. Sci. 2019, 20, 24. [Google Scholar] [CrossRef] [PubMed]
- Robich, M.P.; Chu, L.M.; Oyamada, S.; Sodha, N.R.; Sellke, F.W. Myocardial therapeutic angiogenesis: A review of the state of development and future obstacles. Expert. Rev. Cardiovasc. Ther. 2011, 9, 1469–1479. [Google Scholar] [CrossRef] [PubMed]
- Yang, J.; Tang, L.; Zhang, F.; Yang, T.; Lu, T.; Sun, K.; Sun, N.; Ren, J.; Yan, M. Sevoflurane preconditioning promotes mesenchymal stem cells to relieve myocardial ischemia/reperfusion injury via TRPC6-induced angiogenesis. Stem Cell Res. Ther. 2021, 12, 584. [Google Scholar] [CrossRef] [PubMed]
- Ahn, A.; Frishman, W.H.; Gutwein, A.; Passeri, J.; Nelson, M. Therapeutic angiogenesis: A new treatment approach for ischemic heart disease—Part I. Cardiol. Rev. 2008, 16, 163–171. [Google Scholar] [CrossRef] [PubMed]
- Frangogiannis, N.G. The role of the chemokines in myocardial ischemia and reperfusion. Curr. Vasc. Pharmacol. 2004, 2, 163–174. [Google Scholar] [CrossRef]
- Sahoo, S.; Adamiak, M.; Mathiyalagan, P.; Kenneweg, F.; Kafert-Kasting, S.; Thum, T. Therapeutic and Diagnostic Translation of Extracellular Vesicles in Cardiovascular Diseases: Roadmap to the Clinic. Circulation 2021, 143, 1426–1449. [Google Scholar] [CrossRef]
- Keller, S.; Sanderson, M.P.; Stoeck, A.; Altevogt, P. Exosomes: From biogenesis and secretion to biological function. Immunol. Lett. 2006, 107, 102–108. [Google Scholar] [CrossRef] [PubMed]
- Rosca, A.M.; Rayia, D.M.; Tutuianu, R. Emerging Role of Stem Cells–Derived Exosomes as Valuable Tools for Cardiovascular Therapy. Curr. Stem Cell Res. Ther. 2017, 12, 134–138. [Google Scholar] [CrossRef]
- Sánchez-Alonso, S.; Alcaraz-Serna, A.; Sánchez-Madrid, F.; Alfranca, A. Extracellular Vesicle-Mediated Immune Regulation of Tissue Remodeling and Angiogenesis After Myocardial Infarction. Front. Immunol. 2018, 9, 2799. [Google Scholar] [CrossRef]
- Dykes, I.M. Exosomes in Cardiovascular Medicine. Cardiol. Ther. 2017, 6, 225–237. [Google Scholar] [CrossRef]
- Chistiakov, D.A.; Orekhov, A.N.; Bobryshev, Y.V. Cardiac Extracellular Vesicles in Normal and Infarcted Heart. Int. J. Mol. Sci. 2016, 17, 63. [Google Scholar] [CrossRef] [PubMed]
- Liao, Z.; Chen, Y.; Duan, C.; Zhu, K.; Huang, R.; Zhao, H.; Hintze, M.; Pu, Q.; Yuan, Z.; Lv, L.; et al. Cardiac telocytes inhibit cardiac microvascular endothelial cell apoptosis through exosomal miRNA-21-5p-targeted cdip1 silencing to improve angiogenesis following myocardial infarction. Theranostics 2021, 11, 268–291. [Google Scholar] [CrossRef]
- Sun, J.; Ge, Y.; Chao, T.; Bai, R.; Wang, C. The Role of miRNA in the Regulation of Angiogenesis in Ischemic Heart Disease. Curr. Probl. Cardiol. 2023, 48, 101637. [Google Scholar] [CrossRef] [PubMed]
- Gao, L.; Qiu, F.; Cao, H.; Li, H.; Dai, G.; Ma, T.; Gong, Y.; Luo, W.; Zhu, D.; Qiu, Z.; et al. Therapeutic delivery of microRNA-125a-5p oligonucleotides improves recovery from myocardial ischemia/reperfusion injury in mice and swine. Theranostics 2023, 13, 685–703. [Google Scholar] [CrossRef] [PubMed]
- Kim, J.; Li, S.; Zhang, S.; Wang, J. Plant-derived exosome-like nanoparticles and their therapeutic activities. Asian J. Pharm. Sci. 2022, 17, 53–69. [Google Scholar] [CrossRef]
- Zhang, M.; Viennois, E.; Xu, C.; Merlin, D. Plant derived edible nanoparticles as a new therapeutic approach against diseases. Tissue Barriers 2016, 4, e1134415. [Google Scholar] [CrossRef] [PubMed]
- Zhuang, X.; Deng, Z.B.; Mu, J.; Zhang, L.; Yan, J.; Miller, D.; Feng, W.; McClain, C.J.; Zhang, H.G. Ginger-derived nanoparticles protect against alcohol-induced liver damage. J. Extracell. Vesicles 2015, 4, 28713. [Google Scholar] [CrossRef]
- Kim, J.; Zhang, S.; Zhu, Y.; Wang, R.; Wang, J. Amelioration of colitis progression by ginseng-derived exosome-like nanoparticles through suppression of inflammatory cytokines. J. Ginseng Res. 2023, 47, 627–637. [Google Scholar] [CrossRef]
- Li, S.; Zhang, R.; Wang, A.; Li, Y.; Zhang, M.; Kim, J.; Zhu, Y.; Wang, Q.; Zhang, Y.; Wei, Y.; et al. Panax notoginseng: Derived exosome-like nanoparticles attenuate ischemia reperfusion injury via altering microglia polarization. J. Nanobiotechnol. 2023, 21, 416. [Google Scholar] [CrossRef] [PubMed]
- Urzì, O.; Raimondo, S.; Alessandro, R. Extracellular Vesicles from Plants: Current Knowledge and Open Questions. Int. J. Mol. Sci. 2021, 22, 5366. [Google Scholar] [CrossRef]
- Fang, Z.; Liu, K. Plant-derived extracellular vesicles as oral drug delivery carriers. J. Control Release 2022, 350, 389–400. [Google Scholar] [CrossRef] [PubMed]
- XD, M.E.; Cao, Y.F.; Che, Y.Y.; Li, J.; Shang, Z.P.; Zhao, W.J.; Qiao, Y.J.; Zhang, J.Y. Danshen: A phytochemical and pharmacological overview. Chin. J. Nat. Med. 2019, 17, 59–80. [Google Scholar] [CrossRef]
- Dong, L.; Shen, Z.; Chi, H.; Wang, Y.; Shi, Z.; Fang, H.; Yang, Y.; Rong, J. Research Progress of Chinese Medicine in the Treatment of Myocardial Ischemia-Reperfusion Injury. Am. J. Chin. Med. 2023, 51, 1–17. [Google Scholar] [CrossRef] [PubMed]
- Li, J.; Li, R.; Wu, X.; Zheng, C.; Shiu, P.H.; Rangsinth, P.; Lee, S.M.; Leung, G.P. An Update on the Potential Application of Herbal Medicine in Promoting Angiogenesis. Front. Pharmacol. 2022, 13, 928817. [Google Scholar] [CrossRef] [PubMed]
- Ho, J.H.; Hong, C.Y. Salvianolic acids: Small compounds with multiple mechanisms for cardiovascular protection. J. Biomed. Sci. 2011, 18, 30. [Google Scholar] [CrossRef] [PubMed]
- Théry, C.; Amigorena, S.; Raposo, G.; Clayton, A. Isolation and characterization of exosomes from cell culture supernatants and biological fluids. Curr. Protoc. Cell Biol. 2006, 30, 3–22. [Google Scholar] [CrossRef]
- Lawson, C.; Kovacs, D.; Finding, E.; Ulfelder, E.; Luis-Fuentes, V. Extracellular Vesicles: Evolutionarily Conserved Mediators of Intercellular Communication. Yale J. Biol. Med. 2017, 90, 481–491. [Google Scholar]
- Gardiner, C.; Di Vizio, D.; Sahoo, S.; Théry, C.; Witwer, K.W.; Wauben, M.; Hill, A.F. Techniques used for the isolation and characterization of extracellular vesicles: Results of a worldwide survey. J. Extracell. Vesicles 2016, 5, 32945. [Google Scholar] [CrossRef]
- Royo, F.; Théry, C.; Falcón-Pérez, J.M.; Nieuwland, R.; Witwer, K.W. Methods for Separation and Characterization of Extracellular Vesicles: Results of a Worldwide Survey Performed by the ISEV Rigor and Standardization Subcommittee. Cells 2020, 9, 1955. [Google Scholar] [CrossRef]
- Pinedo, M.; de la Canal, L.; de Marcos Lousa, C. A call for Rigor and standardization in plant extracellular vesicle research. J. Extracell. Vesicles 2021, 10, e12048. [Google Scholar] [CrossRef]
- Wang, D.; Du, Z.; Mighri, F.; Xu, Z.; Wang, L.; Zhang, Z. Proanthocyanidins Promote Endothelial Cell Viability and Angiogenesis. J. Cardiovasc. Pharmacol. 2022, 79, 719–729. [Google Scholar] [CrossRef] [PubMed]






Disclaimer/Publisher’s Note: The statements, opinions and data contained in all publications are solely those of the individual author(s) and contributor(s) and not of MDPI and/or the editor(s). MDPI and/or the editor(s) disclaim responsibility for any injury to people or property resulting from any ideas, methods, instructions or products referred to in the content. |
© 2024 by the authors. Licensee MDPI, Basel, Switzerland. This article is an open access article distributed under the terms and conditions of the Creative Commons Attribution (CC BY) license (https://creativecommons.org/licenses/by/4.0/).
Share and Cite
Zhang, S.; Xia, J.; Zhu, Y.; Dong, M.; Wang, J. Establishing Salvia miltiorrhiza-Derived Exosome-like Nanoparticles and Elucidating Their Role in Angiogenesis. Molecules 2024, 29, 1599. https://doi.org/10.3390/molecules29071599
Zhang S, Xia J, Zhu Y, Dong M, Wang J. Establishing Salvia miltiorrhiza-Derived Exosome-like Nanoparticles and Elucidating Their Role in Angiogenesis. Molecules. 2024; 29(7):1599. https://doi.org/10.3390/molecules29071599
Chicago/Turabian StyleZhang, Shuya, Jiaxuan Xia, Ying Zhu, Meichen Dong, and Jianxin Wang. 2024. "Establishing Salvia miltiorrhiza-Derived Exosome-like Nanoparticles and Elucidating Their Role in Angiogenesis" Molecules 29, no. 7: 1599. https://doi.org/10.3390/molecules29071599
APA StyleZhang, S., Xia, J., Zhu, Y., Dong, M., & Wang, J. (2024). Establishing Salvia miltiorrhiza-Derived Exosome-like Nanoparticles and Elucidating Their Role in Angiogenesis. Molecules, 29(7), 1599. https://doi.org/10.3390/molecules29071599
