Herpetin Promotes Bone Marrow Mesenchymal Stem Cells to Alleviate Carbon Tetrachloride-Induced Acute Liver Injury in Mice
Abstract
1. Introduction
2. Results
2.1. Characterization of the BMSC Phenotype
2.2. Effect of Herpetin on Cell Viability
2.3. Herpetin Improved the Function-Specific Enzyme Expression and Glycogen-Storage Capacity of BMSCs
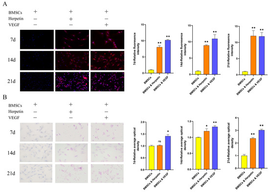
2.4. Herpetin Increased the Expression of Hepatogenic Differentiation-Related Marker Proteins
2.5. Drug and Cell Therapies Improved Liver Pathology in a Mouse ALI Model
2.6. The Effects of Drug and Cell Therapies on Liver Function-Related Biochemical Indicators in the Serum of ALI Mice
2.7. Herpetin Combined with BMSCs Ameliorated ALI, Associated with Regulation of the SDF-1/CXCR4 Axis and Wnt/β-Catenin Pathway
3. Discussion
4. Materials and Methods
4.1. Isolation and Culture of BMSCs
4.2. Flow Cytometry for BMSC Analysis
4.3. Cell Viability Assay
4.4. Hepatocyte-like Cell Differentiation Protocol
4.5. IF for CYP3A4 Detection
4.6. PAS for Glycogen Detection
4.7. Western Blotting Analysis
4.8. Mouse Model of ALI
4.9. Preconditioning of BMSCs with Herpetin In Vitro
4.10. Treatment of Mice with ALI with BMSCs and Herpetin
4.11. Histopathological Analysis
4.12. Measurement of Serum Biochemical Indices
4.13. Statistical Analysis
5. Conclusions
Supplementary Materials
Author Contributions
Funding
Institutional Review Board Statement
Informed Consent Statement
Data Availability Statement
Conflicts of Interest
References
- Wang, K. Molecular mechanisms of liver injury: Apoptosis or necrosis. Exp. Toxicol. Pathol. 2014, 66, 351–356. [Google Scholar] [CrossRef] [PubMed]
- Doyon, S.; Klein-Schwartz, W. Hepatotoxicity despite early administration of intravenous N-acetylcysteine for acute acetaminophen overdose. Acad. Emerg. Med. 2009, 16, 34–39. [Google Scholar] [CrossRef] [PubMed]
- Zhang, W.; Liu, L.; Huo, Y.; Yang, Y.; Wang, Y. Hypoxia-pretreated human MSCs attenuate acute kidney injury through enhanced angiogenic and antioxidative capacities. Biomed Res. Int. 2014, 2014, 462472. [Google Scholar] [CrossRef]
- Hu, C.; Zhao, L.; Zhang, L.; Bao, Q.; Li, L. Mesenchymal stem cell-based cell-free strategies: Safe and effective treatments for liver injury. Stem Cell Res. Ther. 2020, 11, 377. [Google Scholar] [CrossRef] [PubMed]
- Zhu, J.; Feng, B.; Xu, Y.; Chen, W.; Sheng, X.; Feng, X.; Shi, X.; Liu, J.; Pan, Q.; Yu, J.; et al. Mesenchymal stem cells alleviate LPS-induced acute lung injury by inhibiting the proinflammatory function of Ly6C+ CD8+ T cells. Cell Death Dis. 2020, 11, 829. [Google Scholar] [CrossRef]
- Sun, B.W.; Shen, H.M.; Liu, B.C.; Fang, H.L. Research on the effect and mechanism of the CXCR-4-overexpressing BMSCs combined with SDF-1α for the cure of acute SCI in rats. Eur. Rev. Med. Pharmacol. Sci. 2017, 21, 167–174. [Google Scholar] [PubMed]
- Wang, X.; Li, C.; Zheng, Y.; Xia, W.; Yu, Y.; Ma, X. Bone marrow mesenchymal stem cells increase skin regeneration efficiency in skin and soft tissue expansion. Expert Opin. Biol. Ther. 2012, 12, 1129–1139. [Google Scholar] [CrossRef]
- Fu, X.; Liu, G.; Halim, A.; Ju, Y.; Luo, Q.; Song, A.G. Mesenchymal Stem Cell Migration and Tissue Repair. Cells 2019, 8, 784. [Google Scholar] [CrossRef]
- Wang, X.; Shen, K.; Wang, J.; Liu, K.; Wu, G.; Li, Y.; Luo, L.; Zheng, Z.; Hu, D. Hypoxic preconditioning combined with curcumin promotes cell survival and mitochondrial quality of bone marrow mesenchymal stem cells, and accelerates cutaneous wound healing via PGC-1α/SIRT3/HIF-1α signaling. Free Radic. Biol. Med. 2020, 159, 164–176. [Google Scholar] [CrossRef]
- Forte, G.; Minieri, M.; Cossa, P.; Antenucci, D.; Sala, M.; Gnocchi, V.; Fiaccavento, R.; Carotenuto, F.; De Vito, P.; Baldini, P.M.; et al. Hepatocyte growth factor effects on mesenchymal stem cells: Proliferation, migration, and differentiation. Stem Cells 2006, 24, 23–33. [Google Scholar] [CrossRef]
- Jiang, X.; Zhao, J.; Wang, S.; Sun, X.; Zhang, X.; Chen, J.; Kaplan, D.L.; Zhang, Z. Mandibular repair in rats with premineralized silk scaffolds and BMP-2-modified bMSCs. Biomaterials 2009, 30, 4522–4532. [Google Scholar] [CrossRef] [PubMed]
- Liu, M.L.; Zhang, M. Modern research progress of Tibet medicine Bolengguazi. Pharm. Clin. Chin. Mater. Med. 2016, 7, 99–102+105. [Google Scholar]
- Wang, L.; Liu, S.Y.; Sun, N.Y.; Li, J.C.; Gu, J. Protection of Herpetin from Tibetan medicine Herpetospermum seeds on ConA-induced immunologic liver injury in mice. J. Southwest Minzu Univ. (Nat. Sci. Ed.) 2016, 42, 492–495. [Google Scholar]
- Wang, L.; Liu, S.Y.; Sun, N.Y.; Li, J.C.; Gu, J. The effect of herpetin on immunological liver injury induced by ConA. Pharmacol. Clin. Chin. Mater. Med. 2016, 32, 61–65. [Google Scholar]
- Liu, S.Y.; Zhang, L.; Gu, J.; Li, J.C.; Tan, R.; He, L.L.; Zhang, H.C. Herpetospermum protective effects on immunological liver injury. Pharmacol. Clin. Chin. Mater. Med. 2016, 32, 58–61. [Google Scholar]
- Gu, J.; Yuan, Z.; Tan, R.; Zhang, X. Isolation of herpetin from Herpetospermum seed and hepatoprotective activity of liposomal herpetin against carbon tetrachloride-induced liver injury in mice. Pharmazie 2015, 70, 745–752. [Google Scholar]
- Gong, P.-Y.; Yuan, Z.-X.; Gu, J.; Tan, R.; Li, J.-C.; Ren, Y.; Hu, S. Anti-HBV Activities of Three Compounds Extracted and Purified from Herpetospermum Seeds. Molecules 2016, 22, 14. [Google Scholar] [CrossRef]
- Hong, G.; He, X.; Shen, Y.; Chen, X.; Yang, F.; Yang, P.; Pang, F.; Han, X.; He, W.; Wei, Q. Chrysosplenetin promotes osteoblastogenesis of bone marrow stromal cells via Wnt/β-catenin pathway and enhances osteogenesis in estrogen deficiency-induced bone loss. Stem Cell Res. Ther. 2019, 10, 277. [Google Scholar] [CrossRef]
- Zhu, Y.; Wang, Y.; Jia, Y.; Xu, J.; Chai, Y. Catalpol promotes the osteogenic differentiation of bone marrow mesenchymal stem cells via the Wnt/β-catenin pathway. Stem Cell Res. Ther. 2019, 10, 37. [Google Scholar] [CrossRef]
- Bian, W.; Xiao, S.; Yang, L.; Chen, J.; Deng, S. Quercetin promotes bone marrow mesenchymal stem cell proliferation and osteogenic differentiation through the H19/miR-625-5p axis to activate the Wnt/β-catenin pathway. BMC Complement. Med. Ther. 2021, 21, 243. [Google Scholar] [CrossRef]
- Tan, X.; Behari, J.; Cieply, B.; Michalopoulos, G.K.; Monga, S.P. Conditional deletion of beta-catenin reveals its role in liver growth and regeneration. Gastroenterology 2006, 131, 1561–1572. [Google Scholar] [CrossRef] [PubMed]
- Tan, X.; Apte, U.; Micsenyi, A.; Kotsagrelos, E.; Luo, J.H.; Ranganathan, S.; Monga, D.K.; Bell, A.; Michalopoulos, G.K.; Monga, S.P. Epidermal growth factor receptor: A novel target of the Wnt/beta-catenin pathway in liver. Gastroenterology 2005, 129, 285–302. [Google Scholar] [CrossRef] [PubMed]
- Xie, S.C.; Zhang, J.Q.; Jiang, X.L.; Zhou, S. Methods of bone marrow mesenchymal stem cells differentiating into hepatocytes and the underlying mechanism. China Tissue Eng. Res. 2016, 20, 7586–7593. [Google Scholar]
- Marquez-Curtis, L.A.; Janowska-Wieczorek, A. Enhancing the migration ability of mesenchymal stromal cells by targeting the SDF-1/CXCR4 axis. Biomed Res. Int. 2013, 2013, 561098. [Google Scholar] [CrossRef] [PubMed]
- Wild, S.L.; Elghajiji, A.; Grimaldos Rodriguez, C.; Weston, S.D.; Burke, Z.D.; Tosh, D. The Canonical Wnt Pathway as a Key Regulator in Liver Development, Differentiation and Homeostatic Renewal. Genes 2020, 11, 1163. [Google Scholar] [CrossRef]
- Xu, T.B.; Li, L.; Luo, X.D.; Lin, H. BMSCs protect against liver injury via suppressing hepatocyte apoptosis and activating TGF-β1/Bax singling pathway. Biomed. Pharm. 2017, 96, 1395–1402. [Google Scholar] [CrossRef]
- David, R.M.; Doherty, A.T. Viral Vectors: The Road to Reducing Genotoxicity. Toxicol. Sci. 2017, 155, 315–325. [Google Scholar] [CrossRef]
- Zhang, X.H.; Tee, L.Y.; Wang, X.G.; Huang, Q.S.; Yang, S.H. Off-target Effects in CRISPR/Cas9-mediated Genome Engineering. Mol. Ther. Nucleic Acids 2015, 4, e264. [Google Scholar] [CrossRef]
- Baldari, S.; Di Rocco, G.; Piccoli, M.; Pozzobon, M.; Muraca, M.; Toietta, G. Challenges and Strategies for Improving the Regenerative Effects of Mesenchymal Stromal Cell-Based Therapies. Int. J. Mol. Sci. 2017, 18, 2087. [Google Scholar] [CrossRef]
- Atanasov, A.G.; Zotchev, S.B.; Dirsch, V.M.; International Natural Product Sciences Taskforce; Supuran, C.T. Natural products in drug discovery: Advances and opportunities. Nat. Rev. Drug Discov. 2021, 20, 200–216. [Google Scholar] [CrossRef]
- Tong, J.; Yao, X.; Zeng, H.; Zhou, G.; Chen, Y.; Ma, B.; Wang, Y. Hepatoprotective activity of flavonoids from Cichorium glandulosum seeds in vitro and in vivo carbon tetrachloride-induced hepatotoxicity. J. Ethnopharmacol. 2015, 174, 355–363. [Google Scholar] [CrossRef] [PubMed]
- Gao, Z.; Zhang, C.; Tian, W.; Liu, K.; Hou, R.; Yue, C.; Wu, Y.; Wang, D.; Liu, J.; Hu, Y.; et al. The antioxidative and hepatoprotective effects comparison of Chinese angelica polysaccharide (CAP)and selenizing CAP (sCAP) in CCl4 induced hepatic injury mice. Int. J. Biol. Macromol. 2017, 97, 46–54. [Google Scholar] [CrossRef] [PubMed]
- Kelava, T.; Cavar, I. Hepatoprotective action of Panaxatriol saponins against acetaminophen-induced liver injury: What is the mechanism? Liver Int. 2014, 34, 644–645. [Google Scholar] [CrossRef]
- Xu, G.B.; Xiao, Y.H.; Zhang, Q.Y.; Zhou, M.; Liao, S.G. Hepatoprotective natural triterpenoids. Eur. J. Med. Chem. 2018, 145, 691–716. [Google Scholar] [CrossRef] [PubMed]
- Ouyang, J.F.; Lou, J.; Yan, C.; Ren, Z.H.; Qiao, H.X.; Hong, D.S. In-vitro promoted differentiation of mesenchymal stem cells towards hepatocytes induced by salidroside. J. Pharm. Pharmacol. 2010, 62, 530–538. [Google Scholar] [CrossRef]
- Ouyang, J.; Gao, Z.; Ren, Z.; Hong, D.; Qiao, H.; Chen, Y. Synergistic effects of rMSCs and salidroside on the experimental hepatic fibrosis. Pharmazie 2010, 65, 607–613. [Google Scholar]
- Chen, L.; Li, Y.; Chen, W.; Han, N.; Li, K.; Guo, R.; Liu, Z.; Xiao, Y. Enhanced recruitment and hematopoietic reconstitution of bone marrow-derived mesenchymal stem cells in bone marrow failure by the SDF-1/CXCR4. J. Tissue Eng. Regen. Med. 2020, 14, 1250–1260. [Google Scholar] [CrossRef]
- Hao, N.B.; Li, C.Z.; Lü, M.H.; Tang, B.; Wang, S.M.; Wu, Y.Y.; Liang, G.P.; Yang, S.M. SDF-1/CXCR4 Axis Promotes MSCs to Repair Liver Injury Partially through Trans-Differentiation and Fusion with Hepatocytes. Stem Cells Int. 2015, 2015, 960387. [Google Scholar] [CrossRef] [PubMed]
- Shichinohe, H.; Kuroda, S.; Yano, S.; Hida, K.; Iwasaki, Y. Role of SDF-1/CXCR4 system in survival and migration of bone marrow stromal cells after transplantation into mice cerebral infarct. Brain Res. 2007, 1183, 138–147. [Google Scholar] [CrossRef]
- Xia, L.; Meng, Q.; Xi, J.; Han, Q.; Cheng, J.; Shen, J.; Xia, Y.; Shi, L. The synergistic effect of electroacupuncture and bone mesenchymal stem cell transplantation on repairing thin endometrial injury in rats. Stem Cell Res. Ther. 2019, 10, 244. [Google Scholar] [CrossRef]
- Behari, J. The Wnt/β-catenin signaling pathway in liver biology and disease. Expert Rev. Gastroenterol. Hepatol. 2010, 4, 745–756. [Google Scholar] [CrossRef] [PubMed]
- Huang, P.; Yan, R.; Zhang, X.; Wang, L.; Ke, X.; Qu, Y. Activating Wnt/β-catenin signaling pathway for disease therapy: Challenges and opportunities. Pharmacol. Ther. 2019, 196, 79–90. [Google Scholar] [CrossRef] [PubMed]
- Wehrli, M.; Dougan, S.T.; Caldwell, K.; O’Keefe, L.; Schwartz, S.; Vaizel-Ohayon, D.; Schejter, E.; Tomlinson, A.; DiNardo, S. arrow encodes an LDL-receptor-related protein essential for Wingless signalling. Nature 2000, 407, 527–530. [Google Scholar] [CrossRef] [PubMed]
- Cong, F.; Schweizer, L.; Varmus, H. Wnt signals across the plasma membrane to activate the beta-catenin pathway by forming oligomers containing its receptors, Frizzled and LRP. Development 2004, 131, 5103–5115. [Google Scholar] [CrossRef] [PubMed]
- Gordon, M.D.; Nusse, R. Wnt signaling: Multiple pathways, multiple receptors, and multiple transcription factors. J. Biol. Chem. 2006, 281, 22429–22433. [Google Scholar] [CrossRef]
- Teschke, R. Liver Injury by Carbon Tetrachloride Intoxication in 16 Patients Treated with Forced Ventilation to Accelerate Toxin Removal via the Lungs: A Clinical Report. Toxics 2018, 6, 25. [Google Scholar] [CrossRef]
- Zhang, X.; Tan, R.; Gu, J.; He, L.L.; Fan, L.N.; Nan, X.M. Study on preparation process and formulation optimization of herpetogenin liposomes. Chin. J. Tradit. Chin. Med. 2014, 39, 1007–1010. [Google Scholar]
- Li, Y.Z.; Feng, L.J.; Pan, Y.Q.; Ruan, B.W.; Zhou, X.L. Recent progress in the induction of bone marrow mesenchymal stem cells into hepatocytes. Chin. J. Comp. Med. 2021, 31, 130–135. [Google Scholar]
- Dai, C.; Xiao, X.; Li, D.; Tun, S.; Wang, Y.; Velkov, T.; Tang, S. Chloroquine ameliorates carbon tetrachloride-induced acute liver injury in mice via the concomitant inhibition of inflammation and induction of apoptosis. Cell Death Dis. 2018, 9, 1164. [Google Scholar] [CrossRef]






Disclaimer/Publisher’s Note: The statements, opinions and data contained in all publications are solely those of the individual author(s) and contributor(s) and not of MDPI and/or the editor(s). MDPI and/or the editor(s) disclaim responsibility for any injury to people or property resulting from any ideas, methods, instructions or products referred to in the content. |
© 2023 by the authors. Licensee MDPI, Basel, Switzerland. This article is an open access article distributed under the terms and conditions of the Creative Commons Attribution (CC BY) license (https://creativecommons.org/licenses/by/4.0/).
Share and Cite
Ding, Y.; Tan, R.; Gu, J.; Gong, P. Herpetin Promotes Bone Marrow Mesenchymal Stem Cells to Alleviate Carbon Tetrachloride-Induced Acute Liver Injury in Mice. Molecules 2023, 28, 3842. https://doi.org/10.3390/molecules28093842
Ding Y, Tan R, Gu J, Gong P. Herpetin Promotes Bone Marrow Mesenchymal Stem Cells to Alleviate Carbon Tetrachloride-Induced Acute Liver Injury in Mice. Molecules. 2023; 28(9):3842. https://doi.org/10.3390/molecules28093842
Chicago/Turabian StyleDing, Yi, Rui Tan, Jian Gu, and Puyang Gong. 2023. "Herpetin Promotes Bone Marrow Mesenchymal Stem Cells to Alleviate Carbon Tetrachloride-Induced Acute Liver Injury in Mice" Molecules 28, no. 9: 3842. https://doi.org/10.3390/molecules28093842
APA StyleDing, Y., Tan, R., Gu, J., & Gong, P. (2023). Herpetin Promotes Bone Marrow Mesenchymal Stem Cells to Alleviate Carbon Tetrachloride-Induced Acute Liver Injury in Mice. Molecules, 28(9), 3842. https://doi.org/10.3390/molecules28093842
