Human Pluripotent Stem Cell–Mesenchymal Stem Cell-Derived Exosomes Promote Ovarian Granulosa Cell Proliferation and Attenuate Cell Apoptosis Induced by Cyclophosphamide in a POI-like Mouse Model
Abstract
1. Introduction
2. Results
2.1. Identification of hiMSCs
2.2. Collection of Exosomes from hiMSCs
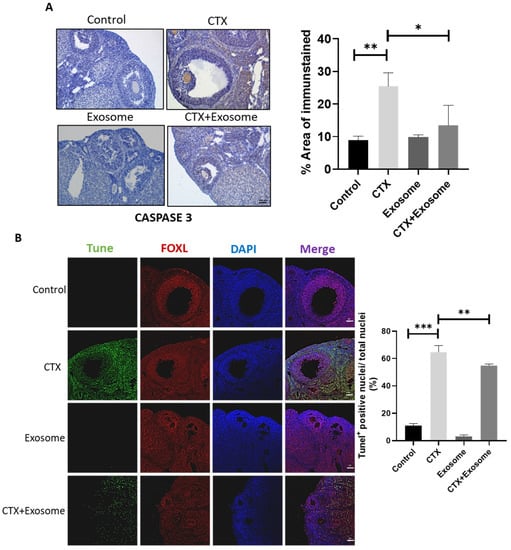
2.3. A POI-Like Mouse Model Was Established by CTX
2.4. Determination of Time Point for Exosomes Treat in POI-Like Mice
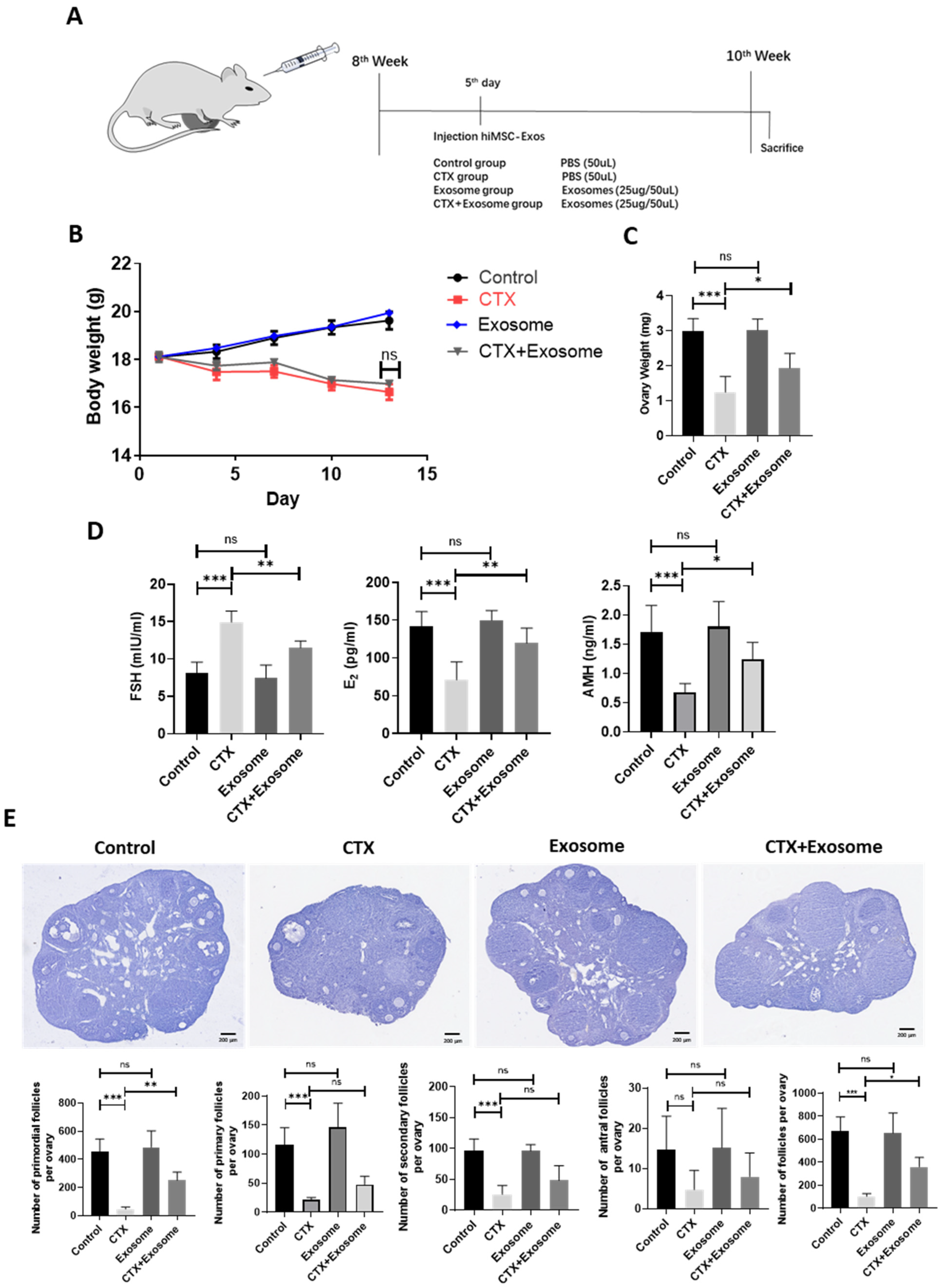
2.5. hiMSC Exosomes Restored Ovarian Function in POI-Like Mouse Model
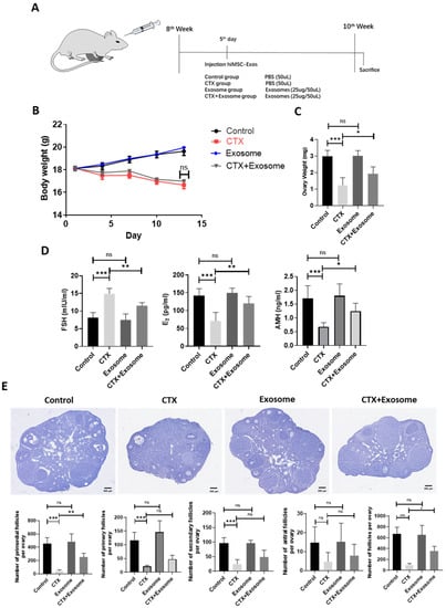
2.6. hiMSC Exosomes Promoted Ovarian Granulosa Cell Proliferation and Simultaneously Inhibited Cell Apoptosis
2.7. hiMSC Exosomes Can Alleviate Oxidative Stress Produced in Mouse Ovarian Granulosa Cells
3. Discussion
4. Materials and Methods
4.1. hiMSC Culture and Identification
4.2. Preparation of hiMSC Exosomes
4.3. Establishment of POI-Like Mouse Model and In Situ Injection of hiMSC Exosomes into Mice Ovarian Bursa
4.4. Fertility Testing
4.5. ELISA Assay
4.6. Hematoxylin Staining and Ovarian Follicle Count
4.7. Immunohistochemistry
4.8. Immunofluorescence Staining
4.9. TUNEL Analysis
4.10. Isolation, Culture and Treatments of Mouse Granulosa Cells
4.11. MTT Assay
4.12. Western Blotting Assay
4.13. Statistical Analysis
5. Conclusions
Author Contributions
Funding
Institutional Review Board Statement
Informed Consent Statement
Data Availability Statement
Conflicts of Interest
Abbreviations
| POI | Premature Ovarian Insufficiency |
| hiMSC exosomes | exosomes derived from human pluripotent stem cell–mesenchymal stem cell |
| CTX | cyclophosphamide |
| DSB | double-strand breakdown |
| hMSCs | human mesenchymal stem cells |
| NRF2 | nuclear factor erythroid 2-related factor 2 |
| FC | flow cytometry |
| TEM | transmission electron microscopy |
| NTA | nanoparticle tracking analysis |
| FSH | follicle-stimulating hormone |
| AMH | anti-mullerian hormone |
| E2 | estradiol |
| 4–OHCP | 4-hydroxycyclophosphamide |
| hUCMSC-exosomes | exosomes derived from human-umbilical-cord mesenchymal stem cells |
| ROS | reactive oxygen species |
| GPX4 | Glutathione Peroxidase 4 |
| GSS | glutathione synthetase |
| GCLC | glutamate cysteine ligase catalytic subunit |
| GSH | glutathione |
| SOD1 | Cu/Zn Superoxide Dismutase |
| DAB | diaminobenzidine |
References
- Batchvarov, I.S.; Taylor, R.W.; Bustamante-Marín, X.; Czerwinski, M.; Johnson, E.S.; Kornbluth, S.; Capel, B. A Grafted Ovarian Fragment Rescues Host Fertility after Chemotherapy. Mol. Hum. Reprod. 2016, 22, 842–851. [Google Scholar] [CrossRef] [PubMed]
- Beck-Peccoz, P.; Persani, L. Premature Ovarian Failure. Orphanet J. Rare Dis. 2006, 1, 9. [Google Scholar] [CrossRef] [PubMed]
- Ebrahimi, M.; Akbari Asbagh, F. Pathogenesis and Causes of Premature Ovarian Failure: An Update. Int. J. Fertil. Steril. 2011, 5, 54–65. [Google Scholar] [PubMed]
- Fenton, A.J. Premature Ovarian Insufficiency: Pathogenesis and Management. J. Midlife Health 2015, 6, 147–153. [Google Scholar] [CrossRef]
- Meirow, D.; Biederman, H.; Anderson, R.A.; Wallace, W.H. Toxicity of Chemotherapy and Radiation on Female Reproduction. Clin. Obstet. Gynecol. 2010, 53, 727–739. [Google Scholar] [CrossRef]
- Du, B.; Waxman, D.J. Medium Dose Intermittent Cyclophosphamide Induces Immunogenic Cell Death and Cancer Cell Autonomous Type I Interferon Production in Glioma Models. Cancer Lett. 2020, 470, 170–180. [Google Scholar] [CrossRef]
- Desmeules, P.; Devine, P.J. Characterizing the Ovotoxicity of Cyclophosphamide Metabolites on Cultured Mouse Ovaries. Toxicol. Sci. 2006, 90, 500–509. [Google Scholar] [CrossRef]
- Raz, A.; Fisch, B.; Okon, E.; Feldberg, D.; Nitke, S.; Raanani, H.; Abir, R. Possible Direct Cytoxicity Effects of Cyclophosphamide on Cultured Human Follicles: An Electron Microscopy Study. J. Assist. Reprod. Genet. 2002, 19, 500–506. [Google Scholar] [CrossRef]
- Zhang, X.; Zhang, R.; Hao, J.; Huang, X.; Liu, M.; Lv, M.; Su, C.; Mu, Y.L. Mirna-122-5p in Poi Ovarian-Derived Exosomes Promotes Granulosa Cell Apoptosis by Regulating Bcl9. Cancer Med. 2022, 11, 2414–2426. [Google Scholar] [CrossRef]
- Jiao, X.; Ke, H.; Qin, Y.; Chen, Z.-J. Molecular Genetics of Premature Ovarian Insufficiency. Trends Endocrinol. Metab. 2018, 29, 795–807. [Google Scholar] [CrossRef]
- Anagnostis, P.; Paschou, S.A.; Katsiki, N.; Krikidis, D.; Lambrinoudaki, I.; Goulis, D.G. Menopausal Hormone Therapy and Cardiovascular Risk: Where Are We Now? Curr. Vasc. Pharmacol. 2019, 17, 564–572. [Google Scholar] [CrossRef] [PubMed]
- Rosano, G.M.; Vitale, C.; Fini, M. Hormone Replacement Therapy and Cardioprotection: What Is Good and What Is Bad for the Cardiovascular System? Ann. N. Y. Acad. Sci. 2006, 1092, 341–348. [Google Scholar] [CrossRef] [PubMed]
- Yoon, S.Y. Mesenchymal Stem Cells for Restoration of Ovarian Function. Clin. Exp. Reprod. Med. 2019, 46, 1–7. [Google Scholar] [CrossRef] [PubMed]
- Fu, X.; He, Y.; Xie, C.; Liu, W. Bone Marrow Mesenchymal Stem Cell Transplantation Improves Ovarian Function and Structure in Rats with Chemotherapy-Induced Ovarian Damage. Cytotherapy 2008, 10, 353–363. [Google Scholar] [CrossRef] [PubMed]
- Ding, C.; Zou, Q.; Wang, F.; Wu, H.; Wang, W.; Li, H.; Huang, B. Hgf and Bfgf Secretion by Human Adipose-Derived Stem Cells Improves Ovarian Function During Natural Aging Via Activation of the Sirt1/Foxo1 Signaling Pathway. Cell Physiol. Biochem. 2018, 45, 1316–1332. [Google Scholar] [CrossRef]
- Ding, C.; Li, H.; Wang, Y.; Wang, F.; Wu, H.; Chen, R.; Lv, J.; Wang, W.; Huang, B. Different Therapeutic Effects of Cells Derived from Human Amniotic Membrane on Premature Ovarian Aging Depend on Distinct Cellular Biological Characteristics. Stem Cell Res. Ther. 2017, 8, 173. [Google Scholar] [CrossRef]
- Zhai, Y.; He, X.; Li, Y.; Han, R.; Ma, Y.; Gao, P.; Qian, Z.; Gu, Y.; Li, S. A Splenic-Targeted Versatile Antigen Courier: Ipsc Wrapped in Coalescent Erythrocyte-Liposome as Tumor Nanovaccine. Sci. Adv. 2021, 7, eabi6326. [Google Scholar] [CrossRef]
- Phinney, D.G.; Pittenger, M.F. Concise Review: Msc-Derived Exosomes for Cell-Free Therapy. Stem Cells 2017, 35, 851–858. [Google Scholar] [CrossRef]
- Zhang, Y.; Kim, M.S.; Jia, B.; Yan, J.; Zuniga-Hertz, J.P.; Han, C.; Cai, D. Hypothalamic Stem Cells Control Ageing Speed Partly through Exosomal Mirnas. Nature 2017, 548, 52–57. [Google Scholar] [CrossRef]
- Zhang, L.; Yu, D. Exosomes in Cancer Development, Metastasis, and Immunity. Biochim. Biophys. Acta Rev. Cancer 2019, 1871, 455–468. [Google Scholar] [CrossRef]
- Kalluri, R.; LeBleu, V.S. The Biology, Function, and Biomedical Applications of Exosomes. Science 2020, 367, eaau6977. [Google Scholar] [CrossRef] [PubMed]
- Zhang, H.; Luo, Q.; Lu, X.; Yin, N.; Zhou, D.; Zhang, L.; Zhao, W.; Wang, D.; Du, P.; Hou, Y.; et al. Effects of Hpmscs on Granulosa Cell Apoptosis and Amh Expression and Their Role in the Restoration of Ovary Function in Premature Ovarian Failure Mice. Stem Cell Res. Ther. 2018, 9, 20. [Google Scholar] [CrossRef]
- Yang, M.; Lin, L.; Sha, C.; Li, T.; Zhao, D.; Wei, H.; Chen, Q.; Liu, Y.; Chen, X.; Xu, W.; et al. Bone Marrow Mesenchymal Stem Cell-Derived Exosomal Mir-144-5p Improves Rat Ovarian Function after Chemotherapy-Induced Ovarian Failure by Targeting Pten. Lab. Investig. 2020, 100, 342–352. [Google Scholar] [CrossRef] [PubMed]
- Ding, C.; Zhu, L.; Shen, H.; Lu, J.; Zou, Q.; Huang, C.; Li, H.; Huang, B. Exosomal Mirna-17-5p Derived from Human Umbilical Cord Mesenchymal Stem Cells Improves Ovarian Function in Premature Ovarian Insufficiency by Regulating Sirt7. Stem Cells 2020, 38, 1137–1148. [Google Scholar] [CrossRef] [PubMed]
- Ding, C.; Qian, C.; Hou, S.; Lu, J.; Zou, Q.; Li, H.; Huang, B. Exosomal Mirna-320a Is Released from Hamscs and Regulates Sirt4 to Prevent Reactive Oxygen Species Generation in Poi. Mol. Ther. Nucleic Acids 2020, 21, 37–50. [Google Scholar] [CrossRef]
- Zraik, I.M.; Heß-Busch, Y. Management of Chemotherapy Side Effects and Their Long-Term Sequelae. Urol. A 2021, 60, 862–871. [Google Scholar] [CrossRef] [PubMed]
- Xiong, Y.; Liu, T.; Wang, S.; Chi, H.; Chen, C.; Zheng, J. Cyclophosphamide Promotes the Proliferation Inhibition of Mouse Ovarian Granulosa Cells and Premature Ovarian Failure by Activating the Lncrna-Meg3-P53-P66shc Pathway. Gene 2017, 596, 1–8. [Google Scholar] [CrossRef] [PubMed]
- Tsai-Turton, M.; Luong, B.T.; Tan, Y.; Luderer, U. Cyclophosphamide-Induced Apoptosis in Cov434 Human Granulosa Cells Involves Oxidative Stress and Glutathione Depletion. Toxicol. Sci. 2007, 98, 216–230. [Google Scholar] [CrossRef]
- Saw, C.L.; Guo, Y.; Yang, A.Y.; Paredes-Gonzalez, X.; Ramirez, C.; Pung, D.; Kong, A.N. The Berry Constituents Quercetin, Kaempferol, and Pterostilbene Synergistically Attenuate Reactive Oxygen Species: Involvement of the Nrf2-Are Signaling Pathway. Food Chem. Toxicol. 2014, 72, 303–311. [Google Scholar] [CrossRef]
- Nelson, L.M. Clinical Practice. Primary Ovarian Insufficiency. N. Engl. J. Med. 2009, 360, 606–614. [Google Scholar] [CrossRef]
- Ben-Aharon, I.; Shalgi, R. What Lies Behind Chemotherapy-Induced Ovarian Toxicity? Reproduction 2012, 144, 153–163. [Google Scholar] [CrossRef] [PubMed]
- Cheng, L.; Zhang, K.; Wu, S.; Cui, M.; Xu, T. Focus on Mesenchymal Stem Cell-Derived Exosomes: Opportunities and Challenges in Cell-Free Therapy. Stem Cells Int. 2017, 2017, 6305295. [Google Scholar] [CrossRef] [PubMed]
- Gurunathan, S.; Kang, M.H.; Jeyaraj, M.; Qasim, M.; Kim, J.H. Review of the Isolation, Characterization, Biological Function, and Multifarious Therapeutic Approaches of Exosomes. Cells 2019, 8, 307. [Google Scholar] [CrossRef] [PubMed]
- Batrakova, E.V.; Kim, M.S. Using Exosomes, Naturally-Equipped Nanocarriers, for Drug Delivery. J. Control. Release 2015, 219, 396–405. [Google Scholar] [CrossRef] [PubMed]
- Sun, L.; Li, D.; Song, K.; Wei, J.; Yao, S.; Li, Z.; Su, X.; Ju, X.; Chao, L.; Deng, X.; et al. Exosomes Derived from Human Umbilical Cord Mesenchymal Stem Cells Protect against Cisplatin-Induced Ovarian Granulosa Cell Stress and Apoptosis in Vitro. Sci. Rep. 2017, 7, 2552. [Google Scholar] [CrossRef]
- Geng, Z.; Chen, H.; Zou, G.; Yuan, L.; Liu, P.; Li, B.; Zhang, K.; Jing, F.; Nie, X.; Liu, T.; et al. Human Amniotic Fluid Mesenchymal Stem Cell-Derived Exosomes Inhibit Apoptosis in Ovarian Granulosa Cell Via Mir-369-3p/Yaf2/Pdcd5/P53 Pathway. Oxid. Med. Cell Longev. 2022, 2022, 3695848. [Google Scholar] [CrossRef]
- Qu, Q.; Liu, L.; Cui, Y.; Liu, H.; Yi, J.; Bing, W.; Liu, C.; Jiang, D.; Bi, Y. Mir-126-3p Containing Exosomes Derived from Human Umbilical Cord Mesenchymal Stem Cells Promote Angiogenesis and Attenuate Ovarian Granulosa Cell Apoptosis in a Preclinical Rat Model of Premature Ovarian Failure. Stem Cell Res. Ther. 2022, 13, 352. [Google Scholar] [CrossRef]
- Devine, P.J.; Perreault, S.D.; Luderer, U. Roles of Reactive Oxygen Species and Antioxidants in Ovarian Toxicity. Biol. Reprod. 2012, 86, 27. [Google Scholar] [CrossRef]
- Schoots, M.H.; Gordijn, S.J.; Scherjon, S.A.; van Goor, H.; Hillebrands, J.L. Oxidative Stress in Placental Pathology. Placenta 2018, 69, 153–161. [Google Scholar] [CrossRef]
- Griveau, J.F.; Le Lannou, D. Effects of Antioxidants on Human Sperm Preparation Techniques. Int. J. Androl. 1994, 17, 225–231. [Google Scholar] [CrossRef]
- Lenaz, G. Mitochondria and Reactive Oxygen Species. Which Role in Physiology and Pathology? Adv. Exp. Med. Biol. 2012, 942, 93–136. [Google Scholar] [PubMed]
- Yang, W.S.; SriRamaratnam, R.; Welsch, M.E.; Shimada, K.; Skouta, R.; Viswanathan, V.S.; Cheah, J.H.; Clemons, P.A.; Shamji, A.F.; Clish, C.B.; et al. Regulation of Ferroptotic Cancer Cell Death by Gpx4. Cell 2014, 156, 317–331. [Google Scholar] [CrossRef] [PubMed]
- Yang, Y.; Dieter, M.Z.; Chen, Y.; Shertzer, H.G.; Nebert, D.W.; Dalton, T.P. Initial Characterization of the Glutamate-Cysteine Ligase Modifier Subunit Gclm(-/-) Knockout Mouse. Novel Model System for a Severely Compromised Oxidative Stress Response. J. Biol. Chem. 2002, 277, 49446–49452. [Google Scholar] [CrossRef] [PubMed]
- Banks, C.J.; Andersen, J.L. Mechanisms of Sod1 Regulation by Post-Translational Modifications. Redox Biol. 2019, 26, 101270. [Google Scholar] [CrossRef]
- Li, Z.; Zhang, M.; Zheng, J.; Tian, Y.; Zhang, H.; Tan, Y.; Li, Q.; Zhang, J.; Huang, X. Human Umbilical Cord Mesenchymal Stem Cell-Derived Exosomes Improve Ovarian Function and Proliferation of Premature Ovarian Insufficiency by Regulating the Hippo Signaling Pathway. Front. Endocrinol. 2021, 12, 711902. [Google Scholar] [CrossRef]
- Sun, B.; Ma, Y.; Wang, F.; Hu, L.; Sun, Y. Mir-644-5p Carried by Bone Mesenchymal Stem Cell-Derived Exosomes Targets Regulation of P53 to Inhibit Ovarian Granulosa Cell Apoptosis. Stem Cell Res. Ther. 2019, 10, 360. [Google Scholar] [CrossRef]
- Wiklander, O.P.; Nordin, J.Z.; O’Loughlin, A.; Gustafsson, Y.; Corso, G.; Mäger, I.; Vader, P.; Lee, Y.; Sork, H.; Seow, Y.; et al. Extracellular Vesicle in Vivo Biodistribution Is Determined by Cell Source, Route of Administration and Targeting. J. Extracell. Vesicles 2015, 4, 26316. [Google Scholar] [CrossRef]
- Hood, J.L.; San, R.S.; Wickline, S.A. Exosomes Released by Melanoma Cells Prepare Sentinel Lymph Nodes for Tumor Metastasis. Cancer Res. 2011, 71, 3792–3801. [Google Scholar] [CrossRef]
- Beck, L.R. Comparative Observations on the Morphology of the Mammalian Periovarial Sac. J. Morphol. 1972, 136, 247–254. [Google Scholar] [CrossRef]
- Yang, W.; Zhang, J.; Xu, B.; He, Y.; Liu, W.; Li, J.; Zhang, S.; Lin, X.; Su, D.; Wu, T.; et al. Hucmsc-Derived Exosomes Mitigate the Age-Related Retardation of Fertility in Female Mice. Mol. Ther. 2020, 28, 1200–1213. [Google Scholar] [CrossRef]
- Théry, C.; Amigorena, S.; Raposo, G.; Clayton, A. Isolation and Characterization of Exosomes from Cell Culture Supernatants and Biological Fluids. Curr. Protoc. Cell Biol. 2006, 30, 3–22. [Google Scholar] [CrossRef] [PubMed]
- Li, P.; Kaslan, M.; Lee, S.H.; Yao, J.; Gao, Z. Progress in Exosome Isolation Techniques. Theranostics 2017, 7, 789–804. [Google Scholar] [CrossRef] [PubMed]
- Sun, M.; Wang, S.; Li, Y.; Yu, L.; Gu, F.; Wang, C.; Yao, Y. Adipose-Derived Stem Cells Improved Mouse Ovary Function after Chemotherapy-Induced Ovary Failure. Stem Cell Res. Ther. 2013, 4, 80. [Google Scholar] [CrossRef] [PubMed]








Disclaimer/Publisher’s Note: The statements, opinions and data contained in all publications are solely those of the individual author(s) and contributor(s) and not of MDPI and/or the editor(s). MDPI and/or the editor(s) disclaim responsibility for any injury to people or property resulting from any ideas, methods, instructions or products referred to in the content. |
© 2023 by the authors. Licensee MDPI, Basel, Switzerland. This article is an open access article distributed under the terms and conditions of the Creative Commons Attribution (CC BY) license (https://creativecommons.org/licenses/by/4.0/).
Share and Cite
Zhang, L.; Ma, Y.; Xie, X.; Du, C.; Zhang, Y.; Qin, S.; Xu, J.; Wang, C.; Yang, Y.; Xia, G. Human Pluripotent Stem Cell–Mesenchymal Stem Cell-Derived Exosomes Promote Ovarian Granulosa Cell Proliferation and Attenuate Cell Apoptosis Induced by Cyclophosphamide in a POI-like Mouse Model. Molecules 2023, 28, 2112. https://doi.org/10.3390/molecules28052112
Zhang L, Ma Y, Xie X, Du C, Zhang Y, Qin S, Xu J, Wang C, Yang Y, Xia G. Human Pluripotent Stem Cell–Mesenchymal Stem Cell-Derived Exosomes Promote Ovarian Granulosa Cell Proliferation and Attenuate Cell Apoptosis Induced by Cyclophosphamide in a POI-like Mouse Model. Molecules. 2023; 28(5):2112. https://doi.org/10.3390/molecules28052112
Chicago/Turabian StyleZhang, Lifan, Yabo Ma, Xianguo Xie, Changzheng Du, Yan Zhang, Shaogang Qin, Jinrui Xu, Chao Wang, Yi Yang, and Guoliang Xia. 2023. "Human Pluripotent Stem Cell–Mesenchymal Stem Cell-Derived Exosomes Promote Ovarian Granulosa Cell Proliferation and Attenuate Cell Apoptosis Induced by Cyclophosphamide in a POI-like Mouse Model" Molecules 28, no. 5: 2112. https://doi.org/10.3390/molecules28052112
APA StyleZhang, L., Ma, Y., Xie, X., Du, C., Zhang, Y., Qin, S., Xu, J., Wang, C., Yang, Y., & Xia, G. (2023). Human Pluripotent Stem Cell–Mesenchymal Stem Cell-Derived Exosomes Promote Ovarian Granulosa Cell Proliferation and Attenuate Cell Apoptosis Induced by Cyclophosphamide in a POI-like Mouse Model. Molecules, 28(5), 2112. https://doi.org/10.3390/molecules28052112

