Centipeda minima Extract Inhibits Inflammation and Cell Proliferation by Regulating JAK/STAT Signaling in Macrophages and Keratinocytes
Abstract
1. Introduction
2. Results
2.1. CMX Analysis
2.2. CMX Inhibits Pro-Inflammatory Factors Production in Macrophages Induced by LPS
2.3. CMX Blocks LPS-Induced JAK/STAT Signaling Pathway in Macrophages
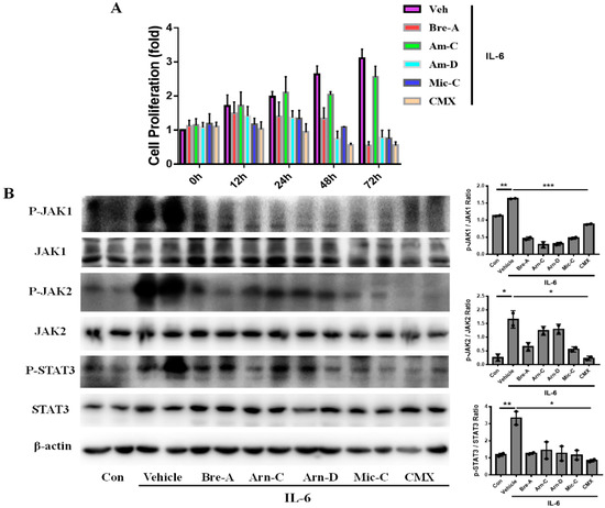
2.4. CMX Suppresses Inflammation-Induced Keratinocytes Proliferation through JAK1/2-STAT3
2.5. CMX Suppresses Inflammation-Induced Chemokines Production in Keratinocytes via JAK1-STAT1
3. Discussion
4. Materials and Methods
4.1. Cells Culture
4.2. Quantitative Real-Time Polymerase Chain Reaction (RT-qPCR) Analysis
4.3. Western Blot Analysis
4.4. Cell Counting Kit-8 (CCK-8) Proliferation Assay
4.5. Plant Materials and Preparation of CMX
4.6. Statistical Analysis
5. Conclusions
Author Contributions
Funding
Institutional Review Board Statement
Informed Consent Statement
Data Availability Statement
Conflicts of Interest
Sample Availability
References
- Springate, D.A.; Parisi, R.; Kontopantelis, E.; Reeves, D.; Griffiths, C.E.; Ashcroft, D.M. Incidence, prevalence and mortality of patients with psoriasis: A U.K. population-based cohort study. Br. J. Dermatol. 2017, 176, 650–658. [Google Scholar] [CrossRef]
- Kubota, K.; Kamijima, Y.; Sato, T.; Ooba, N.; Koide, D.; Iizuka, H.; Nakagawa, H. Epidemiology of psoriasis and palmoplantar pustulosis: A nationwide study using the Japanese national claims database. Bmj Open 2015, 5, e006450. [Google Scholar] [CrossRef] [PubMed]
- Egeberg, A.; Andersen, Y.M.F.; Thyssen, J.P. Prevalence and characteristics of psoriasis in Denmark: Findings from the Danish skin cohort. Bmj Open 2019, 9, e028116. [Google Scholar] [CrossRef]
- Varma, S.R.; Sivaprakasam, T.O.; Mishra, A.; Prabhu, S.; Rafiq, M.; Rangesh, P. Imiquimod-induced psoriasis-like inflammation in differentiated Human keratinocytes: Its evaluation using curcumin. Eur. J. Pharmacol. 2017, 813, 33–41. [Google Scholar] [CrossRef]
- Jiang, B.W.; Zhang, W.J.; Wang, Y.; Tan, L.P.; Bao, Y.L.; Song, Z.B.; Yu, C.L.; Wang, S.Y.; Liu, L.; Li, Y.X. Convallatoxin induces HaCaT cell necroptosis and ameliorates skin lesions in psoriasis-like mouse models. Biomed. Pharmacother. 2020, 121, 109615. [Google Scholar] [CrossRef]
- Sun, J.; Zhao, Y.; Hu, J.H. Curcumin Inhibits Imiquimod-Induced Psoriasis-Like Inflammation by Inhibiting IL-1beta and IL-6 Production in Mice. PLoS ONE 2013, 8, e67078. [Google Scholar] [CrossRef]
- Heenen, M. Psoriasis: Pathogenesis and treatment. Rev. Med. Brux. 2003, 24, 139–147. [Google Scholar] [PubMed]
- Taniguchi, K.; Arima, K.; Masuoka, M.; Ohta, S.; Shiraishi, H.; Ontsuka, K.; Suzuki, S.; Inamitsu, M.; Yamamoto, K.I.; Simmons, O.; et al. Periostin controls keratinocyte proliferation and differentiation by interacting with the paracrine IL-1alpha/IL-6 loop. J. Invest. Dermatol. 2014, 134, 1295–1304. [Google Scholar] [CrossRef] [PubMed]
- Palmroth, M.; Kuuliala, K.; Peltomaa, R.; Virtanen, A.; Kuuliala, A.; Kurttila, A.; Kinnunen, A.; Leirisalo-Repo, M.; Silvennoinen, O.; Isomaeki, P. Tofacitinib Suppresses Several JAK-STAT Pathways in Rheumatoid Arthritis In Vivo and Baseline Signaling Profile Associates with Treatment Response. Front. Immunol. 2021, 12, 738481. [Google Scholar] [CrossRef]
- Salas, A.; Hernandez-Rocha, C.; Duijvestein, M.; Faubion, W.; McGovern, D.; Vermeire, S.; Vetrano, S.; Vande Casteele, N. JAK-STAT pathway targeting for the treatment of inflammatory bowel disease. Nat. Rev. Gastro. Hepat. 2020, 17, 323–337. [Google Scholar] [CrossRef]
- Zhao, L.J.; He, S.F.; Liu, Y.; Zhao, P.; Bian, Z.Q.; Qi, Z.T. Inhibition of STAT Pathway Impairs Anti Hepatitis C Virus Effect of Interferon Alpha. Cell. Physiol. Biochem. 2016, 40, 77–90. [Google Scholar] [CrossRef]
- Gomez-Garcia, F.; Gomez-Arias, P.J.; Montilla-Lopez, A.; Hernandez-Parada, J.; Sanz-Cabanillas, J.L.; Ruano, J.; Parra-Peralbo, E. A Scoping Review on Use of Drugs Targeting the JAK/STAT Pathway in Psoriasis. Front. Med. 2022, 9, 185. [Google Scholar] [CrossRef]
- Hald, A.; Andres, R.M.; Salskov-Iversen, M.L.; Kjellerup, R.B.; Iversen, L.; Johansen, C. STAT1 expression and activation is increased in lesional psoriatic skin. Brit. J. Dermatol. 2013, 168, 302–310. [Google Scholar] [CrossRef]
- Calautti, E.; Avalle, L.; Poli, V. Psoriasis: A STAT3-Centric View. Int. J. Mol. Sci. 2018, 19, 171. [Google Scholar] [CrossRef]
- Qin, X.; Chen, C.; Zhang, Y.; Zhang, L.; Mei, Y.J.; Long, X.C.; Tan, R.; Liang, W.L.; Sun, L.D. Acitretin modulates HaCaT cells proliferation through STAT1-and STAT3-dependent signaling. Saudi Pharm. J. 2017, 25, 620–624. [Google Scholar] [CrossRef] [PubMed]
- Chen, X.; Du, Y.P.; Nan, J.; Zhang, X.X.; Qin, X.D.; Wang, Y.X.; Hou, J.W.; Wang, Q.; Yang, J.B. Brevilin A, a Novel Natural Product, Inhibits Janus Kinase Activity and Blocks STAT3 Signaling in Cancer Cells. PLoS ONE 2013, 8, e63697. [Google Scholar] [CrossRef]
- Liu, R.; Chan, B.D.; Mok, D.K.W.; Lee, C.S.; Tai, W.C.S.; Chen, S.B. Arnicolide D, from the herb Centipeda minima, Is a Therapeutic Candidate against Nasopharyngeal Carcinoma. Molecules 2019, 24, 1908. [Google Scholar] [CrossRef] [PubMed]
- Kim, B.H.; Lee, M.J.; Lee, W.Y.; Pyo, J.; Shin, M.S.; Hwang, G.S.; Shin, D.; Kim, C.E.; Park, E.S.; Kang, K.S. Hair Growth Stimulation Effect of Centipeda minima Extract: Identification of Active Compounds and Anagen-Activating Signaling Pathways. Biomolecules 2021, 11, 976. [Google Scholar] [CrossRef] [PubMed]
- Takuathung, M.N.; Potikanond, S.; Sookkhee, S.; Mungkornasawakul, P.; Jearanaikulvanich, T.; Chinda, K.; Wikan, N.; Nimlamool, W. Anti-psoriatic and anti-inflammatory effects of Kaempferia parviflora in keratinocytes and macrophage cells. Biomed. Pharmacother. 2021, 143, 112229. [Google Scholar] [CrossRef] [PubMed]
- Lee, E.G.; Luckett-Chastain, L.R.; Calhoun, K.N.; Frempah, B.; Bastian, A.; Gallucci, R.M. Interleukin 6 Function in the Skin and Isolated Keratinocytes Is Modulated by Hyperglycemia. J. Immunol. Res. 2019, 2019, 5087847. [Google Scholar] [CrossRef]
- Richmond, J.M.; Bangari, D.S.; Essien, K.I.; Currimbhoy, S.D.; Groom, J.R.; Pandya, A.G.; Youd, M.E.; Luster, A.D.; Harris, J.E. Keratinocyte-Derived Chemokines Orchestrate T-Cell Positioning in the Epidermis during Vitiligo and May Serve as Biomarkers of Disease. J. Investig. Dermatol. 2017, 137, 350–358. [Google Scholar] [CrossRef] [PubMed]
- Morelli, M.; Scarponi, C.; Mercurio, L.; Facchiano, F.; Pallotta, S.; Madonna, S.; Girolomoni, G.; Albanesi, C. Selective Immunomodulation of Inflammatory Pathways in Keratinocytes by the Janus Kinase (JAK) Inhibitor Tofacitinib: Implications for the Employment of JAK-Targeting Drugs in Psoriasis. J. Immunol. Res. 2018, 2018, 7897263. [Google Scholar] [CrossRef] [PubMed]
- Tokuyama, M.; Mabuchi, T. New Treatment Addressing the Pathogenesis of Psoriasis. Int. J. Mol. Sci. 2020, 21, 7488. [Google Scholar] [CrossRef] [PubMed]
- Damsky, W.; King, B.A. JAK inhibitors in dermatology: The promise of a new drug class. J. Am. Acad. Dermatol. 2017, 76, 736–744. [Google Scholar] [CrossRef]
- Sun, S.; Zhang, X.; Xu, M.; Zhang, F.; Tian, F.; Cui, J.; Xia, Y.; Liang, C.; Zhou, S.; Wei, H.; et al. Berberine downregulates CDC6 and inhibits proliferation via targeting JAK-STAT3 signaling in keratinocytes. Cell Death Dis. 2019, 10, 274. [Google Scholar] [CrossRef]
- Choi, M.; Yi, J.K.; Kim, S.Y.; Ryu, J.H.; Lee, J.; Kwon, W.; Jang, S.; Kim, D.; Kim, M.; Kim, H.; et al. Anti-inflammatory effects of a methanol extract of Dictamnus dasycarpus Turcz. root bark on imiquimod-induced psoriasis. BMC Complement. Altern. Med. 2019, 19, 347. [Google Scholar] [CrossRef]
- Hao, L.; Mao, Y.; Park, J.; Kwon, B.M.; Bae, E.J.; Park, B.H. 2’-Hydroxycinnamaldehyde ameliorates imiquimod-induced psoriasiform inflammation by targeting PKM2-STAT3 signaling in mice. Exp. Mol. Med. 2021, 53, 875–884. [Google Scholar] [CrossRef]
- Fitch, E.; Harper, E.; Skorcheva, I.; Kurtz, S.E.; Blauvelt, A. Pathophysiology of psoriasis: Recent advances on IL-23 and Th17 cytokines. Curr. Rheumatol. Rep. 2007, 9, 461–467. [Google Scholar] [CrossRef]






| Compounds | Arnicolide D | Arnicolide C | Microhelenin C | Brevilin A |
|---|---|---|---|---|
| RT (min) | 12.5 | 14.3 | 17.2 | 19.3 |
| Content (mg/mL) | 14.92 ± 4.25 | 12.24 ± 7.58 | 2.75 ± 0.76 | 62.93 ± 17.00 |
| Gene | Forward (5′ to 3′) | Reverse (5′ to 3′) |
|---|---|---|
| IL-6 | ACAAAGCCAGAGTCCTTCAGAGAG | TTGGATGGTCTTGGTCCTTAGCC |
| IL-1β | CTCGCAGCAGCACATCAACAAG | CCACGGGAAAGACACAGGTAGC |
| TNF-α | AGGGTCTGGGCCATAGAACT | CCACCACGCTCTTCTGTCTA |
| CXCL1 | TGCACCCAAACCGAAGTC | GTCAGAAGCCAGCGTTCACC |
| CCL2 | ATTGGGATCATCTTGCTGGT | CCTGCTGTTCACAGTTGCC |
| CCL3 | TCCCAGCCAGGTGTCATTTTCC | CAGTTCCAGGTCAGTGATGTATTCTTG |
| CXCL10 | GACGGTCCGCTGCAACTG | CTTCCCTATGGCCCTCATTCT |
| CCL20 | GATCCAAAGCAGAACTGGGTGAA | GGACAAGTCCACTGGGACACAA |
| IFN-β | ACAGCCCTCTCCATCAACTATAAGC | GCATCTTCTCCGTCATCTCCATAGG |
| CCL17 | TGAGGACTGCTCCAGGGATG | AACGGTGGAGGTCCCAGGTA |
| CXCL9 | GCAGCCAAGTCGGTTAGTGGA | TTAAATTCTGGCCACAGACAACCTC |
| CXCL10 | GGCCATCAAGAATTTACTGAAAGCA | TCTGTGTGGTCCTTGGAA |
| IFIT2 | CACAGGTGTGAACCAAATCCAAATA | GTCAATGGTAGCAGGTGGCAGA |
| Actin | CATCCGTAAAGACCTCTATGCCAAC | ATGGAGCCACCGATCCACA |
Disclaimer/Publisher’s Note: The statements, opinions and data contained in all publications are solely those of the individual author(s) and contributor(s) and not of MDPI and/or the editor(s). MDPI and/or the editor(s) disclaim responsibility for any injury to people or property resulting from any ideas, methods, instructions or products referred to in the content. |
© 2023 by the authors. Licensee MDPI, Basel, Switzerland. This article is an open access article distributed under the terms and conditions of the Creative Commons Attribution (CC BY) license (https://creativecommons.org/licenses/by/4.0/).
Share and Cite
Ma, Y.; Kim, B.H.; Yun, S.K.; Roh, Y.-S. Centipeda minima Extract Inhibits Inflammation and Cell Proliferation by Regulating JAK/STAT Signaling in Macrophages and Keratinocytes. Molecules 2023, 28, 1723. https://doi.org/10.3390/molecules28041723
Ma Y, Kim BH, Yun SK, Roh Y-S. Centipeda minima Extract Inhibits Inflammation and Cell Proliferation by Regulating JAK/STAT Signaling in Macrophages and Keratinocytes. Molecules. 2023; 28(4):1723. https://doi.org/10.3390/molecules28041723
Chicago/Turabian StyleMa, Yuanqiang, Byoung Ha Kim, Sang Kyu Yun, and Yoon-Seok Roh. 2023. "Centipeda minima Extract Inhibits Inflammation and Cell Proliferation by Regulating JAK/STAT Signaling in Macrophages and Keratinocytes" Molecules 28, no. 4: 1723. https://doi.org/10.3390/molecules28041723
APA StyleMa, Y., Kim, B. H., Yun, S. K., & Roh, Y.-S. (2023). Centipeda minima Extract Inhibits Inflammation and Cell Proliferation by Regulating JAK/STAT Signaling in Macrophages and Keratinocytes. Molecules, 28(4), 1723. https://doi.org/10.3390/molecules28041723
