Discovery of Bis-Imidazoline Derivatives as New CXCR4 Ligands
Abstract
1. Introduction
2. Results and Discussion
2.1. Identification of New CXCR4 Ligands through High-Throughput Screening
2.2. Bis-Imidazoline Compounds Have Submicromolar Affinities for CXCR4, Which Depend on the Alkyl Linker Length
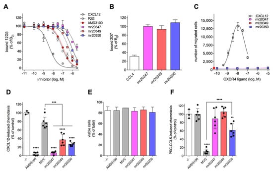
2.3. Bis-Imidazoline Compounds Behave as CXCR4 Antagonists That Inhibit CXCL12 Signaling
2.4. Bis-Imidazoline Compounds Target Acidic Residues of the CXCR4 Binding Pocket
2.5. Assessment of Bis-Imidazoline Derivatives as Anti-HIV-1 Molecules
3. Materials and Methods
3.1. Ethics Statement
3.2. Cells, Reagents and Plasmids
3.3. Screening of the CERMN Chemical Library
3.4. HTRF Dilution Series Assay on CXCR4 and CXCR7
3.5. Antibody Binding Experiments
3.6. Chemotaxis Assays
3.7. Cell Cytotoxicity Assay
3.8. Infection Inhibition Assays
3.9. Docking Analysis
3.10. Compounds’ Synthesis
4. Conclusions
Supplementary Materials
Author Contributions
Funding
Institutional Review Board Statement
Informed Consent Statement
Data Availability Statement
Acknowledgments
Conflicts of Interest
Sample Availability
References
- Pozzobon, T.; Goldoni, G.; Viola, A.; Molon, B. Cxcr4 signaling in health and disease. Immunol. Lett. 2016, 177, 6–15. [Google Scholar] [CrossRef] [PubMed]
- Bleul, C.C.; Farzan, M.; Choe, H.; Parolin, C.; Clark-Lewis, I.; Sodroski, J.; Springer, T.A. The lymphocyte chemoattractant sdf-1 is a ligand for lestr/fusin and blocks hiv-1 entry. Nature 1996, 382, 829–833. [Google Scholar] [CrossRef]
- Oberlin, E.; Amara, A.; Bachelerie, F.; Bessia, C.; Virelizier, J.L.; Arenzana-Seisdedos, F.; Schwartz, O.; Heard, J.M.; Clark-Lewis, I.; Legler, D.F.; et al. The cxc chemokine sdf-1 is the ligand for lestr/fusin and prevents infection by t-cell-line-adapted hiv-1. Nature 1996, 382, 833–835. [Google Scholar] [CrossRef] [PubMed]
- Balabanian, K.; Lagane, B.; Infantino, S.; Chow, K.Y.; Harriague, J.; Moepps, B.; Arenzana-Seisdedos, F.; Thelen, M.; Bachelerie, F. The chemokine sdf-1/cxcl12 binds to and signals through the orphan receptor rdc1 in t lymphocytes. J. Biol. Chem. 2005, 280, 35760–35766. [Google Scholar] [CrossRef] [PubMed]
- Burns, J.M.; Summers, B.C.; Wang, Y.; Melikian, A.; Berahovich, R.; Miao, Z.; Penfold, M.E.; Sunshine, M.J.; Littman, D.R.; Kuo, C.J.; et al. A novel chemokine receptor for sdf-1 and i-tac involved in cell survival, cell adhesion, and tumor development. J. Exp. Med. 2006, 203, 2201–2213. [Google Scholar] [CrossRef] [PubMed]
- Bernhagen, J.; Krohn, R.; Lue, H.; Gregory, J.L.; Zernecke, A.; Koenen, R.R.; Dewor, M.; Georgiev, I.; Schober, A.; Leng, L.; et al. Mif is a noncognate ligand of cxc chemokine receptors in inflammatory and atherogenic cell recruitment. Nat. Med. 2007, 13, 587–596. [Google Scholar] [CrossRef] [PubMed]
- Saini, V.; Marchese, A.; Majetschak, M. Cxc chemokine receptor 4 is a cell surface receptor for extracellular ubiquitin. J. Biol. Chem. 2010, 285, 15566–15576. [Google Scholar] [CrossRef] [PubMed]
- Feng, Z.; Dubyak, G.R.; Lederman, M.M.; Weinberg, A. Cutting edge: Human beta defensin 3--a novel antagonist of the hiv-1 coreceptor cxcr4. J. Immunol. 2006, 177, 782–786. [Google Scholar] [CrossRef]
- Smith, N.; Pietrancosta, N.; Davidson, S.; Dutrieux, J.; Chauveau, L.; Cutolo, P.; Dy, M.; Scott-Algara, D.; Manoury, B.; Zirafi, O.; et al. Natural amines inhibit activation of human plasmacytoid dendritic cells through cxcr4 engagement. Nat. Commun. 2017, 8, 14253. [Google Scholar] [CrossRef]
- Kledal, T.N.; Rosenkilde, M.M.; Coulin, F.; Simmons, G.; Johnsen, A.H.; Alouani, S.; Power, C.A.; Luttichau, H.R.; Gerstoft, J.; Clapham, P.R.; et al. A broad-spectrum chemokine antagonist encoded by kaposi’s sarcoma-associated herpesvirus. Science 1997, 277, 1656–1659. [Google Scholar] [CrossRef]
- Feng, Y.; Broder, C.C.; Kennedy, P.E.; Berger, E.A. Hiv-1 entry cofactor: Functional cdna cloning of a seven-transmembrane, g protein-coupled receptor. Science 1996, 272, 872–877. [Google Scholar] [CrossRef] [PubMed]
- Wilen, C.B.; Tilton, J.C.; Doms, R.W. Hiv: Cell binding and entry. Cold Spring Harb. Perspect. Med. 2012, 2, a006866. [Google Scholar] [CrossRef] [PubMed]
- Ara, T.; Nakamura, Y.; Egawa, T.; Sugiyama, T.; Abe, K.; Kishimoto, T.; Matsui, Y.; Nagasawa, T. Impaired colonization of the gonads by primordial germ cells in mice lacking a chemokine, stromal cell-derived factor-1 (sdf-1). Proc. Natl. Acad. Sci. USA 2003, 100, 5319–5323. [Google Scholar] [CrossRef] [PubMed]
- Ma, Q.; Jones, D.; Borghesani, P.R.; Segal, R.A.; Nagasawa, T.; Kishimoto, T.; Bronson, R.T.; Springer, T.A. Impaired b-lymphopoiesis, myelopoiesis, and derailed cerebellar neuron migration in cxcr4- and sdf-1-deficient mice. Proc. Natl. Acad. Sci. USA 1998, 95, 9448–9453. [Google Scholar] [CrossRef]
- Nagasawa, T.; Hirota, S.; Tachibana, K.; Takakura, N.; Nishikawa, S.; Kitamura, Y.; Yoshida, N.; Kikutani, H.; Kishimoto, T. Defects of b-cell lymphopoiesis and bone-marrow myelopoiesis in mice lacking the cxc chemokine pbsf/sdf-1. Nature 1996, 382, 635–638. [Google Scholar] [CrossRef]
- Tachibana, K.; Hirota, S.; Iizasa, H.; Yoshida, H.; Kawabata, K.; Kataoka, Y.; Kitamura, Y.; Matsushima, K.; Yoshida, N.; Nishikawa, S.; et al. The chemokine receptor cxcr4 is essential for vascularization of the gastrointestinal tract. Nature 1998, 393, 591–594. [Google Scholar] [CrossRef]
- Zou, Y.R.; Kottmann, A.H.; Kuroda, M.; Taniuchi, I.; Littman, D.R. Function of the chemokine receptor cxcr4 in haematopoiesis and in cerebellar development. Nature 1998, 393, 595–599. [Google Scholar] [CrossRef] [PubMed]
- Teixido, J.; Martinez-Moreno, M.; Diaz-Martinez, M.; Sevilla-Movilla, S. The good and bad faces of the cxcr4 chemokine receptor. Int. J. Biochem. Cell Biol. 2018, 95, 121–131. [Google Scholar] [CrossRef]
- Busillo, J.M.; Benovic, J.L. Regulation of cxcr4 signaling. Biochim. Biophys. Acta 2007, 1768, 952–963. [Google Scholar] [CrossRef]
- Teicher, B.A.; Fricker, S.P. Cxcl12 (sdf-1)/cxcr4 pathway in cancer. Clin. Cancer Res. 2010, 16, 2927–2931. [Google Scholar] [CrossRef]
- Lukacs, N.W.; Berlin, A.; Schols, D.; Skerlj, R.T.; Bridger, G.J. Amd3100, a cxcr4 antagonist, attenuates allergic lung inflammation and airway hyperreactivity. Am. J. Pathol. 2002, 160, 1353–1360. [Google Scholar] [CrossRef] [PubMed]
- Zernecke, A.; Weber, C. Chemokines in the vascular inflammatory response of atherosclerosis. Cardiovasc. Res. 2010, 86, 192–201. [Google Scholar] [CrossRef] [PubMed]
- Garcia-Cuesta, E.M.; Santiago, C.A.; Vallejo-Diaz, J.; Juarranz, Y.; Rodriguez-Frade, J.M.; Mellado, M. The role of the cxcl12/cxcr4/ackr3 axis in autoimmune diseases. Front. Endocrinol. 2019, 10, 585. [Google Scholar] [CrossRef]
- Balabanian, K.; Lagane, B.; Pablos, J.L.; Laurent, L.; Planchenault, T.; Verola, O.; Lebbe, C.; Kerob, D.; Dupuy, A.; Hermine, O.; et al. Whim syndromes with different genetic anomalies are accounted for by impaired cxcr4 desensitization to cxcl12. Blood 2005, 105, 2449–2457. [Google Scholar] [CrossRef] [PubMed]
- Lagane, B.; Chow, K.Y.; Balabanian, K.; Levoye, A.; Harriague, J.; Planchenault, T.; Baleux, F.; Gunera-Saad, N.; Arenzana-Seisdedos, F.; Bachelerie, F. Cxcr4 dimerization and beta-arrestin-mediated signaling account for the enhanced chemotaxis to cxcl12 in whim syndrome. Blood 2008, 112, 34–44. [Google Scholar] [CrossRef]
- Mollica Poeta, V.; Massara, M.; Capucetti, A.; Bonecchi, R. Chemokines and chemokine receptors: New targets for cancer immunotherapy. Front. Immunol. 2019, 10, 379. [Google Scholar] [CrossRef] [PubMed]
- De Clercq, E. Inhibition of hiv infection by bicyclams, highly potent and specific cxcr4 antagonists. Mol. Pharmacol. 2000, 57, 833–839. [Google Scholar] [PubMed]
- Debnath, B.; Xu, S.; Grande, F.; Garofalo, A.; Neamati, N. Small molecule inhibitors of cxcr4. Theranostics 2013, 3, 47–75. [Google Scholar] [CrossRef]
- Grande, F.; Giancotti, G.; Ioele, G.; Occhiuzzi, M.A.; Garofalo, A. An update on small molecules targeting cxcr4 as starting points for the development of anti-cancer therapeutics. Eur. J. Med. Chem. 2017, 139, 519–530. [Google Scholar] [CrossRef]
- Thoma, G.; Streiff, M.B.; Kovarik, J.; Glickman, F.; Wagner, T.; Beerli, C.; Zerwes, H.G. Orally bioavailable isothioureas block function of the chemokine receptor cxcr4 in vitro and in vivo. J. Med. Chem. 2008, 51, 7915–7920. [Google Scholar] [CrossRef] [PubMed]
- Uchida, D.; Kuribayashi, N.; Kinouchi, M.; Sawatani, Y.; Shimura, M.; Mori, T.; Hasegawa, T.; Miyamoto, Y.; Kawamata, H. Effect of a novel orally bioavailable cxcr4 inhibitor, amd070, on the metastasis of oral cancer cells. Oncol. Rep. 2018, 40, 303–308. [Google Scholar] [CrossRef] [PubMed]
- Cho, B.S.; Zeng, Z.; Mu, H.; Wang, Z.; Konoplev, S.; McQueen, T.; Protopopova, M.; Cortes, J.; Marszalek, J.R.; Peng, S.B.; et al. Antileukemia activity of the novel peptidic cxcr4 antagonist ly2510924 as monotherapy and in combination with chemotherapy. Blood 2015, 126, 222–232. [Google Scholar] [CrossRef] [PubMed]
- Karpova, D.; Dauber, K.; Spohn, G.; Chudziak, D.; Wiercinska, E.; Schulz, M.; Pettit, A.R.; Levesque, J.P.; Romagnoli, B.; Patel, K.; et al. The novel cxcr4 antagonist pol5551 mobilizes hematopoietic stem and progenitor cells with greater efficiency than plerixafor. Leukemia 2013, 27, 2322–2331. [Google Scholar] [CrossRef]
- Peled, A.; Abraham, M.; Avivi, I.; Rowe, J.M.; Beider, K.; Wald, H.; Tiomkin, L.; Ribakovsky, L.; Riback, Y.; Ramati, Y.; et al. The high-affinity cxcr4 antagonist bkt140 is safe and induces a robust mobilization of human cd34+ cells in patients with multiple myeloma. Clin. Cancer Res. 2014, 20, 469–479. [Google Scholar] [CrossRef]
- Broussas, M.; Boute, N.; Akla, B.; Berger, S.; Beau-Larvor, C.; Champion, T.; Robert, A.; Beck, A.; Haeuw, J.F.; Goetsch, L.; et al. A new anti-cxcr4 antibody that blocks the cxcr4/sdf-1 axis and mobilizes effector cells. Mol. Cancer 2016, 15, 1890–1899. [Google Scholar] [CrossRef] [PubMed]
- Liu, S.H.; Gu, Y.; Pascual, B.; Yan, Z.; Hallin, M.; Zhang, C.; Fan, C.; Wang, W.; Lam, J.; Spilker, M.E.; et al. A novel cxcr4 antagonist igg1 antibody (pf-06747143) for the treatment of hematologic malignancies. Blood Adv. 2017, 1, 1088–1100. [Google Scholar] [CrossRef]
- De Wit, R.H.; Heukers, R.; Brink, H.J.; Arsova, A.; Maussang, D.; Cutolo, P.; Strubbe, B.; Vischer, H.F.; Bachelerie, F.; Smit, M.J. Cxcr4-specific nanobodies as potential therapeutics for whim syndrome. J. Pharm. Exp. 2017, 363, 35–44. [Google Scholar] [CrossRef]
- Zhao, R.; Liu, J.; Li, Z.; Zhang, W.; Wang, F.; Zhang, B. Recent advances in cxcl12/cxcr4 antagonists and nano-based drug delivery systems for cancer therapy. Pharmaceutics 2022, 14, 1541. [Google Scholar] [CrossRef] [PubMed]
- Choi, H.Y.; Yong, C.S.; Yoo, B.K. Plerixafor for stem cell mobilization in patients with non-hodgkin’s lymphoma and multiple myeloma. Ann. Pharm. 2010, 44, 117–126. [Google Scholar] [CrossRef]
- Deol, A.; Abrams, J.; Masood, A.; Al-Kadhimi, Z.; Abidi, M.H.; Ayash, L.; Lum, L.G.; Ratanatharathorn, V.; Uberti, J.P. Long-term follow up of patients proceeding to transplant using plerixafor mobilized stem cells and incidence of secondary myelodysplastic syndrome/aml. Bone Marrow Transpl. 2013, 48, 1112–1116. [Google Scholar] [CrossRef]
- Berg, C.; Daugvilaite, V.; Steen, A.; Jorgensen, A.S.; Vabeno, J.; Rosenkilde, M.M. Inhibition of hiv fusion by small molecule agonists through efficacy-engineering of cxcr4. ACS Chem. Biol. 2018, 13, 881–886. [Google Scholar] [CrossRef] [PubMed]
- Van Hout, A.; Klarenbeek, A.; Bobkov, V.; Doijen, J.; Arimont, M.; Zhao, C.; Heukers, R.; Rimkunas, R.; de Graaf, C.; Verrips, T.; et al. Cxcr4-targeting nanobodies differentially inhibit cxcr4 function and hiv entry. Biochem. Pharm. 2018, 158, 402–412. [Google Scholar] [CrossRef] [PubMed]
- Armani-Tourret, M.; Zhou, Z.; Gasser, R.; Staropoli, I.; Cantaloube-Ferrieu, V.; Benureau, Y.; Garcia-Perez, J.; Perez-Olmeda, M.; Lorin, V.; Puissant-Lubrano, B.; et al. Mechanisms of hiv-1 evasion to the antiviral activity of chemokine cxcl12 indicate potential links with pathogenesis. PLoS Pathog. 2021, 17, e1009526. [Google Scholar] [CrossRef] [PubMed]
- Caspar, B.; Cocchiara, P.; Melet, A.; Van Emelen, K.; Van der Aa, A.; Milligan, G.; Herbeuval, J.P. Cxcr4 as a novel target in immunology: Moving away from typical antagonists. Future Drug Discov. 2022, 4, FDD77. [Google Scholar] [CrossRef] [PubMed]
- Siwach, A.; Verma, P.K. Synthesis and therapeutic potential of imidazole containing compounds. BMC Chem. 2021, 15, 12. [Google Scholar] [CrossRef]
- Dong, J.; Chen, S.; Li, R.; Cui, W.; Jiang, H.; Ling, Y.; Yang, Z.; Hu, W. Imidazole-based pinanamine derivatives: Discovery of dual inhibitors of the wild-type and drug-resistant mutant of the influenza a virus. Eur. J. Med. Chem. 2016, 108, 605–615. [Google Scholar] [CrossRef]
- Tsay, S.C.; Lin, S.Y.; Huang, W.C.; Hsu, M.H.; Hwang, K.C.; Lin, C.C.; Horng, J.C.; Chen, I.C.; Hwu, J.R.; Shieh, F.K.; et al. Synthesis and structure-activity relationships of imidazole-coumarin conjugates against hepatitis c virus. Molecules 2016, 21, 228. [Google Scholar] [CrossRef]
- Rashamuse, T.J.; Harrison, A.T.; Mosebi, S.; van Vuuren, S.; Coyanis, E.M.; Bode, M.L. Design, synthesis and biological evaluation of imidazole and oxazole fragments as hiv-1 integrase-ledgf/p75 disruptors and inhibitors of microbial pathogens. Bioorg. Med. Chem. 2020, 28, 115210. [Google Scholar] [CrossRef]
- Zhan, P.; Liu, X.; Zhu, J.; Fang, Z.; Li, Z.; Pannecouque, C.; Clercq, E.D. Synthesis and biological evaluation of imidazole thioacetanilides as novel non-nucleoside hiv-1 reverse transcriptase inhibitors. Bioorg. Med. Chem. 2009, 17, 5775–5781. [Google Scholar] [CrossRef]
- Zwier, J.M.; Roux, T.; Cottet, M.; Durroux, T.; Douzon, S.; Bdioui, S.; Gregor, N.; Bourrier, E.; Oueslati, N.; Nicolas, L.; et al. A fluorescent ligand-binding alternative using tag-lite(r) technology. J. Biomol. Screen. 2010, 15, 1248–1259. [Google Scholar] [CrossRef]
- Jaracz-Ros, A.; Bernadat, G.; Cutolo, P.; Gallego, C.; Gustavsson, M.; Cecon, E.; Baleux, F.; Kufareva, I.; Handel, T.M.; Bachelerie, F.; et al. Differential activity and selectivity of n-terminal modified cxcl12 chemokines at the cxcr4 and ackr3 receptors. J. Leukoc. Biol. 2020, 107, 1123–1135. [Google Scholar] [CrossRef] [PubMed]
- Zhang, J.H.; Chung, T.D.; Oldenburg, K.R. A simple statistical parameter for use in evaluation and validation of high throughput screening assays. J. Biomol. Screen. 1999, 4, 67–73. [Google Scholar] [CrossRef] [PubMed]
- Quinn, K.E.; Mackie, D.I.; Caron, K.M. Emerging roles of atypical chemokine receptor 3 (ackr3) in normal development and physiology. Cytokine 2018, 109, 17–23. [Google Scholar] [CrossRef] [PubMed]
- Sanchez-Martin, L.; Sanchez-Mateos, P.; Cabanas, C. Cxcr7 impact on cxcl12 biology and disease. Trends Mol. Med. 2013, 19, 12–22. [Google Scholar] [CrossRef]
- Carnec, X.; Quan, L.; Olson, W.C.; Hazan, U.; Dragic, T. Anti-cxcr4 monoclonal antibodies recognizing overlapping epitopes differ significantly in their ability to inhibit entry of human immunodeficiency virus type 1. J. Virol. 2005, 79, 1930–1933. [Google Scholar] [CrossRef]
- Crump, M.P.; Gong, J.H.; Loetscher, P.; Rajarathnam, K.; Amara, A.; Arenzana-Seisdedos, F.; Virelizier, J.L.; Baggiolini, M.; Sykes, B.D.; Clark-Lewis, I. Solution structure and basis for functional activity of stromal cell-derived factor-1; dissociation of cxcr4 activation from binding and inhibition of hiv-1. EMBO J. 1997, 16, 6996–7007. [Google Scholar] [CrossRef]
- Cheng, Y.; Prusoff, W.H. Relationship between the inhibition constant (k1) and the concentration of inhibitor which causes 50 per cent inhibition (i50) of an enzymatic reaction. Biochem. Pharm. 1973, 22, 3099–3108. [Google Scholar]
- Gerlach, L.O.; Skerlj, R.T.; Bridger, G.J.; Schwartz, T.W. Molecular interactions of cyclam and bicyclam non-peptide antagonists with the cxcr4 chemokine receptor. J. Biol. Chem. 2001, 276, 14153–14160. [Google Scholar] [CrossRef]
- Eiger, D.S.; Boldizsar, N.; Honeycutt, C.C.; Gardner, J.; Rajagopal, S. Biased agonism at chemokine receptors. Cell. Signal. 2021, 78, 109862. [Google Scholar] [CrossRef]
- Steen, A.; Larsen, O.; Thiele, S.; Rosenkilde, M.M. Biased and g protein-independent signaling of chemokine receptors. Front. Immunol. 2014, 5, 277. [Google Scholar] [CrossRef]
- Rajagopal, S.; Kim, J.; Ahn, S.; Craig, S.; Lam, C.M.; Gerard, N.P.; Gerard, C.; Lefkowitz, R.J. Beta-arrestin- but not g protein-mediated signaling by the “decoy” receptor cxcr7. Proc. Natl. Acad. Sci. USA 2010, 107, 628–632. [Google Scholar] [CrossRef] [PubMed]
- Santagata, S.; Ierano, C.; Trotta, A.M.; Capiluongo, A.; Auletta, F.; Guardascione, G.; Scala, S. Cxcr4 and cxcr7 signaling pathways: A focus on the cross-talk between cancer cells and tumor microenvironment. Front. Oncol. 2021, 11, 591386. [Google Scholar] [CrossRef] [PubMed]
- Armando, S.; Quoyer, J.; Lukashova, V.; Maiga, A.; Percherancier, Y.; Heveker, N.; Pin, J.P.; Prezeau, L.; Bouvier, M. The chemokine cxc4 and cc2 receptors form homo- and heterooligomers that can engage their signaling g-protein effectors and betaarrestin. FASEB J. Off. Publ. Fed. Am. Soc. Exp. Biol. 2014, 28, 4509–4523. [Google Scholar]
- Martinez-Munoz, L.; Rodriguez-Frade, J.M.; Barroso, R.; Sorzano, C.O.S.; Torreno-Pina, J.A.; Santiago, C.A.; Manzo, C.; Lucas, P.; Garcia-Cuesta, E.M.; Gutierrez, E.; et al. Separating actin-dependent chemokine receptor nanoclustering from dimerization indicates a role for clustering in cxcr4 signaling and function. Mol. Cell 2018, 70, 106–119 e110. [Google Scholar] [CrossRef] [PubMed]
- Sohy, D.; Parmentier, M.; Springael, J.Y. Allosteric transinhibition by specific antagonists in ccr2/cxcr4 heterodimers. J. Biol. Chem. 2007, 282, 30062–30069. [Google Scholar] [CrossRef] [PubMed]
- Wu, B.; Chien, E.Y.; Mol, C.D.; Fenalti, G.; Liu, W.; Katritch, V.; Abagyan, R.; Brooun, A.; Wells, P.; Bi, F.C.; et al. Structures of the cxcr4 chemokine gpcr with small-molecule and cyclic peptide antagonists. Science 2010, 330, 1066–1071. [Google Scholar] [CrossRef]
- Qin, L.; Kufareva, I.; Holden, L.G.; Wang, C.; Zheng, Y.; Zhao, C.; Fenalti, G.; Wu, H.; Han, G.W.; Cherezov, V.; et al. Structural biology. Crystal structure of the chemokine receptor cxcr4 in complex with a viral chemokine. Science 2015, 347, 1117–1122. [Google Scholar] [CrossRef] [PubMed]
- Stephens, B.S.; Ngo, T.; Kufareva, I.; Handel, T.M. Functional anatomy of the full-length cxcr4-cxcl12 complex systematically dissected by quantitative model-guided mutagenesis. Sci. Signal. 2020, 13. [Google Scholar] [CrossRef]
- Cox, B.D.; Prosser, A.R.; Katzman, B.M.; Alcaraz, A.A.; Liotta, D.C.; Wilson, L.J.; Snyder, J.P. Anti-hiv small-molecule binding in the peptide subpocket of the cxcr4:Cvx15 crystal structure. Chembiochem 2014, 15, 1614–1620. [Google Scholar] [CrossRef]
- Brelot, A.; Heveker, N.; Montes, M.; Alizon, M. Identification of residues of cxcr4 critical for human immunodeficiency virus coreceptor and chemokine receptor activities. J. Biol. Chem. 2000, 275, 23736–23744. [Google Scholar] [CrossRef]
- Rosenkilde, M.M.; Gerlach, L.O.; Hatse, S.; Skerlj, R.T.; Schols, D.; Bridger, G.J.; Schwartz, T.W. Molecular mechanism of action of monocyclam versus bicyclam non-peptide antagonists in the cxcr4 chemokine receptor. J. Biol. Chem. 2007, 282, 27354–27365. [Google Scholar] [CrossRef] [PubMed]
- Thiele, S.; Mungalpara, J.; Steen, A.; Rosenkilde, M.M.; Vabeno, J. Determination of the binding mode for the cyclopentapeptide cxcr4 antagonist fc131 using a dual approach of ligand modifications and receptor mutagenesis. Br. J. Pharmacol. 2014, 171, 5313–5329. [Google Scholar] [CrossRef] [PubMed]
- Baribaud, F.; Edwards, T.G.; Sharron, M.; Brelot, A.; Heveker, N.; Price, K.; Mortari, F.; Alizon, M.; Tsang, M.; Doms, R.W. Antigenically distinct conformations of cxcr4. J. Virol. 2001, 75, 8957–8967. [Google Scholar] [CrossRef]
- Wong, R.S.; Bodart, V.; Metz, M.; Labrecque, J.; Bridger, G.; Fricker, S.P. Comparison of the potential multiple binding modes of bicyclam, monocylam, and noncyclam small-molecule cxc chemokine receptor 4 inhibitors. Mol. Pharmacol. 2008, 74, 1485–1495. [Google Scholar] [CrossRef]
- Rosenkilde, M.M.; Gerlach, L.O.; Jakobsen, J.S.; Skerlj, R.T.; Bridger, G.J.; Schwartz, T.W. Molecular mechanism of amd3100 antagonism in the cxcr4 receptor: Transfer of binding site to the cxcr3 receptor. J. Biol. Chem. 2004, 279, 3033–3041. [Google Scholar] [CrossRef] [PubMed]
- Hatse, S.; Princen, K.; Vermeire, K.; Gerlach, L.O.; Rosenkilde, M.M.; Schwartz, T.W.; Bridger, G.; De Clercq, E.; Schols, D. Mutations at the cxcr4 interaction sites for amd3100 influence anti-cxcr4 antibody binding and hiv-1 entry. FEBS Lett. 2003, 546, 300–306. [Google Scholar] [CrossRef]
- Colin, P.; Zhou, Z.; Staropoli, I.; Garcia-Perez, J.; Gasser, R.; Armani-Tourret, M.; Benureau, Y.; Gonzalez, N.; Jin, J.; Connell, B.J.; et al. Ccr5 structural plasticity shapes hiv-1 phenotypic properties. PLoS Pathog. 2018, 14, e1007432. [Google Scholar] [CrossRef]
- Percherancier, Y.; Lagane, B.; Planchenault, T.; Staropoli, I.; Altmeyer, R.; Virelizier, J.L.; Arenzana-Seisdedos, F.; Hoessli, D.C.; Bachelerie, F. Hiv-1 entry into t-cells is not dependent on cd4 and ccr5 localization to sphingolipid-enriched, detergent-resistant, raft membrane domains. J. Biol. Chem. 2003, 278, 3153–3161. [Google Scholar] [CrossRef]
- Momboisse, F.; Nardi, G.; Colin, P.; Hery, M.; Cordeiro, N.; Blachier, S.; Schwartz, O.; Arenzana-Seisdedos, F.; Sauvonnet, N.; Olivo-Marin, J.C.; et al. Tracking receptor motions at the plasma membrane reveals distinct effects of ligands on ccr5 dynamics depending on its dimerization status. Elife 2022, 11. [Google Scholar] [CrossRef]
- Grosdidier, A.; Zoete, V.; Michielin, O. Fast docking using the charmm force field with eadock dss. J. Comput. Chem. 2011, 32, 2149–2159. [Google Scholar] [CrossRef]
- Grosdidier, A.; Zoete, V.; Michielin, O. Swissdock, a protein-small molecule docking web service based on eadock dss. Nucleic Acids Res. 2011, 39, W270–W277. [Google Scholar] [CrossRef] [PubMed]
- Zoete, V.; Grosdidier, A.; Cuendet, M.; Michielin, O. Use of the facts solvation model for protein-ligand docking calculations. Application to eadock. J. Mol. Recognit. 2010, 23, 457–461. [Google Scholar] [CrossRef] [PubMed]
- Calas, M.; Ouattara, M.; Piquet, G.; Ziora, Z.; Bordat, Y.; Ancelin, M.L.; Escale, R.; Vial, H. Potent antimalarial activity of 2-aminopyridinium salts, amidines, and guanidines. J. Med. Chem. 2007, 50, 6307–6315. [Google Scholar] [CrossRef] [PubMed]
- Filosa, R.; Buonerba, M.; Loddo, R.; Busonera, B.; La Colla, P.; Saturnino, C. N, n’ (4,5-dihydro-1h-imidazol-2-yl)3-aza-1,10-decane-diamine and n, n’(4,5-dihydro-1h-imidazol-2-yl)3-aza-1, 10-dodecane-diamine antagonize cell proliferation as selective ligands towards topoisomerase ii. J. Pharm. Pharm. 2006, 58, 1415–1420. [Google Scholar] [CrossRef] [PubMed]






| Structure | n | Salt | Compound | HTRF CXCR4-SDF1 | Competition 12G5 Binding | |
|---|---|---|---|---|---|---|
| Relative HTRF Ratio a | IC50 (µM) | IC50 (µM) | ||||
![]() | - | - | AMD3100 | 1 (15.0) | 0.13 ± 0.01 | 0.084 ± 0.01 |
![]() | 6 | IH | mr20345 | 2.78 (13.0) | 40.95 ± 22.98 | ND |
| 7 | IH | mr20346 | 1.87 (12.6) | 1.85 ± 0.93 | ND | |
| 8 | IH | mr20347 | 1.26 (12.3) | 0.35 ± 0.09 | 2.64 ± 0.34 | |
| 9 | IH | mr20348 | ND | 6.62 ± 4.31 | 1.88 ± 0.18 | |
| 10 | IH | mr20349 | 1.17 (11.7) | 0.47 ± 0.36 | 1.28 ± 0.8 | |
| 11 | BrH | mr34200 | ND | 15.5 | 4.23 ± 1.6 | |
| 12 | IH | mr20350 | 1.19 (11.1) | 0.76 ± 0.62 | 1.8 ± 1.03 | |
| 12 | BrH | mr30868 | ND | 2.29 ± 1.22 | ND | |
Disclaimer/Publisher’s Note: The statements, opinions and data contained in all publications are solely those of the individual author(s) and contributor(s) and not of MDPI and/or the editor(s). MDPI and/or the editor(s) disclaim responsibility for any injury to people or property resulting from any ideas, methods, instructions or products referred to in the content. |
© 2023 by the authors. Licensee MDPI, Basel, Switzerland. This article is an open access article distributed under the terms and conditions of the Creative Commons Attribution (CC BY) license (https://creativecommons.org/licenses/by/4.0/).
Share and Cite
Zhou, Z.; Staropoli, I.; Brelot, A.; Suzanne, P.; Lesnard, A.; Fontaine, F.; Perato, S.; Rault, S.; Helynck, O.; Arenzana-Seisdedos, F.; et al. Discovery of Bis-Imidazoline Derivatives as New CXCR4 Ligands. Molecules 2023, 28, 1156. https://doi.org/10.3390/molecules28031156
Zhou Z, Staropoli I, Brelot A, Suzanne P, Lesnard A, Fontaine F, Perato S, Rault S, Helynck O, Arenzana-Seisdedos F, et al. Discovery of Bis-Imidazoline Derivatives as New CXCR4 Ligands. Molecules. 2023; 28(3):1156. https://doi.org/10.3390/molecules28031156
Chicago/Turabian StyleZhou, Zhicheng, Isabelle Staropoli, Anne Brelot, Peggy Suzanne, Aurélien Lesnard, Fanny Fontaine, Serge Perato, Sylvain Rault, Olivier Helynck, Fernando Arenzana-Seisdedos, and et al. 2023. "Discovery of Bis-Imidazoline Derivatives as New CXCR4 Ligands" Molecules 28, no. 3: 1156. https://doi.org/10.3390/molecules28031156
APA StyleZhou, Z., Staropoli, I., Brelot, A., Suzanne, P., Lesnard, A., Fontaine, F., Perato, S., Rault, S., Helynck, O., Arenzana-Seisdedos, F., Sopkova-de Oliveira Santos, J., Lagane, B., Munier-Lehmann, H., & Colin, P. (2023). Discovery of Bis-Imidazoline Derivatives as New CXCR4 Ligands. Molecules, 28(3), 1156. https://doi.org/10.3390/molecules28031156



