Profiling of Homocysteine Metabolic Pathway Related Metabolites in Plasma of Diabetic Mellitus Based on LC-QTOF-MS
Abstract
1. Introduction
2. Results and Discussion
2.1. Determination of Metabolites Related to Homocysteine Metabolic Pathway
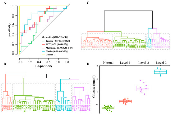
2.2. Multivariate Statistical Analysis of Metabolites
2.3. Characteristic Metabolite Levels Correlate with Diabetic Blood Glucose
3. Materials and Methods
3.1. Chemicals and Reagents
3.2. Sample Preparation
3.3. Standards Preparation
3.4. LC-QTOF-MS Detection Conditions
3.5. Data Analysis
4. Conclusions
Author Contributions
Funding
Institutional Review Board Statement
Informed Consent Statement
Data Availability Statement
Conflicts of Interest
Sample Availability
References
- Chatterjee, S.; Khunti, K.; Davies, M.J. Type 2 diabetes. Lancet 2017, 389, 2239–2251. [Google Scholar] [CrossRef] [PubMed]
- Higgins, T. HbA1c for screening and diagnosis of diabetes mellitus. Endocrine 2013, 43, 266–273. [Google Scholar] [CrossRef] [PubMed]
- Timm, L.; Harcke, K.; Karlsson, I.; Sidney Annerstedt, K.; Alvesson, H.M.; Stattin, N.S.; Forsberg, B.C.; Östenson, C.G.; Daivadanam, M. Early detection of type 2 diabetes in socioeconomically disadvantaged areas in Stockholm-comparing reach of community and facility-based screening. Glob. Health Action 2020, 13, 1795439. [Google Scholar] [CrossRef] [PubMed]
- Herman, W.H. The global agenda for the prevention of type 2 diabetes. Nutr. Rev. 2017, 75 (Suppl. 1), 13–18. [Google Scholar] [CrossRef] [PubMed]
- Hermann, A.; Sitdikova, G. Homocysteine: Biochemistry, Molecular Biology and Role in Disease. Biomolecules 2021, 11, 737. [Google Scholar] [CrossRef]
- Das, D.; Das, T.; Pramanik, S. Hyperhomocysteinemia presenting as exclusive small vessel coronary artery disease (CAD) in a young. J. Fam. Med. Prim. Care 2022, 11, 3298–3301. [Google Scholar] [CrossRef]
- Wang, L.; Chen, J.; Li, J.; Hu, F.; Xie, Y.; Zhou, X.; Shen, S.; Zhou, W.; Zhu, L.; Wang, T.; et al. Threshold effect of plasma total homocysteine levels on cognitive function among hypertensive patients in China: A cross-sectional study. Front. Neurol. 2022, 13, 890499. [Google Scholar] [CrossRef]
- Ganguly, P.; Alam, S.F. Role of homocysteine in the development of cardiovascular disease. Nutr. J. 2015, 14, 6. [Google Scholar] [CrossRef]
- Mao, S.; Xiang, W.; Huang, S.; Zhang, A. Association between homocysteine status and the risk of nephropathy in type 2 diabetes mellitus. Clin. Chim. Acta 2014, 431, 206–210. [Google Scholar] [CrossRef]
- Luo, W.M.; Zhang, Z.P.; Zhang, W.; Su, J.Y.; Gao, X.Q.; Liu, X.; Wang, W.Y.; Jiang, C.T.; Fang, Z.Z. The Association of Homocysteine and Diabetic Retinopathy in Homocysteine Cycle in Chinese Patients with Type 2 Diabetes. Front. Endocrinol. 2022, 13, 883845. [Google Scholar] [CrossRef]
- Zhang, X.; Meng, Y.; Zhang, W.; Shi, L.; Liu, X.; Zhang, L.; Liu, Q. Diagnostic Values of Advanced Glycation End Products and Homocysteine in Patients with Alzheimer’s Disease and Sarcopenia. Comput. Math Methods Med. 2022, 2022, 8949048. [Google Scholar] [CrossRef]
- Fan, X.; Zhang, L.; Li, H.; Chen, G.; Qi, G.; Ma, X.; Jin, Y. Role of homocysteine in the development and progression of Parkinson’s disease. Ann. Clin. Transl. Neurol. 2020, 7, 2332–2338. [Google Scholar] [CrossRef]
- Gerrard, A.; Dawson, C. Homocystinuria diagnosis and management: It is not all classical. J. Clin. Pathol. 2022, 75, 744–750. [Google Scholar] [CrossRef]
- Ang, B.; Xu, X.; Xu, L.; Liu, L.; Kuang, H.; Xu, C. Development of a colloidal gold strip assay for the detection of total homocysteine in serum samples. Analyst 2022, 147, 4348–4355. [Google Scholar] [CrossRef]
- Ghassabian, S.; Rethwan, N.S.; Griffiths, L.; Smith, M.T. Fully validated LC-MS/MS method for quantification of homocysteine concentrations in samples of human serum: A new approach. J. Chromatogr. B Anal. Technol. Biomed. Life Sci. 2014, 972, 14–21. [Google Scholar] [CrossRef]
- Long, J.; Yang, H.; Yang, Z.; Jia, Q.; Liu, L.; Kong, L.; Cui, H.; Ding, S.; Qin, Q.; Zhang, N.; et al. Integrated biomarker profiling of the metabolome associated with impaired fasting glucose and type 2 diabetes mellitus in large-scale Chinese patients. Clin. Transl. Med. 2021, 11, e432. [Google Scholar] [CrossRef]
- Jakubowski, H. Homocysteine Modification in Protein Structure/Function and Human Disease. Physiol. Rev. 2019, 99, 555–604. [Google Scholar] [CrossRef]
- Portillo, F.; Vázquez, J.; Pajares, M.A. Protein-protein interactions involving enzymes of the mammalian methionine and homocysteine metabolism. Biochimie 2020, 173, 33–47. [Google Scholar] [CrossRef]
- Jakubowski, H.; Głowacki, R. Chemical biology of homocysteine thiolactone and related metabolites. Adv. Clin. Chem. 2011, 55, 81–103. [Google Scholar]
- Mu, Z.J.; Fu, J.L.; Sun, L.N.; Chan, P.; Xiu, S.L. Associations between homocysteine, inflammatory cytokines and sarcopenia in Chinese older adults with type 2 diabetes. BMC Geriatr. 2021, 21, 692. [Google Scholar] [CrossRef]
- Guiraud, S.P.; Montoliu, I.; Da Silva, L.; Dayon, L.; Galindo, A.N.; Corthésy, J.; Kussmann, M.; Martin, F.P. High-throughput and simultaneous quantitative analysis of homocysteine-methionine cycle metabolites and co-factors in blood plasma and cerebrospinal fluid by isotope dilution LC-MS/MS. Anal. Bioanal. Chem. 2017, 409, 295–305. [Google Scholar] [CrossRef]
- Hayden, M.R.; Tyagi, S.C. Impaired Folate-Mediated One-Carbon Metabolism in Type 2 Diabetes, Late-Onset Alzheimer’s Disease and Long COVID. Medicina 2021, 58, 16. [Google Scholar] [CrossRef] [PubMed]
- Rehman, T.; Shabbir, M.A.; Inam-Ur-Raheem, M.; Manzoor, M.F.; Ahmad, N.; Liu, Z.W.; Ahmad, M.H.; Siddeeg, A.; Abid, M.; Aadil, R.M. Cysteine and homocysteine as biomarker of various diseases. Food Sci. Nutr. 2020, 8, 4696–4707. [Google Scholar] [CrossRef] [PubMed]
- Wargny, M.; Croyal, M.; Ragot, S.; Gand, E.; Jacobi, D.; Trochu, J.N.; Prieur, X.; Le May, C.; Goronflot, T.; Cariou, B.; et al. Nutritional biomarkers and heart failure requiring hospitalization in patients with type 2 diabetes: The SURDIAGENE cohort. Cardiovasc. Diabetol. 2022, 21, 101. [Google Scholar] [CrossRef] [PubMed]
- Qaradakhi, T.; Gadanec, L.K.; McSweeney, K.R.; Abraham, J.R.; Apostolopoulos, V.; Zulli, A. The Anti-Inflammatory Effect of Taurine on Cardiovascular Disease. Nutrients 2020, 12, 2847. [Google Scholar] [CrossRef]
- Jakaria, M.; Azam, S.; Haque, M.E.; Jo, S.H.; Uddin, M.S.; Kim, I.S.; Choi, D.K. Taurine and its analogs in neurological disorders: Focus on therapeutic potential and molecular mechanisms. Redox Biol. 2019, 24, 101223. [Google Scholar] [CrossRef]
- Yin, J.; Ren, W.; Chen, S.; Li, Y.; Han, H.; Gao, J.; Liu, G.; Wu, X.; Li, T.; Woo Kim, S.; et al. Metabolic Regulation of Methionine Restriction in Diabetes. Mol. Nutr. Food Res. 2018, 62, e1700951. [Google Scholar] [CrossRef]
- Herrmann, W.; Schorr, H.; Obeid, R.; Makowski, J.; Fowler, B.; Kuhlmann, M.K. Disturbed homocysteine and methionine cycle intermediates S-adenosylhomocysteine and S-adenosylmethionine are related to degree of renal insufficiency in type 2 diabetes. Clin. Chem. 2005, 51, 891–897. [Google Scholar] [CrossRef]
- Depeint, F.; Bruce, W.R.; Shangari, N.; Mehta, R.; O’Brien, P.J. Mitochondrial function and toxicity: Role of B vitamins on the one-carbon transfer pathways. Chem. Biol. Interact. 2006, 163, 113–132. [Google Scholar] [CrossRef]
- Stipanuk, M.H.; Ueki, I. Dealing with methionine/homocysteine sulfur: Cysteine metabolism to taurine and inorganic sulfur. J. Inherit. Metab. Dis. 2011, 34, 17–32. [Google Scholar] [CrossRef]
- Zhang, X.; Qu, Y.Y.; Liu, L.; Qiao, Y.N.; Geng, H.R.; Lin, Y.; Xu, W.; Cao, J.; Zhao, J.Y. Homocysteine inhibits pro-insulin receptor cleavage and causes insulin resistance via protein cysteine-homocysteinylation. Cell Rep. 2021, 37, 109821. [Google Scholar] [CrossRef]
- Almeida, F.; Santos-Silva, D.; Rodrigues, T.; Matafome, P.; Crisóstomo, J.; Sena, C.; Gonçalves, L.; Seiça, R. Pyridoxamine reverts methylglyoxal-induced impairment of survival pathways during heart ischemia. Cardiovasc. Ther. 2013, 31, e79–e85. [Google Scholar] [CrossRef]
- Nix, W.A.; Zirwes, R.; Bangert, V.; Kaiser, R.P.; Schilling, M.; Hostalek, U.; Obeid, R. Vitamin B status in patients with type 2 diabetes mellitus with and without incipient nephropathy. Diabetes Res. Clin. Pract. 2015, 107, 157–165. [Google Scholar] [CrossRef]
- Dhar, I.; Svingen, G.F.P.; Ueland, P.M.; Lysne, V.; Svenningsson, M.M.; Tell, G.S.; Nygård, O.K. Plasma Cystathionine and Risk of Incident Stroke in Patients with Suspected Stable Angina Pectoris. J. Am. Heart Assoc. 2018, 7, e008824. [Google Scholar] [CrossRef]
- Chen, X.; Zhang, X.; Nie, Y.; Gong, Z.; Sivaprasad, S.; Fung, A.T.; Wang, Q.; Qiu, B.; Xie, R.; Wang, Y. Circulating level of homocysteine contributes to diabetic retinopathy associated with dysregulated lipid profile and impaired kidney function in patients with type 2 diabetes mellitus. Eye 2022. [Google Scholar] [CrossRef]
- Tabák, A.G.; Herder, C.; Rathmann, W.; Brunner, E.J.; Kivimäki, M. Prediabetes: A high-risk state for diabetes development. Lancet. 2012, 379, 2279–2290. [Google Scholar] [CrossRef]





| Metabolites | MZ | RT (min) | MS/MS |
|---|---|---|---|
| Taurine | 126.0217 | 0.67 | 44.3048, 108.0266 |
| Betaine | 118.0941 | 1.71 | 58.0649, 59.0727 |
| Glutathione | 308.0982 | 2.39 | 76.0219, 84.0447 |
| Methionine | 150.0582 | 2.77 | 56.0497, 104.0533, 133.3201 |
| Choline | 104.1069 | 2.81 | 59.0013, 61.0124 |
| Serine | 105.9539 | 2.86 | 61.0107, 88.9056, 70.0637 |
| Hcy | 136.0482 | 3.09 | 90.0449, 106.944 |
| Dimethylglycine | 104.0702 | 3.89 | 58.2012 |
| 5-MTHF | 460.1935 | 4.01 | 194.1042, 313.1423, 414.1893 |
| Cystathionine | 223.0839 | 4.26 | 88.1063, 134.0021 |
| Cysteine | 121.9622 | 4.61 | 43.3130, 109.0371, 132.004 |
| SAH | 385.1318 | 4.68 | 88.0221, 134.0269, 250.0746 |
| Pyridoxamine | 169.0761 | 4.94 | 135.1181, 169.1022 |
Disclaimer/Publisher’s Note: The statements, opinions and data contained in all publications are solely those of the individual author(s) and contributor(s) and not of MDPI and/or the editor(s). MDPI and/or the editor(s) disclaim responsibility for any injury to people or property resulting from any ideas, methods, instructions or products referred to in the content. |
© 2023 by the authors. Licensee MDPI, Basel, Switzerland. This article is an open access article distributed under the terms and conditions of the Creative Commons Attribution (CC BY) license (https://creativecommons.org/licenses/by/4.0/).
Share and Cite
Li, C.; Qin, J.; Liu, W.; Lv, B.; Yi, N.; Xue, J.; Xue, Z. Profiling of Homocysteine Metabolic Pathway Related Metabolites in Plasma of Diabetic Mellitus Based on LC-QTOF-MS. Molecules 2023, 28, 656. https://doi.org/10.3390/molecules28020656
Li C, Qin J, Liu W, Lv B, Yi N, Xue J, Xue Z. Profiling of Homocysteine Metabolic Pathway Related Metabolites in Plasma of Diabetic Mellitus Based on LC-QTOF-MS. Molecules. 2023; 28(2):656. https://doi.org/10.3390/molecules28020656
Chicago/Turabian StyleLi, Chanyi, Jiaying Qin, Wuping Liu, Bo Lv, Ning Yi, Jinfeng Xue, and Zhigang Xue. 2023. "Profiling of Homocysteine Metabolic Pathway Related Metabolites in Plasma of Diabetic Mellitus Based on LC-QTOF-MS" Molecules 28, no. 2: 656. https://doi.org/10.3390/molecules28020656
APA StyleLi, C., Qin, J., Liu, W., Lv, B., Yi, N., Xue, J., & Xue, Z. (2023). Profiling of Homocysteine Metabolic Pathway Related Metabolites in Plasma of Diabetic Mellitus Based on LC-QTOF-MS. Molecules, 28(2), 656. https://doi.org/10.3390/molecules28020656

