Magnetic Nanozyme Based on Loading Nitrogen-Doped Carbon Dots on Mesoporous Fe3O4 Nanoparticles for the Colorimetric Detection of Glucose
Abstract
1. Introduction
2. Results and Discussion
2.1. Strategy for the Colorimetric Detection of Glucose Based on the N-CDs/Fe3O4 Magnetic Nanozyme
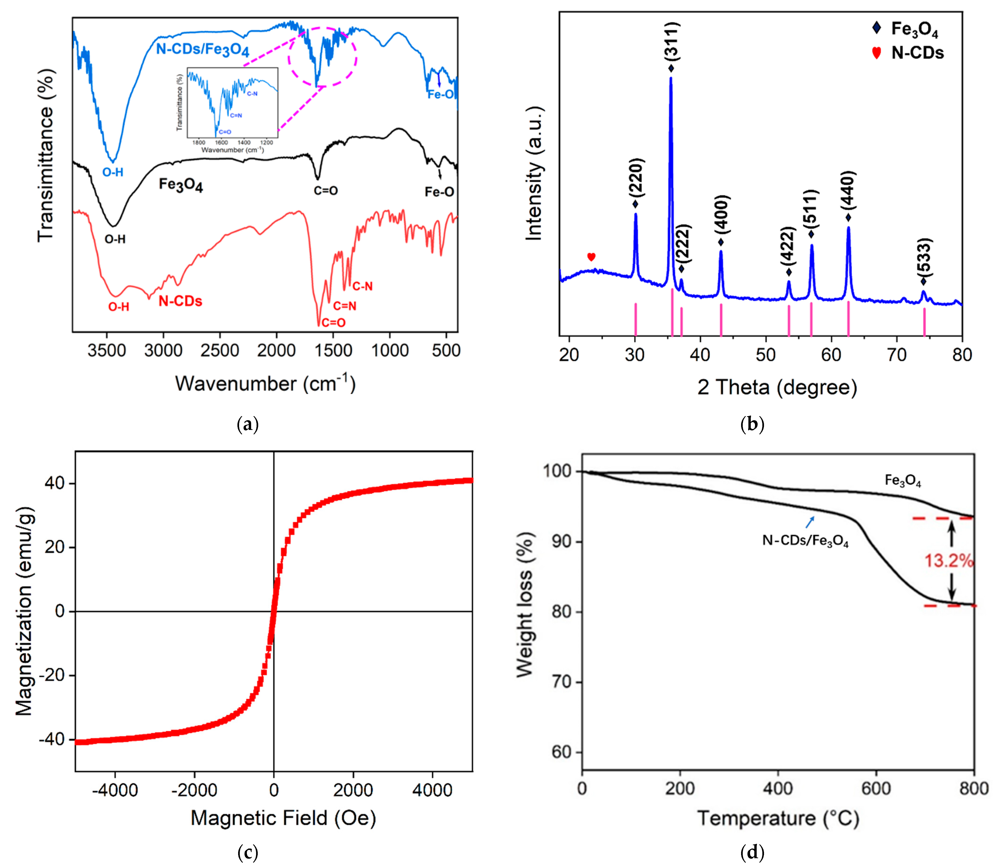
2.2. Characterization of N-CDs/Fe3O4 Magnetic Nanozyme
2.3. Peroxide-Like Activity of N-CDs/Fe3O4
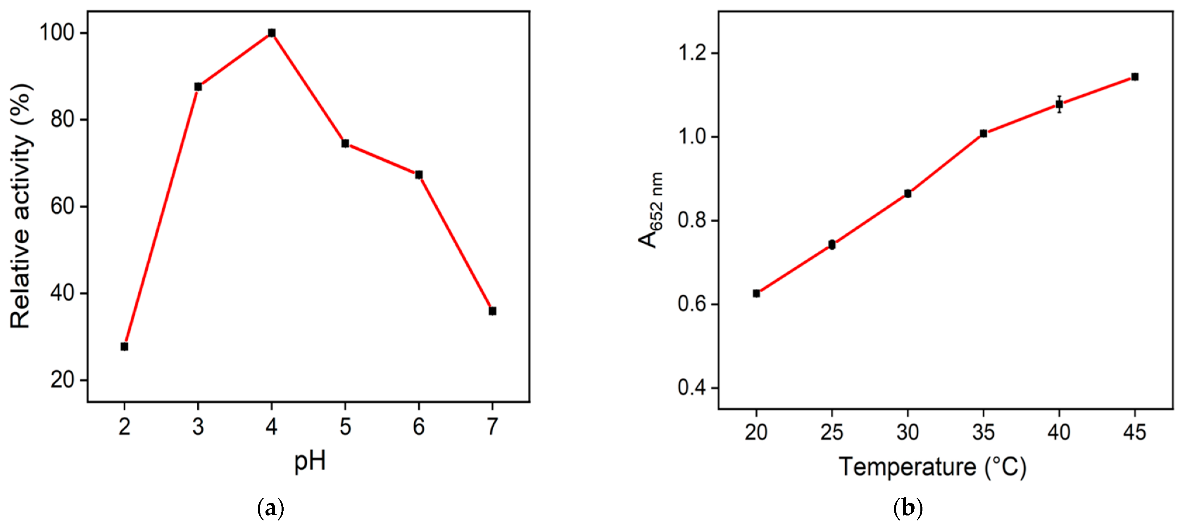
2.4. Optimization of the Detection Conditions
2.5. Colorimetric Detection of Glucose
2.6. Selectivity of the Sensor and Real Sample Analysis
2.7. Reusability of N-CDs/Fe3O4
2.8. Visual Glucose Detection Based on an Integrated Hydrogel
3. Materials and Methods
3.1. Chemicals and Materials
3.2. Characteriaztions and Instrumentations
3.3. Synthesis of the N-CDs/Fe3O4 Nanocomposite
3.4. Peroxidase-Like Activity of N-CDs/Fe3O4
3.5. Determination of the Specific Activity and Recyclability Performance of N-CDs/Fe3O4
3.6. Colorimetric Detection of Glucose
3.7. Visual Glucose Detection Based on an Integrated Hydrogel
4. Conclusions
Author Contributions
Funding
Institutional Review Board Statement
Informed Consent Statement
Data Availability Statement
Conflicts of Interest
Sample Availability
References
- Gomes, N.O.; Paschoalin, R.T.; Bilatto, S.; Sorigotti, A.R.; Farinas, C.S.; Mattoso, L.H.C.; Machado, S.A.S.; Oliveira, O.N.; Raymundo-Pereira, P.A. Flexible, bifunctional sensing platform made with biodegradable mats for detecting glucose in urine. ACS Sustain. Chem. Eng. 2023, 11, 2209–2218. [Google Scholar] [CrossRef]
- Wang, Q.; Jiao, C.; Wang, X.; Wang, Y.; Sun, K.; Li, L.; Fan, Y.; Hu, L. A hydrogel-based biosensor for stable detection of glucose. Biosens. Bioelectron. 2023, 221, 114908. [Google Scholar] [CrossRef]
- Zha, S.; Li, H.; Law, G.-L.; Wong, K.-L.; All, A.H. Sensitive and responsive upconversion nanoprobes for fluorescence turn-on detection of glucose concentration. Mater. Des. 2023, 227, 111800. [Google Scholar] [CrossRef]
- Zhang, C.; Wei, C.; Chen, D.; Xu, Z.; Huang, X. Construction of inorganic-organic cascade enzymes biosensor based on gradient polysulfone hollow fiber membrane for glucose detection. Sensor. Actuators B Chem. 2023, 385, 133630. [Google Scholar] [CrossRef]
- Zhang, J.; Mai, X.; Hong, X.; Chen, Y.; Li, X. Optical fiber SPR biosensor with a solid-phase enzymatic reaction device for glucose detection. Sensor. Actuators B Chem. 2022, 366, 131984. [Google Scholar] [CrossRef]
- Naikoo, G.A.; Arshad, F.; Hassan, I.U.; Omar, F.B.; Tambuwala, M.M.; Mustaqeem, M.; Saleh, T.A. Trends in bimetallic nanomaterials and methods for fourth-generation glucose sensors. TrAC Trend. Anal. Chem. 2023, 162, 117042. [Google Scholar] [CrossRef]
- Dai, B.; Zhou, R.; Ping, J.; Ying, Y.; Xie, L. Recent advances in carbon nanotube-based biosensors for biomolecular detection. TrAC Trend. Anal. Chem. 2022, 154, 116658. [Google Scholar] [CrossRef]
- Zhang, S.; Zhao, W.; Zeng, J.; He, Z.; Wang, X.; Zhu, Z.; Hu, R.; Liu, C.; Wang, Q. Wearable non-invasive glucose sensors based on metallic nanomaterials. Mater. Today Bio 2023, 20, 100638. [Google Scholar] [CrossRef]
- Fan, K.; Xi, J.; Fan, L.; Wang, P.; Zhu, C.; Tang, Y.; Xu, X.; Liang, M.; Jiang, B.; Yan, X.; et al. In vivo guiding nitrogen-doped carbon nanozyme for tumor catalytic therapy. Nat. Commun. 2018, 9, 1440. [Google Scholar] [CrossRef]
- Jiao, L.; Yan, H.; Wu, Y.; Gu, W.; Zhu, C.; Du, D.; Lin, Y. When nanozymes meet single-atom catalysis. Angew. Chem. Int. Ed. 2020, 59, 2565–2576. [Google Scholar] [CrossRef]
- Hu, Y.; Gao, X.J.; Zhu, Y.; Muhammad, F.; Tan, S.; Cao, W.; Lin, S.; Jin, Z.; Gao, X.; Wei, H. Nitrogen-doped carbon nanomaterials as highly active and specific peroxidase mimics. Chem. Mater. 2018, 30, 6431–6439. [Google Scholar] [CrossRef]
- Sun, H.; Zhou, Y.; Ren, J.; Qu, X. Carbon nanozymes: Enzymatic properties, catalytic mechanism, and applications. Angew. Chem. Int. Ed. 2018, 57, 9224–9237. [Google Scholar] [CrossRef] [PubMed]
- Liu, B.; Zhu, H.; Feng, R.; Wang, M.; Hu, P.; Pan, J.; Niu, X. Facile molecular imprinting on magnetic nanozyme surface for highly selective colorimetric detection of tetracycline. Sensor. Actuators B Chem. 2022, 370, 132451. [Google Scholar] [CrossRef]
- Ye, M.L.; Zhu, Y.; Lu, Y.; Gan, L.; Zhang, Y.; Zhao, Y.G. Magnetic nanomaterials with unique nanozymes-like characteristics for colorimetric sensors: A review. Talanta 2021, 230, 122299. [Google Scholar] [CrossRef] [PubMed]
- Wu, J.; Wang, X.; Wang, Q.; Lou, Z.; Li, S.; Zhu, Y.; Qin, L.; Wei, H. Nanomaterials with enzyme-like characteristics (nanozymes): Next-generation artificial enzymes (II). Chem. Soc. Rev. 2019, 48, 1004–1076. [Google Scholar] [CrossRef]
- Zhou, H.; Dong, G.; Sailjoi, A.; Liu, J. Facile pretreatment of three-dimensional graphene through electrochemical polarization for improved electrocatalytic performance and simultaneous electrochemical detection of catechol and hydroquinone. Nanomaterials 2022, 12, 65. [Google Scholar] [CrossRef]
- Zou, Y.; Zhou, X.; Xie, L.; Tang, H.; Yan, F. Vertically-ordered mesoporous silica films grown on boron nitride-graphene composite modified electrodes for rapid and sensitive detection of carbendazim in real samples. Front. Chem. 2022, 10, 939510. [Google Scholar] [CrossRef]
- Yan, Y.; Gong, J.; Chen, J.; Zeng, Z.; Huang, W.; Pu, K.; Liu, J.; Chen, P. Recent advances on graphene quantum dots: From chemistry and physics to applications. Adv. Mater. 2019, 31, 1808283. [Google Scholar] [CrossRef]
- Gong, J.; Zhang, Z.; Zeng, Z.; Wang, W.; Kong, L.; Liu, J.; Chen, P. Graphene quantum dots assisted exfoliation of atomically-thin 2D materials and as-formed 0D/2D van der Waals heterojunction for HER. Carbon 2021, 184, 554–561. [Google Scholar] [CrossRef]
- Deng, X.; Lin, X.; Zhou, H.; Liu, J.; Tang, H. Equipment of vertically-ordered mesoporous silica film on electrochemically pretreated three-dimensional graphene electrodes for sensitive detection of methidazine in urine. Nanomaterials 2023, 13, 239. [Google Scholar] [CrossRef]
- Gong, J.; Tang, H.; Wang, M.; Lin, X.; Wang, K.; Liu, J. Novel three-dimensional graphene nanomesh prepared by facile electro-etching for improved electroanalytical performance for small biomolecules. Mater. Des. 2022, 215, 110506. [Google Scholar] [CrossRef]
- Zhou, H.; Ma, X.; Sailjoi, A.; Zou, Y.; Lin, X.; Yan, F.; Su, B.; Liu, J. Vertical silica nanochannels supported by nanocarbon composite for simultaneous detection of serotonin and melatonin in biological fluids. Sens. Actuators B Chem. 2022, 353, 131101. [Google Scholar] [CrossRef]
- Zheng, Y.; Lin, J.; Xie, L.; Tang, H.; Wang, K.; Liu, J. One-step preparation of nitrogen-doped graphene quantum dots with anodic electrochemiluminescence for sensitive detection of hydrogen peroxide and glucose. Front. Chem. 2021, 9, 688358. [Google Scholar]
- Barrientos, K.; Arango, J.P.; Moncada, M.S.; Placido, J.; Patino, J.; Macias, S.L.; Maldonado, C.; Torijano, S.; Bustamante, S.; Londono, M.E.; et al. Carbon dot-based biosensors for the detection of communicable and non-communicable diseases. Talanta 2023, 251, 123791. [Google Scholar] [CrossRef]
- Jana, P.; Dev, A. Carbon quantum dots: A promising nanocarrier for bioimaging and drug delivery in cancer. Mater. Today Commun. 2022, 32, 104068. [Google Scholar] [CrossRef]
- Mkhari, O.; Ntuli, T.D.; Coville, N.J.; Nxumalo, E.N.; Maubane-Nkadimeng, M.S. Supported carbon-dots: A review. J. Lumin. 2023, 255, 119552. [Google Scholar] [CrossRef]
- Soumya, K.; More, N.; Choppadandi, M.; Aishwarya, D.A.; Singh, G.; Kapusetti, G. A comprehensive review on carbon quantum dots as an effective photosensitizer and drug delivery system for cancer treatment. Biomed. Tech. 2023, 4, 11–20. [Google Scholar] [CrossRef]
- Song, D.; Guo, H.; Huang, K.; Zhang, H.; Chen, J.; Wang, L.; Lian, C.; Wang, Y. Carboxylated carbon quantum dot-induced binary metal–organic framework nanosheet synthesis to boost the electrocatalytic performance. Mater. Today 2022, 54, 42–51. [Google Scholar] [CrossRef]
- Zhang, B.; An, G.; Chen, J.; Guo, H.; Wang, L. Surface state engineering of carbon dot/carbon nanotube heterojunctions for boosting oxygen reduction performance. J. Colloid Interface Sci. 2023, 637, 173–181. [Google Scholar] [CrossRef]
- Han, Y.; Tang, B.; Wang, L.; Bao, H.; Lu, Y.; Guan, C.; Zhang, L.; Le, M.; Liu, Z.; Wu, M. Machine-learning-driven synthesis of carbon dots with enhanced quantum yields. ACS Nano 2020, 14, 14761–14768. [Google Scholar] [CrossRef]
- Li, J.; Zhou, Y.; Xiao, Y.; Cai, S.; Huang, C.; Guo, S.; Sun, Y.; Song, R.B.; Li, Z. Carbon dots as light-responsive oxidase-like nanozyme for colorimetric detection of total antioxidant capacity in fruits. Food Chem. 2023, 405, 134749. [Google Scholar] [CrossRef] [PubMed]
- Li, Q.; Li, H.; Li, K.; Gu, Y.; Wang, Y.; Yang, D.; Yang, Y.; Gao, L. Specific colorimetric detection of methylmercury based on peroxidase-like activity regulation of carbon dots/Au NPs nanozyme. J. Hazard. Mater. 2023, 441, 129919. [Google Scholar] [CrossRef] [PubMed]
- Lopez-Cantu, D.O.; Gonzalez-Gonzalez, R.B.; Melchor-Martinez, E.M.; Martinez, S.A.H.; Araujo, R.G.; Parra-Arroyo, L.; Sosa-Hernandez, J.E.; Parra-Saldivar, R.; Iqbal, H.M.N. Enzyme-mimicking capacities of carbon-dots nanozymes: Properties, catalytic mechanism, and applications–A review. Int. J. Biol. Macromol. 2022, 194, 676–687. [Google Scholar] [CrossRef] [PubMed]
- Ma, Y.; Zhao, J.; Cheng, L.; Li, C.; Yan, X.; Deng, Z.; Zhang, Y.; Liang, J.; Liu, C.; Zhang, M. Versatile carbon dots with superoxide dismutase-like nanozyme activity and red fluorescence for inflammatory bowel disease therapeutics. Carbon 2023, 204, 526–537. [Google Scholar] [CrossRef]
- Gong, J.; Zhang, T.; Chen, P.; Yan, F.; Liu, J. Bipolar silica nanochannel array for dual-mode electrochemiluminescence and electrochemical immunosensing platform. Sens. Actuators B Chem. 2022, 368, 132086. [Google Scholar] [CrossRef]
- Gong, J.; Zhang, T.; Luo, T.; Luo, X.; Yan, F.; Tang, W.; Liu, J. Bipolar silica nanochannel array confined electrochemiluminescence for ultrasensitive detection of SARS-CoV-2 antibody. Biosens. Bioelectron. 2022, 215, 114563. [Google Scholar] [CrossRef]
- Huang, J.; Zhang, T.; Zheng, Y.; Liu, J. Dual-mode sensing platform for cancer antigen 15-3 determination based on a silica nanochannel array using electrochemiluminescence and electrochemistry. Biosensors 2023, 13, 317. [Google Scholar] [CrossRef] [PubMed]
- Zheng, W.; Su, R.; Yu, G.; Liu, L.; Yan, F. Highly sensitive electrochemical detection of paraquat in environmental water samples using a vertically ordered mesoporous silica film and a nanocarbon composite. Nanomaterials 2022, 12, 3632. [Google Scholar] [CrossRef]
- Liu, J.; Sun, Z.; Deng, Y.; Zou, Y.; Li, C.; Guo, X.; Xiong, L.; Gao, Y.; Li, F.; Zhao, D. Highly water-dispersible biocompatible magnetite particles with low cytotoxicity stabilized by citrate groups. Angew. Chem. Int. Ed. 2009, 48, 5875–5879. [Google Scholar] [CrossRef]
- Guo, S.; Li, D.; Zhang, L.; Li, J.; Wang, E. Monodisperse mesoporous superparamagnetic single-crystal magnetite nanoparticles for drug delivery. Biomaterials 2009, 30, 1881–1889. [Google Scholar] [CrossRef]
- Yamashita, T.; Hayes, P. Analysis of XPS spectra of Fe2+ and Fe3+ ions in oxide materials. Appl. Surf. Sci. 2008, 254, 2441–2449. [Google Scholar] [CrossRef]
- Zhang, L.; Wang, J.; Zhao, C.; Zhou, F.; Yao, C.; Song, C. Ultra-fast colorimetric detection of glutathione by magnetic Fe NPs with peroxidase-like activity. Sensor. Actuators B Chem. 2022, 361, 131750. [Google Scholar] [CrossRef]
- Pant, B.; Park, M.; Lee, J.H.; Kim, H.Y.; Park, S.J. Novel magnetically separable silver-iron oxide nanoparticles decorated graphitic carbon nitride nano-sheets: A multifunctional photocatalyst via one-step hydrothermal process. J. Colloid. Interf. Sci. 2017, 496, 343–352. [Google Scholar] [CrossRef] [PubMed]
- Gao, L.; Zhuang, J.; Nie, J.; Zhang, Y.; Gu, N.; Wang, T.; Feng, J.; Yang, D.; Perrett, S.; Yan, X. Intrinsic peroxidase-like activity of ferromagnetic nanoparticles. Nat. Nanotechnol. 2007, 2, 577–583. [Google Scholar] [CrossRef]
- Ngo, Y.T.; Nguyen, P.L.; Jana, J.; Choi, W.M.; Chung, J.S.; Hur, S.H. Simple paper-based colorimetric and fluorescent glucose sensor using N-doped carbon dots and metal oxide hybrid structures. Anal. Chim. Acta 2021, 1147, 187–198. [Google Scholar] [CrossRef]
- Su, K.; Xiang, G.; Cui, C.; Jiang, X.; Sun, Y.; Zhao, W.; He, L. Smartphone-based colorimetric determination of glucose in food samples based on the intrinsic peroxidase-like activity of nitrogen-doped carbon dots obtained from locusts. Arab. J. Chem. 2023, 16, 104538. [Google Scholar] [CrossRef]
- Li, Y.; Weng, Y.; Lu, S.; Xue, M.; Yao, B.; Weng, W.; Zheng, T. One-step hydrothermal synthesis of N, Fe-codoped carbon dots as mimic peroxidase and application on hydrogen peroxide and glucose detection. J. Nanomater. 2020, 2020, 1–11. [Google Scholar] [CrossRef]
- Liu, Y.; Xu, B.; Lu, M.; Li, S.; Guo, J.; Chen, F.; Xiong, X.; Yin, Z.; Liu, H.; Zhou, D. Ultrasmall Fe-doped carbon dots nanozymes for photoenhanced antibacterial therapy and wound healing. Bioact. Mater. 2022, 12, 246–256. [Google Scholar] [CrossRef]
- Ma, J.L.; Yin, B.C.; Wu, X.; Ye, B.C. Simple and cost-effective glucose detection based on carbon nanodots supported on silver nanoparticles. Anal. Chem. 2017, 89, 1323–1328. [Google Scholar] [CrossRef]
- Na, W.; Liu, H.; Wang, M.; Su, X. A boronic acid based glucose assay based on the suppression of the inner filter effect of gold nanoparticles on the orange fluorescence of graphene oxide quantum dots. Microchim. Acta 2017, 184, 1463–1470. [Google Scholar] [CrossRef]
- Fu, Q.; Zhou, X.; Wang, M.; Su, X. Nanozyme-based sensitive ratiometric fluorescence detection platform for glucose. Anal. Chim. Acta 2022, 1216, 339993. [Google Scholar] [CrossRef] [PubMed]
- Chen, M.; Zhou, H.; Liu, X.; Yuan, T.; Wang, W.; Zhao, C.; Zhao, Y.; Zhou, F.; Wang, X.; Xue, Z.; et al. Single iron site nanozyme for ultrasensitive glucose detection. Small 2020, 16, 2002343. [Google Scholar] [CrossRef] [PubMed]
- Feng, J.; Huang, P.; Wu, F.Y. Gold-platinum bimetallic nanoclusters with enhanced peroxidase-like activity and their integrated agarose hydrogel-based sensing platform for the colorimetric analysis of glucose levels in serum. Analyst 2017, 142, 4106–4115. [Google Scholar] [CrossRef] [PubMed]
- Liu, T.; Zhang, S.; Liu, W.; Zhao, S.; Lu, Z.; Wang, Y.; Wang, G.; Zou, P.; Wang, X.; Zhao, Q.; et al. Smartphone based platform for ratiometric fluorometric and colorimetric determination H2O2 and glucose. Sens. Actuators B Chem. 2020, 305, 127524. [Google Scholar] [CrossRef]










| Catalyst | Subtrate | Km (mM) | Vmax (10−8 M/s) | References |
|---|---|---|---|---|
| N-CDs/Fe3O4 | H2O2 TMB | 0.719 0.607 | 1.03 20.5 | This work |
| HRP | H2O2 TMB | 3.7 0.434 | 8.71 10 | [44] |
| MFNCDs | H2O2 TMB | 0.0044 0.0136 | 21.17 17.91 | [45] |
| N-CDs | H2O2 TMB | 0.764 0.115 | 17.2 2.48 | [46] |
| Fe3O4 | H2O2 TMB | 154 0.0980 | 9.78 3.44 | [44] |
| Fe,N-CDs | H2O2 TMB | 0.350 0.400 | 1.61 1.19 | [47] |
| Fe-CDs | H2O2 TMB | 97.64 0.348 | 0.424 0.309 | [48] |
Disclaimer/Publisher’s Note: The statements, opinions and data contained in all publications are solely those of the individual author(s) and contributor(s) and not of MDPI and/or the editor(s). MDPI and/or the editor(s) disclaim responsibility for any injury to people or property resulting from any ideas, methods, instructions or products referred to in the content. |
© 2023 by the authors. Licensee MDPI, Basel, Switzerland. This article is an open access article distributed under the terms and conditions of the Creative Commons Attribution (CC BY) license (https://creativecommons.org/licenses/by/4.0/).
Share and Cite
Huang, Y.; Ding, Z.; Li, Y.; Xi, F.; Liu, J. Magnetic Nanozyme Based on Loading Nitrogen-Doped Carbon Dots on Mesoporous Fe3O4 Nanoparticles for the Colorimetric Detection of Glucose. Molecules 2023, 28, 4573. https://doi.org/10.3390/molecules28124573
Huang Y, Ding Z, Li Y, Xi F, Liu J. Magnetic Nanozyme Based on Loading Nitrogen-Doped Carbon Dots on Mesoporous Fe3O4 Nanoparticles for the Colorimetric Detection of Glucose. Molecules. 2023; 28(12):4573. https://doi.org/10.3390/molecules28124573
Chicago/Turabian StyleHuang, Yunxi, Zhanling Ding, Yutong Li, Fengna Xi, and Junjie Liu. 2023. "Magnetic Nanozyme Based on Loading Nitrogen-Doped Carbon Dots on Mesoporous Fe3O4 Nanoparticles for the Colorimetric Detection of Glucose" Molecules 28, no. 12: 4573. https://doi.org/10.3390/molecules28124573
APA StyleHuang, Y., Ding, Z., Li, Y., Xi, F., & Liu, J. (2023). Magnetic Nanozyme Based on Loading Nitrogen-Doped Carbon Dots on Mesoporous Fe3O4 Nanoparticles for the Colorimetric Detection of Glucose. Molecules, 28(12), 4573. https://doi.org/10.3390/molecules28124573

