An Automated Continuous Synthesis and Isolation for the Scalable Production of Aryl Sulfonyl Chlorides
Abstract
1. Introduction
2. Materials and Methods
2.1. Chemicals
2.2. Analytical Procedure
2.3. Software
2.4. Batch Chemistry: Screening Scale
2.5. Batch Chemistry: Scale-up Procedure
2.6. Flow Chemistry: Procedure
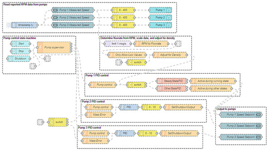
2.7. Flow Process: Monitoring/Control
3. Results and Discussion
3.1. Batch Chemistry Design of Experiment
3.2. Batch Chemistry Scale-Up
3.3. Flow Chemistry Design
3.4. Flow Chemistry and Process Control
4. Conclusions
Supplementary Materials
Author Contributions
Funding
Data Availability Statement
Conflicts of Interest
Sample Availability
References
- Aziz, J.; Hamze, A. An Update on the Use of Sulfinate Derivatives as Versatile Coupling Partners in Organic Chemistry. Org. Biomol. Chem. 2020, 18, 9136–9159. [Google Scholar] [CrossRef] [PubMed]
- Ruchika, S.S.; Kumar, D.; Gohri, S. Therapeutic Aspects of Sulfonylureas: A Brief Review. J. Chem. Pharm. Res. 2016, 8, 121–130. [Google Scholar]
- Kołaczek, A.; Fusiarz, I.; Lawecka, J.; Branowska, D. Biological Activity and Synthesis of Sulfonamide Derivatives: A Brief Review. Chemik 2014, 68, 620–628. [Google Scholar]
- Alavi, S.; Mosslemin, M.H.; Mohebat, R.; Massah, A.R. Green Synthesis of Novel Quinoxaline Sulfonamides with Antibacterial Activity. Res. Chem. Intermed. 2017, 43, 4549–4559. [Google Scholar] [CrossRef]
- Irfan, A.; Ahmad, S.; Hussain, S.; Batool, F.; Riaz, H.; Zafar, R.; Kotwica-Mojzych, K.; Mojzych, M. Recent Updates on the Synthesis of Bioactive Quinoxaline-Containing Sulfonamides. Appl. Sci. 2021, 11, 5702. [Google Scholar] [CrossRef]
- Ali, A.T.; Mosa, M.N.; Alshaheen, Z.G.; Muhammad-Ali, M.A. Synthesis, Characterization and Antibacterial Evaluation of Oxoazetidin—Benzene Sulfonamide Derivatives as a Hybrid Antimicrobial Agents. Syst. Rev. Pharm. 2020, 11, 487–494. [Google Scholar]
- Ahjel, S.W.; Hassan, S.M.; Hussein, S.F.; Hadi, N.R.; Awad, S.M. Antineoplastic Effect of New Synthesized Compounds of 2-Thiouracil Sulfonamide Derivatives against Ovarian and Breast Carcinoma Cells “In Vitro Study”. Syst. Rev. Pharm. 2020, 11, 229–237. [Google Scholar] [CrossRef]
- WHO. World Health Organization Model List of Essential Medicines 22nd List, 2021; WHO: Geneva, Switzerland; Available online: https://www.who.int/publications/i/item/WHO-MHP-HPS-EML-2021.02 (accessed on 16 May 2023).
- Hernandez, I.; Gul, Z.; Gellad, W.F.; Davies, B.J. Marked Increase in Sales of Erectile Dysfunction Medication During COVID-19. J. Gen. Intern. Med. 2021, 36, 2912–2914. [Google Scholar] [CrossRef]
- Dunn, P.J.; Galvin, S.; Hettenbach, K. The Development of an Environmentally Benign Synthesis of Sildenafil Citrate (ViagraTM) and Its Assessment by Green Chemistry Metrics. Green Chem. 2004, 6, 43–48. [Google Scholar] [CrossRef]
- Gyűjtő, I.; Simig, G.; Porcs-Makkay, M.; Volk, B. Synthesis and Chemistry of 1,2,3-Benzothiadiazine 1,1-Dioxide Derivatives: A Comprehensive Overview. Chemistry 2020, 2, 674–690. [Google Scholar] [CrossRef]
- Raghava Reddy, A.V.; Srinivas, G.; Takshinamoorthy, C.; Peruri, B.G.; Naidu, A. A Facile, Improved Synthesis of Sildenafil and Its Analogues. Sci. Pharm. 2016, 84, 447–455. [Google Scholar] [CrossRef]
- Abdelmoniem, A.M.; Abdelrahman, M.G.M.; Ghozlan, S.A.S.; Abdelhamid, I.A. Synthesis of Novel Hexahydroquinolines and 6-Amino-2-Oxopyridine-3,5-Dicarbonitriles Incorporating Sulfamethoxazole via [3 + 3] Annulation. J. Heterocycl. Chem. 2019, 56, 3387–3395. [Google Scholar] [CrossRef]
- Hofmann, D.; Gans, E.; Krüll, J.; Heinrich, M.R. Sustainable Synthesis of Balsalazide and Sulfasalazine Based on Diazotization with Low Concentrations of Nitrogen Dioxide in Air. Chem. A Eur. J. 2017, 23, 4042–4045. [Google Scholar] [CrossRef] [PubMed]
- Kouchak, M.; Mahmoodzadeh, M.; Farrahi, F. Designing of a PH-Triggered Carbopol®/HPMC In Situ Gel for Ocular Delivery of Dorzolamide HCl: In Vitro, In Vivo, and Ex Vivo Evaluation. AAPS PharmSciTech 2019, 20, 210. [Google Scholar] [CrossRef] [PubMed]
- Hunter, R.; Msutu, A.; Dwyer, C.L.; Emslie, N.D.; Hunt, R.C.; Bezuidenhoudt, B.C.B. Facile One-Pot Synthesis of Carbamoylbenzotriazoles Directly from CO Synthesis of Tolbutamide. Synlett 2011, 2011, 2335–2338. [Google Scholar] [CrossRef]
- Habeeb, A.G.; Praveen Rao, P.N.; Knaus, E.E. Design and Synthesis of Celecoxib and Rofecoxib Analogues as Selective Cyclooxygenase-2 (COX-2) Inhibitors: Replacement of Sulfonamide and Methylsulfonyl Pharmacophores by an Azido Bioisostere. J. Med. Chem. 2001, 44, 3039–3042. [Google Scholar] [CrossRef] [PubMed]
- Saxena, N.; Srivastav, N.; Kumar, A.; Anjali, A. Adoption of Green Methodology in Industry for the Synthesis of Sildenafil Citrate & Celecoxib: A Case Study. Mater. Today Proc. 2022, 60, 1021–1025. [Google Scholar] [CrossRef]
- Alkan-Zambada, M.; Hu, X. Cu-Catalyzed Photoredox Chlorosulfonation of Alkenes and Alkynes. J. Org. Chem. 2019, 84, 4525–4533. [Google Scholar] [CrossRef]
- Ren, H.; Maloney, K.M.; Basu, K.; Di Maso, M.J.; Humphrey, G.R.; Peng, F.; Desmond, R.; Otte, D.A.L.; Alwedi, E.; Liu, W.; et al. Development of a Green and Sustainable Manufacturing Process for Gefapixant Citrate (MK-7264) Part 1: Introduction and Process Overview. Org. Process Res. Dev. 2020, 24, 2445–2452. [Google Scholar] [CrossRef]
- Zhang, Z.; Zhao, Y.; Geng, H. Chlorosulfonation of Acetanilide in a Dual-Temperature-Zone Silicon Carbide Microchannel Reactor and Synthesis of Sulfasalazine. Chin. J. Org. Chem. 2020, 40, 2387–2393. [Google Scholar] [CrossRef]
- Porta, R.; Benaglia, M.; Puglisi, A. Flow Chemistry: Recent Developments in the Synthesis of Pharmaceutical Products. Org. Process Res. Dev. 2016, 20, 2–25. [Google Scholar] [CrossRef]
- Baumann, M.; Moody, T.S.; Smyth, M.; Wharry, S. A Perspective on Continuous Flow Chemistry in the Pharmaceutical Industry. Or.g Process. Res. Dev. 2020, 24, 1802–1813. [Google Scholar] [CrossRef]
- Cole, K.P.; Johnson, M.D. Continuous Flow Technology vs. the Batch-by-Batch Approach to Produce Pharmaceutical Compounds. Expert Rev. Clin. Pharmacol. 2018, 11, 5–13. [Google Scholar] [CrossRef]
- Hernando, M.V.; Moore, J.C.; Howie, R.A.; Castledine, R.A.; Bourne, S.L.; Jenkins, G.N.; Licence, P.; Poliakoff, M.; George, M.W. High Yielding Continuous-Flow Synthesis of Norketamine. Org. Process Res. Dev. 2022, 26, 1145–1151. [Google Scholar] [CrossRef] [PubMed]
- Diab, S.; McQuade, D.T.; Gupton, F.B.; Gerogiorgis, D.I. Process Design and Optimization for the Continuous Manufacturing of Nevirapine, an Active Pharmaceutical Ingredient for HIV Treatment. Org. Process Res. Dev. 2019, 23, 320–333. [Google Scholar] [CrossRef]
- Armstrong, C.T.; Pritchard, C.Q.; Cook, D.W.; Ibrahim, M.; Desai, B.K.; Whitham, P.J.; Marquardt, B.J.; Chen, Y.; Zoueu, J.T.; Bortner, M.J.; et al. Continuous Flow Synthesis of a Pharmaceutical Intermediate: A Computational Fluid Dynamics Approach. React. Chem. Eng. 2019, 4, 634–642. [Google Scholar] [CrossRef]
- Sagmeister, P.; Lebl, R.; Castillo, I.; Rehrl, J.; Kruisz, J.; Sipek, M.; Horn, M.; Sacher, S.; Cantillo, D.; Williams, J.D.; et al. Advanced Real-Time Process Analytics for Multistep Synthesis in Continuous Flow*. Angew Chem. Int. Ed. Engl. 2021, 60, 8139–8148. [Google Scholar] [CrossRef] [PubMed]
- Vinet, L.; di Marco, L.; Kairouz, V.; Charette, A.B. Process Intensive Synthesis of Propofol Enabled by Continuous Flow Chemistry. Org. Process Res. Dev. 2022, 26, 2330–2336. [Google Scholar] [CrossRef]
- Cole, K.P.; Groh, J.M.; Johnson, M.D.; Burcham, C.L.; Campbell, B.M.; Diseroad, W.D.; Heller, M.R.; Howell, J.R.; Kallman, N.J.; Koenig, T.M.; et al. Kilogram-Scale Prexasertib Monolactate Monohydrate Synthesis under Continuous-Flow CGMP Conditions. Science 2017, 356, 1144–1150. [Google Scholar] [CrossRef]
- Armstrong, C.; Miyai, Y.; Formosa, A.; Thomas, D.; Chen, E.; Hart, T.; Schultz, V.; Desai, B.K.; Cai, A.Y.; Almasy, A.; et al. On-Demand Continuous Manufacturing of Ciprofloxacin in Portable Plug-and-Play Factories: Development of a Highly Efficient Synthesis for Ciprofloxacin. Org. Process Res. Dev. 2021, 25, 1524–1533. [Google Scholar] [CrossRef]
- Jolliffe, H.G.; Gerogiorgis, D.I. Plantwide Design and Economic Evaluation of Two Continuous Pharmaceutical Manufacturing (CPM) Cases: Ibuprofen and Artemisinin. Comput. Chem. Eng. 2016, 91, 269–288. [Google Scholar] [CrossRef]
- Yazdanpanah, N.; Cruz, C.N.; O’Connor, T.F. Multiscale Modeling of a Tubular Reactor for Flow Chemistry and Continuous Manufacturing. Comput. Chem. Eng. 2019, 129, 106510. [Google Scholar] [CrossRef]
- Glace, M.; Wu, W.; Kraus, H.; Acevedo, D.; Roper, T.D.; Mohammad, A. The Development of a Continuous Synthesis for Carbamazepine Using Validated In-Line Raman Spectroscopy and Kinetic Modelling for Disturbance Simulation. React. Chem. Eng. 2023, 8, 1032–1042. [Google Scholar] [CrossRef]
- Armstrong, C.; Miyai, Y.; Formosa, A.; Kaushik, P.; Rogers, L.; Roper, T.D. Leveraging First-Principles and Empirical Models for Disturbance Detection in Continuous Pharmaceutical Syntheses. J. Flow Chem. 2023, 1–17. [Google Scholar] [CrossRef]
- Miyai, Y.; Formosa, A.; Armstrong, C.T.; Marquardt, B.; Rogers, L.; Roper, T.D. PAT Implementation on a Mobile Continuous Pharmaceutical Manufacturing System: Real-Time Process Monitoring with In-Line FTIR and Raman Spectroscopy. Org. Process Res. Dev. 2021, 25, 2707–2717. [Google Scholar] [CrossRef]
- Lee, S.L.; O’Connor, T.F.; Yang, X.; Cruz, C.N.; Chatterjee, S.; Madurawe, R.D.; Moore, C.M.V.; Yu, L.X.; Woodcock, J. Modernizing Pharmaceutical Manufacturing: From Batch to Continuous Production. J. Pharm. Innov. 2015, 10, 191–199. [Google Scholar] [CrossRef]
- ICH. Continuous Manufacturing of Drug Substances and Drug Products (Q13); ICH: Geneva, Switzerland, 2021. [Google Scholar]
- Polterauer, D.; Roberge, D.M.; Hanselmann, P.; Littich, R.; Hone, C.A.; Kappe, C.O. A Continuous Flow Investigation of Sulfonyl Chloride Synthesis Using N-Chloroamides: Optimization, Kinetics and Mechanism. React. Chem. Eng. 2022, 7, 2582–2592. [Google Scholar] [CrossRef]
- Malet-Sanz, L.; Madrzak, J.; Ley, S.V.; Baxendale, I.R. Preparation of Arylsulfonyl Chlorides by Chlorosulfonylation of in Situ Generated Diazonium Salts Using a Continuous Flow Reactor. Org. Biomol. Chem. 2010, 8, 5324–5332. [Google Scholar] [CrossRef]
- Cremlyn, R.J. Chlorosulfonic Acid: A Versatile Reagent; Royal Society of Chemistry: Cambridge, UK, 2002. [Google Scholar]
- Ignatovich, Z.V.; Ermolinskaya, A.L.; Ol’khovik, V.K.; Matveenko, Y.V.; Koroleva, E.V. Synthesis of 10,10-Dioxo-10H-10λ6-Phenoxathiine-2,8-Dicarboxamides. Russ. J. Org. Chem. 2019, 55, 487–492. [Google Scholar] [CrossRef]
- Chen, Y.; Sun, X.; Shan, J.; Tang, C.; Hu, R.; Shen, T.; Qiao, H.; Li, M.; Zhuang, W.; Zhu, C.; et al. Flow Synthesis, Characterization, Anticoagulant Activity of Xylan Sulfate from Sugarcane Bagasse. Int. J. Biol. Macromol. 2020, 155, 1460–1467. [Google Scholar] [CrossRef]
- Weissman, S.A.; Anderson, N.G. Design of Experiments (DoE) and Process Optimization. A Review of Recent Publications. Org. Process Res. Dev. 2014, 16, 1605–1633. [Google Scholar] [CrossRef]
- Politis, S.N.; Colombo, P.; Colombo, G.; Rekkas, D.M. Design of Experiments (DoE) in Pharmaceutical Development. Drug Dev. Ind. Pharm. 2017, 43, 889–901. [Google Scholar] [CrossRef]
- Liu, H.; Ricart, B.; Stanton, C.; Smith-Goettler, B.; Verdi, L.; O’Connor, T.; Lee, S.; Yoon, S. Design Space Determination and Process Optimization in At-Scale Continuous Twin Screw Wet Granulation. Comput. Chem. Eng. 2019, 125, 271–286. [Google Scholar] [CrossRef]
- Dong, Y.; Georgakis, C.; Mustakis, J.; Han, L.; McMullen, J.P. Optimization of Pharmaceutical Reactions Using the Dynamic Response Surface Methodology. Comput. Chem. Eng. 2020, 135, 106778. [Google Scholar] [CrossRef]
- Node-RED. Low-Code Programming for Event-Driven Applications, version 3.0.2; OpenJS Foundation: San Francisco, CA, USA, 2022. [Google Scholar]
- Node-Red. Contrib-Pid: PID Loop Controller for Node-RED, version 1.1.7; OpenJS Foundation: San Francisco, CA, USA, 2021. [Google Scholar]
- Constable, D.J.C.; Curzons, A.D.; Cunningham, V.L. Metrics to “green” Chemistry—Which Are the Best? Green Chem. 2002, 4, 521–527. [Google Scholar] [CrossRef]













| Drug Name(s) | Function |
|---|---|
| Chlorothiazide/Hydrochlorothiazide | Diuretic/Antihypertensive [11] |
| Sildenafil Citrate | Phosphodiesterase Inhibitor [10,12] |
| Sulfamethoxazole | Chemotherapeutic [13] |
| Sulfasalazine | Anti-inflammatory [14] |
| Dorzolamide | Ocular Hypertension [15] |
| Tolbutamide | Anti-diabetic [16] |
| Celecoxib | Nonsteroidal Anti-inflammatory [17] |
| Effective Factor | Abbreviation | Low Level (−1) | Medium Level (0) | High Level (+1) |
|---|---|---|---|---|
| Temperature | A | 130 | 140 | 150 |
| ClSO3H Equivalents | B | 5 | 7.5 | 10 |
| Response | Abbreviation | Goal | ||
| Product (LCAP) | R1 | Maximize | ||
| Starting Material (LCAP) | R2 | Minimize | ||
| Sulfonic Acid (LCAP) | R3 | In Range (Min–Max) | ||
| DOE Batch Experiment | Temperature (°C) | Eq. (ClSO3H) |
|---|---|---|
| 1 | 130 | 10 |
| 2 | 140 | 8 |
| 3 | 155 | 8 |
| 4 | 140 | 8 |
| 5 | 130 | 5 |
| 6 | 140 | 11 |
| 7 | 140 | 8 |
| 8 | 150 | 5 |
| 9 | 125 | 8 |
| 10 | 140 | 4 |
| 11 | 150 | 10 |
| Temperature (°C) | Eq. ClSO3H | Product (LCAP) | Starting Material (LCAP) | Sulfonic Acid (LCAP) |
|---|---|---|---|---|
| 155.1 | 7.3 | 87.4 | 1.0 | 16.5 |
| Scaled-Up Batch | Time (h) | Eq. ClSO3H | Temp. of Quench (°C) | Precipitation | Isolated Yield | Sulfonyl Chloride Mass Assay |
|---|---|---|---|---|---|---|
| SU-1 | 3 | 6.0 | 0 | 70 vol. ice H2O, 5 mL/min | 67.3% | 90.0% |
| SU-2 | 2 | 8.6 | −5 | 8 vol. H2O, 0.8 vol. Diglyme, 2 mL/min | 87.7% | 92.0% |
| Run | Starting Material Processed (g) | Eq. ClSO3H | Precipitation Fluid Amount (mL/g Starting Material) | Tubing | WS-1 Monitoring | WS-2/3 Monitoring | P-1/2/3 Control |
|---|---|---|---|---|---|---|---|
| 1 | 100 | 6 | 40 vol. H2O | C-Flex/ PTFE | Yes | No | Manual |
| 2 | 500 | 6 | 62 vol. H2O | C-Flex/ PTFE | Yes | Yes | Manual |
| 3 | 75 | 8 | 32 vol. H2O, 2.9 vol. Diglyme | PTFE | Yes | Yes | Manual |
| 4 | 446 | 8 | 9 vol. H2O, 1 vol. Diglyme | PTFE | Yes | Yes | PID |
| Run | CSTR-1/2 Target (mL) | CSTR-1 Mean Volume (mL) +/− STDEV | CSTR-2 Mean Volume (mL) +/− STDEV | Feedstock Flowrate Target (mL/min) | Feedstock Flowrate Actual (mL/min) | R2 |
|---|---|---|---|---|---|---|
| 1 | 30 | N/A | N/A | 0.5 | 0.502 | 0.9952 |
| 2 | 150 | 174.5 +/− 57.0 | 187.8 +/− 46.1 | 2.5 | 1.499 | 0.9947 |
| 3 | 40 | 26.7 +/− 3.2 | 17.6 +/− 4.8 | 0.67 | 0.578 | 0.9925 |
| 4 | 150 | 150.1 +/− 3.3 | 149.7 +/− 2.9 | 2.5 | 2.4 | 0.9995 |
| Run | Time (Hours) | Yield ** | Sulfonyl Chloride (LCAP) | Starting Material (LCAP) | Sulfonic Acid (LCAP) | Sulfonyl Chloride Mass Assay |
|---|---|---|---|---|---|---|
| 1 * | 11 | 71.9% | N/A | N/A | N/A | N/A |
| 2 | 18 | 61.4% | 98.2% | 0.0% | 1.8% | 94.0% |
| 3 | 8 | 82.8% | 98.2% | 1.1% | 0.7% | 86.9% |
| 4 | 12 | 74.0% | 90.2% | 1.8% | 6.8% | 84.9% |
Disclaimer/Publisher’s Note: The statements, opinions and data contained in all publications are solely those of the individual author(s) and contributor(s) and not of MDPI and/or the editor(s). MDPI and/or the editor(s) disclaim responsibility for any injury to people or property resulting from any ideas, methods, instructions or products referred to in the content. |
© 2023 by the authors. Licensee MDPI, Basel, Switzerland. This article is an open access article distributed under the terms and conditions of the Creative Commons Attribution (CC BY) license (https://creativecommons.org/licenses/by/4.0/).
Share and Cite
Glace, M.; Armstrong, C.; Puryear, N.; Bailey, C.; Moazeni-Pourasil, R.S.; Scott, D.; Abdelwahed, S.; Roper, T.D. An Automated Continuous Synthesis and Isolation for the Scalable Production of Aryl Sulfonyl Chlorides. Molecules 2023, 28, 4213. https://doi.org/10.3390/molecules28104213
Glace M, Armstrong C, Puryear N, Bailey C, Moazeni-Pourasil RS, Scott D, Abdelwahed S, Roper TD. An Automated Continuous Synthesis and Isolation for the Scalable Production of Aryl Sulfonyl Chlorides. Molecules. 2023; 28(10):4213. https://doi.org/10.3390/molecules28104213
Chicago/Turabian StyleGlace, Matthew, Cameron Armstrong, Nathan Puryear, Colin Bailey, Roudabeh Sadat Moazeni-Pourasil, Drew Scott, Sherif Abdelwahed, and Thomas. D. Roper. 2023. "An Automated Continuous Synthesis and Isolation for the Scalable Production of Aryl Sulfonyl Chlorides" Molecules 28, no. 10: 4213. https://doi.org/10.3390/molecules28104213
APA StyleGlace, M., Armstrong, C., Puryear, N., Bailey, C., Moazeni-Pourasil, R. S., Scott, D., Abdelwahed, S., & Roper, T. D. (2023). An Automated Continuous Synthesis and Isolation for the Scalable Production of Aryl Sulfonyl Chlorides. Molecules, 28(10), 4213. https://doi.org/10.3390/molecules28104213

