Tremella fuciformis Polysaccharide Induces Apoptosis of B16 Melanoma Cells via Promoting the M1 Polarization of Macrophages
Abstract
1. Introduction
2. Results
2.1. Extraction and Characterization of TFPS
2.2. Extraction and Characterization of TFPS
2.3. Effect of TFPS Treatment on B16 Cells and RAW 264.7 Cells in Co-Culture System
2.4. TFPS Enhanced the Migration and Phagocytosis of RAW 264.7 Cells
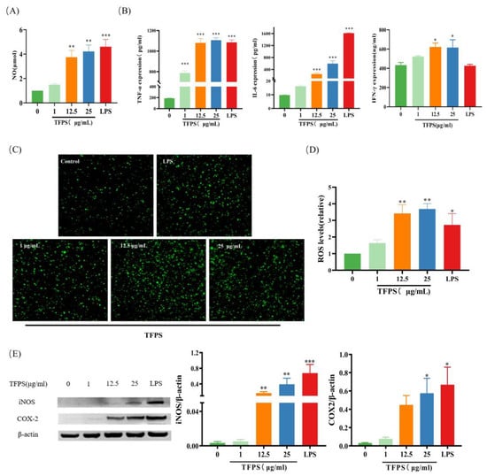
2.5. Effect of TFPS on the Production of Pro-Inflammatory Mediators
2.6. Potential Targets and Signalling Pathways of TFPS Affecting TAMs
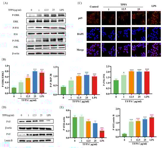
2.7. TFPS Activated MAPK and NF-κB Signalling Pathways
3. Discussion
4. Materials and Methods
4.1. Materials and Chemicals
4.2. Preparation of Polysaccharides
4.3. Analysis of Monosaccharide Composition
4.4. Determination of Molecular Weight
4.5. Analysis of Infrared Spectroscopy and Nuclear Magnetic Resonance
4.6. Cell Culture
4.7. Cell Viability Assay
4.8. Detection of B16 Cells Apoptosis
4.9. qRT-PCR Analysis
4.10. Cell Migration Assay
4.11. Determination of Phagocytosis
4.12. Measurement of NO Production
4.13. Measurement of ROS
4.14. Enzyme-Linked Immunosorbent Assay (ELISA)
4.15. Western Blot Analysis
4.16. Network Pharmacology Analysis
4.17. Cell Immunofluorescence
4.18. Statistical Analysis
5. Conclusions
Supplementary Materials
Author Contributions
Funding
Institutional Review Board Statement
Informed Consent Statement
Data Availability Statement
Conflicts of Interest
Sample Availability
References
- Elahi, R.; Heidary, A.H.; Hadiloo, K.; Esmaeilzadeh, A. Chimeric Antigen Receptor-Engineered Natural Killer (CAR NK) Cells in Cancer Treatment. Recent Adv. Future Prospect. 2021, 17, 2081–2106. [Google Scholar]
- Corominas-Faja, B.; Cuyàs, E.; Lozano-Sánchez, J.; Cufí, S.; Verdura, S.; Fernández-Arroyo, S.; Borrás-Linares, I.; Martin-Castillo, B.; Martin, Á.G.; Lupu, R.; et al. Extra-virgin olive oil contains a metabolo-epigenetic inhibitor of cancer stem cells. Carcinogenesis 2018, 39, 601–613. [Google Scholar] [CrossRef] [PubMed]
- Esfahani, K.; Roudaia, L.; Buhlaiga, N.; Del Rincon, S.V.; Papneja, N.; Miller, W.H., Jr. A review of cancer immunotherapy: From the past, to the present, to the future. Curr. Oncol. 2020, 27, S87–S97. [Google Scholar] [CrossRef] [PubMed]
- Zeng, Q.; Zhou, Y.; Schwarz, H. CD137L-DCs, Potent Immune-Stimulators-History, Characteristics, and Perspectives. Front. Immunol. 2019, 10, 2216. [Google Scholar] [CrossRef] [PubMed]
- Demaria, O.; Cornen, S.; Daëron, M.; Morel, Y.; Medzhitov, R.; Vivier, E. Harnessing innate immunity in cancer therapy. Nature 2019, 574, 45–56. [Google Scholar] [PubMed]
- Mantovani, A.; Schioppa, T.; Porta, C.; Allavena, P.; Sica, A. Role of tumor-associated macrophages in tumor progression and invasion. Cancer Metastasis Rev. 2006, 25, 315–322. [Google Scholar] [CrossRef]
- Ngambenjawong, C.; Gustafson, H.H.; Pun, S.H. Progress in tumor-associated macrophage (TAM)-targeted therapeutics. Adv. Drug Deliv. Rev. 2017, 114, 206–221. [Google Scholar] [CrossRef]
- Sica, A.; Mantovani, A. Macrophage plasticity and polarization: In vivo veritas. J. Clin. Investig. 2012, 122, 787–795. [Google Scholar] [CrossRef]
- Takeya, M.; Komohara, Y. Role of tumor-associated macrophages in human malignancies: Friend or foe? Pathol. Int. 2016, 66, 491–505. [Google Scholar] [CrossRef]
- Italiani, P.; Boraschi, D. From Monocytes to M1/M2 Macrophages: Phenotypical vs. Functional Differentiation. Front. Immunol. 2014, 5, 514–536. [Google Scholar] [CrossRef]
- Buchroithner, J.; Erhart, F.; Pichler, J.; Widhalm, G.; Preusser, M.; Stockhammer, G.; Nowosielski, M.; Iglseder, S.; Freyschlag, C.F. Audencel Immunotherapy Based on Dendritic Cells Has No Effect on Overall and Progression-Free Survival in Newly Diagnosed Glioblastoma: A Phase II Randomized Trial. Cancers 2018, 10, 372. [Google Scholar] [CrossRef] [PubMed]
- MGaldiero, R.; Bonavita, E.; Barajon, I.; Garlanda, C.; Mantovani, A.; Jaillon, S. Tumor associated macrophages and neutrophils in cancer. Immunobiology 2013, 218, 1402–1410. [Google Scholar] [CrossRef]
- Chen, L.; Tseng, H.; Chen, Y.; Al Haq, A.T.; Hwang, P.; Hsu, H. Oligo-fucoidan prevents M2 macrophage differentiation and HCT116 tumor progression. Cancers 2020, 12, 421. [Google Scholar] [CrossRef] [PubMed]
- Huang, W.; Kuo, K.; Bamodu, O.A.; Lin, Y.; Wang, C.; Lee, K.; Wang, L.; Yeh, C.; Tsai, J. Astragalus polysaccharide (PG2) ameliorates cancer symptom clusters, as well as improves quality of life in patients with metastatic disease, through modulation of the inflammatory cascade. Cancers 2019, 11, 1054. [Google Scholar] [CrossRef] [PubMed]
- Bi, S.; Huang, W.; Chen, S.; Huang, C.; Li, C.; Guo, Z.; Yang, J.; Zhu, J.; Song, L.; Yu, R. Cordyceps militaris polysaccharide converts immunosuppressive macrophages into M1-like phenotype and activates T lymphocytes by inhibiting the PD-L1/PD-1 axis between TAMs and T lymphocytes. Int. J. Biol. Macromol. 2020, 150, 261–280. [Google Scholar] [CrossRef] [PubMed]
- Wen, L.; Gao, Q.; Ma, C.-W.; Ge, Y.; You, L.; Liu, R.H.; Fu, X.; Liu, D. Effect of polysaccharides from Tremella fuciformis on UV-induced photoaging. J. Funct. Foods 2016, 20, 400–410. [Google Scholar] [CrossRef]
- Wu, Y.; Wei, Z.; Zhang, F.; Linhardt, R.J.; Sun, P.; Zhang, A. Structure, bioactivities and applications of the polysaccharides from Tremella fuciformis mushroom: A review. Int. J. Biol. Macromol. 2019, 121, 1005–1010. [Google Scholar] [CrossRef]
- Ma, X.; Yang, M. A review on the production, structure, bioactivities and applications of Tremella polysaccharides. Int. J. Immunopathol. Pharmacol. 2021, 35, 20587384211000541. [Google Scholar] [CrossRef]
- Chiang, J.; Tsai, F.; Lin, T.; Yang, J.; Chiu, Y. Tremella fuciformis inhibits melanogenesis in B16F10 cells and promotes migration of human fibroblasts and keratinocytes. Vivo 2022, 36, 713–722. [Google Scholar] [CrossRef]
- Ukai, S.; Hirose, K.; Kiho, T.; Hara, C.; Irikura, T. Antitumor activity on sarcoma 180 of the polysaccharides from Tremella fuciformis Berk. Chem. Pharm. Bull. 1972, 20, 2293–2304. [Google Scholar] [CrossRef]
- Oh, Y.; Kim, S.; Lee, G.; Kim, H.; Shim, M.; Rho, H.; Lee, H.; Lee, M.; Lee, U.; Lee, T. The immuno-modulatory and antitumor effects of crude polysaccharides extracted from Tremella fuciformis. Korean J. Mycol. 2006, 34, 105–111. [Google Scholar]
- Li, Y.; Ma, E.; Wang, X.; Wang, M. Anti-tumor effect of tremella polysaccharide and 5-fluorouracil combination in mice implanted with sarcoma 180 and hepatocarcinoma 22. Chin. J. Hosp. Pharm. 2008, 28, 209. [Google Scholar]
- Han, Y.; Xu, W.; Yang, F.; Shen, X.; Hong, G.; Huang, J.; Zhou, Z. Tumor-inhibitory effect and mechanism of polysaccharide from Tremella fuciformis in mice. Her. Med. 2011, 30, 849–952. [Google Scholar]
- Chen, B. Optimization of extraction of Tremella fuciformis polysaccharides and its antioxidant and antitumour activities in vitro. Carbohydr. Polym. 2010, 81, 420–424. [Google Scholar] [CrossRef]
- Yang, D.; Liu, Y.; Zhang, L. Tremella polysaccharide: The molecular mechanisms of its drug action. Prog. Mol. Biol. Transl. Sci. 2019, 163, 383–421. [Google Scholar]
- Zhu, H.; Yuan, Y.; Liu, J.; Zheng, L.; Chen, L.; Ma, A. Comparing the sugar profiles and primary structures of alkali-extracted water-soluble polysaccharides in cell wall between the yeast and mycelial phases from Tremella fuciformis. J. Microbiol. 2016, 54, 381–386. [Google Scholar] [CrossRef]
- Ge, X.; Huang, W.; Xu, X.; Lei, P.; Sun, D.; Xu, H.; Li, S. Production, structure, and bioactivity of polysaccharide isolated from Tremella fuciformis XY. Int. J. Biol. Macromol. 2020, 148, 173–181. [Google Scholar] [CrossRef]
- Bardi, G.T.; Smith, M.A.; Hood, J.L. Melanoma exosomes promote mixed M1 and M2 macrophage polarization. Cytokine 2018, 105, 63–72. [Google Scholar] [CrossRef]
- Zheng, X.; Turkowski, K.; Mora, J.; Brüne, B.; Seeger, W.; Weigert, A.; Savai, R. Redirecting tumor-associated macrophages to become tumoricidal effectors as a novel strategy for cancer therapy. Oncotarget 2017, 8, 48436–48452. [Google Scholar] [CrossRef]
- Huang, Z.; Xie, L.; Xu, Y.; Zhao, K.; Li, X.; Zhong, J.; Lu, Y.; Xu, X.; Goodin, S.; Zhang, K. Essential Oils from Zingiber striolatum Diels Attenuate Inflammatory Response and Oxidative Stress through Regulation of MAPK and NF-κB Signaling Pathways. Antioxidants 2021, 10, 2019. [Google Scholar] [CrossRef]
- Ren, D.; Lin, D.; Alim, A.; Zheng, Q.; Yang, X. Chemical characterization of a novel polysaccharide ASKP-1 from Artemisia sphaerocephala Krasch seed and its macrophage activation via MAPK, PI3k/Akt and NF-κB signaling pathways in RAW264.7 cells. Food Funct. 2017, 8, 1299–1312. [Google Scholar] [CrossRef] [PubMed]
- Wang, K.; Guan, C.; Yu, J.; Chen, X.; Shang, X.; Mei, S.; Feng, X.; Zheng, L. Systematic Pan-Cancer Analysis and Experimental Verification Identify FOXA1 as an Immunological and Prognostic Biomarker in Epithelial Ovarian Cancer. Dis. Markers 2022, 2022, 9328972. [Google Scholar] [CrossRef]
- Sun, R.; Chen, Y.; Yang, Q.; Zhang, W.; Guo, L.; Feng, M. Polysaccharide hydrogels regulate macrophage polarization and enhance the anti-tumor efficacy of melanoma. Int. J. Pharm. 2022, 613, 121390. [Google Scholar] [CrossRef] [PubMed]
- Wang, L.; Li, Y.; Zhu, L.; Yin, R.; Wang, R.; Luo, X.; Li, Y.; Li, Y.; Chen, Z. Antitumor activities and immunomodulatory of rice bran polysaccharides and its sulfates in vitro. Int. J. Biol. Macromol. 2016, 88, 424–432. [Google Scholar] [CrossRef]
- Jia, W.; Luo, S.; Lai, G.; Li, S.; Huo, S.; Li, M.; Zeng, X. Homogeneous polyporus polysaccharide inhibits bladder cancer by polarizing macrophages to M1 subtype in tumor microenvironment. BMC Complement. Med. Ther. 2021, 21, 150. [Google Scholar] [CrossRef]
- Guo, T.; Yang, Y.; Gao, M.; Qu, Y.; Guo, X.; Liu, Y.; Cui, X.; Wang, C. Lepidium meyenii Walpers polysaccharide and its cationic derivative re-educate tumor-associated macrophages for synergistic tumor immunotherapy. Carbohydr. Polym. 2020, 250, 116904. [Google Scholar] [CrossRef]
- Li, X.; Su, Q.; Pan, Y. Overcharged lipid metabolism in mechanisms of antitumor by Tremella fuciformis-derived polysaccharide. Int. J. Oncol. 2023, 62, 1–6. [Google Scholar] [CrossRef]
- Shen, X.; Wang, Z.; Song, X.; Xu, J.; Jiang, C.; Zhao, Y.; Ma, C.; Zhang, H. Transcriptomic profiling revealed an important role of cell wall remodeling and ethylene signaling pathway during salt acclimation in Arabidopsis. Plant Mol. Biol. 2014, 86, 303–317. [Google Scholar] [CrossRef]
- Ueno, M.; Hiroki, T.; Takeshita, S.; Jiang, Z.; Kim, D.; Yamaguchi, K.; Oda, T. Comparative study on antioxidative and macrophage-stimulating activities of polyguluronic acid (PG) and polymannuronic acid (PM) prepared from alginate. Carbohydr. Res. 2012, 352, 88–93. [Google Scholar] [CrossRef]
- Yang, Y.; Chen, J.; Lei, L.; Li, F.; Tang, Y.; Yuan, Y.; Zhang, Y.; Wu, S.; Yin, R.; Ming, J. Acetylation of polysaccharide from Morchella angusticeps peck enhances its immune activation and anti-inflammatory activities in macrophage RAW264.7 cells. Food Chem. Toxicol. 2019, 125, 38–45. [Google Scholar] [CrossRef]
- Lee, K.Y.; You, H.J.; Jeong, H.G.; Kang, J.S.; Kim, H.M.; Rhee, S.D.; Jeon, Y.J. Polysaccharide isolated from Poria cocos sclerotium induces NF-kappaB/Rel activation and iNOS expression through the activation of p38 kinase in murine macrophages. Int. Immunopharmacol. 2004, 4, 1029–1038. [Google Scholar] [CrossRef] [PubMed]
- Lee, J.; Ha, S.J.; Lee, H.J.; Kim, M.J.; Kim, J.H.; Kim, Y.T.; Song, K.M.; Kim, Y.J.; Kim, H.K.; Jung, S.K. Protective effect of Tremella fuciformis Berk extract on LPS-induced acute inflammation via inhibition of the NF-κB and MAPK pathways. Food Funct. 2016, 7, 3263–3272. [Google Scholar] [CrossRef] [PubMed]
- Ruan, Y.; Li, H.; Pu, L.; Shen, T. Tremella fuciformis Polysaccharides Attenuate Oxidative Stress and Inflammation in Macrophages through miR-155. Anal. Cell. Pathol. 2018, 2018, 5762371. [Google Scholar] [CrossRef] [PubMed]
- Zheng, Y.; Wang, Q.; Zhuang, W.; Lu, X.; Miron, A.; Chai, T.; Zheng, B.; Xiao, J. Cytotoxic, Antitumor and Immunomodulatory Effects of the Water-Soluble Polysaccharides from Lotus (Nelumbo nucifera Gaertn.) Seeds. Molecules 2016, 21, 1465–1476. [Google Scholar] [CrossRef] [PubMed]
- Manabe, K.; Kageyama, Y.; Tohata, M.; Ara, K.; Ozaki, K.; Ogasawara, N. High external pH enables more efficient secretion of alkaline α-amylase AmyK38 by Bacillus subtilis. Microb. Cell Fact. 2012, 11, 1–3. [Google Scholar] [CrossRef]
- Sanniyasi, E.; Venkatasubramanian, G.; Anbalagan, M.; Raj, P.; Gopal, R.K. In vitro anti-HIV-1 activity of the bioactive compound extracted and purified from two different marine macroalgae (seaweeds) (Dictyota bartayesiana J.V.Lamouroux and Turbinaria decurrens Bory). Sci. Rep. 2019, 9, 12185. [Google Scholar] [CrossRef]
- Li, Q.; Wang, P.; Miao, S. Curdlan enhances the structure of myosin gel model. Food Sci. Nutr. 2019, 7, 2123–2130. [Google Scholar] [CrossRef]
- Duan, Z.; Xie, H.; Yu, S.; Wang, S. Piperine Derived from Piper nigrum L. Inhibits LPS-Induced Inflammatory through the MAPK and NF-κB Signalling Pathways in RAW264.7. Cells 2022, 11, 2990. [Google Scholar] [CrossRef]
- Shi, Y.; Felder, M.A.; Sondel, P.M.; Rakhmilevich, A.L. Synergy of anti-CD40, CpG and MPL in activation of mouse macrophages. Mol. Immunol. 2015, 66, 208–215. [Google Scholar] [CrossRef]
- Livak, K.J.; Schmittgen, T.D. Analysis of relative gene expression data using real-time quantitative PCR and the 2(-Delta Delta C(T)) Method. Methods 2001, 25, 402–408. [Google Scholar] [CrossRef]
- Teng, C.F.; Wang, T.; Wu, T.H.; Lin, J.H.; Shih, F.Y.; Shyu, W.C.; Jeng, L.B. Combination therapy with dendritic cell vaccine and programmed death ligand 1 immune checkpoint inhibitor for hepatocellular carcinoma in an orthotopic mouse model. Ther. Adv. Med Oncol. 2020, 12, 1758835920922034. [Google Scholar] [CrossRef] [PubMed]
- Chen, L.; Wang, W.Y.; Wang, Y.P. Inhibitory effects of lithospermic acid on proliferation and migration of rat vascular smooth muscle cells. Acta Pharmacol. Sin. 2009, 30, 1245–1252. [Google Scholar] [CrossRef] [PubMed]







Disclaimer/Publisher’s Note: The statements, opinions and data contained in all publications are solely those of the individual author(s) and contributor(s) and not of MDPI and/or the editor(s). MDPI and/or the editor(s) disclaim responsibility for any injury to people or property resulting from any ideas, methods, instructions or products referred to in the content. |
© 2023 by the authors. Licensee MDPI, Basel, Switzerland. This article is an open access article distributed under the terms and conditions of the Creative Commons Attribution (CC BY) license (https://creativecommons.org/licenses/by/4.0/).
Share and Cite
Xie, L.; Liu, G.; Huang, Z.; Zhu, Z.; Yang, K.; Liang, Y.; Xu, Y.; Zhang, L.; Du, Z. Tremella fuciformis Polysaccharide Induces Apoptosis of B16 Melanoma Cells via Promoting the M1 Polarization of Macrophages. Molecules 2023, 28, 4018. https://doi.org/10.3390/molecules28104018
Xie L, Liu G, Huang Z, Zhu Z, Yang K, Liang Y, Xu Y, Zhang L, Du Z. Tremella fuciformis Polysaccharide Induces Apoptosis of B16 Melanoma Cells via Promoting the M1 Polarization of Macrophages. Molecules. 2023; 28(10):4018. https://doi.org/10.3390/molecules28104018
Chicago/Turabian StyleXie, Lingna, Guangrong Liu, Zebin Huang, Zhenyuan Zhu, Kaiye Yang, Yiheng Liang, Yani Xu, Lanyue Zhang, and Zhiyun Du. 2023. "Tremella fuciformis Polysaccharide Induces Apoptosis of B16 Melanoma Cells via Promoting the M1 Polarization of Macrophages" Molecules 28, no. 10: 4018. https://doi.org/10.3390/molecules28104018
APA StyleXie, L., Liu, G., Huang, Z., Zhu, Z., Yang, K., Liang, Y., Xu, Y., Zhang, L., & Du, Z. (2023). Tremella fuciformis Polysaccharide Induces Apoptosis of B16 Melanoma Cells via Promoting the M1 Polarization of Macrophages. Molecules, 28(10), 4018. https://doi.org/10.3390/molecules28104018

