Recent Trends in Multiclass Analysis of Emerging Endocrine Disrupting Contaminants (EDCs) in Drinking Water
Abstract
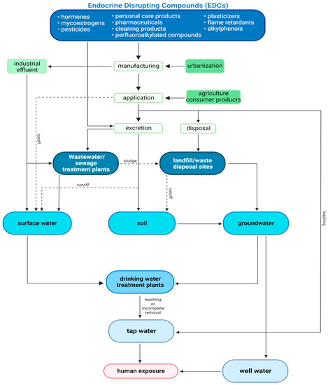
1. Introduction
2. Emerging Unregulated Contaminants: Endocrine Disrupting Compounds
3. Human Health Risk Assessment and Exposure to EDCs
4. Breadth of Compounds (Classes) Categorized as EDCs
5. Government Regulations: United States
6. Public Health Perception of Drinking Water Quality and EDCs
7. Analytical Methods
7.1. Targeted Analysis
7.2. Non-Target Analysis (NTA)
8. Sample Preparation
9. Instrumentation
9.1. Gas Chromatography Mass Spectrometry (GC-MS)
9.2. Liquid Chromatography Mass Spectrometry (LC-MS)
9.3. High- and Low-Resolution Mass Spectrometry (HR and LRMS)
10. In Vitro Biological Assays
11. Organ-on-a-Chip Model
12. Challenges and Future Directions
Author Contributions
Funding
Institutional Review Board Statement
Informed Consent Statement
Data Availability Statement
Conflicts of Interest
References
- Sauvé, S.; Desrosiers, M. A review of what is an emerging contaminant. Chem. Cent. J. 2014, 8, 15. [Google Scholar] [CrossRef] [PubMed]
- Monneret, C. What is an endocrine disruptor? C. R. Biol. 2017, 340, 403–405. [Google Scholar] [CrossRef] [PubMed]
- Health Testing Centers. Hormone Imbalance and Hormone Level Testing. 2018. Available online: https://www.healthtestingcenters.com/hormone-imbalance-and-hormone-level-testing/ (accessed on 21 November 2019).
- National Institute of Environmental Health Sciences. Endocrine Disruptors. 2019. Available online: https://www.niehs.nih.gov/health/topics/agents/endocrine/index.cfm (accessed on 21 November 2019).
- Endocrine Society. What EDCs Are. Available online: https://www.endocrine.org/topics/edc/what-edcs-are (accessed on 21 November 2019).
- Kortenkamp, A.; Faust, M. Regulate to reduce chemical mixture risk. Science 2018, 361, 224–226. [Google Scholar] [CrossRef] [PubMed]
- You, L.; Casanova, M.; Bartolucci, E.J.; Fryczynski, M.W.; Dorman, D.C.; Everitt, J.I.; Gaido, K.W.; Ross, S.M.; Heck, H.d.A. Combined effects of dietary phytoestrogen and synthetic endocrine-active compound on reproductive development in Sprague-Dawley rats: Genistein and methoxychlor. Toxicol. Sci. 2002, 66, 91–104. [Google Scholar] [CrossRef][Green Version]
- Rajapakse, N.; Silva, E.; Kortenkamp, A. Combining xenoestrogens at levels below individual no-observed-effect concentrations dramatically enhances steroid hormone action. Environ. Health Perspect. 2002, 110, 917–921. [Google Scholar] [CrossRef]
- Fuhrman, V.F.; Tal, A.; Arnon, S. Why endocrine disrupting chemicals (EDCs) challenge traditional Risk assessment and how to respond. J. Hazard. Mater. 2015, 286, 589–611. [Google Scholar] [CrossRef]
- Muncke, J. Endocrine disrupting chemicals and other substances of concern in food contact materials: An updated review of exposure, effect and risk assessment. J. Steroid Biochem. Mol. Biol. 2011, 127, 118–127. [Google Scholar] [CrossRef]
- Yilmaz, B.; Terekeci, H.; Sandal, S.; Kelestimur, F. Endocrine disrupting chemicals: Exposure, effects on human health, mechanism of action, models for testing and strategies for prevention. Rev. Endocr. Metab. Disord. 2020, 21, 127–147. [Google Scholar] [CrossRef]
- McKinlay, R.; Plant, J.; Bell, J.; Voulvoulis, N. Endocrine disrupting pesticides: Implications for risk assessment. Environ. Int. 2008, 34, 168–183. [Google Scholar] [CrossRef]
- Bang, D.Y.; Kyung, M.; Kim, M.J.; Jung, B.Y.; Cho, M.C.; Choi, S.M.; Kim, Y.W.; Lim, S.K.; Lim, D.S.; Won, A.J. Human risk assessment of endocrine-disrupting chemicals derived from plastic food containers. Compr. Rev. Food Sci. Food Saf. 2012, 11, 453–470. [Google Scholar] [CrossRef]
- Ji, C.; Song, Q.; Chen, Y.; Zhou, Z.; Wang, P.; Liu, J.; Sun, Z.; Zhao, M. The potential endocrine disruption of pesticide transformation products (TPs): The blind spot of pesticide risk assessment. Environ. Int. 2020, 137, 105490. [Google Scholar] [CrossRef] [PubMed]
- Fenton, S.E.; Ducatman, A.; Boobis, A.; DeWitt, J.C.; Lau, C.; Ng, C.; Smith, J.S.; Roberts, S.M. Per-and polyfluoroalkyl substance toxicity and human health review: Current state of knowledge and strategies for informing future research. Environ. Toxicol. Chem. 2021, 40, 606–630. [Google Scholar] [CrossRef] [PubMed]
- Osimitz, T.G.; Droege, W.; Driver, J.H. Human risk assessment for nonylphenol. Hum. Ecol. Risk Assess. Int. J. 2015, 21, 1903–1919. [Google Scholar] [CrossRef]
- Calafat, A.M.; Koch, H.M.; Andra, S.; Antignac, J.; Castaño, A.; Choi, K.; Covaci, A.; Dekant, W.; Doerge, D.; Frederiksen, H. BPA and risk assessment. Lancet Diabetes Endocrinol. 2020, 8, 269–270. [Google Scholar] [CrossRef] [PubMed]
- Drakvik, E.; Altenburger, R.; Aoki, Y.; Backhaus, T.; Bahadori, T.; Barouki, R.; Brack, W.; Cronin, M.T.; Demeneix, B.; Bennekou, S.H. Statement on advancing the assessment of chemical mixtures and their risks for human health and the environment. Environ. Int. 2020, 134, 105267. [Google Scholar] [CrossRef] [PubMed]
- Heys, K.A.; Shore, R.F.; Pereira, M.G.; Jones, K.C.; Martin, F.L. Risk assessment of environmental mixture effects. RSC Adv. 2016, 6, 47844–47857. [Google Scholar] [CrossRef]
- Kortenkamp, A. Low dose mixture effects of endocrine disrupters and their implications for regulatory thresholds in chemical risk assessment. Curr. Opin. Pharmacol. 2014, 19, 105–111. [Google Scholar] [CrossRef]
- Fan, D.; Yin, W.; Gu, W.; Liu, M.; Liu, J.; Wang, Z.; Shi, L. Occurrence, spatial distribution and risk assessment of high concern endocrine-disrupting chemicals in Jiangsu Province, China. Chemosphere 2021, 285, 131396. [Google Scholar] [CrossRef]
- Caporale, N.; Leemans, M.; Birgersson, L.; Germain, P.-L.; Cheroni, C.; Borbély, G.; Engdahl, E.; Lindh, C.; Bressan, R.B.; Cavallo, F. From cohorts to molecules: Adverse impacts of endocrine disrupting mixtures. Science 2022, 375, eabe8244. [Google Scholar] [CrossRef]
- Boberg, J.; Dybdahl, M.; Petersen, A.; Hass, U.; Svingen, T.; Vinggaard, A.M. A pragmatic approach for human risk assessment of chemical mixtures. Curr. Opin. Toxicol. 2019, 15, 1–7. [Google Scholar] [CrossRef]
- Christiansen, S.; Axelstad, M.; Scholze, M.; Johansson, H.K.; Hass, U.; Mandrup, K.; Frandsen, H.L.; Frederiksen, H.; Isling, L.K.; Boberg, J. Grouping of endocrine disrupting chemicals for mixture risk assessment–Evidence from a rat study. Environ. Int. 2020, 142, 105870. [Google Scholar] [CrossRef] [PubMed]
- Kar, S.; Sepúlveda, M.S.; Roy, K.; Leszczynski, J. Endocrine-disrupting activity of per- and polyfluoroalkyl substances: Exploring combined approaches of ligand and structure based modeling. Chemosphere 2017, 184, 514–523. [Google Scholar] [CrossRef] [PubMed]
- Coperchini, F.; Croce, L.; Ricci, G.; Magri, F.; Rotondi, M.; Imbriani, M.; Chiovato, L. Thyroid disrupting effects of old and new generation PFAS. Front. Endocrinol. 2021, 11, 612320. [Google Scholar] [CrossRef] [PubMed]
- United States Environmental Protection Agency. Our Current Understanding of the Human Health and Environmental Risks of PFAS. 2022. Available online: https://www.epa.gov/pfas/our-current-understanding-human-health-and-environmental-risks-pfas (accessed on 7 December 2022).
- Carpenter, D.O. Effects of Persistent and Bioactive Organic Pollutants on Human Health; John Wiley & Sons: Hoboken, NJ, USA, 2013. [Google Scholar]
- Wee, S.Y.; Aris, A.Z. Occurrence and public-perceived risk of endocrine disrupting compounds in drinking water. NPJ Clean Water 2019, 2, 4. [Google Scholar] [CrossRef]
- Furlong, E.T.; Batt, A.L.; Glassmeyer, S.T.; Noriega, M.C.; Kolpin, D.W.; Mash, H.; Schenck, K.M. Nationwide reconnaissance of contaminants of emerging concern in source and treated drinking waters of the United States: Pharmaceuticals. Sci. Total Environ. 2017, 579, 1629–1642. [Google Scholar] [CrossRef] [PubMed]
- Glassmeyer, S.T.; Furlong, E.T.; Kolpin, D.W.; Batt, A.L.; Benson, R.; Boone, J.S.; Conerly, O.; Donohue, M.J.; King, D.N.; Kostich, M.S. Nationwide reconnaissance of contaminants of emerging concern in source and treated drinking waters of the United States. Sci. Total Environ. 2017, 581, 909–922. [Google Scholar] [CrossRef]
- Elliott, S.M.; Brigham, M.E.; Kiesling, R.L.; Schoenfuss, H.L.; Jorgenson, Z.G. Environmentally relevant chemical mixtures of concern in waters of United States tributaries to the Great Lakes. Integr. Environ. Assess. Manag. 2018, 14, 509–518. [Google Scholar] [CrossRef]
- Bexfield, L.M.; Toccalino, P.L.; Belitz, K.; Foreman, W.T.; Furlong, E.T. Hormones and pharmaceuticals in groundwater used as a source of drinking water across the United States. Environ. Sci. Technol. 2019, 53, 2950–2960. [Google Scholar] [CrossRef]
- Singh, R.R.; Angeles, L.F.; Butryn, D.M.; Metch, J.W.; Garner, E.; Vikesland, P.J.; Aga, D.S. Towards a harmonized method for the global reconnaissance of multi-class antimicrobials and other pharmaceuticals in wastewater and receiving surface waters. Environ. Int. 2019, 124, 361–369. [Google Scholar] [CrossRef]
- Zhao, Y.; Ye, L.; Zhang, X.X. Emerging pollutants–part I: Occurrence, fate and transport. Water Environ. Res. 2018, 90, 1301–1322. [Google Scholar] [CrossRef]
- Metcalfe, C.; Bayen, S.; Desrosiers, M.; Muñoz, G.; Sauvé, S.; Yargeau, V. An introduction to the sources, fate, occurrence and effects of endocrine disrupting chemicals released into the environment. Environ. Res. 2022, 207, 112658. [Google Scholar] [CrossRef] [PubMed]
- Tong, X.; Mohapatra, S.; Zhang, J.; Tran, N.H.; You, L.; He, Y.; Gin, K.Y.-H. Source, fate, transport and modelling of selected emerging contaminants in the aquatic environment: Current status and future perspectives. Water Res. 2022, 217, 118418. [Google Scholar] [CrossRef] [PubMed]
- United States Environmental Protection Agency. Understanding the Safe Drinking Water Act, in Overview of the Safe Drinking Water Act; United States Environmental Protection Agency: Washington, DC, USA, 2004.
- United States Environmental Protection Agency. National Primary Drinking Water Regulations. 2022. Available online: https://www.epa.gov/ground-water-and-drinking-water/national-primary-drinking-water-regulations (accessed on 26 August 2022).
- United States Environmental Protection Agency. How EPA Regulates Drinking Water Contaminants. 2022. Available online: https://www.epa.gov/sdwa/how-epa-regulates-drinking-water-contaminants (accessed on 26 August 2022).
- United States Environmental Protection Agency. Drinking Water Contaminant Candidate List (CCL) and Regulatory Determination. 2022. Available online: https://www.epa.gov/ccl (accessed on 30 August 2022).
- United States Environmental Protection Agency. Learn About the Unregulated Contaminant Monitoring Rule. 2021. Available online: https://www.epa.gov/dwucmr/learn-about-unregulated-contaminant-monitoring-rule (accessed on 29 August 2022).
- United States Environmental Protection Agency. Endocrine Disruptor Screening Program (EDSP) Overview. 2021. Available online: https://www.epa.gov/endocrine-disruption/endocrine-disruptor-screening-program-edsp-overview (accessed on 29 August 2022).
- Hecker, M.; Hollert, H. Endocrine disruptor screening: Regulatory perspectives and needs. Environ. Sci. Eur. 2011, 23, 15. [Google Scholar] [CrossRef]
- Pool, R.; Rusch, E. Identifying and reducing environmental health risks of chemicals in our society. In Identifying and Reducing Environmental Health Risks of Chemicals in Our Society; Workshop Summary; National Academies Press: Washington, DC, USA, 2014. [Google Scholar]
- Franklin, S.L. Consumer Confidence Reports. Water Encycl. 2005, 1, 145–146. [Google Scholar] [CrossRef]
- Grupper, M.A.; Schreiber, M.E.; Sorice, M.G. How perceptions of trust, risk, tap water quality, and salience characterize drinking water choices. Hydrology 2021, 8, 49. [Google Scholar] [CrossRef]
- Water Quality Association. Summary & Highlights National Study of Consumers’ Opinions & Perceptions Regarding Water Quality; Water Quality Association: Lisle, IL, USA, 2015. [Google Scholar]
- Javidi, A.; Pierce, G. US households’ perception of drinking water as unsafe and its consequences: Examining alternative choices to the tap. Water Resour. Res. 2018, 54, 6100–6113. [Google Scholar] [CrossRef]
- Ochoo, B.; Valcour, J.; Sarkar, A. Association between perceptions of public drinking water quality and actual drinking water quality: A community-based exploratory study in Newfoundland (Canada). Environ. Res. 2017, 159, 435–443. [Google Scholar] [CrossRef]
- Rouillon, S.; Deshayes-Morgand, C.; Enjalbert, L.; Rabouan, S.; Hardouin, J.-B.; Migeot, V.; Albouy-Llaty, M. Endocrine disruptors and pregnancy: Knowledge, attitudes and prevention behaviors of French women. Int. J. Environ. Res. Public Health 2017, 14, 1021. [Google Scholar] [CrossRef]
- Wee, S.Y.; Aris, A.Z.; Yusoff, F.M.; Praveena, S.M.; Harun, R. Drinking water consumption and association between actual and perceived risks of endocrine disrupting compounds. NPJ Clean Water 2022, 5, 25. [Google Scholar] [CrossRef]
- Kelly, M.; Connolly, L.; Dean, M. Public awareness and risk perceptions of endocrine disrupting chemicals: A qualitative study. Int. J. Environ. Res. Public Health 2020, 17, 7778. [Google Scholar] [CrossRef]
- Sosa-Ferrera, Z.; Mahugo-Santana, C.; Santana-Rodríguez, J.J. Analytical methodologies for the determination of endocrine disrupting compounds in biological and environmental samples. BioMed Res. Int. 2013, 2013, 674838. [Google Scholar] [CrossRef] [PubMed]
- Scognamiglio, V.; Antonacci, A.; Patrolecco, L.; Lambreva, M.D.; Litescu, S.C.; Ghuge, S.A.; Rea, G. Analytical tools monitoring endocrine disrupting chemicals. TrAC Trends Anal. Chem. 2016, 80, 555–567. [Google Scholar] [CrossRef]
- Dodds, J.N.; Alexander, N.L.M.; Kirkwood, K.I.; Foster, M.R.; Hopkins, Z.R.; Knappe, D.R.; Baker, E.S. From pesticides to per-and polyfluoroalkyl substances: An evaluation of recent targeted and untargeted mass spectrometry methods for xenobiotics. Anal. Chem. 2020, 93, 641–656. [Google Scholar] [CrossRef] [PubMed]
- Richardson, S.D.; Ternes, T.A. Water Analysis: Emerging Contaminants and Current Issues. Anal. Chem. 2018, 90, 398–428. [Google Scholar] [CrossRef]
- Phillips, A.L.; Williams, A.J.; Sobus, J.R.; Ulrich, E.M.; Gundersen, J.; Langlois-Miller, C.; Newton, S.R. A Framework for Utilizing High-Resolution Mass Spectrometry and Nontargeted Analysis in Rapid Response and Emergency Situations. Environ. Toxicol. Chem. 2022, 41, 1117–1130. [Google Scholar] [CrossRef]
- Iwanowicz, L.R.; Blazer, V.S.; Pinkney, A.E.; Guy, C.P.; Major, A.M.; Munney, K.; Mierzykowski, S.; Lingenfelser, S.; Secord, A.; Patnode, K.; et al. Evidence of estrogenic endocrine disruption in smallmouth and largemouth bass inhabiting Northeast U.S. national wildlife refuge waters: A reconnaissance study. Ecotoxicol. Environ. Saf. 2016, 124, 50–59. [Google Scholar] [CrossRef]
- Aalizadeh, R.; Nikolopoulou, V.; Alygizakis, N.; Slobodnik, J.; Thomaidis, N.S. A novel workflow for semi-quantification of emerging contaminants in environmental samples analyzed by LC-HRMS. Anal. Bioanal. Chem. 2022, 414, 7435–7450. [Google Scholar] [CrossRef]
- Płotka-Wasylka, J.; Szczepańska, N.; de la Guardia, M.; Namieśnik, J. Modern trends in solid phase extraction: New sorbent media. TrAC Trends Anal. Chem. 2016, 77, 23–43. [Google Scholar] [CrossRef]
- Hawach Scientific. Three Kinds of SPE Cartridges. 2019. Available online: https://www.hawach.com/news/three-kinds-of-spe-cartridges.html (accessed on 1 November 2022).
- Snyder, S.A.; Westerhoff, P.; Yoon, Y.; Sedlak, D.L. Pharmaceuticals, personal care products, and endocrine disruptors in water: Implications for the water industry. Environ. Eng. Sci. 2003, 20, 449–469. [Google Scholar] [CrossRef]
- Liu, S.; Huang, X.; Hu, K.; Jin, Q.; Zhu, G. Development of a multiresidue method for endocrine-disrupting pesticides by solid phase extraction and determination by UHPLC-MS/MS from drinking water samples. J. Chromatogr. Sci. 2020, 58, 195–202. [Google Scholar] [CrossRef]
- König, M.; Escher, B.I.; Neale, P.A.; Krauss, M.; Hilscherová, K.; Novák, J.; Teodorović, I.; Schulze, T.; Seidensticker, S.; Kamal Hashmi, M.A.; et al. Impact of untreated wastewater on a major European river evaluated with a combination of in vitro bioassays and chemical analysis. Environ. Pollut. 2017, 220, 1220–1230. [Google Scholar] [CrossRef] [PubMed]
- Goeury, K.; Duy, S.V.; Munoz, G.; Prévost, M.; Sauvé, S. Assessment of automated off-line solid-phase extraction LC-MS/MS to monitor EPA priority endocrine disruptors in tap water, surface water, and wastewater. Talanta 2022, 241, 123216. [Google Scholar] [CrossRef] [PubMed]
- Medlock Kakaley, E.; Cardon, M.C.; Evans, N.; Iwanowicz, L.R.; Allen, J.M.; Wagner, E.; Bokenkamp, K.; Richardson, S.D.; Plewa, M.J.; Bradley, P.M.; et al. In vitro effects-based method and water quality screening model for use in pre- and post-distribution treated waters. Sci. Total Environ. 2021, 768, 144750. [Google Scholar] [CrossRef]
- Wee, S.Y.; Aris, A.Z.; Yusoff, F.M.; Praveena, S.M. Occurrence and risk assessment of multiclass endocrine disrupting compounds in an urban tropical river and a proposed risk management and monitoring framework. Sci. Total Environ. 2019, 671, 431–442. [Google Scholar] [CrossRef]
- Gago-Ferrero, P.; Bletsou, A.A.; Damalas, D.E.; Aalizadeh, R.; Alygizakis, N.A.; Singer, H.P.; Hollender, J.; Thomaidis, N.S. Wide-scope target screening of >2000 emerging contaminants in wastewater samples with UPLC-Q-ToF-HRMS/MS and smart evaluation of its performance through the validation of 195 selected representative analytes. J. Hazard. Mater. 2020, 387, 121712. [Google Scholar] [CrossRef]
- Goeury, K.; Vo Duy, S.; Munoz, G.; Prévost, M.; Sauvé, S. Analysis of Environmental Protection Agency priority endocrine disruptor hormones and bisphenol A in tap, surface and wastewater by online concentration liquid chromatography tandem mass spectrometry. J. Chromatogr. A 2019, 1591, 87–98. [Google Scholar] [CrossRef]
- Montiel-León, J.M.; Duy, S.V.; Munoz, G.; Amyot, M.; Sauvé, S. Evaluation of on-line concentration coupled to liquid chromatography tandem mass spectrometry for the quantification of neonicotinoids and fipronil in surface water and tap water. Anal. Bioanal. Chem. 2018, 410, 2765–2779. [Google Scholar] [CrossRef]
- Kumawat, M.; Sharma, P.; Pal, N.; James, M.M.; Verma, V.; Tiwari, R.R.; Shubham, S.; Sarma, D.K.; Kumar, M. Occurrence and seasonal disparity of emerging endocrine disrupting chemicals in a drinking water supply system and associated health risk. Sci. Rep. 2022, 12, 9252. [Google Scholar] [CrossRef]
- Gou, Y.-Y.; Lin, S.; Que, D.E.; Tayo, L.L.; Lin, D.-Y.; Chen, K.-C.; Chen, F.-A.; Chiang, P.-C.; Wang, G.-S.; Hsu, Y.-C.; et al. Estrogenic effects in the influents and effluents of the drinking water treatment plants. Environ. Sci. Pollut. Res. 2016, 23, 8518–8528. [Google Scholar] [CrossRef]
- Pawliszyn, J. Solid phase microextraction. Adv. Exp. Med. Biol. 2001, 488, 73–87. [Google Scholar] [CrossRef]
- Piri-Moghadam, H.; Ahmadi, F.; Pawliszyn, J. A critical review of solid phasde microextraction for analysis of water samples. TrAC Trends Anal. Chem. 2016, 85, 133–143. [Google Scholar] [CrossRef]
- Moid AlAmmari, A.; Rizwan Khan, M.; Aqel, A. Trace identification of endocrine-disrupting bisphenol A in drinking water by solid-phase extraction and ultra-performance liquid chromatography-tandem mass spectrometry. J. King Saud Univ.-Sci. 2020, 32, 1634–1640. [Google Scholar] [CrossRef]
- Vargas-Berrones, K.; Díaz de León-Martínez, L.; Bernal-Jácome, L.; Rodriguez-Aguilar, M.; Ávila-Galarza, A.; Flores-Ramírez, R. Rapid analysis of 4-nonylphenol by solid phase microextraction in water samples. Talanta 2020, 209, 120546. [Google Scholar] [CrossRef] [PubMed]
- Wang, Y.; Jie, Y.; Hu, Q.; Yang, Y.; Ye, Y.; Zou, S.; Xu, J.; Ouyang, G. A polymeric solid-phase microextraction fiber for the detection of pharmaceuticals in water samples. J. Chromatogr. A 2020, 1623, 461171. [Google Scholar] [CrossRef] [PubMed]
- Jabali, Y.; Millet, M.; El-Hoz, M. Optimization of a DI-SPME-GC–MS/MS method for multi-residue analysis of pesticides in waters. Microchem. J. 2019, 147, 83–92. [Google Scholar] [CrossRef]
- Alimzhanova, M.; Mamedova, M.; Ashimuly, K.; Alipuly, A.; Adilbekov, Y. Miniaturized solid-phase microextraction coupled with gas chromatography-mass spectrometry for determination of endocrine disruptors in drinking water. Food Chem. X 2022, 14, 100345. [Google Scholar] [CrossRef]
- Azzouz, A.; Ballesteros, E. Trace analysis of endocrine disrupting compounds in environmental water samples by use of solid-phase extraction and gas chromatography with mass spectrometry detection. J. Chromatogr. A 2014, 1360, 248–257. [Google Scholar] [CrossRef]
- Shimadzu. Gas Chromatography Columns. Available online: https://www.shimadzu.com/an/service-support/technical-support/analysis-basics/fundamentals/columns.html#:~:text=Two%20types%20of%20columns%20are,packed%20columns%20and%20capillary%20columns. (accessed on 3 November 2022).
- National Institute of Standards and Technology. NIST20: Updates to the NIST Tandem and Electron Ionization Spectral Libraries. 2020. Available online: https://www.nist.gov/programs-projects/nist20-updates-nist-tandem-and-electron-ionization-spectral-libraries (accessed on 3 November 2022).
- Martínez, C.; Ramírez, N.; Gómez, V.; Pocurull, E.; Borrull, F. Simultaneous determination of 76 micropollutants in water samples by headspace solid phase microextraction and gas chromatography–mass spectrometry. Talanta 2013, 116, 937–945. [Google Scholar] [CrossRef]
- Sghaier, R.B.; Net, S.; Ghorbel-Abid, I.; Bessadok, S.; Le Coz, M.; Hassan-Chehimi, D.B.; Trabelsi-Ayadi, M.; Tackx, M.; Ouddane, B. Simultaneous Detection of 13 Endocrine Disrupting Chemicals in Water by a Combination of SPE-BSTFA Derivatization and GC-MS in Transboundary Rivers (France-Belgium). Water Air Soil Pollut. 2016, 228, 2. [Google Scholar] [CrossRef]
- Ronderos-Lara, J.G.; Saldarriaga-Noreña, H.; Murillo-Tovar, M.A.; Vergara-Sánchez, J. Optimization and application of a GC-MS Method for the determination of endocrine disruptor compounds in natural water. Separations 2018, 5, 33. [Google Scholar] [CrossRef]
- LibreTexts Chemistry. Chromatographic Columns. 2020. Available online: https://chem.libretexts.org/Bookshelves/Analytical_Chemistry/Supplemental_Modules_(Analytical_Chemistry)/Instrumentation_and_Analysis/Chromatography/Chromatographic_Columns#:~:text=There%20are%20three%20basic%20types,the%20column%2C%20or%20packed%20material (accessed on 13 November 2022).
- Agilent. LC Column Selector Tool. 2022. Available online: https://www.agilent.com/search/gn/lc-column-phase?N1=4294836379%204294911902%204294625495%204294643098%204294906426%204294911894&N=4294836379%204294911902%204294625495%204294643098%204294906426%204294911894 (accessed on 13 November 2022).
- Pitt, J.J. Principles and applications of liquid chromatography-mass spectrometry in clinical biochemistry. Clin. Biochem. Rev. 2009, 30, 19–34. [Google Scholar] [PubMed]
- Al Amin, M.; Sobhani, Z.; Liu, Y.; Dharmaraja, R.; Chadalavada, S.; Naidu, R.; Chalker, J.M.; Fang, C. Recent advances in the analysis of per- and polyfluoroalkyl substances (PFAS)—A review. Environ. Technol. Innov. 2020, 19, 100879. [Google Scholar] [CrossRef]
- Omar, T.F.T.; Ahmad, A.; Aris, A.Z.; Yusoff, F.M. Endocrine disrupting compounds (EDCs) in environmental matrices: Review of analytical strategies for pharmaceuticals, estrogenic hormones, and alkylphenol compounds. TrAC Trends Anal. Chem. 2016, 85, 241–259. [Google Scholar] [CrossRef]
- Pantelaki, I.; Voutsa, D. Organophosphate flame retardants (OPFRs): A review on analytical methods and occurrence in wastewater and aquatic environment. Sci. Total Environ. 2019, 649, 247–263. [Google Scholar] [CrossRef] [PubMed]
- Anumol, T.; Merel, S.; Clarke, B.O.; Snyder, S.A. Ultra high performance liquid chromatography tandem mass spectrometry for rapid analysis of trace organic contaminants in water. Chem. Cent. J. 2013, 7, 104. [Google Scholar] [CrossRef]
- Wee, S.Y.; Aris, A.Z.; Yusoff, F.M.; Praveena, S.M. Occurrence of multiclass endocrine disrupting compounds in a drinking water supply system and associated risks. Sci. Rep. 2020, 10, 17755. [Google Scholar] [CrossRef]
- Wee, S.Y.; Aris, A.Z.; Yusoff, F.M.; Praveena, S.M. Tap water contamination: Multiclass endocrine disrupting compounds in different housing types in an urban settlement. Chemosphere 2021, 264, 128488. [Google Scholar] [CrossRef]
- Vivas, M.P.M.; Martinez, S.T.; de Andrade, J.B.; da Rocha, G.O. Method development using chemometric tools for determination of endocrine-disrupting chemicals in bottled mineral waters. Food Chem. 2022, 370, 131062. [Google Scholar] [CrossRef]
- Bradley, P.M.; Argos, M.; Kolpin, D.W.; Meppelink, S.M.; Romanok, K.M.; Smalling, K.L.; Focazio, M.J.; Allen, J.M.; Dietze, J.E.; Devito, M.J.; et al. Mixed organic and inorganic tapwater exposures and potential effects in greater Chicago area, USA. Sci. Total Environ. 2020, 719, 137236. [Google Scholar] [CrossRef]
- González-Gaya, B.; Lopez-Herguedas, N.; Santamaria, A.; Mijangos, F.; Etxebarria, N.; Olivares, M.; Prieto, A.; Zuloaga, O. Suspect screening workflow comparison for the analysis of organic xenobiotics in environmental water samples. Chemosphere 2021, 274, 129964. [Google Scholar] [CrossRef]
- Lazofsky, A.; Brinker, A.; Rivera-Núñez, Z.; Buckley, B. Optimizing Zearalenone Metabolite Analysis in Urine: A Comparison of Four Liquid Chromatography-Mass Spectrometry Platforms for Performance. Anal. Bioanal. Chem. 2022; under review. [Google Scholar]
- Barceló, D.; Petrovic, M. Challenges and achievements of LC-MS in environmental analysis: 25 years on. TrAC Trends Anal. Chem. 2007, 26, 2–11. [Google Scholar] [CrossRef]
- Wee, S.Y.; Ismail, N.A.H.; Haron, D.E.M.; Yusoff, F.M.; Praveena, S.M.; Aris, A.Z. Pharmaceuticals, hormones, plasticizers, and pesticides in drinking water. J. Hazard. Mater. 2022, 424, 127327. [Google Scholar] [CrossRef] [PubMed]
- Mirmont, E.; Bœuf, A.; Charmel, M.; Vaslin-Reimann, S.; Lalère, B.; Laprévote, O.; Lardy-Fontan, S. Development and implementation of an analytical procedure for the quantification of natural and synthetic steroid hormones in whole surface waters. J. Chromatogr. B 2021, 1175, 122732. [Google Scholar] [CrossRef] [PubMed]
- Gago-Ferrero, P.; Schymanski, E.L.; Bletsou, A.A.; Aalizadeh, R.; Hollender, J.; Thomaidis, N.S. Extended Suspect and Non-Target Strategies to Characterize Emerging Polar Organic Contaminants in Raw Wastewater with LC-HRMS/MS. Environ. Sci. Technol. 2015, 49, 12333–12341. [Google Scholar] [CrossRef]
- Tadić, Đ.; Manasfi, R.; Bertrand, M.; Sauvêtre, A.; Chiron, S. Use of Passive and Grab Sampling and High-Resolution Mass Spectrometry for Non-Targeted Analysis of Emerging Contaminants and Their Semi-Quantification in Water. Molecules 2022, 27, 3167. [Google Scholar] [CrossRef]
- Overdahl, K.E.; Sutton, R.; Sun, J.; DeStefano, N.J.; Getzinger, G.J.; Ferguson, P.L. Assessment of emerging polar organic pollutants linked to contaminant pathways within an urban estuary using non-targeted analysis. Environ. Sci. Process. Impacts 2021, 23, 429–445. [Google Scholar] [CrossRef]
- Eysseric, E.; Beaudry, F.; Gagnon, C.; Segura, P.A. Non-targeted screening of trace organic contaminants in surface waters by a multi-tool approach based on combinatorial analysis of tandem mass spectra and open access databases. Talanta 2021, 230, 122293. [Google Scholar] [CrossRef]
- Weiss, J.M.; Simon, E.; Stroomberg, G.J.; de Boer, R.; de Boer, J.; van der Linden, S.C.; Leonards, P.E.; Lamoree, M.H. Identification strategy for unknown pollutants using high-resolution mass spectrometry: Androgen-disrupting compounds identified through effect-directed analysis. Anal. Bioanal. Chem. 2011, 400, 3141–3149. [Google Scholar] [CrossRef]
- McCord, J.; Strynar, M. Identifying per-and polyfluorinated chemical species with a combined targeted and non-targeted-screening high-resolution mass spectrometry workflow. JoVE J. Vis. Exp. 2019, 146, e59142. [Google Scholar] [CrossRef]
- Schymanski, E.L.; Jeon, J.; Gulde, R.; Fenner, K.; Ruff, M.; Singer, H.P.; Hollender, J. Identifying Small Molecules via High Resolution Mass Spectrometry: Communicating Confidence. Environ. Sci. Technol. 2014, 48, 2097–2098. [Google Scholar] [CrossRef]
- Ulrich, E.M.; Sobus, J.R.; Grulke, C.M.; Richard, A.M.; Newton, S.R.; Strynar, M.J.; Mansouri, K.; Williams, A.J. EPA’s non-targeted analysis collaborative trial (ENTACT): Genesis, design, and initial findings. Anal. Bioanal. Chem. 2019, 411, 853–866. [Google Scholar] [CrossRef] [PubMed]
- Rotroff, D.M.; Dix, D.J.; Houck, K.A.; Knudsen, T.B.; Martin, M.T.; McLaurin, K.W.; Reif, D.M.; Crofton, K.M.; Singh, A.V.; Xia, M. Using in vitro high throughput screening assays to identify potential endocrine-disrupting chemicals. Environ. Health Perspect. 2013, 121, 7–14. [Google Scholar] [CrossRef] [PubMed]
- Campbell, C.G.; Borglin, S.E.; Green, F.B.; Grayson, A.; Wozei, E.; Stringfellow, W.T. Biologically directed environmental monitoring, fate, and transport of estrogenic endocrine disrupting compounds in water: A review. Chemosphere 2006, 65, 1265–1280. [Google Scholar] [CrossRef]
- Robitaille, J.; Denslow, N.D.; Escher, B.I.; Kurita-Oyamada, H.G.; Marlatt, V.; Martyniuk, C.J.; Navarro-Martín, L.; Prosser, R.; Sanderson, T.; Yargeau, V. Towards regulation of Endocrine Disrupting chemicals (EDCs) in water resources using bioassays—A guide to developing a testing strategy. Environ. Res. 2022, 205, 112483. [Google Scholar] [CrossRef] [PubMed]
- Medlock Kakaley, E.K.; Blackwell, B.R.; Cardon, M.C.; Conley, J.M.; Evans, N.; Feifarek, D.J.; Furlong, E.T.; Glassmeyer, S.T.; Gray, L.E.; Hartig, P.C.; et al. De Facto Water Reuse: Bioassay suite approach delivers depth and breadth in endocrine active compound detection. Sci. Total Environ. 2020, 699, 134297. [Google Scholar] [CrossRef]
- Leung, C.M.; de Haan, P.; Ronaldson-Bouchard, K.; Kim, G.-A.; Ko, J.; Rho, H.S.; Chen, Z.; Habibovic, P.; Jeon, N.L.; Takayama, S.; et al. A guide to the organ-on-a-chip. Nat. Rev. Methods Prim. 2022, 2, 33. [Google Scholar] [CrossRef]
- Hernández, A.F.; Tsatsakis, A.M. Human exposure to chemical mixtures: Challenges for the integration of toxicology with epidemiology data in risk assessment. Food Chem. Toxicol. 2017, 103, 188–193. [Google Scholar] [CrossRef]
- Cho, S.; Yoon, J.-Y. Organ-on-a-chip for assessing environmental toxicants. Curr. Opin. Biotechnol. 2017, 45, 34–42. [Google Scholar] [CrossRef]
- Young, R.E.; Huh, D.D. Organ-on-a-chip technology for the study of the female reproductive system. Adv. Drug Deliv. Rev. 2021, 173, 461–478. [Google Scholar] [CrossRef]
- Nawroth, J.; Rogal, J.; Weiss, M.; Brucker, S.Y.; Loskill, P. Organ-on-a-chip systems for women’s health applications. Adv. Healthc. Mater. 2018, 7, 1700550. [Google Scholar] [CrossRef]
- Xiao, S.; Coppeta, J.R.; Rogers, H.B.; Isenberg, B.C.; Zhu, J.; Olalekan, S.A.; McKinnon, K.E.; Dokic, D.; Rashedi, A.S.; Haisenleder, D.J. A microfluidic culture model of the human reproductive tract and 28-day menstrual cycle. Nat. Commun. 2017, 8, 14584. [Google Scholar] [CrossRef] [PubMed]

| EDC Class | Water Matrix | Sample Prep | Instrumentation | Limit(s) of Detection | Reference |
|---|---|---|---|---|---|
| phthalates alkylphenols BPA hormones (n = 14) | bottled water | Micro-SPE | LC-20ADXR/LCMS-2020 HPLC-MS | 1.60–23.2 ng/L | [96] |
| XR-Phenyl (100 × 2.0 mm; 2.20 µm) | |||||
| phthalates, BPA (n = 7) | river water reservoir water dam water | salt-assisted LLE | Trace 1300/ISQ 7000 GC-MS TG-5MS Trace (30 m × 0.25 mm; 0.25 μm) | 0.002–0.01 µg/L | [72] |
| hormones, pharmaceuticals, herbicides (n = 8) | drinking water | SPE | 7890A/5975C GC-MS | 0.02–0.087 µg/mL | [80] |
| DB-35MS (30 m × 0.25 mm; 0.25 μm) | |||||
| hormones, BPA (n = 15) | wastewater influent | SPE | UHPLC-TSQ Quantiva MS | 0.03–0.50 ng/L | [66] |
| wastewater effluent river water tap water | Hypersil Gold C18 column (100 × 2.1 mm; 1.9 μm) | ||||
| hormones, pharmaceuticals, BPA, alkylphenols, pesticides (n = 18) | drinking water | SPE | LCMS-8030 tandem quadrupole MS Luna PFP (150 × 2.0 mm; 5 µm) Kinetex EVO C18 (150 × 2.1 mm; 5 µm) | 0.01–2.56 ng/L | [95,101] |
| tap water | |||||
| androgens, estrogens, glucocorticoids, progestogens (n = 23) | surface water | disk-SPE | Acquity UPLC H-class/Xevo TQ-MS QqQ Biphenyl pre-column (10 × 2.1 mm; 2.6 µm) Biphenyl column (100 × 2.1 mm; 2.6 µm) | 0.035–1 ng/L | [102] |
| herbicides, fungicides, insecticides (n = 10) | drinking water | SPE | LC-30 UHPLC/QTRAP 6500 QqQ MS | 0.01–0.64 ng/L | [64] |
| bottled water | Zorbax SB-Aq (100 × 3.0 mm; 1.8 µm) | ||||
| hormones, pharmaceuticals, BPA, pesticides (n = 18) | surface water | SPE | LCMS-8030 tandem quadrupole MS | source water: 0.01–0.45 ng/L | [94] |
| tap water | Luna PFP (150 × 2.0 mm; 5 µm) | tap water: 0.01–2.56 ng/L | |||
| Kinetex EVO C18 (150 × 2.1 mm; 5 µm) | |||||
| hormones, BPA (n = 14) | tap water surface water wastewater influent wastewater effluent | On-line SPE | UHPLC-TSQ Quantiva MS Hypersil Gold C18 (100 × 2.1 mm, 1.9 µm) | matrix-free water: 0.050–3.0 ng/L tap water: 0.10–0.70 ng/L surface water: 0.40–2.5 ng/L wastewater influent: 1.0–5.0 ng/L wastewater effluent: 0.50–4.0 ng/L | [70] |
| hormones, pharmaceuticals, BPA pesticides (n = 16) | surface water | SPE | LCMS-8030 tandem quadrupole MS Luna PFP (150 × 2.0 mm; 5 µm) Kinetex EVO C18 (150 × 2.1 mm; 5 µm) | 0.01–0.45 ng/L | [68] |
Publisher’s Note: MDPI stays neutral with regard to jurisdictional claims in published maps and institutional affiliations. |
© 2022 by the authors. Licensee MDPI, Basel, Switzerland. This article is an open access article distributed under the terms and conditions of the Creative Commons Attribution (CC BY) license (https://creativecommons.org/licenses/by/4.0/).
Share and Cite
Lazofsky, A.; Buckley, B. Recent Trends in Multiclass Analysis of Emerging Endocrine Disrupting Contaminants (EDCs) in Drinking Water. Molecules 2022, 27, 8835. https://doi.org/10.3390/molecules27248835
Lazofsky A, Buckley B. Recent Trends in Multiclass Analysis of Emerging Endocrine Disrupting Contaminants (EDCs) in Drinking Water. Molecules. 2022; 27(24):8835. https://doi.org/10.3390/molecules27248835
Chicago/Turabian StyleLazofsky, Abigail, and Brian Buckley. 2022. "Recent Trends in Multiclass Analysis of Emerging Endocrine Disrupting Contaminants (EDCs) in Drinking Water" Molecules 27, no. 24: 8835. https://doi.org/10.3390/molecules27248835
APA StyleLazofsky, A., & Buckley, B. (2022). Recent Trends in Multiclass Analysis of Emerging Endocrine Disrupting Contaminants (EDCs) in Drinking Water. Molecules, 27(24), 8835. https://doi.org/10.3390/molecules27248835

