A Novel Strategy for Regulating mRNA’s Degradation via Interfering the AUF1’s Binding to mRNA
Abstract
:1. Introduction
2. Results
2.1. AUF1 Is Highly Relevant to Tumor Cells Proliferation
2.2. Screening Out and the Verification of AUF1’s Binder
2.3. RNA-seq Analysis for Verifying the Effect of JNJ-7706621
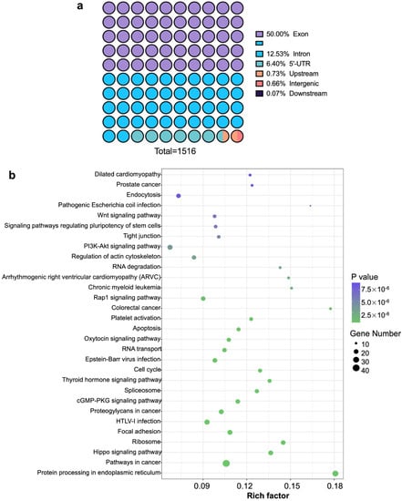
2.4. JNJ-7706621 Regulated IL8 mRNA Level via Disturbing RNA-AUF1 Complex Formation
2.5. Novel JNJ-7706621′s Analogs Showed Similar Inhibitory Effects on RNA-AUF1 Complex
3. Discussion
4. Materials and Methods
4.1. Surface Plasmon Resonance (SPR) Assay
4.2. RNA Electrophoresis Mobility Shift Assay (REMSA)
4.3. Cell Culture
4.4. Cellular Thermal Shift Assay (CETSA)
4.5. Real-Time Quantitative Reverse Transcription-PCR (qRT-PCR)
4.6. Western Blot
4.7. RNA Interference
4.8. Overexpression of AUF1
4.9. Luciferase Reporter Detection
4.10. RNA-Immunoprecipitation (RIP) Sequencing
4.11. RNA Sequencing
4.12. Statistical Analysis
5. Conclusions
Supplementary Materials
Author Contributions
Funding
Data Availability Statement
Conflicts of Interest
Sample Availability
References
- Garneau, N.L.; Wilusz, J.; Wilusz, C.J. The highways and byways of mRNA decay. Nat. Rev. Mol. Cell Biol. 2007, 8, 113–126. [Google Scholar] [CrossRef] [PubMed]
- Brewer, G. An A + U-rich element RNA-binding factor regulates c-myc mRNA stability in vitro. Mol. Cell Biol. 1991, 11, 2460–2466. [Google Scholar] [PubMed] [Green Version]
- Wagner, B.J.; DeMaria, C.T.; Sun, Y.; Wilson, G.M.; Brewer, G. Structure and genomic organization of the human AUF1 gene: Alternative pre-mRNA splicing generates four protein isoforms. Genomics 1998, 48, 195–202. [Google Scholar] [CrossRef] [PubMed]
- De Maria, C.T.; Sun, Y.; Long, L.; Wagner, B.J.; Brewer, G. Structural determinants in AUF1 required for high affinity binding to A + U-rich elements. J. Biol. Chem. 1997, 272, 27635–27643. [Google Scholar] [CrossRef] [Green Version]
- Yu, H.; Sun, Y.; Haycraft, C.; Palanisamy, V.; Kirkwood, K.L. MKP-1 regulates cytokine mRNA stability through selectively modulation subcellular translocation of AUF1. Cytokine 2011, 56, 245–255. [Google Scholar] [CrossRef] [Green Version]
- Gouble, A.; Grazide, S.; Meggetto, F.; Mercier, P.; Delsol, G.; Morello, D. A new player in oncogenesis: AUF1/hnRNPD overexpression leads to tumorigenesis in transgenic mice. Cancer Res. 2002, 62, 1489–1495. [Google Scholar]
- Pende, A.; Tremmel, K.D.; DeMaria, C.T.; Blaxall, B.C.; Minobe, W.A.; Sherman, J.A.; Bisognano, J.D.; Bristow, M.R.; Brewer, G.; Port, J.D. Regulation of the mRNA-binding protein AUF1 by activation of the beta-adrenergic receptor signal transduction pathway. J. Biol. Chem. 1996, 271, 8493–8501. [Google Scholar] [CrossRef] [Green Version]
- Pont, A.R.; Sadri, N.; Hsiao, S.J.; Smith, S.; Schneider, R.J. mRNA decay factor AUF1 maintains normal aging, telomere maintenance, and suppression of senescence by activation of telomerase transcription. Mol. Cell 2012, 47, 5–15. [Google Scholar] [CrossRef] [Green Version]
- Zubiaga, A.M.; Belasco, J.G.; Greenberg, M.E. The nonamer UUAUUUAUU is the key AU-rich sequence motif that mediates mRNA degradation. Mol. Cell Biol. 1995, 15, 2219–2230. [Google Scholar] [CrossRef] [Green Version]
- Lapucci, A.; Donnini, M.; Papucci, L.; Witort, E.; Tempestini, A.; Bevilacqua, A.; Nicolin, A.; Brewer, G.; Schiavone, N.; Capaccioli, S. AUF1 Is a bcl-2 A + U-rich element-binding protein involved in bcl-2 mRNA destabilization during apoptosis. J. Biol. Chem. 2002, 277, 16139–16146. [Google Scholar] [CrossRef] [Green Version]
- Lu, J.Y.; Sadri, N.; Schneider, R.J. Endotoxic shock in AUF1 knockout mice mediated by failure to degrade proinflammatory cytokine mRNAs. Genes Dev. 2006, 20, 3174–3184. [Google Scholar] [CrossRef] [PubMed] [Green Version]
- Brewer, G.; Saccani, S.; Sarkar, S.; Lewis, A.; Pestka, S. Increased interleukin-10 mRNA stability in melanoma cells is associated with decreased levels of A + U-rich element binding factor AUF1. J. Interferon Cytokine Res. 2003, 23, 553–564. [Google Scholar] [CrossRef] [PubMed]
- Palanisamy, V.; Park, N.J.; Wang, J.; Wong, D.T. AUF1 and HuR proteins stabilize interleukin-8 mRNA in human saliva. J. Dent. Res. 2008, 87, 772–776. [Google Scholar] [CrossRef] [PubMed]
- Alfaro, C.; Sanmamed, M.F.; Rodríguez-Ruiz, M.E.; Teijeira, Á.; Oñate, C.; González, Á.; Ponz, M.; Schalper, K.A.; Perez-Gracia, J.L.; Melero, I. Interleukin-8 in cancer pathogenesis, treatment and follow-up. Cancer Treat. Rev. 2017, 60, 24–31. [Google Scholar] [CrossRef]
- Todorović-Raković, N.; Milovanović, J. Interleukin-8 in breast cancer progression. J. Interferon Cytokine Res. 2013, 33, 563–570. [Google Scholar] [CrossRef]
- Zhu, Y.M.; Webster, S.J.; Flower, D.; Woll, P.J. Interleukin-8/CXCL8 is a growth factor for human lung cancer cells. Br. J. Cancer 2004, 91, 1970–1976. [Google Scholar] [CrossRef] [Green Version]
- Chen, J.J.; Yao, P.L.; Yuan, A.; Hong, T.M.; Shun, C.T.; Kuo, M.L.; Lee, Y.C.; Yang, P.C. Up-regulation of tumor interleukin-8 expression by infiltrating macrophages: Its correlation with tumor angiogenesis and patient survival in non-small cell lung cancer. Clin. Cancer Res. 2003, 9, 729–737. [Google Scholar]
- Sanmamed, M.F.; Carranza-Rua, O.; Alfaro, C.; Oñate, C.; Martín-Algarra, S.; Perez, G.; Landazuri, S.F.; Gonzalez, A.; Gross, S.; Rodriguez, I.; et al. Serum interleukin-8 reflects tumor burden and treatment response across malignancies of multiple tissue origins. Clin. Cancer Res. 2014, 20, 5697–5707. [Google Scholar] [CrossRef] [Green Version]
- Nielsen, J.; Kristensen, M.A.; Willemoës, M.; Nielsen, F.C.; Christiansen, J. Sequential dimerization of human zipcode-binding protein IMP1 on RNA: A cooperative mechanism providing RNP stability. Nucleic Acids Res. 2004, 32, 4368–4376. [Google Scholar] [CrossRef] [Green Version]
- Besenicar, M.; Macek, P.; Lakey, J.H.; Anderluh, G. Surface plasmon resonance in protein-membrane interactions. Chem. Phys. Lipids 2006, 141, 169–178. [Google Scholar] [CrossRef]
- Lundgren, S. Focusing on Relevance: CETSA-Guided Medicinal Chemistry and Lead Generation. ACS Med. Chem. Lett. 2019, 10, 690–693. [Google Scholar] [CrossRef] [PubMed] [Green Version]
- Jafari, R.; Almqvist, H.; Axelsson, H.; Ignatushchenko, M.; Lundbäck, T.; Nordlund, P.; Molina, D.M. The cellular thermal shift assay for evaluating drug target interactions in cells. Nat. Protoc. 2014, 9, 2100–2122. [Google Scholar] [CrossRef] [PubMed]
- Emanuel, S.; Rugg, C.A.; Gruninger, R.H.; Lin, R.; Fuentes-Pesquera, A.; Connolly, P.J.; Wetter, S.K.; Hollister, B.; Kruger, W.W.; Napier, C.; et al. The in vitro and in vivo effects of JNJ-7706621: A dual inhibitor of cyclin-dependent kinases and aurora kinases. Cancer Res. 2005, 65, 9038–9046. [Google Scholar] [CrossRef] [PubMed] [Green Version]
- Choi, Y.J.; Yoon, J.H.; Chang, J.H. Crystal Structure of the N-Terminal RNA Recognition Motif of mRNA Decay Regulator AUF1. Biomed Res. Int. 2016, 2016, 3286191. [Google Scholar] [CrossRef] [Green Version]
- Malerich, J.P.; Lam, J.S.; Hart, B.; Fine, R.M.; Klebansky, B.; Tanga, M.J.; D’Andrea, A. Diamino-1,2,4-triazole derivatives are selective inhibitors of TYK2 and JAK1 over JAK2 and JAK3. Bioorg. Med. Chem. Lett. 2010, 20, 7454–7457. [Google Scholar] [CrossRef]
- Wilusz, C.J.; Wormington, M.; Peltz, S.W. The cap-to-tail guide to mRNA turnover. Nat. Rev. Mol. Cell Biol. 2001, 2, 237–246. [Google Scholar] [CrossRef]
- Gratacos, F.M.; Brewer, G. The role of AUF1 in regulated mRNA decay. Wiley Interdiscip. Rev. RNA 2010, 1, 457–473. [Google Scholar] [CrossRef] [Green Version]
- White, E.J.; Brewer, G.; Wilson, G.M. Post-transcriptional control of gene expression by AUF1: Mechanisms, physiological targets, and regulation. Biochim. Biophys. Acta 2013, 1829, 680–688. [Google Scholar] [CrossRef] [Green Version]
- Halees, A.S.; El-Badrawi, R.; Khabar, K.S. ARED Organism: Expansion of ARED reveals AU-rich element cluster variations between human and mouse. Nucleic Acids Res. 2008, 36, D137–D140. [Google Scholar] [CrossRef] [Green Version]
- Wilson, G.M.; Sun, Y.; Lu, H.; Brewer, G. Assembly of AUF1 oligomers on U-rich RNA targets by sequential dimer association. J. Biol. Chem. 1999, 274, 33374–33381. [Google Scholar] [CrossRef] [Green Version]
- Fabbri, E.; Montagner, G.; Bianchi, N.; Finotti, A.; Borgatti, M.; Lampronti, I.; Cabrini, G.; Gambari, R. MicroRNA miR-93-5p regulates expression of IL-8 and VEGF in neuroblastoma SK-N-AS cells. Oncol. Rep. 2016, 35, 2866–2872. [Google Scholar] [CrossRef] [PubMed] [Green Version]
- Tang, C.-P.; Zhou, H.-J.; Qin, J.; Luo, Y.; Zhang, T. MicroRNA-520c-3p negatively regulates EMT by targeting IL-8 to suppress the invasion and migration of breast cancer. Oncol. Rep. 2017, 38, 3144–3152. [Google Scholar] [CrossRef] [PubMed] [Green Version]
- Suswam, E.A.; Nabors, L.B.; Huang, Y.Y.; Yang, X.; King, P.H. IL-1 beta induces stabilization of IL-8 mRNA in malignant breast cancer cells via the 3′ untranslated region: Involvement of divergent RNA-binding factors HuR, KSRP and TIAR. Int. J. Cancer 2005, 113, 911–919. [Google Scholar] [CrossRef] [PubMed]
- Oe, S.; Koike, T.; Hirahara, Y.; Tanaka, S.; Hayashi, S.; Nakano, Y.; Kase, M.; Noda, Y.; Yamada, H.; Kitada, M. AUF1, an mRNA decay factor, has a discordant role in Cpeb1 expression. Biochem. Bioph. Res. Commun. 2021, 534, 491–497. [Google Scholar] [CrossRef] [PubMed]
- Oe, S.; Hayashi, S.; Tanaka, S.; Koike, T.; Hirahara, Y.; Kakizaki, R.; Sakamoto, S.; Noda, Y.; Yamada, H.; Kitada, M. Cpeb1 expression is post-transcriptionally regulated by AUF1, CPEB1, and microRNAs. FEBS Open Bio 2022, 12, 82–94. [Google Scholar] [CrossRef] [PubMed]






Publisher’s Note: MDPI stays neutral with regard to jurisdictional claims in published maps and institutional affiliations. |
© 2022 by the authors. Licensee MDPI, Basel, Switzerland. This article is an open access article distributed under the terms and conditions of the Creative Commons Attribution (CC BY) license (https://creativecommons.org/licenses/by/4.0/).
Share and Cite
Li, K.-T.; Wu, X.-Z.; Sun, Z.-Y.; Ou, T.-M. A Novel Strategy for Regulating mRNA’s Degradation via Interfering the AUF1’s Binding to mRNA. Molecules 2022, 27, 3182. https://doi.org/10.3390/molecules27103182
Li K-T, Wu X-Z, Sun Z-Y, Ou T-M. A Novel Strategy for Regulating mRNA’s Degradation via Interfering the AUF1’s Binding to mRNA. Molecules. 2022; 27(10):3182. https://doi.org/10.3390/molecules27103182
Chicago/Turabian StyleLi, Kun-Tao, Xiong-Zhi Wu, Zhi-Yin Sun, and Tian-Miao Ou. 2022. "A Novel Strategy for Regulating mRNA’s Degradation via Interfering the AUF1’s Binding to mRNA" Molecules 27, no. 10: 3182. https://doi.org/10.3390/molecules27103182
APA StyleLi, K.-T., Wu, X.-Z., Sun, Z.-Y., & Ou, T.-M. (2022). A Novel Strategy for Regulating mRNA’s Degradation via Interfering the AUF1’s Binding to mRNA. Molecules, 27(10), 3182. https://doi.org/10.3390/molecules27103182
