Abstract
We present a new one-parameter discrete Muth (DsMuth) distribution, a flexible probability mass function designed for modeling count data, particularly over-dispersed data. The proposed distribution is derived through the survival discretization approach. Several of the proposed distribution’s characteristics and reliability measures are investigated, including the mean, variance, skewness, kurtosis, probability-generating function, moments, moment-generating function, mean residual life, quantile function, and entropy. Different estimation approaches, including maximum likelihood, moments, and proportion, are explored to identify unknown distribution parameters. The performance of these estimators is assessed through simulations under different parameter settings and sample sizes. Additionally, a real dataset is used to emphasize the significance of the proposed distribution compared to other available discrete probability distributions.
Keywords:
muth distribution; discretization approach; reliability analysis; estimation techniques; Monte Carlo simulation MSC:
60E05; 62F10; 62E10; 62N05
1. Introduction
Modeling count data plays an essential role in various fields, including medicine, public health, sociology, medicine, agriculture, epidemiology, and applied science. Various probability distributions have been established to model count data, particularly count data with over-dispersion. Nonetheless, we need to become more adaptable in terms of discrete distributions to effectively model count data sets with high over-dispersion. The Poisson distribution is a widely used model for count data. It is well known that in the Poisson distribution, the mean and variance are equal. This characteristic of the Poisson distribution poses challenges in modeling actual life datasets []. In practical applications, count data is often over-dispersed, meaning that the empirical variance exceeds the empirical mean. In this case, using the Poisson distribution for these types of data sets yields misspecification of the underlying probability distribution. This occurs because real-life count data often exhibit either over-dispersion, where the variance is greater than the mean, or under-dispersion, where the variance is lower than the mean. Negative binomial distribution is commonly used as the primary choice for modeling over-dispersed count data. Consequently, several discrete distributions have been developed based on well-known continuous models used in reliability analysis, failure time studies, and related fields.
Discretizing continuous distributions can be achieved through various approaches, including survival discretization, mixed-Poisson models, and infinite series methods. Among these, the survival discretization approach is the most commonly used []. The discretization of continuous probability distributions has attracted considerable attention in recent years. Various discrete distributions have been proposed and analyzed in the literature based on the discretization of the survival function. For instance, various discrete distributions have been introduced and studied, including the discrete Rayleigh [], discrete half-normal [], discrete Burr and Pareto [], discrete exponential [], discrete inverse-Weibull [], discrete Power Ailamujia [], discrete Rayleigh generator [], new generalization of the geometric [], discrete Lindley [], discrete Burr-XII [], discrete Burr III [], two-parameter discrete Lindley [], discrete log-logistic [], new discrete distribution [], Poisson Ailamujia [], discrete alpha power inverse Lomax [], Uniform Poisson and Ailamujia [], discrete Half-Logistic [], discrete Marshall-Olkin Weibull [], discrete Gompertz-G family [], Discrete Bilal [], discrete Burr-Hatke [], three-parameter discrete Lindley [], new discrete Lindley [], exponentiated discrete Lindley [], discrete generalized Lindley [], discrete Gumble [], discrete inverted Topp-Leone [], discrete Ramos-Louzada distribution [], generalized exponential type II [], and discrete inverse-Rayleigh [] distributions.
Although numerous distributions exist in the literature for analyzing lifetime data, there remains a need for more flexible and adaptable distributions that can effectively model data under different conditions. The continuous Muth distribution, introduced by [], is a one-parameter lifetime distribution that has proven useful in modeling various reliability phenomena. It may be valuable to explore the development of a discrete version of the Muth distribution, enabling its implementation in modeling discrete data. An essential purpose of this paper is to propose a new discrete analog based on the continuous Muth distribution, referred to as the discrete Muth (DsMuth) distribution. As a fundamental mathematical definition, the proposed distribution is characterized by the subsequent probability density function (PDF) and cumulative distribution function (CDF), respectively.
The corresponding survival function (SF) and hazard rate function (HRF) related to Equation (2) can be formulated as:
In this article, we propose a discrete from of the Muth distribution using the survival discretization method, referred to as the discrete Muth distribution. The DsMuth distribution is a feasible alternative for modeling the over-dispersed count data set. A comprehensive study of the statistical characteristics of the DsMuth distribution is conducted. Additionally, different simulation studies are presented to estimate the unknown parameter of the DsMuth distribution and study the behavior of the maximum likelihood estimation (MLE), moments estimation (MOM), and proportion estimation (PE) methods. The suggested distribution demonstrates superior effectiveness in modeling over-dispersed count data compared to existing competing distributions.
The article is structured as outlined below: Section 2 is dedicated to deriving the discrete version of the Muth distribution, accompanied by graphical representations of its probability mass function (PMF) and hazard rate function (HRF). Section 3 presents the derivation of various mathematical characteristics of the proposed distribution. Section 4 introduces the DsMuth distribution’s entropy, which measures its uncertainty and randomness. Section 5 introduces quantiles of a discrete random variable. Section 6 presents the parameter estimation employing the maximum likelihood method, the method of moments, and the proportion estimation method. Additionally, Section 7 presents simulation experiments to assess the effectiveness of the estimation methods under various sample sizes and parameter values. Section 8 utilizes a real dataset to validate the applicability of the DsMuth distribution in modeling count data and to demonstrate the flexibility of the proposed distribution. Finally, Section 9 provides a summary of the results and presents the conclusions.
2. The DsMuth Distribution
Let X be a continuous random variable with survival function . Using the survival discretization approach, we define a discrete random variable (i.e., the greatest integer less than or equal to X). Then, the probability mass function (pmf) of the discrete random variable Y follows as:
By employing the survival discretization approach in Equation (5), a random variable X is said to follow the DsMuth distribution. If the survival function of the Muth distribution with parameter is expressed as:
The corresponding probability mass function (pmf) and the cumulative distribution function (CDF) can be represented as:
By performing the variable transformation (i.e., ), we obtain
The cumulative distribution function (CDF) of the DsMuth distribution is defined based on the survival function as follows:
where , , and
The survival function (SF) of the DsMuth model can be written as
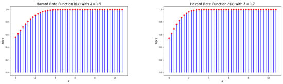
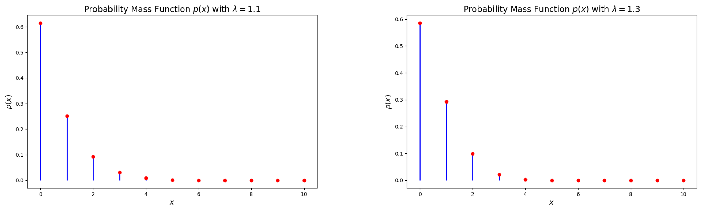
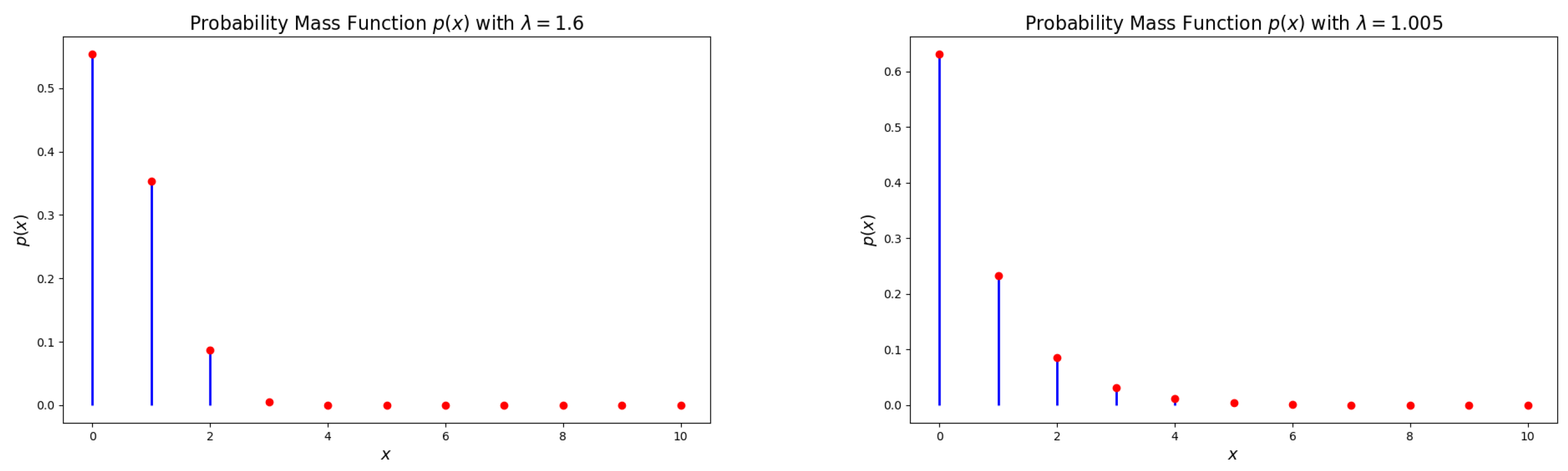
The probability mass function (PMF) of the DsMuth distribution, as stated in Equation (7), is log-concave for all values of . Figure 1, Figure 2 and Figure 3 illustrate various possible shapes of the PMF of the DsMuth distribution for various values of the parameter . It has been noted that the PMF of DsMuth is suitable for modeling positively skewed data with a unimodal shape for any value of .

Figure 1.
Graphical representations of the probability mass function (pmf) for the discrete Muth (DsMuth) distribution: (left) and (right). 1. Red dots represent the actual values of p(x) at specific points. 2. Blue line represents the probability distribution showing how the probability changes with different values of x.

Figure 2.
Graphical representations of the probability mass function (pmf) for the discrete Muth (DsMuth) distribution: (left) and (right). 1. Red dots represent the actual values of p(x) at specific points. 2. Blue line represents the probability distribution showing how the probability changes with different values of x.

Figure 3.
Graphical representations of the probability mass function (pmf) for the discrete Muth (DsMuth) distribution: (left) and (right). 1. Red dots represent the actual values of p(x) at specific points. 2. Blue line represents the probability distribution showing how the probability changes with different values of x.
The DsMuth distribution’s hazard rate function (HRF), reversed hazard rate (RH), and second failure rate () can be formulated as follows:
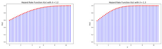
Figure 4 and Figure 5 illustrate that the hazard rate function (HRF) of the DsMuth distribution is consistently increasing with respect to x for all values of the parameter .

Figure 4.
Plots of the hazard rate function (HRF) for the DsMuth distribution: (left) and (right). 1. Red dots represent the actual values of p(x) at specific points. 2. Blue line represents the probability distribution showing how the probability changes with different values of x.

Figure 5.
Plots of the hazard rate function (HRF) for the DsMuth distribution: (left) and (right). 1. Red dots represent the actual values of p(x) at specific points. 2. Blue line represents the probability distribution showing how the probability changes with different values of x.
3. Some Properties of the DsMuth Distribution
In this section, the probability generating function (pgf), the rth moment, and the quantile function of the DsMuth distribution are examined.
3.1. Probability Generating Function (PGF)
Let X be a discrete random variable defined on the set of non-negative integers . The probability generating function of the DsMuth distribution is obtained as:
The factorial moments can be derived from the probability generating function (PGF) of the DsMuth distribution. To find the factorial moments using the PGF, we use the relationship between the derivatives of the PGF and the factorial moments. Specifically, the n-th factorial moment is given by:
The first four factorial moments, denoted as , can be determined utilizing the factorial moments as:
- First factorial moment of the DsMuth Distribution
The first factorial moment (mean) of the DsMuth distribution is obtained by differentiating the probability generating function with respect to s and then setting :
- Second factorial moment: Differentiating once more with respect to and setting , we obtain
- Third factorial moment: Differentiating once more with respect to and setting , we have
- Fourth factorial moment: Differentiating once more with respect to and putting , we obtain
Differentiating the moment generating function (MGF) with respect to s and setting , we obtain the mean of the DsMuth distribution:
By setting , we obtain the expected value:
The second moment is derived from the second derivative of :
The third moment is obtained by differentiating three times:
Finally, the fourth moment follows from the fourth derivative:
Based on the derived moments, the variance, skewness, and kurtosis can be expressed as follows:
The dispersion index (DI) is described as the ratio of variance to the mean:
- If DI < 1, the model is appropriate for under-dispersed data.
- If DI > 1, the model is appropriate for over-dispersed data.
Table 1 provides quantitative values for the mean, variance, dispersion index (DI), skewness, and kurtosis of the DsMuth distribution for various values of the model parameter . Based on Table 1, the following key observations can be observed:
- As the parameter increases, the mean and variance of the DsMuth distribution gradually decline.
- The dispersion index (DI) rises as increases, implying that the distribution becomes more dispersed with higher values of .
- Skewness reduces as increases, implying that the distribution becomes less positively skewed for larger values of .
- Kurtosis declines with increasing , meaning the distribution becomes less peaked (less leptokurtic) as grows.

Table 1.
Descriptive statistics for the DsMuth distribution.
Table 1.
Descriptive statistics for the DsMuth distribution.
Measure | |||||||||
---|---|---|---|---|---|---|---|---|---|
1.1 | 1.2 | 1.3 | 1.4 | 1.6 | 1.8 | 2.0 | 2.2 | 2.4 | |
Mean | 0.575 | 0.568 | 0.562 | 0.556 | 0.545 | 0.535 | 0.526 | 0.517 | 0.510 |
Variance | 0.772 | 0.671 | 0.597 | 0.540 | 0.456 | 0.398 | 0.356 | 0.324 | 0.300 |
Dispersion Index (DI) | 0.744 | 0.846 | 0.941 | 1.030 | 1.194 | 1.342 | 1.476 | 1.596 | 1.700 |
Skewness | 1.806 | 1.532 | 1.337 | 1.187 | 0.964 | 0.799 | 0.664 | 0.539 | 0.418 |
Kurtosis | 13.14 | 11.239 | 10.041 | 9.176 | 7.916 | 6.954 | 6.110 | 5.246 | 4.330 |
3.2. Mean Residual Life (MRL)
The Mean Residual Life function is a crucial reliability characteristic used in modeling burn-in and maintenance policies. It provides the expected remaining lifetime given that a system or component has already survived until a specific point in time.
For a discrete random variable X with cumulative distribution function (CDF) , the mean residual life function is described as:
Accordingly, the Mean Residual Life (MRL) function of the DsMuth model simplifies to:
Further, substituting from the DsMuth distribution:
4. Entropy
Entropy measures the fluctuation in the uncertainty in physical systems. The Shannon entropy is a well-known entropy measurement []. In this section, we obtain the discrete Shannon entropy of a random variable. The entropy of a discrete random variable X, with its probability mass function (pmf), is given by Equation (7):
The entropy of the DsMuth distribution can be computed using Mathcad software© var.15. The following formula is derived as follows:
See Appendix A for the proof.
Table 2 provides numerical values for the entropy of a DsMuth distribution under various parameter choices, computed using Mathcad software© version 15. Additionally, Figure 6 illustrates the relationship between entropy, , and the parameter values. Notably, the entropy function exhibits a monotonic decrease as the parameter varies within the interval .

Table 2.
Entropy of X versus parameter .

Figure 6.
Entropyof versus parameter .
5. Quantiles of a Discrete Random Variable
Definition 1.
The point is referred to as the quantile of a discrete random variable Y if it satisfies the following conditions []:
This can be represented in terms of the cumulative distribution function (CDF) as:
Proposition 1.
The quantile of the DsMuth distribution can be obtained by:
where is the Lambert function and is the ceiling function, which rounds a given number up to the nearest integer. In other words, for any real number x, the ceiling function returns the smallest integer that is greater than or equal to x.
See Appendix B for the proof.
Quartiles of the DsMuth Distribution: The quartiles of the DsMuth distribution can be calculated using the formulas below:
A random integer can be generated from the proposed model using the inverse transformation method. This method converts a uniformly distributed random variable into a sample from the target distribution. Let U be a random number selected from a uniform distribution on . Then, a random number Y that follows the DsMuth() distribution is generated using Equation (24).
6. Estimation Methods
In this section, three different estimation techniques are employed to estimate the unknown parameter of the DsMuth distribution. The estimation techniques considered are the Maximum Likelihood Estimation (MLE) method, the Moments Method (MOM), and the Proportion Estimation (PE) method.
6.1. Maximum Likelihood Estimation
Assume a random sample from the DsMuth distribution. The log-likelihood function can be expressed as:
Taking the logarithm:
By differentiating Equation (25) with respect to the parameter , we obtain the non-linear equation:
The likelihood equation does not have a closed-form solution; however, the maximum likelihood estimate (MLE) of can be determined through numerical methods. By applying a numerical method to solve Equation (26), the estimators can be efficiently obtained using Mathcad software.
6.2. Method of Moment Estimation
Utilizing the method of moments (MOM) to estimate the parameter of the DsMuth distribution, we equate the sample mean to the theoretical population mean and solve for . This results in a non-linear equation that must be solved numerically. Thus, the estimator is obtained by solving the following equation with respect to :
Since Equation (27) does not have a closed-form solution, numerical methods are required to determine its value. Therefore, a symbolic computation tool like Mathcad software should be used to solve the equation numerically, utilizing observed data points .
6.3. Method of Proportion Estimation
Assume a random sample drawn from the DsMuth distribution, which is characterized by a single parameter. Therefore, an indicator function is defined as follows:
Assume that represents the total count of zero observations in the sample. Using Equations (8) and (28), the probability of obtaining a zero observation is given by:
Based on this, the Proportion Estimation (PE) method is used to estimate the parameter . The estimate is obtained by solving the following equation:
Since is an unbiased and consistent empirical estimator of probability , it follows that the estimator also possesses consistency and biasedness in estimating . Further details on this can be found in [,].
7. Simulation Study
To verify the accuracy of the performance of the proposed estimators (MLE method, MME method, and PE method), we conducted a numerical simulation to assess the estimation based on the DsMuth model concerning the sample size n. The evaluation depends on the simulation procedure outlined below:
- Generate 10,000 samples of size from DsMuth(), considering different values: DsMuth(1.1), DsMuth(1.2), DsMuth(1.7), DsMuth(1.8), DsMuth(2.2), and DsMuth(2.5), respectively. This simulation is performed using Mathcad Software.
- A general expression to generate a random variable X from the DsMuth distribution is to first generate a value Y from the continuous distribution and then discretize this value to obtain X. Here, X = [Y], which represents the largest integer less than or equal to Y [,].
- Compute the MLEs, MMEs, and PEs for the 10,000 samples, denoted as for .
- Compute the bias (B), mean square errors (MSEs), and mean relative error (MRE) of by employing three methods, specifically MLE, MME, and PE, using the following formulas:
The results obtained from the empirical analysis are presented in Table 3. The bias, MSE, and MRE of the parameter were computed using the Mathcad program with the three estimation methods. The following observations can be made from Table 3:
- Improved Accuracy with Larger Sample Sizes:The estimates of get closer to their true values as the sample size n increases across all estimation methods. This demonstrates the asymptotic property of the estimators, meaning they improve as more data become available.
- Bias Reduction:The bias of the parameter decreases toward zero as the sample size increases in all estimation methods. This indicates that the estimators are unbiased or asymptotically unbiased, ensuring greater accuracy in large samples.
- Mean Squared Error (MSE) Decrease:The MSE values decrease as n increases for all estimation methods. This confirms the consistency of the estimators, indicating that as more data is used, the estimates become more precise and less variable.
- Mean Relative Error (MRE) Decrease:The MRE also declines as n increases, further supporting the consistency of the estimators. This metric highlights how estimation errors become smaller in proportion to the true parameter value.
- MLE as the Most Effective Method:Among the three estimation techniques, Maximum Likelihood Estimation (MLE) performs best. It consistently provides estimates with the lowest bias, smallest MSE, and smallest MRE compared to the Method of Moments (MME) and Proportion Estimation (PE) methods. This suggests that MLE is the most efficient method for estimating in the DsMuth distribution.

Table 3.
Simulation results of DsMuth distribution for several parameter values.
Table 3.
Simulation results of DsMuth distribution for several parameter values.
Parameter | n | AE | Bias | MSE | MRE | ||||||||
---|---|---|---|---|---|---|---|---|---|---|---|---|---|
MLE | MME | PE | MLE | MME | PE | MLE | MME | PE | MLE | MME | PE | ||
50 | 1.054 | 0.773 | 0.931 | −0.046 | −0.327 | −0.169 | 0.042 | 0.323 | 0.147 | 0.137 | 0.389 | 0.238 | |
100 | 1.054 | 0.806 | 1.011 | −0.046 | −0.294 | −0.089 | 0.020 | 0.297 | 0.070 | 0.099 | 0.363 | 0.158 | |
150 | 1.075 | 0.795 | 1.027 | −0.025 | −0.305 | −0.073 | 0.010 | 0.296 | 0.056 | 0.071 | 0.367 | 0.151 | |
200 | 1.079 | 0.881 | 1.022 | −0.021 | −0.219 | −0.078 | 0.006 | 0.203 | 0.045 | 0.060 | 0.290 | 0.131 | |
300 | 1.091 | 0.905 | 1.057 | −0.009 | −0.195 | −0.043 | 0.004 | 0.184 | 0.027 | 0.047 | 0.276 | 0.112 | |
500 | 1.098 | 0.938 | 1.079 | −0.002 | −0.162 | −0.021 | 0.002 | 0.129 | 0.013 | 0.034 | 0.234 | 0.081 | |
50 | 1.153 | 0.873 | 1.028 | −0.047 | −0.327 | −0.172 | 0.045 | 0.322 | 0.149 | 0.143 | 0.389 | 0.239 | |
100 | 1.167 | 0.899 | 1.087 | −0.033 | −0.301 | −0.113 | 0.017 | 0.292 | 0.085 | 0.087 | 0.364 | 0.180 | |
150 | 1.180 | 0.903 | 1.123 | −0.020 | −0.297 | −0.077 | 0.012 | 0.274 | 0.060 | 0.076 | 0.352 | 0.151 | |
200 | 1.184 | 0.959 | 1.138 | −0.016 | −0.241 | −0.062 | 0.008 | 0.224 | 0.040 | 0.063 | 0.307 | 0.131 | |
300 | 1.189 | 0.976 | 1.158 | −0.011 | −0.224 | −0.042 | 0.005 | 0.200 | 0.027 | 0.049 | 0.290 | 0.108 | |
500 | 1.194 | 1.014 | 1.172 | −0.006 | −0.186 | −0.028 | 0.003 | 0.158 | 0.017 | 0.038 | 0.257 | 0.089 | |
50 | 1.646 | 1.655 | 1.753 | −0.054 | −0.045 | 0.053 | 0.112 | 0.439 | 0.155 | 0.131 | 0.374 | 0.217 | |
100 | 1.670 | 1.637 | 1.717 | −0.030 | −0.063 | 0.017 | 0.033 | 0.401 | 0.119 | 0.083 | 0.351 | 0.185 | |
150 | 1.684 | 1.609 | 1.727 | −0.016 | −0.091 | 0.027 | 0.022 | 0.375 | 0.106 | 0.071 | 0.335 | 0.173 | |
200 | 1.684 | 1.631 | 1.704 | −0.016 | −0.069 | 0.004 | 0.017 | 0.357 | 0.094 | 0.062 | 0.326 | 0.164 | |
300 | 1.703 | 1.653 | 1.697 | −0.003 | −0.047 | −0.003 | 0.010 | 0.307 | 0.077 | 0.046 | 0.294 | 0.145 | |
500 | 1.698 | 1.655 | 1.698 | −0.002 | −0.045 | −0.002 | 0.006 | 0.250 | 0.059 | 0.038 | 0.258 | 0.127 | |
50 | 1.713 | 1.771 | 1.998 | −0.087 | −0.029 | 0.198 | 0.199 | 0.427 | 0.195 | 0.141 | 0.341 | 0.193 | |
100 | 1.755 | 1.826 | 1.911 | −0.045 | 0.026 | 0.111 | 0.046 | 0.387 | 0.119 | 0.089 | 0.317 | 0.156 | |
150 | 1.775 | 1.823 | 1.891 | −0.025 | 0.023 | 0.091 | 0.026 | 0.364 | 0.095 | 0.069 | 0.301 | 0.141 | |
200 | 1.779 | 1.779 | 1.881 | −0.021 | −0.021 | 0.081 | 0.020 | 0.338 | 0.092 | 0.059 | 0.290 | 0.140 | |
300 | 1.784 | 1.799 | 1.852 | −0.016 | −0.001 | 0.052 | 0.013 | 0.272 | 0.063 | 0.049 | 0.248 | 0.114 | |
500 | 1.713 | 1.771 | 1.998 | −0.009 | −0.000 | 0.004 | 0.199 | 0.427 | 0.195 | 0.141 | 0.341 | 0.193 | |
50 | 1.947 | 2.356 | 2.673 | −0.253 | 0.156 | 0.473 | 0.845 | 0.752 | 0.337 | 0.231 | 0.361 | 0.213 | |
100 | 2.132 | 2.231 | 2.627 | −0.068 | 0.031 | 0.427 | 0.135 | 0.573 | 0.268 | 0.104 | 0.306 | 0.192 | |
150 | 2.160 | 2.233 | 2.591 | −0.040 | 0.033 | 0.391 | 0.068 | 0.512 | 0.215 | 0.084 | 0.284 | 0.176 | |
200 | 2.180 | 2.227 | 2.557 | −0.020 | 0.027 | 0.357 | 0.038 | 0.428 | 0.175 | 0.066 | 0.254 | 0.161 | |
300 | 2.183 | 2.222 | 2.547 | −0.017 | 0.022 | 0.347 | 0.025 | 0.419 | 0.156 | 0.055 | 0.257 | 0.156 | |
500 | 2.185 | 2.170 | 2.507 | −0.015 | −0.030 | 0.307 | 0.014 | 0.296 | 0.113 | 0.041 | 0.208 | 0.138 | |
50 | 2.113 | 2.733 | 3.214 | −0.387 | 0.233 | 0.714 | 1.049 | 0.704 | 0.630 | 0.269 | 0.298 | 0.290 | |
100 | 2.295 | 2.684 | 3.131 | −0.205 | 0.184 | 0.631 | 0.413 | 0.596 | 0.470 | 0.155 | 0.269 | 0.256 | |
150 | 2.406 | 2.634 | 3.108 | −0.094 | 0.134 | 0.608 | 0.201 | 0.487 | 0.425 | 0.110 | 0.243 | 0.247 | |
200 | 2.445 | 2.612 | 3.075 | −0.055 | 0.112 | 0.575 | 0.081 | 0.405 | 0.371 | 0.084 | 0.223 | 0.234 | |
300 | 2.469 | 2.568 | 3.063 | −0.031 | 0.068 | 0.563 | 0.041 | 0.341 | 0.352 | 0.063 | 0.203 | 0.229 | |
500 | 2.481 | 2.539 | 3.020 | −0.019 | 0.039 | 0.520 | 0.020 | 0.254 | 0.286 | 0.045 | 0.174 | 0.211 |
8. Empirical Study
This section demonstrates the importance and superiority of the DsMuth distribution based on application to a real dataset. We compare the fits of the DsMuth distribution with several competitive distributions that have one or two parameters, including the discrete Rayleigh (DsR) [], discrete Inverse-Rayleigh (DsIR) [], discrete Lindley (DsLi) [], Poisson (Poi) [], discrete Poisson-Lindley (PoiLi) [], discrete Lindley-Two Parameter (DLi-II) [], discrete Linear Failure Rate (DLFR) [], discrete Inverse Weibull (DIW) [], and discrete Log-logistic (DLog-L) [] distributions, which are listed in Table 4. The comparison of the fitted models is made using several criteria, including the negative maximum log-likelihood (-log-Lik.), Akaike information criterion (AIC), Bayesian information criterion (BIC), Hannan-Quinn information criterion (HQIC), and Chi-square () with its corresponding p-value.

Table 4.
The competitive distributions of the DsMuth distribution with their pmfs.
The dataset includes the count of carious teeth among the four deciduous molars, with a sample size of 100. Detailed information about the dataset can be found in Krishna and Pundir [,]. The maximum likelihood estimates, standard errors (Std-er), confidence intervals (C.I), and goodness-of-fit measures for the dataset are provided in Table 5.

Table 5.
The MLE, Std-er, C.I., and goodness of fit measures for distributions with one or two parameters for the dataset.
According to Table 5, the DsMuth distribution proves to be the best choice for evaluating these data compared to other competitive distributions, as it has the lowest values for AIC, BIC, and HQIC, in addition to the highest p-value among all the tested distributions. Figure 7 and Figure 8 illustrate the fitted PMF plots for all tested distributions, further supporting the empirical results presented in Table 5.

Figure 7.
The probability mass functions (PMFs) fitted to the models with a single parameter for the dataset.

Figure 8.
The probability mass functions (PMFs) fitted to the models with two parameters for the dataset.
9. Conclusions
This paper proposes a novel and flexible discrete distribution, known as the discrete Muth distribution, designed to effectively model count data that typically exhibit over-dispersion. The proposed distribution offers several advantageous properties that enhance its performance compared to various existing discrete distributions, especially in analyzing over-dispersed count data. Various structural characteristics of the DsMuth distribution are explored, including its mean, variance, skewness, kurtosis, probability generating function, moment generating function, mean residual life, moments, quantile function, and entropy. The model parameter is estimated to be employing different estimation techniques. Several simulation studies are conducted with various parameter settings, estimation techniques, and sample sizes. The results indicate that the model’s performance improves as the sample size increases, and it was observed that the maximum likelihood method is efficient for estimating the DsMuth parameters. Additionally, the flexibility and applicability of the proposed distribution are demonstrated through its application to a real dataset. The goodness of fit measures and graphical representations indicate that the DsMuth distribution is both effective and appealing when compared to other competing discrete distributions. Finally, the proposed distribution can be utilized as a replacement for existing distributions in the literature when modeling count data.
Author Contributions
Conceptualization, H.E. and M.H.; methodology, H.E. and M.H.; software, H.E. and M.H.; investigation, H.E. and M.H.; writing—original draft preparation, H.E. and M.H.; writing—review and editing, H.E. and M.H. All authors have read and agreed to the published version of the manuscript.
Funding
This research received funding from Deanship of Scientific Research at King Khalid University through General Research Project under grant number GRP/99/45.
Institutional Review Board Statement
Not applicable.
Data Availability Statement
Stated in the text.
Acknowledgments
The authors extend their appreciation to the Deanship of Scientific Research at King Khalid University for funding this work through a General Research Project under grant number GRP/99/45.
Conflicts of Interest
The authors declare no conflicts of interest.
Appendix A
The discrete Shannon entropy of a discrete random variable X with probability mass function (PMF) is given by Equation (7):
For small values where , we use:
For small z, the logarithmic expansion is:
This leads to the following. Using the logarithm of subtraction property (approximation for small differences), we define:
Thus, entropy simplifies as:
Using the logarithmic identity approximation:
Simplifying further:
Since:
we obtain:
For small , using Taylor expansion:
Thus:
Final entropy expression:
Appendix B
Proof of Proposition A1.
The proof involves the following algebraic operations:
By setting , we obtain:
Multiplying by :
Here, represents the Lambert function, which satisfies:
Thus, we obtain:
Similarly, solving for gives:
Setting , we obtain:
Multiplying by :
Using the Lambert function:
Combining and , we get:
Therefore, is an integer given by:
□
References
- Lawless, J.F. Statistical Models and Methods for Lifetime Data; John Wiley and Sons, Inc.: Hoboken, NJ, USA, 2003. [Google Scholar]
- Roy, D. The discrete normal distribution. Commun. Stat. Theory Methods 2003, 32, 1871–1883. [Google Scholar] [CrossRef]
- Roy, D. Discrete Rayleigh Distribution. IEEE Trans. Reliab. 2004, 53, 255–260. [Google Scholar] [CrossRef]
- Kemp, A.W. The discrete half-normal distribution. In Advances in Mathematical and Statistical Modeling; Springer: Berlin/Heidelberg, Germany, 2008; pp. 353–360. [Google Scholar] [CrossRef]
- Krishna, H.; Pundir, P.S. Discrete Burr and discrete Pareto distributions. J. Stat. Methodol. 2009, 6, 177–188. [Google Scholar] [CrossRef]
- Afify, A.Z.; Ahsan-ul-Haq, M.; Aljohani, H.M.; Alghamdi, A.S.; Babar, A.; Gòmez, H.W. A new one-parameter discrete exponential distribution: Properties, inference, and applications to COVID-19 data. J. King Saud Univ.-Sci. 2022, 34, 102199. [Google Scholar] [CrossRef]
- Jazi, M.A.; Lai, C.; Alamatsaz, M.H. A discrete inverse Weibull distribution and estimation of its parameters. Stat. Methodol. 2010, 7, 121–132. [Google Scholar] [CrossRef]
- Alghamdi, A.S.; Ahsan-ul-Haq, M.; Babar, A.; Aljohani, H.M.; Afify, A.Z. The discrete power-Ailamujia distribution: Properties, inference, and applications. AIMS Math. 2022, 7, 8344–8360. [Google Scholar] [CrossRef]
- Aboraya, M.A.; Yousof, H.Y.; Hamedani, G.G.; Ibrahim, M. New Family of Discrete Distributions with Mathematical Properties, Characterizations, Bayesian and Non-Bayesian Estimation Methods. Mathematics 2020, 8, 1648. [Google Scholar] [CrossRef]
- Gómez-Déniz, E. Another generalization of the geometric distribution. Test 2010, 19, 399–415. [Google Scholar] [CrossRef]
- Gómez-Déniz, E.; Calderín-Ojeda, E. The discrete Lindley distribution: Properties and applications. J. Stat. Comput. Simul. 2011, 81, 1405–1416. [Google Scholar] [CrossRef]
- Para, B.A. Discrete Generalized Burr-Type XII Distribution. J. Mod. Appl. Stat. Methods 2014, 13, 244–258. [Google Scholar] [CrossRef]
- AL-Huniti, A.A.; AL-Dayian, G.R. Discrete Burr type Iii distribution. Am. J. Math. Stat. 2012, 2, 145–152. [Google Scholar] [CrossRef]
- Hussain, T.; Aslam, M.; Ahmad, M. A Two Parameter Discrete Lindley Distribution. Rev. Colomb. Estad. 2016, 39, 45–61. [Google Scholar] [CrossRef]
- Para, B.A.; Jan, T.R. Discrete Version of Log-Logistic Distribution and its Applications in Genetics. Int. J. Mod. Math. Sci. 2016, 14, 407–422. [Google Scholar]
- Bakouch, H.S.; Jazi, M.A.; Nadarajah, S. A new discrete distribution. J. Theor. Appl. Stat. 2012, 48, 200–240. [Google Scholar] [CrossRef]
- Hassan, A.; Shalbaf, G.A.; Sheikh, S.B.; Rashid, A. A New Flexible Discrete Distribution with Applications to Count Data. J. Stat. Theory Appl. 2020, 19, 102–108. [Google Scholar] [CrossRef][Green Version]
- Almetwally, E.M.; Ibrahim, G.I. Discrete Alpha Power Inverse Lomax Distribution with Application of COVID-19 Data. J. Appl. Math. Stat. Sci. 2020, 9, 11–22. [Google Scholar]
- Aljohani, H.M.; Akdoğan, Y.; Cordeiro, G.M.; Afify, A. The Uniform Poisson—Ailamujia Distribution: Actuarial Measures and Applications in Biological Science. Symmetry 2021, 13, 1258. [Google Scholar] [CrossRef]
- Barbiero, A.; Hitaj, A. A Discrete Analogue of the Half-Logistic Distribution. In Proceedings of the International Conference on Decision Aid Sciences and Application (DASA), Sakheer, Bahrain, 8–9 November 2020; pp. 64–67. [Google Scholar] [CrossRef]
- Opone, F.C.; Izekor, E.A.; Akata, I.U.; Osagiede, F.E.U. A Discrete Analogue of the Continuous Marshall-Olkin Weibull Distribution with Application to Count Data. J. Math. Sci. 2021, 5, 415–428. [Google Scholar] [CrossRef]
- Eliwa, M.S.; Alhussain, Z.A.; El-Morshedy, M. Discrete Gompertz-G Family of Distributions for Over-and Under-Dispersed Data with Properties, Estimation, and Applications. Mathematics 2020, 8, 358. [Google Scholar] [CrossRef]
- Altun, E.; El-Morshedy, M.; Eliwa, M.S. A Study on Discrete Bilal Distribution with Properties and Applications on Integer-Valued Autoregressive Process. Revstat-Stat. J. 2022, 20, 501–528. [Google Scholar] [CrossRef]
- El-Morshedy, M.; Eliwa, M.S.; Altun, E. Discrete Burr-Hatke Distribution with Properties, Estimation Methods and Regression Model. IEEE Access 2020, 8, 74359–74370. [Google Scholar] [CrossRef]
- Eliwa, M.S.; Altun, E.; El-Dawoody, M.; El-Morshedy, M. A New Three-Parameter Discrete Distribution with Associated INAR(1) Process and Applications. IEEE Accesss 2020, 8, 91150–91162. [Google Scholar] [CrossRef]
- Al-Babtain, A.A.; Ahmed, A.H.N.; Afify, A.Z. A New Discrete Analog of The Continuous Lindley Distribution, with Reliability Applications. Entropy 2020, 22, 603. [Google Scholar] [CrossRef]
- El-Morshedy, M.; Eliwa, M.S.; Nagy, H. A new two-parameter exponentiated discrete Lindley distribution: Properties, estimation and applications. J. Appl. Stat. 2020, 47, 354–375. [Google Scholar] [CrossRef] [PubMed]
- El-Morshedy, M.; Altun, E.; Eliwa, M.S. A new statistical approach to model the counts of novel coronavirus cases. Math. Sci. 2022, 16, 37–50. [Google Scholar] [CrossRef]
- Chakraborty, S.; Chakravarty, D.; Mazucheli, J.; Bertoli, W. A discrete analog of Gumbel distribution: Properties, parameter estimation and applications. J. Appl. Stat. 2021, 48, 712–737. [Google Scholar] [CrossRef]
- Eldeeb, A.S.; Ahsan-Ul-Haq, M.; Babar, A.A. Discrete Analog of Inverted Topp-Leone Distribution: Properties, Estimation and Applications. Int. J. Anal. Appl. 2021, 19, 695–708. [Google Scholar] [CrossRef]
- Eldeeb, A.S.; Ahsan-Ul-Haq, M.; Eliwa, M.S. A discrete Ramos-Louzada distribution for asymmetric and over-dispersed data with leptokurtic-shaped: Properties and various estimation techniques with inference. AIMS Math. 2021, 7, 1726–1741. [Google Scholar] [CrossRef]
- Nekoukhou, V.; Alamatsaz, M.H.; Bidram, H. A Discrete generalized exponential distribution of a second type. Statistics 2013, 47, 876–887. [Google Scholar] [CrossRef]
- Hussain, T.; Ahmad, M. Discrete inverse Rayleigh distribution. J. Stat. 2014, 30, 203–222. [Google Scholar]
- Muth, E.J. Reliability models with positive memory derived from the mean residual life function. In The Theory and Applications of Reliability; Tsokos, C.P., Shimi, I., Eds.; Academic Press, Inc.: Cambridge, MA, USA, 1977; Volume 2, pp. 401–435. [Google Scholar]
- Shannon, C.E. A Mathematical Theory of Communication. Bell Labs Tech. J. 1948, 27, 379–423. [Google Scholar] [CrossRef]
- Rohatgi, V.K.; Saleh, A.K.M.E. An Introduction to Probability and Statistics; John Wiley and Sons: Hoboken, NJ, USA, 2015. [Google Scholar] [CrossRef]
- Khaliqu, K.A.; Abouammoh, A.M. On estimating parameters in a discrete Weibull distribution. IEEE Trans. Reliab. 1989, 38, 348–350. [Google Scholar] [CrossRef]
- Sarhan, A.M.; Tadj, L.; Hamilton, D.C. A New Lifetime Distribution and its Power Transformation. J. Probab. Stat. 2014, 6, 532024. [Google Scholar] [CrossRef]
- Eliwa, M.S.; El-Morshedy, M. A one-parameter discrete distribution for over dispersed data: Statistical and reliability properties with applications. J. Appl. Stat. 2022, 49, 2467–2487. [Google Scholar] [CrossRef]
- Poisson, S.D. Probabilité des Jugements en Matière Criminelle et en Matière Civile: Précédées des Règles Générales du Calcul des Probabilités; Bachelier: Paris, France, 1837; pp. 206–207. [Google Scholar]
- Sankaran, M. The Discrete Poisson-Lindley Distribution. Biometrics 1970, 26, 145–149. [Google Scholar] [CrossRef]
- Kumar, C.; Tripathi, Y.M.; Rastogi, M.K. On a Discrete Analogue of Linear Failure Rate Distribution. Am. J. Math. Manag. Sci. 2017, 36, 229–246. [Google Scholar] [CrossRef]
Disclaimer/Publisher’s Note: The statements, opinions and data contained in all publications are solely those of the individual author(s) and contributor(s) and not of MDPI and/or the editor(s). MDPI and/or the editor(s) disclaim responsibility for any injury to people or property resulting from any ideas, methods, instructions or products referred to in the content. |
© 2025 by the authors. Licensee MDPI, Basel, Switzerland. This article is an open access article distributed under the terms and conditions of the Creative Commons Attribution (CC BY) license (https://creativecommons.org/licenses/by/4.0/).