Accumulation Function for the Ideal Air-Standard Brayton Cycle Based on Serrin’s Thermodynamics
Abstract
1. Introduction
2. Work Done in a Thermodynamic Cycle
3. The Accumulation Function for the Ideal Air-Standard Brayton Cycle
- 1.
- The air behaves as an ideal gas;
- 2.
- Energy is supplied to the system through heat transfer from a high-temperature thermal reservoir, which is maintained at a constant temperature.
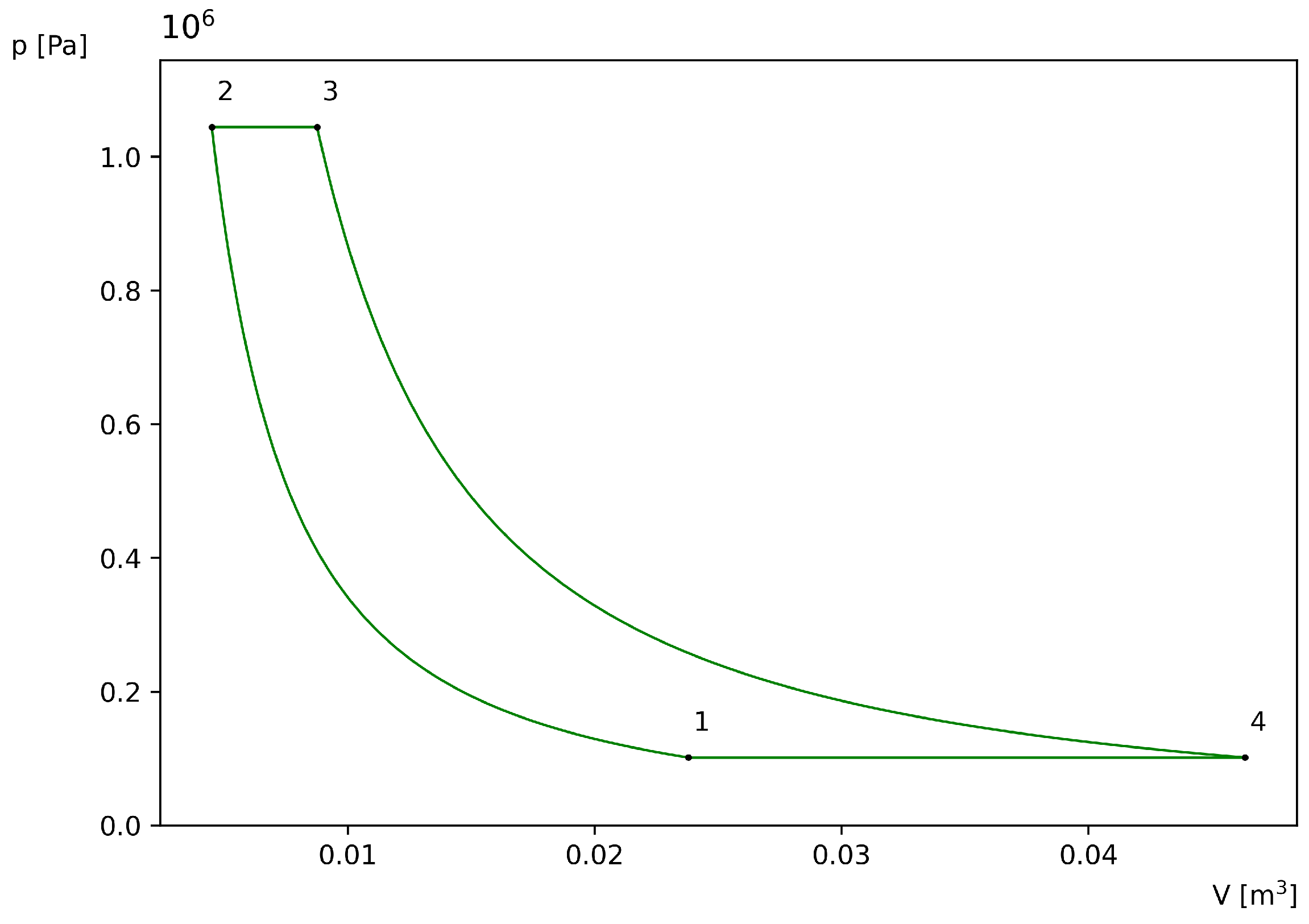
- 1–2 Adiabatic compression: Work is performed on the air as it transitions from state 1 to state 2, decreasing its volume and increasing its pressure, with no heat exchange. The relationship between the temperatures and pressures of these states is given by the following adiabatic equation:
- 2–3 Isobaric heating: Heat is transferred to the compressed air at high pressure as it transitions from state 2 to state 3, increasing its temperature and volume;
- 3–4 Adiabatic expansion: The high-temperature, high-pressure air expands, performing work and decreasing its temperature and pressure with no heat exchange. The adiabatic equation that relates these two states is
- 4–1 Isobaric cooling: The low-pressure expanded air transitions from state 4 to state 1 while rejecting heat to the low-temperature reservoir, which is maintained at a constant temperature, reducing its volume and temperature, and returning to the initial condition of the cycle.
3.1. Calculation of the Accumulation Function
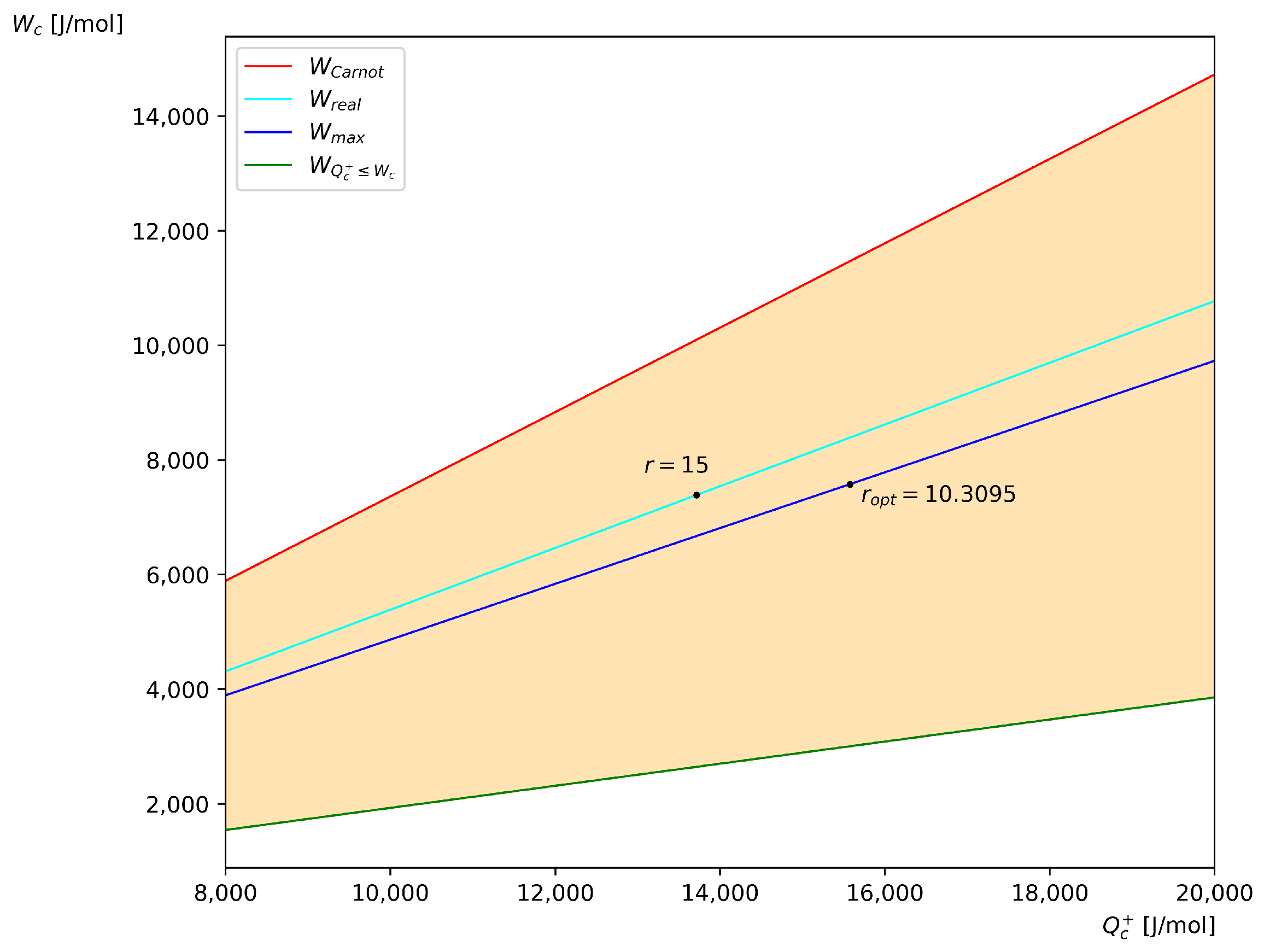
3.2. Example Case
4. Conclusions
Author Contributions
Funding
Data Availability Statement
Acknowledgments
Conflicts of Interest
References
- Zemansky, M.W.; Dittman, R.H. Heat and Thermodynamics, 7th ed.; McGraw-Hill: New York, NY, USA, 1997; 784p. [Google Scholar]
- Moran, M.J.; Shapiro, H.N.; Boettner, D.D.; Bailey, M.B. Fundamentals of Engineering Thermodynamics, 9th ed.; John Wiley & Sons: Hoboken, NJ, USA, 2018; 880p. [Google Scholar]
- Müller, I.; Müller, W.H. Fundamentals of Thermodynamics and Applications: With Historical Annotations and Many Citations from Avogadro to Zermelo; Springer Science & Business Media: Berlin/Heidelberg, Germany, 2009; 404p. [Google Scholar]
- Çengel, Y.A.; Boles, M.A. Thermodynamics: An Engineering Approach, 9th ed.; McGraw-Hill: New York, NY, USA, 2019; 1008p. [Google Scholar]
- Clausius, R.; Hirst, T.A. The Mechanical Theory of Heat: With Its Applications to the Steam-Engine and to the Physical Properties of Bodies; J. Van Voorst: London, UK, 1867. [Google Scholar]
- Planck, M. Treatise on Thermodynamics; Dover Publications: New York, NY, USA, 1990. [Google Scholar]
- Thomson, W. On the Dynamical Theory of Heat, with Numerical Results Deduced from Mr. Joule’s Equivalent of a Thermal Unit and M. Regnault’s Observations on Steam. Philos. Mag. 1852, 4, 8–21. [Google Scholar] [CrossRef]
- Maxwell, J.C. Theory of Heat; Longmans, Green, and Company: Harlow, UK, 1872; 333p. [Google Scholar]
- Huilgol, R.R. Serrin’s Accumulation Function, the First and the Second Laws of Thermodynamics. Appl. Eng. Sci. 2021, 7, 100057. [Google Scholar] [CrossRef]
- Wu, C. Power Optimization of an Endoreversible Brayton Gas Heat Engine. Energy Convers. Manag. 1991, 31, 561–565. [Google Scholar] [CrossRef]
- Curzon, F.L.; Ahlborn, B. Efficiency of a Carnot Engine at Maximum Power Output. Am. J. Phys. 1975, 43, 22–24. [Google Scholar] [CrossRef]
- Kaushik, S.C.; Tyagi, S.K.; Singhal, M.K. Parametric Study of an Irreversible Regenerative Brayton Cycle with Isothermal Heat Addition. Energy Convers. Manag. 2003, 44, 2013–2025. [Google Scholar] [CrossRef]
- Haseli, Y. Efficiency of Irreversible Brayton Cycles at Minimum Entropy Generation. Appl. Math. Model. 2016, 40, 8366–8376. [Google Scholar] [CrossRef]
- Tyagi, S.K.; Chen, G.M.; Wang, Q.; Kaushik, S.C. A New Thermoeconomic Approach and Parametric Study of an Irreversible Regenerative Brayton Refrigeration Cycle. Int. J. Refrig. 2006, 29, 1167–1174. [Google Scholar] [CrossRef]
- Shen, J.; Chen, L.; Ge, Y.; Zhu, F.; Wu, Z. Optimum Ecological Performance of Irreversible Reciprocating Maisotsenko–Brayton Cycle. Eur. Phys. J. Plus 2019, 134, 293. [Google Scholar] [CrossRef]
- Chen, L.; Shen, J.; Ge, Y.; Wu, Z.; Wang, W.; Zhu, F.; Feng, H. Power and Efficiency Optimization of Open Maisotsenko–Brayton Cycle and Performance Comparison with Traditional Open Regenerated Brayton Cycle. Energy Convers. Manag. 2020, 217, 113001. [Google Scholar] [CrossRef]
- Tang, C.; Chen, L.; Feng, H.; Wang, W.; Ge, Y. Power Optimization of a Modified Closed Binary Brayton Cycle with Two Isothermal Heating Processes and Coupled to Variable-Temperature Reservoirs. Energies 2020, 13, 3212. [Google Scholar] [CrossRef]
- Fu, S.; Tang, X.; Rehan, M.A.; Li, G. A Thermodynamic Study and Numerical Analysis of Ericsson, Brayton, and Carnot Cycles for the Thermally Regenerative Electrochemical Refrigerator. Energy Convers. Manag. 2025, 325, 119422. [Google Scholar] [CrossRef]
- Olumayegun, O.; Wang, M.; Kelsall, G. Closed-Cycle Gas Turbine for Power Generation: A State-of-the-Art Review. Fuel 2016, 180, 694–717. [Google Scholar] [CrossRef]
- Kasaeian, A.; Afshari, F.; Mahmoudkhani, M.; Masoumi, A.; Esmaeili Bidhendi, M. Waste Heat Recovery by Thermodynamic Cycles in Cement Plants: A Review. Energy 2025, 314, 134087. [Google Scholar] [CrossRef]
- Chen, L.; Feng, H.; Ge, Y. Power and Efficiency Optimization for Open Combined Regenerative Brayton and Inverse Brayton Cycles with Regeneration before the Inverse Cycle. Entropy 2020, 22, 677. [Google Scholar] [CrossRef] [PubMed]
- Xiao, Y.; Zhou, Y.; Yuan, Y.; Huang, Y.; Tian, G. Research Advances in the Application of the Supercritical CO2 Brayton Cycle to Reactor Systems: A Review. Energies 2023, 16, 7367. [Google Scholar] [CrossRef]
- Siddiqui, M.E.; Almitani, K.H. Energy Analysis of the S-CO2 Brayton Cycle with Improved Heat Regeneration. Processes 2018, 7, 3. [Google Scholar] [CrossRef]
- Alzuwayer, B.; Alhashem, A.; Albannaq, M.; Alawadhi, K. Advancements in Supercritical Carbon Dioxide Brayton Cycle for Marine Propulsion and Waste Heat Recovery. Processes 2024, 12, 1956. [Google Scholar] [CrossRef]
- Tang, C.; Feng, H.; Chen, L.; Wang, W. Power Density Analysis and Multi-Objective Optimization for a Modified Endoreversible Simple Closed Brayton Cycle with One Isothermal Heating Process. Energy Rep. 2020, 6, 1648–1657. [Google Scholar] [CrossRef]
- Serrin, J. An Outline of Thermodynamical Structure. In New Perspectives in Thermodynamics; Serrin, J., Ed.; Springer: Berlin/Heidelberg, Germany, 1986; pp. 3–32. [Google Scholar]
- Serrin, J. On the Elementary Thermodynamics of Quasi-Static Systems and Other Remarks. In Thermoelastic Problems and the Thermodynamics of Continua; ASME Applied Mechanics Division: New York, NY, USA, 1995; Volume 198, pp. 53–62. [Google Scholar]
- Mach, E. Principles of the Theory of Heat; Translation of the Second Ed. of Die Principien Der Warmelehre; McGuiness, B., Ed.; Reidel Publishing: Dordrecht, The Netherlands, 1986. [Google Scholar]
- Huilgol, R.R. The Role of Clausius’ and Entropy Inequalities in Thermodynamics. Int. J. Mech. Eng. Educ. 1979, 7, 141–145. [Google Scholar]
- Huilgol, R.R. Improved Bounds for the Work Done by Irreversible Heat Engines. Lett. Heat Mass Transf. 1978, 5, 41–45. [Google Scholar] [CrossRef]
- Díaz, J.B. Mathematical Prolegomena to Every Theory of Homogeneous Heat Engines. SIAM Rev. 1978, 20, 265–277. [Google Scholar] [CrossRef]
- Gibbs, J.W. The Scientific Papers of J. Willard Gibbs; Dover Publications: New York, NY, USA, 1961; Volume 1, p. 10. [Google Scholar]



Disclaimer/Publisher’s Note: The statements, opinions and data contained in all publications are solely those of the individual author(s) and contributor(s) and not of MDPI and/or the editor(s). MDPI and/or the editor(s) disclaim responsibility for any injury to people or property resulting from any ideas, methods, instructions or products referred to in the content. |
© 2025 by the authors. Licensee MDPI, Basel, Switzerland. This article is an open access article distributed under the terms and conditions of the Creative Commons Attribution (CC BY) license (https://creativecommons.org/licenses/by/4.0/).
Share and Cite
Sanchez-Sanchez, V.A.d.J.; Quinto Diez, P. Accumulation Function for the Ideal Air-Standard Brayton Cycle Based on Serrin’s Thermodynamics. Entropy 2025, 27, 1228. https://doi.org/10.3390/e27121228
Sanchez-Sanchez VAdJ, Quinto Diez P. Accumulation Function for the Ideal Air-Standard Brayton Cycle Based on Serrin’s Thermodynamics. Entropy. 2025; 27(12):1228. https://doi.org/10.3390/e27121228
Chicago/Turabian StyleSanchez-Sanchez, Vidal Aquiles de Jesus, and Pedro Quinto Diez. 2025. "Accumulation Function for the Ideal Air-Standard Brayton Cycle Based on Serrin’s Thermodynamics" Entropy 27, no. 12: 1228. https://doi.org/10.3390/e27121228
APA StyleSanchez-Sanchez, V. A. d. J., & Quinto Diez, P. (2025). Accumulation Function for the Ideal Air-Standard Brayton Cycle Based on Serrin’s Thermodynamics. Entropy, 27(12), 1228. https://doi.org/10.3390/e27121228

