Positivity-Preserving Hybridizable Discontinuous Galerkin Scheme for Solving PNP Model
Abstract
1. Introduction
2. PNP System of Equations and the Hybridizable Discontinuous Galerkin Method
2.1. The PNP System of Equations
2.2. The HDG Spatial Discretization
2.3. Positivity-Preserving, Mass-Conserving, and Energy Dissipation Properties of the Semi-Discrete HDG Scheme
2.4. Time Discretization and Adaptive Time-Stepping
| Algorithm 1 Adaptive Time-Stepping: Applying Implicit Euler Method For Two Steps |
User-defined parameters: , , , tolerance level
|
3. Numerical Examples
3.1. Example 1: Accuracy Test
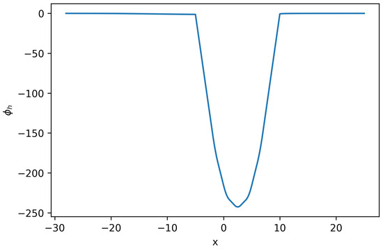
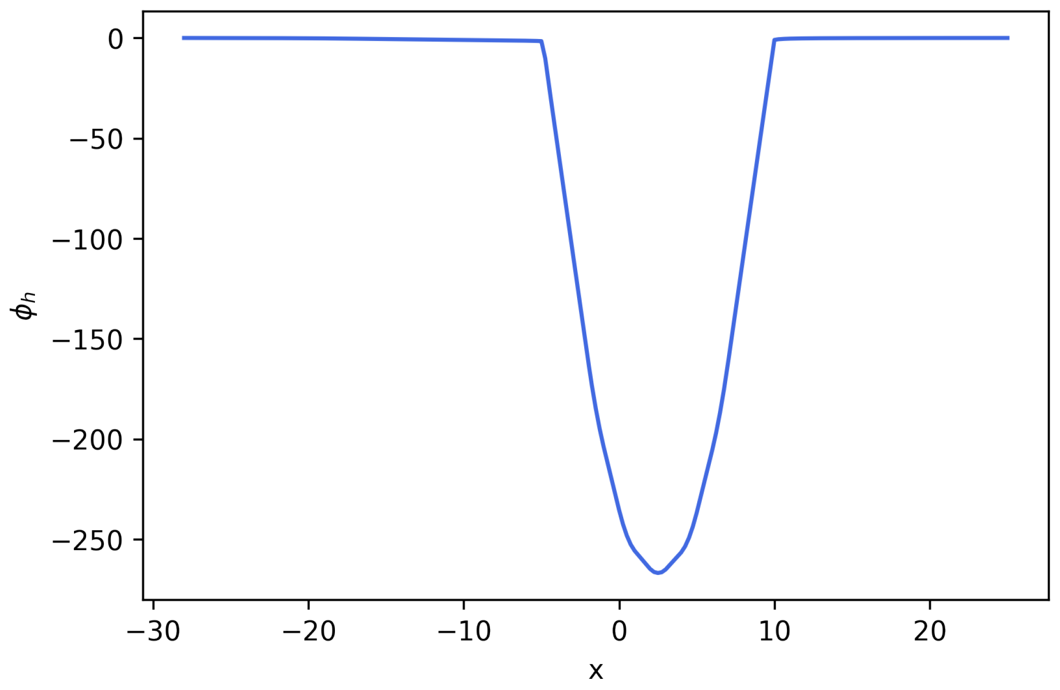
3.2. Example 2: One-Dimensional Domain with Implicit Euler Time Discretization
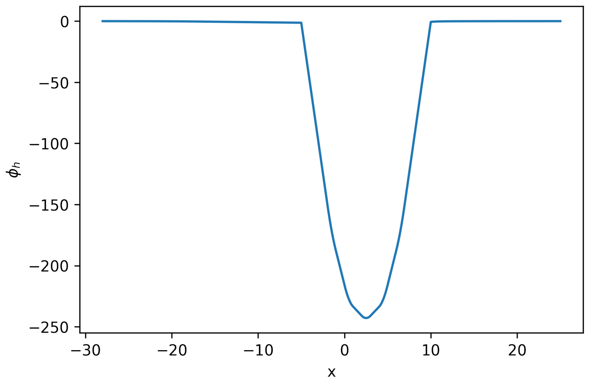
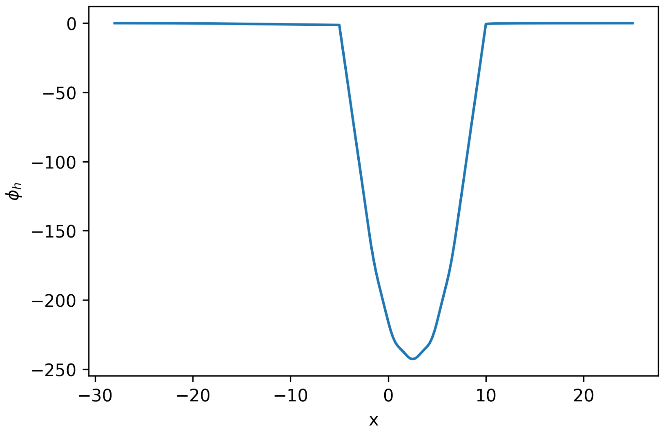
3.3. Example 3: One-Dimensional Domain with Second-Order Midpoint Time Discretization
3.4. Example 4: Two-Dimensional Domain
4. Conclusions
Author Contributions
Funding
Data Availability Statement
Acknowledgments
Conflicts of Interest
Appendix A. Discontinuous Galerkin Temporal Discretization
References
- Xu, S.; Sheng, P.; Liu, C. An Energetic Variational Approach for ion transport. Commun. Math. Sci. 2014, 12, 779–789. [Google Scholar] [CrossRef]
- Flavell, A.; Machen, M.; Eisenberg, B.; Kabre, J.; Liu, C.; Li, X. A conservative finite difference scheme for Poisson-Nernst-Planck equations. J. Comput. Electron. 2014, 13, 235–249. [Google Scholar] [CrossRef]
- Eisenberg, B.; Hyon, Y.; Liu, C. Energy variational analysis of ions in water and channels: Field theory for primitive models of complex ionic fluids. J. Chem. Phys. 2010, 133, 104104. [Google Scholar] [CrossRef]
- Fu, G.; Xu, Z. High-order space-time finite element methods for the Poisson-Nernst-Planck equations: Positivity and unconditional energy stability. Comput. Methods Appl. Mech. Eng. 2022, 395, 115031. [Google Scholar] [CrossRef]
- He, D.; Pan, K.; Yue, X. A Positivity Preserving and Free Energy Dissipative Difference Scheme for the Poisson–Nernst–Planck System. J. Sci. Comput. 2019, 81, 436–458. [Google Scholar] [CrossRef]
- Horng, T.L.; Lin, T.C.; Liu, C.; Eisenberg, R. PNP Equations with Steric Effects: A Model of Ion Flow through Channels. J. Phys. Chem. B 2012, 116, 11422–11441. [Google Scholar] [CrossRef]
- Liu, J.L.; Eisenberg, B. Poisson-Nernst-Planck-Fermi theory for modeling biological ion channels. J. Chem. Phys. 2014, 141, 22D532. [Google Scholar] [CrossRef]
- Bank, R.; Rose, D.; Fichtner, W. Numerical methods for semiconductor device simulation. IEEE Trans. Electron Devices 1983, 30, 1031–1041. [Google Scholar] [CrossRef]
- Jerome, J. Consistency of Semiconductor Modeling: An Existence/Stability Analysis for the Stationary Van Roosbroeck System. SIAM J. Appl. Math. 1985, 45, 565–590. [Google Scholar] [CrossRef]
- Jerome, J. Analysis of Charge Transport; Springer: Berlin/Heidelberg, Germany, 1996. [Google Scholar]
- Teorell, T. Transport Processes and Electrical Phenomena in Ionic Membranes. Prog. Biophys. Biophys. Chem. 1953, 3, 305–369. [Google Scholar] [CrossRef]
- Dolatabadi, R.; Mohammadi, A.; Baghani, M. A computational simulation of electromembrane extraction based on Poisson-Nernst-Planck equations. Anal. Chim. Acta 2021, 1158, 338414. [Google Scholar] [CrossRef]
- Khosravikia, M.; Rahbar-Kelishami, A. A simulation study of an applied approach to enhance drug recovery through electromembrane extraction. J. Mol. Liq. 2022, 358, 119210. [Google Scholar] [CrossRef]
- Lagnoni, M.; Nicolella, C.; Bertei, A. Comparison of Electrolyte Transport Modelling in Lithium-ion Batteries: Concentrated Solution Theory Vs Generalized Nernst-Planck Model. J. Electrochem. Soc. 2022, 169, 020570. [Google Scholar] [CrossRef]
- Wu, J.; Srinivasan, V.; Xu, J.; Wang, C.Y. Newton-Krylov-Multigrid Algorithims for Battery Simulation. J. Electrochem. Soc. 2002, 149, A1342–A1348. [Google Scholar] [CrossRef]
- Hyon, Y.; Eisenberg, B.; Liu, C. An energetic variational approach to ion channel dynamics. Math. Methods Appl. Sci. 2014, 37, 952–961. [Google Scholar] [CrossRef]
- Metti, M.S.; Xu, J.; Liu, C. Energetically stable discretizations for charge transport and electrokinetic models. J. Comput. Phys. 2016, 306, 1–18. [Google Scholar] [CrossRef]
- Liu, C.; Wang, C.; Wise, S.; Yue, X.; Zhou, S. A positivity-preserving, energy stable and convergent numerical scheme for the Poisson-Nernst-Planck system. Math. Comput. 2021, 90, 2071–2106. [Google Scholar] [CrossRef]
- Cockburn, B. The hybridizable discontinuous Galerkin methods. In Proceedings of the International Congress of Mathematicians 2010 (ICM 2010) (In 4 Volumes) Vol. I: Plenary Lectures and Ceremonies Vols. II–IV: Invited Lectures; Bhatia, R., Pal, A., Rangarajan, G., Srinivas, V., Vanninathan, M., Eds.; World Scientific: Singapore, 2010; pp. 2749–2775. [Google Scholar]
- Cockburn, B.; Gopalakrishnan, J.; Lazarov, R. Unified Hybridization of Discontinuous Galerkin, Mixed, and Continuous Galerkin Methods for Second Order Elliptic Problems. SIAM J. Numer. Anal. 2009, 47, 1319–1365. [Google Scholar] [CrossRef]
- Nguyen, N.C.; Peraire, J.; Cockburn, B. Hybridizable Discontinuous Galerkin Methods. In Spectral and High Order Methods for Partial Differential Equations; Hesthaven, J.S., Rønquist, E.M., Eds.; Springer: Berlin/Heidelberg, Germany, 2011; pp. 63–84. [Google Scholar]
- Schöberl, J. C++11 Implementation of Finite Elements in NGSolve; Technical Report ASC Report No. 30/2014; Institute for Analysis and Scientific Computing, Vienna University of Technology: Wien, Austria, 2014. [Google Scholar]
- Nguyen, N.; Peraire, J.; Cockburn, B. An implicit high-order hybridizable discontinuous Galerkin method for nonlinear convection–diffusion equations. J. Comput. Phys. 2009, 228, 8841–8855. [Google Scholar] [CrossRef]
- Burkardt, J.; Trenchea, C. Refactorization of the midpoint rule. Appl. Math. Lett. 2020, 107, 106438. [Google Scholar] [CrossRef]
- Kuzmin, D.; Quezada de Luna, M.; Ketcheson, D.I.; Grüll, J. Bound-preserving Flux Limiting for High-Order Explicit Runge-Kutta Time Discretizations of Hyperbolic Conservation Laws. J. Sci. Comput. 2022, 91, 21. [Google Scholar] [CrossRef]
- Quezada de Luna, M.; Ketcheson, D.I. Maximum Principle Preserving Space and Time Flux Limiting for Diagonally Implicity Runge-Kutta Discretizations of Scalar Convection-diffusion Equations. J. Sci. Comput. 2022, 92, 102. [Google Scholar] [CrossRef]

















| Scheme Order | -err in | Rate | -err in | Rate | -err in | Rate | |
|---|---|---|---|---|---|---|---|
| 4 | ![]() | ![]() | ![]() | ||||
| 8 | |||||||
| 16 | |||||||
| 32 | |||||||
| 64 | |||||||
| 4 | ![]() | ![]() | ![]() | ||||
| 8 | |||||||
| 16 | |||||||
| 32 | |||||||
| 64 | |||||||
| 4 | ![]() | ![]() | ![]() | ||||
| 8 | |||||||
| 16 | |||||||
| 32 | |||||||
| 64 |
Disclaimer/Publisher’s Note: The statements, opinions and data contained in all publications are solely those of the individual author(s) and contributor(s) and not of MDPI and/or the editor(s). MDPI and/or the editor(s) disclaim responsibility for any injury to people or property resulting from any ideas, methods, instructions or products referred to in the content. |
© 2025 by the authors. Licensee MDPI, Basel, Switzerland. This article is an open access article distributed under the terms and conditions of the Creative Commons Attribution (CC BY) license (https://creativecommons.org/licenses/by/4.0/).
Share and Cite
Morales, D.; Xu, Z. Positivity-Preserving Hybridizable Discontinuous Galerkin Scheme for Solving PNP Model. Entropy 2025, 27, 1175. https://doi.org/10.3390/e27111175
Morales D, Xu Z. Positivity-Preserving Hybridizable Discontinuous Galerkin Scheme for Solving PNP Model. Entropy. 2025; 27(11):1175. https://doi.org/10.3390/e27111175
Chicago/Turabian StyleMorales, Diana, and Zhiliang Xu. 2025. "Positivity-Preserving Hybridizable Discontinuous Galerkin Scheme for Solving PNP Model" Entropy 27, no. 11: 1175. https://doi.org/10.3390/e27111175
APA StyleMorales, D., & Xu, Z. (2025). Positivity-Preserving Hybridizable Discontinuous Galerkin Scheme for Solving PNP Model. Entropy, 27(11), 1175. https://doi.org/10.3390/e27111175


