CCTFv2: Modeling Cyber Competitions
Abstract
1. Introduction
1.1. Approach and Novelty
1.2. Contribution and Relevance
2. Related Work
2.1. Team Formation
2.2. Cyber Competition
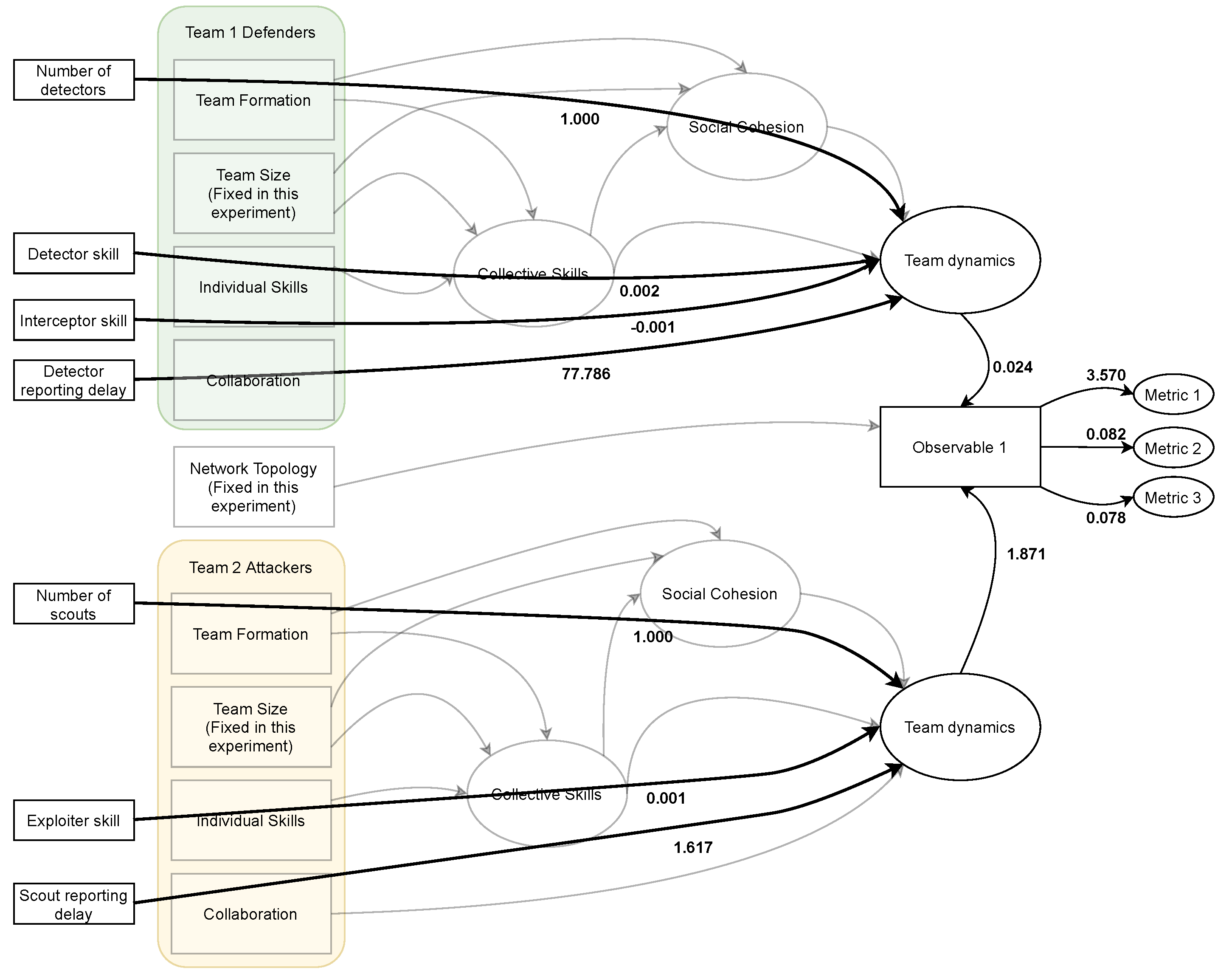
2.3. Structural Equation Modeling (SEM)
2.4. Network Attack Modeling
2.5. Agent-Based Modeling
2.6. Research Gap and Previous Versions of CCTF Framework
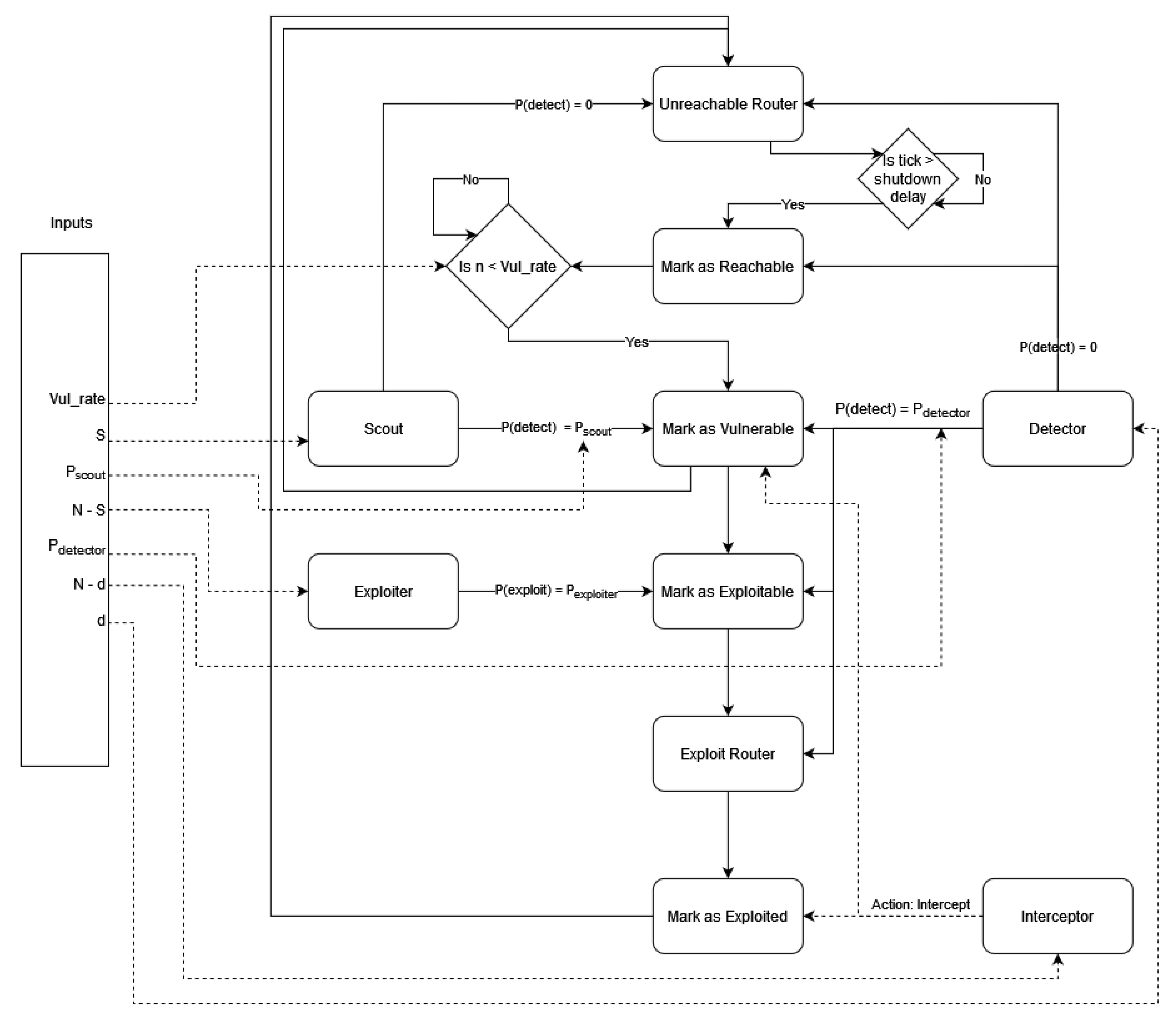
3. Implementation Methodology
- Team Formation: The distribution of the resources and team members among roles and positions [32].
- Team Size: Larger teams tend to yield greater collective performance [54], indicating a direct proportionality between team size and performance.
- Leadership: Teams exhibiting superior leadership and trust usually perform better than those facing leadership crises [58].
3.1. Theoretical Model
3.2. Computational Model
- Hacking step 1: Reconnaissance is the footprint or information gathering step. This step usually includes passive attempts.
- Hacking step 2: The scanning step is when the attackers start using different ways to gather target information; this usually includes active attempts.
- Hacking step 3: Gaining access is the step when the attackers try all means to gain unauthorized access.
- Hacking step 4: Maintaining access is when the attackers attempt to continuously exploit the system.
- Hacking step 5: Clearing track is when the attackers delete the infection signs, aiming to evade attribution and detection.
- Objective 1: Overtake as many nodes as possible.
- Objective 2: Overtake the whole network.
- Objective 3: Overtake the central nodes representing the core services such as the database.
- Metric 1: A portion of the network, overtaken by the attackers. This metric is a decimal number ranging between 0 and 1.
- Metric 2: Whether the whole network was overtaken by the attackers. This metric is a Boolean.
- Metric 3: Whether the central nodes were overtaken by the attackers. This metric is a Boolean.
- Incident handling step 1: To observe is a continuous security monitoring step.
- Incident handling step 2: The orient step includes evaluating the local cyber threat landscape.
- Incident handling step 3: The decide step includes deciding on an action plan.
- Incident handling step 4: The act step includes the remediation and recovery actions.
3.2.1. Study Parameters
4. Results
5. Result Analysis and Discussion
6. Conclusions
Author Contributions
Funding
Institutional Review Board Statement
Data Availability Statement
Conflicts of Interest
References
- Almog, A.; Shmueli, E. Structural entropy: Monitoring correlation-based networks over time with application to financial markets. Sci. Rep. 2019, 9, 10832. [Google Scholar] [CrossRef]
- Zhang, Z.; Xu, D.; Zhou, J. A structural entropy measurement principle of propositional formulas in conjunctive normal form. Entropy 2021, 23, 303. [Google Scholar] [CrossRef]
- Bär, M.; Kempf, A.; Ruenzi, S. Is a team different from the sum of its parts? Evidence from mutual fund managers. Rev. Financ. 2011, 15, 359–396. [Google Scholar] [CrossRef]
- Lotz, M.; Kristensen, P.H. Taking Teams Seriously in the Co-Creation of Economic Agency: Towards an Organizational Sociology of Teams; SAGE Publications: Thousand Oaks, CA, USA, 2010. [Google Scholar]
- MacAloon, J.J. Anthropology at the Olympic games: An Overview. Olymp. Games Perform. Public Event Case Xvii Winter Olymp. Games Nor. 1999, 94, 9–26. [Google Scholar]
- Greco, L.M.; Porck, J.P.; Walter, S.L.; Scrimpshire, A.J.; Zabinski, A.M. A meta-analytic review of identification at work: Relative contribution of team, organizational, and professional identification. J. Appl. Psychol. 2022, 107, 795. [Google Scholar] [CrossRef]
- Xu, H.; Bu, Y.; Liu, M.; Zhang, C.; Sun, M.; Zhang, Y.; Meyer, E.; Salas, E.; Ding, Y. Team power dynamics and team impact: New perspectives on scientific collaboration using career age as a proxy for team power. J. Assoc. Inf. Sci. Technol. 2022, 73, 1489–1505. [Google Scholar] [CrossRef]
- Šumanski, M.M.; Kolenc, I.; Markič, M. Teamwork and defining group structures. Team Perform. Manag. Int. J. 2007, 13, 102–116. [Google Scholar] [CrossRef]
- Lusher, D.; Robins, G.; Kremer, P. The application of social network analysis to team sports. Meas. Phys. Educ. Exerc. Sci. 2010, 14, 211–224. [Google Scholar] [CrossRef]
- Senge, P.M.; Carstedt, G.; Porter, P.L. Next industrial revolution. MIT Sloan Manag. Rev. 2001, 42, 24–38. [Google Scholar]
- Morrar, R.; Arman, H.; Mousa, S. The fourth industrial revolution (Industry 4.0): A social innovation perspective. Technol. Innov. Manag. Rev. 2017, 7, 12–20. [Google Scholar] [CrossRef]
- Florida, R. The new industrial revolution. Futures 1991, 23, 559–576. [Google Scholar] [CrossRef]
- Sasou, K.; Reason, J. Team errors: Definition and taxonomy. Reliab. Eng. Syst. Saf. 1999, 65, 1–9. [Google Scholar] [CrossRef]
- Osburg, T.; Schmidpeter, R. Social innovation. In Solutions for a Sustainable Future; Springer: Berlin/Heidelberg, Germany, 2013; p. 18. [Google Scholar]
- McChrystal, G.S.; Collins, T.; Silverman, D.; Fussell, C. Team of Teams: New Rules of Engagement for a Complex World; Penguin Books: London, UK, 2015. [Google Scholar]
- Martyushev, L.M.; Seleznev, V.D. Maximum entropy production principle in physics, chemistry and biology. Phys. Rep. 2006, 426, 1–45. [Google Scholar] [CrossRef]
- Greer, L.L.; Van Bunderen, L.; Yu, S. The dysfunctions of power in teams: A review and emergent conflict perspective. Res. Organ. Behav. 2017, 37, 103–124. [Google Scholar] [CrossRef]
- Salas, E.; DiazGranados, D.; Klein, C.; Burke, C.S.; Stagl, K.C.; Goodwin, G.F.; Halpin, S.M. Does team training improve team performance? A meta-analysis. Hum. Factors 2008, 50, 903–933. [Google Scholar] [CrossRef]
- Maznevski, M.L.; Chudoba, K.M. Bridging space over time: Global virtual team dynamics and effectiveness. Organ. Sci. 2000, 11, 473–492. [Google Scholar] [CrossRef]
- Warner, S.; Bowers, M.T.; Dixon, M.A. Team dynamics: A social network perspective. J. Sport Manag. 2012, 26, 53–66. [Google Scholar] [CrossRef]
- Grove, J.R.; Fish, M.; Eklund, R.C. Changes in athletic identity following team selection: Self-protection versus self-enhancement. J. Appl. Sport Psychol. 2004, 16, 75–81. [Google Scholar] [CrossRef]
- French National Team 1998. 1998 FIFA World Cup France. Available online: https://www.fifa.com/tournaments/mens/worldcup/1998france/teams/43946 (accessed on 9 September 2023).
- French National Team 2002. 2002 FIFA World Cup Korea/Japan. Available online: https://www.fifa.com/tournaments/mens/worldcup/2002korea-japan/teams/43946 (accessed on 9 September 2023).
- Aspen Institute. France 1998–2006. Available online: https://footballsgreatest.weebly.com/france-1998-2006.html (accessed on 9 April 2024).
- Aspen Institute. How France Really Won the World Cup. Available online: https://www.aspeninstitute.org/blog-posts/how-france-really-won-the-world-cup/ (accessed on 9 April 2024).
- Tavana, M.; Azizi, F.; Azizi, F.; Behzadian, M. A fuzzy inference system with application to player selection and team formation in multi-player sports. Sport Manag. Rev. 2013, 16, 97–110. [Google Scholar] [CrossRef]
- Dadelo, S.; Turskis, Z.; Zavadskas, E.K.; Dadeliene, R. Multi-criteria assessment and ranking system of sport team formation based on objective-measured values of criteria set. Expert Syst. Appl. 2014, 41, 6106–6113. [Google Scholar] [CrossRef]
- Rein, R.; Memmert, D. Big data and tactical analysis in elite soccer: Future challenges and opportunities for sports science. SpringerPlus 2016, 5, 1410. [Google Scholar] [CrossRef]
- Budak, G.; Kara, İ.; İc, Y.T.; Kasımbeyli, R. New mathematical models for team formation of sports clubs before the match. Cent. Eur. J. Oper. Res. 2019, 27, 93–109. [Google Scholar] [CrossRef]
- Ardaiz-Villanueva, O.; Nicuesa-Chacón, X.; Brene-Artazcoz, O.; de Acedo Lizarraga, M.L.S.; de Acedo Baquedano, M.T.S. Evaluation of computer tools for idea generation and team formation in project-based learning. Comput. Educ. 2011, 56, 700–711. [Google Scholar] [CrossRef]
- Jahanbakhsh, F.; Fu, W.T.; Karahalios, K.; Marinov, D.; Bailey, B. You want me to work with who? Stakeholder perceptions of automated team formation in project-based courses. In Proceedings of the P 2017 CHI Conference on Human Factors in Computing Systems, Denver, CO, USA, 6–11 May 2017; pp. 3201–3212. [Google Scholar]
- Calay, T.J.; Qolomany, B.; Mulahuwaish, A.; Hossain, L.; Bou Abdo, J. CCTFv1: Computational Modeling of Cyber Team Formation Strategies. In International Conference on Social Computing, Behavioral-Cultural Modeling and Prediction and Behavior Representation in Modeling and Simulation; Springer: Cham, Switzerlands, 2023; pp. 199–208. [Google Scholar]
- Kotenko, I. Multi-agent simulation of attacks and defense mechanisms in computer networks. Int. J. Comput. 2008, 7, 35–43. [Google Scholar] [CrossRef]
- Shah, A.; Ganesan, R.; Jajodia, S.; Cam, H.; Hutchinson, S. A Novel Team Formation Framework based on Performance in a Cybersecurity Operations Center. IEEE Trans. Serv. Comput. 2023, 16, 2359–2371. [Google Scholar] [CrossRef]
- Trapnell, T. Federal, State and Local Law Enforcement Agency Interoperability Capabilities and Cyber Vulnerabilities. Ph.D. Dissertation, University of Central Florida, Orlando, FL, USA, 2019. [Google Scholar]
- Bruzzone, A.G.; Merani, D.; Massei, M.; Tremori, A.; Bartolucci, C.; Ferrando, A. Modeling cyber warfare in heterogeneous networks for protection of infrastructures and operations. In Proceedings of the I3M2013, Athens, Greece, 25–27 September 2013. [Google Scholar]
- Kotenko, I. Multi-agent modelling and simulation of cyber-attacks and cyber-defense for homeland security. In Proceedings of the 2007 4th IEEE Workshop on Intelligent Data Acquisition and Advanced Computing Systems: Technology and Applications, Dortmund, Germany, 6–8 September 2007; pp. 614–619. [Google Scholar]
- Shin, J.; Dobson, G.B.; Carley, K.M.; Carley, L.R. OSIRIS: Organization Simulation in Response to Intrusion Strategies. In Proceedings of the Social, Cultural, and Behavioral Modeling: 15th International Conference, SBP-BRiMS 2022, Pittsburgh, PA, USA, 20–23 September 2022; pp. 134–143. [Google Scholar]
- Kotenko, I.; Ulanov, A. Multiagent simulation of protection of information resources in internet. J. Comput. Syst. Sci. Int. 2007, 46, 741. [Google Scholar] [CrossRef]
- Buchler, N.; Rajivan, P.; Marusich, L.R.; Lightner, L.; Gonzalez, C. Sociometrics and observational assessment of teaming and leadership in a cyber security defense competition. Comput. Secur. 2018, 73, 114–136. [Google Scholar] [CrossRef]
- Bashir, M.; Wee, C.; Memon, N.; Guo, B. Profiling cybersecurity competition participants: Self-efficacy, decision-making and interests predict effectiveness of competitions as a recruitment tool. Comput. Secur. 2017, 65, 153–165. [Google Scholar] [CrossRef]
- La Fleur, C.; Hoffman, B.; Gibson, C.B.; Buchler, N. Team performance in a series of regional and national US cybersecurity defense competitions: Generalizable effects of training and functional role specialization. Comput. Secur. 2021, 104, 102229. [Google Scholar] [CrossRef]
- Dobson, G.B.; Carley, K.M. Cyber-FIT: An agent-based modelling approach to simulating cyber warfare. In Proceedings of the Social, Cultural, and Behavioral Modeling: 10th International Conference, SBP-BRiMS 2017, Washington, DC, USA, 5–8 July 2017; pp. 139–148. [Google Scholar]
- Hoyle, R.H. The Structural Equation Modeling Approach: Basic Concepts and Fundamental Issues; Sage Publications: Thousand Oaks, CA, USA, 1995. [Google Scholar]
- Mueller, R.O.; Hancock, G.R. Structural equation modeling. In The reviewer’s Guide to Quantitative Methods in the Social Sciences; Routledge: London, UK, 2018; pp. 445–456. [Google Scholar]
- Yuan, K.H.; Bentler, P.M. 10 structural equation modeling. Handb. Stat. 2006, 26, 297–358. [Google Scholar]
- Şeker, E. Use of Artificial Intelligence Techniques/Applications in Cyber Defense. arXiv 2019, arXiv:1905.12556. [Google Scholar]
- Girstein, K.; Rahimi, E.; Mendelson, A. SCART: Simulation of Cyber Attacks for Real-Time. arXiv 2023, arXiv:2304.03657. [Google Scholar]
- Rodríguez, A.; Castillo, L. A first step towards a general-purpose distributed cyberdefense system. In Proceedings of the Advances in Practical Applications of Agents, Multi-Agent Systems, and Complexity: The PAAMS Collection: 16th International Conference, PAAMS 2018, Toledo, Spain, 20–22 June 2018; pp. 237–247. [Google Scholar]
- Kotenko, I.; Saenko, I.; Lauta, O.; Karpov, M. Situational Control of a Computer Network Security System in Conditions of Cyber Attacks. In Proceedings of the 2021 14th International Conference on Security of Information and Networks (SIN), Edinburgh, UK, 15–17 December 2021; Volume 1, pp. 1–8. [Google Scholar]
- Gaston, M.E.; DesJardins, M. The effect of network structure on dynamic team formation in multi-agent systems. Comput. Intell. 2008, 24, 122–157. [Google Scholar] [CrossRef]
- Dignum, F.; Dunin-Keplicz, B.; Verbrugge, R. Agent theory for team formation by dialogue. In Proceedings of the Intelligent Agents VII Agent Theories Architectures and Languages: 7th International Workshop, ATAL 2000, Boston, MA, USA, 7–9 July 2000; pp. 150–166. [Google Scholar]
- Marcolino, L.S.; Jiang, A.X.; Tambe, M. Multi-agent team formation: Diversity beats strength? In Proceedings of the Twenty-Third International Joint Conference on Artificial Intelligence, Beijing, China, 3–9 August 2013; pp. 279–285. [Google Scholar]
- Mao, A.; Mason, W.; Suri, S.; Watts, D.J. An experimental study of team size and performance on a complex task. PLoS ONE 2016, 11, e0153048. [Google Scholar] [CrossRef]
- Gula, B.; Vaci, N.; Alexandrowicz, R.W.; Bilalić, M. Never too much—The benefit of talent to team performance in the National Basketball Association: Comment on Swaab, Schaerer, Anicich, Ronay, and Galinsky (2014). Psychol. Sci. 2021, 32, 301–304. [Google Scholar] [CrossRef]
- Harris, C.M.; McMahan, G.C.; Wright, P.M. Talent and time together: The impact of human capital and overlapping tenure on unit performance. Pers. Rev. 2012, 41, 408–427. [Google Scholar] [CrossRef]
- Swaab, R.I.; Schaerer, M.; Anicich, E.M.; Ronay, R.; Galinsky, A.D. The too-much-talent effect: Team interdependence determines when more talent is too much or not enough. Psychol. Sci. 2014, 25, 1581–1591. [Google Scholar] [CrossRef]
- Dirks, K.T. Trust in leadership and team performance: Evidence from NCAA basketball. J. Appl. Psychol. 2000, 85, 1004. [Google Scholar] [CrossRef]
- Johnson, A.R.; Van de Schoot, R.; Delmar, F.; Crano, W.D. Social influence interpretation of interpersonal processes and team performance over time using Bayesian model selection. J. Manag. 2015, 41, 574–606. [Google Scholar] [CrossRef]
- Friesen, A.P.; Wolf, S.A.; van Kleef, G.A. The social influence of emotions within sports teams. In Feelings in Sport; Routledge: London, UK, 2020; pp. 49–57. [Google Scholar]
- Collins, C.G.; Gibson, C.B.; Quigley, N.R.; Parker, S.K. Unpacking team dynamics with growth modeling: An approach to test, refine, and integrate theory. Organ. Psychol. Rev. 2016, 6, 63–91. [Google Scholar] [CrossRef]
- Delice, F.; Rousseau, M.; Feitosa, J. Advancing teams research: What, when, and how to measure team dynamics over time. Front. Psychol. 2019, 10, 1324. [Google Scholar] [CrossRef]
- Filho, E. Team dynamics theory: Nomological network among cohesion, team mental models, coordination, and collective efficacy. Sport Sci. Health 2019, 15, 1–20. [Google Scholar] [CrossRef]
- Kittur, A.; Lee, B.; Kraut, R.E. Coordination in collective intelligence: The role of team structure and task interdependence. In Proceedings of the SIGCHI Conference on Human Factors in Computing Systems, Boston, MA, USA, 4–9 April 2009; pp. 1495–1504. [Google Scholar]
- Busemeyer, M.R.; Trampusch, C. The Political Economy of Collective Skill Formation; Oxford University Press: Oxford, UK, 2012. [Google Scholar]
- Adams, B.D.; Webb, R.D.; Angel, H.A.; Bryant, D.J. Development of Theories of Collective and Cognitive Skill Retention; Department of National Defence, Defence R & D Canada-Toronto: Toronto, ON, Canada, 2003. [Google Scholar]
- Dexter, P.; Nicholson, R.J. Linking individual skills to collective outcomes: An agent-based distillation study. J. Battlef. Technol. 2003, 6, 41–44. [Google Scholar]
- Bonoli, G.; Emmenegger, P. The limits of decentralized cooperation: Promoting inclusiveness in collective skill formation systems? J. Eur. Public Policy 2021, 28, 229–247. [Google Scholar] [CrossRef]
- Benson, A.J.; Šiška, P.; Eys, M.; Priklerova, S.; Slepička, P. A prospective multilevel examination of the relationship between cohesion and team performance in elite youth sport. Psychol. Sport Exerc. 2016, 27, 39–46. [Google Scholar] [CrossRef]
- Vanhove, A.J.; Herian, M.N. Team cohesion and individual well-being: A conceptual analysis and relational framework. In Team Cohesion: Advances in Psychological Theory, Methods and Practice; Emerald Group Publishing Limited: Bingley, UK, 2015; pp. 53–82. [Google Scholar]
- Tsalapatas, H.; Heidmann, O.; Katsimentes, C.; Panagiotopoulos, S.; Taka, C.; de Carvalho, C.V.; Jesmin, T.; Terasmaa, J.; Rodriguez, M.C.; Sørensen, L.T. A game-based, active learning approach for building 21st century skills in engineering and economics higher education. In Proceedings of the EDULEARN20 Proceedings. IATED, Online Conference, 6–7 July 2020; pp. 7116–7123. [Google Scholar]
- Dunaway, M.M. Explaining Implicit and Explicit Affective Linkages in IT Teams: Facial Recognition, Emotional Intelligence, and Affective Tone. Ph.D. Dissertation, University of Arkansas, Fayetteville, AR, USA, 2014. [Google Scholar]
- Martin, B.D. The Elements that Foster Teamwork and the Development of New and Unique Assessments for Those Elements. Ph.D. Thesis, Alliant International University, Alhambra, CA, USA, 2017. [Google Scholar]
- Logsdon, J.A. An Ecological Perspective on Team Effectiveness; Indiana University: Bloomington, IN, USA, 2003. [Google Scholar]
- Dobson, G.B.; Carley, K.M. Cyber-FIT Agent-Based Simulation Framework Version 4. In Center for the Computational Analysis of Social and Organizational Systems; Carnegie Mellon University: Pittsburgh, PA, USA, 2021. [Google Scholar]
- EC-Council. What is Ethical Hacking? Available online: https://www.eccouncil.org/cybersecurity/what-is-ethical-hacking/ (accessed on 9 April 2024).
- Moore, C.; Newman, M.E. Epidemics and percolation in small-world networks. Phys. Rev. E 2000, 61, 5678. [Google Scholar] [CrossRef]
- Callaway, D.S.; Newman, M.E.; Strogatz, S.H.; Watts, D.J. Network robustness and fragility: Percolation on random graphs. Phys. Rev. Lett. 2000, 85, 5468. [Google Scholar] [CrossRef]
- Sahimi, M. Applications of Percolation Theory; Springer Nature: Berlin/Heidelberg, Germany, 2023; Volume 213. [Google Scholar]
- EC-Council. What Is Incident Response? Available online: https://www.eccouncil.org/cybersecurity/what-is-incident-response/ (accessed on 9 April 2024).
- CCTF-Framework: Collaborative Cyber Team Formation Framework—Netlogo Simulation. Available online: https://github.com/Starwhip/CCTF-Framework/ (accessed on 20 January 2024).








| Input Parameter | Individual Simulation Values | Description | Baseline |
|---|---|---|---|
| R | Not changed | Number of routers in network. | 100 |
| N | Not changed | Total number of team members (N) for each side. | 10 |
| S | Number of attacker scouts (S). . Exploiters: . | 5 | |
| d | Number of defender detectors (d). . Interceptors: . | 2 | |
| Simulation ticks between vulnerabilities being generated. | 1 | ||
| Not changed | Chance of a router becoming vulnerable when vulnerabilities are generated. | ||
| Not changed | Probability of attacker scout discovering a vulnerable router. | ||
| Probability of exploiter to exploit an exploitable router. | 5 | ||
| Probability of defender detector discovering a vulnerable router. | 15 | ||
| Probability of defender detector discovering an exploited router. | 20 | ||
| ticks | Time needed to restore a router. | 100 ticks | |
| Multiplier for successful action probability. | N (0.5, 0.1) | ||
| ticks | Ticks between agent actions. | 1 tick | |
| ticks | Ticks between detector and scout findings and reports. | 1 tick |
| Input Parameter | Description | Simulation Values |
|---|---|---|
| R | Number of routers in network. | 40, 60 |
| N | Total number of team members (N) for each side. | 5 |
| S | Number of attacker scouts (S). . Exploiters: . | 2, 3 |
| d | Number of defender detectors (d). . Interceptors: . | 2, 3 |
| Simulation ticks between vulnerabilities being generated. | 1 | |
| Chance of a router becoming vulnerable when vulnerabilities are generated. | 1, 3, 5, 7, 10% | |
| Probability of attacker scout discovering a vulnerable router. | ||
| Probability of exploiter to exploit an exploitable router. | ||
| Probability of defender detector discovering a vulnerable router. | ||
| Probability of defender detector discovering an exploited router. | 1, 3, 5% | |
| Time needed to restore a router. | 100 ticks | |
| Multiplier for successful action probability. | ||
| Ticks between agent actions. | 1 tick | |
| Ticks between detector and scout findings and reports. | ticks |
Disclaimer/Publisher’s Note: The statements, opinions and data contained in all publications are solely those of the individual author(s) and contributor(s) and not of MDPI and/or the editor(s). MDPI and/or the editor(s) disclaim responsibility for any injury to people or property resulting from any ideas, methods, instructions or products referred to in the content. |
© 2024 by the authors. Licensee MDPI, Basel, Switzerland. This article is an open access article distributed under the terms and conditions of the Creative Commons Attribution (CC BY) license (https://creativecommons.org/licenses/by/4.0/).
Share and Cite
Qolomany, B.; Calay, T.J.; Hossain, L.; Mulahuwaish, A.; Bou Abdo, J. CCTFv2: Modeling Cyber Competitions. Entropy 2024, 26, 384. https://doi.org/10.3390/e26050384
Qolomany B, Calay TJ, Hossain L, Mulahuwaish A, Bou Abdo J. CCTFv2: Modeling Cyber Competitions. Entropy. 2024; 26(5):384. https://doi.org/10.3390/e26050384
Chicago/Turabian StyleQolomany, Basheer, Tristan J. Calay, Liaquat Hossain, Aos Mulahuwaish, and Jacques Bou Abdo. 2024. "CCTFv2: Modeling Cyber Competitions" Entropy 26, no. 5: 384. https://doi.org/10.3390/e26050384
APA StyleQolomany, B., Calay, T. J., Hossain, L., Mulahuwaish, A., & Bou Abdo, J. (2024). CCTFv2: Modeling Cyber Competitions. Entropy, 26(5), 384. https://doi.org/10.3390/e26050384

