Decomposing and Tracing Mutual Information by Quantifying Reachable Decision Regions
Abstract
1. Introduction
2. Related Work
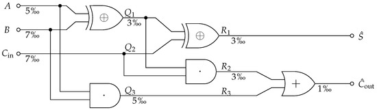
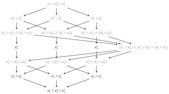
2.1. Partial Orders and Lattices
| (reflexivity) | |
| (transitivity) | |
| (antisymmetry) |
| (indempotency) | ||
| (commutativity) | ||
| (associativity) | ||
| (absorption) | ||
| (consistency) | ||
| (distributivity) |
2.2. Partial Information Decomposition
2.3. Quantifying Unique Information
2.4. Blackwell Order
2.5. Receiver Operating Characteristic Curves
2.6. Lattice Valuations
3. Quantifying Reachable Decision Regions
3.1. Motivation and Operational Interpretation
- Synergy: Corresponds to the partial contribution of and represents the decision region which is only accessible due to the (in-)dependence of both variables.
- Joint: The joint element corresponds to the joint under the Blackwell order and represents the decision region which is always accessible if the marginal distributions and can be obtained. Therefore, we say that its information shall be fully attributed to and such that is has no partial contribution. For binary target variables, this definition is equivalent to the notion of union information by Bertschinger et al. [10] and Griffith and Koch [11]. However, we extend the analysis beyond binary target variables with a different approach in Section 3.3.
- Unique: Corresponds to the partial contribution of or and represents the decision region that is lost when losing the variable. It only depends on their marginal distributions and .
- Shared: Corresponds to the cumulative contribution of and represents the decision region which is lost when losing either or . Since it only depends on the marginal distributions, we interpret it as being part of both variables. The shared decision region can be split in two components: the decision region that is part of both individual variables and the component that is part of the convex hull but neither individual one. The latter component only exists if both variables provide unique information.
- Redundant: The largest decision region which can be accessed from both and . It corresponds to the meet under the Blackwell order and the part of shared information that can be represented by some random variable (pointwise extractable component of shared information). The redundant and shared regions are equal unless both variables provide some unique information.
- The unique contribution of :
- The shared cumulative region of and :
- The shared partial contribution:
- Each cumulative region corresponds to the combination of partial contributions in its down-set. Notice that the partial contribution of the shared region is canceled by a section of each unique contribution due to an opposing sign:
3.2. Decomposition Lattice and Its Valuation
- Zero vectors do not affect the quantification:
- The structure of f ensures invariance under reordering columns:
- The property with ensures invariance under splitting/merging columns of identical likelihood ratios:
- The convexity of r ensures that the quantification is a valuation as shown in Appendix C:
- The function f provides a sum-rule:
- The function f quantifies the bottom element correctly:
3.3. Decomposing Mutual Information
- Consider having characterized four radio links and obtained the conditional distributions , and . We are interested in their joint channel capacity; however, lack the required joint distribution. In this case, we can use their joint to obtain a (pointwise) lower bound on their joint channel capacity.
- Consider having two datasets and that provide different types of labels () and associated features (), where some events were recorded in both datasets. In such cases, one may choose to study the cases , and for events appearing in both datasets, which could then be combined into a product lattice .
4. Applications
4.1. Partial Information Decomposition
- For a binary target variable with two observable variables and , our approach is identical to Bertschinger et al. [10] and Griffith and Koch [11] since . Beyond binary target variables, the resulting definitions differ due to the pointwise construction (see Appendix E).
- If from a pointwise perspective (), some variable is Blackwell superior to the other (not necessarily the same each time), then our method is identical to Williams and Beer [5] since the defined meet operation will equal their minimum and equivalently for the function .
4.2. Information Flow Analysis
5. Discussion
6. Conclusions
Author Contributions
Funding
Data Availability Statement
Conflicts of Interest
Abbreviations
| PID | Partial Information Decomposition |
| ROC | Receiver Operating Characteristic |
| TPR | True-Positive Rate () |
| FPR | False-Positive Rate () |
| We use the following notation conventions: | |
| T, , t, | T (upper case) represents the target variable with an event t (lower case) of its event space (calligraphic), . represents a pointwise (binary) target variable which takes state one if and state two if ( represents the one-vs-rest encoding of state t); |
| , , , v | represents a set of visible/observable/predictor variables with ; |
| sources represent a set of visible variables, where the index i lists the contained visible variables, such as . The event corresponds to an event of the corresponding joint variable, e.g., . | |
| We represent channels (, ) as row stochastic matrices with the following indexing: | |
| represents a permutation matrix; | |
| represents a channel from the target to a source using the joint distribution of the variables within the source, such as ; | |
| represents a pointwise channel from the target to a source , such as ; | |
| binary input channels can be represented as (row) stochastic matrix, which contain a likelihood vector for each state . represents the zonotope for this set of vectors; | |
| represents the binary input channel corresponding to the convex hull of and (Blackwell order joint of binary input channels ); | |
| represents the meet element for constructing a distributive lattice with the joint operator ; | |
| represents the binary input channel corresponding to the intersection of and (Blackwell order meet of binary input channels); | |
| , | atoms represent an expression of random variables with the operators . In Section 2.2 and Section 4, they represent sets of sources; |
| , | represent an expression of pointwise channels with the operators ; |
| , | represent a partial pointwise channel corresponding to . |
| We use the following convention for operations, functions and brackets: | |
| represents the power set without the empty set; | |
| curly brackets with comma separation represent a set; | |
| square brackets without comma separation represent a matrix, and the listing of matrices in this manner represents their concatenation; | |
| square brackets with semicolon separation are used to refer to the bi-valuation of a consistent lattice valuation . In a similar manner to Knuth [13], we use the notation ; | |
| round brackets with semicolon separation represent an element of a Cartesian product , where and ; | |
| angled brackets indicate that a function f shall be mapped to each element of the set . We may nest this notation, such as , to indicate a map to each element of the sets within ; | |
| False-Positive Rate, type I error; | |
| True-Positive Rate, type II error. | |
| We distinguish between a joint channel and the joint of two channels . To avoid confusion, we write the first case as “joint channel ()” and the latter case as “joint of channels ()” throughout this work. | |
Appendix A

Appendix B
- Idempotency: and .
- Commutativity: and .
- Associativity: and .
- Absorption: and .
- Distributivity: and .
Appendix C

Appendix D
Appendix E
| (a) Distribution | (b) Results | |||||||
|---|---|---|---|---|---|---|---|---|
| Pr | Method | |||||||
| 0 | 0 | 0 | 0.0625 | 0.1196 | 0.0272 | 0.0716 | 0.1205 | |
| 0 | 0 | 1 | 0.3 | [5] | 0.1468 | 0 | 0.0444 | 0.1477 |
| 1 | 0 | 0 | 0.0375 | [20] | 0.3214 | −0.1746 | −0.1302 | 0.3223 |
| 1 | 0 | 1 | 0.05 | [10,11] | 0.1196 | 0.0272 | 0.0716 | 0.1205 |
| 0 | 1 | 0 | 0.1875 | |||||
| 0 | 1 | 1 | 0.15 | |||||
| 1 | 1 | 0 | 0.2125 | |||||
| (a) Distribution | (b) Results | |||||||
|---|---|---|---|---|---|---|---|---|
| Pr | Method | |||||||
| 0 | 0 | 0 | 1/4 | 1 | 0 | 0 | 1 | |
| 0 | 1 | 1 | 1/4 | [5] | 1 | 0 | 0 | 1 |
| 1 | 0 | 2 | 1/4 | [20] | 1 | 0 | 0 | 1 |
| 1 | 1 | 3 | 1/4 | [10,11] | 0 | 1 | 1 | 0 |

| (a) Distribution | (b) Results | |||||||
|---|---|---|---|---|---|---|---|---|
| Pr | Method | |||||||
| 0 | 0 | 0 | 1/4 | 0 | 0 | 0 | 1 | |
| 0 | 1 | 1 | 1/4 | [5] | 0 | 0 | 0 | 1 |
| 1 | 0 | 1 | 1/4 | [20] | 0 | 0 | 0 | 1 |
| 1 | 1 | 0 | 1/4 | [10,11] | 0 | 0 | 0 | 1 |
| (a) Distribution | (b) Results | |||||||
|---|---|---|---|---|---|---|---|---|
| Pr | Method | |||||||
| 0 | 1 | 0 | 1/4 | 0.5 | 0 | 0 | 0.5 | |
| 1 | 0 | 0 | 1/4 | [5] | 0.5 | 0 | 0 | 0.5 |
| 0 | 2 | 1 | 1/4 | [20] | 0 | 0.5 | 0.5 | 0 |
| 2 | 0 | 1 | 1/4 | [10,11] | 0.5 | 0 | 0 | 0.5 |
| (a) Distribution | (b) Results | |||||||
|---|---|---|---|---|---|---|---|---|
| Pr | Method | |||||||
| 0 | 0 | 0 | 3/8 | 0.189 | 0.811 | 0 | 0 | |
| 1 | 1 | 1 | 3/8 | [5] | 0.189 | 0.811 | 0 | 0 |
| 0 | 1 | 0 | 1/8 | [20] | 1 | 0 | −0.811 | 0.811 |
| 1 | 0 | 1 | 1/8 | [10,11] | 0.189 | 0.811 | 0 | 0 |
| (a) Distribution | (b) Results | |||||||
|---|---|---|---|---|---|---|---|---|
| Pr | Method | |||||||
| 0 | 0 | 0 | 1/4 | 0 | 1 | 0 | 0 | |
| 0 | 1 | 0 | 1/4 | [5] | 0 | 1 | 0 | 0 |
| 1 | 0 | 1 | 1/4 | [20] | 1 | 0 | −1 | 1 |
| 1 | 1 | 1 | 1/4 | [10,11] | 0 | 1 | 0 | 0 |
References
- Lizier, J.T.; Bertschinger, N.; Jost, J.; Wibral, M. Information Decomposition of Target Effects from Multi-Source Interactions: Perspectives on Previous, Current and Future Work. Entropy 2018, 20, 307. [Google Scholar] [CrossRef] [PubMed]
- Wibral, M.; Finn, C.; Wollstadt, P.; Lizier, J.T.; Priesemann, V. Quantifying Information Modification in Developing Neural Networks via Partial Information Decomposition. Entropy 2017, 19, 494. [Google Scholar] [CrossRef]
- Rassouli, B.; Rosas, F.E.; Gündüz, D. Data Disclosure Under Perfect Sample Privacy. IEEE Trans. Inf. Forensics Secur. 2020, 15, 2012–2025. [Google Scholar] [CrossRef]
- Rosas, F.E.; Mediano, P.A.M.; Rassouli, B.; Barrett, A.B. An operational information decomposition via synergistic disclosure. J. Phys. Math. Theor. 2020, 53, 485001. [Google Scholar] [CrossRef]
- Williams, P.L.; Beer, R.D. Nonnegative Decomposition of Multivariate Information. arXiv 2010, arXiv:1004.2515. [Google Scholar]
- Griffith, V.; Chong, E.K.P.; James, R.G.; Ellison, C.J.; Crutchfield, J.P. Intersection Information Based on Common Randomness. Entropy 2014, 16, 1985–2000. [Google Scholar] [CrossRef]
- Bertschinger, N.; Rauh, J.; Olbrich, E.; Jost, J. Shared Information—New Insights and Problems in Decomposing Information in Complex Systems. In Proceedings of the European Conference on Complex Systems 2012; Gilbert, T., Kirkilionis, M., Nicolis, G., Eds.; Springer: Cham, Switzerland, 2013; pp. 251–269. [Google Scholar]
- Harder, M.; Salge, C.; Polani, D. Bivariate measure of redundant information. Phys. Rev. E 2013, 87, 012130. [Google Scholar] [CrossRef] [PubMed]
- Finn, C. A New Framework for Decomposing Multivariate Information. Ph.D. Thesis, University of Sydney, Sydney, NSW, Australia, 2019. [Google Scholar]
- Bertschinger, N.; Rauh, J.; Olbrich, E.; Jost, J.; Ay, N. Quantifying Unique Information. Entropy 2014, 16, 2161–2183. [Google Scholar] [CrossRef]
- Griffith, V.; Koch, C. Quantifying Synergistic Mutual Information. In Guided Self-Organization: Inception; Springer: Berlin/Heidelberg, Germany, 2014; pp. 159–190. [Google Scholar] [CrossRef]
- Bertschinger, N.; Rauh, J. The Blackwell Relation Defines No Lattice. In Proceedings of the 2014 IEEE International Symposium on Information Theory, Honolulu, HI, USA, 29 June–4 July 2014; pp. 2479–2483. [Google Scholar] [CrossRef]
- Knuth, K.H. Lattices and Their Consistent Quantification. Ann. Der Phys. 2019, 531, 1700370. [Google Scholar] [CrossRef]
- Blackwell, D. Equivalent Comparisons of Experiments. In The Annals of Mathematical Statistics; Institute of Mathematical Statistics: Beachwood, OH, USA, 1953; pp. 265–272. [Google Scholar]
- Fawcett, T. An introduction to ROC analysis. Pattern Recognit. Lett. 2006, 27, 861–874. [Google Scholar] [CrossRef]
- Schechtman, E.; Schechtman, G. The relationship between Gini terminology and the ROC curve. Metron 2019, 77, 171–178. [Google Scholar] [CrossRef]
- Neyman, J.; Pearson, E.S. IX. On the Problem of the Most Efficient Tests of Statistical Hypotheses. Philos. Trans. R. Soc. Lond. Ser. Contain. Pap. Math. Phys. Character 1933, 231, 289–337. [Google Scholar]
- Mages, T.; Rohner, C. Implementation: PID Quantifying Reachable Decision Regions. 2023. Available online: https://github.com/uu-core/pid-quantifying-reachable-decision-regions (accessed on 1 May 2023).
- Niu, X.; Quinn, C.J. Information Flow in Markov Chains. In Proceedings of the 2021 60th IEEE Conference on Decision and Control (CDC), Austin, TX, USA, 14–17 December 2021; pp. 3442–3447. [Google Scholar] [CrossRef]
- Finn, C.; Lizier, J.T. Pointwise Partial Information Decomposition Using the Specificity and Ambiguity Lattices. Entropy 2018, 20, 297. [Google Scholar] [CrossRef] [PubMed]
- Kolchinsky, A. A Novel Approach to the Partial Information Decomposition. Entropy 2022, 24, 403. [Google Scholar] [CrossRef]
- Chicharro, D.; Panzeri, S. Synergy and Redundancy in Dual Decompositions of Mutual Information Gain and Information Loss. Entropy 2017, 19, 71. [Google Scholar] [CrossRef]
- Rauh, J.; Bertschinger, N.; Olbrich, E.; Jost, J. Reconsidering Unique Information: Towards a Multivariate Information Decomposition. In Proceedings of the 2014 IEEE International Symposium on Information Theory, Honolulu, HI, USA, 29 June–4 July 2014; pp. 2232–2236. [Google Scholar] [CrossRef]
- James, R.G.; Ellison, C.J.; Crutchfield, J.P. dit: A Python package for discrete information theory. J. Open Source Softw. 2018, 3, 738. [Google Scholar] [CrossRef]








Disclaimer/Publisher’s Note: The statements, opinions and data contained in all publications are solely those of the individual author(s) and contributor(s) and not of MDPI and/or the editor(s). MDPI and/or the editor(s) disclaim responsibility for any injury to people or property resulting from any ideas, methods, instructions or products referred to in the content. |
© 2023 by the authors. Licensee MDPI, Basel, Switzerland. This article is an open access article distributed under the terms and conditions of the Creative Commons Attribution (CC BY) license (https://creativecommons.org/licenses/by/4.0/).
Share and Cite
Mages, T.; Rohner, C. Decomposing and Tracing Mutual Information by Quantifying Reachable Decision Regions. Entropy 2023, 25, 1014. https://doi.org/10.3390/e25071014
Mages T, Rohner C. Decomposing and Tracing Mutual Information by Quantifying Reachable Decision Regions. Entropy. 2023; 25(7):1014. https://doi.org/10.3390/e25071014
Chicago/Turabian StyleMages, Tobias, and Christian Rohner. 2023. "Decomposing and Tracing Mutual Information by Quantifying Reachable Decision Regions" Entropy 25, no. 7: 1014. https://doi.org/10.3390/e25071014
APA StyleMages, T., & Rohner, C. (2023). Decomposing and Tracing Mutual Information by Quantifying Reachable Decision Regions. Entropy, 25(7), 1014. https://doi.org/10.3390/e25071014

