Non-Iterative Multiscale Estimation for Spatial Autoregressive Geographically Weighted Regression Models
Abstract
:1. Introduction
2. Methods
2.1. Spatial Autoregressive Geographically Weighted Regression (SARGWR) Model
2.2. Preliminary Methods for Formulating the Non-Iterative Multiscale Estimation of the SARGWR Model
2.2.1. GWR-Based 2SLS Estimation of the SARGWR Model
2.2.2. Local-Linear GWR-Based 2SLS Estimation of the SARGWR Model
2.2.3. Generating the Calibration Weights Matrix and Selecting the Bandwidth h
2.3. Non-Iterative Multiscale Estimation Procedures for the SARGWR Model
2.3.1. SARGWR-LL Procedure
2.3.2. SARGWR-GL Procedure
2.3.3. SARGWR-BF Procedure
3. Simulation Study and Real-Life Example
3.1. Simulation Study
3.1.1. Design of the Experiment
- (i)
- Spatial layout
- (ii)
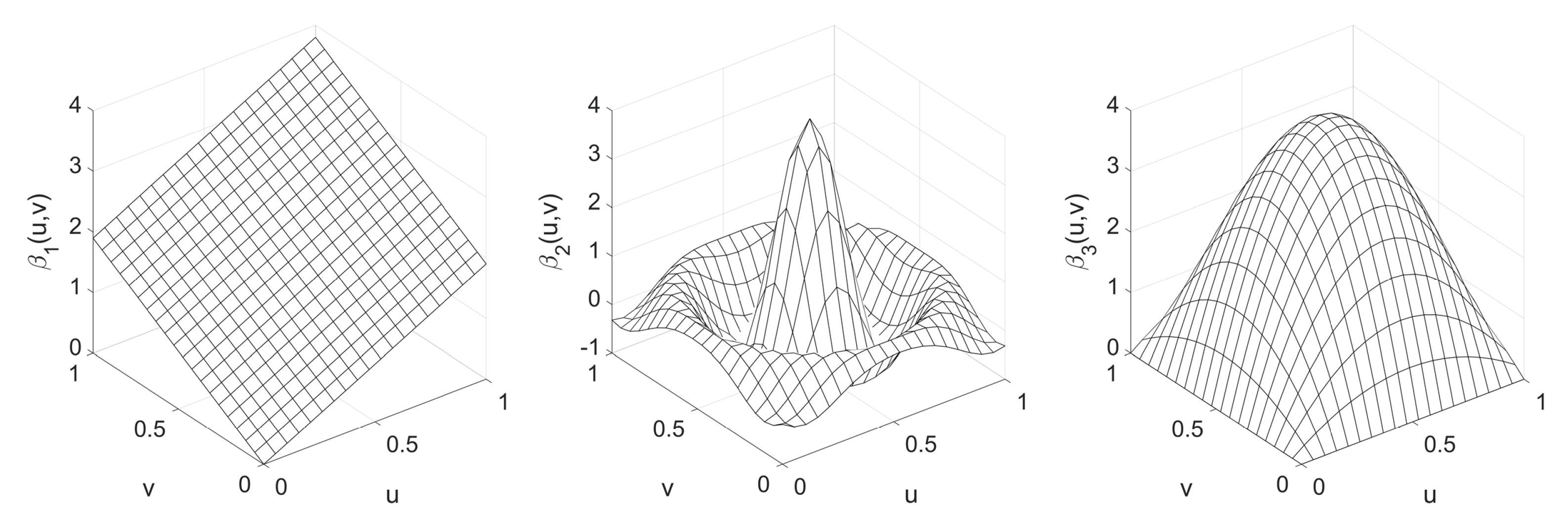
- Model for generating the experimental data
- (iii)
- Designs of the other experimental items
- (iv)
- Indices for measuring accuracy of the coefficient estimators
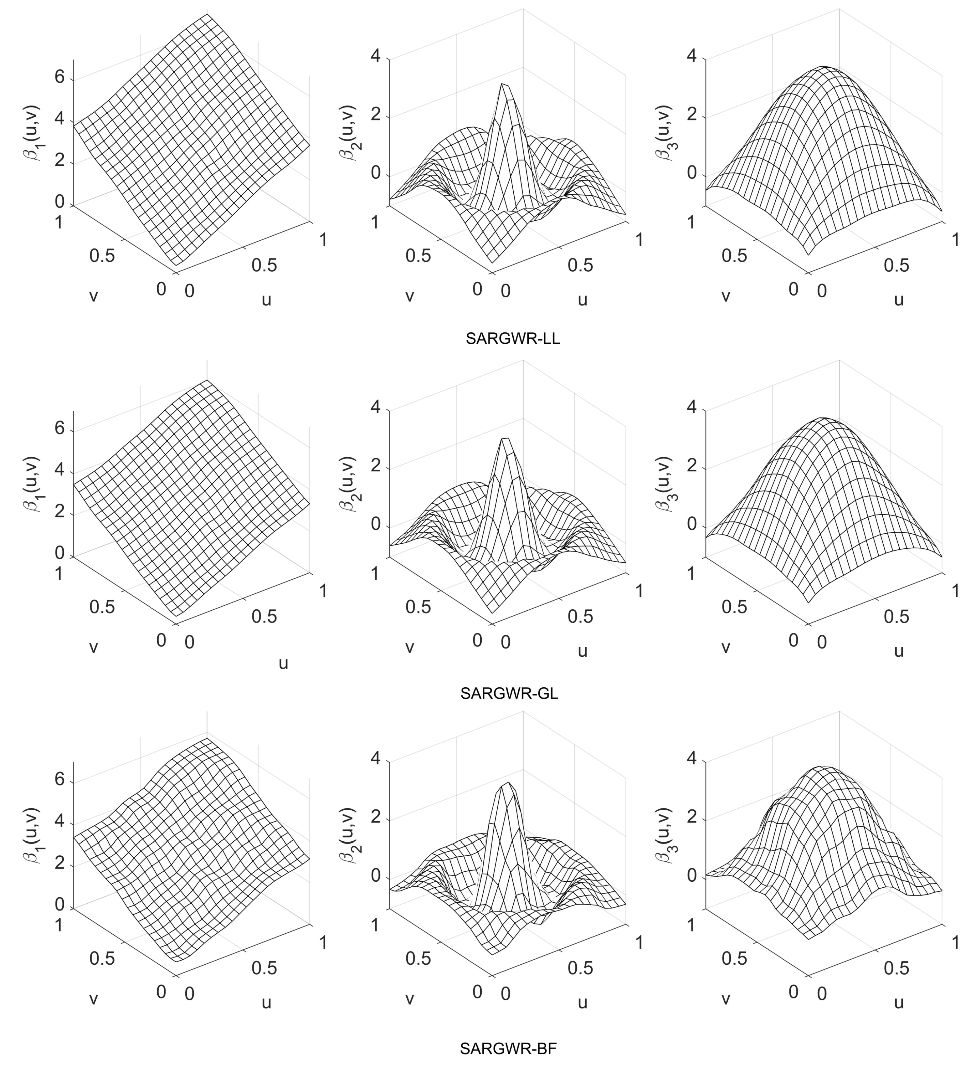
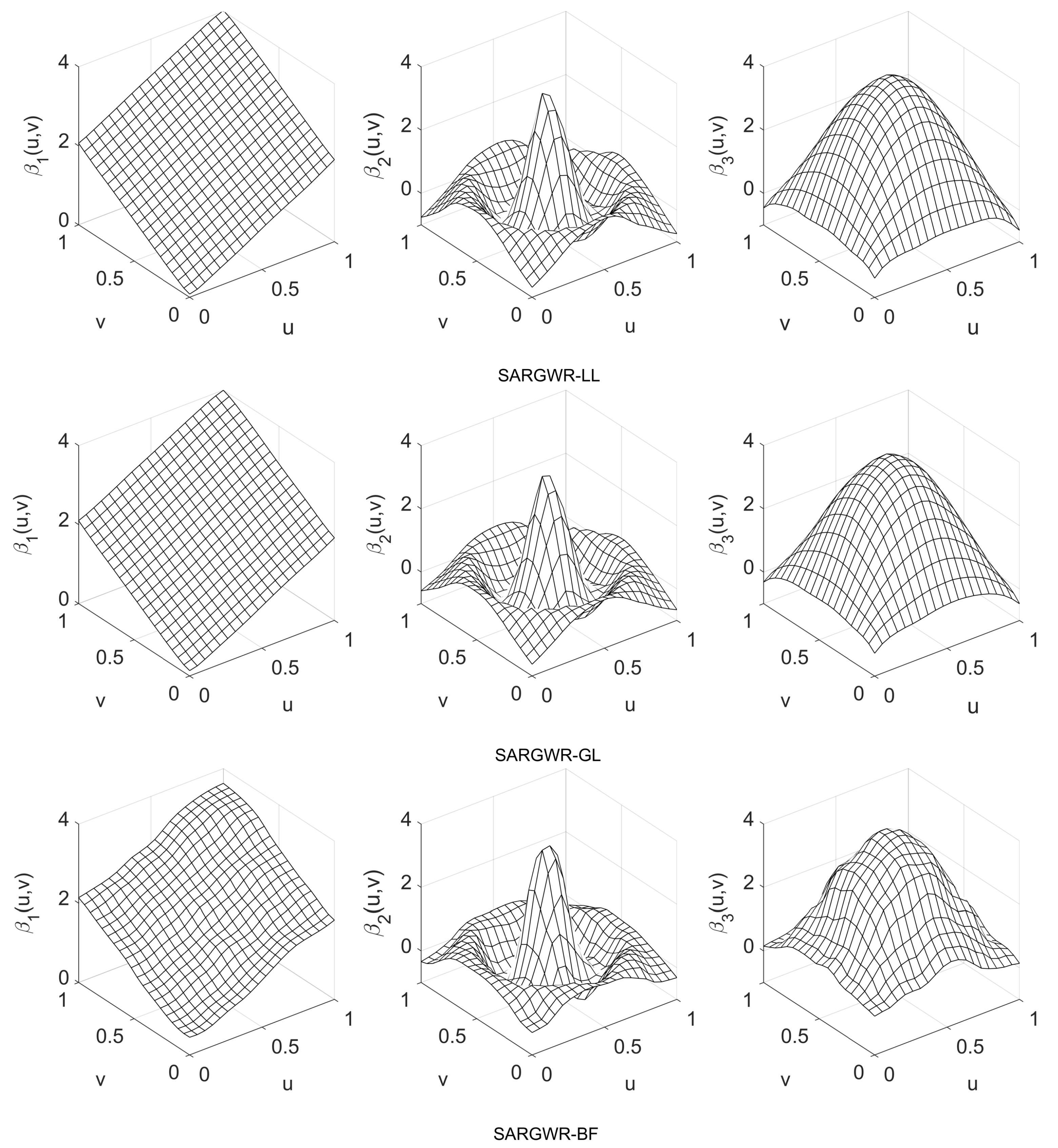
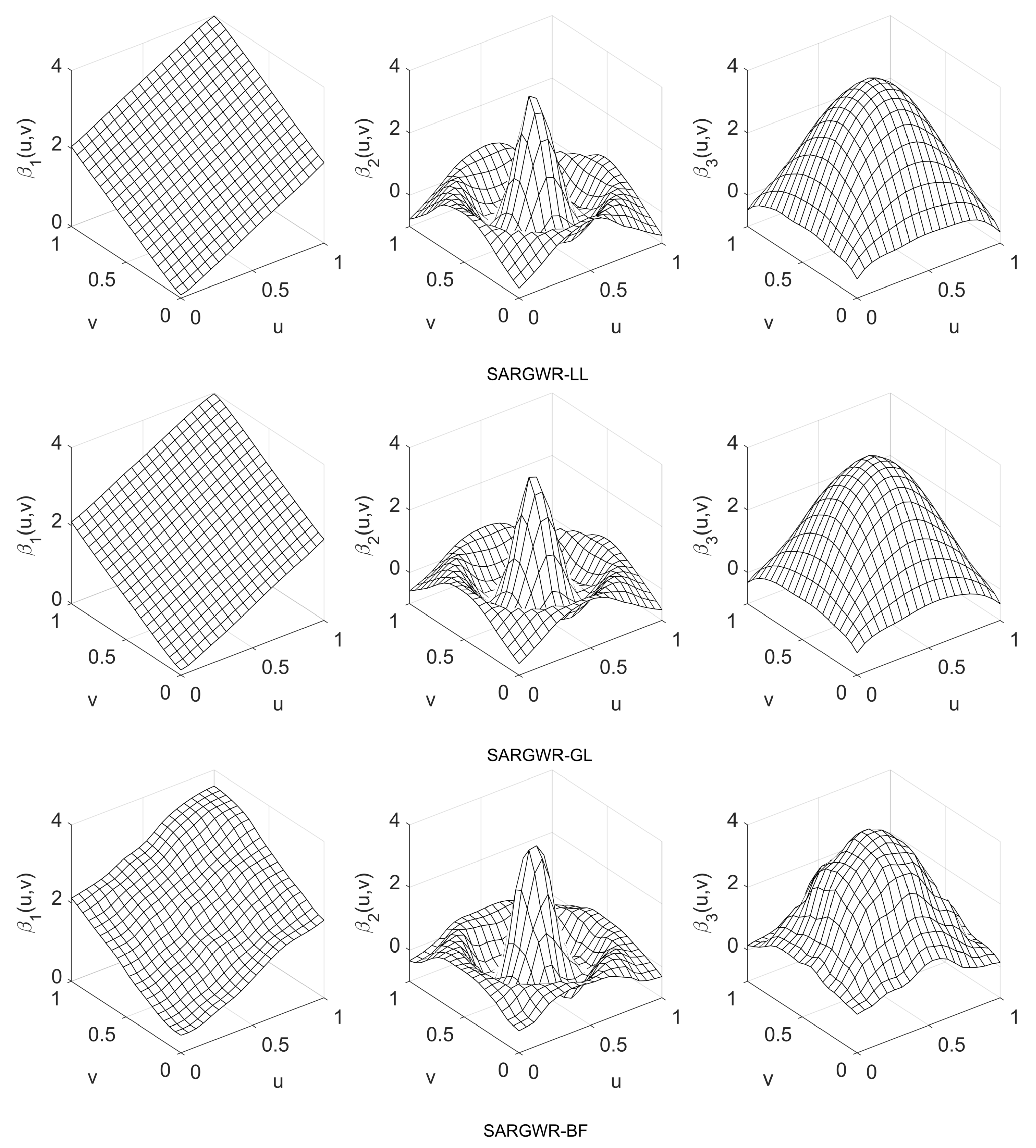
3.1.2. Simulation Results with Analysis
- (i)
- Estimation accuracy of the autoregressive and regression coefficients
- (ii)
- Optimal bandwidth sizes of the regression coefficients
- (iii)
- Computation efficiency
3.2. Real-Life Example
3.2.1. Introduction to the Data Set with the Model Built
- GenEl: percentage of the voting population in each ED;
- DiffAdd: percentage of the immigrant population one year ago in each ED;
- LARent: percentage of renters in each ED;
- SC1: percentage of people with high social class in each ED;
- Unempl: percentage of unemployed people in each ED;
- LowEduc: percentage of people without formal education in each ED;
- Age1: percentage of people aged from 18 to 24 in each ED;
- Age2: percentage of people aged from 25 to 44 in each ED;
- Age3: percentage of people aged from 45 to 64 in each ED.
3.2.2. Model Calibration with the Results
4. Conclusions and Discussion
Author Contributions
Funding
Institutional Review Board Statement
Informed Consent Statement
Data Availability Statement
Acknowledgments
Conflicts of Interest
Appendix A. SARGWR-BF Iterative Multiscale Estimation of the SARGWR Model
References
- Fotheringham, A.S.; Charlton, M.; Brunsdon, C. The geography of parameter space: An investigation of spatial non-stationarity. Int. J. Geogr. Inf. Syst. 1996, 10, 605–627. [Google Scholar] [CrossRef]
- Brunsdon, C.; Fotheringham, A.S.; Charlton, M. Geographically weighted regression: A method for exploring spatial nonstationarity. Geogr. Anal. 1996, 28, 281–298. [Google Scholar] [CrossRef]
- Fotheringham, A.S.; Brunsdon, C.; Charlton, M. Geographically Weighted Regression: The Analysis of Spatially Varying Relationships; Wiley: Chichester, UK, 2002. [Google Scholar]
- Goodchild, M.F. Modelling scale in geographical information science. In Models of Scale and Scales of Modelling; Tate, N., Atkinson, P.M., Eds.; Wiley: Chichester, UK, 2001; pp. 3–10. [Google Scholar]
- Gao, P.; Bian, L. Scale effects on spatially embedded contact networks. Comput. Environ. Urban Syst. 2016, 59, 142–151. [Google Scholar] [CrossRef] [PubMed]
- Yang, W. An Extension of Geographically Weighted Regression with Flexible Bandwidths. Ph.D. Dissertation, University of St Andrews, Newtown, UK, 2014. [Google Scholar]
- Fotheringham, A.S.; Yang, W.; Kang, W. Multiscale geographically weighted regression (MGWR). Ann. Am. Assoc. Geogr. 2017, 107, 1247–1265. [Google Scholar] [CrossRef]
- Fan, J.; Zhang, W. Statistical estimation in varying coefficient models. Ann. Stat. 1999, 27, 1491–1518. [Google Scholar] [CrossRef]
- Hastie, T.J.; Tibshirani, R.J. Generalized Additive Models; Chapman and Hall: London, UK, 1990. [Google Scholar]
- Leong, Y.Y.; Yue, J.C. A modification to geographically weighted regression. Int. J. Health. Geogr. 2017, 16, 1–18. [Google Scholar] [CrossRef]
- Murakami, D.; Lu, B.; Harris, P.; Brunsdon, C.; Charlton, M.; Nakaya, T.; Griffith, D.A. The importance of scale in spatially varying coefficient modeling. Ann. Am. Assoc. Geogr. 2019, 109, 50–70. [Google Scholar] [CrossRef]
- Chen, F.; Mei, C.L. Scale-adaptive estimation of mixed geographically weighted regression models. Econ. Model. 2021, 94, 737–747. [Google Scholar] [CrossRef]
- Brunsdon, C.; Fotheringham, A.S.; Charlton, M. Some notes on parametric significance tests for geographically weighted regression. J. Reg. Sci. 1999, 39, 497–524. [Google Scholar] [CrossRef]
- Brunsdon, C.; Fotheringham, A.S.; Charlton, M. Spatial nonstationarity and autoregressive models. Environ. Plan. A 1998, 30, 957–973. [Google Scholar] [CrossRef]
- Sun, Y.; Yan, H.; Zhang, W.; Lu, Z.D. A semiparametric spatial dynamic model. Ann. Stat. 2014, 42, 700–727. [Google Scholar] [CrossRef]
- Geniaux, G.; Martinetti, D. A new method for dealing simultaneously with spatial autocorrelation and spatial heterogeneity in regression models. Reg. Sci. Urban. Econ. 2018, 72, 74–85. [Google Scholar] [CrossRef]
- Chen, F.; Leung, Y.; Mei, C.L.; Fung, T. Backfitting estimation for geographically weighted regression models with spatial autocorrelation in the response. Geogr. Anal. 2022, 54, 357–381. [Google Scholar] [CrossRef]
- Wu, C.; Ren, F.; Hu, W.; Du, Q. Multiscale geographically and temporally weighted regression: Exploring the spatiotemporal determinants of housing prices. Int. J. Geogr. Inf. Sci. 2019, 33, 489–511. [Google Scholar] [CrossRef]
- Huang, B.; Wu, B.; Barry, M. Geographically and temporally weighted regression for modeling spatio-temporal variation in house prices. Int. J. Geogr. Inf. Sci. 2016, 24, 383–401. [Google Scholar] [CrossRef]
- Fotheringham, A.S.; Crespo, R.; Yao, J. Geographical and temporal weighted regression (GTWR). Geogr. Anal. 2015, 47, 431–452. [Google Scholar] [CrossRef]
- Zhang, Z.; Li, J.; Fung, T.; Yu, H.Y.; Mei, C.L.; Leung, Y. Multiscale geographically and temporally weighted regression with a unilateral temporal weighting scheme and its application in the analysis of spatiotemporal characteristics of house prices in Beijing. Int. J. Geogr. Inf. Sci. 2021, 35, 2262–2286. [Google Scholar] [CrossRef]
- Fotheringham, A.S.; Yue, H.; Li, Z. Examining the influences of air quality in China’s cities using multi-scale geographically weighted regression. Trans. GIS 2019, 23, 1444–1464. [Google Scholar] [CrossRef]
- Mollalo, A.; Vahedi, B.; Rivera, K.M. GIS-based spatial modeling of COVID-19 incidence rate in the continental United States. Sci. Total Environ. 2020, 728, 138884. [Google Scholar] [CrossRef]
- Oshan, T.M.; Smith, J.P.; Fotheringham, A.S. Targeting the spatial context of obesity determinants via multiscale geographically weighted regression. Int. J. Health Geogr. 2020, 19, 1–17. [Google Scholar] [CrossRef]
- Liu, N.; Zou, B.; Li, S.; Zhang, H.; Qin, K. Prediction of PM2.5 concentrations at unsampled points using multiscale geographically and temporally weighted regression. Environ. Pollut. 2021, 284, 117116. [Google Scholar] [CrossRef] [PubMed]
- Lyanda, A.E.; Osayomi, T. Is there a relationship between economic indicators and road fatalities in Texas? A multiscale geographically weighted regression analysis. GeoJournal 2021, 86, 2787–2807. [Google Scholar] [CrossRef]
- Niu, L.; Zhang, Z.; Peng, Z.; Liang, Y.; Liu, M.; Jiang, Y.; Wei, J.; Tang, R. Identifying surface urban heat island drivers and their spatial heterogeneity in China’s 281 cities: An empirical study based on multiscale geographically weighted regression. Remote Sens. 2021, 13, 4428. [Google Scholar] [CrossRef]
- Tomal, M. Exploring the meso-determinants of apartment prices in polish counties using spatial autoregressive multiscale geographically weighted regression. Appl. Econ. Lett. 2021, 29, 822–830. [Google Scholar] [CrossRef]
- Deng, M.; Yang, W.; Liu, Q. Geographically weighted extreme learning machine: A method for space–time prediction. Geogr. Anal. 2017, 49, 433–450. [Google Scholar] [CrossRef]
- Li, K.; Lam, N.S.N. Geographically weighted elastic net: A variable-selection and modeling method under the spatially nonstationary condition. Ann. Am. Assoc. Geogr. 2018, 108, 1582–1600. [Google Scholar] [CrossRef]
- Du, Z.; Wang, Z.; Wu, S.; Zhang, F.; Liu, R. Geographically neural network weighted regression for the accurate estimation of spatial non-stationarity. Int. J. Geogr. Inf. Sci. 2020, 34, 1353–1377. [Google Scholar] [CrossRef]
- Wu, S.; Wang, Z.; Du, Z.; Huang, B.; Zhang, F.; Liu, R. Geographically and temporally neural network weighted regression for modeling spatiotemporal non-stationary relationships. Int. J. Geogr. Inf. Sci. 2021, 35, 582–608. [Google Scholar] [CrossRef]
- Yang, W.; Deng, M.; Tang, J.; Luo, L. Geographically weighted regression with the integration of machine learning for spatial prediction. J. Geogr. Syst. 2022. [Google Scholar] [CrossRef]
- He, Y.; Zhao, Y.; Tsui, K.L. An adapted geographically weighted LASSO (Ada-GWL) model for predicting subway ridership. Transportation 2021, 48, 1185–1216. [Google Scholar] [CrossRef]
- Kopczewska, K. Spatial machine learning: New opportunities for regional science. Ann. Reg. Sci. 2022, 68, 713–755. [Google Scholar] [CrossRef]
- Li, Z.; Fotheringham, A.S. Computational improvements to multi-scale geographically weighted regression. Int. J. Geogr. Inf. Sci. 2020, 34, 1378–1397. [Google Scholar] [CrossRef]
- Wu, B.; Yan, J.; Lin, H. A cost-effective algorithm for calibrating multiscale geographically weighted regression models. Int. J. Geogr. Inf. Sci. 2022, 36, 893–917. [Google Scholar] [CrossRef]
- Wang, N.; Mei, C.L.; Yan, X.D. Local linear estimation of spatially varying coefficient models: An improvement on the geographically weighted regression technique. Environ. Plan. A 2008, 40, 986–1005. [Google Scholar] [CrossRef]
- Kelejian, H.H.; Prucha, I.R. A generalized spatial two-stage least squares procedure for estimating a spatial autoregressive model with autoregressive disturbances. J. Real. Eatate. Financ. 1998, 17, 99–121. [Google Scholar] [CrossRef]
- Kelejian, H.H.; Prucha, I.R. A generalized moments estimator for the autoregressive parameter in a spatial model. Int. Econ. Rev. 1999, 40, 509–533. [Google Scholar] [CrossRef]
- Mei, C.L.; Chen, F. Detection of spatial heterogeneity based on spatial autoregressive varying coefficient models. Spat. Stat. 2022, 51, 100666. [Google Scholar] [CrossRef]
- Gollini, I.; Lu, B.; Charlton, M.; Brunsdon, C.; Harris, P. GWmodel: An R package for exploring spatial heterogeneity using geographically weighted models. J. Stat. Softw. 2015, 63, 1–50. [Google Scholar] [CrossRef]
- Boots, B.; Tiefelsdorf, M. Global and local spatial autocorrelation in bounded regular tessellations. J. Geogr. Syst. 2000, 2, 319–348. [Google Scholar] [CrossRef]
- Fan, J.; Gijbels, I. Local Polynomial Modelling and Its Applications; Chapman and Hall: London, UK, 1996. [Google Scholar]
- Yu, H.; Fotheringham, A.S.; Li, Z.; Oshan, T.; Kang, W.; Wolf, L.J. Inference in multiscale geographically weighted regression. Geogr. Anal. 2020, 52, 87–106. [Google Scholar] [CrossRef]
- Fotheringham, A.S. A comment on “A route map for successful applications of geographically-weighted regression”: The alternative expressway to defensible regression-based local modeling. Geogr. Anal. 2023, 55, 191–197. [Google Scholar] [CrossRef]
- Li, D.K.; Mei, C.L.; Wang, N. Tests for spatial dependence and heterogeneity in spatially autoregressive varying coefficient models with application to Boston house price analysis. Reg. Sci. Urban Econ. 2019, 79, 103470. [Google Scholar] [CrossRef]










| Method | c | Mean | RMSE | ARMSE | ARMSE | ARMSE | |
|---|---|---|---|---|---|---|---|
| −0.9 | SARGWR-LL | 0.6 | −0.9455 | 0.0541 | 0.0885 | 0.1770 | 0.1429 |
| 0.7 | −0.9460 | 0.0543 | 0.0917 | 0.1725 | 0.1376 | ||
| 0.8 | −0.9462 | 0.0543 | 0.0933 | 0.1708 | 0.1363 | ||
| 0.9 | −0.9462 | 0.0542 | 0.0918 | 0.1707 | 0.1368 | ||
| 1 | −0.9459 | 0.0540 | 0.0880 | 0.1703 | 0.1375 | ||
| SARGWR-GL | 0.6 | −0.9564 | 0.0670 | 0.1134 | 0.2250 | 0.1710 | |
| 0.7 | −0.9554 | 0.0654 | 0.1186 | 0.2071 | 0.1565 | ||
| 0.8 | −0.9555 | 0.0653 | 0.1216 | 0.1994 | 0.1499 | ||
| 0.9 | −0.9557 | 0.0654 | 0.1209 | 0.1995 | 0.1489 | ||
| 1 | −0.9563 | 0.0658 | 0.1210 | 0.2025 | 0.1489 | ||
| SARGWR-BF | NA | −0.9408 | 0.0532 | 0.1255 | 0.2075 | 0.2340 | |
| −0.6 | SARGWR-LL | 0.6 | −0.6338 | 0.0449 | 0.0887 | 0.1767 | 0.1408 |
| 0.7 | −0.6343 | 0.0450 | 0.0918 | 0.1720 | 0.1355 | ||
| 0.8 | −0.6346 | 0.0451 | 0.0935 | 0.1704 | 0.1342 | ||
| 0.9 | −0.6345 | 0.0449 | 0.0915 | 0.1704 | 0.1346 | ||
| 1 | −0.6342 | 0.0448 | 0.0875 | 0.1699 | 0.1353 | ||
| SARGWR-GL | 0.6 | −0.6455 | 0.0590 | 0.1173 | 0.2245 | 0.1686 | |
| 0.7 | −0.6449 | 0.0580 | 0.1222 | 0.2065 | 0.1542 | ||
| 0.8 | −0.6451 | 0.0580 | 0.1249 | 0.1989 | 0.1477 | ||
| 0.9 | −0.6453 | 0.0580 | 0.1247 | 0.1991 | 0.1467 | ||
| 1 | −0.6456 | 0.0581 | 0.1238 | 0.2020 | 0.1467 | ||
| SARGWR-BF | NA | −0.6315 | 0.0477 | 0.1280 | 0.2073 | 0.2335 | |
| −0.3 | SARGWR-LL | 0.6 | −0.3231 | 0.0373 | 0.0895 | 0.1764 | 0.1392 |
| 0.7 | −0.3236 | 0.0375 | 0.0925 | 0.1718 | 0.1339 | ||
| 0.8 | −0.3240 | 0.0375 | 0.0944 | 0.1702 | 0.1327 | ||
| 0.9 | −0.3239 | 0.0374 | 0.0931 | 0.1701 | 0.1330 | ||
| 1 | −0.3236 | 0.0373 | 0.0887 | 0.1697 | 0.1338 | ||
| SARGWR-GL | 0.6 | −0.3341 | 0.0514 | 0.1223 | 0.2242 | 0.1670 | |
| 0.7 | −0.3340 | 0.0508 | 0.1269 | 0.2061 | 0.1524 | ||
| 0.8 | −0.3343 | 0.0509 | 0.1296 | 0.1985 | 0.1458 | ||
| 0.9 | −0.3344 | 0.0508 | 0.1294 | 0.1987 | 0.1449 | ||
| 1 | −0.3345 | 0.0508 | 0.1286 | 0.2017 | 0.1448 | ||
| SARGWR-BF | NA | −0.3223 | 0.0435 | 0.1326 | 0.2071 | 0.2330 | |
| 0 | SARGWR-LL | 0.6 | −0.0135 | 0.0314 | 0.0939 | 0.1763 | 0.1381 |
| 0.7 | −0.0139 | 0.0315 | 0.0959 | 0.1716 | 0.1327 | ||
| 0.8 | −0.0142 | 0.0314 | 0.0983 | 0.1700 | 0.1315 | ||
| 0.9 | −0.0141 | 0.0315 | 0.0963 | 0.1699 | 0.1319 | ||
| 1 | −0.0139 | 0.0313 | 0.0927 | 0.1695 | 0.1327 | ||
| SARGWR-GL | 0.6 | −0.0223 | 0.0439 | 0.1299 | 0.2240 | 0.1656 | |
| 0.7 | −0.0223 | 0.0435 | 0.1332 | 0.2058 | 0.1510 | ||
| 0.8 | −0.0226 | 0.0437 | 0.1362 | 0.1983 | 0.1444 | ||
| 0.9 | −0.0226 | 0.0435 | 0.1355 | 0.1985 | 0.1433 | ||
| 1 | −0.0227 | 0.0434 | 0.1350 | 0.2015 | 0.1434 | ||
| SARGWR-BF | NA | −0.0130 | 0.0392 | 0.1401 | 0.2069 | 0.2329 | |
| 0.3 | SARGWR-LL | 0.6 | 0.2929 | 0.0274 | 0.1067 | 0.1762 | 0.1374 |
| 0.7 | 0.2927 | 0.0274 | 0.1080 | 0.1715 | 0.1320 | ||
| 0.8 | 0.2925 | 0.0274 | 0.1098 | 0.1699 | 0.1309 | ||
| 0.9 | 0.2925 | 0.0273 | 0.1082 | 0.1699 | 0.1312 | ||
| 1 | 0.2927 | 0.0273 | 0.1047 | 0.1694 | 0.1320 | ||
| SARGWR-GL | 0.6 | 0.2885 | 0.0368 | 0.1436 | 0.2239 | 0.1646 | |
| 0.7 | 0.2884 | 0.0367 | 0.1470 | 0.2056 | 0.1499 | ||
| 0.8 | 0.2881 | 0.0368 | 0.1498 | 0.1980 | 0.1432 | ||
| 0.9 | 0.2882 | 0.0366 | 0.1487 | 0.1984 | 0.1422 | ||
| 1 | 0.2881 | 0.0366 | 0.1481 | 0.2013 | 0.1423 | ||
| SARGWR-BF | NA | 0.2952 | 0.0349 | 0.1546 | 0.2068 | 0.2327 | |
| 0.6 | SARGWR-LL | 0.6 | 0.5860 | 0.0271 | 0.1632 | 0.1761 | 0.1372 |
| 0.7 | 0.5858 | 0.0272 | 0.1650 | 0.1716 | 0.1320 | ||
| 0.8 | 0.5857 | 0.0273 | 0.1663 | 0.1699 | 0.1307 | ||
| 0.9 | 0.5858 | 0.0273 | 0.1652 | 0.1699 | 0.1311 | ||
| 1 | 0.5858 | 0.0272 | 0.1629 | 0.1694 | 0.1317 | ||
| SARGWR-GL | 0.6 | 0.5896 | 0.0306 | 0.1880 | 0.2237 | 0.1640 | |
| 0.7 | 0.5895 | 0.0307 | 0.1905 | 0.2057 | 0.1493 | ||
| 0.8 | 0.5894 | 0.0308 | 0.1921 | 0.1980 | 0.1427 | ||
| 0.9 | 0.5894 | 0.0307 | 0.1913 | 0.1983 | 0.1419 | ||
| 1 | 0.5894 | 0.0307 | 0.1917 | 0.2011 | 0.1420 | ||
| SARGWR-BF | NA | 0.5933 | 0.0296 | 0.1935 | 0.2073 | 0.2328 | |
| 0.9 | SARGWR-LL | 0.6 | 0.8213 | 0.0835 | 1.7329 | 0.1835 | 0.1372 |
| 0.7 | 0.8213 | 0.0835 | 1.7334 | 0.1777 | 0.1338 | ||
| 0.8 | 0.8213 | 0.0835 | 1.7336 | 0.1770 | 0.1339 | ||
| 0.9 | 0.8213 | 0.0835 | 1.7335 | 0.1776 | 0.1344 | ||
| 1 | 0.8213 | 0.0835 | 1.7332 | 0.1773 | 0.1341 | ||
| SARGWR-GL | 0.6 | 0.8376 | 0.0669 | 1.3931 | 0.2274 | 0.1640 | |
| 0.7 | 0.8375 | 0.0670 | 1.3938 | 0.2066 | 0.1494 | ||
| 0.8 | 0.8374 | 0.0670 | 1.3949 | 0.1980 | 0.1441 | ||
| 0.9 | 0.8374 | 0.0670 | 1.3951 | 0.1985 | 0.1425 | ||
| 1 | 0.8374 | 0.0670 | 1.3947 | 0.2015 | 0.1418 | ||
| SARGWR-BF | NA | 0.8374 | 0.0670 | 1.3951 | 0.2155 | 0.2388 | |
| SARGWR-LL | SARGWR-GL | |||||
|---|---|---|---|---|---|---|
| Variable | Coefficient | SARGWR-BF | ||||
| Intercept | 227 | 227 | 132 | 132 | 137 | |
| DiffAdd | 167 | 132 | 97 | 117 | 92 | |
| LARent | 297 | 287 | 322 | 322 | 322 | |
| SC1 | 312 | 307 | 322 | 322 | 202 | |
| Unempl | 137 | 172 | 117 | 132 | 107 | |
| LowEduc | 247 | 247 | 247 | 247 | 322 | |
| Age1 | 242 | 252 | 162 | 162 | 97 | |
| Age2 | 167 | 192 | 117 | 127 | 107 | |
| Age3 | 197 | 207 | 137 | 162 | 102 | |
Disclaimer/Publisher’s Note: The statements, opinions and data contained in all publications are solely those of the individual author(s) and contributor(s) and not of MDPI and/or the editor(s). MDPI and/or the editor(s) disclaim responsibility for any injury to people or property resulting from any ideas, methods, instructions or products referred to in the content. |
© 2023 by the authors. Licensee MDPI, Basel, Switzerland. This article is an open access article distributed under the terms and conditions of the Creative Commons Attribution (CC BY) license (https://creativecommons.org/licenses/by/4.0/).
Share and Cite
Gao, S.-J.; Mei, C.-L.; Xu, Q.-X.; Zhang, Z. Non-Iterative Multiscale Estimation for Spatial Autoregressive Geographically Weighted Regression Models. Entropy 2023, 25, 320. https://doi.org/10.3390/e25020320
Gao S-J, Mei C-L, Xu Q-X, Zhang Z. Non-Iterative Multiscale Estimation for Spatial Autoregressive Geographically Weighted Regression Models. Entropy. 2023; 25(2):320. https://doi.org/10.3390/e25020320
Chicago/Turabian StyleGao, Shi-Jie, Chang-Lin Mei, Qiu-Xia Xu, and Zhi Zhang. 2023. "Non-Iterative Multiscale Estimation for Spatial Autoregressive Geographically Weighted Regression Models" Entropy 25, no. 2: 320. https://doi.org/10.3390/e25020320
APA StyleGao, S.-J., Mei, C.-L., Xu, Q.-X., & Zhang, Z. (2023). Non-Iterative Multiscale Estimation for Spatial Autoregressive Geographically Weighted Regression Models. Entropy, 25(2), 320. https://doi.org/10.3390/e25020320
