Four-Objective Optimization for an Irreversible Porous Medium Cycle with Linear Variation in Working Fluid’s Specific Heat
Abstract
:1. Introduction
2. Model of an Irreversible PM Cycle
3. Power Density and Ecological Functions Analyses and Optimizations
3.1. Power Density Analyses and Optimizations
3.2. Ecological Function Analyses and Optimizations
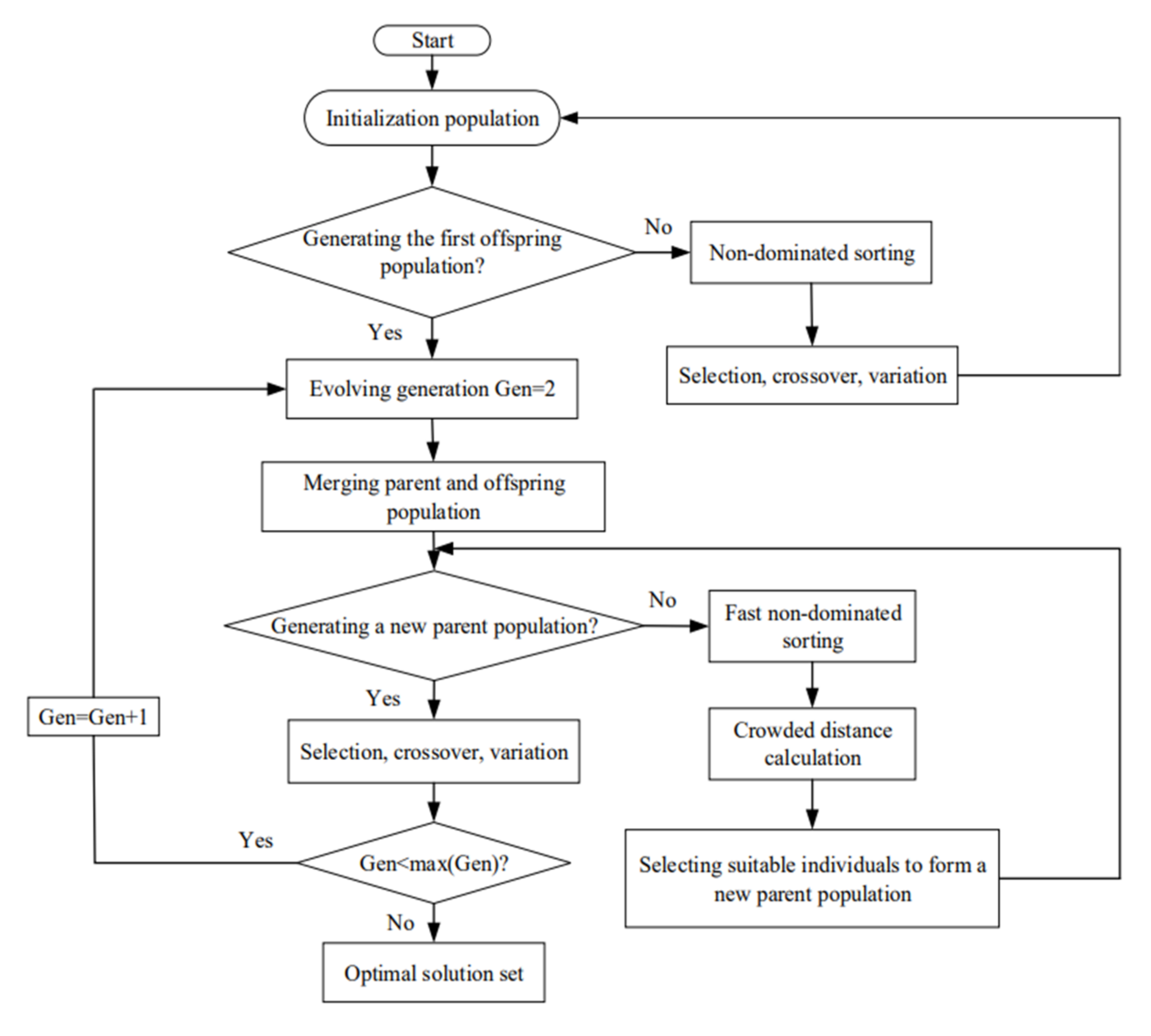
4. Multi-Objective Optimizations
5. Conclusions
- The and curves of the cycle are parabolic-like and loop-shaped, respectively. As the temperature ratio and pre-expansion ratio increase, three losses decrease and the specific heat of the working fluid changes more violently with temperature, the compression ratio and thermal efficiency in the circumstances of maximum dimensionless power density increase.
- The and curves of the cycle are parabolic-like and the curves of the cycle are loop-shaped. As the temperature ratio and pre-expansion ratio increase, the compression ratio and thermal efficiency in the circumstances of maximum dimensionless ecological function increase. As three losses decrease and the specific heat of the working fluid changes more violently with temperature, the ecological function, power output and thermal efficiency increase.
- Compared with the condition, the cycle in the circumstances of is smaller and more efficient.
- The DI obtained in one-objective optimization is larger than the optimal DI obtained in MOO, indicating that the MOO results are better. Comparing the results obtained by one-, two-, three- and four-objective optimization, the MOO corresponding to the double-objective optimization is the smallest, and its design scheme is the most ideal.
- Variable SH characteristics of the WF always exist. It is necessary to study its effects on the MOO performances of irreversible PM cycles.
Author Contributions
Funding
Acknowledgments
Conflicts of Interest
Nomenclature
| Heat transfer loss coefficient (W/K) | |
| Specific heat at constant volume (J/(mol·K)) | |
| Ecological function (W/K) | |
| Adiabatic index (-) | |
| Molar flow rate (mol/s) | |
| Power output (W) | |
| Power density (W/m3) | |
| Heat transfer rate (W) | |
| Gas constant (J/mol/K) | |
| Temperature (K) | |
| Greek symbols | |
| Compression ratio (-) | |
| Thermal efficiency (-) | |
| Compression efficiency (-) | |
| Expansion efficiency (-) | |
| Friction loss coefficient (kg/s) | |
| Entropy generation rate (W/K) | |
| Pre-expansion ratio (-) | |
| Temperature ratio (-) | |
| Subscripts | |
| Input | |
| Heat leak | |
| Output | |
| Maximum value | |
| Max power output condition | |
| Max thermal efficiency condition | |
| Max power density condition | |
| Max ecological function | |
| State points | |
| Superscripts | |
| Dimensionless | |
| Abbreviations | |
| DI | Deviation index |
| FL | Friction loss |
| FTT | Finite time thermodynamics |
| HTL | Heat transfer loss |
| IIL | Internal irreversibility loss |
| MOO | Multi-objective optimization |
| OO | Optimization objective |
| PM | Porous medium |
| SH | Specific heats |
| WF | Working fluid |
References
- Andresen, B. Finite-Time Thermodynamics; University of Copenhagen: Copenhagen, Denmark, 1983. [Google Scholar]
- Bejan, A. Entropy generation minimization: The new thermodynamics of finite-size devices and finite-time processes. J. Appl. Phys. 1996, 79, 1191–1218. [Google Scholar] [CrossRef]
- Andresen, B. Current trends in finite-time thermodynamics. Angew. Chem. Int. Ed. 2011, 50, 2690–2704. [Google Scholar] [CrossRef]
- Kaushik, S.C.; Tyagi, S.K.; Kumar, P. Finite Time Thermodynamics of Power and Refrigeration Cycles; Springer: New York, NY, USA, 2017. [Google Scholar] [CrossRef]
- Feidt, M.; Costea, M. Progress in Carnot and Chambadal modeling of thermomechnical engine by considering entropy and heat transfer entropy. Entropy 2019, 21, 1232. [Google Scholar] [CrossRef]
- Berry, R.S.; Salamon, P.; Andresen, B. How it all began. Entropy 2020, 22, 908. [Google Scholar] [CrossRef]
- Yasunaga, T.; Fontaine, K.; Ikegami, Y. Performance evaluation concept for ocean thermal energy conversion toward standardization and intelligent design. Energies 2021, 14, 2336. [Google Scholar] [CrossRef]
- Costea, M.; Petrescu, S.; Feidt, M.; Dobre, C.; Borcila, B. Optimization modeling of irreversible Carnot engine from the perspective of combining finite speed and finite time analysis. Entropy 2021, 23, 504. [Google Scholar] [CrossRef] [PubMed]
- Li, Z.; Cao, H.; Yang, H.; Guo, J. Comparative assessment of various low-dissipation combined models for three-terminal heat pump systems. Entropy 2021, 23, 513. [Google Scholar] [CrossRef]
- Chattopadhyay, P.; Mitra, A.; Paul, G.; Zarikas, V. Bound on efficiency of heat engine from uncertainty relation viewpoint. Entropy 2021, 23, 439. [Google Scholar] [CrossRef] [PubMed]
- Sieniutycz, S. Complexity and Complex Chemo-Electric Systems; Elsevier: Amsterdam, The Netherlands, 2021. [Google Scholar]
- Chen, Y.R. Maximum profit configurations of commercial engines. Entropy 2011, 13, 1137–1151. [Google Scholar] [CrossRef]
- Boykov, S.; Andresen, B.; Akhremenkov, A.A.; Tsirlin, A.M. Evaluation of irreversibility and optimal organization of an integrated multi-stream heat exchange system. J. Non-Equilib. Thermodyn. 2020, 45, 155–171. [Google Scholar] [CrossRef]
- Masser, R.; Hoffmann, K.H. Optimal control for a hydraulic recuperation system using endoreversible thermodynamics. Appl. Sci. 2021, 11, 5001. [Google Scholar] [CrossRef]
- Paul, R.; Hoffmann, K.H. Cyclic control optimization algorithm for Stirling engines. Symmetry 2021, 13, 873. [Google Scholar] [CrossRef]
- Badescu, V. Maximum work rate extractable from energy fluxes. J. Non-Equilib. Thermodyn. 2022, 47, 77–93. [Google Scholar] [CrossRef]
- Paul, R.; Hoffmann, K.H. Optimizing the piston paths of Stirling cycle cryocoolers. J. Non-Equilib. Thermodyn. 2022, 47, 195–203. [Google Scholar] [CrossRef]
- Li, P.L.; Chen, L.G.; Xia, S.J.; Kong, R.; Ge, Y.L. Total entropy generation rate minimization configuration of a membrane reactor of methanol synthesis via carbon dioxide hydrogenation. Sci. China Technol. Sci. 2022, 65, 657–678. [Google Scholar] [CrossRef]
- Paul, R.; Khodja, A.; Fischer, A.; Masser, R.; Hoffmann, K.H. Power-optimal control of a Stirling engine’s frictional piston motion. Entropy 2022, 24, 362. [Google Scholar] [CrossRef] [PubMed]
- Fischer, A.; Khodja, A.; Paul, R.; Hoffmann, K.H. Heat-only-driven Vuilleumier refrigeration. Appl. Sci. 2022, 12, 1775. [Google Scholar] [CrossRef]
- Li, J.X.; Chen, L.G. Optimal configuration of finite source heat engine cycle for maximum output work with complex heat transfer law. J. Non-Equilib. Thermodyn. 2022, 52, 587–592. [Google Scholar] [CrossRef]
- Smith, Z.; Pal, P.S.; Deffner, S. Endoreversible Otto engines at maximal power. J. Non-Equilib. Thermodyn. 2020, 45, 305–310. [Google Scholar] [CrossRef]
- Ding, Z.M.; Ge, Y.L.; Chen, L.G.; Feng, H.J.; Xia, S.J. Optimal performance regions of Feynman’s ratchet engine with different optimization criteria. J. Non-Equilibrium Thermodyn. 2020, 45, 191–207. [Google Scholar] [CrossRef]
- Levario-Medina, S.; Valencia-Ortega, G.; Barranco-Jimenez, M.A. Energetic optimization considering a generalization of the ecological criterion in traditional simple-cycle and combined cycle power plants. J. Non-Equilibrium Thermodyn. 2020, 45, 269–290. [Google Scholar] [CrossRef]
- Tang, C.Q.; Chen, L.G.; Feng, H.J.; Ge, Y.L. Four-objective optimization for an improved irreversible closed modified simple Brayton cycle. Entropy 2021, 23, 282. [Google Scholar] [CrossRef] [PubMed]
- Ebrahimi, R. A new comparative study on performance of engine cycles under maximum thermal efficiency condition. Energy Rep. 2021, 7, 8858–8867. [Google Scholar] [CrossRef]
- Liu, X.W.; Chen, L.G.; Ge, Y.L.; Feng, H.J.; Wu, F.; Lorenzini, G. Exergy-based ecological optimization of an irreversible quantum Carnot heat pump with spin-1/2 systems. J. Non-Equilibrium Thermodyn. 2021, 46, 61–76. [Google Scholar] [CrossRef]
- Qiu, S.S.; Ding, Z.M.; Chen, L.G.; Ge, Y.L. Performance optimization of thermionic refrigerators based on van der Waals heterostructures. Sci. China Technol. Sci. 2021, 64, 1007–1016. [Google Scholar] [CrossRef]
- Badescu, V. Self-driven reverse thermal engines under monotonous and oscillatory optimal operation. J. Non-Equilib. Thermodyn. 2021, 46, 291–319. [Google Scholar] [CrossRef]
- Qi, C.Z.; Ding, Z.M.; Chen, L.G.; Ge, Y.L.; Feng, H.J. Modelling of irreversible two-stage combined thermal Brownian refrigerators and their optimal performance. J. Non-Equilib. Thermodyn. 2021, 46, 175–189. [Google Scholar] [CrossRef]
- Valencia-Ortega, G.; Levario-Medina, S.; Barranco-Jiménez, M.A. The role of internal irreversibilities in the performance and stability of power plant models working at maximum ϵ-ecological function. J. Non-Equilib. Thermodyn. 2021, 46, 413–429. [Google Scholar] [CrossRef]
- Qiu, S.S.; Ding, Z.M.; Chen, L.G.; Ge, Y.L. Performance optimization of three-terminal energy selective electron generators. Sci. China Technol. Sci. 2021, 64, 1641–1652. [Google Scholar] [CrossRef]
- Ge, Y.L.; Chen, L.G.; Sun, F.R. Progress in finite time thermodynamic studies for internal combustion engine cycles. Entropy 2016, 18, 139. [Google Scholar] [CrossRef]
- Klein, S.A. An explanation for observed compression ratios in internal combustion engines. J. Eng. Gas Turbines Power 1991, 113, 511–513. [Google Scholar] [CrossRef]
- Angulo-Brown, F.; Fernandez, B.J.; Diaz-Pico, C.A. Compression ratio of an optimized Otto-cycle model. Eur. J. Phys. 1994, 15, 38–42. [Google Scholar] [CrossRef]
- Angulo-Brown, F.; Rocha-Martinez, J.A.; Navarrete-Gonzalez, T.D. A non-endoreversible Otto cycle model: Improving power output and efficiency. J. Phys. D Appl. Phys. 1996, 29, 80–83. [Google Scholar] [CrossRef]
- Chen, L.G.; Zen, F.M.; Sun, F.R. Heat transfer effects on the network output and power as function of efficiency for air standard Diesel cycle. Energy 1996, 21, 1201–1205. [Google Scholar] [CrossRef]
- Yilmaz, T. A new performance criterion for heat engines: Efficient power. J. Energy Inst. 2006, 79, 38–41. [Google Scholar] [CrossRef]
- Cheng, C.-Y.; Chen, C.-K. Ecological optimization of an endoreversible Brayton cycle. Energy Convers. Manag. 1998, 39, 33–44. [Google Scholar] [CrossRef]
- Chen, L.G.; Lin, J.X.; Sun, F.R.; Wu, C. Efficiency of an Atkinson engine at maximum power density. Energy Convers. Manag. 1998, 39, 337–341. [Google Scholar] [CrossRef]
- Zhao, Y.; Chen, J. Performance analysis and parametric optimum criteria of an irreversible Atkinson heat-engine. Appl. Energy 2006, 83, 789–800. [Google Scholar] [CrossRef]
- Patodi, K.; Maheshwari, G. Performance analysis of an Atkinson cycle with variable specific-heats of the working fluid under maximum efficient power conditions. Int. J. Low-Carbon Technol. 2012, 8, 289–294. [Google Scholar] [CrossRef]
- Ebrahimi, R. Effect of volume ratio of heat rejection process on performance of an Atkinson cycle. Acta Phys. Pol. A 2018, 133, 201–205. [Google Scholar] [CrossRef]
- Wang, H.; Liu, S.; He, J. Performance analysis and parametric optimum criteria of a quantum Otto heat engine with heat transfer effects. Appl. Therm. Eng. 2009, 29, 706–711. [Google Scholar] [CrossRef]
- Chen, L.G.; Ge, Y.L.; Liu, C.; Feng, H.J.; Lorenzini, G. Performance of universal reciprocating heat-engine cycle with variable specific heats ratio of working fluid. Entropy 2020, 22, 397. [Google Scholar] [CrossRef] [PubMed]
- Diskin, D.; Tartakovsky, L. Efficiency at maximum power of the low-dissipation hybrid electrochemical–otto cycle. Energies 2020, 13, 3961. [Google Scholar] [CrossRef]
- Wang, R.B.; Chen, L.G.; Ge, Y.L.; Feng, H.J. Optimizing power and thermal efficiency of an irreversible variable-temperature heat reservoir Lenoir cycle. Appl. Sci. 2021, 11, 7171. [Google Scholar] [CrossRef]
- Bellos, E.; Lykas, P.; Tzivanidis, C. Investigation of a Solar-Driven Organic Rankine Cycle with Reheating. Appl. Sci. 2022, 12, 2322. [Google Scholar] [CrossRef]
- Gonca, G.; Hocaoglu, M.F. Performance Analysis and Simulation of a Diesel-Miller Cycle (DiMC) Engine. Arab. J. Sci. Eng. 2019, 44, 5811–5824. [Google Scholar] [CrossRef]
- Gonca, G.; Sahin, B. Performance analysis of a novel eco-friendly internal combustion engine cycle. Int. J. Energy Res. 2019, 43, 5897–5911. [Google Scholar] [CrossRef]
- Gonca, G.; Sahin, B.; Genc, I. Investigation of maximum performance characteristics of seven-process cycle engine. Int. J. Exergy 2022, 37, 302–312. [Google Scholar] [CrossRef]
- Angulo-Brown, F. An ecological optimization criterion for finite-time heat engines. J. Appl. Phys. 1991, 69, 7465–7469. [Google Scholar] [CrossRef]
- Yan, Z.J. Comment on “Ecological optimization criterion for finite-time heat engines”. J. Appl. Phys. 1993, 73, 3583. [Google Scholar] [CrossRef]
- Chen, L.G.; Sun, F.R.; Chen, W.Z. Ecological quality factors of thermodynamic cycles. J. Therm. Power Eng. 1994, 9, 374–376. (In Chinese) [Google Scholar]
- Gonca, G.; Genc, I. Thermoecology-based performance simulation of a Gas-Mercury-Steam power generation system (GMSPGS). Energy Convers. Manag. 2019, 189, 91–104. [Google Scholar] [CrossRef]
- Jin, Q.; Xia, S.; Xie, T. Ecological function analysis and optimization of a recompression S-CO2 Cycle for gas turbine waste heat recovery. Entropy 2022, 24, 732. [Google Scholar] [CrossRef] [PubMed]
- Ge, Y.L.; Chen, L.G.; Feng, H.J. Ecological optimization of an irreversible Diesel cycle. Eur. Phys. J. Plus. 2021, 136, 198. [Google Scholar] [CrossRef]
- Ahmadi, M.H.; Pourkiaei, S.M.; Ghazvini, M.; Pourfayaz, F. Thermodynamic assessment and optimization of performance of irreversible Atkinson cycle. Iran. J. Chem. Chem. Eng. 2020, 39, 267–280. [Google Scholar]
- Ust, Y.; Sahin, B.; Sogut, O.S. Performance analysis and optimization of an irreversible dual-cycle based on an ecological coefficient of performance criterion. Appl. Energy 2005, 82, 23–39. [Google Scholar] [CrossRef]
- Sahin, B.; Kodal, A.; Yavuz, H. Efficiency of a Joule-Brayton engine at maximum power density. J. Phys. D Appl. Phys. 1995, 28, 1309–1313. [Google Scholar] [CrossRef]
- Al-Sarkhi, A.; Akash, B.; Jaber, J.; Mohsen, M.; Abu-Nada, E. Efficiency of Miller engine at maximum power density. Int. Commun. Heat Mass Transf. 2002, 29, 1159–1167. [Google Scholar] [CrossRef]
- Gonca, G.; Genc, I. Performance simulation of a double-reheat Rankine cycle mercury turbine system based on exergy. Int. J. Exergy 2019, 30, 392–403. [Google Scholar] [CrossRef]
- Gonca, G.; Hocaoglu, M.F. Exergy-based performance analysis and evaluation of a dual-diesel cycle engine. Thermal Sci. 2021, 25, 3675–3685. [Google Scholar] [CrossRef]
- Gonca, G.; Sahin, B. Performance investigation and evaluation of an engine operating on a modified dual cycle. Int. J. Energy Res. 2021, 46, 2454–2466. [Google Scholar] [CrossRef]
- Al-Sarkhi, A.; Akash, B.; Abu-Nada, E. Efficiency of Atkinson engine at maximum power density using temperature dependent specific heats. Jordan J. Mech. Ind. Eng. 2008, 2, 71–75. [Google Scholar]
- Gonca, G. Performance analysis of an Atkinson cycle engine under effective power and effective power density conditions. Acta Phys. Pol. A. 2017, 132, 1306–1313. [Google Scholar] [CrossRef]
- Raman, R.; Kumar, N. Performance analysis of Diesel cycle under efficient power density condition with variable specific heat of working fluid. J. Non-Equilib. Thermodyn. 2019, 44, 405–416. [Google Scholar] [CrossRef]
- Li, Y.; Liao, S.; Liu, G. Thermo-economic multi-objective optimization for a solar-dish Brayton system using NSGA-II and decision making. Int. J. Electr. Power Energy Syst. 2015, 64, 167–175. [Google Scholar] [CrossRef]
- Chen, L.G.; Tang, C.Q.; Feng, H.J.; Ge, Y.L. Power, efficiency, power density and ecological function optimizations for an irreversible modified closed variable-temperature reservoir regenerative Brayton cycle with one isothermal heating process. Energies 2020, 13, 5133. [Google Scholar] [CrossRef]
- Fergani, Z.; Morosuk, T.; Touil, D. Exergy-based multi-objective optimization of an organic Rankine cycle with a zeotropic mixture. Entropy 2021, 23, 954. [Google Scholar] [CrossRef] [PubMed]
- Teng, S.; Feng, Y.-Q.; Hung, T.-C.; Xi, H. Multi-objective optimization and fluid selection of different cogeneration of heat and power systems based on organic Rankine cycle. Energies 2021, 14, 4967. [Google Scholar] [CrossRef]
- Baghernejad, A.; Anvari-Moghaddam, A. Exergoeconomic and environmental analysis and Multi-objective optimization of a new regenerative gas turbine combined cycle. Appl. Sci. 2021, 11, 11554. [Google Scholar] [CrossRef]
- Xie, T.; Xia, S.; Wang, C. Multi-objective optimization of Braun-type exothermic reactor for ammonia synthesis. Entropy 2022, 24, 52. [Google Scholar] [CrossRef]
- Shi, S.S.; Chen, L.G.; Ge, Y.L.; Feng, H.J. Performance optimizations with single-, bi-, tri- and quadru-objective for irreversible Diesel cycle. Entropy 2021, 23, 826. [Google Scholar] [CrossRef] [PubMed]
- Ge, Y.L.; Shi, S.S.; Chen, L.G.; Zhang, D.F.; Feng, H.J. Power density analysis and multi-objective optimization for an irreversible Dual cycle. J. Non-Equilib. Thermodyn. 2022, 47, 289–309. [Google Scholar] [CrossRef]
- Wu, Q.K.; Chen, L.G.; Ge, Y.L.; Shi, S.S. Multi-objective optimization of endoreversible magnetohydrodynamic cycle. Energy Rep. 2022, 8, 8918–8927. [Google Scholar] [CrossRef]
- Chen, L.G.; Li, P.L.; Xia, S.J.; Kong, R.; Ge, Y.L. Multi-objective optimization of membrane reactor for steam methane reforming heated by molten salt. Sci. China Techol. Sci. 2022, 65, 1396–1414. [Google Scholar] [CrossRef]
- Deb, K.; Pratap, A.; Agarwal, S.; Meyarivan, T. A fast and elitist multiobjective genetic algorithm: NSGA-II. IEEE Trans. Evol. Comput. 2002, 6, 182–197. [Google Scholar] [CrossRef]
- Ferrenberg, A.J. The Single cylinder regenerated internal combustion engine. SAE Technical Paper. Earthmoving Ind. Conf. Expo. 1990, 1–17. [Google Scholar] [CrossRef]
- Xie, M.Z. A new concept internal combustion engine-super adiabatic engine based on porous media combustion technology. Re Kexue yu Jishu 2003, 2, 189–194. (In Chinese) [Google Scholar]
- Weclas, M. Strategy for Intelligent Internal Combustion Engine with Homogenous Combustion in Cylinder; Georg-Simon-Ohm University of Applied Sciences: Nurembreg, Germany, 2009. [Google Scholar]
- Durst, F.; Weclas, M. A new type of internal combustion engine based on the porous-medium combustion technique. SAGE J. 2001, 215, 63–81. [Google Scholar] [CrossRef]
- Liu, H.S.; Xie, M.Z.; Chen, S. Thermodynamic analysis of ideal cycle of porous media (PM). J. Eng. Thermophys. 2006, 27, 553–555. (In Chinese) [Google Scholar]
- Zhao, Z.G.; Xie, M.Z. Multidimensional numerical study of combustion process of Porous Media engine. J. Intern. Combust. Eng. 2007, 25, 7–14. (In Chinese) [Google Scholar]
- Liu, H.S.; Xie, M.Z.; Wu, D. Thermodynamic analysis of the heat regenerative cycle in porous medium engine. Energy Convers. Manag. 2009, 50, 297–303. [Google Scholar] [CrossRef]
- Ge, Y.L.; Chen, L.G.; Sun, F.R. Thermodynamic modeling and parametric study for porous medium engine cycles. Termotehnica 2009, 13, 49–55. [Google Scholar]
- Zang, P.C.; Ge, Y.L.; Chen, L.G.; Gong, Q.R. Power density characteristic analysis and multi-objective optimization of an irreversible porous medium engine cycle. Case Stud. Therm. Eng. 2022, 35, 102154. [Google Scholar] [CrossRef]
- Ghatak, A.; Chakraborty, S. Effect of external irreversibilities and variable thermal properties of working fluid on thermal performance of a Dual internal combustion engine cycle. Strojn’Icky Casopis 2007, 58, 1–12. [Google Scholar]
- Gonca, G.; Palaci, Y. Performance investigation of a Diesel engine under effective efficiency-power-power density conditions. Sci. Iran. 2018, 26, 843–855. [Google Scholar] [CrossRef]
- Sayyaadi, H.; Mehrabipour, R. Efficiency enhancement of a gas turbine cycle using an optimized tubular recuperative heat exchanger. Energy 2012, 38, 362–375. [Google Scholar] [CrossRef]
- Hwang, C.L.; Yoon, K. Multiple Attribute Decision Making-Methods and Applications a State of the Art Survey; Springer: New York, NY, USA, 1981. [Google Scholar]
- Etghani, M.M.; Shojaeefard, M.H.; Khalkhali, A.; Akbari, M. A hybrid method of modified NSGA-II and Topsis to optimize performance and emissions of a diesel engine using biodiesel. Appl. Therm. Eng. 2013, 59, 309–315. [Google Scholar] [CrossRef]
- Guisado, J.; Morales, F.J.; Guerra, J. Application of shannon’s entropy to classify emergent behaviors in a simulation of laser dynamics. Math. Comput. Modell. 2005, 42, 847–854. [Google Scholar] [CrossRef]
- Kumar, R.; Kaushik, S.C.; Kumar, R.; Hans, R. Multi-objective thermodynamic optimization of an irreversible regenerative Brayton cycle using evolutionary algorithm and decision making. Ain Shams Eng. J. 2016, 7, 741–753. [Google Scholar] [CrossRef]




















| Optimization Schemes | Solutions | Optimization Variable | Optimization Objectives | Deviation Index | |||
|---|---|---|---|---|---|---|---|
| γ | η | D | |||||
| Four-objective optimization () | LINMAP | 25.9430 | 0.9664 | 0.5188 | 0.9844 | 0.9855 | 0.1367 |
| TOPSIS | 26.2119 | 0.9650 | 0.5194 | 0.9861 | 0.9845 | 0.1380 | |
| Shannon Entropy | 19.2876 | 0.9944 | 0.4896 | 0.8914 | 1.0000 | 0.3216 | |
| Three-objective optimization () | LINMAP | 26.9262 | 0.9612 | 0.5209 | 0.9902 | 0.9816 | 0.1443 |
| TOPSIS | 26.9262 | 0.9612 | 0.5209 | 0.9902 | 0.9816 | 0.1443 | |
| Shannon Entropy | 31.1234 | 0.9374 | 0.5281 | 1.0000 | 0.9623 | 0.2137 | |
| Three-objective optimization ( ) | LINMAP | 24.9370 | 0.9715 | 0.5165 | 0.9769 | 0.9891 | 0.1365 |
| TOPSIS | 24.0989 | 0.9756 | 0.5144 | 0.9691 | 0.9918 | 0.1448 | |
| Shannon Entropy | 19.2843 | 0.9944 | 0.4986 | 0.8913 | 1.0000 | 0.3212 | |
| Three-objective optimization () | LINMAP | 25.1910 | 0.9703 | 0.5171 | 0.9789 | 0.9882 | 0.1355 |
| TOPSIS | 25.4641 | 0.9689 | 0.5177 | 0.9810 | 0.9872 | 0.1353 | |
| Shannon Entropy | 19.2680 | 0.9945 | 0.4985 | 0.8909 | 1.0000 | 0.3220 | |
| Three-objective optimization () | LINMAP | 28.1169 | 0.9547 | 0.5232 | 0.9952 | 0.9766 | 0.1602 |
| TOPSIS | 28.1169 | 0.9547 | 0.5232 | 0.9952 | 0.9766 | 0.1602 | |
| Shannon Entropy | 19.2876 | 1.0000 | 0.4986 | 0.8914 | 1.0000 | 0.3173 | |
| Two-objective optimization () | LINMAP | 25.3246 | 0.9696 | 0.5174 | 0.9800 | 0.9877 | 0.1353 |
| TOPSIS | 27.7548 | 0.9724 | 0.5160 | 0.9939 | 0.9781 | 0.1281 | |
| Shannon Entropy | 25.5246 | 0.8285 | 0.5383 | 0.9815 | 0.9870 | 0.4126 | |
| Two-objective optimization () | LINMAP | 25.5543 | 0.9684 | 0.5179 | 0.9817 | 0.9869 | 0.1379 |
| TOPSIS | 25.8498 | 0.9669 | 0.5186 | 0.9838 | 0.9858 | 0.1361 | |
| Shannon Entropy | 31.0929 | 0.9376 | 0.5280 | 1.0000 | 0.9625 | 0.2131 | |
| Two-objective optimization () | LINMAP | 17.5388 | 0.9984 | 0.4908 | 0.8437 | 0.9985 | 0.4170 |
| TOPSIS | 17.5606 | 0.9984 | 0.4909 | 0.8444 | 0.9986 | 0.4157 | |
| Shannon Entropy | 19.2810 | 0.9944 | 0.4986 | 0.8912 | 1.0000 | 0.2934 | |
| Two-objective optimization () | LINMAP | 34.8168 | 0.9151 | 0.5324 | 0.9941 | 0.9427 | 0.2896 |
| TOPSIS | 34.5448 | 0.9168 | 0.5321 | 0.9949 | 0.9949 | 0.2336 | |
| Shannon Entropy | 31.1076 | 0.9375 | 0.5281 | 1.0000 | 0.9624 | 0.2134 | |
| Two-objective optimization () | LINMAP | 27.7515 | 0.9567 | 0.5225 | 0.9938 | 0.9782 | 0.1549 |
| TOPSIS | 27.1475 | 0.9600 | 0.5214 | 0.9912 | 0.9807 | 0.1469 | |
| Shannon Entropy | 19.2652 | 0.9945 | 0.4985 | 0.8909 | 1.0000 | 0.3220 | |
| Two-objective optimization ( ) | LINMAP | 26.6256 | 0.9628 | 0.5203 | 0.9886 | 0.9828 | 0.1413 |
| TOPSIS | 26.8632 | 0.9616 | 0.5208 | 0.9898 | 0.9819 | 0.1435 | |
| Shannon Entropy | 19.2744 | 0.9945 | 0.4985 | 0.8911 | 1.0000 | 0.3216 | |
| —— | 15.7438 | 1.0000 | 0.4813 | 0.7788 | 0.9932 | 0.5135 | |
| —— | 48.1678 | 0.8310 | 0.5383 | 0.9106 | 0.8631 | 0.6195 | |
| —— | 31.1146 | 0.9375 | 0.5280 | 1.0000 | 0.9624 | 0.2134 | |
| —— | 19.3173 | 0.9943 | 0.4987 | 0.8921 | 1.0000 | 0.3194 | |
| Positive ideal point | —— | 1.0000 | 0.5383 | 1.0000 | 1.0000 | —— | |
| Negative ideal point | —— | 0.8287 | 0.4812 | 0.8000 | 0.8608 | —— | |
Publisher’s Note: MDPI stays neutral with regard to jurisdictional claims in published maps and institutional affiliations. |
© 2022 by the authors. Licensee MDPI, Basel, Switzerland. This article is an open access article distributed under the terms and conditions of the Creative Commons Attribution (CC BY) license (https://creativecommons.org/licenses/by/4.0/).
Share and Cite
Zang, P.; Chen, L.; Ge, Y.; Shi, S.; Feng, H. Four-Objective Optimization for an Irreversible Porous Medium Cycle with Linear Variation in Working Fluid’s Specific Heat. Entropy 2022, 24, 1074. https://doi.org/10.3390/e24081074
Zang P, Chen L, Ge Y, Shi S, Feng H. Four-Objective Optimization for an Irreversible Porous Medium Cycle with Linear Variation in Working Fluid’s Specific Heat. Entropy. 2022; 24(8):1074. https://doi.org/10.3390/e24081074
Chicago/Turabian StyleZang, Pengchao, Lingen Chen, Yanlin Ge, Shuangshuang Shi, and Huijun Feng. 2022. "Four-Objective Optimization for an Irreversible Porous Medium Cycle with Linear Variation in Working Fluid’s Specific Heat" Entropy 24, no. 8: 1074. https://doi.org/10.3390/e24081074
APA StyleZang, P., Chen, L., Ge, Y., Shi, S., & Feng, H. (2022). Four-Objective Optimization for an Irreversible Porous Medium Cycle with Linear Variation in Working Fluid’s Specific Heat. Entropy, 24(8), 1074. https://doi.org/10.3390/e24081074

